Product Improvement Using Knowledge Mining and Effect Analogy
Abstract
1. Introduction
- Ontology is introduced to represent the effect knowledge [14] and clearly define the knowledge vocabulary, relationships, and attributes to build a knowledge base for the effect expression and retrieval of the knowledge. It forms an effective tool for the effect knowledge sharing and reuse.
- The concept of the length–time (LT) dimension is introduced to build an LT table similar to the conflict matrix. The LT dimension can effectively retrieve required design knowledge from different effects [15].
- The analogy design method is developed to solve similar product problems by using the existing design knowledge [16]. Engineering cases of application effects are used as the knowledge resource to guide the effect analogy from two levels of function modeling and specific structure forming.
2. Related Research
2.1. Effect
- Series effect mode: the expected input and output conversion is realized by multiple effects that occur successively in sequence.
- Parallel effect mode: the expected input and output conversion is realized by multiple effects occurring at the same time.
- Ring effect mode: the expected input and output conversion is realized by multiple effects, and the output of the latter effect returns to the input of the previous effect in some way.
- Control effect mode: the expected input and output conversion is realized by multiple effects, in which the output of one or more effects is controlled by the output of other effects.
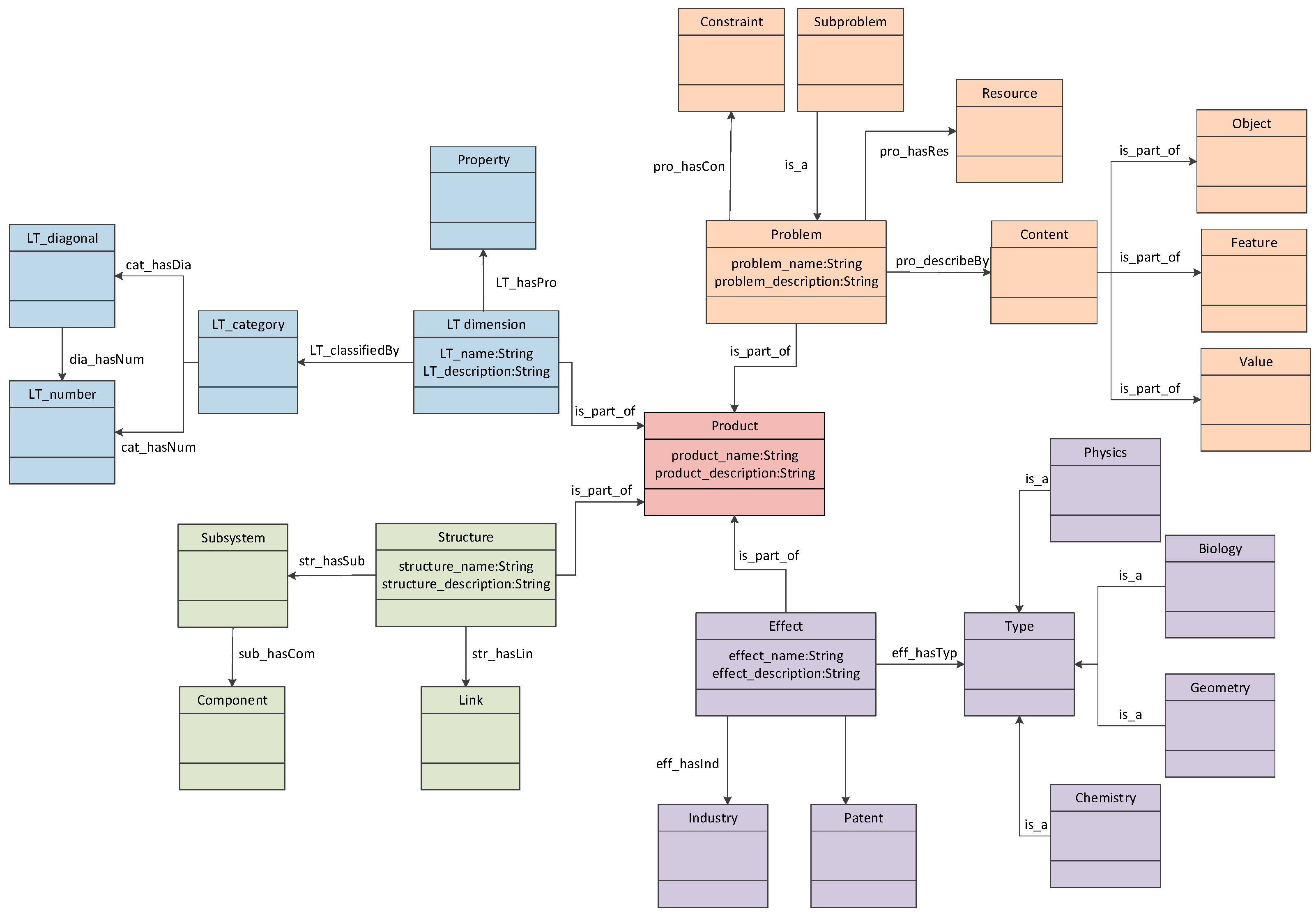
2.2. Ontology Model
2.3. LT Dimension
2.4. Knowledge Mining
- The process of effect abstraction lacks useful knowledge. Not all the abstracted knowledge can be used for product improvement.
- Effect storage lacks integrity and dynamics. Effect knowledge is not independent and needs to be closely related to other contents. The update of effect knowledge is still inconvenient and cannot meet the rapid iteration of target products.
- The results of the effect retrieval cannot meet the need for product improvement.
2.5. Analogy Design
- Exploratory: In the development of science, it is often necessary to use the scientific principles of other fields to describe, understand, and recognize unfamiliar knowledge with familiar knowledge so as to form new research fields and discipline theories. In this process, analogy plays an important role. Effect is the scientific principle in different fields. The essential agreement between the two makes it reasonable to apply analogy design in the process of obtaining the effect scheme.
- Similarity: Analogy may occur when some attributes in the source design and the target design are similar or some relationships are consistent. The higher the similarity, the greater the possibility of generating analogical results. Therefore, before using the effect for analogy design, the analogy object should be selected through the similarity analysis.
- Probability: Because analogical reasoning deduces unknown similarity from known similarity, it is reasoning from individual to individual. It lacks sufficient reason logically, and its result must have the element of speculation. Therefore, the results of analogy design cannot be directly adopted, and additional improvement or evaluation is needed.
3. Proposed Method
3.1. Effect Knowledge Base Construction
3.1.1. Abstraction of the Effect Knowledge
3.1.2. Storage of the Effect Knowledge
3.2. LT Dimension Extraction
3.3. Retrieval of the Effect Knowledge
3.4. Effect Scheme Acquisition
3.4.1. Analogy Object Selection
3.4.2. Effect Structure Mapping
3.4.3. Effect Structure Trimming
3.5. Summary
4. Method Validation
4.1. Comparative Analysis of Effect Retrieval Methods
4.2. Case Study of the Button Battery Ring Device
4.2.1. Analysis of Existing Problems
4.2.2. Effect Knowledge Retrieval and Ranking
4.2.3. Effect Scheme Acquisition
5. Conclusions
Author Contributions
Funding
Institutional Review Board Statement
Informed Consent Statement
Data Availability Statement
Acknowledgments
Conflicts of Interest
References
- Lee, H.C.; Lee, J.M.; Seo, J.H. Design and improvement of product using intelligent function model based cost estimating. Expert Syst. Appl. 2011, 38, 3131–3141. [Google Scholar] [CrossRef]
- Sun, H.; Guo, W.; Shao, H.; Rong, B. Dynamical mining of ever-changing user requirements: A product design and improvement perspective. Adv. Eng. Inform. 2020, 46, 101174. [Google Scholar] [CrossRef]
- Dullen, S.; Verma, D.; Blackburn, M. Review of research into the nature of engineering and development rework: Need for a systems engineering framework for enabling rapid prototyping and rapid fielding. Procedia Comput. Sci. 2019, 153, 118–125. [Google Scholar] [CrossRef]
- Liu, A.; Hu, H.; Zhang, X.; Lei, D. Novel Two-Phase Approach for Process Optimization of Customer Collaborative Design Based on Fuzzy-QFD and DSM. IEEE Trans. Eng. Manag. 2017, 64, 193–207. [Google Scholar] [CrossRef]
- Morrison, J.R.; Azhar, M.; Lee, T.; Suh, H. Axiomatic Design for eco-design: eAD. J. Eng. Des. 2013, 24, 711–737. [Google Scholar] [CrossRef]
- Francia, D.; Donnici, G.; Ricciardelli, G.M.; Santi, G.M. Design for Six Sigma (DFSS) Applied to a New E-Segment Sedan. Sustainability 2020, 12, 787. [Google Scholar] [CrossRef]
- Jia, Y.; Huang, J.; Liu, Q.; Zhao, Z.; Dong, M. Analysis of the Influence of Antenna Arrangement Parameters on the Aerodynamic Performance of Telecommunication Towers. Appl. Sci. 2024, 14, 2538. [Google Scholar] [CrossRef]
- Zhang, F.; Song, W. Product improvement in a big data environment: A novel method based on text mining and large group decision making. Expert Syst. Appl. 2024, 245, 123015. [Google Scholar] [CrossRef]
- Zhang, P.; Cavallucci, D.; Zanni-Merk, C. A New Way to Classify Physical Effects for Ontology Instantiation. In Proceedings of the New Opportunities for Innovation Breakthroughs for Developing Countries and Emerging Economies: 19th International TRIZ Future Conference, TFC 2019, Marrakesh, Morocco, 9–11 October 2019; pp. 70–78. [Google Scholar]
- Valverde, U.Y.; Nadeau, J.-P.; Scaravetti, D. A new method for extracting knowledge from patents to inspire designers during the problem-solving phase. J. Eng. Des. 2017, 28, 369–407. [Google Scholar] [CrossRef]
- Liu, H.; Li, W.; Li, Y. A new computational method for acquiring effect knowledge to support product innovation. Knowl.-Based Syst. 2021, 231, 107410. [Google Scholar] [CrossRef]
- Sheu, D.D.; Hong, J. Prioritized relevant effect identification for problem solving based on similarity measures. Expert Syst. Appl. 2018, 100, 211–223. [Google Scholar] [CrossRef]
- Yan, W.; Zanni-Merk, C.; Cavallucci, D.; Collet, P. An ontology-based approach for using physical effects in inventive design. Eng. Appl. Artif. Intell. 2014, 32, 21–36. [Google Scholar] [CrossRef]
- Ma, Y.; Liu, S.; Jin, B.; Xu, G. Inconsistent ontology revision based on ontology constructs. Expert Syst. Appl. 2010, 37, 7269–7275. [Google Scholar] [CrossRef]
- Wang, K.; Tan, R.; Peng, Q.; Sun, Y.; Li, H.; Sun, J. Radical innovation of product design using an effect solving method. Comput. Ind. Eng. 2021, 151, 106970. [Google Scholar] [CrossRef]
- Verhaegen, P.A.; D’Hondt, J.; Vandevenne, D.; Dewulf, S.; Duflou, J.R. Identifying candidates for design-by-analogy. Comput. Ind. 2011, 62, 446–459. [Google Scholar] [CrossRef]
- Li, Z.; Tate, D.; Lane, C.; Adams, C. A framework for automatic TRIZ level of invention estimation of patents using natural language processing, knowledge-transfer and patent citation metrics. Comput. Aided Des. 2012, 44, 987–1010. [Google Scholar] [CrossRef]
- Rantanen, K.; Conley, D.W.; Domb, E.R. Simplified TRIZ: New Problem Solving Applications for Technical and Business Professionals; Taylor & Francis: Abingdon, UK, 2017. [Google Scholar]
- Hatchuel, A.; Weil, B.; Le Masson, P. Towards an ontology of design: Lessons from C-K design theory and Forcing. Res. Eng. Des. 2013, 24, 147–163. [Google Scholar] [CrossRef]
- Yan, W.; Liu, H.; Zanni-Merk, C.; Cavallucci, D. IngeniousTRIZ: An automatic ontology-based system for solving inventive problems. Knowl. Based Syst. 2015, 75, 52–65. [Google Scholar] [CrossRef]
- Guo, S.; Yuan, Z.; Wu, F.; Li, Y.; Wang, S.; Qin, S.; Peng, Q. TRIZ application in bionic modeling for lightweight design of machine tool column. In Proceedings of the International Design Engineering Technical Conferences and Computers and Information in Engineering Conference, Quebec, QC, Canada, 26–29 August 2018; p. V004T005A002. [Google Scholar]
- Deldin, J.M.; Schuknecht, M. The AskNature database: Enabling solutions in biomimetic design. In Biologically Inspired Design: Computational Methods and Tools; Springer: Berlin/Heidelberg, Germany, 2013; pp. 17–27. [Google Scholar]
- Tan, R.H. C-TRIZ and the Application; Higher Education Press: Beijing, China, 2020. [Google Scholar]
- Li, C.; Huang, K. Conceptual design research and realization based on effects pattern library. J. Wuhan Univ. Technol. 2008, 6, 114–117. [Google Scholar]
- Patsnap. Available online: https://analytics.zhihuiya.com (accessed on 3 March 2024).
- Cao, G. Study on Theory and Method of Function-Oriented Design. Ph.D. Thesis, Hebei University of Technology, Tianjin, China, 2006. [Google Scholar]
- Li, J.; Yang, Y.B.; Wei, L.F. Ontology-Based Knowledge Representation for Mechanical Products. Adv. Mater. Res. 2013, 605, 365–370. [Google Scholar] [CrossRef]
- Gruber, T.R. A translation approach to portable ontology specifications. Knowl. Acquis. 1993, 5, 199–220. [Google Scholar] [CrossRef]
- Rahnama, A.; Barforoush, A.A. Cognibase: A new representation model to support ontology development. In Proceedings of the IADIS International Conference Information Systems (IS 2011), Avila, Spain, 11–13 March 2011; pp. 243–248. [Google Scholar]
- Liu, F.; Li, G. The extension of domain ontology based on text clustering. In Proceedings of the 2018 10th International Conference on Intelligent Human-Machine Systems and Cybernetics (IHMSC), Hangzhou, China, 25–26 August 2018; pp. 301–304. [Google Scholar]
- Fajar, A.N.; Shofi, I.M. Development of SPL government system with ontology Web language. In Proceedings of the 2016 4th International Conference on Cyber and IT Service Management, Bandung, Indonesia, 26–27 April 2016; pp. 1–4. [Google Scholar]
- Jones, J.; Phalakornkule, K.; Fitzpatrick, T.; Iyer, S.; Ombac, C.Z. Developing protégé to structure medical report. In Proceedings of the Universal Access in Human-Computer Interaction. Applications and Services: 6th International Conference, UAHCI 2011, Held as Part of HCI International 2011, Proceedings, Part IV 6, Orlando, FL, USA, 9–14 July 2011; pp. 356–365. [Google Scholar]
- Tan, Q.M. Dimensional Analysis: With Case Studies in Mechanics; Springer: Berlin/Heidelberg, Germany, 2011. [Google Scholar]
- Garg, A. The two cultures: SI and Gaussian units in electromagnetism. Eur. J. Phys. 2018, 39, 045205. [Google Scholar] [CrossRef]
- Maxwell, J. Remarks on the mathematical classification of physical quantities. Proc. Lond. Math. Soc. 1869, 1, 224–233. [Google Scholar] [CrossRef]
- Jurij, K. Estimation of transportation energy efficiency by Bartini criterion L6T-4. Archit. Eng. 2017, 2, 15–19. [Google Scholar]
- Bartini, R.O. Relations between physical constants. Prog. Phys. 2005, 3, 34–40. [Google Scholar]
- Zhang, P.; Nie, Z.; Dong, Y.; Zhang, Z.; Yu, F.; Tan, R. Smart concept design based on recessive inheritance in complex electromechanical system. Adv. Eng. Inform. 2020, 43, 101010. [Google Scholar] [CrossRef]
- Aleinikov, A. Nine new laws of conservation: Future science horizons. In Proceedings of the Allied Academies International Conference, Academy of Strategic Management, Reno, NV, USA, 3–5 October 2007; p. 5. [Google Scholar]
- Kuznetsov, O.; Bolshakov, B. Russian cosmism, global crisis, sustainable development. Partnersh. Civiliz. 2013, 1–2, 112–139. [Google Scholar]
- Bushuev, A. Physico-mathematical resources search. TRIZ J. 2008, 7, 1–13. [Google Scholar]
- Wei, Z.; Li, Q.; Wang, D.; Tian, Y. The application of LT-table in TRIZ contradiction resolving process. In Proceedings of the Growth and Development of Computer-Aided Innovation: Third IFIP WG 5.4 Working Conference, CAI 2009, Harbin, China, 20–21 August 2009; pp. 266–275. [Google Scholar]
- Kotikov, J. Calculation of freight rail transport energy efficiency by Bartini criterion L6T-4. Archit. Eng. 2017, 2, 21–25. [Google Scholar] [CrossRef]
- Kotikov, J. Transport energy efficiency assessment on the basis of the life cycle with the attraction of the Bartini Transfer entity. Archit. Eng. 2017, 2, 14–19. [Google Scholar] [CrossRef]
- Kotikov, J. Formation of a function series for estimates of transportation energy efficiency based on Bartini’s LT-table entities. Archit. Eng. 2018, 3, 3–9. [Google Scholar] [CrossRef]
- Rajić, D. Innovative synergism as a result of TRIZ and LT-system synthesis. In Innovation as an Initiator of the Development “Innovations—Development Prospects”; University Business Academy in Novi Sad: Novi Sad, Serbia, 2019; pp. 226–242. Available online: https://www.researchgate.net/publication/337759917_Innovative_synergism_as_a_result_of_TRIZ_and_LT_-_system_synthesis (accessed on 23 April 2024).
- Rajic, D. Application of LT-contradiction matrix in development of weapons and military equipment. Feedback 2020, 8, 9. [Google Scholar]
- Rajić, D. Application of LT-contradiction matrix in innovation development. In Proceedings of the MEFkon 2020 Innovation as an Initiator of the Development “Innovations In The Function Of Development”, Belgrade, Serbian, 3 December 2020; p. 329. [Google Scholar]
- Abbott, R.J. Knowledge abstraction. Commun. ACM 1987, 30, 664–671. [Google Scholar] [CrossRef]
- Nagel, J.K.S.; Nagel, R.L.; Stone, R.B.; McAdams, D.A. Function-based, biologically inspired concept generation. AI EDAM-Artif. Intell. Eng. Des. Anal. Manuf. 2010, 24, 521–535. [Google Scholar] [CrossRef]
- Han, X.; Li, R.; Wang, J.; Ding, G.; Qin, S. A systematic literature review of product platform design under uncertainty. J. Eng. Des. 2020, 31, 266–296. [Google Scholar] [CrossRef]
- Mak, T.W.; Shu, L.H. Using descriptions of biological phenomena for idea generation. Res. Eng. Des. 2008, 19, 21–28. [Google Scholar] [CrossRef]
- Goncalves, M.; Cardoso, C.; Badke-Schaub, P. What inspires designers? Preferences on inspirational approaches during idea generation. Des. Stud. 2014, 35, 29–53. [Google Scholar] [CrossRef]
- Nieminen, M.H.T. Information Support for User-oriented Development Organisation: Considerations Based on the Construction and Evaluation of Knowledge Storage. Ph.D. Thesis, Helsinki University of Technology, Helsinki, Finland, 2004. [Google Scholar]
- Zhu, H.; Morton, D.; Zhou, W.; Liu, Q.; Zhou, Y. Multi-indexed Graph Based Knowledge Storage System. In Proceedings of the Web Information Systems Engineering–WISE 2013 Workshops: WISE 2013 International Workshops BigWebData, MBC, PCS, STeH, QUAT, SCEH, and STSC 2013, Nanjing, China, 13–15 October 2013; pp. 292–301. [Google Scholar]
- Choy, L.Y. Road Mapping System for Knowledge Generation, Storage, and Sharing. In Proceedings of the Knowledge Management International Conference (KMICe) 2012, Johor Bahru, Malaysia, 4–6 July 2012; Available online: https://repo.uum.edu.my/id/eprint/10962/ (accessed on 23 April 2024).
- Jasimuddin, S.M. An integration of knowledge transfer and knowledge storage: An holistic approach. Comput. Sci. Eng. 2005, 18, 37–49. [Google Scholar]
- Balch, R.S.; Schrader, S.M.; Ruan, T. Collection, storage and application of human knowledge in expert system development. Expert Syst. 2007, 24, 346–355. [Google Scholar] [CrossRef]
- Lin, C.; Chen, F.F.; Wan, H.D.; Chen, Y.M.; Kuriger, G. Continuous improvement of knowledge management systems using Six Sigma methodology. Robot. Comput. Integr. Manuf. 2013, 29, 95–103. [Google Scholar] [CrossRef]
- Park, M.; Lee, K.W.; Lee, H.S.; Jiayi, P.; Yu, J. Ontology-based construction knowledge retrieval system. KSCE J. Civ. Eng. 2013, 17, 1654–1663. [Google Scholar] [CrossRef]
- Koutsantonis, D.; Panayiotopoulos, J.-C. Expert system personalized knowledge retrieval. Oper. Res. 2011, 11, 215–227. [Google Scholar] [CrossRef]
- Bērziša, S. Project management knowledge retrieval: Project classification. In Proceedings of the Environment. Technologies. Resources. Proceedings of the International Scientific and Practical Conference, Rezekne, Latvia, 20–22 June 2011; pp. 33–39. [Google Scholar]
- Inspiration. Available online: http://www.productioninspiration.com (accessed on 3 March 2024).
- Effects Database. Available online: http://wbam2244.dns-systems.net//EDB_Welcome.php (accessed on 3 March 2024).
- Hey, J.; Linsey, J.; Agogino, A.M.; Wood, K.L. Analogies and metaphors in creative design. Int. J. Eng. Educ. 2008, 24, 283–294. [Google Scholar]
- Fu, K.; Chan, J.; Cagan, J.; Kotovsky, K.; Schunn, C.; Wood, K. The Meaning of “Near” and “Far”: The Impact of Structuring Design Databases and the Effect of Distance of Analogy on Design Output. J. Mech. Des. 2013, 135, 021007. [Google Scholar] [CrossRef]
- Fu, K.; Murphy, J.; Yang, M.; Otto, K.; Jensen, D.; Wood, K. Design-by-analogy: Experimental evaluation of a functional analogy search methodology for concept generation improvement. Res. Eng. Des. 2015, 26, 77–95. [Google Scholar] [CrossRef]
- Kennedy, E.B. Biomimicry: Design by Analogy to Biology. Res. Technol. Manag. 2017, 60, 51–53. [Google Scholar] [CrossRef]
- Zhang, J.; Yu, W. Early detection of technology opportunity based on analogy design and phrase semantic representation. Scientometrics 2020, 125, 551–576. [Google Scholar] [CrossRef]
- Song, H.I.; Lopez, R.; Fu, K.; Linsey, J. Characterizing the Effects of Multiple Analogs and Extraneous Information for Novice Designers in Design-by-Analogy. J. Mech. Des. 2018, 140, 031101. [Google Scholar] [CrossRef]
- Moreno, D.P.; Blessing, L.T.; Yang, M.C.; Hernandez, A.A.; Wood, K.L. Overcoming design fixation: Design by analogy studies and nonintuitive findings. Artif. Intell. Eng. Des. Anal. Manuf. 2016, 30, 185–199. [Google Scholar] [CrossRef]
- Nan, P.C.; Xu, J. Mechanical Product Analogy Design Method Based on Structure Similarity. Appl. Mech. Mater. 2012, 127, 320–326. [Google Scholar] [CrossRef]
- Yang, B. Research on Long Distance Analogy Innovative Design Based on TRIZ. Ph.D. Thesis, Hebei University of Technology, Tianjin, China, 2010. [Google Scholar]
- Rao, H. Object Oriented Method in Information System Design. Appl. Mech. Mater. 2012, 220, 2570–2573. [Google Scholar] [CrossRef]
- Industrial Classification for National Economic Activities. Available online: http://www.stats.gov.cn/tjsj/tjbz/hyflbz/201710/t20171012_1541679.html (accessed on 3 March 2024).
- Banciu, F.V.; Drăghici, G.; Turc, C. A Point of View on Functional Approaches Used in Product Design. Appl. Mech. Mater. 2013, 371, 807–811. [Google Scholar] [CrossRef]
- Zhao, C.H.; Zhang, J.; Zhong, X.Y.; Zeng, J.; Chen, S.J. Analysis of accident safety risk of tower crane based on fishbone diagram and the Analytic Hierarchy Process. Appl. Mech. Mater. 2012, 127, 139–143. [Google Scholar] [CrossRef]
- Liu, X.M.; Tian, S.L.; Wang, Z.W. Defining method research of technological conflict based on improved current reality tree. Comput. Integr. Manuf. Syst. 2013, 19, 348–353. [Google Scholar]
- Yang, L.; Hu, Z.G.; Long, J.; Guo, T. Conceptual modelling for domain ontology using a 5W1H six-layer framework. Adv. Mater. Res. 2011, 282, 68–73. [Google Scholar] [CrossRef]
- Seleem, S.N.; Attia, E.-A.; Karam, A.; El-Assal, A. A lean manufacturing road map using fuzzy-DEMATEL with case-based analysis. Int. J. Lean Six Sigma 2020, 11, 917–942. [Google Scholar] [CrossRef]
- Zhang, H.; Miao, J.; Liu, Z.; Wesson, I.L.; Shang, J. NLPIR-Parser: Making Chinese and English Semantic Analysis Easier and Complete. In Proceedings of the 15th International Conference on the Statistical Analysis of Textual Data, 2020. Available online: https://www.researchgate.net/publication/344336214_NLPIR-Parser_Making_Chinese_and_English_Semantic_Analysis_Easier_and_Complete (accessed on 23 April 2024).
- Gao, G.; Liu, Y.-S.; Wang, M.; Gu, M.; Yong, J.-H. A query expansion method for retrieving online BIM resources based on Industry Foundation Classes. Autom. Constr. 2015, 56, 14–25. [Google Scholar] [CrossRef]
- Höhle, U.; Rodabaugh, S.E. Mathematics of Fuzzy Sets: Logic, Topology, and Measure Theory; Springer: Berlin/Heidelberg, Germany, 2012; Volume 3. [Google Scholar]
- Baghapour, M.A.; Shooshtarian, M.R. Extending a consensus-based fuzzy ordered weighting average (FOWA) model in new water quality indices. Iran. J. Health Saf. Environ. 2017, 4, 824–834. [Google Scholar]
- Xiao, A.; Park, S.S.; Freiheit, T. A comparison of concept selection in concept scoring and axiomatic design methods. In Proceedings of the Canadian Engineering Education Association (CEEA), Kelowna, BC, USA, 17–21 June 2007. [Google Scholar]
- Zhang, Y.; Zeng, D.; Liu, Y. Comprehensive evaluation of green governance capacity of Yangtze River Economic Belt based on variance coefficient method. J. Shanxi Norm. Univ. Nat. Sci. Ed. 2019, 33, 56. [Google Scholar]
- Zhang, P.; Tian, Y.; Kang, B. A New Synthesis Combination Rule Based on Evidential Correlation Coefficient. IEEE Access 2020, 8, 39898–39906. [Google Scholar] [CrossRef]
- Golfam, P.; Ashofteh, P.-S.; Loaiciga, H.A. Evaluation of the VIKOR and FOWA Multi-Criteria Decision Making Methods for Climate-Change Adaptation of Agricultural Water Supply. Water Resour. Manag. 2019, 33, 2867–2884. [Google Scholar] [CrossRef]
- Peng, J.; Yang, D.; Tang, S.; Wang, T.; Gao, J. Text similarity calculation based on concept similarity. Sci. Sin. 2009, 5, 534–544. [Google Scholar]
- Jia, L.; Peng, Q.; Tan, R.; Zhu, X. Analogical stimuli retrieval approach based on R-SBF ontology model. J. Eng. Des. 2019, 30, 599–624. [Google Scholar] [CrossRef]
- Jia, L.Z.; Wu, C.L.; Zhu, X.H.; Tan, R.H. Design by Analogy: Achieving More Patentable Ideas from One Creative Design. Chin. J. Mech. Eng. 2018, 31, 37. [Google Scholar] [CrossRef]
- Lizhen, J.; Fei, Y.; Runhua, T. Research on design-by-analogy based on refined SBF model. J. Mach. Des. 2018, 35, 22–30. [Google Scholar]
- Yu, F.; Liu, F.; Tan, R.H.; Liu, Z.G. Construction of multi-level trimming method set based on TRIZ. J. Mech. Eng. 2015, 51, 156–164. [Google Scholar] [CrossRef]
- Zhang, P.; Li, X.; Nie, Z.; Yu, F.; Liu, W. A Trimming Design Method Based on Bio-Inspired Design for System Innovation. Appl. Sci. 2021, 11, 4060. [Google Scholar] [CrossRef]
- Sheu, D.D.; Hong, J.; Ho, C.-L. New product identification and design through super-system trimming. Comput. Ind. Eng. 2017, 111, 251–262. [Google Scholar] [CrossRef]
- Li, M.; Ming, X.; He, L.; Zheng, M.; Xu, Z. A TRIZ-based Trimming method for Patent design around. Comput. Aided Des. 2015, 62, 20–30. [Google Scholar] [CrossRef]
- Hui, Q.; Li, W.; Li, Y.; Wang, Z.; Li, H.; Guo, X. The Trimming-Based Design Method for PWR Coolant Flow Distribution Device. Sci. Technol. Nucl. Install. 2019, 2019, 6043286. [Google Scholar] [CrossRef]
- Michael, S.; Slocum, P. Robust development and design for a nuclear reactor terminal gland for use on the centurion class submarines using invention machine corporations’ TechOptimizer. TRIZ J. 1997. Available online: https://www.nstl.gov.cn/paper_detail.html?id=5a09122148f4520785ebca80ed487065 (accessed on 12 March 2023).
- Sheu, D.D.; Hou, C.T. TRIZ-based trimming for process-machine improvements: Slit-valve innovative redesign. Comput. Ind. Eng. 2013, 66, 555–566. [Google Scholar] [CrossRef]
- Ottenbacher, K.J. Statistical conclusion validity. Multiple inferences in rehabilitation research. Am. J. Phys. Med. Rehabil. 1991, 70, 317–322. [Google Scholar] [CrossRef] [PubMed]
- Jin, H.; Guo, H.X.; Cao, G.Z.; Wei, S. Sustainable Innovation Design for Buckle Ring Machine of Button Battery. Appl. Mech. Mater. 2013, 397, 874–877. [Google Scholar] [CrossRef]

















| Class | LT_Diagonal | LT_Number |
|---|---|---|
| Instance | 6th diagonal | No. 1 (L−2T−1), No. 2 (L−1T−2), No. 3 (L0T−3), No. 4 (L1T−4), No. 5 (L2T−5), No. 6 (L3T−6) |
| 7th diagonal | No. 7 (L−2T0), No. 8 (L−1T−1), No. 9 (L0T−2), No. 1 0(L1T−3), No. 11 (L2T−4), No. 12 (L3T−5), No. 13 (L4T−6) | |
| 8th diagonal | No. 14 (L−2T1), No. 15 (L−1T0), No. 16 (L0T−1), No. 17 (L1T−2), No. 18 (L2T−3), No. 19 (L3T−4), No. 20 (L4T−5), No. 21 (L5T−6) | |
| 9th diagonal | No. 22 (L−2T2), No. 23 (L−1T1), No. 24 (L0T0), No. 25 (L1T−1), No. 26 (L2T−2), No. 27 (L3T−3), No. 28 (L4T−4), No. 29 (L5T−5) | |
| 10th diagonal | No. 30 (L−2T3), No. 31 (L−1T2), No. 32 (L0T1), No. 33 (L1T0), No. 34 (L2T−1), No. 35 (L3T−2), No. 36 (L4T−3), No. 37 (L5T−4) | |
| 11th diagonal | No. 38 (L−1T3), No. 39 (L0T2), No. 40 (L1T1), No. 41 (L2T0), No. 42 (L3T−1), No. 43 (L4T−2), No. 44 (L5T−3) | |
| 12th diagonal | No. 45(L0T3), No. 46(L1T2), No. 47(L2T1), No. 48(L3T0), No. 49(L4T−1), No. 50(L5T−2) |
| Class | Primary_Property | Secondary_Property |
|---|---|---|
| Instance | Concentration | Concentration gradient, concentration, humidity, and composition |
| Quantity | Quality, quantity, weight, size, and price | |
| Chemical | pH value, chemical formula, corrosivity, solubility, and odor | |
| Force | Friction coefficient, friction heat, and torque | |
| … | … |
| Class | Primary_Type | Secondary_Type |
|---|---|---|
| Instance | Physical effect | Hopkinson effect, Barkhausen effect, Joule Thomson effect, Peltier effect, Magnetocaloric effect, Thermoelectric effect, Photoelectric effect, Doppler effect, etc. |
| Biological effect | Lotus leaves are self-cleaning, Dragonfly wings are vibration-damping, Shells reduce wear, Camel hooves travel on soft soil, etc. | |
| Chemical effect | Thermochromic reaction measures temperature, Chemiluminescence carries out object positioning, Semi-permeable membrane controls liquid movement, etc. | |
| Geometric effect | The Mobius effect reduces the material loss, The rotating hyperboloid effect changes the diameter, etc. |
| Class | Subsystem | Component |
|---|---|---|
| Instance | Energy | Motor, External combustion engine, Steam turbine, etc. |
| Transmission | Chain, Rope, Shaft, Pulley, Cam, Gear, Piston, etc. | |
| Execution | Servo motor, Electromagnetic brake, Hydraulic motor, etc. | |
| Control | Valve, Gauge, Knob, Indicator, Nozzle, etc. |
| Tool | Application Scope | Advantage | Insufficient |
|---|---|---|---|
| Function analysis [76] | The number of components is small, and the relationship is clear. | Avoid jumping cause finding and strict causal logic. | Limited to component relationship analysis in the technical system. |
| Fishbone diagram [77] | It is mostly used for the qualitative problem analysis of team operations. | Multi-angle analysis of the problem is more comprehensive and easy to understand. | The relationship between factors cannot be identified, and there is no mechanism to select root causes. |
| Current reality tree [78] | The close relationship within the system. | It shows the interdependence between causes and has a logical test mechanism. | It requires high logic and takes a long time. |
| 5W1H [79] | Analyze the root cause of the problem by one person. | Overcome their own subjective judgment and logical inertia and gradually look for the cause of the problem. | When too many factors are involved in a complex system, it is impossible to find the root cause. |
| Fault tree method [80] | It is mostly used for engineering risk assessment and fault diagnosis. | Clear thinking, qualitative analysis, and quantitative analysis. | Only analyze specific accidents, not a process or technical system. |
| Rule | Content | Sketch Map |
|---|---|---|
| A | Delete the function of the original component. | ![]() |
| X | Delete the function performed by the original component. | ![]() |
| B | The functions performed by the original element are performed by the affected element itself. | ![]() |
| C | The functions performed by the original components are performed by other components or super systems. | ![]() |
| D | If a new niche market can be found and the trimmed system can make huge profits, the current function provider can be removed. | ![]() |
| E | Find new components outside the system to replace the current function provider. | ![]() |
| No. | Case Name | Effect Number |
|---|---|---|
| I | Injection mechanism of injection molding machine | 4 |
| II | Belt conveyor idler | 5 |
| III | Electric manipulator cotton picker | 6 |
| IV | Solar heater | 6 |
| V | Automatic water-collecting equipment | 5 |
| VI | Hypnotic mosquito repellent device | 2 |
| VII | Automatic storage device | 3 |
| VIII | Hot melt butt welding machine | 4 |
| IX | Traditional Chinese medicine dropping pill machine | 8 |
| X | Quick shut-off valve | 4 |
| Group | Group | Mean Difference | Std. Error | Sig. (p-Value) |
|---|---|---|---|---|
| A | B | −5.190 | 4.6935 | 0.279 |
| C | A | 22.340 | 4.6935 | 0.000 |
| C | B | 17.150 | 4.6935 | 0.003 |
| Group | Group | Mean Difference | Std. Error | Sig. (p-Value) |
|---|---|---|---|---|
| A | B | −5.190 | 4.6935 | 0.279 |
| C | A | 22.340 | 4.6935 | 0.000 |
| C | B | 17.150 | 4.6935 | 0.003 |
| No. | Name | Content | Case |
|---|---|---|---|
| 1 | Rotation effect | Rotating geometry may obtain better performance, such as the rotation of the original stationary structure. | Rotary tube machine gun |
| 2 | Thermal expansion effect | When the external pressure is constant, the volume of most substances increases when the temperature increases and decreases when the temperature decreases. | Rodless cylinder |
| 3 | Electromagnetic induction | Conductors placed in varying magnetic flux produce electromotive force. If the conductor is closed into a loop, the electromotive force will drive electrons to flow and form an induced current. | Electromagnetic relay |
| 4 | Hooke’s law | After a solid material is stressed, there is a linear relationship between stress and strain in the material. | Spring scale |
| 5 | Pascal effect | The pressure added to any part of the closed liquid must be transmitted from the liquid to all directions according to its original size. | Lifting jack |
Disclaimer/Publisher’s Note: The statements, opinions and data contained in all publications are solely those of the individual author(s) and contributor(s) and not of MDPI and/or the editor(s). MDPI and/or the editor(s) disclaim responsibility for any injury to people or property resulting from any ideas, methods, instructions or products referred to in the content. |
© 2024 by the authors. Licensee MDPI, Basel, Switzerland. This article is an open access article distributed under the terms and conditions of the Creative Commons Attribution (CC BY) license (https://creativecommons.org/licenses/by/4.0/).
Share and Cite
Wang, K.; Tan, R.; Peng, Q. Product Improvement Using Knowledge Mining and Effect Analogy. Appl. Sci. 2024, 14, 3699. https://doi.org/10.3390/app14093699
Wang K, Tan R, Peng Q. Product Improvement Using Knowledge Mining and Effect Analogy. Applied Sciences. 2024; 14(9):3699. https://doi.org/10.3390/app14093699
Chicago/Turabian StyleWang, Kang, Runhua Tan, and Qingjin Peng. 2024. "Product Improvement Using Knowledge Mining and Effect Analogy" Applied Sciences 14, no. 9: 3699. https://doi.org/10.3390/app14093699
APA StyleWang, K., Tan, R., & Peng, Q. (2024). Product Improvement Using Knowledge Mining and Effect Analogy. Applied Sciences, 14(9), 3699. https://doi.org/10.3390/app14093699







