Decentralized Identity Authentication Mechanism: Integrating FIDO and Blockchain for Enhanced Security
Abstract
1. Introduction
2. Related Work
2.1. The FIDO2 Architecture
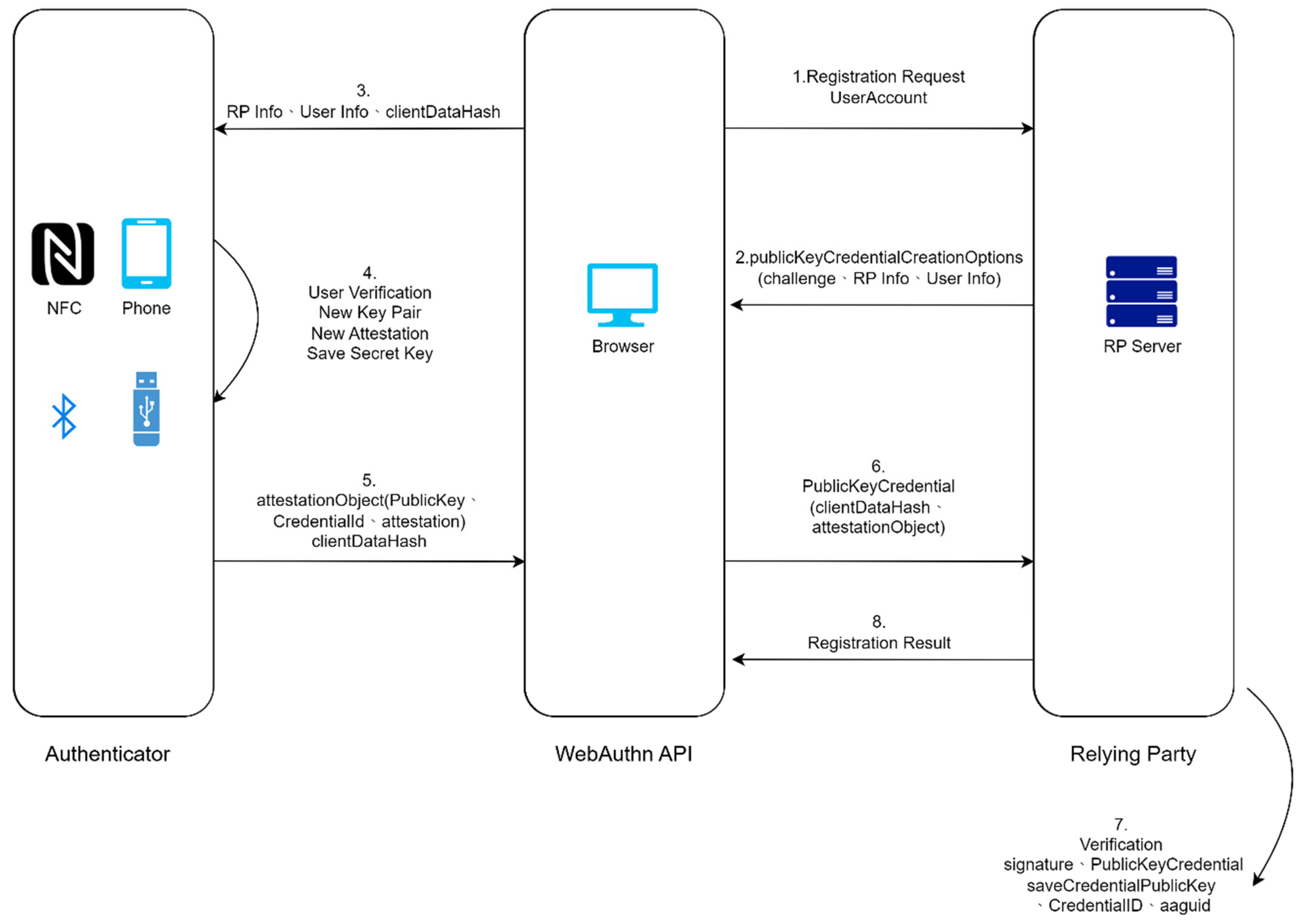
2.2. The FIDO2 Registration and Login Process
2.2.1. Registration Phase
2.2.2. Login Phase
2.3. Blockchain
- Decentralization: The blockchain system operates without a central authority, and all nodes have equal power. Nodes can communicate and transact with each other. This decentralized feature makes the system more democratic and open, reducing the risk of a single point of failure.
- Immutability: Transactions recorded in the blockchain are packaged into blocks and linked together. Each block contains validation information from the previous block, forming an expanding chain. Any modification to the content of a block would affect the entire blockchain and require changing the content of all subsequent blocks. This immutability ensures that data in the blockchain have a high level of trustworthiness and security.
- Openness: On a fully public blockchain, anyone can access and query the records on the chain. Although the data are anonymous, transaction records and balances of users are publicly transparent.
- Non-repudiation: The data structure of the blockchain is permanent and immutable. Once data are recorded on the blockchain, they cannot be deleted or modified; only new additions are possible. When a transaction is confirmed, its record is broadcast to all nodes in the blockchain network, ensuring that all nodes have the same information.
3. Materials and Methods
3.1. The FIDO2 Blockchain Framework
3.1.1. FIDO2 Blockchain Register Phase
3.1.2. FIDO2 Blockchain Login Phase
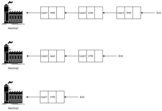
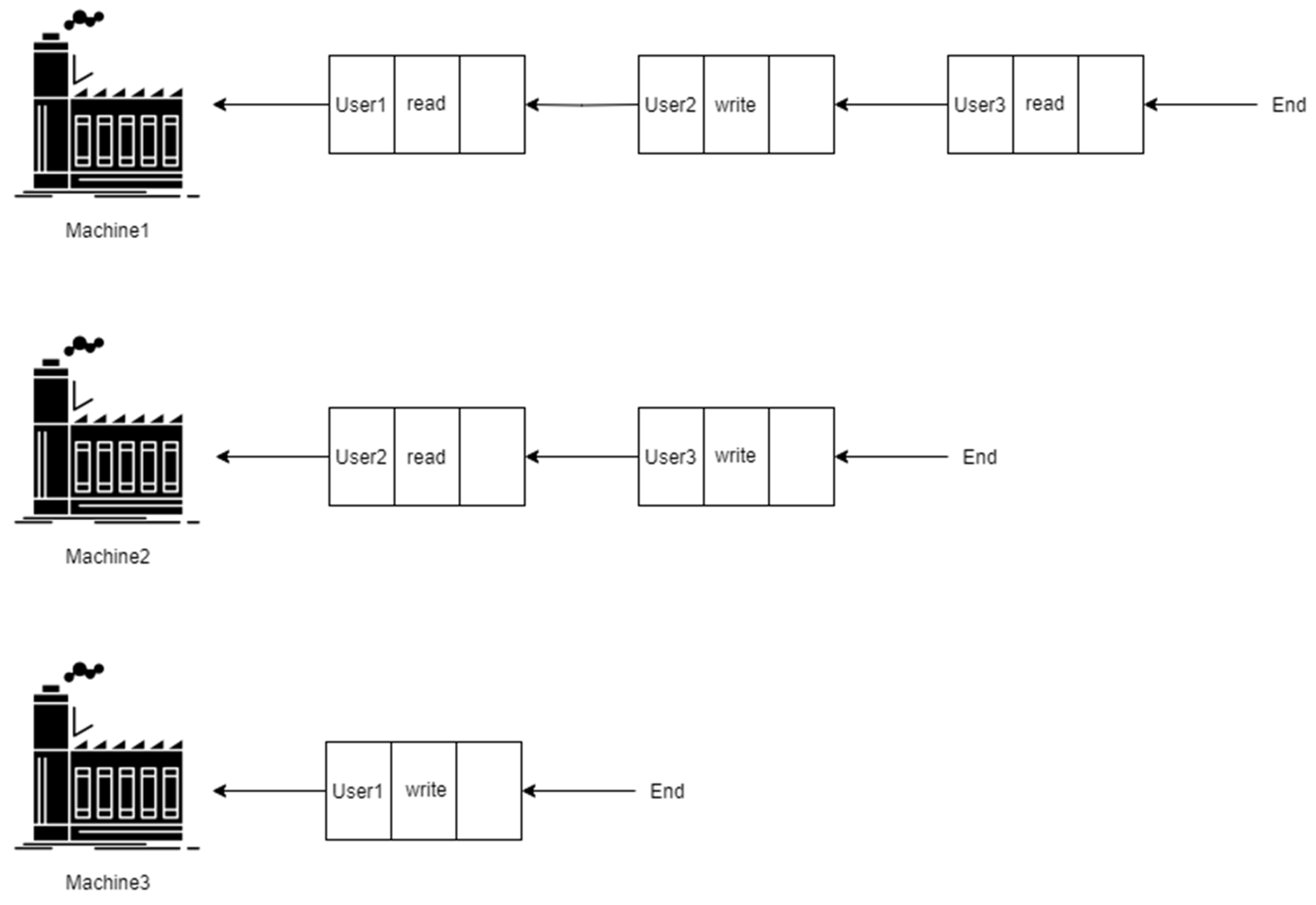
3.2. The FIDO2 Blockchain Permission Management
4. Results
4.1. Security Analysis
4.1.1. Brute Force Attack
4.1.2. Phishing Attack
4.1.3. Replay Attack
4.1.4. Man-in-the-Middle Attack
4.1.5. Distributed Denial of Service (DDoS)
4.1.6. Architecture Analysis
4.2. Performance Analysis
4.2.1. Registration and Verification Execution Time
4.2.2. Access Control Execution Time
5. Conclusions
5.1. Conclusions
5.2. Future Research
Author Contributions
Funding
Institutional Review Board Statement
Informed Consent Statement
Data Availability Statement
Conflicts of Interest
References
- Tsou, C.-W.; Ma, Y.-W.; Tu, Y.-H.; Chen, J.-L. Security Assist Mechanisms for Industrial Control Systems with Authentication. In Proceedings of the 2023 25th International Conference on Advanced Communication Technology (ICACT), Pyeongchang, Republic of Korea, 19–22 February 2023; pp. 186–188. [Google Scholar]
- Bošnjak, L.; Sreš, J.; Brumen, B. Brute-force and dictionary attack on hashed real-world passwords. In Proceedings of the 2018 41st International Convention on Information and Communication Technology, Electronics and Microelectronics (MIPRO), Opatija, Croatia, 21–25 May 2018; pp. 1161–1166. [Google Scholar]
- Uludag, U.; Jain, A.K. Attacks on biometric systems: A case study in fingerprints. In Proceedings of the Security, Steganography, and Watermarking of Multimedia Contents VI, San Jose, CA, USA, 19–22 January 2004; Volume 5306, pp. 622–633. [Google Scholar]
- Ghorbani Lyastani, S.; Schilling, M.; Neumayr, M.; Backes, M.; Bugiel, S. Is FIDO2 the Kingslayer of User Authentication? A Comparative Usability Study of FIDO2 Passwordless Authentication. In Proceedings of the 2020 IEEE Symposium on Security and Privacy (SP), San Francisco, CA, USA, 18–20 May 2020; pp. 268–285. [Google Scholar] [CrossRef]
- FIDO Alliance. How FIDO Addresses a Full Range of Use Cases; FIDO Alliance: Mountain View, CA, USA, 2022. [Google Scholar]
- Chadwick, D.W.; Laborde, R.; Oglaza, A.; Venant, R.; Wazan, S.; Nijjar, M. Improved Identity Management with Verifiable Credentials and FIDO. IEEE Commun. Stand. Mag. 2019, 3, 14–20. [Google Scholar] [CrossRef]
- Barbosa, M.; Boldyreva, A.; Chen, S.; Warinschi, B. Provable security analysis of FIDO2. In Advances in Cryptology—CRYPTO 2021; Springer International Publishing: Cham, Switzerland, 2021; pp. 125–156. [Google Scholar]
- Huseynov, E. PIN Theft attack against FIDO2 Security keys. In Proceedings of the 3rd IFSA Winter Conference on Automation, Robotics & Communications for Industry 4.0/5.0 (ARCI’ 2023), Chamonix-Mont-Blanc, France, 22–24 February 2023. [Google Scholar]
- Machani, S.; Weeden, S.B.; Field, N. FIDO Alliance White Paper: Considerations for Deploying FIDO2 Servers in the Enterprise. 2020. Available online: https://fidoalliance.org/wp-content/uploads/2020/10/Considerations-for-Deploying-FIDO-Servers-in-the-Enterprise.pdf (accessed on 21 April 2024).
- Chang, K.C. FIDO Alliance and Asia PKI Consortium White Paper: FIDO UAF and PKI in Asia FIDO2 UAF and PKI in Asia—Case Study and Recommendations. 2018. Available online: https://fidoalliance.org/wp-content/uploads/FIDO-UAF-and-PKI-in-Asia-White-Paper.pdf (accessed on 21 April 2024).
- Koblitz, N.; Menezes, A.; Vanstone, S. The state of elliptic curve cryptography. Des. Codes Cryptogr. 2000, 19, 173–193. [Google Scholar] [CrossRef]
- Johnson, D.; Menezes, A.; Vanstone, S. The elliptic curve digital signature algorithm (ECDSA). Int. J. Inf. Secur. 2014, 1, 36–63. [Google Scholar] [CrossRef]
- Xiong, H.; Jin, C.; Alazab, M.; Yeh, K.-H.; Wang, H.; Gadekallu, T.R.; Wang, W.; Su, C. On the Design of Blockchain-Based ECDSA with Fault-Tolerant Batch Verification Protocol for Blockchain-Enabled IoMT. IEEE J. Biomed. Health Inform. 2022, 26, 1977–1986. [Google Scholar] [CrossRef] [PubMed]
- Birje, M.; Goudar, R.H.; Rakshitha, C.M.; Tapale, M. Blockchain Technology Review: Consensus Mechanisms and Applications. Int. J. Eng. Trends Technol. 2023, 71, 27–39. [Google Scholar] [CrossRef]
- Di Pierro, M. What Is the Blockchain? Comput. Sci. Eng. 2017, 19, 92–95. [Google Scholar] [CrossRef]
- Fang, W.; Chen, W.; Zhang, W.; Pei, J.; Gao, W.; Wang, G. Digital signature scheme for information non-repudiation in blockchain: A state of the art review. EURASIP J. Wirel. Commun. Netw. 2020, 2020, 56. [Google Scholar] [CrossRef]
- Tripathi, G.; Ahad, M.A.; Casalino, G. A comprehensive review of blockchain technology: Underlying principles and historical background with future challenges. Decis. Anal. J. 2023, 9, 100344. [Google Scholar] [CrossRef]
- Wang, S.; Ouyang, L.; Yuan, Y.; Ni, X.; Han, X.; Wang, F.-Y. Blockchain-Enabled Smart Contracts: Architecture, Applications, and Future Trends. IEEE Trans. Syst. Man Cybern. Syst. 2019, 49, 2266–2277. [Google Scholar] [CrossRef]
- Jang, D.; Shin, M.; Pathirage, D. Security Fault Tolerance for Access Control. In Proceedings of the 2020 IEEE International Conference on Autonomic Computing and Self-Organizing Systems Companion, Washington, DC, USA, 17–21 August 2020; pp. 212–217. [Google Scholar]
- Gavrila, S.; Kühn, D.R.; Ferraiolo, D.F.; Sandhu, R.; Chan-dramouli, R. Proposed NIST standard for role-based access control. ACM Trans. Inf. Syst. Secur. 2001, 4, 224–274. [Google Scholar]
- Es-Samaali, H.; Outchakoucht, A.; Leroy, J.P. A blockchain-based access control for big data. Int. J. Comput. Netw. Commun. Secur. 2017, 5, 137–147. [Google Scholar]
- Ahmad, K.; Verma, S.; Kumar, N.; Shekhar, J. Classification of Internet Security Attacks. In Proceedings of the 5th National Conference, INDIACom-2011 Computing For Nation Development, New Delhi, India, 10–11 March 2011. [Google Scholar]
- Chen, F.; Tang, Y.; Cheng, X.; Xie, D.; Wang, T.; Zhao, C. Blockchain-Based Efficient Device Authentication Protocol for Medical Cyber-Physical Systems. Secur. Commun. Netw. 2021, 2021, 5580939. [Google Scholar] [CrossRef]








| challenge | Randomly generated random value. |
| origin | The origin string must be verified to match the origin of the application. |
| type | Verify if the string matches “webauthn.create”. |
| fmt | indicates how attestation data should be parsed and verified. |
| authData | contains information about the created credential, including CredentialID and PublicKey. |
| attStmt | contains the signature data related to the public key credential itself and the creation of the authenticator. |
| id | Credential ID. |
| response | attestationObject: It contains the authenticator data and attestation statement. clientData: Data transmitted from the client to the authenticator for generating the credential. |
| type | Type is public key. |
| id | The CredentialID is obtained during registration. |
| type | The type of the credential, which is public key. |
| transports | Specifies the transport methods to be used, such as USB, Bluetooth, or NFC. |
| id | CredentialID. |
| response | authenticatorData: Data related to the authenticator device during the verification process. clientData: Data provided by the client to the authenticator device for generating the credential. signature: The signature generated by the private key associated with the credential. |
| type | The type of the credential, which is public key. |
| challenge | A random value passed from the browser. |
| origin | Verification of whether the origin string matches the Contract Address. |
| type | Verification of whether the string matches “webauthn.create”. |
| fmt | Indicates how to parse and verify the attestation data. |
| authData | Information about the created credential, including CredentialID and PublicKey. |
| attStmt | Signature data related to the public key credential itself and the creation of the authenticator. |
| id | The CredentialID obtained during registration. |
| type | The type of credential, which is public key. |
| transports | Specifies the transport methods to be used, such as USB, Bluetooth, or NFC. |
| id | CredentialID |
| response | authenticatorData: Data related to the authenticator device. clientData: Data provided by the client to the authenticator, used for generating the credential. signature: The signature generated by the private key associated with the credential. |
| type | The credential type, which is public key. |
| subject | The user’s blockchain wallet address (userWalletAddress). |
| object | The machine that can be operated. |
| Item Comparison | FIDO2 | Our Method |
| The convenience of two-factor authentication | ✔ | ✔ |
| Applicable to multiple platforms and devices | ✔ | ✔ |
| Resistance against brute force attack | ✔ | ✔ |
| Resistance against phishing attack | ✔ | ✔ |
| Resistance against replay attack | ✔ | ✔ |
| Resistance against man-in-the-middle attack | ✔ | ✔ |
| Resistance against DDoS attack | ✔ | |
| Decentralized identity verification | ✔ | |
| Verification traceability | ✔ | |
| Access control | ✔ |
Disclaimer/Publisher’s Note: The statements, opinions and data contained in all publications are solely those of the individual author(s) and contributor(s) and not of MDPI and/or the editor(s). MDPI and/or the editor(s) disclaim responsibility for any injury to people or property resulting from any ideas, methods, instructions or products referred to in the content. |
© 2024 by the authors. Licensee MDPI, Basel, Switzerland. This article is an open access article distributed under the terms and conditions of the Creative Commons Attribution (CC BY) license (https://creativecommons.org/licenses/by/4.0/).
Share and Cite
Ou, H.-H.; Pan, C.-H.; Tseng, Y.-M.; Lin, I.-C. Decentralized Identity Authentication Mechanism: Integrating FIDO and Blockchain for Enhanced Security. Appl. Sci. 2024, 14, 3551. https://doi.org/10.3390/app14093551
Ou H-H, Pan C-H, Tseng Y-M, Lin I-C. Decentralized Identity Authentication Mechanism: Integrating FIDO and Blockchain for Enhanced Security. Applied Sciences. 2024; 14(9):3551. https://doi.org/10.3390/app14093551
Chicago/Turabian StyleOu, Hsia-Hung, Chien-Hsiu Pan, Yang-Ming Tseng, and Iuon-Chang Lin. 2024. "Decentralized Identity Authentication Mechanism: Integrating FIDO and Blockchain for Enhanced Security" Applied Sciences 14, no. 9: 3551. https://doi.org/10.3390/app14093551
APA StyleOu, H.-H., Pan, C.-H., Tseng, Y.-M., & Lin, I.-C. (2024). Decentralized Identity Authentication Mechanism: Integrating FIDO and Blockchain for Enhanced Security. Applied Sciences, 14(9), 3551. https://doi.org/10.3390/app14093551

