A Comprehensive Review of Supervised Learning Algorithms for the Diagnosis of Photovoltaic Systems, Proposing a New Approach Using an Ensemble Learning Algorithm
Abstract
1. Introduction
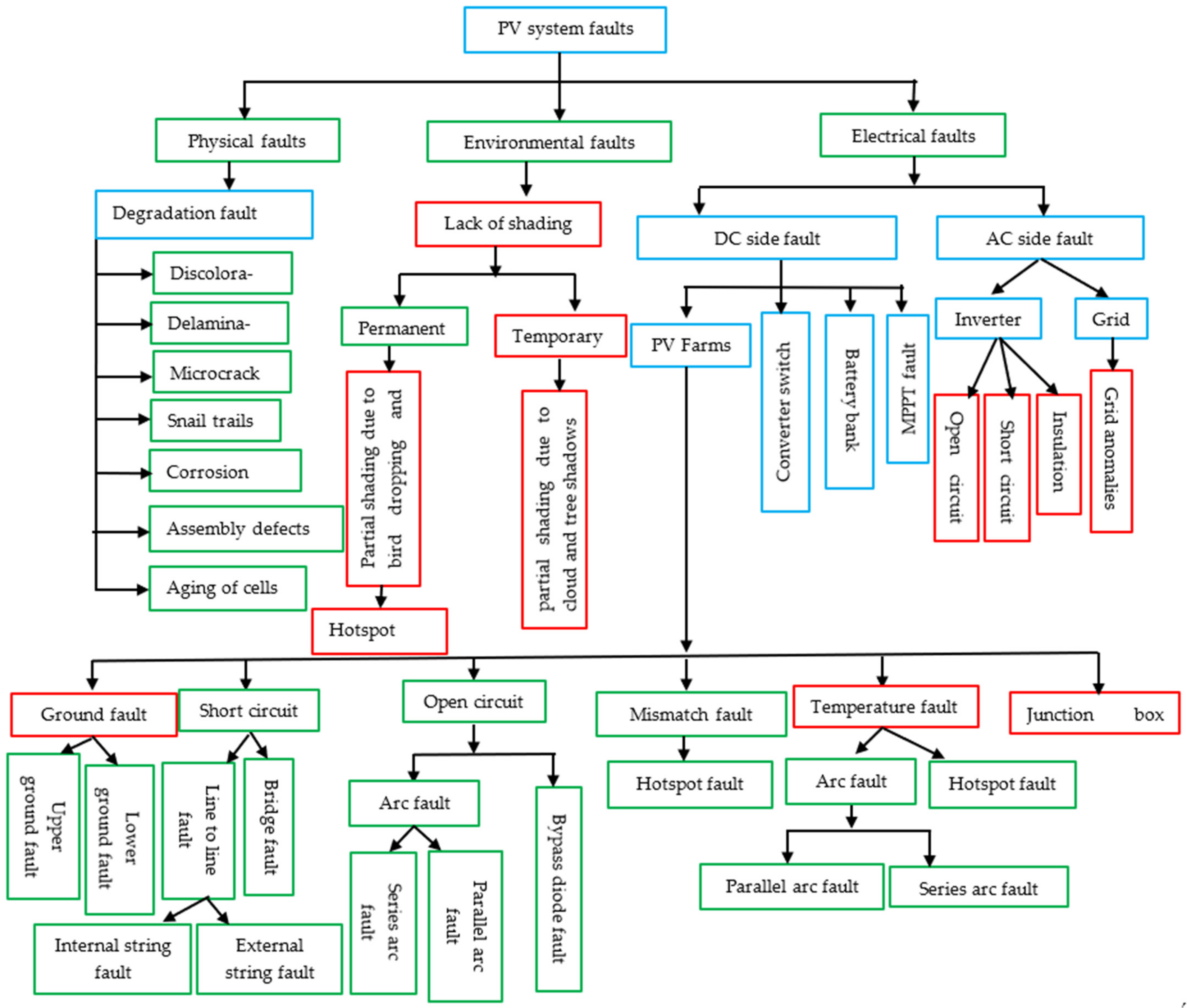
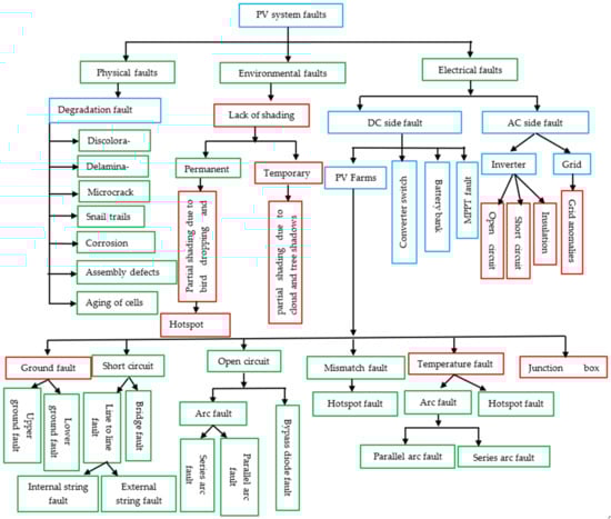
2. Faults in a PV System
2.1. Photovoltaic Generator Faults
2.1.1. Ground Fault
2.1.2. Short-Circuit Fault (SCF)
2.1.3. Line to Line Fault
2.1.4. Open-Circuit Fault (OCF)
2.1.5. Arc Fault
2.1.6. Mismatch/Shading Defects
2.2. PV Inverter Faults (PVI)
2.2.1. Short-Circuit Fault
2.2.2. Open-Circuit Fault
3. Machine Learning and Fault Diagnosis
3.1. Supervised Learning
3.2. Unsupervised Learning
3.3. Semi-Supervised Learning
3.4. Simple Fault Diagnosis Models
3.4.1. Artificial Neural Networks (ANN)
3.4.2. Support Vector Machine (SVM)
3.4.3. k-Nearest Neighbor Algorithm (kNN)
3.4.4. Fuzzy Logic (FL)
3.5. Hybrid Models for Diagnosing PV Systems
3.6. Ensemble Learning Algorithms
3.6.1. Decision Algorithm Tree (DT)
3.6.2. Random Forest (RF) Algorithm
3.6.3. Adaptive Boosting Algorithm (AdaBoost)
| Authors | Year | Type of Techniques | ML Models | PV System Component | Contribution | Remarks |
|---|---|---|---|---|---|---|
| Youssef et al. [127] | 2016 | AI | ANN, FL, ANFIS, GA, GA-fuzzy, NN-fuzzy | PV field | This text demonstrates the importance of AI in modeling, sizing, forecasting, and diagnosing fault in PV systems. | The text compares the accuracy of different AI techniques with traditional methods in each application. However, it does not specify the monitoring parameters of each method. |
| Daliento et al. [59] | 2016 | Electrical and AI | ANN, SVM, ANFIS, RBN | PV field | This text presents a review of the various methods used to monitor PV systems. | The text is already well-written and adheres to the desired characteristics. Therefore, no changes have been made to the original text. |
| Madeti et al. [57] | 2017 | Conventional and AI | -- | PV field | A Review of Detection Methods for Grid-Connected Photovoltaic Systems | The text already meets the desired characteristics. No changes were made. |
| Mellit et al. [33] | 2018 | Electrical and ML | ANN, FL, GA, HS | PV field | A comprehensive review on detection methods for grid-connected PV systems | The author’s work focuses on using electrical methods to diagnose faults. |
| Mellit et al. [82] | 2016 | Electrical and ML | ANN, FL, MSD | PV field | This text discusses PV fault information and diagnosis methods, | However, the main scope of the work is based on identifying defects. |
| Pillai et al. [36]. | 2018 | IRT, ML, Others | ANN, LAPART, | PV field | including a review of almost all PV faults and advanced detection techniques. | However, his discussion is focused on the flaws |
| Abdulmawjood et al. [60] | 2018 | Visual, Thermal and ML Methods | SVM, k-Means, HMM, BN, ANN, GMM (Gausian mixture model) | PV field | It also covers different types of faults and detection techniques in PV fields, | The discussion is focused on electrical faults, but the parameter used for fault detection is not specified for each method. |
| Appiah [47] | 2019 | IRF, ML, DL, | ANN, LAPART, KELM, ANFIS | PV field | as well as reviews on types of defects, their origins, and traditional and intelligent detection methods. | The text is clear and concise, but lacks complexity, precision, and input data. |
| Li et al. [21] | 2020 | M.L. | ANN | PV field | The text identifies work specifically applied to ANN and hybrid methods with ANN to analyze defects, type and amount of data used, model configuration, and effectiveness. | A comparison of ANNs with other ML models shows the superiority of ANNs. However, a comparison between ANN models is not mentioned to identify the most efficient model. |
| Ghaffarzadeh et al. [125] | 2019 | Electric, ML | ANN, SVM, DT, FL, Kalman filter | PV field | It explains the types of defects over a broad spectrum | It focused on current fault on the DC and AC side of the PV system. |
| Venkatesh et al. [126] | 2020 | Visual method, IRT, EL, ML | ANN, SVM, NC-NFC, CNN, DT, KNN, FL | PV field | Lists four types of visual defects and detection methods | Failure to take into account non-visual defects, no precision |
| Kurukuru et al. [46] | 2021 | ML, DL | ANN, ANFIS, PSO, FL, GA, ABC, CNN, SVM, KNN, LTSM | PV field | Review to show the impact of AI on the PV value chain. | The precision of each technique is not made |
| Zenebe et al. [48] | 2021 | ML, DL | SVM, DA, BN, ANN, KNN, RF, DT, CNN | PV field, Inverter | Presents a review on ML-based detection methods to show that ANN and MLP are the most promising models in terms of simplicity and accuracy | However, its main field of action was based on defects and detection methods |
| Mansouri et al. [25] | 2021 | D.L. | DBN, CNN, RFCN, R-CNN | PV field | Review of Deep Learning applications in solar cell fault detection | The article examines defects related to cell discoloration, cracking, and delamination in PV systems. |
| Rodrigues et al. [129] | 2017 | M.L. | DT, RF, FL, ANN, GA, Bayesian, KNN, GA-ANN, ANFIS, RVM, k-Means | PV field | Review of the articles that deal with the prognosis and diagnosis of defects and the number of themes covered in the study | It reviews the types of studies conducted, the types of faults studied, the input parameters used, and the types of PV systems analyzed. However, it does not provide an evaluation of the effectiveness of each method based on these parameters. |
| Abubakar et al. [5] | 2021 | AI, ML | ANN, SVM, LAPART, RBF-ELM, FL, GBSSL, ANFIS, DT | PV field | Characteristics of AI methods, their speed and effectiveness in detecting defects with minimal errors | The authors did not justify the interest in including articles from the last 15 years, nor did they include the accuracy rate of each model. |
| Gaviria et al. [45] | 2022 | D.L. | ANN, LTSM, CNN, SVM, RF | PV field | Review on the interest of ML in PV systems, it gives the resources to find the data sets, the source codes and presents each theme with the source code and the data | The text lacks objectivity and precision in presenting the results. Additionally, there are several articles on the diagnosis and detection of defects using machine learning approaches that are not significant enough. |
| Hammoudi et al. [49] | 2022 | D.L. | CNN and LTSM | PV field | Survey on the interest of Deep Learning and IoT in the maintenance of PV systems | The text is limited to discussing deep learning in preventive maintenance on the DC side. |
| Yuan et al. [80] | 2022 | M.L. | ANN | PV field | Review on the progress of ANN in fault diagnosis | The text lacks information on the precision and complexity of each type of ANN. |
| Forootan et al. [50] | 2022 | ML, DL | SVM, DA, BN, ANN, kNN, RF, DT, CNN, FL, ANFIS, GA, LTSM, RL, MLR, SLR, k-Means etc. | PV field | Review on the use and application of ML and DL algorithms in energy systems | Additionally, it fails to consider non-visual defects and lacks precision. |
| Berghout et al. [22] | 2022 | ML, DL | SVM, kNN, MLP, LTSM, CNN, Gans | PV field | Presents the various works on monitoring PV systems and shading and degradation defects | However, it focuses on ML categories, detection techniques, and two types of defects. The accuracy of each model is not provided. |
| Puthiyapurayil et al. [70] | 2022 | AI, signal-based method | ANN, BPNN, SVM, CNN | Inverter | Lists work on the different methods of diagnosing the open-circuit fault in an NPC inverter | The text only focuses on single switch open-circuit faults as three switch faults are rare. |
| Engel et al. [44] | 2022 | ML, DL | ANN, CNN, ANFIS, YOLOv4, k-NN, DT, SVM, RF, NB | PV field | Review of ML advances in prediction, forecasting, sizing and diagnosis of PV systems | However, the comparative study of diagnostic methods shows that the DNN model provides better information and performance in the diagnostic process compared to the non-neural model. |
| Ying-Yi et al. [51] | 2022 | Visual and thermal | SVM, kNN, MSD, DT, RF, ANFIS, ANN | PV field | Presents the different traditional methods on the detection and classification of PV faults and a projection on AI techniques | The study focuses on traditional methods and demonstrates the potential of ML techniques. |
| Osmani et al. [52] | 2023 | Conventional methods, AI | SCADA, ANN, KELM (kernel extreme learning machine) | PV field | Critical review of detection methods in the PV field | This text presents the DC and AC side faults of the field, as well as the detection method. It focuses on conventional methods and does not mention any supervised learning methods. |
| Islam et al. [37] | 2023 | Artificial intelligence based on ML and DL | AdaBoost, ANN, CNN, RNN, SVM, RF | PV field | Systematic review on identification and diagnosis methods, they compare existing reviews with its review in terms of technical approaches for fault detection | The most effective DL and ML approaches for diagnosing PV faults are identified, and it is shown that DL outperforms conventional approaches. ANN is proposed for diagnosis, but no accuracy rate is provided for different methods. |
4. Synthesis
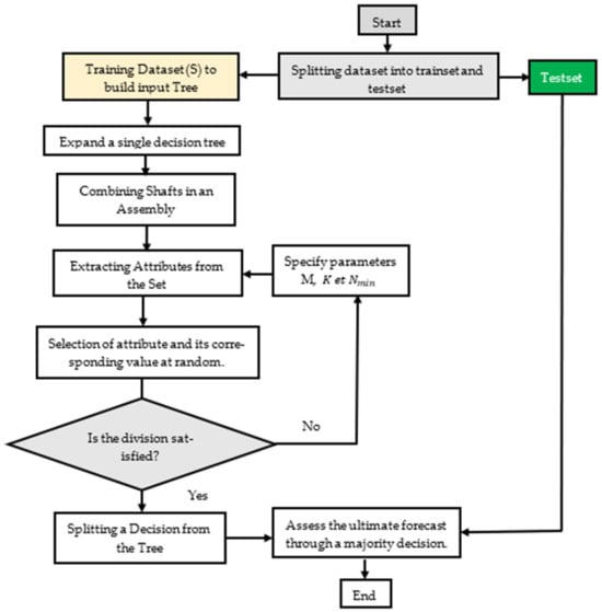
5. Proposed Method
- The number of trees (M) to train based on the number of training samples S
- The number of attributes (K) to be randomly selected and used in each node for each trained ensemble tree
- The minimum number of samples/instances () needed to split a node of each trained ensemble tree
6. Conclusions and Future Recommendations
Author Contributions
Funding
Institutional Review Board Statement
Informed Consent Statement
Data Availability Statement
Acknowledgments
Conflicts of Interest
Abbreviations
| PV | Photovoltaics |
| AI | Artificial Intelligence |
| ANN | Artificial Neural Network |
| ANFIS | Adaptive Neuro Fuzzy Inference System |
| D.L. | Deep Learning |
| M.L. | Machine Learning |
| KNN | K Nearest Neighbor |
| NB | Naive Bayes |
| RF | Random Forest |
| DT. | Decision Tree |
| SVM | Vector Machine Support |
| CNN | Convolutional Neural Network |
| FL | Fuzzy Logic |
| NLP | Natural Language Processing |
| PVI | Photovoltaic Inverter |
| IGBT | Insulate Gate Bipolar Transistor |
| AdaBoost | Adaptive Boosting |
| FKNN | Fuzzy K Nearest Neighbor |
| GMM | Gaussian Mixture Model |
| HMM | Hidden Markov Model |
| LSTM | Long Short Term Memory |
| YOLOv4 | You Only Look Once |
| BPNN | Backpropagation Neural Network |
| MLP | Multilayer Propagation |
| ETC | Extra Trees Classifier |
| KELM | Kernel Extreme Learning Machine |
| M | Number of trees |
| The minimum number of samples/instances | |
| K | The number of attributes used at each node |
| S | Training sets |
References
- TrendForce. Global Solar Installation May Hit 350.6 GW. Available online: https://www.pv-magazine.com/2023/03/09/pv-product-prices-resume-downward-trend-says-trendforce/ (accessed on 25 April 2023).
- Livera, A.; Theristis, M.; Makrides, G.; Georghiou, G.E. Recent advances in failure diagnosis techniques based on performance data analysis for grid-connected photovoltaic systems. Renew. Energy 2019, 133, 126–143. [Google Scholar] [CrossRef]
- Madeti, S.R.; Singh, S.N. Modeling of PV system based on experimental data for fault detection using kNN method. Sol. Energy 2018, 173, 139–151. [Google Scholar] [CrossRef]
- Oh, W.-G. A Fault Detection Scheme in Acoustic Sensor Systems Using Multiple Acoustic Sensors. J. Korea Inst. Electron. Commun. Sci. 2016, 11, 203–208. [Google Scholar] [CrossRef][Green Version]
- Abubakar, A.; Almeida, C.F.M.; Gemignani, M. Review of artificial intelligence-based failure detection and diagnosis methods for solar photovoltaic systems. Machines 2021, 9, 328. [Google Scholar] [CrossRef]
- Jiang, Y.; Yin, S.; Kaynak, O. Optimized design of parity relation-based residual generator for fault detection: Data-driven approaches. IEEE Trans. Industr. Inform. 2021, 17, 1449–1458. [Google Scholar] [CrossRef]
- Mohammad, S.; Sudhakar, K. Machine Learning-Autonomous Vehicles. Int. J. Manag. 2018, 8. Available online: http://www.ijmra.us (accessed on 29 December 2023).
- Livera, A.; Theristis, M.; Makrides, G.; Georghiou, G.E.; Sutterlueti, J.; Georghiou, G.E. Advanced Diagnostic Approach of Failures for Grid-Connected Photovoltaic (PV) Systems PV-Estia-Enhancing Storage Integration in Buildings with Photovoltaics View Project Modeling and Optimization of Advanced Energy Systems View Project Advanced Diagnostic Approach of Failures for Grid-Connected Photovoltaic (PV) Systems. 2018. Available online: https://userarea.eupvsec.org/proceedings/35th-EU-PVSEC-2018/6BO.6.5/ (accessed on 8 May 2023).
- Karatepe, E.; Syafaruddin; Hiyama, T. Controlling of artificial neural network for fault diagnosis of photovoltaic array. In Proceedings of the 16th International Conference on Intelligent System Applications to Power Systems, Hersonissos, Greece, 25–28 September 2011; pp. 1–6. [Google Scholar]
- Bendary, A.F.; Abdelaziz, A.Y.; Ismail, M.M.; Mahmoud, K.; Lehtonen, M.; Darwish, M.M.F. Proposed anfis based approach for fault tracking, detection, clearing and rearrangement for photovoltaic system. Sensors 2021, 21, 2269. [Google Scholar] [CrossRef] [PubMed]
- Soffiah, K.; Manoharan, P.S.; Deepamangai, P. Fault detection in grid connected pv system using artificial neural network. In Proceedings of the 7th International Conference on Electrical Energy Systems, ICEES, Chennai, India, 11–13 February 2021; pp. 420–424. [Google Scholar] [CrossRef]
- Gong, S.; Wu, X.; Zhang, Z. Fault diagnosis method of photovoltaic array based on random forest algorithm. In Proceedings of the 2020 39th Chinese Control Conference (CCC), Shenyang, China, 27–29 July 2020; pp. 4249–4425. [Google Scholar]
- Hussain, M.; Dhimish, M.; Titarenko, S.; Mather, P. Artificial neural network based photovoltaic fault detection algorithm integrating two bi-directional input parameters. Renew. Energy 2020, 155, 1272–1292. [Google Scholar] [CrossRef]
- Alimi, O.A.; Meyer, E.L.; Olayiwola, O.I. Solar photovoltaic modules’ performance reliability and degradation analysis: A review. Energies 2022, 15, 5964. [Google Scholar] [CrossRef]
- Romero, H.F.M.; Rebollo, M.G.; Cardeñoso-Payo, V.; Gómez, V.A.; Plaza, A.R.; Moyo, R.T.; Hernández-Callejo, L. Applications of artificial intelligence to photovoltaic systems: A review. Appl. Sci. 2022, 12, 56. [Google Scholar] [CrossRef]
- Xie, C.; Chen, S.; Guo, F.; Liu, X. A deep residual recurrent neural network model-augmented attention with physical characteristics: Application to turntable servo system. IEEE Trans. Ind. Electron. 2022, 69, 489. [Google Scholar] [CrossRef]
- Yau, H.T.; Prior, S.D.; Wang, Y.; Li, Y. IEEE Access Special Section Editorial: Advanced artificial intelligence technologies for smart manufacturing. IEEE Access 2021, 9, 119232–119234. [Google Scholar] [CrossRef]
- Fei, Z.; Zhang, Z.; Tsui, K.L. Deep learning powered online battery health estimation considering multi-timescale ageing dynamics and partial charging information. IEEE Trans. Transp. Electrif. 2023. [Google Scholar] [CrossRef]
- Amiri, A.F.; Kichou, S.; Oudira, H.; Chouder, A.; Silvestre, S. Fault detection and diagnosis of a photovoltaic system based on deep learning using the combination of a convolutional neural network (cnn) and bidirectional gated recurrent unit (Bi-GRU). Sustainability 2024, 16, 1012. [Google Scholar] [CrossRef]
- Rocha, H.R.O.; Fiorotti, R.; Fardin, J.F.; Garcia-Pereira, H.; Bouvier, Y.E.; Rodríguez-Lorente, A.; Yahyaoui, I. Application of AI for short-term pv generation forecast. Sensors 2023, 24, 85. [Google Scholar] [CrossRef]
- Li, B.; Delpha, C.; Diallo, D.; Migan-Dubois, A. Application of artificial neural networks to photovoltaic fault detection and diagnosis: A review. Renew. Sustain. Energy Rev. 2021, 138, 110512. [Google Scholar] [CrossRef]
- Berghout, T.; Benbouzid, M.; Bentrcia, T.; Ma, X.; Djurović, S.; Mouss, L.H. Machine learning-based condition monitoring for pv systems: State of the art and future prospects. Energies 2021, 14, 6316. [Google Scholar] [CrossRef]
- Al Smadi, T.; Handam, A.; Gaeid, K.S.; Al-Smadi, A.; Al-Husban, Y.; Khalid, A.S. Artificial intelligent control of energy management PV system. Results Control. Optim. 2024, 14, 100343. [Google Scholar] [CrossRef]
- Boubaker, S.; Kamel, S.; Ghazouani, N.; Mellit, A. Assessment of Machine and Deep Learning Approaches for Fault Diagnosis in Photovoltaic Systems Using Infrared Thermography. Remote Sens. 2023, 15, 1686. [Google Scholar] [CrossRef]
- Mansouri, M.; Trabelsi, M.; Nounou, H.; Nounou, M. Deep learning-based fault diagnosis of photovoltaic systems: A comprehensive review and enhancement prospects. IEEE Access 2021, 9, 126286–126306. [Google Scholar] [CrossRef]
- Kuo, W.C.; Chen, C.H.; Hua, S.H.; Wang, C.C. Assessment of different deep learning methods of power generation forecasting for solar pv system. Appl. Sci. 2022, 12, 7529. [Google Scholar] [CrossRef]
- Hichri, A.; Hajji, M.; Mansouri, M.; Nounou, H.; Bouzrara, K. Supervised machine learning-based salp swarm algorithm for fault diagnosis of photovoltaic systems. J. Eng. Appl. Sci. 2024, 71, 12. [Google Scholar] [CrossRef]
- Chen, Z.; Han, F.; Wu, L.; Yu, J.; Cheng, S.; Lin, P.; Chen, H. Random Forest based intelligent fault diagnosis for PV arrays using array voltage and string currents. Energy Convers. Manag. 2018, 178, 250–264. [Google Scholar] [CrossRef]
- Badr, M.M.; Hamad, M.S.; Abdel-Khalik, A.S.; Hamdy, R.A.; Ahmed, S.; Hamdan, E. Fault identification of photovoltaic array based on machine learning classifiers. IEEE Access 2021, 9, 159113–159132. [Google Scholar] [CrossRef]
- Dhimish, M.; Badran, G. Photovoltaic hot-spots fault detection algorithm using fuzzy systems. IEEE Trans. Device Mater. Reliab. 2019, 19, 671–679. [Google Scholar] [CrossRef]
- Dhimish, M.; Holmes, V.; Mehrdadi, B.; Dales, M. Comparing Mamdani Sugeno fuzzy logic and RBF ANN network for PV fault detection. Renew. Energy 2018, 117, 257–274. [Google Scholar] [CrossRef]
- Dhimish, M.; Holmes, V. Fault detection algorithm for grid-connected photovoltaic plants. Sol. Energy 2016, 137, 236–245. [Google Scholar] [CrossRef]
- Mellit, A.; Tina, G.M.; Kalogirou, S.A. Fault detection and diagnosis methods for photovoltaic systems: A review. Renew. Sustain. Energy Rev. 2018, 91, 1–17. [Google Scholar] [CrossRef]
- Yun, L.; Bofeng, Y.; Dan, Q.; Fengshuo, L. Research on fault diagnosis of photovoltaic array based on random forest algorithm. In Proceedings of the 2021 IEEE International Conference on Power Electronics, Computer Applications, ICPECA, Shenyang, China, 22–24 January 2021; pp. 194–198. [Google Scholar] [CrossRef]
- Wang, X.; Yang, W.; Qin, B.; Wei, K.; Ma, Y.; Zhang, D. Intelligent monitoring of photovoltaic panels based on infrared detection. Energy Rep. 2022, 8, 5005–5015. [Google Scholar] [CrossRef]
- Pillai, D.S.; Rajasekar, N. A comprehensive review on protection challenges and fault diagnosis in PV systems. Renew. Sustain. Energy Rev. 2018, 91, 18–40. [Google Scholar] [CrossRef]
- Islam, M.; Rashel, M.R.; Ahmed, M.T.; Islam, A.K.M.K.; Tlemçani, M. Artificial intelligence in photovoltaic fault identification and diagnosis: A systematic review. Energies 2023, 16, 7417. [Google Scholar] [CrossRef]
- Al Mahkya, D.; Notodiputro, K.A.; Sartono, B. Extra trees method for stock price forecasting with rolling origin accuracy evaluation. Media Stat. 2022, 15, 36–47. [Google Scholar] [CrossRef]
- Mathew, T.E. An optimized extremely randomized tree model for breast cancer classification. J. Theor. Appl. Inf. Technol. 2022, 31, 5234–5246. [Google Scholar]
- Aminifar, A.; Shokri, M.; Rabbi, F.; Pun, V.K.I.; Lamo, Y. Extremely randomized trees with privacy preservation for distributed structured health data. IEEE Access 2022, 10, 6010–6027. [Google Scholar] [CrossRef]
- AlOmar, M.K.; Hameed, M.M.; AlSaadi, M.A. Multi hours ahead prediction of surface ozone gas concentration: Robust artificial intelligence approach. Atmos. Pollut. Res. 2020, 11, 1572–1587. [Google Scholar] [CrossRef]
- Saeed, U.; Jan, S.U.; Lee, Y.D.; Koo, I. Fault diagnosis based on extremely randomized trees in wireless sensor networks. Reliab. Eng. Syst. Saf. 2021, 205, 107284. [Google Scholar] [CrossRef]
- Acosta, M.R.C.; Ahmed, S.; Garcia, C.E.; Koo, I. Extremely randomized trees-based scheme for stealthy cyber-attack detection in smart grid networks. IEEE Access 2020, 8, 19921–19933. [Google Scholar] [CrossRef]
- Engel, E.; Engel, N. A Review on Machine Learning Applications for Solar Plants. Sensors 2022, 22, 9060. [Google Scholar] [CrossRef]
- Gaviria, J.F.; Narváez, G.; Guillen, C.; Giraldo, L.F.; Bressan, M. Machine learning in photovoltaic systems: A review. Renew. Energy 2022, 196, 298–318. [Google Scholar] [CrossRef]
- Kurukuru, V.S.B.; Haque, A.; Khan, M.A.; Sahoo, S.; Malik, A.; Blaabjerg, F. A review on artificial intelligence applications for grid-connected solar photovoltaic systems. Energies 2021, 14, 4690. [Google Scholar] [CrossRef]
- Appiah, A.Y.; Zhang, X.; Ayawli, B.B.K.; Kyeremeh, F. Review and performance evaluation of photovoltaic array fault detection and diagnosis techniques. Int. J. Photoenergy 2019, 2019, 6953530. [Google Scholar] [CrossRef]
- Zenebe, T.M.; Midtgård, O.-M.; Völler, S.; Cali, Ü.; Cali, U. EasyChair Preprint Machine Learning for PV System Operational Fault Analysis: Literature Review Machine Learning for PV System Operational Fault Analysis: Literature Review; Springer: Berlin/Heidelberg, Germany, 2021. [Google Scholar]
- Hammoudi, Y.; Idrissi, I.; Boukabous, M.; Zerguit, Y.; Bouali, H. Review on maintenance of photovoltaic systems based on deep learning and internet of things. Indones. J. Electr. Eng. Comput. Sci. 2022, 26, 1060–1072. [Google Scholar] [CrossRef]
- Forootan, M.M.; Larki, I.; Zahedi, R.; Ahmadi, A. Machine Learning and Deep Learning in Energy Systems: A Review. Sustainability 2022, 14, 4832. [Google Scholar] [CrossRef]
- Hong, Y.Y.; Pula, R.A. Methods of photovoltaic fault detection and classification: A review. Energy Rep. 2022, 8, 5898–5929. [Google Scholar] [CrossRef]
- Osmani, K.; Haddad, A.; Lemenand, T.; Castanier, B.; Alkhedher, M.; Ramadan, M. A critical review of PV systems’ faults with the relevant detection methods. Energy Nexus 2023, 12, 100257. [Google Scholar] [CrossRef]
- Vai, V.; Chhorn, S.; Chhim, R.; Tep, S.; Bun, L. Modeling and Simulation of PV Module for Estimating Energy Production under Uncertainties. In Proceedings of the 2020 8th International Electrical Engineering Congress, IEECON 2020, Chiang Mai, Thailand, 4–6 March 2020. [Google Scholar] [CrossRef]
- Arani, M.S.; Hejazi, M.A. The comprehensive study of electrical faults in PV arrays. J. Electr. Comput. Eng. 2016, 2016, 8712960. [Google Scholar] [CrossRef]
- Aouchiche, N. Défauts Liés Aux Systèmes Photovoltaïques Autonomes et Techniques de Diagnostic-Etat de l’art. 2018. Available online: https://www.researchgate.net/publication/328577571 (accessed on 14 June 2023).
- Garoudja, E.; Chouder, A.; Kara, K.; Silvestre, S. An enhanced machine learning based approach for failures detection and diagnosis of PV systems. Energy Convers. Manag. 2017, 151, 496–513. [Google Scholar] [CrossRef]
- Madeti, S.R.; Singh, S.N. A comprehensive study on different types of faults and detection techniques for solar photovoltaic system. Sol. Energy 2017, 158, 161–185. [Google Scholar] [CrossRef]
- Trejo, D.R.E.; Bárcenas, E.; Díez, J.E.H.; Bossio, G.; Pérez, G.E. Open- and short-circuit fault identification for a boost DC/DC converter in PV MPPT systems. Energies 2018, 11, 616. [Google Scholar] [CrossRef]
- Guerriero, P.; Piegari, L.; Rizzo, R.; Daliento, S. Mismatch based diagnosis of pv fields relying on monitored string currents. Int. J. Photoenergy 2017, 2017, 2834685. [Google Scholar] [CrossRef]
- Abdulmawjood, K.; Refaat, S.S.; Morsi, W.G. Detection and prediction of faults in photovoltaic arrays: A review. In Proceedings of the 2018 IEEE 12th International Conference on Compatibility, Power Electronics and Power Engineering, CPE-POWERENG 2018, Doha, Qatar, 10–12 April 2018; pp. 1–8. [Google Scholar] [CrossRef]
- Roger, P.Y.; Emilio, C.C.J.; Rubén, R.H. Fault diagnostic methodology for grid-connected photovoltaic systems. J. Multiapp. 2021, 2, 10–30. [Google Scholar] [CrossRef]
- Maghami, M.R.; Mutambara, A.G.O. Challenges associated with hybrid energy systems: An artificial intelligence solution. Energy Rep. 2023, 9, 924–940. [Google Scholar] [CrossRef]
- Khalil, I.U.; Ul-Haq, A.; Mahmoud, Y.; Jalal, M.; Aamir, M.; Ahsan, M.U.; Mehmood, K. Comparative analysis of photovoltaic faults and performance evaluation of its detection techniques. IEEE Access 2020, 8, 26676–26700. [Google Scholar] [CrossRef]
- Bhimrao, B.; Vishwakarma, S. Study of partial shading effect on solar module using MATLAB development of a MATLAB. Int. J. Adv. Res. Electr. Electron. Instrum. Eng. 2017, 6, 5303–5308. [Google Scholar]
- Malvoni, M.; Chaibi, Y. Machine learning based approaches for modeling the output power of photovoltaic array in real outdoor conditions. Electronics 2020, 9, 315. [Google Scholar] [CrossRef]
- Dhakshinamoorthy, M.; Sundaram, K.; Murugesan, P.; David, P.W. Bypass diode and photovoltaic module failure analysis of 1.5kW solar PV array. Energy Sources Part A Recovery Util. Environ. Eff. 2022, 44, 4000–4015. [Google Scholar] [CrossRef]
- Platon, R.; Martel, J.; Woodruff, N.; Chau, T.Y. Online fault detection in pv systems. IEEE Trans. Sustain. Energy 2015, 6, 1200–1207. [Google Scholar] [CrossRef]
- Kim, S.; Kim, S. Performance estimation modeling via machine learning of an agrophotovoltaic system in South Korea. Energies 2021, 14, 6724. [Google Scholar] [CrossRef]
- Im, W.S.; Kim, J.S.; Kim, J.M.; Lee, D.C.; Lee, K.B. Diagnosis methods for IGBT open switch fault applied to 3-phase AC/DC PWM converter. J. Power Electron. 2012, 12, 120–127. [Google Scholar] [CrossRef]
- Puthiyapurayil, M.R.M.K.; Nasirudeen, M.N.; Saywan, Y.A.; Ahmad, M.W.; Malik, H. A Review of Open-Circuit Switch Fault Diagnostic Methods for Neutral Point Clamped Inverter. Electronics 2022, 11, 3169. [Google Scholar] [CrossRef]
- Gunda, T.; Hacket, S.; Kraus, L.; Downs, C.; Jones, R.; Mcnalley, C.; Bolen, M.; Walker, A. A Machine learning evaluation of maintenance records for common failure modes in PV inverters. IEEE Access 2020, 8, 211610. [Google Scholar] [CrossRef]
- Zouinar, M. Developments in artificial intelligence: What are the challenges for human activity and the human-machine relationship at work? Activities 2020. [Google Scholar] [CrossRef]
- Vodapally, S.N.; Ali, M.H. Overview of intelligent inverters and associated cybersecurity issues for a grid-connected solar photovoltaic system. Energies 2023, 16, 5904. [Google Scholar] [CrossRef]
- Li, Y.; Ding, K.; Zhang, J.; Chen, F.; Chen, X.; Wu, J. A fault diagnosis method for photovoltaic arrays based on fault parameters identification. Renew. Energy 2019, 143, 52–63. [Google Scholar] [CrossRef]
- Sarikh, S.; Raoufi, M.; Bennouna, A.; Benlarabi, A.; Ikken, B. Fault diagnosis in a photovoltaic system through I–V characteristics analysis. In Proceedings of the 2018 9th International Renewable Energy Congress, IREC 2018, Hammamet, Tunisia, 26–28 March 2018; pp. 1–6. [Google Scholar] [CrossRef]
- Rahmoune, M.B.; Iratni, A.; Amari, A.S.; Hafaifa, A.; Colak, I. Fault detection and diagnosis of photovoltaic system based on neural networks approach. Diagnostyka 2023, 24, 166428. [Google Scholar] [CrossRef]
- Wang, Z.; Yao, L.; Cai, Y.; Zhang, J. Mahalanobis semi-supervised mapping and beetle antennae search based support vector machine for wind turbine rolling bearings fault diagnosis. Renew. Energy 2020, 155, 1312–1327. [Google Scholar] [CrossRef]
- Zhao, Y.; Yang, L.; Lehman, B.; De Palma, J.F.; Mosesian, J.; Lyons, R. Decision tree-based fault detection and classification in solar photovoltaic arrays. In Proceedings of the Conference Proceedings—IEEE Applied Power Electronics Conference and Exposition—APEC, Orlando, FL, USA, 5–9 February 2012; pp. 93–99. [Google Scholar] [CrossRef]
- Ashok, V.; Yadav, A.; Naik, V.K. Fault detection and classification of multi-location and evolving faults in double-circuit transmission line using ANN. In Advances in Intelligent Systems and Computing; Springer: Berlin/Heidelberg, Germany, 2018; Volume 758, pp. 307–317. [Google Scholar] [CrossRef]
- Yuan, Z.; Xiong, G.; Fu, X. Artificial neural network for fault diagnosis of solar photovoltaic systems: A Survey. Energies 2022, 15, 8693. [Google Scholar] [CrossRef]
- Mittal, M.; Bora, B.; Saxena, S.; Gaur, A.M. Performance prediction of PV module using electrical equivalent model and artificial neural network. Sol. Energy 2018, 176, 104–117. [Google Scholar] [CrossRef]
- Chine, W.; Mellit, A.; Lughi, V.; Malek, A.; Sulligoi, G.; Pavan, A.M. A novel fault diagnosis technique for photovoltaic systems based on artificial neural networks. Renew. Energy 2016, 90, 501–512. [Google Scholar] [CrossRef]
- Khelil, C.K.M.; Amrouche, B.; Benyoucef, A.S.; Kara, K.; Chouder, A. New intelligent fault diagnosis (IFD) approach for grid-connected photovoltaic systems. Energy 2020, 211, 118591. [Google Scholar] [CrossRef]
- Asghar, F.; Talha, M.; Kim, S.H. Neural network-based fault detection and diagnosis system for three-phase inverter in variable speed drive with induction motor. J. Control. Sci. Eng. 2016, 2016, 1–12. [Google Scholar] [CrossRef]
- Barakate, A.A.; Rida, A.; Wahbi, A.; Maddi, M.; Hlou, L.; Hadjoudja, A. Modeling, development and analysis performance of an intelligent control of photovoltaic system by fuzzy logic approach for maximum power point tracking. Int. J. Commun. Netw. Inf. Secur. 2021, 13, 42–47. [Google Scholar] [CrossRef]
- Abid, M.; Laribi, S.S.; Al-Asgar, Z.S.; Larbi, M. Artificial neural network approach assessment of short-circuit fault detection in a three-phase inverter. In Proceedings of the 2021 International Congress of Advanced Technology and Engineering, ICOTEN, Taiz, Yemen, 4–5 July 2021. [Google Scholar] [CrossRef]
- Parimalasundar, E.; Kumar, R.S.; Chandrika, V.S.; Suresh, K. Fault diagnosis in a five-level multilevel inverter using an artificial neural network approach. Electr. Eng. Electromechanics 2023, 2023, 31–39. [Google Scholar] [CrossRef]
- Salem, F.; Awadallah, M.A. Detection and assessment of partial shading in photovoltaic arrays. J. Electr. Syst. Inf. Technol. 2016, 3, 23–32. [Google Scholar] [CrossRef]
- Dhimish, M.; Tyrrell, A.M. This Is a Repository Copy of Photovoltaic Bypass Diode Fault Detection Using Artificial Neural Networks. Photovoltaic Bypass Diode Fault Detection Using Artificial Neural Networks. Available online: https://eprints.whiterose.ac.uk/ (accessed on 21 December 2023).
- Thakur, P.; Tripathi, D.R.N.; Mishra, H. Performance analysis of ANN Based DC To DC Converter. Int. J. Eng. Res. Appl. 2023, 13, 24–30. [Google Scholar]
- Zendehboudi, A.; Baseer, M.A.; Saidur, R. Application of support vector machine models for forecasting solar and wind energy resources: A review. J. Clean. Prod. 2018, 199, 272–285. [Google Scholar] [CrossRef]
- Yin, Z.; Hou, J. Recent advances on SVM based fault diagnosis and process monitoring in complicated industrial processes. Neurocomputing 2016, 174, 643–650. [Google Scholar] [CrossRef]
- Natarajan, K.; Kumar, B.P.; Kumar, V.S.; Kumar, P. Fault detection of solar PV system using SVM and thermal image processing. Int. J. Renew. Energy Res. 2020, 10, 967–977. [Google Scholar]
- Kuraku, N.V.P.; He, Y.; Ali, M. Fault diagnosis of open circuit multiple igbt’s using ppca-svm in single phase five-level voltage-controlled h-bridge MLI. IEEJ J. Ind. Appl. 2020, 9, 61–72. [Google Scholar] [CrossRef]
- Harrou, F.; Dairi, A.; Taghezouit, B.; Sun, Y. An unsupervised monitoring procedure for detecting anomalies in photovoltaic systems using a one-class support vector machine. Sol. Energy 2019, 179, 48–58. [Google Scholar] [CrossRef]
- Fatima, M.; Pasha, M. Survey of machine learning algorithms for disease diagnostic. J. Intell. Learn. Syst. Appl. 2017, 9, 1–16. [Google Scholar] [CrossRef]
- Eskandari, A.; Milimonfared, J.; Aghaei, M. Optimization of SVM classifier using Grid Search Method for Line-Line Fault detection of photovoltaic systems. In Proceedings of the Conference Record of the IEEE Photovoltaic Specialists Conference, Calgary, AB, Canada, 15 June–21 August 2020; pp. 1134–1137. [Google Scholar] [CrossRef]
- Harrou, F.; Taghezouit, B.; Sun, Y. Improved KNN-Based monitoring schemes for detecting faults in PV systems. IEEE J. Photovolt. 2019, 9, 811–821. [Google Scholar] [CrossRef]
- Qin, J.; Wang, L.; Huang, R. Research on Fault Diagnosis Method of Spacecraft Solar Array Based on f-KNN Algorithm. In Proceedings of the Prognostics and System Health Management Conference (PHM Harbin), Harbin, China, 9–12 July 2017. [Google Scholar]
- Janarthanan, R.; Maheshwari, R.U.; Shukla, P.K.; Shukla, P.K.; Mirjalili, S.; Kumar, M. Intelligent detection of the PV faults based on artificial neural network and type 2 fuzzy systems. Energies 2021, 14, 6584. [Google Scholar] [CrossRef]
- Majd, A.A.; Samet, H.; Ghanbari, T. k-NN based fault detection and classification methods for power transmission systems. Prot. Control. Mod. Power Syst. 2017, 2, 32. [Google Scholar] [CrossRef]
- Nguyen, X.H.; Nguyen, M.P. Mathematical modeling of photovoltaic cell/module/arrays with tags in Matlab/Simulink. Environ. Syst. Res. 2015, 4, 24. [Google Scholar] [CrossRef]
- Xu, H.; Peng, Y.; Su, L. Research on open circuit fault diagnosis of inverter circuit switching tube based on machine learning algorithm. IOP Conf. Ser. Mater. Sci. Eng. 2018, 452, 042015. [Google Scholar] [CrossRef]
- Galeano, A.G.; Bressan, M.; Vargas, F.J.; Alonso, C. Shading ratio impact on photovoltaic modules and correlation with shading patterns. Ratio Impact Photovolt. Modul. Correl. Shading Patterns. Energ. 2018, 11, 852. [Google Scholar] [CrossRef]
- Kadri, F.; Charif, F.; Tamissa, Y.; Benchabane, A.; Hamida, M.A. Multiple Fuzzy Diagnosis for Voltage Source Inverter Open Circuit Fault in Direct Torque Control Induction Motor Drive Biometrics Identification and Authentication View Project Fault Diagnosis for Voltage Source Inverter View Project Younes Tamissa Multiple Fuzzy Diagnosis for Voltage Source Inverter Open Circuit Fault in Torque Direct Control Induction Motor Drive. Available online: https://www.researchgate.net/publication/358573643 (accessed on 14 June 2023).
- Mehta, P.; Sahoo, S.; Dhiman, H. Open circuit fault diagnosis in five-level cascaded h-bridge inverter. Int. Trans. Electr. Energy Syst. 2022, 2022, 1–13. [Google Scholar] [CrossRef]
- Zaki, S.A.; Zhu, H.; Yao, J. Fault detection and diagnosis of photovoltaic system using fuzzy logic control. E3S Web Conf. 2019, 107, 02001. [Google Scholar] [CrossRef]
- Abbas, M.; Zhang, D. A smart fault detection approach for PV modules using Adaptive Neuro-Fuzzy Inference framework. Energy Rep. 2021, 7, 2962–2975. [Google Scholar] [CrossRef]
- Tojeiro, D.O.; Olazabal, D. ScienceDirect fault detection based on detection based on detection based on detection based on and residual evaluation with fuzzy fault detection based on and residual evaluation with fuzzy models and residual evaluation with models and residual evaluation. IFAC Pap. 2021, 54, 717–722. [Google Scholar] [CrossRef]
- Yi, Z.; Etemadi, A.H. Line-to-line fault detection for photovoltaic arrays based on multi-resolution signal decomposition and two-stage support vector machine. IEEE Trans. Ind. Electron. 2017, 64, 8546–8556. [Google Scholar] [CrossRef]
- You, L.; Ling, Z.; Cui, Y.; Cai, W.; He, S. Open circuit fault detection of t-type grid connected inverters using fast s transform and random forest. Entropy 2023, 25, 778. [Google Scholar] [CrossRef] [PubMed]
- Xia, K.; He, S.; Tan, Y.; Jiang, Q.; Xu, J.; Yu, W. Wavelet packet and support vector machine analysis of series DC ARC fault detection in photovoltaic system. IEEJ Trans. Electr. Electron. Eng. 2019, 14, 192–200. [Google Scholar] [CrossRef]
- Wang, T.; Bi, T.; Wang, H.; Liu, J. Decision tree based online stability assessment scheme for power systems with renewable generations. CSEE J. Power Energy Syst. 2015, 1, 53–61. [Google Scholar] [CrossRef]
- Benkercha, R.; Moulahoum, S. Fault detection and diagnosis based on C4.5 decision tree algorithm for grid connected PV system. Sol. Energy 2018, 173, 610–634. [Google Scholar] [CrossRef]
- Lakshmanaprabu, S.K.; Shankar, K.; Ilayaraja, M.; Nasir, A.W.; Vijayakumar, V.; Chilamkurti, N. Random Forest for big data classification in the internet of things using optimal features. Int. J. Mach. Learn. Cybern. 2019, 10, 2609–2618. [Google Scholar] [CrossRef]
- Xia, J.; Zhang, S.; Cai, G.; Li, L.; Pan, Q.; Yan, J.; Ning, G. Adjusted weight voting algorithm for random forests in handling missing values. Pattern Recognit. 2017, 69, 52–60. [Google Scholar] [CrossRef]
- Liu, S.; Qian, X.; Wan, H.; Ye, Z.; Wu, S.; Ren, X. NPC Three-level inverter open-circuit fault diagnosis based on adaptive electrical period partition and random forest. J. Sens. 2020, 2020, 1–18. [Google Scholar] [CrossRef]
- Shin, J.H.; Kim, J.O. On line diagnosis and fault state classification method of photovoltaic plant. Energies 2020, 13, 4584. [Google Scholar] [CrossRef]
- Wang, L.; Liu, J.; Guo, X.; Yang, Q.; Yan, W. Online Fault Diagnosis of Photovoltaic Modules Based on Multi-Class Support Vector Machine. In Proceedings of the Chinese Automation Congress (CAC), Jinan, China, 20–22 October 2017. [Google Scholar]
- Edwards, P.K.; Duhon, D.; Scotiabank, S.S. Real AdaBoost: Boosting for Credit Scorecards and Similarity to WOE Logistic Regression. 2017. Available online: https://www.semanticscholar.org/paper/Real-AdaBoost-:-boosting-for-credit-scorecards-and-Edwards-Duhon/36638aff184754db62547b75bade8fa2076b1b19 (accessed on 12 December 2023).
- Schapire, R.E. Explaining AdaBoost. Available online: https://www.semanticscholar.org/paper/Explaining-AdaBoost-Schapire/e2682f2a2752cba7a05fd3db1cb43731c1afb002 (accessed on 12 December 2023). [CrossRef]
- Lodhi, E.; Wang, F.-Y.; Xiong, G.; Zhu, L.; Tamir, T.S.; Rehman, W.U.; Khan, M.A. A Novel Deep Stack-Based Ensemble Learning Approach for Fault Detection and Classification in Photovoltaic Arrays. Remote Sens. 2023, 15, 1277. [Google Scholar] [CrossRef]
- Ghoneim, S.S.M.; Rashed, A.E.; Elkalashy, N.I. Fault detection algorithms for achieving service continuity in photovoltaic farms. Intell. Autom. Soft Comput. 2021, 30, 467–479. [Google Scholar] [CrossRef]
- Feng, D.-C.; Liu, Z.-T.; Wang, X.-D.; Chen, Y.; Chang, J.-Q.; Wei, D.-F.; Jiang, Z.-M. Machine learning-based compressive strength prediction for concrete: An adaptive boosting approach. Constr. Build Mater. 2020, 230, 117000. [Google Scholar] [CrossRef]
- Ghaffarzadeh, N.; Azadian, A. A Comprehensive review and performance evaluation in solar (pv) systems fault classification and fault detection techniques. J. Sol. Energy Res. 2018, 4, 252–272. [Google Scholar]
- Naveen Venkatesh, S.; Sugumaran, V. Fault diagnosis of visual faults in photovoltaic modules: A Review. Int. J. Green Energy 2021, 18, 37–50. [Google Scholar] [CrossRef]
- Youssef, A.; El-Telbany, M.; Zekry, A. The role of artificial intelligence in photo-voltaic systems design and control: A review. Renew. Sustain. Energy Rev. 2017, 78, 72–79. [Google Scholar] [CrossRef]
- Geurts, P.; Ernst, D.; Wehenkel, L. Extremely randomized trees. Mach. Learn. 2006, 63, 3–42. [Google Scholar] [CrossRef]
- Rodrigues, S.; Ramos, H.G.; Morgado-Dias, F. Machine Learning in PV Fault Detection, Diagnostics and Prognostics: A Review. June 2017. Available online: https://www.researchgate.net/publication/320353848_Machine_Learning_in_PV_Fault_Detection_Diagnostics_and_Prognostics_A_Review (accessed on 21 December 2023).
- Mishra, G.; Sehgal, D.; Valadi, J.K. Open Access Volume 13(3) Hypothesis Quantitative Structure Activity Relationship Study of the Anti-Hepatitis Peptides Employing Random Forests and Extra-Trees Regressors. 2017. Available online: https://www.bioinformation.net (accessed on 21 December 2023).
- Prastiwi, D. Online shopping website analysis for marketing strategy using clickstream data and extra trees classifier algorithm. J. Actuar. Financ. Risk Manag. 2022, 1, 36–41. [Google Scholar]
- Moruff, O.A.; Bolaji, O.G.; Olufadi, H.I.; Aolat, R.G.; Buraimah, O.H.; Rilwan, D.M. A Study on Lung Cancer Identification Using Extra Trees-Based Model. Available online: https://www.researchgate.net/publication/363771547 (accessed on 21 December 2023).
- Zhang, F.; Bai, J.; Li, X.; Pei, C.; Havyarimana, V. An ensemble cascading extremely randomized trees framework for short-term traffic flow prediction. KSII Trans. Internet Inf. Syst. 2019, 13, 1975–1988. [Google Scholar] [CrossRef]



















| Type of Defects | Causes | Effects | Consequences | ||
|---|---|---|---|---|---|
| Internal | Short circuit | Manufacturing defect | Low impedance, blocked path between internal power rails | Reduction of power produced | |
| Cell microcracks | Manufacturing defect | Difference in module characteristics | Unable to deliver power to the load | ||
| Broken modules | Shock during transport | ||||
| Degraded modules | Aging | Drop in power delivered | Low production | ||
| Bypass diode | Manufacturing defect, wiring defect | Can’t drive | Unable to prevent the appearance of hot spots, electric arc, fire risk | ||
| Open circuit | Manufacturing defect, wiring defect | Lack of access path for the power produced | No power produced | ||
| External | Mismatch fault | Temporary | Temporary shading | Cloud | Drop in production, risk of fires |
| Permanent | Equipment damage | Blackout | No production | ||
| Shading | Temporary | Passage of clouds, weather conditions | Uneven distribution of irradiation on the surface of the modules | Drop in power produced | |
| Natural disaster | Module reverse bias | Hot spot/fire hazard | |||
| Permanent | Partial shading | ||||
| PV field | Short circuit | Bad wiring between inverter and PV field, chewing of cables by animals, water infiltration into modules | Drop in network voltage and increase in current | Drop in production | |
| Open circuit | Accidental breakage of connecting cables | Drastic drop in short-circuit current | Drop in production | ||
| Line to line | Faulty connection link between the different rail circuits | Power loss | Reduction of open circuit voltage, modification of characteristic IV of the PV field | ||
| Arc fault | Accidental passage of current in a dielectric | Strong noise in currents and voltages | Fire hazard | ||
| Line to ground | Ground wiring fault, corrosion | Drop in network voltage and increase in current | Risk of electrocution, variable voltage | ||
| PV inverter | Inverter open circuit | Absence of gate control, connection wire breakage due to high short-circuit current, external disconnection due to vibrations | Deterioration of phase current and torque | External radiation | |
| Inverter short circuit | High gate voltage, delamination and cracking in the solder layer, static locking and high temperature | Excessive leakage current, affected phase current close to zero | Temperature variation | ||
| Insulation fault | Humidity, high heat, poor connection in the solar panel junction box, aging of solar panels | No power | |||
| Grid | Grid anomalies | Electrical overload, deterioration of conductive insulators | Network disruption, voltage dips and peaks, harmonics | Interruption of current flow, short circuit | |
Disclaimer/Publisher’s Note: The statements, opinions and data contained in all publications are solely those of the individual author(s) and contributor(s) and not of MDPI and/or the editor(s). MDPI and/or the editor(s) disclaim responsibility for any injury to people or property resulting from any ideas, methods, instructions or products referred to in the content. |
© 2024 by the authors. Licensee MDPI, Basel, Switzerland. This article is an open access article distributed under the terms and conditions of the Creative Commons Attribution (CC BY) license (https://creativecommons.org/licenses/by/4.0/).
Share and Cite
Toche Tchio, G.M.; Kenfack, J.; Kassegne, D.; Menga, F.-D.; Ouro-Djobo, S.S. A Comprehensive Review of Supervised Learning Algorithms for the Diagnosis of Photovoltaic Systems, Proposing a New Approach Using an Ensemble Learning Algorithm. Appl. Sci. 2024, 14, 2072. https://doi.org/10.3390/app14052072
Toche Tchio GM, Kenfack J, Kassegne D, Menga F-D, Ouro-Djobo SS. A Comprehensive Review of Supervised Learning Algorithms for the Diagnosis of Photovoltaic Systems, Proposing a New Approach Using an Ensemble Learning Algorithm. Applied Sciences. 2024; 14(5):2072. https://doi.org/10.3390/app14052072
Chicago/Turabian StyleToche Tchio, Guy M., Joseph Kenfack, Djima Kassegne, Francis-Daniel Menga, and Sanoussi S. Ouro-Djobo. 2024. "A Comprehensive Review of Supervised Learning Algorithms for the Diagnosis of Photovoltaic Systems, Proposing a New Approach Using an Ensemble Learning Algorithm" Applied Sciences 14, no. 5: 2072. https://doi.org/10.3390/app14052072
APA StyleToche Tchio, G. M., Kenfack, J., Kassegne, D., Menga, F.-D., & Ouro-Djobo, S. S. (2024). A Comprehensive Review of Supervised Learning Algorithms for the Diagnosis of Photovoltaic Systems, Proposing a New Approach Using an Ensemble Learning Algorithm. Applied Sciences, 14(5), 2072. https://doi.org/10.3390/app14052072

