Experimental Study on Preparation and Characteristics of Concrete Modified by Construction Waste
Abstract
1. Introduction
2. Materials and Methods
2.1. Raw Materials
2.2. Test Method
2.3. Orthogonal Experimental Design
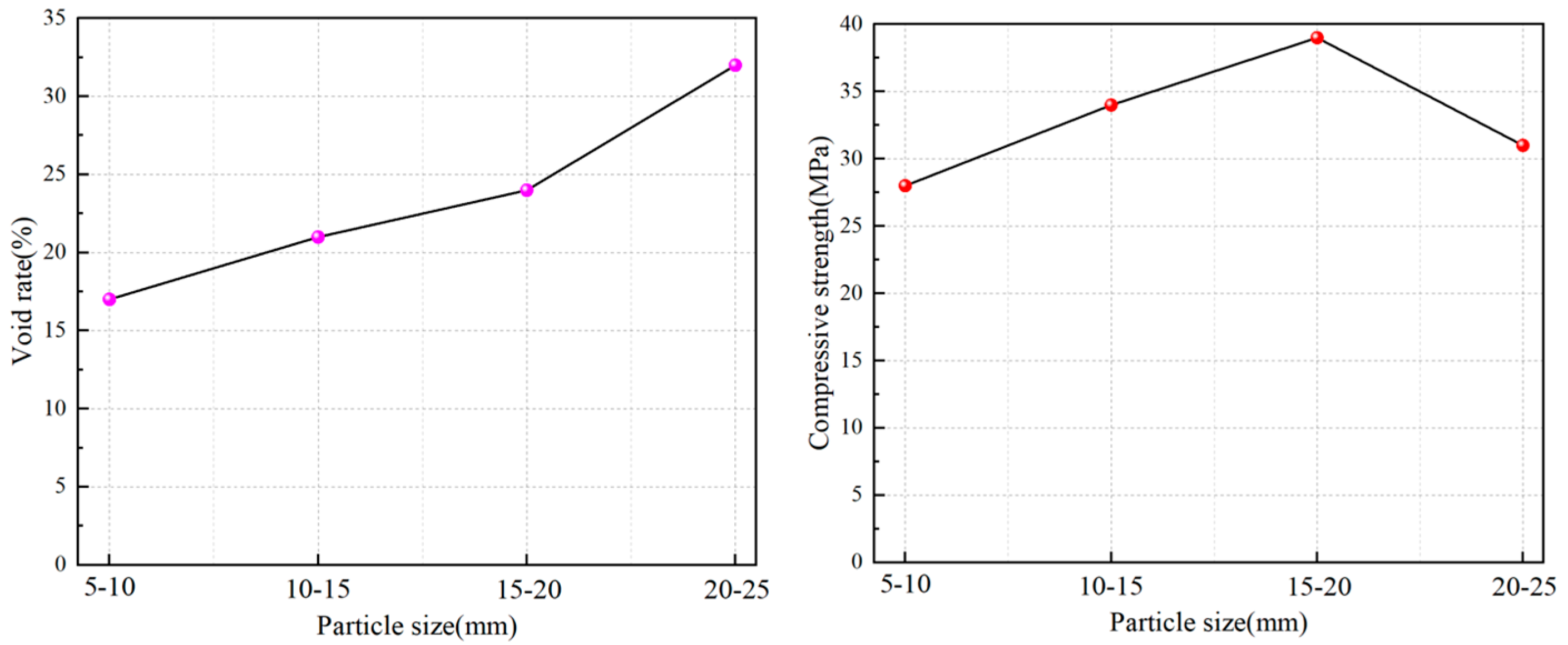
3. Results
3.1. The Effect of Modification Time on Water Absorption Rate
3.2. Slump Analysis
3.3. The Influence of Admixture Dosage on Concrete Strength
4. Analysis of Modification Mechanism
5. Conclusions
- The water absorption rate of recycled aggregate shows a decreasing trend with the dosage of modifier and modification time, which is also reflected in the slump test of fresh concrete, indicating that the modification of recycled aggregate is effective.
- Targeting the 28 d strength of recycled concrete, the optimal factor level combination is A3B3C1, with a water cement ratio of 0.29, a modifier dosage of 12%, a modification time of 90 min, and a recycled aggregate dosage of 20%.
- In the interface transition zone between modified recycled fine aggregate and cement stone, only small size tabular CH crystals can be seen, and the hydration products C-S-H gel, ettringite, etc. are interspersed with each other, with a dense structure and no obvious pores.
6. Discussion
Author Contributions
Funding
Institutional Review Board Statement
Informed Consent Statement
Data Availability Statement
Conflicts of Interest
References
- Lang, W.; Chen, T.T.; Li, X. A new style of urbanization in China: Transformation of urban rural communities. Habitat Int. 2016, 55, 1–9. [Google Scholar] [CrossRef]
- Buitelaar, E.; Moroni, S.; De Franco, A. Building obsolescence in the evolving city. Reframing property vacancy and abandonment in the light of urban dynamics and complexity. Cities 2021, 108, 102964. [Google Scholar] [CrossRef]
- Olalusi, O.; and Otunola, A. Abandonment of building projects in Nigeria-A review of causes and solutions. Politics 2012, 50, 2. [Google Scholar]
- Oikonomou, N.D. Recycled concrete aggregates. Cem. Concr. Compos. 2005, 27, 315–318. [Google Scholar] [CrossRef]
- Reis, G.S.D.; Quattrone, M.; Ambrós, W.M.; Grigore Cazacliu, B.; Hoffmann Sampaio, C. Current applications of recycled aggregates from construction and demolition: A review. Materials 2021, 14, 1700. [Google Scholar] [CrossRef] [PubMed]
- Tang, W.; Khavarian, M.; Yousefi, A.; Landenberger, B.; Cui, H. Influence of Mechanical Screened Recycled Coarse Aggregates on Properties of Self-Compacting Concrete. Materials 2023, 16, 1483. [Google Scholar] [CrossRef] [PubMed]
- Liu, Q.; Xiao, J.; Sun, Z. Experimental study on the failure mechanism of recycled concrete. Cem. Concr. Res. 2011, 41, 1050–1057. [Google Scholar] [CrossRef]
- Zhao, C.X.; Liu, J.F.; Cheng, L.; Xu, H.N.; Lin, H. Study on the shear-slip process and characteristics of fracture in shale. Eng. Geol. 2023, 319, 107097. [Google Scholar] [CrossRef]
- Bui, N.K.; Satomi, T.; Takahashi, H. Improvement of mechanical properties of recycled aggregate concrete basing on a new combination method between recycled aggregate and natural aggregate. Constr. Build. Mater. 2017, 148, 376–385. [Google Scholar] [CrossRef]
- Mo, K.H.; Thomas, B.S.; Yap, S.P.; Abutaha, F.; Tan, C.G. Viability of agricultural wastes as substitute of natural aggregate in concrete: A review on the durability-related properties. J. Clean. Prod. 2020, 275, 123062. [Google Scholar] [CrossRef]
- Zheng, G.; Yu, X.X.; Zhou, H.Z.; Yang, X.Y.; Guo, W.; Yang, P.B. Influence of geosynthetic reinforcement on the stability of an embankment with rigid columns embedded in an inclined underlying stratum. Geotext. Geomembr. 2021, 49, 180–187. [Google Scholar] [CrossRef]
- Silva, R.V.; De Brito, J.; Dhir, R.K. Use of recycled aggregates arising from construction and demolition waste in new construction applications. J. Clean. Prod. 2019, 236, 117629. [Google Scholar] [CrossRef]
- GB/T 25177-2010; Recycled Coarse Aggregate for Concrete. Standardization Administration of China: Beijing, China, 2011.
- GB/T25176-2010; Recycled Fine Aggregate for Concrete and Mortar. Standardization Administration of China: Beijing, China, 2011.
- Li, K.Q.; Yin, Z.Y.; Liu, Y. Influences of spatial variability of hydrothermal properties on the freezing process in artificial ground freezing technique. Comput. Geotech. 2023, 159, 105448. [Google Scholar] [CrossRef]
- Singh, R.; Nayak, D.; Pandey, A.; Kumar, R.; Kumar, V. Effects of recycled fine aggregates on properties of concrete containing natural or recycled coarse aggregates: A comparative study. J. Build. Eng. 2022, 45, 103442. [Google Scholar] [CrossRef]
- Shahidan, S.; Azmi, M.A.M.; Kupusamy, K.; Zuki, S.S.M.; Ali, N. Utilizing construction and demolition (C&D) waste as recycled aggregates (RA) in concrete. Procedia Eng. 2017, 174, 1028–1035. [Google Scholar]
- Martínez-García, R.; Rojas, M.I.S.D.; Pozo, J.M.M.D.; Fraile-Fernández, F.J.; Juan-Valdés, A. Evaluation of mechanical characteristics of cement mortar with fine recycled concrete aggregates (FRCA). Sustainability 2021, 13, 414. [Google Scholar] [CrossRef]
- Katar, I.; Ibrahim, Y.; Abdul Malik, M.; Khahro, S.H. Mechanical properties of concrete with recycled concrete aggregate and fly ash. Recycling 2021, 6, 23. [Google Scholar] [CrossRef]
- Patra, I.; Al-Awsi, G.R.L.; Hasan, Y.M.; Almotlaq, S.S.K. Mechanical properties of concrete containing recycled aggregate from construction waste. Sustain. Energy Technol. Assess. 2022, 53, 102722. [Google Scholar] [CrossRef]
- Zhou, C.H.; Chen, X.P. Mechanical properties of recycled concrete made with different types of coarse aggregate. Constr. Build. Mater. 2017, 134, 497–506. [Google Scholar] [CrossRef]
- Huang, X.W.; Guo, J.; Li, K.Q.; Wang, Z.Z.; Wang, W. Predicting the thermal conductivity of unsaturated soils considering wetting behavior: A meso-scale study. Int. J. Heat Mass Transf. 2023, 204, 123853. [Google Scholar] [CrossRef]
- Li, K.Q.; Liu, Y.; Yin, Z.Y. An improved 3D microstructure reconstruction approach for porous media. Acta Mater. 2023, 242, 118472. [Google Scholar] [CrossRef]
- Plaza, P.; del Bosque, I.S.; Frías, M.; de Rojas, M.S.; Medina, C. Use of recycled coarse and fine aggregates in structural eco-concretes. Physical and mechanical properties and CO2 emissions. Constr. Build. Mater. 2021, 285, 122926. [Google Scholar] [CrossRef]
- Huang, X.W.; Wang, Z.Z.; Jiang, P.M.; Li, K.Q.; Tang, C.X. Meso-scale investigation of the effects of groundwater seepage on the thermal performance of borehole heat exchangers. Appl. Therm. Eng. 2024, 236, 121809. [Google Scholar] [CrossRef]
- Xiao, J.Z.; Li, J.B.; Zhang, C. Mechanical properties of recycled aggregate concrete under uniaxial loading. Cem. Concr. Res. 2005, 35, 1187–1194. [Google Scholar] [CrossRef]
- Wang, C.; Zhang, Z.; Liang, H. Comparative analysis of axial compression test of recycled aggregate concrete filled square and round steel tube long columns. Build. Struct. 2020, 50, 715–720. [Google Scholar]
- Robalo, K.; Costa, H.; do Carmo, R.; Julio, E. Experimental development of low cement content and recycled construction and demolition waste aggregates concrete. Constr. Build. Mater. 2021, 273, 121680. [Google Scholar] [CrossRef]
- Aili, A.; Maruyama, I. Review of several experimental methods for characterization of micro-and nano-scale pores in cement-based material. Int. J. Concr. Struct. Mater. 2020, 14, 55. [Google Scholar] [CrossRef]
- Zhang, Z.; Hu, G.W.; Mu, X.Z.; Kong, L. From low carbon to carbon neutrality: A bibliometric analysis of the status, evolution and development trend. J. Environ. Manag. 2022, 322, 116087. [Google Scholar] [CrossRef] [PubMed]
- Adamson, M.; Razmjoo, A.; Poursaee, A. Durability of concrete incorporating crushed brick as coarse aggregate. Constr. Build. Build. Mater. 2015, 94, 426–432. [Google Scholar] [CrossRef]
- Ahmad, S.I.; Hossain, M.A. Water permeability characteristics of normal strength concrete made from crushed clay bricks as coarse aggregate. Adv. Mater. Sci. Eng. 2017, 2017, 7279138. [Google Scholar] [CrossRef]
- Peng, G.F.; Huang, Y.Z.; Zhang, J.F. Influence of Defects in Recycled Aggregate on Mechanical Properties of Recycled Aggregate Concrete. J. Build. Mater. 2012, 15, 80–84. [Google Scholar]
- Purushothaman, R.; Amirthavalli, R.R.; Karan, L. Influence of treatment methods on the strength and performance characteristics of recycled aggregate concrete. J. Mater. Civ. Eng. 2015, 27, 04014168. [Google Scholar] [CrossRef]
- Güneyisi, E.; Gesoğlu, M.; Kareem, Q.; İpek, S. Effect of different substitution of natural aggregate by recycled aggregate on performance characteristics of pervious concrete. Mater. Struct. 2016, 49, 521–536. [Google Scholar] [CrossRef]
- Omary, S.; Ghorbel, E.; Wardeh, G. Relationships between recycled concrete aggregates characteristics and recycled aggregates concretes properties. Constr. Build. Mater. 2016, 108, 163–174. [Google Scholar] [CrossRef]
- Çakır, Ö. Experimental analysis of properties of recycled coarse aggregate (RCA) concrete with mineral additives. Constr. Build. Mater. 2014, 68, 17–25. [Google Scholar] [CrossRef]
- Etxeberria, M.; Vázquez, E.; Marí, A.; Barra, M. Influence of amount of recycled coarse aggregates and production process on properties of recycled aggregate concrete. Cem. Concr. Res. 2007, 37, 735–742. [Google Scholar] [CrossRef]
- Chakradhara Rao, M.; Bhattacharyya, S.K.; Barai, S.V. Influence of field recycled coarse aggregate on properties of concrete. Mater. Struct. 2011, 44, 205–220. [Google Scholar] [CrossRef]
- GB/T 50081-2002; [Replaced by GB/T 50081-2019] Standard for Test Method of Mechanical Properties on Ordinary Concrete. Standardization Administration of China: Beijing, China, 2003.
- GBT50080-2016; Standard for Test Method of Performance on Ordinary Fresh Concrete. Standardization Administration of China: Beijing, China, 2016.
- GB/T 50081-2019; Standard for Test Methods of Concrete Physical and Mechanical Properties. Standardization Administration of China: Beijing, China, 2019.
- Aguirre-Maldonado, E.; Hernández-Olivares, F. Study of fine mortar powder from different waste sources for recycled concrete production. Sustain. Dev. Renov. Archit. Urban. Eng. 2017, 12, 253–262. [Google Scholar]
- Sivakumar, N.; Muthukumar, S.; Sivakumar, V.; Gowtham, D.; Muthuraj, V. Experimental studies on high strength concrete by using recycled coarse aggregate. Int. J. Eng. Sci. 2014, 4, 27–36. [Google Scholar]
- Zhu, K. Research on the Preparation of Recycled Concrete and Mortar Using Construction Waste; South China University of Technology: Guangzhou, China, 2017. [Google Scholar]
- Shaaban, I.G.; Rizzuto, J.P.; El-Nemr, A.; Bohan, L.; Ahmed, H.; Tindyebwa, H. Mechanical properties and air permeability of concrete containing waste tires extracts. J. Mater. Civ. Eng. 2021, 33, 04020472. [Google Scholar] [CrossRef]
- Debieb, F.; Kenai, S. The use of coarse and fine crushed bricks as aggregate in concrete. Constr. Build. Build. Mater. 2008, 22, 886–893. [Google Scholar] [CrossRef]
- Feng, H.; Li, L.L.; Zhang, P.; Gao, D.Y.; Zhao, J.; Feng, L.; Sheikh, M.N. Microscopic characteristics of interface transition zone between magnesium phosphate cement and steel fiber. Constr. Build. Mater. 2020, 253, 119179. [Google Scholar] [CrossRef]
- Bruno, D.; Greco, F.; Lonetti, P.; Blasi, P.N.; Sgambitterra, G. An investigation on microscopic and macroscopic stability phenomena of composite solids with periodic microstructure. Int. J. Solids Struct. 2010, 47, 2806–2824. [Google Scholar] [CrossRef]











| SSA (m2/kg) | Loss | Setting Time (min) | Bending Strength (MPa) | Compressive Strength (MPa) | |||
|---|---|---|---|---|---|---|---|
| Initial Setting | Final Set | 3 d | 28 d | 3 d | 28 d | ||
| 335 | 1.55% | 90 | 240 | 4.5 | 8.1 | 21.6 | 57.5 |
| Name | SiO2 (%) | SSA (m2/kg) | Loss (%) | Cl− (%) | Moisture (%) | Water Proportion (%) |
|---|---|---|---|---|---|---|
| silica fume | 86 | 21,000 | 3.5 | 0.2 | 1.85 | 110 |
| Group | A/Modifying Agent (%) | B/Modification Time (min) | C/Recycled Aggregate Content (%) |
|---|---|---|---|
| 1 | 1 (8) | 1 (30) | 1 (20) |
| 2 | 1 (8) | 2 (60) | 2 (40) |
| 3 | 1 (8) | 3 (90) | 3 (60) |
| 4 | 2 (10) | 1 (30) | 2 (40) |
| 5 | 2 (10) | 2 (60) | 3 (60) |
| 6 | 2 (10) | 3 (90) | 1 (20) |
| 7 | 3 (12) | 1 (30) | 3 (60) |
| 8 | 3 (12) | 2 (60) | 1 (20) |
| 9 | 3 (12) | 3 (90) | 2 (40) |
| Group | A | B | C | Test Results | ||
|---|---|---|---|---|---|---|
| Water Absorption (%) | Slump (mm) | 28 d Strength (MPa) | ||||
| 1 | 1 (8) | 1 (30) | 1 (20) | 4.2 | 162 | 52 |
| 2 | 1 (8) | 2 (60) | 2 (40) | 6.7 | 153 | 58 |
| 3 | 1 (8) | 3 (90) | 3 (60) | 12.1 | 146 | 61 |
| 4 | 2 (10) | 1 (30) | 2 (40) | 7.6 | 152 | 56 |
| 5 | 2 (10) | 2 (60) | 3 (60) | 10.7 | 142 | 63 |
| 6 | 2 (10) | 3 (90) | 1 (20) | 3.9 | 171 | 59 |
| 7 | 3 (12) | 1 (30) | 3 (60) | 9.4 | 144 | 61 |
| 8 | 3 (12) | 2 (60) | 1 (20) | 2.1 | 169 | 64 |
| 9 | 3 (12) | 3 (90) | 2 (40) | 3.6 | 158 | 68 |
Disclaimer/Publisher’s Note: The statements, opinions and data contained in all publications are solely those of the individual author(s) and contributor(s) and not of MDPI and/or the editor(s). MDPI and/or the editor(s) disclaim responsibility for any injury to people or property resulting from any ideas, methods, instructions or products referred to in the content. |
© 2024 by the authors. Licensee MDPI, Basel, Switzerland. This article is an open access article distributed under the terms and conditions of the Creative Commons Attribution (CC BY) license (https://creativecommons.org/licenses/by/4.0/).
Share and Cite
Zhang, J.; Zhu, X.; Zhou, M.; Huang, X. Experimental Study on Preparation and Characteristics of Concrete Modified by Construction Waste. Appl. Sci. 2024, 14, 1974. https://doi.org/10.3390/app14051974
Zhang J, Zhu X, Zhou M, Huang X. Experimental Study on Preparation and Characteristics of Concrete Modified by Construction Waste. Applied Sciences. 2024; 14(5):1974. https://doi.org/10.3390/app14051974
Chicago/Turabian StyleZhang, Jing, Xuejun Zhu, Mingyuan Zhou, and Xianwen Huang. 2024. "Experimental Study on Preparation and Characteristics of Concrete Modified by Construction Waste" Applied Sciences 14, no. 5: 1974. https://doi.org/10.3390/app14051974
APA StyleZhang, J., Zhu, X., Zhou, M., & Huang, X. (2024). Experimental Study on Preparation and Characteristics of Concrete Modified by Construction Waste. Applied Sciences, 14(5), 1974. https://doi.org/10.3390/app14051974

