Next Article in Journal
Comparison of Modern Deep Learning Models for Speaker Verification
Next Article in Special Issue
Studying Spatial Unevenness of Transport Demand in Cities Using Machine Learning Methods
Previous Article in Journal
Optimized Water Distillation Layout for Detritiation Purpose
Previous Article in Special Issue
Cost-Effectiveness of Introducing Autonomous Trucks: From the Perspective of the Total Cost of Operation in Logistics
 
 
Font Type:
Arial Georgia Verdana
Font Size:
Aa Aa Aa
Line Spacing:
Column Width:
Background:
Article

Improving Transportation Management Systems (TMSs) Based on the Concept of Digital Twins of an Organization

1
Department of Financial Technologies, Financial University under the Government of the Russian Federation, 105187 Moscow, Russia
2
Department of Mathematics, Statistics and Informatics, Tver State University, 170100 Tver, Russia
3
Faculty of Road Construction, North-Eastern Federal University, 677000 Yakutsk, Russia
4
Department of Road Transport Operation, The Institute of Transport, Industrial University of Tyumen, 625000 Tyumen, Russia
*
Author to whom correspondence should be addressed.
Appl. Sci. 2024, 14(4), 1330; https://doi.org/10.3390/app14041330
Submission received: 15 December 2023 / Revised: 22 January 2024 / Accepted: 2 February 2024 / Published: 6 February 2024
(This article belongs to the Special Issue Efficient and Innovative Goods Transportation and Logistics)

Abstract

Transportation process reliability is a competitive advantage in the market of cargo delivery services. Transportation customers are interested in shipping cargoes within agreed timeframes and ensuring their safety. These are the two main parameters of transportation process reliability, compliance with which depends on a number of factors. In particular, changes in the external environment where road transportation companies operate inevitably affect the transportation process stability. The purpose of this study is to develop an approach to road transportation reliability and risk mitigation based on the digital twin concept. The variability of business processes is usually the reason for deviations from the transportation terms agreed with the customer. These deviations can be interpreted as failures in delivering cargoes. A prerequisite for ensuring smooth cargo transportation by a road transportation company is the reduction of deviations in the performance of its business processes. The article proposes methods of computer modeling and creating a digital twin of a company reflecting the reference business processes for transportation. As a result, various deviations from the reference digital model that business processes exhibit when there are changes in the external environment can be promptly identified and corrected.

1. Introduction

Digital technologies are introduced into various spheres of human activity on an increasingly wider scale. Some economic sectors, such as trade, tourism, and banking, have undergone significant transformations, which experts have designated as the so-called digital transformation of business [1,2,3,4]. Conventional ERP (Enterprise Resource Planning) systems that originated in the 1960s as solutions mainly covering manufacturing are evolving to solve the problems of customer relations, marketing, and logistics. This is conditioned by high competition in various industries, where it is not only the production as such that is of value, but also the increasingly more efficient marketing and delivery of produced goods to consumers [5,6,7,8,9]. Accordingly, the digital transformation of supply chains is the focus of both academic researchers and practitioners developing new digital solutions.
Although Transportation Management Systems have been used by many transportation and logistics companies for quite some time [10,11,12], new digital solutions are being developed that will be able to create additional business value [13,14,15]. For example, the road transportation industry has seen significant changes primarily associated with the almost universal introduction of GPS\GLONASS monitoring systems, including integration with various on-board systems (those controlling fuel injection, braking, etc.), also interconnected with various components of the Internet of Things [16,17]. Thereby, various parameters of vehicle operation are digitalized, including changes in location, fuel consumption, and tire pressure. The use of RFID (Radio Frequency IDentification) tags has also made it possible to digitalize cargo tracking. Data on the status of material resources involved in the transportation process constitute an important information flow characterizing the events that occur with vehicles and cargo, creating the conditions for the qualitative development of transportation activity [18].
In our opinion, the data mining of the sequence of these events allows the following:
  • Identifying problem areas in the business processes of a transport company that affect the reliability of the transportation process;
  • Determining the causes of deviations in business processes from the standard ones;
  • Creating new and improved reference business processes that better meet the company’s needs when using TMSs;
  • Based on new improved reference business processes, creating a digital twin of the organization in order to automate its activities and warn about and prevent the occurrence of variations in business processes when using TMSs, affecting the reliability of the transportation process.
Thus, the purpose of our research is to study the possibility of identifying ordinary business processes (“as is”) of managers based on data from the TMS event log, their subsequent analysis, the identification of variations, and the formation of improved business processes (“to be”). The results obtained will determine the approach for creating a digital twin of the organization in order to ensure reliable transportation. In this regard, our research plan is presented as follows. Section 2 provides a review of the literature on the reliability of freight transportation, the role of TMSs in managing the reliability of the transport process, and approaches to creating digital twins. Section 3 presents a model of the methodology for forming a digital twin of an organization. Section 4 describes a case study that justifies the presented methodology. Section 5 describes the advantages of this methodology when adapting a TMS to the activities of each transport company. Section 6 presents the general conclusions of the study.

2. Literature Review

Currently, there is a wide range of Transportation Management Systems (TMSs) available in the market, among which the leaders, according to Garter’s rating [19], are Oracle Transportation Management (OTM), SAP Transportation Management (TM), Uber Freight Transportation Management System (TMS), MercuryGate Transportation Management System (TMS), etc. In Russia, the most popular TMS solutions are offered by 1C. In several comprehensive solutions, the functionality extends beyond managing cargo delivery services only, but also includes air, sea, and rail transportation, that is, TMSs make it possible to manage multimodal logistics. Furthermore, such solutions offer capabilities for integration with CRM (Customer Relationship Management), ERP, WMSs (Warehouse Management Systems), and systems for effective transportation management [20]. Over recent years, their functionality has been consistently expanding. In previous years, TMSs’ basic functionality covered tasks related to operational accounting and the planning of transport orders, the analysis of the cost of transportation services, and the planning of vehicle maintenance [21]. Based on these data, we can reach conclusions about the efficiency of transportation in the context of the ratio of the transport company’s revenues and expenses accounted for in the TMS [22].
Recently, the concepts of transportation efficiency have expanded to include additional aspects, such as environmental considerations aimed at reducing CO2 emissions [23]. Here, the approaches to improve the transportation process include, in particular, enhancing driving skills, optimizing travel routes to avoid traffic congestion, and implementing the real-time remote monitoring of the technical condition of vehicles. Driving behavior is analyzed by special sensors monitoring the acceleration and braking modes, engine rpm, idling with the engine running, and other parameters [24]. The enhancement of route planning is achieved through the integration of TMSs with traffic control systems. Currently, such real-time integration enables the dynamic routing of transportation to reduce delays in traffic jams in major cities [25]. Thanks to built-in onboard sensors, data about the operation of various vehicle systems are also transmitted to TMSs via the Internet [26]. Based on such data, we can reach conclusions about increased fuel consumption associated with the occurrence of various malfunctions in the vehicle.
In the highly competitive environment of the freight transportation market, the efficiency of a transportation company is largely determined by consumer assessments, wherein the priority is placed on the quality of service. Quality is a parameter that heavily relies on the customer’s personal perception of how well the service provided meets their expectations. In this context, quality characteristics include tangible factors, responsiveness, flexibility, reliability, assurance, and empathy [27], where reliability takes the top priority. From the customer’s perspective, in this case the primary measured factor representing value is the adherence to delivery deadlines. Furthermore, reliability also implies ensuring the safety of cargoes, having necessary accompanying documents, and so on. Ensuring the reliability of supply chains is a complex task that involves various interconnected resources of the transportation company [28] (Figure 1).
The implementation of TMSs not only for operational accounting tasks but also for analyzing the transportation company’s performance indicators requires a deep understanding of the subject area. To implement the information model of TMS infrastructure at the initial stage, an ontological model of a transportation enterprise is developed. This model includes all entities that are involved in the transportation process and their interrelationships. In the context of ensuring reliability, this ontological model also reflects the hierarchy of potential failures, their causes and consequences, and the risks of their occurrence [29]. Such classification is useful as during TMS implementation it allows the identification of information flows that generate data for calculating the performance indicators of the transportation company, including transportation reliability. Ontological modeling is widely applied for the formalization of knowledge, both in the field of transportation and in the domain of the reliability of technical systems. Its advantage is particularly evident when formalizing knowledge from diverse domains where there is a need to represent how various entities interact with each other and how this interaction influences the overall behavior of the enterprise.
The actual interaction occurs in the form of corresponding business processes, each business activity of which is accompanied by a generation of events in the information system [30,31]. Thus, having a formal model of the enterprise ontology and the sequence of events that TMS users leave in the log file of the information system, it becomes possible to determine the correspondence of a particular event to a specific business process and to understand how users can influence various aspects of the enterprise’s activities. The intellectual analysis of user actions in information systems, known as Process Mining and based on the ontological model of the enterprise, also makes it possible to identify user actions that are atypical of the enterprise’s current business processes and that might have occurred either accidentally or as a result of malicious intent. Such actions may have a significant impact on the reliability of the transportation process. One study considered an example of a company processing up to 5 million orders per month [32]. The improper processing or loss of any orders in the information system will undoubtedly impact the reliability of the supply chain. Currently, there are several ontologies that describe transportation activities. However, one of the challenges is the lack of ontological models among them that reflect the semantics of the transportation process reliability. Another challenge is the lack of a common approach that would offer a universal roadmap for analyzing the reliability of the transportation process using Process Mining methods and ontological modeling. Process Mining has been long and actively utilized for analyzing business processes based on log files from ERP systems such as SAP and Oracle [33,34]. However, generally, such approaches are more broadly focused without a specific emphasis on enhancing the transportation process in terms of improving its reliability. Thus, a typical challenge in implementing information systems can be observed, where there is a gap between IT specialists leading digitalization efforts and managers involved in freight transportation management. The approach we propose, utilizing the ontology of a transportation enterprise with a focus on delivering value to the consumer in the form of reliable freight transportation, along with Process Mining methods, makes it possible to create a digital twin of the enterprise to forecast its activities.
The concept of the Digital Twin of the Organization (DTO) is relatively recent, although it shares many similarities with the concept of Corporate Memory, which was popular a few years ago (Figure 2). However, the utilization of Process Mining, based on the analysis of events generated during the fulfillment of various business activities, adds dynamism to DTO models, enabling an assessment of their real-time behavior. Nevertheless, currently, there is still a limited amount of research in the transportation industry specifically focused on the DTO concept. The Digital Twin of the Organization allows the representation of its virtual counterpart through a synthesized software model. In contrast to digital twins in manufacturing, where data for modeling are derived from IoT (Internet of Things) sensors, in the case of DTO, data about the progress of organizational business processes are received from information systems. In this case, it is essential to examine such data from various perspectives. From the first perspective, the analysis involves receiving data directly from documents related to the enterprise’s transportation activities, which are recorded in the TMS. Such documents include transport orders, waybills, invoices, and other relevant records. However, the formats of these documents are standardized as they are governed by the legislation of the state in which the organization operates. Meanwhile, the TMSs used by specific transportation companies may vary, and the actual business processes of the organization may to a large extent depend on the TMS interface [35]. Consequently, Process Mining methods make it possible to monitor managers’ activities within a specific TMS using log files, reconstruct the business processes, and identify user activities that deviate from standard business processes, thus negatively impacting the reliability of transportation.
At the same time, the creation of digital twins of organizations remains a complex process involving numerous challenges, as the organizational design of a specific company depends on a multitude of factors [37]. Therefore, in our study, we propose an approach that considers constructing a digital twin of a transportation company whose value proposition is the provision of reliable freight transportation services. We propose, at the initial stage, to develop an ontological model of the enterprise, defining its boundaries as systems and reflecting its connections with the external environment, including those influencing the reliability of transportation. Next, we identify examples of business processes that impact the reliability of transportation. Then, we compare these business processes with the interface of a specific TMS, using the TMS “Autobase” as an example. Finally, using Process Mining, we analyze how a manager, interacting with this interface, executes the business processes required for transportation. This stage is the most challenging one because, for constructing a digital twin of the organization, we must ensure that the reconstructed business processes correspond to those currently established as standard within the organization. If they do not correspond, it is necessary to assess whether they indeed lead to failures or not. It is also possible that managers start using the TMS interface to address new emerging tasks. This may lead to the emergence of new standard business processes within the organization, while the previous ones become obsolete.

3. Materials and Methods

According to the review of references, in the conditions of intense competition in the transportation services market, customers expect reliable and predictable cargo transportation, and a crucial criterion for this is the adherence to the transportation terms agreed upon in the contract [38,39]. Deviations from the terms of transportation can be interpreted as failures. Ideally, the transportation process should not have any deviations. However, in real terms, there is always some variability in the process due to multiple reasons that lead to such failures as: the late arrival of vehicles, damage to or loss of cargo, improper paperwork, and a range of other issues. These types of failures can occur at various stages of the transportation process: completing paperwork, cargo loading, transportation itself, unloading, etc. In this context, reliability, much like in a technical sense, is defined through the concept of “failure”, which, in the semantics of the transportation process, is described as a deviation from the transportation terms agreed upon with the customer. Hence, the concept of the reliability of road transportation is closely connected to the concept of the probability of the successful completion of a transportation request (order). The opposite concept would be the probability of failure in fulfilling a request (order). So, transportation reliability is defined as the probability of the successful completion of a transportation operation without various types of failures.
P t = N 0 n ( t ) N 0 = 1 n ( t ) N 0
where N0 is the number of truckings performed during time t; n(t) is the number of truckings during time t performed with full or partial failures (deviations from the agreed requirements for the quantity and/or condition of the transported cargoes and/or the violation of the timing parameters).
As freight transportation operations constitute a sequence of events representing a specific business process and forming an information flow, each operation may be characterized by a set of probabilities of failures (such as incorrect document processing, delays, and incorrect order assembly). For instance, the following expression determines the probability of on-time delivery:
P t = N t N
where N is the total number of truckings; Pt is the probability of on-time delivery; Nt is the number of truckings completed on time.
P d = N d N
Pd is the probability of truckings possessing transportation documents without errors; Nd is the number of truckings completed with correct documentation.
Since amid digitalization, all business activities within a transportation process are recorded in information systems, to analyze deviations from standard business processes, it is necessary to analyze data from such systems about the events that occur during the transportation process [40]. Accordingly, in order to analyze deviations from the reference business process, it is necessary to analyze data on the events that occur in the transportation process [41]. Identifying and analyzing these deviations and determining their causes and the severity of their consequences is a complex and time-consuming task. In some cases, the consequences can be critical. For example, a dispatcher might allow a vehicle to make a trip ignoring a warning from the information system that maintenance is required, which may result in a traffic accident, for instance, under certain harsh natural and climatic conditions.
To improve the efficiency of managing complex systems whose interaction elements are physical engineering objects, people, and natural phenomena, the digital twin concept is currently being actively developed [42,43,44,45]. The parameters of these interactions can be digitalized and represented as mathematical models that capture the behavior of the so-called digital twin of a given system [46,47]. Accordingly, the system’s digital twin makes it possible to obtain the reference parameters of its status during the life cycle of the system at a given point in time; these parameters can then be compared with the current actual parameters. Deviations exceeding the permissible value can be interpreted as failures. Accordingly, the digital twin itself is described by the following formula [48]:
MDT = (PE, VM, Ss, DD, CN)
where PE are physical entities; VM are virtual models; Ss are services enabling management; DD are data resulting from digitalizing the interaction of physical entities; CN are the connections between physical entities.
A significant challenge in implementing such an architecture is to provide semantic links between data from different sources obtained through digitalization and the business activities of a company that are subject to various regulations [49]. In the road transportation industry, compliance with the requirements of these regulations is a vital necessity associated with minimizing various types of risks. In engineering, an ontological approach is used to analyze technical failures, where ontology is applied to establish semantic relationships between different types of failures, their causes, or combinations of causes and the consequences of failures [50,51]. For example, ontology data are used for the diagnostics of various equipment, including on-board electronics and mechanical systems. To analyze transportation process reliability, Ref. [52] proposed a classification of possible failure locations at different stages. Refs. [53,54] provided a classification of failures by their causal factors, as well as their features and manifestations. Notably, the share of failures related to human factors in some way or another reached over 50%. Developing this classification and subsequent analysis of transportation risks and transportation process reliability management, it is proposed to classify events and situations related to the manifestation of failures by their sources: material resources (vehicles, cargo); humans (the driver and dispatchers); external environment (natural and climatic conditions); and infrastructure (road conditions). Based on this classification, an ontology is created to describe different factors and their impact on the reliability and variability of the transportation process, as well as different situations and responses to them (Figure 3).
The natural and climatic conditions of vehicle operation are characterized by the ambient air temperature, atmospheric pressure, wind speed, amount of precipitation, duration of the winter period, and some other factors affecting the reliability of transportation primarily in the case of long-distance trips through remote locations that are far away from populated areas. For example, at low temperatures, fuel consumption increases significantly, which in turn can lead to increased cargo transportation time due to additional refueling during the trip. On longer routes, typical for such Russian territories as Siberia, the north Urals, and the Kola Peninsula, where the temperatures are extremely low, high fuel consumption might lead to critical consequences as the vehicle might halt on the road sections remote from gas stations. For example, at −25 °C, fuel consumption may exceed the baseline rates by 11%. In addition, weather and climatic conditions (snow, rain, wind, low temperatures) also affect vehicle speeds, which is also observed in several other countries with harsh climates (Canada, Finland). Human errors, tardiness, or misunderstanding leading to the distortion of information in the documents accompanying the transportation process; inefficient or untimely actions; as well as the inaction of dispatchers are important factors affecting the reliability of transportation.
The next TMS generation should not just automate routine tasks and additional services of convenience to managers, but also support supply chain reliability. As a consequence, the target architecture of the Transportation Management System to be implemented [55], which can be based on the ontological model of transportation process reliability, should provide for reliability indicators and their subsequent operational control [56,57,58]. The concept of such an architecture can build on already existing TMS architectures incorporating other various data sources, as reliability is an integrated indicator. Such data sources for implementing such a TMS that supports transportation process reliability can include the following:
  • GPS monitoring systems and built-in sensors for recording events occurring with the vehicle, which are standard subsystems of the conventional TMS;
  • A database of multiannual meteorological observations for forecasting unfavorable weather and climatic conditions;
  • A database of unfavorable route sections generated on the basis of statistical data regarding traffic on this route;
  • A log file of a conventional TMS containing all user actions in the information system.
The target TMS architecture [59], which ensures control over transportation process reliability on the basis of semantic links created in the ontology model, is shown in Figure 4.
Let us consider a few examples that illustrate the practical implementation of this architecture. Suppose a vehicle with a GPS navigator is traveling on a route that has dangerous sections. These sections are entered into the appropriate part of the TMS database following a preliminary assessment, including a description of specific dangers, data on the extent of the dangerous sections, and recommended vehicle movement characteristics for such sections. Next, the deviation from the planned travel time at an arbitrary moment is monitored automatically on the basis of comparing the planned and actual location of the vehicle on the route at a given time. The planned location of the truck is determined based on the information from the control points; there is a planned time to pass each control point on the route assigned to each shipment. To simplify the calculations, let us consider the case when the vehicle is between the control points of the route numbered i and (i + 1). According to the plan, its location also corresponds to the distance between the control points numbered i and (i + 1). Let tp(i) and tp(i + 1) be the planned times of reaching the control points i and (i + 1). Let d(i) and d(i + 1) be the distance from the start of the route to the control points numbered i and (i + 1), respectively.
Therefore, D p , being the planned distance from the beginning of the route at time t falling within the time interval [tp(i), tp(i + 1)], is determined by the following formula:
D p t = i = 1 n 1 d i + D n p
where di is the length of the i-th segment of the model, m; D n p t is the Cartesian distance from the beginning of the n-th segment to the model point corresponding to the location at the planned time t, m.
The prescribed average speed Vavg on the route section between points numbered i and (i + 1) is determined from the following expression:
V a v g = d i + 1 d ( i ) t p ( i + 1 ) t p i
Then, the value of D n p t can be calculated using the following formula:
D n p t = d i + 1 d ( i ) t p ( i + 1 ) t p ( i ) · t t p ( i )
where the first term (fraction) in Formula (4) defines the prescribed average speed between control points numbered i and (i + 1). The second term (difference) defines the planned time elapsed from passing the control point number i to the current time t. Substituting the Expression (4) into (2), we have
D p t = i = n 1 d i + d i + 1 d ( i ) t p ( i + 1 ) t p ( i ) · t t p ( i + 1 )
This is the case when both the planned and the actual truck locations belong to the same segment between the control points numbered i and (i + 1). The deviation ΔD between the actual and planned distance at time t is calculated by the following formula:
Δ D = D t D p ( t )
The time deviation Δt in truck traveling is determined from the following expression:
Δ t = D t D p ( t ) V a v g
The time difference is equal to the absolute value of the difference between the planned and actually traveled distance at time t divided by the average speed. For managerial purposes, it is possible to consider the value of Δ as positive or negative. If the actual distance traveled at time t is greater than the prescribed distance, then the transportation time is shorter, i.e., the average speed is higher than the prescribed speed. In this case, the value of Δt will be positive. If the actual distance traveled at time t is less than the prescribed distance, then there is a “lag”, i.e., the average speed is lower than the planned one. In this case, the value of Δt will be negative. The prescribed distance is the distance traveled by the truck during the time interval [tp(i), tp(i + 1)] that meets the requirements of the cargo transportation contract.

4. Results

This model allows the automatic tracking of the Δt value at the moment of passing the control points of the route. The TMS dispatcher sets the maximum permissible values of Δt. If this pre-determined parameter is exceeded, a special program trigger is activated in the system, and a warning is displayed on the screen. This alerts the dispatcher that a response is required to bring the transportation process back to its planned status. Or, if this is impossible, the dispatcher can take measures to mitigate the negative consequences of the deviation. For the purpose of automatically monitoring cargo transportation, the manager specifies how many control points on the route should be passed within the planned time (i.e., without exceeding the specified permissible deviations from the planned route), so that the entire trip is accounted for as prescribed.
Deviation from the prescribed distance might be responsible for not only lagging behind the transportation schedule, but also fuel overconsumption. On complex routes in uninhabited areas with difficult terrain, such as in Siberia or the Kola Peninsula, where the climate is harsh, exceeding the predicted fuel consumption might result in a stopover. This is especially dangerous in the case of severe frost and heavy snowfall.
Different countries have different national regulations and standards for calculating the prescribed fuel consumption [60,61]. In general, the fuel consumption of a truck depends on the weather and climatic conditions, traffic situation, vehicle age, operation of the heater or air conditioner, tonnage of the transported cargo, frequency of braking and acceleration, etc. In Russia, fuel consumption is planned according to the guidelines of the Standard Fuel and Lubricant Consumption Rates in Road Transport approved by the Ministry of Transport of the Russian Federation. They provide references for the basic fuel consumption rates of light vehicles, trucks, and buses (Figure 5). Also, these guidelines provide formulas for calculating fuel consumption depending on various operating conditions. For trucks, it is proposed to use the following formula for fuel consumption planning:
Q p = 0.01 · ( H s a n · S + H w · W ) · ( 1 + 0.01 · D D )
where Qp is the prescribed fuel consumption, liters; S is the vehicle mileage, km; Hsan is the fuel consumption rate for the mileage and unladen mass of a vehicle or road train.
Hsan = Hs + HgGtr, L/100 km
where Hs is the basic fuel consumption rate for the mileage of an unladen vehicle (tractor unit), L/100 km (Hsan = Hs, L/100 km, for a single vehicle or tractor unit); Hg is the fuel consumption rate for the additional mass of a trailer or semi-trailer, L/100 tkm; Gtr is the empty weight of a trailer or semi-trailer, t; Hw is the fuel consumption rate for transport operations, L/100 tkm; W is the volume of transport operations, tkm (W = Gc × Sl, where Gc is the cargo weight, t); Sc is the loaded mileage, km; DD is the correction factor (total relative increase or reduction) to the standard, %.
Fuel planning for vehicle operations is usually carried out before the journey. In a short time, the correct value must be calculated and indicated on the trip ticket before it is given to the driver. If the fleet size is several dozens or hundreds of vehicles, planning for fuel demand takes a significant amount of time. In turn, this predetermines a high probability of human error. The second difficulty is associated with the need to take into account the existing conditions of transportation and special vehicles. The Standard Fuel and Lubricant Consumption Rates in Road Transport specify more than 25 correction factors depending on the vehicle age, traffic and climatic conditions, technological features of operation, and other aspects. The TMS “Autobase” developed by us also has a module for fuel consumption calculation and planning (Figure 6). In the example, the basic fuel consumption rate is increased by 25%, with 20% of the rate increase attributed to the winter season and 5% of the rate increase attributed to difficult terrain (mountains between 300 and 800 m high) (Figure 6).
In transportation planning, the entire route is divided into control sections with a planned distance and average speed (Formulas (6) and (7)). For each section of the route, the fuel consumption rate calculator is used to pre-calculate the corresponding fuel consumption rate, taking into account correction factors depending on the weather and climatic factors at a given section, as well as the tonnage of the transported cargo. Thus, when generating transportation documents (waybills and trip tickets), the dispatcher does not need to select the correction factor and calculate the rate for each section of the route each time. The dispatcher selects the pre-calculated planned rate, with significantly increased productivity and minimized errors.
The proposed architecture is novel as all actions of the dispatcher who reacts to certain situations occurring with the vehicle are subjected to analysis in order to identify incorrect or inefficient operations. One of the problems with the existing TMS solutions is that they largely shift the reliability control to the vehicle and its monitoring systems, or to the driver. It is believed that the majority of transportation incidents occur due to vehicle malfunctions or faults of drivers. It is implied that if there is some deviation from the planned process, the dispatcher will always make the right decision and choose the right response. However, practice shows that the situation turns out to be very different. A dispatcher may make a decision late or may lack the knowledge or experience to make the right decision. For various reasons, a dispatcher may also intentionally commit erroneous actions, for example, to steal fuel. So, there is a need to control the dispatcher’s actions to maintain the transportation process reliability as specified.
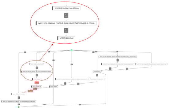
This solution can be implemented using the Process Mining functionality [62,63]. Since all dispatcher operations in the Transportation Management System are reflected in the corresponding TMS log file, all operator business processes are reconstructed using special analysis tools (Figure 7). This concept allows one to evaluate how fast a dispatcher reacts to different situations in transportation and to identify inefficient actions or unfair operations. For instance, Figure 8 presents the actions of the dispatcher when planning fuel consumption on different routes.
Let us consider an example of addressing the tasks of ensuring reliable transportation during the winter season. The initial task is associated with accounting for fuel consumption in low temperatures. In countries with cold climates such as Russia, the United States, Canada, Finland, and Norway, during the winter season, the fuel consumption of vehicles typically increases by an average of 20%. For light vehicles, the increase in fuel consumption may be relatively modest, at around 10%. For trucks, the rise in fuel consumption may be quite substantial, ranging from 40% to 80%, and it can reach up to 100% in extremely low temperatures [64]. Moreover, fuel consumption in trucks also increases due to the operation of the cabin’s autonomous heater [65]. According to Russian laws, in accordance with the Norms of Fuel and Lubricants Consumption for Road Transport, for fuel consumption accounting, the consumption rate should be increased by 10–20%. Furthermore, legislative provisions also establish specific time periods during which these consumption norms apply in various regions of Russia. In the regions of the European part of Russia, the winter fuel consumption norms are generally effective from October 1st to April 1st. The duration of the winter fuel consumption norms is set by the management of each specific transportation company. Therefore, for accurate fuel consumption planning, a corresponding winter period must be established in the TMSs of Russian transportation companies.
Another issue related to ensuring the reliability of the transportation process during the winter season is associated with tracking the mileage for winter tires. For trucks, winter tires are practically never used, while for light vehicles, winter tires are mandatory. In the TMS, the period of their use is also determined by the corresponding winter period, similar to fuel consumption. However, due to cost savings or other reasons, there are instances where the installation of winter tires is delayed, which is also reflected in the TMS.
In our example, the transportation company has a mixed fleet of over 300 vehicles, including both trucks and light vehicles. In the TMS, fuel consumption is planned by the manager with the “Solovyova” account, whose business processes are illustrated in Figure 8. The TMS tire accounting is the responsibility of the manager with the “Sorokina” account (Figure 9), while fuel consumption planning is ensured by the manager with the “Solovyova” account, whose business processes are shown in Figure 8. From these models, it is evident that both managers arbitrarily set the winter period in the TMS. Moreover, for unknown reasons, manipulations of the winter period in the TMS were also carried out in January, as seen in Figure 10. Consequently, such manipulations affected the calculation of fuel consumption during transportation planning. However, in this context, it is also essential to consider weather conditions. In the case of a mild winter with positive temperatures, adhering to winter fuel consumption norms during planning may contribute to increased costs. However, in actual transportation operations, fuel consumption may not rise. So, when creating a digital twin of the organization using Process Mining, it is crucial to correlate the activities of transportation planning managers with weather and climatic conditions. Currently, for building this mathematical model, research efforts are directed towards utilizing Markov chains [66].

5. Discussion

The presented case demonstrated that the use of a TMS in a transport company is often associated with problems caused by incorrect actions of managers. These actions can lead to various disruptions in the transport process, associated, for example, with both distortions in documents and deviations in the operation of vehicles. In our study, we showed that an approach based on Process Mining technologies and ontological modeling allows us to diagnose organizational problems and compare the actions of managers in the TMS with the data it contains, as well as the consequences of these actions on the transportation process and the influence of these data on management decision making. Before using procedures for analyzing user actions from the TMS event log, identifying deviations in business processes was a non-trivial task, which was also complicated by the need to have specialized knowledge from the transport industry. The use of an ontological model allows us to solve this problem, thanks to the generated thesaurus of entities and a graph of connections between them. Thanks to the developed ontological model, the cause-and-effect relationships between various business elements of the transport company and the external environment, as well as various factors affecting the reliability of the transport process, are clearly presented.
Therefore, thanks to the digitalizing of all events that occur during the transport process, a digital transportation model (Figure 11) is created, which is now called a digital twin. The sources of data on weather and climatic conditions are daily weather reports and weather forecasts provided by meteorological services. The sources of vehicle operation data are GPS/GLONASS modules installed in the vehicles. The source of dispatcher and manager performance data is the TMS event log.
One of the most important roles in our proposed architecture concept for supporting transportation process reliability is given to the subsystem analyzing dispatcher interaction with the TMS that is implemented by means of Process Mining technologies. In the road transportation industry, erroneous or inefficient actions of dispatchers often lead to deviations in the terms of transportation, which can be interpreted as a failure. It is also possible for critical operations to occur due to improper actions by the dispatcher. For example, before a trip, there is a TMS alert that a vehicle must undergo maintenance. However, the dispatcher still makes a decision to allow the vehicle to proceed on that trip believing that under favorable weather conditions the specified route will not cause difficulties. But this dispatcher’s decision could result in an emergency situation due to an unexpected change in weather (snow and slush). The use of the digital twin concept implies that an information system uses the digitally modeled behavior of a given vehicle operated by a given driver to make a justified and correct decision ensuring reliable transportation.
To form a digital twin of an organization, we propose the following algorithm:
  • Determine the entities of the transport organization and the connections between them.
  • Form an ontological model of a transport organization.
  • From the TMS event log, select data related to the entities of the ontological model.
  • Use Process Mining procedures to reconstruct the company’s business processes from the selected data.
  • Diagnose business processes; identify possible deviations; and, if necessary, optimize them.
  • Based on the developed ontological model and the model of optimized business processes, form a model of the organization’s digital twin.

6. Conclusions

Ensuring the reliable transportation of goods by road in an unstable external environment is a complex task, and digital solutions can achieve significant success in solving it. In our research, we proposed an approach that allows one to adapt a TMS to the business processes of a specific transport company. The result of implementing this approach is the creation of a digital twin model of the organization, in which business processes are linked to the semantic model of the business logic of a given company through the implementation of its ontology. From a practical point of view, this allows the implementation of flexible TMS architectures, if necessary, modernizing business processes based on the basic ontology of the enterprise. This, in turn, involves the implementation of a holistic model of the organization’s digital twin, where its core is an ontological model in which its business logic is aimed at ensuring the reliable delivery of goods. In our opinion, the approach we propose is universal in nature and can be applied to various transport companies using different TMSs. A further goal of developing our research is to add mathematical methods to our methodology that will allow us to obtain a quantitative assessment of the operating parameters of the organization’s digital twin.

Author Contributions

Conceptualization, A.D. and V.K.; methodology, N.F.; software, A.P.; validation, D.Z., A.P. and S.I.; formal analysis, N.F.; investigation, S.I.; resources, V.K.; data curation, D.Z.; writing—original draft preparation, A.D.; writing—review and editing, V.K.; visualization, N.F.; supervision, S.I.; project administration, A.P. All authors have read and agreed to the published version of the manuscript.

Funding

This research received no external funding.

Institutional Review Board Statement

Not applicable.

Informed Consent Statement

Not applicable.

Data Availability Statement

The raw data supporting the conclusions of this article will be made available by the authors on request.

Conflicts of Interest

The authors declare no conflicts of interest.

References

  1. Schallmo, D.; Williams, C. Digital Transformation Now! Guiding the Successful Digitalization of Your Business Model; Springer: Cham, Switzerland, 2018; pp. 17–24. [Google Scholar]
  2. Urbach, N.; Röglinger, M. Digitalization Cases. How Organizations Rethink Their Business for the Digital Age; Springer: Cham, Switzerland, 2018; pp. 79–97. [Google Scholar]
  3. Bongiorno, G.; Rizzo, D.; Vaia, G. CIOs and the Digital Transformation. A New Leadership Role; Springer: Cham, Switzerland, 2019; pp. 147–148. [Google Scholar]
  4. Kreutzer, R.T.; Neugebauer, T.; Pattloch, A. Digital Business Leadership. Digital Transformation, Business Model Innovation, Agile Organization, Change Management; Springer: Cham, Switzerland, 2017; pp. 43–81. [Google Scholar]
  5. Leodolter, W. Digital Transformation Shaping the Subconscious Minds of Organizations; Springer: Cham, Switzerland, 2017; pp. 104–115. [Google Scholar]
  6. Oswald, G.; Kleinemeier, M. Shaping the Digital Enterprise; Springer: Cham, Switzerland, 2017; pp. 210–245. [Google Scholar]
  7. Paksoy, T.; Kochan, C.G.; Ali, S.S. Logistics 4.0: Digital Transformation of Supply Chain Management, 1st ed.; CRC Press: Boca Raton, FL, USA, 2020; pp. 11–15. [Google Scholar]
  8. Zhao, G.; Zhu, G. Big Data Transportation Systems; World Scientific Publishing Co.: Singapore, 2021; pp. 81–100. [Google Scholar]
  9. Rahimi, I.; Gandomi, A.H.; Fong, S.J.; Ülkü, M.A. Big Data Analytics in Supply Chain Management. Theory and Applications; CRC Press: Boca Raton, FL, USA, 2021; pp. 109–133. [Google Scholar]
  10. Pulevska-Ivanovska, L.; Kaleshovska, N. Implementation of e-Supply Chain Management. TEM J. 2013, 2, 314–322. [Google Scholar]
  11. Burinskienė, A. Designing a Multi-Stage Transport System Serving e-Commerce Activity. Sustainability 2021, 13, 6154. [Google Scholar] [CrossRef]
  12. Kadłubek, M.; Thalassinos, E.; Domagała, J.; Grabowska, S.; Saniuk, S. Intelligent Transportation System Applications and Logistics Resources for Logistics Customer Service in Road Freight Transport Enterprises. Energies 2022, 15, 4668. [Google Scholar] [CrossRef]
  13. Kuftinova, N.; Ostroukh, A.; Maksimychev, O.; Odinokova, I. Road Construction Enterprise Management Model Based on Hyperautomation Technologies. In Proceedings of the 2021 Intelligent Technologies and Electronic Devices in Vehicle and Road Transport Complex (TIRVED), Moscow, Russia, 11–12 November 2021; pp. 1–4. [Google Scholar]
  14. Gajewska, T.; Walczyk, D. Development of Transport Management Software. Sustainability 2023, 15, 12083. [Google Scholar] [CrossRef]
  15. Dounpong, P.; Suesaowaluk, P. Transportation Management and Logistics System with Business Intelligence Approach. Lect. Notes Electr. Eng. 2020, 551, 188–198. [Google Scholar]
  16. Gudmundsson, H.; Hall, R.P.; Marsden, G.; Zietsman, J. Sustainable Transportation; Springer: Cham, Switzerland, 2016; pp. 28–68. [Google Scholar]
  17. Oladimeji, D.; Gupta, K.; Kose, N.A.; Gundogan, K.; Ge, L.; Liang, F. Smart Transportation: An Overview of Technologies and Applications. Sensors 2023, 23, 3880. [Google Scholar] [CrossRef] [PubMed]
  18. Deka, L.; Chowdhury, M. Transportation Cyber-Physical Systems; Elsevier: Amsterdam, The Netherlands, 2019; pp. 107–145. [Google Scholar]
  19. Available online: https://www.gartner.com/reviews/market/transportation-management-systems (accessed on 5 January 2024).
  20. Daithankar, J.; Pandit, T. Transportation Management with SAP TM 9; Springer: Cham, Switzerland, 2014; pp. 68–92. [Google Scholar]
  21. Bowersox, D.J.; Closs, D.J.; Cooper, M.B.; Bowersox, J.C. Supply Chain Logistics Management; McGraw-Hill Education: New York, NY, USA, 2020; pp. 209–218. [Google Scholar]
  22. Seiler, T. Operative Transportation Planning. Solutions in Consumer Goods Supply Chains; Springer: Cham, Switzerland, 2012; pp. 22–45. [Google Scholar]
  23. Anttila, P.; Nummelin, T.; Väätäinen, K.; Laitila, J.; Ala-Ilomäki, J.; Kilpeläinen, A. Effect of vehicle properties and driving environment on fuel consumption and CO2 emissions of timber trucking based on data from fleet management system. Transp. Res. Interdiscip. Perspect. 2022, 15, 100671. [Google Scholar]
  24. Faria, M.V.; Baptista, P.C.; Farias, T.L. Identifying driving behavior patterns and their impacts on fuel use. Transp. Res. Procedia 2017, 27, 953–960. [Google Scholar] [CrossRef]
  25. Nguyen, D.D.; Rohács, J.; Rohács, D.; Boros, A. Intelligent Total Transportation Management System for Future Smart Cities. Appl. Sci. 2020, 10, 8933. [Google Scholar] [CrossRef]
  26. Killeen, P.; Ding, B.; Kiringa, I.; Yeap, T. IoT-based predictive maintenance for fleet management. Procedia Comput. Sci. 2019, 151, 607–613. [Google Scholar] [CrossRef]
  27. Mathong, P.; Sureeyatanapas, P.; Arunyanart, S.; Niyamosoth, T. The assessment of service quality for third-party logistics providers in the beverage industry. Cogent Eng. 2020, 7, 1785214. [Google Scholar] [CrossRef]
  28. Ivanov, D.; Sokolov, B. Adaptive Supply Chain Management; Springer: Cham, Switzerland, 2010; pp. 88–90. [Google Scholar]
  29. Cao, Q.; Samet, A.; Zanni-Merk, C.; de Bertrand de Beuvron, F.; Reich, C. An Ontology-based Approach for Failure Classification in Predictive Maintenance Using Fuzzy C-means and SWRL Rules. Procedia Comput. Sci. 2019, 159, 630–639. [Google Scholar] [CrossRef]
  30. van der Aalst, W. Process Mining. Discovery, Conformance and Enhancement of Business Processes; Springer: Cham, Switzerland, 2010; pp. 29–57. [Google Scholar]
  31. van der Aalst, W. Process Mining. Data Science in Action; Springer: Cham, Switzerland, 2016; pp. 25–88. [Google Scholar]
  32. Knoll, D.; Waldmann, J.; Reinhart, G. Developing an internal logistics ontology for process mining. Procedia CIRP 2019, 79, 427–432. [Google Scholar] [CrossRef]
  33. van der Aalst, W.M.P.; Reijers, H.A.; Weijters, A.J.M.M.; van Dongen, B.F.; Alves de Medeiros, A.K.; Song, M.; Verbeek, H.M.W. Business process mining: An industrial application. Inf. Syst. 2007, 32, 713–732. [Google Scholar] [CrossRef]
  34. Berti, A.; Park, G.; Rafiei, M.; van der Aalst, W.M.P. An Event Data Extraction Approach from SAP ERP for Process Mining. Lect. Notes Bus. Inf. Process. 2022, 433, 255–267. [Google Scholar]
  35. Caporuscio, M.; Edrisi, F.; Hallberg, M.; Johannesson, A.; Kopf, C.; Perez-Palacin, D. Architectural Concerns for Digital Twin of the Organization. Lect. Notes Comput. Sci. 2020, 12292, 265–280. [Google Scholar]
  36. Riss, U.V.; Maus, H.; Javaid, S.; Jilek, C. Digital Twins of an Organization for Enterprise Modeling. Lect. Notes Bus. Inf. Process. 2020, 400, 25–40. [Google Scholar]
  37. Lyytinen, K.; Weber, B.; Becker, M.C.; Pentland, B.T. Digital twins of organization: Implications for organization design. J. Organ. Des. 2023. [Google Scholar] [CrossRef]
  38. Jane, C.-C. Performance evaluation of logistics systems under cost and reliability considerations. Transp. Res. Part E 2011, 47, 130–137. [Google Scholar] [CrossRef]
  39. Abbasi, M.; Nilsson, F. Developing environmentally sustainable logistics Exploring themes and challenges from a logistics service providers’ perspective. Transp. Res. Part D 2016, 46, 273–283. [Google Scholar] [CrossRef]
  40. Asim, Z.; Jalil, S.A.; Javaid, S. An uncertain model for integrated production-transportation closed-loop supply chain network with cost reliability. Sustain. Prod. Consum. 2019, 17, 298–310. [Google Scholar] [CrossRef]
  41. Maheshwari, P.; Kachroo, P.; Paz, A.; Khaddar, R. Development of control models for the planning of sustainable transportation systems. Transp. Res. Part C 2015, 55, 474–485. [Google Scholar] [CrossRef]
  42. Grives, M. Product Lifecycle Management. Driving the Next Generation of Lean Thinking; McGraw-Hill: New York, NY, USA, 2006; pp. 30–68. [Google Scholar]
  43. Lu, Y.; Liu, C.; Wang, K.I.-K.; Huang, H.; Xu, X. Digital Twin-driven smart manufacturing: Connotation, reference model, applications and research issues. Robot. Comput. Integr. Manuf. 2020, 61, 101837. [Google Scholar] [CrossRef]
  44. Bevilacqua, M.; Bottani, E.; Ciarapica, F.E.; Costantino, F.; Di Donato, L.; Ferraro, A.; Mazzuto, G.; Monteriù, A.; Nardini, G.; Ortenzi, M.; et al. Digital Twin Reference Model Development to Prevent Operators’ Risk in Process Plants. Sustainability 2020, 12, 1088. [Google Scholar] [CrossRef]
  45. Tao, F.; Zhang, M.; Nee, A.Y.C. Digital Twin Driven Smart Manufacturing; Elsevier: London, UK, 2019; pp. 28–32. [Google Scholar]
  46. Stark, R.; Fresemann, C.; Lindow, K. Development and operation of Digital Twins for technical systems and services. CIRP Ann. Manuf. Technol. 2019, 68, 129–132. [Google Scholar] [CrossRef]
  47. Tao, F.; Liu, A.; Hu, T.; Nee, A.Y.C. Digital Twin Driven Smart Design; Elsevier: London, UK, 2020; pp. 67–106. [Google Scholar]
  48. Qi, Q.; Tao, F.; Hu, T.; Anwer, N.; Liu, A.; Wei, Y.; Wang, L.; Nee, A.Y.C. Enabling technologies and tools for digital twin. J. Manuf. Syst. 2019, 58, 3–21. [Google Scholar] [CrossRef]
  49. Boje, C.; Guerriero, A.; Kubicki, S.; Rezgui, Y. Towards a semantic Construction Digital Twin: Directions for future research. Autom. Constr. 2020, 114, 103179. [Google Scholar] [CrossRef]
  50. Kurganov, V.; Gryaznov, M.; Dorofeev, A. Management of transportation process reliability based on an ontological model of an information system. Transp. Res. Procedia 2018, 36, 392–397. [Google Scholar] [CrossRef]
  51. Hinkelmann, K.; Karagiannis, D.; Thoenssen, B.; Woitsch, R.; Gerber, A.; Van der Merwe, A. A new paradigm for continuous alignment of business and IT: Combining enterprise architecture modeling and enterprise ontology. Comput. Ind. 2016, 79, 77–86. [Google Scholar] [CrossRef]
  52. Lukinskiy, V.; Lukinskiy, V.; Churilov, R. Problems of the Supply Chain Reliability Evaluation. Transp. Telecommun. 2014, 15, 120–129. [Google Scholar] [CrossRef]
  53. Dorofeev, A.; Kurganov, V.; Gryaznov, M. Information Support Reliability of Transportation Systems in the Industry. In Proceedings of the 7th International Conference on Information Communication and Management, Moscow, Russia, 14 August 2017. [Google Scholar]
  54. Filippova, N.; Belyaev, V.; Shilimov, M.; Koshkarev, P.; Odinokova, I. The Analytical Test of Methodological Approaches to the Increasing the Level of Automation of the Basic Functions of the Car Dispatching of the Cargo Delivery to Northern Regions of the Russian Federation. Int. J. Appl. Eng. Res. (IJAER) 2017, 12, 11532–11535. [Google Scholar]
  55. Filippova, N.; Zhukov, A.; Bogumil, V.; Melnikova, T.; Ostroukh, A. Automated Dispatching Control System of Transportation Concrete Products. ARPN J. Eng. Appl. Sci. 2019, 14, 4821–4826. [Google Scholar]
  56. James, A.T.; Gandhi, O.P.; Deshmukh, S.G. Knowledge management of automobile system failures through development of failure knowledge ontology from maintenance experience. J. Adv. Manag. Res. 2017, 14, 425–445. [Google Scholar] [CrossRef]
  57. Li, J.; Xia, Y.; Luo, X. Reliability prediction of ontology-based service compositions using Petri net and time series models. Sci. World J. 2014, 2014, 760202. [Google Scholar] [CrossRef]
  58. Dhillon, B.S. Human Reliability and Error in Transportation Systems; Springer: Cham, Switzerland, 2007; pp. 57–75. [Google Scholar]
  59. Kang, D.; Lee, J.; Kim, K. 2010 Alignment of Business Enterprise Architectures using fact-based ontologies. Expert Syst. Appl. 2010, 37, 3274–3283. [Google Scholar] [CrossRef]
  60. Rementsov, A.N.; Egorov, V.A.; Vu, F.A.; Antonov, D.V. Formation of fuel consumption norms for cargo transportation in Vietnam. In IOP Conference Series: Materials Science and Engineering; IOP Publishing: Bristol, UK, 2020; Volume 832, p. 012067. [Google Scholar]
  61. Wu, J.; Zhang, T.; Liao, H. Fuel economy standards: Regulatory loopholes and firms’ heterogeneous responses. J. Environ. Econ. Manag. 2024, 123, 102904. [Google Scholar] [CrossRef]
  62. Thakar, T.; Tsultrim, T.; Stapleton, L.; Doyle, L. Enterprise Level Integration of Ontology Engineering and Process Mining for Management of Complex Data and Processes to improve Decision System. IFAC Pap. Online 2018, 51, 762–776. [Google Scholar] [CrossRef]
  63. Thiede, M.; Fuerstenau, D.; Barquet, A.P.B. How is process mining technology used by organizations? A systematic literature review of empirical studies. Bus. Process Manag. J. 2018, 24, 900–922. [Google Scholar] [CrossRef]
  64. Abediasl, H.; Meresht, N.B.; Alizadeh, H.; Shahbakhti, M.; Koch, C.R.; Hosseini, V. Road transportation emissions and energy consumption in cold climate cities. Urban Clim. 2023, 52, 101697. [Google Scholar] [CrossRef]
  65. Chevron Corporation. Diesel Fuels Technical Review; Chevron Corporation: San Ramon, CA, USA, 2007; pp. 3–10. [Google Scholar]
  66. Vlasov, V.; Kurganov, V.; Bogumil, V.; Filippova, N.; Trofimenko, Y.; Dorofeev, A. Methodology of freight transport management in the Arctic zone of Russia with account for natural and climatic factors. Transp. Res. Procedia 2021, 57, 735–739. [Google Scholar] [CrossRef]
Figure 1. The model of transportation process reliability and flexibility [28].
Figure 1. The model of transportation process reliability and flexibility [28].
Applsci 14 01330 g001
Figure 2. Architecture of the Digital Twin of the Organization [36].
Figure 2. Architecture of the Digital Twin of the Organization [36].
Applsci 14 01330 g002
Figure 3. Fragment of the transportation reliability ontology.
Figure 3. Fragment of the transportation reliability ontology.
Applsci 14 01330 g003
Figure 4. Architecture of the transportation reliability support system.
Figure 4. Architecture of the transportation reliability support system.
Applsci 14 01330 g004
Figure 5. Directory of fuel consumption standards in the TMS “Autobase”.
Figure 5. Directory of fuel consumption standards in the TMS “Autobase”.
Applsci 14 01330 g005
Figure 6. Calculation of fuel consumption rates in the TMS “Autobase” depending on different operating conditions (basic rate increased by 25%).
Figure 6. Calculation of fuel consumption rates in the TMS “Autobase” depending on different operating conditions (basic rate increased by 25%).
Applsci 14 01330 g006
Figure 7. Business processes of dispatchers in the TMS “Autobase” reconstructed with Process Mining technologies (“spaghetti processes”).
Figure 7. Business processes of dispatchers in the TMS “Autobase” reconstructed with Process Mining technologies (“spaghetti processes”).
Applsci 14 01330 g007
Figure 8. Fragment of the “Solovyova” dispatcher actions in TMS “Autobase” during fuel consumption planning.
Figure 8. Fragment of the “Solovyova” dispatcher actions in TMS “Autobase” during fuel consumption planning.
Applsci 14 01330 g008
Figure 9. Fragment of the “Sorokina” dispatcher actions in TMS “Autobase” concerning the tracking of tires and battery units.
Figure 9. Fragment of the “Sorokina” dispatcher actions in TMS “Autobase” concerning the tracking of tires and battery units.
Applsci 14 01330 g009
Figure 10. Number of activities in TMS for setting the winter period.
Figure 10. Number of activities in TMS for setting the winter period.
Applsci 14 01330 g010
Figure 11. Digital twin model of the transportation process.
Figure 11. Digital twin model of the transportation process.
Applsci 14 01330 g011
Disclaimer/Publisher’s Note: The statements, opinions and data contained in all publications are solely those of the individual author(s) and contributor(s) and not of MDPI and/or the editor(s). MDPI and/or the editor(s) disclaim responsibility for any injury to people or property resulting from any ideas, methods, instructions or products referred to in the content.

Share and Cite

MDPI and ACS Style

Dorofeev, A.; Kurganov, V.; Filippova, N.; Petrov, A.; Zakharov, D.; Iarkov, S. Improving Transportation Management Systems (TMSs) Based on the Concept of Digital Twins of an Organization. Appl. Sci. 2024, 14, 1330. https://doi.org/10.3390/app14041330

AMA Style

Dorofeev A, Kurganov V, Filippova N, Petrov A, Zakharov D, Iarkov S. Improving Transportation Management Systems (TMSs) Based on the Concept of Digital Twins of an Organization. Applied Sciences. 2024; 14(4):1330. https://doi.org/10.3390/app14041330

Chicago/Turabian Style

Dorofeev, Aleksey, Valery Kurganov, Nadejda Filippova, Artur Petrov, Dmitrii Zakharov, and Sergei Iarkov. 2024. "Improving Transportation Management Systems (TMSs) Based on the Concept of Digital Twins of an Organization" Applied Sciences 14, no. 4: 1330. https://doi.org/10.3390/app14041330

APA Style

Dorofeev, A., Kurganov, V., Filippova, N., Petrov, A., Zakharov, D., & Iarkov, S. (2024). Improving Transportation Management Systems (TMSs) Based on the Concept of Digital Twins of an Organization. Applied Sciences, 14(4), 1330. https://doi.org/10.3390/app14041330

Note that from the first issue of 2016, this journal uses article numbers instead of page numbers. See further details here.

Article Metrics

Back to TopTop