Next Article in Journal
Transformer–BiLSTM Fusion Neural Network for Short-Term PV Output Prediction Based on NRBO Algorithm and VMD
Previous Article in Journal
Validity of the Enode Sensor and My Jump 3 App for Assessing Countermovement Jump Performance
 
 
Font Type:
Arial Georgia Verdana
Font Size:
Aa Aa Aa
Line Spacing:
Column Width:
Background:
Article

The Design and Analysis of a Proportional Solenoid with Experimental Validation of Static and Dynamic Behavior

by
Ercan Düzgün
1,2,* and
Gürsel Şefkat
1
1
Mechanical Engineering Department, Faculty of Engineering, Bursa Uludag University, 16059 Bursa, Turkey
2
Institute of Mechanism Theory, Machine Dynamics and Robotics, RWTH Aachen University, Eilfschornsteinstrasse 18, 52062 Aachen, Germany
*
Author to whom correspondence should be addressed.
Appl. Sci. 2024, 14(24), 11990; https://doi.org/10.3390/app142411990
Submission received: 21 October 2024 / Revised: 18 December 2024 / Accepted: 20 December 2024 / Published: 21 December 2024

Abstract

Featured Application

Magnetic FEM analysis results for quasi-static cases can be used in dynamic simulations through Look-Up Tables, which reduce the computation time.

Abstract

This study presents the design and analysis of a proportional solenoid used in electro-pneumatic brake systems for heavy vehicles. The solenoid was designed using a traditional method, and its static and dynamic characteristics were investigated both theoretically and experimentally. ANSYS 2024 R1 Maxwell was employed for theoretical static analysis, focusing on the effects of the geometric dimension parameters in the fixed and moving pole contact regions on the force–displacement characteristics. The optimal dimensions for proportionality were determined under constraint parameters. The static analysis results provided the magnetization curve data, which were used to create Look-Up Tables for a dynamic model in MATLAB R2024b-Simulink, and this method reduced the simulation time and increased the dynamic simulation accuracy. Following static analysis, a prototype electromagnet was manufactured and tested. The solenoid achieved a constant magnetic force of 45 ± 3 N with a current of 1.3 A over a working range of 1–3 mm. The dynamic model, incorporating data from ANSYS, yielded results that closely matched the experimental findings.

1. Introduction

Electromechanical actuators are essential components of mechatronic systems [1], playing a critical role as the final control element that converts electrical signals into mechanical motion. Their applications span a wide range of industries, from automotive systems to hydraulic and pneumatic controls, process automation, and even home electronics [2]. Within this context, electromechanical proportional valves have become increasingly important, driven by advances in electronic technology that have significantly broadened their use [3].
At the heart of these systems is the solenoid, a fundamental electromechanical device that converts electrical energy into mechanical force. A solenoid typically consists of a coil of wire that generates a magnetic field when a current passes through it, causing a movable plunger to move. This mechanism is widely used because of its simplicity, reliability, and fast response, making solenoids a common choice for such applications.
There are two types of solenoid actuators: the on–off type and the proportional type [1]. On–off solenoids work like a simple switch—they are either fully activated (on) or completely deactivated (off). While these are ideal for straightforward operations, they fall short in applications requiring precise or variable control. Proportional solenoids, on the other hand, provide smooth, adjustable control by varying the current input [2,3]. This allows them to generate a continuous range of outputs rather than just binary states, making them indispensable in systems requiring high precision and flexibility. However, designing a proportional actuator is complex and depends on different parameters.
To create a proportional solenoid from an on–off design, modifications are needed [4], especially in the geometry and magnetic circuit [5], to achieve the desired range of control. Traditional methods often struggle with the nonlinear behavior of magnetic systems [6], leading to complex equations and longer computation times. Although research has explored the impact of geometry on force characteristics [4,5] and dynamic system models [7,8], these approaches are often limited by their computational inefficiency.
Finite element method (FEM) analysis is a powerful tool for designing electromechanical systems by predicting thrust force characteristics under various conditions. In their study, Tran and Hwang [9] used the FEM to optimize three electromagnetic actuators—a solenoid actuator, a moving coil actuator (MCA), and a moving magnet actuator (MMA)—for jet valve applications. The results showed that the MCA and MMA required lower excitation currents (1.8 A and 1.9 A) and maintained consistent thrust forces with minimal drop-offs (0.7% and 1.8%) compared to the solenoid actuator, which showed significant force reduction over longer strokes. These findings highlight the efficiency and reliability of MCA and MMA models for jet dispensers.
Current research suggests that the constant force characteristic of proportional solenoids is primarily influenced by the shape of the pole shoe. Numerous researchers have analyzed the structural properties and impact mechanisms of pole shoes. Xu et al. [10] proposed an accurate model for a proportional solenoid valve, incorporating the effects of magnetic saturation in soft magnetic materials and the flow force acting on the valve spool. This model provided a valuable framework for optimizing system design. Liu et al. [11] enhanced the pole shoe design and working air-gap dimensions of a proportional solenoid using a multi-objective optimization approach that combined traditional surrogate models with machine learning techniques. This led to an improvement in the constant force characteristic. Ma et al. [12] demonstrated a robust framework for the optimization of high-speed on–off valves (HSVs), leveraging machine learning and metaheuristic algorithms to handle complex, nonlinear design interactions.
Zhu et al. [13] conducted a detailed simulation study on a direct-drive compressor powered by an electromagnetic linear actuator. These researchers designed and analyzed the structural and dynamic performance of a moving-coil linear motor integrated into a compressor. Through simulations using ANSYS Maxwell and MATLAB-Simulink, they demonstrated how this design achieves higher mechanical efficiency, reduced noise, and compactness compared to conventional compressors.
The electro-pneumatic braking system (EPBS), commonly referred to as the braking system, plays a vital role in ensuring the safe and efficient operation of high-speed trains. Yang et al. [14] showed that the AMESim co-simulation method for the dynamic modeling of the behavior of electro-pneumatic brakes faces slow simulation speeds caused by increased model complexity, data exchange overhead, and communication delays. They propose a fast simulation approach for EPBSs using equivalent models, significantly reducing the simulation time without compromising accuracy.
Genetic algorithms have been effectively employed to optimize design parameters, enhancing the performance and efficiency of electromechanical systems such as proportional solenoids. Mingxi et al. [15] utilized a genetic algorithm to optimize the key design parameters of a proportional solenoid for hydraulic throttle valves in tractor suspension systems, ensuring better control overflow rates in hilly terrains. Their simulations demonstrated improved electromagnetic force characteristics and validated the solenoid’s performance through finite element analysis and Simulink modeling.
Methods for reducing calculation time, such as those employing Look-Up Tables, have shown significant promise. For example, Topcu et al. [16] developed a technique using Look-Up Tables for the dynamic system modeling of solenoids, cutting simulation times by approximately 50% compared to fully analytical and differential equation-based modeling. This approach leverages air-gap–current–force data from static simulations to streamline the modeling process. However, this model uses approximate magnetic data, utilizing an analytical formulation.
Building on this type of innovative approach (Look-Up Tables), our study uses ANSYS-Maxwell simulations to extract air-gap–current–force data and generate a Look-Up Table for the dynamic system of a solenoid. By reducing the computational time without sacrificing accuracy, this method provides a practical and efficient way of analyzing and optimizing the performance of proportional solenoids. This method has the advantage of providing more accurate magnetic data for dynamic modeling.
In this research study, the effects of the design parameters of the proposed proportional electromagnetic actuator are investigated. We propose a systematic approach using FEM electromagnetic analysis results (as Look-Up Tables) in a dynamic system simulation. Our results demonstrate that this technique is faster and more accurate than calculating magnetic flux by analytical formulation in a dynamic model environment. The experimental tests prove that the proposed method, analysis, and simulations are in agreement with the measurement results.

2. Materials and Methods

In this study, firstly, a flat-faced piston-type electromagnet that provides 50 N of force under certain limitations for an electromechanical pneumatic brake valve was pre-designed [17,18]. A conical-type solenoid was achieved by making some modifications to the flat-faced piston-type solenoid. Then, by changing the geometric parameters using FEA (finite element analysis) on the conical region, as in the literature [3,5], we optimized a proportional solenoid design that provided sufficient constant force in the desired working region. A mathematical model for the whole system (electrical, magnetic, and mechanical subsystems) was introduced. The solenoid was modeled in the MATLAB-Simulink environment. The magnetic data (such as the magnetic flux or current) were fed from the magnetic FEA results by means of Look-Up Tables. For experimental validation, a test bench was designed and manufactured. Static tests for the actuator were performed for various current and plunger positions. Dynamic measurements were performed by measuring the current response. The theoretical results for both static and dynamic cases were validated through the experiments.
The solenoid pre-design was carried out using rough empirical formulations. By following the classical electromagnet design steps [17], we obtained the solenoid dimensions (Figure 1) for providing the desired force according to the size limitations, as shown in Table 1.
The magnetic force of the pre-designed electromagnet is expressed as follows:
F m = μ 0 A c N I 2 2 x t x 2
As seen in Equation (1), the magnetic force varies directly with the square of the applied current and is inversely proportional to the amount of the result in mechanical movement. Accordingly, the magnetic force is a nonlinear function of the current and displacement. The displacement–magnet-force characteristics for a constant current for this electromagnet were obtained using the magnetic finite element method in the Maxwell module of the ANSYS program. It is known that for on–off-type solenoids, the magnetic force is high in the range where the distance between the fixed pole and the moving pole is very small, whereas the magnetic attraction force decreases suddenly as the distance increases. Therefore, a nonlinear characteristic is seen in the force curve corresponding to the change in distance for a given current [19,20]. This type of solenoid is suitable for on–off-type valves but not for proportional valves. As seen in Figure 2, in proportional solenoids, it is possible to provide a magnetic force proportional to the current change by creating a region that provides a constant force in a certain operating range between the position and the force. It is possible to obtain a proportional solenoid by changing the geometric structure of the classical on–off-type solenoid, and there are various studies and applications on this subject in the literature [3,21]. In this study, a proportional solenoid design was developed using the ANSYS Maxwell solenoid model, and new geometric dimensions were defined. As can be seen from Equation (1), the magnetic force, F m = f i , x , in standard solenoids is a nonlinear function of the current and displacement. Conversely, in proportional solenoids, the magnetic force can be expressed as F m = f i , independent of the amount of movement in the working region and only depending on the current change. Generally, in solenoid-controlled valves, the moving element works against a spring force, and the balance of these forces can be expressed as follows:
F m + F s p r i n g = f i k x = 0 x = 1 / k f i
where F m is the magnetic force, F s p r i n g is the spring counter force, k is the spring constant, x is the displacement, and i is the exciting current. The f ( i ) function is linear and can be controlled by varying the current. As can be seen in Figure 2, proportionality can be established between the position of the moving element x and the current i passing through the coil. Because of the linearity of the f function, solenoids of this type are called proportional solenoids (linear solenoids). The force–displacement characteristic of the proportional solenoid is given in Figure 2. Here, the range in which the force remains constant is defined as the proportional operating region.
In this study, a change was made in the geometry of the fixed pole opposite the moving pole, as seen in Figure 3a,c. This change means adding a conical part to the fixed part opposed to the armature. A detailed schematic view can be seen in Figure 3c.
The use of this type of conical geometry ensures that some of the magnetic flux flows through the iron material at a low air-gap distance, preventing an excessive increase in force. The approximate analytic expression for the magnetic reluctance of the iron is as follows:
R F E = l F E μ 0 A F E
The magnetic reluctance at the air-gap is as follows:
R a i r = δ μ 0 A
As can be seen from Figure 3b, the total magnetic flux ϕ t o t is a combination of the magnetic flux at the iron ϕ F E and the magnetic flux at the air gap ϕ a i r . However, the axial force is generated by the magnetic flux of the air gap, because the ϕ F E does bypass through the iron part.

2.1. Optimization of Solenoid Taper Section Geometry

Different methods have been used to linearize the current–force characteristic of solenoids [22]. For this study, force characteristics for different situations were investigated by adding a conical geometry to the fixed pole. As shown in Figure 3, the parameters added to the radius of the fixed pole, known as the taper section width t K , the taper section length t L , the taper section tip width t D , and the taper height t M , were variable parameters. The effects of the t L , t D , and t M values of these parameters on the force–displacement characteristics of the solenoid were analyzed in a computer environment. Two out of these three parameters were analyzed by changing the constant, and the other was changed within the specified range. As seen in Figure 4, the effect of each parameter change on the solenoid characteristics is different.
Therefore, the different parameter values for solenoid geometry should be selected according to the desired static force characteristics. In order to obtain a constant attraction force independent of displacement under a certain current in the working region, the parameters t L , t D , and t M are chosen as design variables, and force characteristics can be obtained for their different combinations. The appropriate dimensions can be obtained through optimization using the least squares method, as shown in Figure 5.
The objective function is defined as follows:
F o b j = i = 1 N F 0 F i 2
In Equation (5), N is the number of force characteristics to be calculated, F 0 is the intended force magnitude, and F i represents the calculated magnetic force values at different x positions of the moving pole. The t L parameter is set from 2 mm to 4 mm in 0.25 mm steps; the t D parameter is set from 0.5 mm to 2.5 mm in 0.9 mm steps and also at t D = 0.1 mm and t D = 0.3 mm. By increasing the t M parameter from 0.5 mm to 5 mm by 1 mm steps, the air gap was increased by 0.5 mm from 1 mm to 3.5 mm; 2268 analyses were carried out, and the most appropriate results are shown in Figure 6.

2.2. Finite Element Model and Experimental Setup

According to this optimization, it has been determined that the parameters t L = 3.0 mm, t D = 0.2 mm, and t M = 2.5 mm represent the dimension combination with the lowest value for the objective function for the design. Finite element analysis was performed for this dimension, and the magnetic field strength and magnetic flux density analyses are shown in Figure 7a,b. As seen in this Figure, the largest flux density is in the conical part of the solenoid and is of the order of 0.9 Tesla.
Magnetic flux paths of the solenoid and are shown in Figure 8, below.
Figure 8a shows the magnetic flux path on a large scale between 2.62 × 10 9 and 2.62 × 10 5 Weber. According to the results of the FEM analysis, approximately 54% of the equivalent magnetic flux lines pass through the added conical region, 23% pass through the flat face of the fixed pole, and the remaining 23% represent the fringing flux.
If the lower limit of the scale is selected as 8 × 10 6 Wb in the Maxwell program, then Figure 8b is obtained. Since magnetic flux lines lower than 8 × 10 6 Wb are not shown in Figure 8b, the low flux passing through the flat part of the solenoid is not visible. Most of the useful magnetic flux passes through the conical part, as expected.
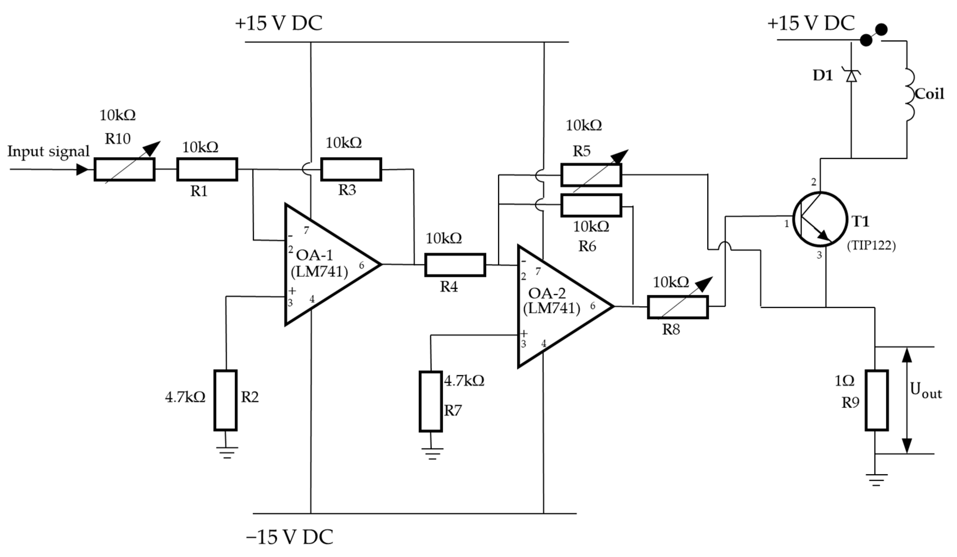
The designed proportional solenoid was successfully manufactured. The CAD model and pictures of the manufactured solenoid are provided in Appendix Figure A2 and Figure A3. A test bench was designed and manufactured for static and dynamic tests. The experimental setup was designed so that the plunger moved in a horizontal direction but not in a vertical direction, and the gravitational acceleration was neglected. The experimental setup designed for the experimental analysis of static and dynamic characteristics is shown in Figure 9. Figure 9a shows a general view of the experimental setup designed and implemented for static characteristic measurement. It consists of a load cell for measuring the force, a position sensor for measuring the air gap/position of the plunger, a power supply, and a current circuit driver. Figure 9b shows a detailed view of the current circuit driver (see Appendix A for the current circuit driver electronic scheme). The load cell used for force measurement in this setup was a Puls Elektronik STA Series Load Cell, manufactured by Puls Elektronik, based in Istanbul, Turkey, with a maximum capacity of 50 kg.. In the experimental setup, a Panasonic Laser Sensor HL-G105-A-C5, manufactured by Panasonic Corporation, headquartered in Osaka, Japan, was used to measure the position of the moving core of the solenoid. This sensor features a resolution of 1.5 µm, a measuring range of 10 mm, and selectable sampling times of 200 µs, 500 µs, 1 ms, or 2 ms.. The current driver circuit was driven by 15 V DC electrical voltage; two LM741 opamps were used. In the experimental setup, linear motion was facilitated by a Proxxon KT70 model screw shaft mechanism module, manufactured by Proxxon GmbH, based in Föhren, Germany. This module provides a stroke of 134 mm in the X direction and 46 mm in the Y direction.. A feedback brand power supply providing ±15 V DC electrical voltage was used to feed the circuit.
The measurement conditions for static measurements included a test bench with a current applied in the range of 0.1 A to 1.5 A, and the air gap (position sensor) varying from 0.1 mm to 3.5 mm. The dynamic system response measurements were performed using the NI (National Instruments) PCI-6221 Multifunction Data Acquisition Board (DSUB). A signal generator block in MATLAB-Simulink was employed for dynamic system response measurements. The measurement conditions for the dynamic tests included current variation between 0.1 A and 1.6 A.

2.3. Dynamic Model of the Solenoid

In Figure 10, a dynamic model of a proportional solenoid of which the static characteristics were obtained using ANSYS-Maxwell is shown. The physical structure of the solenoid that underwent dynamic analysis consists of electrical, magnetic, and mechanical subsystems [11].

2.3.1. Electrical Subsystem

The coil, which forms the electrical part of the solenoid, is ideally modeled as a series-connected resistor and an inductance element.
e t = e R t + e L t
e t = R i + d d t L i = R i + N d Φ d t
where dL/dx is the motion-dependent change in inductance, and the magnetic flux is a function of current and displacement in the form of Φ(i,x).
Φ i , x = e R i 1 N d t
Therefore,
λ = N Φ i , x = e R i d t
The numerical solution of this equation is achieved by either inductance or the magnetic flux change method.

2.3.2. Magnetic Subsystem

The magnetic subsystem consists of a coil of copper conductor wire, a fixed pole, and a moving pole in the electromagnetic material in which this coil is placed. A magnetic attraction force occurs as a result of the magnetic energy change occurring in this subsystem. The magnetic attraction force is expressed as Equation (6) depending on the inductance change, and this equation is used to calculate the force in the inductance method.
The magnetic attraction force depending on the magnetic flux change is as follows:
F m = B 2 A 2 μ 0 or   F m = Φ 2 A μ 0

2.3.3. Mechanical Subsystem

The mechanical subsystem is modeled as the mass (m), spring (k), and damper (b). The equation of motion for the mechanical subsystem can be obtained using Newton’s equations:
F m = m d 2 x d t 2 + b d x d t + k x

2.3.4. Solving the Dynamic Equations

Because the equations for each subsystem of the solenoid and describing the whole system are not linear, their analytical solutions are very difficult to solve. In this study, a computer-aided numerical solution was applied using MATLAB-Simulink. The Simulink model for the solution of dynamic equations can be constructed using two methods [9,12].
In the first method, as well as the basic equation of the three subsystems, the reluctance and permeability equations of the magnetic circuit are used. This equation contains complex algebraic expressions that depend on the geometry of the magnetic circuit. In addition, algebraic expressions in the Simulink model extend the solution time and often make it insoluble.
Another method uses tables of reluctance and magnetic flux values due to electric current and displacement. These tables, which are prepared through experimental or static analysis or calculations, can be used as a Look-Up Table function in the Simulink model. In this way, the solutions are faster, and the simulation results are closer to the real results [16].
In this study, the Look-Up Table method was used to solve dynamic behavior equations in the Simulink environment. The data in the Look-Up Table were obtained from the solution of the magnetic analysis data from the ANSYS-Maxwell finite element program.
Based on the Maxwell FEM analysis results, matrices that give the values for force F M and magnetic flux linkage λ were created versus current–air-gap–flux linkage values. The calculated magnetic force data versus the current i and displacement x values in the Maxwell model are defined in the block named “Lookup1, F m = f ( i , x ) ” in the Simulink model. The air-gap–current–magnetic-force data are shown in Figure 11a.
Figure 11b shows the current–air-gap–flux linkage data taken from the Maxwell program. However, for dynamic simulation, current–air-gap–magnetic-flux linkage data are needed and desired. Therefore, a MATLAB program was prepared that gives the magnetic flux linkage λ versus the current–air-gap. The obtained current data versus the air gap x and flux linkage λ values in the MATLAB program are defined in the block named “Lookup 2, i = f ( x , λ ) ” in the Simulink model.
The electrical subsystem of the dynamic model seen in Figure 10 was prepared using the expression given in Equation (9). The mechanical subsystem was modelled using the expression given in Equation (11). Proportional solenoids have moving and fixed poles. When current is applied to the coil, the moving element completes its movement in the air gap in three stages: (i) the starting motion ( F m < F p , x = 0 ), (ii) the moment of motion ( F m > F p ,   0 < x < x m a x ), and (iii) the end of motion ( x     x m a x ). These stages are defined in the Conditions subsystem of the dynamic model.
A solenoid with the resistance R = 5   Ω ,   e = 8   V input voltage was applied in the model. It was assumed that the movable element moves 3   mm . The pretension force, spring coefficient, and viscous friction coefficient were neglected. The solenoid coil (copper) was wound using 23 AWG (American Wire Gauge) wire, which has a standard outer diameter of 0.573 mm. The coil comprises 716 turns in total.
The simulation results of the dynamic model are given in the Results section.

3. Results

In this study, we designed and analyzed a proportional solenoid constituting the pilot stage of a electro-pneumatic brake valve for use in heavy vehicles. The design criteria were taken from a system used in the application, and a standard on–off-type solenoid design was followed during the preliminary design phase.
By changing the geometry of the pre-designed on–off-type solenoid magnetic circuit, we obtained a solenoid design that provided proportional characteristics. Due to this, the diameter of the fixed pole forming the magnetic circuit was increased compared to the moving pole, and a conical projection was formed, in which the moving pole operated. In this way, the magnetic flux path was deflected in small air gaps, and a permanent magnetic force was obtained within a certain operating range. This allowed the magnetic force to be independent of the air gap in a certain working region and made it proportional only to the current change.
It is not possible to derive a direct mathematical relationship between the solenoid magnetic circuit and the force–current variation. Therefore, the optimization of the geometry providing the proportional characteristics could be performed with the help of the ANSYS-Maxwell program, based on the finite element method. The analysis program was run more than 2000 times, and we determined the proportional solenoid geometry that would provide constant magnetic force and achieve the design criteria.
In the analysis performed for the ANSYS-Maxwell solenoid model, the design of which was completed, it is shown that the force–air-gap characteristic provides the desired 42 N force in the range of 1–3 mm with a current of 1.3 A (Figure 12a).
The force graph for the optimized solenoid for different currents at different positions is given in Figure 12b, where the current–force curves are superimposed on each other when the air gap is between 1.00 mm and 3.00 mm. However, for values outside 1.0–3.0 mm of the air gap (0.5 and 3.5 mm for this graph), the current–force curves are scattered up and down. In other words, it can be interpreted that this region corresponds to the uncontrollable region for the proportional solenoid. However, that was out of our scope; we considered only the “working region” that has proportionality.
As can be seen in Figure 12a, in the working region (between 1.0 mm and 3.0 mm), the force values are almost constant. This means that when the current is stationary, the force does not change, even if the plunger position is changed inside the working region. Therefore, it can be concluded that the force does not rely on the position (in traditional electromagnetic actuators, the force is a function of the current and the air-gap/plunger position, as indicated in Equation (1)). For each different current value, different forces were obtained, regardless of the displacement. In this way, the force function for the form F m = f ( I , x ) is dependent only on the current, taking the form F m = f ( I ) and ignoring the displacement term x . The force can only be controlled by changing the applied current. The current–force proportion constant value can be easily obtained from Figure 12b (inside the working region; this means that air-gap values of 0.5 mm and 3.5 mm are neglected in Figure 12b).
When the on–off-type solenoid valve with the same geometry is compared with the designed proportional valve, the on–off-type solenoid provides a relatively high magnetic force, at 70 newtons in low air gaps, and drops to the order of 10 newtons in wide air-gaps, whereas the designed proportional solenoid provides a magnetic force of around 45 newtons at maximum current, but it can maintain this value throughout the movement.
The force characteristic of the designed proportional solenoid is only a function of the current, independent of the displacement. It has been proven that the force increases approximately linearly with the current. Thus, it has become possible to drive and control the proportional solenoid with the current.
The actuator design (the one with optimized parameters) is manufactured and measured for its force characteristic (for 0.1 A–1.6 A values). It is shown in Figure 13 how much force the actuator produces for the corresponding current and air-gap values. The theoretical force results (obtained from FEM analysis), which are taken from the design, are compared with the measured force in Figure 13. For the force measurements, the plunger is fixed at a specific position at a specific current, and then the plunger is moved to another position. Therefore, the points on the graph in Figure 13 correspond to each measured force value at the specific position/air gap. As seen in Figure 13, the force characteristic for the static case of the actuator aligns well with the measurement results.
The dynamic simulation (theoretical model) and dynamic test (measurement) results are given in Figure 14 below.
As seen in Figure 14, the moving element completes its motion in about 15 ms. According to the simulation results, the response rate for a 1.6 A current, that is, the time in which the moving element completes its movement, is 15 ms, and the time to settle to the final current value is 120 ms. It can be seen that the current curve forms a pit during the completion of the movement. In this type of electromechanical system, the time for which the current forms a pit is used to determine the response time [23]. When the movement was completed, the current increased and reached its final value in 120 ms. Therefore, it can be said that the dynamic response is 15 ms for the plunger. As shown in Figure 14, the dynamic model aligns well with the measurement results.

4. Discussion and Conclusions

In this study, we successfully designed, manufactured, and tested a proportional solenoid, achieving the objectives set within the scope of the research. A test setup was developed specifically to determine the static and dynamic characteristics of the solenoid, enabling comprehensive evaluation. The results demonstrated sufficient agreement between the simulation and experimental findings regarding the dynamic characteristics of the solenoid, as well as the force characteristic of the solenoid for the static case. It was determined that the solenoid has a response time of approximately 15 ms, which is suitable for the target application. Furthermore, this response time is particularly effective for heavy vehicle braking systems, where proportional solenoid valves are commonly used.
The solenoid design was found to meet the established design criteria, and the theoretical and experimental results showed reasonable compatibility within the study’s scope. The proposed method uses Look-Up Tables generated through electromagnetic finite element method (FEM) analysis, effectively reducing the computation time for solving the differential equations of the dynamic model.
However, this study faces certain limitations. Firstly, gravitational acceleration was neglected in both the theoretical design and experimental setup, limiting the method’s applicability in scenarios where gravitational effects are significant. Secondly, the solenoid force range was confined to values below 70 N. Additionally, the Look-Up Table approach requires detailed data, including air-gap, flux linkage, and current values over a wide range, derived from FEM analysis. The absence of such data could limit the method’s applicability.
In conclusion, this research provides a validated approach to the design and analysis of proportional solenoids, demonstrating the feasibility of utilizing FEM-based Look-Up Tables for dynamic modeling. The findings contribute to advancing proportional solenoid applications and offer a foundation for further improvements.

Author Contributions

Conceptualization, E.D.; methodology, E.D.; software, E.D. and G.Ş.; validation, E.D.; formal analysis, E.D. and G.Ş.; investigation, E.D.; resources, E.D. and G.Ş.; data curation, E.D. and G.Ş.; writing—original draft preparation, E.D.; writing—review and editing, E.D. and G.Ş.; visualization, E.D.; supervision, G.Ş.; project administration, G.Ş.; funding acquisition, G.Ş. All authors have read and agreed to the published version of the manuscript.

Funding

This research was funded by the Ministry of Science, Industry, and Technology of Türkiye, grant number 0700. STZ. 2014.

Institutional Review Board Statement

Not applicable.

Informed Consent Statement

Informed consent was obtained from all subjects involved in the study.

Data Availability Statement

No new data were created or analyzed in this study. Data sharing is not applicable to this article.

Acknowledgments

The authors would like to thank mechanical engineer Kerem Dönmez from M.A.Y. Brake Systems (MAY Fren Sistemleri San. ve Tic. A.Ş.) for his technical support in the manufacturing of the proposed solenoid.

Conflicts of Interest

The authors declare no conflicts of interest.

Nomenclature

SymbolDescriptionSI Units
ACCross-section area m 2
BMagnetic flux density T
HMagnetic field A / m
μMagnetic permeability H / m
ϕMagnetic flux W b
FForce N
kSpring constant N / m
xDisplacement m
R Magnetic reluctance H 1
RElectrical resistance Ω
LInductance H
mMass k g
bDamping coefficient N s / m

Appendix A

Figure A1. Driver circuit.
Figure A1. Driver circuit.
Applsci 14 11990 g0a1
Figure A2. Solenoid CAD model.
Figure A2. Solenoid CAD model.
Applsci 14 11990 g0a2
Figure A3. Manufactured solenoid: (a) top view, (b) front view.
Figure A3. Manufactured solenoid: (a) top view, (b) front view.
Applsci 14 11990 g0a3

References

  1. Vogel, O.; Ulm, J. Theory of proportional solenoids and magnetic force calculation using Comsol multiphysics. In Proceedings of the 2011 COMSOL Conference, Stuttgart, Germany, 26–28 October 2011. [Google Scholar]
  2. Lequesne, B.P. Finite-element analysis of a constant-force solenoid for fluid flow control. IEEE Trans. Ind. Appl. 1988, 24, 574–581. [Google Scholar] [CrossRef]
  3. Yun, S.-N.; Ham, Y.-B.; Shin, H.-B. Proportional fuel flow control valve for diesel vehicle. In Proceedings of the 2008 Inter-national Conference on Control, Automation and Systems, Seoul, Republic of Korea, 14–17 October 2008; IEEE: Piscataway, NJ, USA, 2008; pp. 94–98. [Google Scholar]
  4. Douglas, J.F. Solenoid plunger magnet with nearly constant force. IEEE Trans. Appl. Ind. 1963, 82, 331–334. [Google Scholar] [CrossRef]
  5. Yun, S.-N.; Ham, Y.-B.; Park, J.-H. New approach to design control cone for electro-magnetic proportional solenoid actuator. In Proceedings of the 2012 IEEE/ASME International Conference on Advanced Intelligent Mechatronics (AIM), IEEE, Kaohsiung, Taiwan, 11–14 July 2012; 2012; pp. 982–987. [Google Scholar]
  6. Yun, S.-N.; Ham, Y.-B.; Park, J.-H. Attraction force improvement strategy of a proportional solenoid actuator for hydraulic pressure control valve. In Proceedings of the 2012 12th International Conference on Control, Automation and Systems, Jeju, South Korea, 17–21 October 2012; IEEE: Piscataway, NJ, USA, 2012; pp. 1123–1127. [Google Scholar]
  7. Richer, E.; Hurmuzlu, Y. A high performance pneumatic force actuator system: Part i—Nonlinear mathematical model. J. Dyn. Syst. Meas. Control 2000, 122, 416–425. [Google Scholar] [CrossRef]
  8. Szente, V.; Vad, J.; Lorant, G.; Fries, A. Computational and experimental investigation on dynamics of electric braking systems. In Proceedings of the 7th Scandinavian International Conference on Fluid Power, Citeseer, Tampere, Finland, 30 May–1 June 2001; Volume 1, pp. 263–275. [Google Scholar]
  9. Tran, M.-S.; Hwang, S.-J. Design and Simulation of Electromagnetic Linear Actuators for Jet Dispensers. Appl. Sci. 2020, 10, 1653. [Google Scholar] [CrossRef]
  10. Xu, J.; Kou, F.; Zhang, X.; Wang, G. Modeling and testing for continuously adjustable damping shock absorber equipped with proportional solenoid valve. J. Mech. Sci. Technol. 2023, 37, 3851–3866. [Google Scholar] [CrossRef]
  11. Liu, P.; Ouyang, Y.; Quan, W. Multi-objective optimization of a long-stroke moving-iron proportional solenoid actuator. Micromachines 2024, 15, 58. [Google Scholar] [CrossRef] [PubMed]
  12. Ma, Y.; Wang, D.; Shen, Y. Modeling and Multi-Objective Optimization Design of High-Speed on/off Valve System. Appl. Sci. 2024, 14, 7879. [Google Scholar] [CrossRef]
  13. Zhu, J.; Xue, M.; Dai, J.; Yang, Z.; Yang, J. Simulation Study on Direct-Drive Compressor with Electromagnetic Linear Actuator. Actuators 2023, 12, 185. [Google Scholar] [CrossRef]
  14. Yang, C.; Chen, Z.; Wang, J.; Chen, Z. Rapid Simulation Method for Electro-Pneumatic Composite Braking System Based on Equivalent Modeling. In Proceedings of the 2024 6th International Conference on Industrial Artificial Intelligence (IAI), Shenyang, China, 21–24 August 2024; pp. 1–6. [Google Scholar] [CrossRef]
  15. Shao, M.; Zhang, X.; Li, W. Design and optimization of proportional electromagnet parameters of hydraulic pilot throttle valve. J. Chin. Agric. Mech. 2024, 45, 152. [Google Scholar]
  16. Topçu, E.E.; Kamış, Z.; Yüksel, İ. Simplified numerical solution of electromechanical systems by look-up tables. Mechatronics 2008, 18, 559–565. [Google Scholar] [CrossRef]
  17. Roters, H.C. Electromagnetic Devices; J. Wiley & Sons, Inc.: New York, NY, USA, 1941. [Google Scholar]
  18. Harrington, R.F. Introduction to Electromagnetic Engineering; Courier Corporation: North Chelmsford, MA, USA, 2003. [Google Scholar]
  19. Sefkat, G. Investigating static and dynamic characteristics of electromechanical actuators (ema) with MATLAB GUIs. Comput. Appl. Eng. Educ. 2010, 18, 383–396. [Google Scholar] [CrossRef]
  20. Sefkat, G. The design optimization of the electromechanical actuator. Struct. Multidiscip. Optim. 2009, 37, 635–644. [Google Scholar] [CrossRef]
  21. Park, S.; Lee, J.; Yoo, J.; Kim, D.; Park, K. Effects of design and operating parameters on the static and dynamic performance of an electromagnetic valve actuator. Proc. Inst. Mech. Eng. Part D J. Automob. Eng. 2003, 217, 193–201. [Google Scholar] [CrossRef]
  22. Meng, F.; Chen, H.; Liu, H.; Han, B.; Nie, X. The optimization of a proportional solenoid valve design for heavy vehicle active suspension system. Int. J. Veh. Des. 2015, 68, 180–200. [Google Scholar] [CrossRef]
  23. Şefkat, G. Bir elektromekanik aygıtın statik ve dinamik karakteristiğinin araştırılması. Pamukkale Univ. Mühendis. Bilim. Derg. 2002, 8, 273–282. [Google Scholar]
Figure 1. Solenoid cross-sectional view and dimensions.
Figure 1. Solenoid cross-sectional view and dimensions.
Applsci 14 11990 g001
Figure 2. A comparison of typical proportional and on–off-type actuator characteristics.
Figure 2. A comparison of typical proportional and on–off-type actuator characteristics.
Applsci 14 11990 g002
Figure 3. The proportional actuator geometry. (a) The magnetic flux path in the proportional actuator, (b) the magnetic reluctance in the proportional actuator and the magnetic flux path, and (c) geometric parameters of the proportional actuator.
Figure 3. The proportional actuator geometry. (a) The magnetic flux path in the proportional actuator, (b) the magnetic reluctance in the proportional actuator and the magnetic flux path, and (c) geometric parameters of the proportional actuator.
Applsci 14 11990 g003
Figure 4. Effect of parameter changes on force characteristics. (a) t L , (b) t D , and (c) t M .
Figure 4. Effect of parameter changes on force characteristics. (a) t L , (b) t D , and (c) t M .
Applsci 14 11990 g004
Figure 5. A representative graph of the objective function.
Figure 5. A representative graph of the objective function.
Applsci 14 11990 g005
Figure 6. Force characteristics for the parameters with the lowest objective function.
Figure 6. Force characteristics for the parameters with the lowest objective function.
Applsci 14 11990 g006
Figure 7. The solenoid designed for g = 0.1 mm: (a) magnetic field strength (H); (b) magnetic flux density (B) analysis.
Figure 7. The solenoid designed for g = 0.1 mm: (a) magnetic field strength (H); (b) magnetic flux density (B) analysis.
Applsci 14 11990 g007
Figure 8. The magnetic flux path of the solenoid: (a) the overall magnetic flux on a large scale; (b) the magnetic flux path for a certain range.
Figure 8. The magnetic flux path of the solenoid: (a) the overall magnetic flux on a large scale; (b) the magnetic flux path for a certain range.
Applsci 14 11990 g008
Figure 9. Experimental setup for static characteristics: (a) general view, (b) current circuit driver.
Figure 9. Experimental setup for static characteristics: (a) general view, (b) current circuit driver.
Applsci 14 11990 g009
Figure 10. The Simulink model of the solenoid for dynamic behavior.
Figure 10. The Simulink model of the solenoid for dynamic behavior.
Applsci 14 11990 g010
Figure 11. Magnetic FEM analysis in the working region: (a) air-gap–current–magnetic-force; (b) current–air-gap–flux linkage.
Figure 11. Magnetic FEM analysis in the working region: (a) air-gap–current–magnetic-force; (b) current–air-gap–flux linkage.
Applsci 14 11990 g011
Figure 12. Magnetic force (FEM analysis): (a) various currents; (b) various air gaps.
Figure 12. Magnetic force (FEM analysis): (a) various currents; (b) various air gaps.
Applsci 14 11990 g012
Figure 13. The force characteristic (static case) of the actuator.
Figure 13. The force characteristic (static case) of the actuator.
Applsci 14 11990 g013
Figure 14. Current characteristics of measurement and theoretical models.
Figure 14. Current characteristics of measurement and theoretical models.
Applsci 14 11990 g014
Table 1. The dimensions of the flat-faced piston-type electromagnet.
Table 1. The dimensions of the flat-faced piston-type electromagnet.
SymbolExplainMagnitude [mm]
r 1 Moving core radius9.00
r 2 Fixed part inner radius18.00
r 3 Fixed part outer radius19.50
r 2 r 1 Coil thickness9.00
h Coil height35.00
t Fixed part thickness7.00
Disclaimer/Publisher’s Note: The statements, opinions and data contained in all publications are solely those of the individual author(s) and contributor(s) and not of MDPI and/or the editor(s). MDPI and/or the editor(s) disclaim responsibility for any injury to people or property resulting from any ideas, methods, instructions or products referred to in the content.

Share and Cite

MDPI and ACS Style

Düzgün, E.; Şefkat, G. The Design and Analysis of a Proportional Solenoid with Experimental Validation of Static and Dynamic Behavior. Appl. Sci. 2024, 14, 11990. https://doi.org/10.3390/app142411990

AMA Style

Düzgün E, Şefkat G. The Design and Analysis of a Proportional Solenoid with Experimental Validation of Static and Dynamic Behavior. Applied Sciences. 2024; 14(24):11990. https://doi.org/10.3390/app142411990

Chicago/Turabian Style

Düzgün, Ercan, and Gürsel Şefkat. 2024. "The Design and Analysis of a Proportional Solenoid with Experimental Validation of Static and Dynamic Behavior" Applied Sciences 14, no. 24: 11990. https://doi.org/10.3390/app142411990

APA Style

Düzgün, E., & Şefkat, G. (2024). The Design and Analysis of a Proportional Solenoid with Experimental Validation of Static and Dynamic Behavior. Applied Sciences, 14(24), 11990. https://doi.org/10.3390/app142411990

Note that from the first issue of 2016, this journal uses article numbers instead of page numbers. See further details here.

Article Metrics

Back to TopTop