Virtual Try-On Systems in Fashion Consumption: A Systematic Review
Abstract
1. Introduction
1.1. The Role of Digital Technology in Fashion Retailing
1.2. Technology and Applications of Virtual Try-On Systems
1.3. Research Gaps
2. Literature Review Process
- (1)
- Commissioning an examination.
- (2)
- Identifying and selecting documents.
- (3)
- Selecting primary studies.
- (4)
- Conducting backward and forward searches.
- (5)
- Extracting data and tracking progress.
2.1. Search Strategy
2.2. Study Selection
2.3. Data Extraction
3. Results and Discussion
3.1. Time Distribution
3.2. Research Methods
3.3. VTO Application Environment
3.4. Antecedents and Consequences
- (1)
- Identify constructs explicitly connected to purchase decisions and usage intentions from the literature, denoting these as direct factors.
- (2)
- Identify all constructs leading to the direct factors, denoting these as secondary factors.
- (3)
- Define tertiary factors as those preceding the secondary factors. Document these factors and their interrelations.
- (4)
- Represent significant direct impacts with a solid arrow to the result, noting positive or negative effects with symbols. Indicate insignificant direct impacts with a dashed arrow. Distinguish verified mediators using rectangles. Designate moderators through dotted lines and symbols to moderate connections. Controversial links are highlighted with a red solid arrow flagged by an exclamation point.
- (5)
- Consolidate identified models, merge comparable notions, and organize the amalgamated framework.
3.4.1. Influential Factors Essential to Purchase Intention and Adoption Intention
3.4.2. Comparative Studies of Media
3.4.3. Conceptual Framework of Attitudes
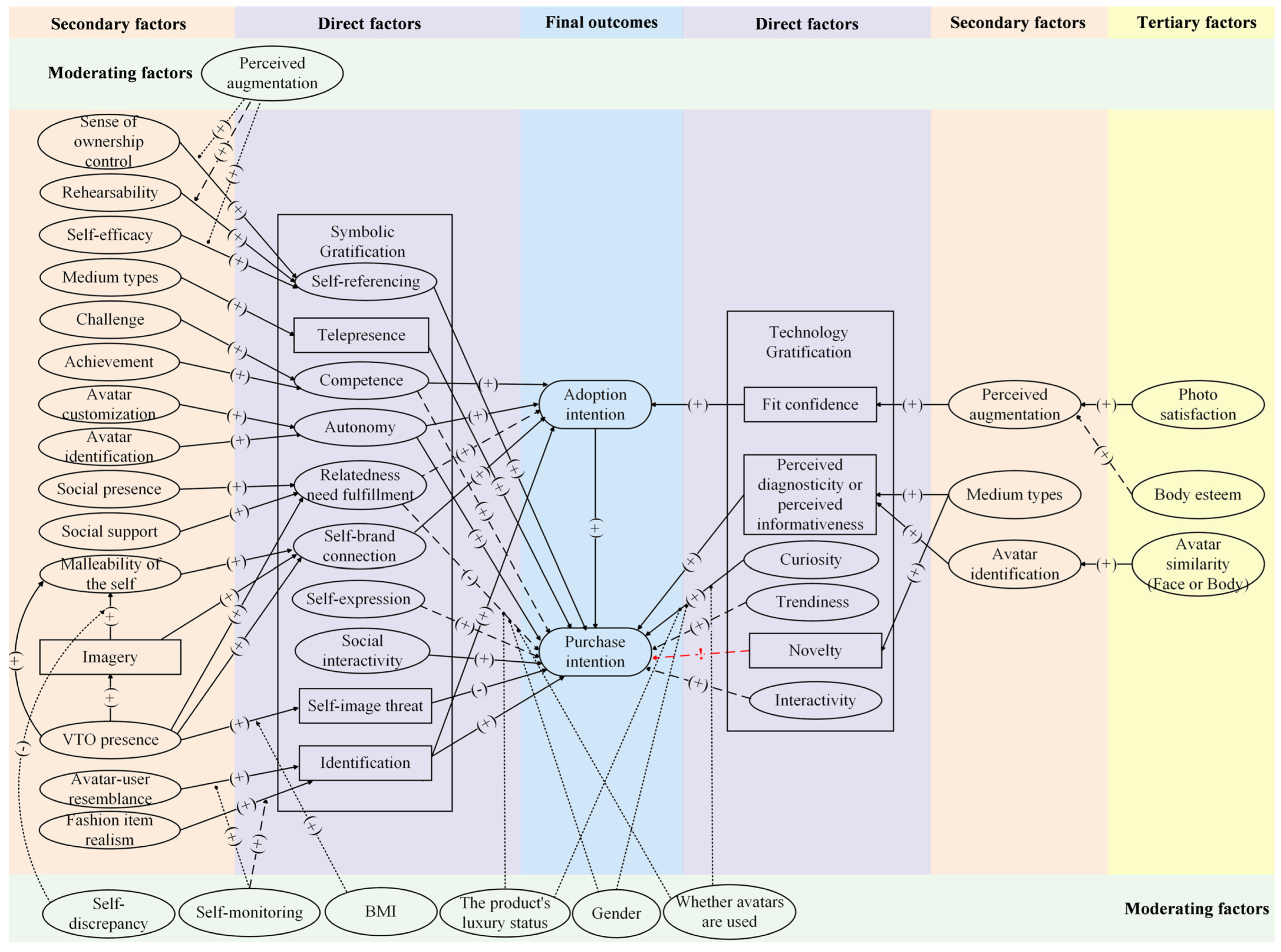
3.4.4. Conceptual Framework of Symbolic Gratification and Technological Gratification
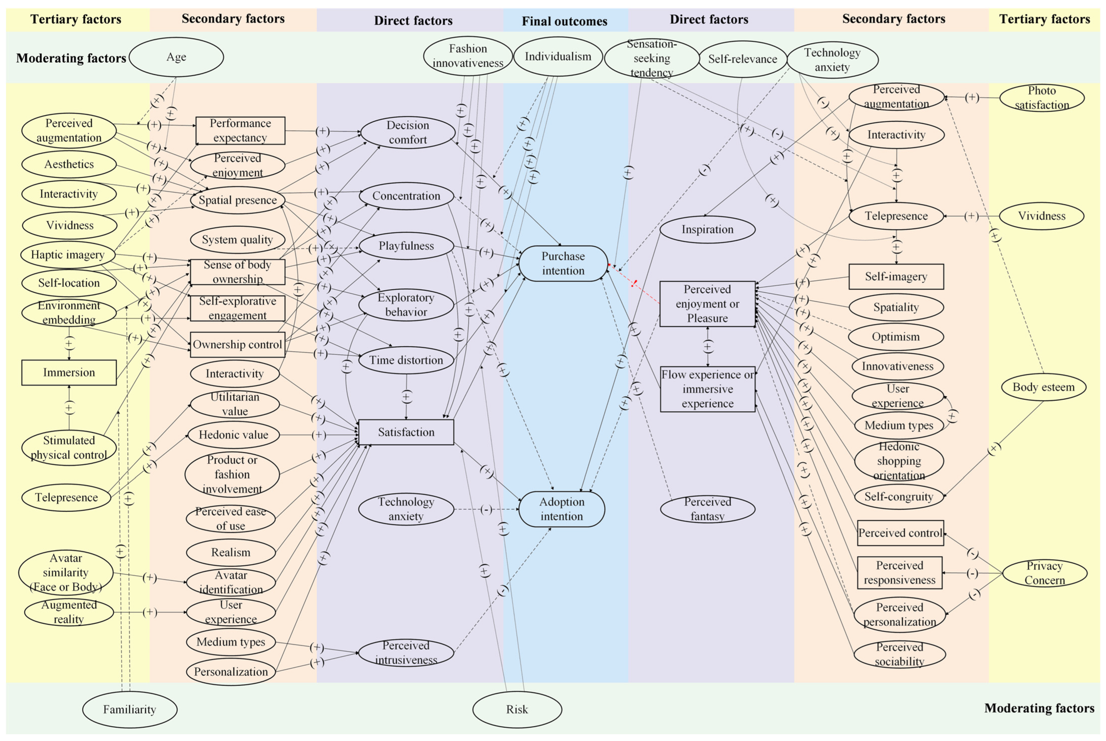
3.4.5. Conceptual Framework of Emotional Values
3.4.6. Conceptual Framework of Utilitarian Values
3.4.7. Conceptual Framework of User Characteristics
3.5. Future Agenda
3.5.1. Exploring the Boundary Factors
3.5.2. Comparative Study Design
3.5.3. User Segmentation
3.5.4. Technological Challenges and Future Directions
4. Conclusions
Author Contributions
Funding
Conflicts of Interest
References
- Statista. Fast Fashion Market Value Forecast Worldwide from 2021 to 2027 (in Billion U.S. Dollars). Available online: https://www.statista.com/statistics/1008241/fast-fashion-market-value-forecast-worldwide/ (accessed on 11 December 2024).
- Zimmermann, R.; Mora, D.; Cirqueira, D.; Helfert, M.; Bezbradica, M.; Werth, D.; Weitzl, W.J.; Riedl, R.; Auinger, A. Enhancing brick-and-mortar store shopping experience with an augmented reality shopping assistant application using personalized recommendations and explainable artificial intelligence. J. Res. Interact. Mark. 2023, 17, 273–298. [Google Scholar] [CrossRef]
- Chidambaram, V.; Rana, N.P.; Parayitam, S. Antecedents of consumers’ online apparel purchase intention through Virtual Try On technology: A moderated moderated-mediation model. J. Consum. Behav. 2023, 23, 107–125. [Google Scholar] [CrossRef]
- Deldjoo, Y.; Nazary, F.; Ramisa, A.; McAuley, J.; Pellegrini, G.; Bellogin, A.; Di Noia, T. A Review of Modern Fashion Recommender Systems. ACM Comput. Surv. 2023, 56, 1–37. [Google Scholar] [CrossRef]
- Kim, J.; Forsythe, S. Adoption of virtual try-on technology for online apparel shopping. J. Res. Interact. Mark. 2008, 22, 45–59. [Google Scholar] [CrossRef]
- Yaoyuneyong, G.; Foster, J.K.; Flynn, L.R. Factors impacting the efficacy of augmented reality virtual dressing room technology as a tool for online visual merchandising. J. Glob. Fash. Mark. 2014, 5, 283–296. [Google Scholar] [CrossRef]
- Merle, A.; Senecal, S.; St-Onge, A. Whether and How Virtual Try-On Influences Consumer Responses to an Apparel Web Site. Int. J. Electron. Comm. 2012, 16, 41–64. [Google Scholar] [CrossRef]
- Yang, S.; Xiong, G.; Mao, H.; Ma, M. Virtual Fitting Room Effect: Moderating Role of Body Mass Index. J. Market. Res. 2023, 60, 1221–1241. [Google Scholar] [CrossRef]
- Song, H.K.; Baek, E.; Choo, H.J. Try-on experience with augmented reality comforts your decision Focusing on the roles of immersion and psychological ownership. Inform. Technol. People 2020, 33, 1214–1234. [Google Scholar] [CrossRef]
- Smink, A.R.; Frowijn, S.; van Reijmersdal, E.A.; van Noort, G.; Neijens, P.C. Try online before you buy: How does shopping with augmented reality affect brand responses and personal data disclosure. Electron. Commer. Res. Appl. 2019, 35, 100854. [Google Scholar] [CrossRef]
- Jimeno-Morenilla, A.; Luis Sanchez-Romero, J.; Salas-Perez, F. Augmented and Virtual Reality techniques for footwear. Comput. Ind. 2013, 64, 1371–1382. [Google Scholar] [CrossRef]
- Rhee, H.-L.; Lee, K.-H. Enhancing the Sneakers Shopping Experience through Virtual Fitting Using Augmented Reality. Sustainability 2021, 13, 6336. [Google Scholar] [CrossRef]
- Zhang, B. Augmented reality virtual glasses try-on technology based on iOS platform. J. Manag. Inform. Syst. 2018, 2018, 132. [Google Scholar] [CrossRef]
- Yang, S.; Xiong, G. Try It On! Contingency Effects of Virtual Fitting Rooms. J. Manag. Inform. Syst. 2019, 36, 789–822. [Google Scholar] [CrossRef]
- Lee, H.; Xu, Y.; Porterfield, A. Antecedents and moderators of consumer adoption toward AR-enhanced virtual try-on technology: A stimulus-organism-response approach. Int. J. Consum. Stud. 2022, 46, 1319–1338. [Google Scholar] [CrossRef]
- Xi, N.; Hamari, J. Shopping in virtual reality: A literature review and future agenda. J. Bus. Res. 2021, 134, 37–58. [Google Scholar] [CrossRef]
- Steuer, J.; Biocca, F.; Levy, M.R. Defining virtual reality: Dimensions determining telepresence. Commun. Virtual. Real. 1995, 33, 37–39. [Google Scholar] [CrossRef]
- Berg, L.P.; Vance, J.M. Industry use of virtual reality in product design and manufacturing: A survey. Virtual Real. 2017, 21, 1–17. [Google Scholar] [CrossRef]
- Klein, L.R. Creating virtual product experiences: The role of telepresence. J. Res. Interact. Mark. 2003, 17, 41–55. [Google Scholar] [CrossRef]
- Azuma, R.; Baillot, Y.; Behringer, R.; Feiner, S.; Julier, S.; MacIntyre, B. Recent advances in augmented reality. IEEE Comput. Graph. 2001, 21, 34–47. [Google Scholar] [CrossRef]
- Pine, B.J.; Korn, K.C. Infinite Possibility: Creating Customer Value on the Digital Frontier; Berrett-Koehler: Oakland, CA, USA, 2011. [Google Scholar]
- Azuma, R.T. A survey of augmented reality. Presence-Teleop. Virt. 1997, 6, 355–385. [Google Scholar] [CrossRef]
- Liu, Y.; Liu, Y.; Xu, S.; Cheng, K.; Masuko, S.; Tanaka, J. Comparing VR- and AR-Based Try-On Systems Using Personalized Avatars. Electronics 2020, 9, 1814. [Google Scholar] [CrossRef]
- Javornik, A. “It’s an illusion, but it looks real!’ Consumer affective, cognitive and behavioural responses to augmented reality applications. J. Hosp. Market. Manag. 2016, 32, 987–1011. [Google Scholar] [CrossRef]
- Billinghurst, M.; Kato, H. Collaborative augmented reality. Commun. ACM 2002, 45, 64–70. [Google Scholar] [CrossRef]
- Sha, T.; Zhang, W.; Shen, T.; Li, Z.; Mei, T. Deep Person Generation: A Survey from the Perspective of Face, Pose, and Cloth Synthesis. ACM Comput. Surv. 2023, 55, 1–37. [Google Scholar]
- Fiore, A.M.; Jin, H.J.; Kim, J. For fun and profit: Hedonic value from image interactivity and responses toward an online store. Psychol. Market. 2005, 22, 669–694. [Google Scholar] [CrossRef]
- Xu, C.; Siegrist, M.; Hartmann, C. The application of virtual reality in food consumer behavior research: A systematic review. Trends. Food. Sci. Technol. 2021, 116, 533–544. [Google Scholar] [CrossRef]
- Yung, R.; Khoo-Lattimore, C. New realities: A systematic literature review on virtual reality and augmented reality in tourism research. Curr. Issues Tour. 2019, 22, 2056–2081. [Google Scholar] [CrossRef]
- Shen, B.; Tan, W.; Guo, J.; Zhao, L.; Qin, P. How to promote user purchase in metaverse? A systematic literature review on consumer behavior research and virtual commerce application design. Appl. Sci. 2021, 11, 11087. [Google Scholar] [CrossRef]
- Bonetti, F.; Warnaby, G.; Quinn, L. Augmented reality and virtual reality in physical and online retailing: A review, synthesis and research agenda. In Augmented Reality and Virtual Reality: Empowering Human, Place and Business; Jung, T., Claudia, M., Eds.; Springer: Cham, Germany, 2018; pp. 119–132. [Google Scholar]
- Kumar, H. Augmented reality in online retailing: A systematic review and research agenda. Int. J. Retail. Distrib. 2022, 50, 537–559. [Google Scholar] [CrossRef]
- Han, S.-L.; Kim, J.; An, M. The Role of VR Shopping in Digitalization of SCM for Sustainable Management: Application of SOR Model and Experience Economy. Sustainability 2023, 15, 1277. [Google Scholar] [CrossRef]
- Plotkina, D.; Saurel, H. Me or just like me? The role of virtual try-on and physical appearance in apparel M-retailing. J. Retail. Consum. Serv. 2019, 51, 362–377. [Google Scholar] [CrossRef]
- Xue, L.; Parker, C.J.; McCormick, H. A virtual reality and retailing literature review: Current focus, underlying themes and future directions. In Augmented Reality and Virtual Reality. The Power of AR and VR for Business; Dieck, M.C., Jung, T., Eds.; Springer: Cham, Switzerland, 2019; pp. 27–41. [Google Scholar] [CrossRef]
- Taufik, D.; Kunz, M.C.; Onwezen, M.C. Changing consumer behaviour in virtual reality: A systematic literature review. Comp. Hum. Behav. Rep. 2021, 3, 100093. [Google Scholar] [CrossRef]
- Chen, R.; Perry, P.; Boardman, R.; McCormick, H. Augmented reality in retail: A systematic review of research foci and future research agenda. Int. J. Retail. Distrib. 2022, 50, 498–518. [Google Scholar] [CrossRef]
- Ambika, A.; Shin, H.; Jain, V. Immersive technologies and consumer behavior: A systematic review of two decades of research. Aust. J. Manag. 2023, 1–25. [Google Scholar] [CrossRef]
- Riar, M.; Xi, N.; Korbel, J.J.; Zarnekow, R.; Hamari, J. Using augmented reality for shopping: A framework for AR induced consumer behavior, literature review and future agenda. Internet Res. 2023, 33, 242–279. [Google Scholar] [CrossRef]
- Petticrew, M.; Roberts, H. Systematic Reviews in the Social Sciences: A Practical Guide; John Wiley & Sons: New York, NY, USA, 2008. [Google Scholar]
- Page, M.J.; McKenzie, J.E.; Bossuyt, P.M.; Boutron, I.; Hoffmann, T.C.; Mulrow, C.D.; Shamseer, L.; Tetzlaff, J.M.; Akl, E.A.; Brennan, S.E.; et al. The PRISMA 2020 statement: An updated guideline for reporting systematic reviews. BMJ 2021, 372, n71. [Google Scholar] [CrossRef]
- Page, M.J.; McKenzie, J.E.; Bossuyt, P.M.; Boutron, I.; Hoffmann, T.C.; Mulrow, C.D.; Shamseer, L.; Tetzlaff, J.M.; Akl, E.A.; Brennan, S.E.; et al. PRISMA 2020 explanation and elaboration: Updated guidance and exemplars for reporting systematic reviews. BMJ 2021, 372, n160. [Google Scholar] [CrossRef]
- Fiore, A.M.; Kim, J.; Lee, H.-H. Effect of image interactivity technology on consumer responses toward the online retailer. J. Interact. Mark. 2005, 19, 38–53. [Google Scholar] [CrossRef]
- Lee, H.H.; Fiore, A.M.; Kim, J. The role of the technology acceptance model in explaining effects of image interactivity technology on consumer responses. Int. J. Retail. Distrib. Manag. 2006, 34, 621–644. [Google Scholar] [CrossRef]
- In Shim, S.; Lee, Y. Consumer’s perceived risk reduction by 3D virtual model. Int. J. Retail. Distrib. Manag. 2011, 39, 945–959. [Google Scholar] [CrossRef]
- Suh, K.-S.; Kim, H.; Suh, E.K. What if your avatar looks like you? Dual-congruity perspectives for avatar use. Mis. Quart. 2011, 35, 711–729. [Google Scholar] [CrossRef]
- Wang, W.; Qiu, L.; Kim, D.; Benbasat, I. Effects of rational and social appeals of online recommendation agents on cognition-and affect-based trust. Decis. Support. Syst. 2016, 86, 48–60. [Google Scholar] [CrossRef]
- Moes, A.; Vliet, H.V. The online appeal of the physical shop: How a physical store can benefit from a virtual representation. Heliyon 2017, 3, 1–38. [Google Scholar] [CrossRef]
- Beck, M.; Crie, D. I virtually try it... I want it ! Virtual Fitting Room: A tool to increase on-line and off-line exploratory behavior, patronage and purchase intentions. J. Retail. Consum. Serv. 2018, 40, 279–286. [Google Scholar] [CrossRef]
- Javornik, A.; Marder, B.; Pizzetti, M.; Warlop, L. Augmented self-The effects of virtual face augmentation on consumers’ self-concept. J. Bus. Res. 2021, 130, 170–187. [Google Scholar] [CrossRef]
- Hwang, Y.; Shin, H.; Kim, K.; Jeong, S.-H. The Effect of Augmented Reality and Privacy Priming in a Fashion-Related App: An Application of Technology Acceptance Model. Cyberpsych. Beh. Soc. Netw. 2023, 26, 214–220. [Google Scholar] [CrossRef] [PubMed]
- Jang, J.Y. Analyzing visual behavior of consumers in a virtual reality fashion store using eye tracking. Fash. Text. 2023, 10, 24–50. [Google Scholar] [CrossRef]
- Kim, T.H.; Im, H. Can augmented reality impact your self-perceptions? The malleability of the self and brand relationships in augmented reality try-on services. J. Consum. Behav. 2024, 23, 1623–1637. [Google Scholar] [CrossRef]
- Li, J.; Huang, J.; Li, Y. Examining the effects of authenticity fit and association fit: A digital human avatar endorsement model. J. Retail. Consum. Serv. 2023, 71, 103230. [Google Scholar] [CrossRef]
- Tawira, L.; Ivanov, A. Leveraging personalization and customization affordances of virtual try-on apps for a new model in apparel m-shopping. Asia Pac. J. Market. Logis. 2023, 35, 451–471. [Google Scholar] [CrossRef]
- Shin, E.; Baytar, F. Apparel Fit and Size Concerns and Intentions to Use Virtual Try-On: Impacts of Body Satisfaction and Images of Models’ Bodies. Cloth. Text. Res. J. 2014, 32, 20–33. [Google Scholar] [CrossRef]
- Morillo, P.; Orduna, J.M.; Casas, S.; Fernandez, M. A comparison study of AR applications versus pseudo-holographic systems as virtual exhibitors for luxury watch retail stores. Multimed. Syst. 2019, 25, 307–321. [Google Scholar]
- Park, M.; Im, H.; Kim, D.Y. Feasibility and user experience of virtual reality fashion stores. Fash. Text. 2018, 5, 1–17. [Google Scholar] [CrossRef]
- Jang, J.Y.; Kim, D.Y. How Immersive Retailing Affects Consumers’ Urge to Buy: Impacts of Self-Imagery, Positive Emotion, and Self-Relevance. Int. J. Hum.-Comp. Int. 2024, 1–15. [Google Scholar] [CrossRef]
- Huang, T.-L.; Liao, S.-L. Creating e-shopping multisensory flow experience through augmented-reality interactive technology. Internet. Res. 2017, 27, 449–475. [Google Scholar] [CrossRef]
- Pantano, E.; Rese, A.; Baier, D. Enhancing the online decision-making process by using augmented reality: A two country comparison of youth markets. J. Retail. Cons. Serv. 2017, 38, 81–95. [Google Scholar] [CrossRef]
- Waltemate, T.; Gall, D.; Roth, D.; Botsch, M.; Latoschik, M.E. The Impact of Avatar Personalization and Immersion on Virtual Body Ownership, Presence, and Emotional Response. IEEE Trans. Vis. Comp. Graph. 2018, 24, 1643–1652. [Google Scholar]
- Kazmi, S.H.A.; Ahmed, R.R.; Soomro, K.A.; Akhtar, H.; Parmar, V.; Rami Hashem, E.A. Role of Augmented Reality in Changing Consumer Behavior and Decision Making: Case of Pakistan. Sustainability 2021, 13, 14064. [Google Scholar] [CrossRef]
- Bialkova, S.; Barr, C.; Soc, I.C. Virtual Try-On: How to Enhance Consumer Experience? In Proceedings of the IEEE Conference on Virtual Reality and 3D User Interfaces Abstracts and Workshops (VRW), Christchurch, New Zealand, 12–16 March 2022. [Google Scholar]
- Chu, C.-H.; Chen, Y.-A.; Huang, Y.-Y.; Lee, Y.-J. A Comparative Study of Virtual Footwear Try-On Applications in Virtual and Augmented Reality. J. Comput. Inf. Sci. Eng. 2022, 22, 041004. [Google Scholar] [CrossRef]
- Jiang, Q.; Gu, C.; Feng, Y.; Wei, W.; Tsai, W.-C. Study on the continuance intention in using virtual shoe-try-on function in mobile online shopping. Kybernetes 2022, 52, 4551–4575. [Google Scholar]
- Khelladi, I.; Lejealle, C.; Rezaee Vessal, S.; Castellano, S.; Graziano, D. Why do people buy virtual clothes? J. Consum. Behav. 2023, 23, 1389–1405. [Google Scholar]
- Ricci, M.; Evangelista, A.; Di Roma, A.; Fiorentino, M. Immersive and desktop virtual reality in virtual fashion stores: A comparison between shopping experiences. Virtual Real. 2023, 27, 2281–2296. [Google Scholar]
- Prashar, A.; Prashar, A. Digital fashion and metaverse platforms: Do platform attributes drive shopper’s purchase intention? Aust. J. Manag. 2024, 1–23. [Google Scholar] [CrossRef]
- Yang, H.-P.; Fan, W.-S.; Tsai, M.-C. Applying Stimulus-Organism-Response Theory to Explore the Effects of Augmented Reality on Consumer Purchase Intention for Teenage Fashion Hair Dyes. Sustainability 2024, 16, 2537. [Google Scholar] [CrossRef]
- Chung, K.C.; Tan, P.J.B. IoT-powered personalization: Creating the optimal shopping experience in digital twin VFRs. Internet Things 2024, 26, 101216. [Google Scholar]
- Kim, J.; Ha, J. User Experience in VR Fashion Product Shopping: Focusing on Tangible Interactions. Appl. Sci. 2021, 11, 6170. [Google Scholar] [CrossRef]
- Kim, S.; Park, H.; Lim, R.E. Unveiling product imagination and decision comfort through personalized virtual try-on: The moderating role of spatial processing perception. J. Res. Interact. Mark. 2024, 15, 1–15. [Google Scholar] [CrossRef]
- Schultz, C.D.; Gorlas, B. Magic mirror on the wall: Cross-buying at the point of sale. Electron. Commer. Res. 2023, 23, 1677–1700. [Google Scholar] [CrossRef]
- Ivanov, A.; Head, M.; Biela, C. Mobile shopping decision comfort using augmented reality: The effects of perceived augmentation and haptic imagery. Asia Pac. J. Mark. Logis. 2023, 35, 1917–1934. [Google Scholar]
- Yim, M.Y.-C.; Park, S.-Y. “I am not satisfied with my body, so I like augmented reality (AR)” Consumer responses to AR-based product presentations. J. Bus. Res. 2019, 100, 581–589. [Google Scholar]
- Oh, S.; Kim, W.B.; Choo, H.J. The Effect of Avatar Self-Integration on Consumers’ Behavioral Intention in the Metaverse. Int. J. Hum.-Comput. Int. 2023, 40, 7840–7853. [Google Scholar] [CrossRef]
- Kim, J.; Forsythe, S. Hedonic usage of product virtualization technologies in online apparel shopping. Int. J. Retail. Distrib. 2007, 35, 502–514. [Google Scholar] [CrossRef]
- Kim, J.; Forsythe, S. Sensory enabling technology acceptance model (SE-TAM): A multiple-group structural model comparison. Psychol. Market. 2008, 25, 901–922. [Google Scholar] [CrossRef]
- Kim, J.; Forsythe, S. Adoption of sensory enabling technology for online apparel shopping. Eur. J. Mark. 2009, 43, 1101–1120. [Google Scholar] [CrossRef]
- Yang, H.; Wu, C. Effects of image interactivity technology adoption on e-shoppers’ behavioural intentions with risk as moderator. Prod. Plan. Control 2009, 20, 370–382. [Google Scholar] [CrossRef]
- Javornik, A.; Rogers, Y.; Moutinho, A.M.; Freeman, R. Revealing the Shopper Experience of Using a ’Magic Mirror’ Augmented Reality Make-Up Application. In Proceedings of the 11th ACM SIGCHI-DIS, Brisbane, Australia, 4–8 June 2016; pp. 871–882. [Google Scholar]
- Herz, M.; Rauschnabel, P.A. Understanding the diffusion of virtual reality glasses: The role of media, fashion and technology. Technol. Forecast. Soc. 2019, 138, 228–242. [Google Scholar] [CrossRef]
- Zhang, T.; Wang, W.Y.C.; Cao, L.; Wang, Y. The role of virtual try-on technology in online purchase decision from consumers’ aspect. Internet Res. 2019, 29, 529–551. [Google Scholar] [CrossRef]
- Lau, O.; Ki, C.-W. Can consumers’ gamified, personalized, and engaging experiences with VR fashion apps increase in-app purchase intention by fulfilling needs? Fash. Text. 2021, 8, 1–22. [Google Scholar] [CrossRef]
- Lee, H.; Xu, Y.; Porterfield, A. Consumers’ adoption of AR-based virtual fitting rooms: From the perspective of theory of interactive media effects. J. Fash. Mark. Manag. 2021, 25, 45–62. [Google Scholar] [CrossRef]
- Qasem, Z. The effect of positive TRI traits on centennials adoption of try-on technology in the context of E-fashion retailing. Int. J. Inform. Manag. 2021, 25, 45–62. [Google Scholar] [CrossRef] [PubMed]
- Wang, Y.; Ko, E.; Wang, H. Augmented reality (AR) app use in the beauty product industry and consumer purchase intention. Asia. Pac. J. Market. Logist. 2022, 34, 110–131. [Google Scholar] [CrossRef]
- Park, Y.; Ko, E.; Do, B. The perceived value of digital fashion product and purchase intention: The mediating role of the flow experience in metaverse platforms. Asia. Pac. J. Market. Logist. 2023, 35, 2645–2665. [Google Scholar] [CrossRef]
- Youn, S.-y.; Hwang, J.; Zhao, L.; Kim, J.-B. Privacy paradox in 3D body scanning technology: The effect of 3D virtual try-on experience in the relationship between privacy concerns and mobile app adoption intention. Hum. Soc. Sci. Commun. 2023, 10, 1–13. [Google Scholar] [CrossRef]
- Zhang, W.; Wang, Y. What drives customers to use virtual fitting rooms? The moderating effect of fashion consciousness. J. Fash. Mark. Manag. 2024, 28, 929–949. [Google Scholar] [CrossRef]
- Hwangbo, H.; Kim, E.H.; Lee, S.-H.; Jang, Y.J. Effects of 3D Virtual “Try-On” on Online Sales and Customers’ Purchasing Experiences. IEEE Access 2020, 8, 189479–189489. [Google Scholar] [CrossRef]
- Lin, H.-F.; Yeo, B.; Lu, T.-Y. How Virtual Mirrors in Advertising Influence Attitudes about Beauty Products Consumer Viewing Perspectives, Beautification, And Endorsement in AR Advertising. J. Advert. Res. 2024, 64, 372–392. [Google Scholar]
- Hooker, R.; Wasko, M.; Paradice, D.; Teigland, R.; Hofacker, C. Beyond gaming Linking flow, brand attitudes, and purchase intent in realistic and emergent three-dimensional virtual environments. Inform. Technol. People 2019, 32, 1397–1422. [Google Scholar] [CrossRef]
- Lavoye, V.; Sipilae, J.; Mero, J.; Tarkiainen, A. The emperor’s new clothes: Self-explorative engagement in virtual try-on service experiences positively impacts brand outcomes. J. Serv. Mark. 2023, 37, 1–21. [Google Scholar] [CrossRef]
- Ross, H.F.; Harrison, T. Augmented Reality Apparel: An Appraisal of Consumer Knowledge, Attitude and Behavioral Intentions. In Proceedings of the 2016 49th Hawaii International Conference on System Sciences (HICSS), Koloa, HI, USA, 5–8 January 2016; pp. 1235–1239. [Google Scholar]
- Ghodhbani, H.; Neji, M.; Razzak, I.; Alimi, A.M. You can try without visiting: A comprehensive survey on virtually try-on outfits. Multimed. Tools Appl. 2022, 81, 19967–19998. [Google Scholar] [CrossRef] [PubMed]
- Movarrei, R.; Masoumzadeh, M. The Effect of Consumer Traits on Their Intention to Use Luxury Virtual-Reality (VR) Products: The Mediating Role of Status Signaling. In Proceedings of the IEEE International Conference on Industrial Engineering and Engineering Management (IEEM), Singapore, 13–16 December 2021. [Google Scholar]
- Mesjar, L.; Cross, K.; Jiang, Y.; Steed, J. The Intersection of Fashion, Immersive Technology, and Sustainability: A Literature Review. Sustainability 2023, 15, 3761. [Google Scholar] [CrossRef]
- Rauschnabel, P.A. Virtually enhancing the real world with holograms: An exploration of expected gratifications of using augmented reality smart glasses. Psychol. Mark. 2018, 35, 557–572. [Google Scholar] [CrossRef]
- Holbrook, M.B.; Hirschman, E.C. The experiential aspects of consumption: Consumer fantasies, feelings, and fun. J. Cons. Res. 1982, 9, 132–140. [Google Scholar] [CrossRef]
- Babin, B.J.; Darden, W.R.; Griffin, M. Work and/or fun: Measuring hedonic and utilitarian shopping value. J. Cons. Res. 1994, 20, 644–656. [Google Scholar] [CrossRef]
- Voss, C.A. Rethinking paradigms of service—Service in a virtual environment. J. Market. Res. 2003, 40, 310–320. [Google Scholar] [CrossRef]
- Almousa, M. Consumer experience of 3D body scanning technology and acceptance of related e-commerce market applications in Saudi Arabia. J. Text. Inst. 2020, 111, 1300–1307. [Google Scholar] [CrossRef]
- Anwar, M.S.; Choi, A.; Ahmad, S.; Aurangzeb, K.; Laghari, A.A.; Gadekallu, T.R.; Hines, A. A Moving Metaverse: QoE challenges and standards requirements for immersive media consumption in autonomous vehicles. Appl. Soft. Comput. 2024, 159, 111577. [Google Scholar] [CrossRef]







| Study | IIT | Application Context | Key Insights |
|---|---|---|---|
| [31] | VR, AR | Non-specific | Comparative analysis of AR and VR in retail. Synthesizes debates on motives, applications, and consumer acceptance, proposing a future research agenda. |
| [35] | VR | Non-specific | Explores VR shopping behavior, identifying gaps in human–computer interaction. Advocates for research on social dimensions and eye-tracking in VR shop design. |
| [29] | VR, AR | Tourism | Highlights gaps in technology awareness, usability, and time commitment in tourism applications. Proposes theory-based research for VR/AR adoption. |
| [28] | VR | Food | VR creates complex, realistic environments for food sensory evaluation and substitutes real-life settings for purchasing behavior studies. Validates VR as a tool for investigating consumer behavior towards food. |
| [36] | VR | Non-specific | Validates VR’s ability to replicate real-life behavior and influence consumer decisions. Recommends expanding VR applications and developing interactive environments. |
| [30] | VR, AR | Non-specific | Maps design artifacts to influential purchase factors. Highlights gaps in virtual commerce and introduces meta-commerce as a future trend. |
| [37] | AR | Non-specific | Proposes an S-O-R-based conceptual framework for AR adoption, emphasizing user experience design and multidisciplinary perspectives. |
| [32] | AR | Non-specific | Demonstrates AR’s impact on utilitarian and hedonic values, perceived risk, and behavioral intentions. Suggests exploring the social and behavioral aspects of AR. |
| [38] | AR, VR, MR, 3D | Non-specific | Conducts a holistic analysis of AR, VR, MR, and 3D using the TCM-ADO framework. Provides implications for future research and practice. |
| [39] | AR | Non-specific | Shows AR’s ability to enhance utilitarian and hedonic shopping experiences, leading to higher purchase intentions, app reuse, and recommendations. |
| This study | VTO, VR, AR, avatar | Fashion | Synthesizes factors influencing consumer behavior and technology adoption in VTO systems, offering practical frameworks for the fashion industry. |
| Methods | Sources | N | % |
|---|---|---|---|
| Experiment | [7,8,9,23,27,34,43,44,45,46,47,48,49,50,51,52,53,54,55,56,57,58,59,60,61,62,63,64,65,66,67,68,69,70,71,72,73] | 49 | 56.98 |
| Survey | [3,5,10,12,15,73,74,75,76,77,78,79,80,81,82,83,84,85,86,87,88,89,90] | 23 | 26.74 |
| Interview | [5,12,15,73,78,79,85,91,92] | 9 | 10.47 |
| Field Study | [8,14,67,81,91] | 5 | 5.81 |
| Total | 86 | 100 |
| Category | Studies | N | % |
|---|---|---|---|
| Web-based | [5,7,27,43,44,45,47,48,49,50,54,56,60,61,64,67,73,77,78,79,80,81,84,87,89,91,92,93,94] | 29 | 41.43 |
| APP | [3,9,10,15,34,51,53,55,57,63,64,65,66,75,81,84,85,87,89,95] | 20 | 28.57 |
| Device-specific | [12,23,46,52,58,62,68,70,71,72,74,76,82,96,97,98] | 16 | 22.86 |
| Multi-environment | [8,14,59] | 3 | 4.29 |
| Unspecified Environment | [6,99] | 2 | 2.86 |
| Total | 70 | 100 |
| Categories | Direct Factors | Description |
|---|---|---|
| Medium (ME) | Design | The design features of virtual fitting rooms include the color, interface, esthetics and sense of balance. |
| Presence or not | The presence or absence of IIT. | |
| IIT modalities | Various modalities of IIT (e.g., VR, AR, avatars, etc.). | |
| Attitude (AT) | Brand | Attitude towards the brand. |
| Retailer | Attitude towards the retailer. | |
| Technology | Attitude towards the IIT technologies. | |
| Symbolic Gratification (SG) | Autonomy | Autonomy represents the need to experience behavior as voluntary. |
| Competence | Competence refers to the human need to feel that one’s behavior is enacted effectively. | |
| Identification | Identification is defined as the process whereby an individual may seek to emulate or embody another person as a strategy for constructing and sustaining their own identity. | |
| Self-referencing | It is a user’s psychological state when they associate themselves with the garments they wear or their appearance in a virtual environment. | |
| Relatedness need fulfillment | It refers to the need to interact, be connected to, and experience caring from others. | |
| Social interactivity | It refers to the extent and quality of interactions that occur between users within a digital or online environment. | |
| Self-brand connection | The extent to which a consumer has incorporated a brand into his or her self-concept. | |
| Self-expression | A social behavior in which an individual with behavioral motivation tries to convey personal information and image to others in a planned way. | |
| Self-image threat | An experience that calls into question one’s favorable views about oneself. | |
| Telepresence | The psychological state of ‘being there’ in a computer-mediated environment, augmented by focused attention. | |
| Technology Gratification (TG) | Perceived diagnosticity (or perceived informativeness) | It is defined as the ability of an application to convey relevant product information for evaluating quality and performance. |
| Fit confidence | The degree of confidence with when using apparel fit system. | |
| Curiosity | An eager wish to know or learn about something. | |
| Novelty | Novelty refers to the quality or state of being new, original, or unusual. | |
| Trendiness | It refers to the quality or state of being fashionable, current, and up-to-date with the latest styles, trends, or technologies. | |
| Interactivity | An experiential phenomenon that occurs when a user interacts with a website or other computer-mediated communication entities. | |
| Emotional Values (EV) | Decision comfort | Decision comfort reflects a person’s sensation of being “fine or ok” while engaging in a specific decision. |
| Immersive experience (or flow experience) | The holistic sensation that people feel when they act with total involvement. | |
| Satisfaction | The state of pleasure or disappointment that a customer feels by comparing the perceived effect of a product or service with its expected value. | |
| Inspiration | A temporary motivational state induced by a marketing-related stimulus toward the intrinsic pursuit of a consumption-related goal. | |
| Perceived intrusiveness | When consumers do not feel in control over the information they are sharing, it can lead to an uncomfortable feeling and raise feelings of intrusiveness. | |
| Perceived enjoyment (or perceived pleasure) | The extent to which an individual finds an activity to be pleasurable and satisfying. | |
| Perceived fantasy | Fantasy involves executing activities that are unattainable in reality, such as adopting fresh identities and lifestyles. | |
| Perceived playfulness | Perceived playfulness refers to the extent to which an individual perceives an activity as enjoyable, engaging, and fun. | |
| Utilitarian Values (UV) | Perceived ease of use (perceived convenience or effort expectancy) | The extent to which prospects perceive a reduction in the effort required for using and buying. |
| Perceived usefulness (or Performance expectancy) | The extent to which a person believes that using a technology will enhance his or her productivity. | |
| Product benefit | Product benefit refers to the product utility and its uses. | |
| Vividness (or perceived esthetic quality or aesthetic experience) | It includes the graphical effects in terms of vividness, realism of 3D images, visual appeal of the graphical look, etc. | |
| Risk | Perceived risk describes consumers’ feelings of uncertainty regarding purchase decision outcomes. | |
| Consumer Characteristics (CC) | Age | The age of the consumer |
| BMI | Body mass index (BMI) | |
| Gender | Male or female | |
| Innovativeness | The latent underlying preference for new and different experiences. Consumers with high levels of innovativeness are more likely to seek information and new experiences that stimulate their senses. | |
| Individualism | The extent to which customer emphasizes personal aspects. | |
| Familiarity | The degree to which consumers are familiar with VTO systems. | |
| Fashion consciousness | Fashion consciousness assesses individuals’ ideas and attitudes toward fashion and influences individual decision-making. | |
| Optimism | A positive view of technology and a belief that it offers people increased control, flexibility, and efficiency in their lives. | |
| Privacy priming | When privacy concerns are particularly salient, customers will prime privacy. | |
| Technology anxiety | The fear and apprehension people feel when thinking about or actually using technology-related tools. | |
| Sensation seeking tendency | SST reflects an individual’s desire to search for novel, varied, and intense stimuli. | |
| Self-monitoring | Self-monitoring is a characteristic of an individual’s personality that impacts their ability to manage their public image, navigate social interactions, and adjust their behavior to align with diverse social contexts. | |
| Self-discrepancy | The ability of consumers to perceive the degree of discrepancy between self-concept and the image of a brand/product. | |
| Body esteem (or body satisfaction) | Body esteem refers to an individual’s self-evaluation of their body or appearance. |
Disclaimer/Publisher’s Note: The statements, opinions and data contained in all publications are solely those of the individual author(s) and contributor(s) and not of MDPI and/or the editor(s). MDPI and/or the editor(s) disclaim responsibility for any injury to people or property resulting from any ideas, methods, instructions or products referred to in the content. |
© 2024 by the authors. Licensee MDPI, Basel, Switzerland. This article is an open access article distributed under the terms and conditions of the Creative Commons Attribution (CC BY) license (https://creativecommons.org/licenses/by/4.0/).
Share and Cite
Chen, C.; Ni, J.; Zhang, P. Virtual Try-On Systems in Fashion Consumption: A Systematic Review. Appl. Sci. 2024, 14, 11839. https://doi.org/10.3390/app142411839
Chen C, Ni J, Zhang P. Virtual Try-On Systems in Fashion Consumption: A Systematic Review. Applied Sciences. 2024; 14(24):11839. https://doi.org/10.3390/app142411839
Chicago/Turabian StyleChen, Caixia, Jiayan Ni, and Peishan Zhang. 2024. "Virtual Try-On Systems in Fashion Consumption: A Systematic Review" Applied Sciences 14, no. 24: 11839. https://doi.org/10.3390/app142411839
APA StyleChen, C., Ni, J., & Zhang, P. (2024). Virtual Try-On Systems in Fashion Consumption: A Systematic Review. Applied Sciences, 14(24), 11839. https://doi.org/10.3390/app142411839

