Impact Mechanisms of Different Ecological Forest Restoration Modes on Soil Microbial Diversity and Community Structure in Loess Hilly Areas
Abstract
1. Introduction
2. Materials and Methods
2.1. Research Area
2.2. Experimental Design
2.3. Soil DNA Extraction, Amplification, and Illumina MiSeq High-Throughput Sequencing
2.4. Determination of Basic Physical and Chemical Properties of Soil
2.5. Measurement of Soil Enzyme Activities
2.6. Data Processing and Analysis
3. Results Analysis
3.1. Influence Analysis of Soil Physico-Chemical Properties
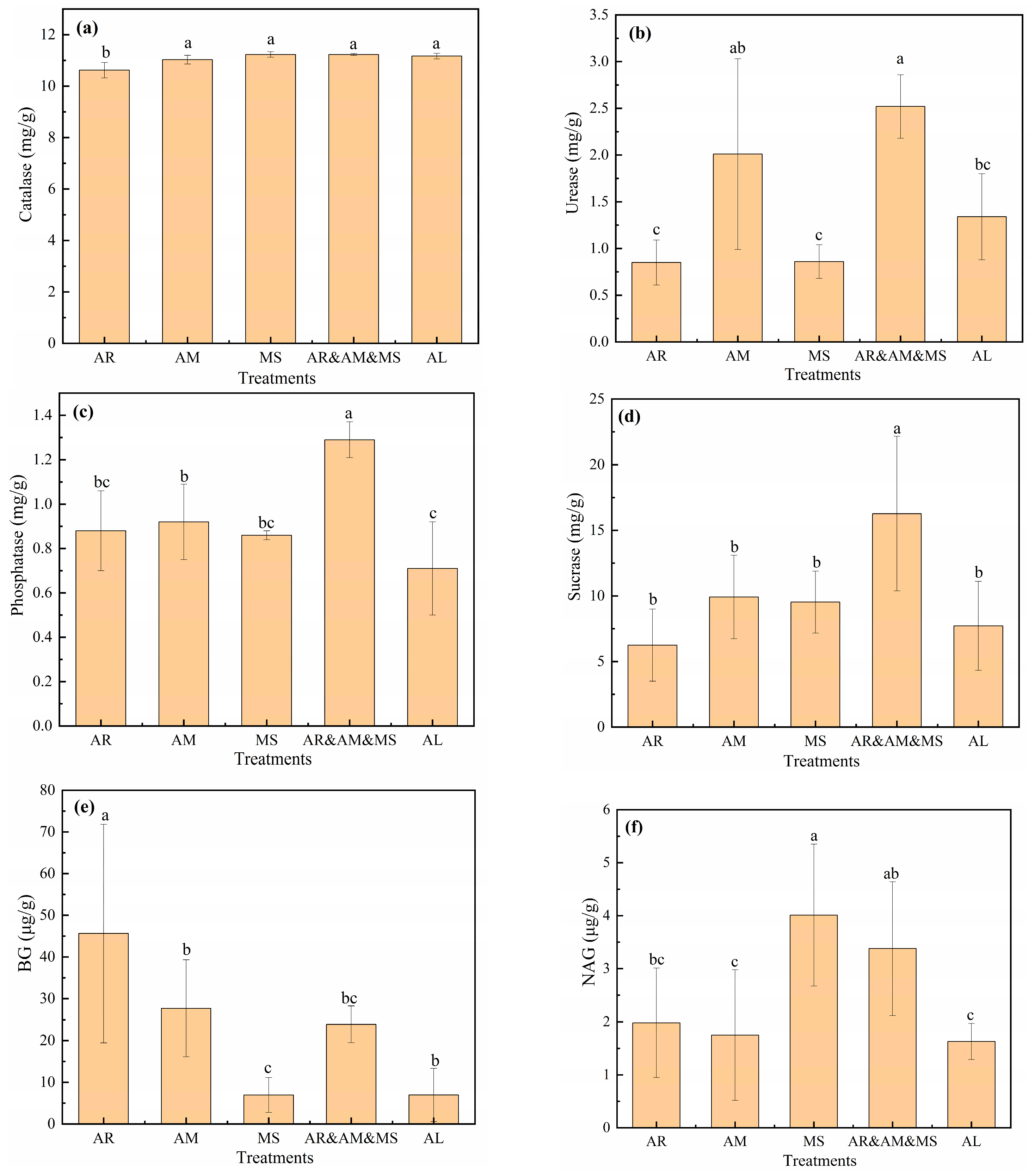
3.2. Analysis of Differences in Soil Enzyme Activities
3.3. Analysis of Soil Microbial Diversity and Community Structure
3.4. Functional Diversity Analysis
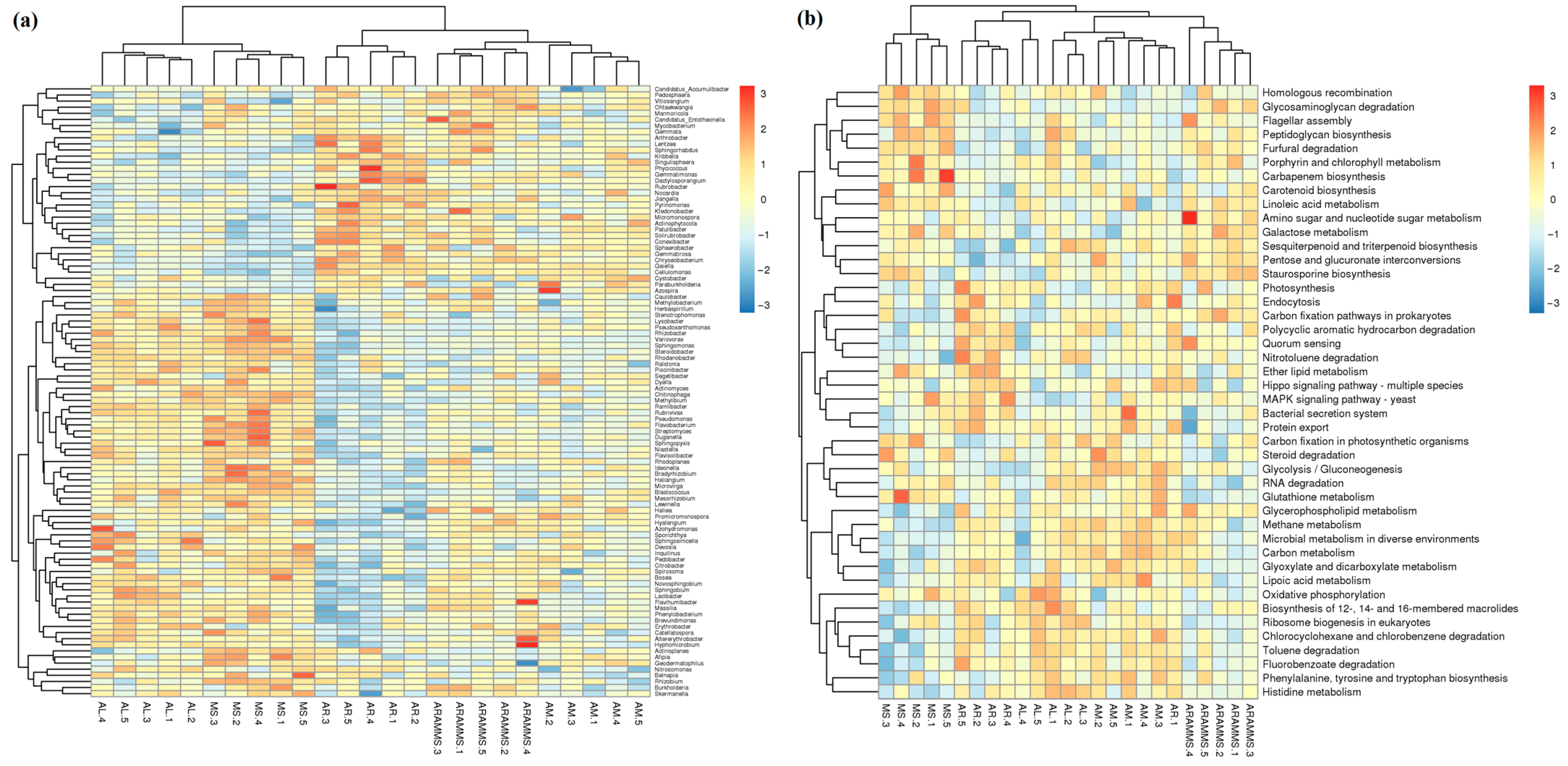
3.4.1. Functional Gene Composition and Abundance
3.4.2. Functional Gene Beta Diversity Analysis
4. Discussion
4.1. Relationship Between Soil Microbial Community Composition and Functional Genes
4.2. Relationships Between Physicochemical Properties, Enzyme Activities, and Soil Microbial Communities
4.3. Mechanisms for Ecological Forest Restoration Modes
5. Conclusions and Outlook
Author Contributions
Funding
Institutional Review Board Statement
Informed Consent Statement
Data Availability Statement
Conflicts of Interest
References
- Su, K.; Liu, H.; Wang, H. Spatial–temporal changes and driving force analysis of ecosystems in the Loess Plateau Ecological Screen. Forests 2022, 13, 54. [Google Scholar] [CrossRef]
- Yang, Y.; Cheng, H.; Liu, L.; Dou, Y.; An, S. Comparison of soil microbial community between planted woodland and natural grass vegetation on the Loess Plateau. For. Ecol. Manag. 2020, 460, 117817. [Google Scholar] [CrossRef]
- Chen, Y.; Li, Y.; Duan, Y.; Wang, L.; Wang, X.; Yao, C.; Chen, Y.; Cao, W.; Niu, Y. Patterns and driving factors of soil ecological stoichiometry in typical ecologically fragile areas of China. Catena 2022, 219, 106628. [Google Scholar] [CrossRef]
- Crouzeilles, R.; Curran, M.; Ferreira, M.S.; Lindenmayer, D.B.; Grelle, C.E.; Rey Benayas, J.M. A global meta-analysis on the ecological drivers of forest restoration success. Nat. Commun. 2016, 7, 11666. [Google Scholar] [CrossRef]
- Fu, G.; Uchida, E.; Shah, M.; Deng, X. Impact of the Grain for Green program on forest cover in China. J. Environ. Econ. Policy 2019, 8, 231–249. [Google Scholar] [CrossRef]
- Zhao, J.; Ma, J.; Yang, Y.; Yu, H.; Zhang, S.; Chen, F. Response of soil microbial community to vegetation reconstruction modes in mining areas of the Loess Plateau, China. Front. Microbiol. 2021, 12, 714967. [Google Scholar] [CrossRef]
- Guo, X.; Zhou, Y. Effects of land use patterns on the bacterial community structure and diversity of wetland soils in the Sanjiang Plain. J. Soil Sci. Plant Nutr. 2021, 21, 18535. [Google Scholar] [CrossRef]
- Wolf, I.D.; Sobhani, P.; Esmaeilzadeh, H. Assessing changes in land use/land cover and ecological risk to conserve protected areas in urban–rural contexts. Land 2023, 12, 231. [Google Scholar] [CrossRef]
- Zhang, X.; Yao, L.; Luo, J.; Liang, W. Exploring changes in land use and landscape ecological risk in key regions of the belt and road initiative countries. Land 2022, 11, 940. [Google Scholar] [CrossRef]
- Wu, X.; Cai, J.; Wang, Z.; Li, W.; Chen, G.; Bai, Y. Diversity and community distribution of soil bacterial in the Yellow River irrigation area of Ningxia, China. PLoS ONE 2024, 19, e0311087. [Google Scholar] [CrossRef]
- Xue, T.; Yang, F.; Li, R.; Li, Y.; Xu, G.; Zhang, L. The impact of viticulture on soil characteristics and microbial communities in the ningxia region of northwest China. Horticulturae 2022, 8, 1097. [Google Scholar] [CrossRef]
- Qiu, J.; Cao, J.; Lan, G.; Liang, Y.; Wang, H.; Li, Q. The influence of land use patterns on soil bacterial community structure in the karst graben basin of Yunnan province, China. Forests 2019, 11, 51. [Google Scholar] [CrossRef]
- Dincă, L.C.; Grenni, P.; Onet, C.; Onet, A. Fertilization and soil microbial community: A review. Appl. Sci. 2022, 12, 1198. [Google Scholar] [CrossRef]
- Bissett, A.; Richardson, A.E.; Baker, G.; Thrall, P.H. Long-term land use effects on soil microbial community structure and function. Appl. Soil Ecol. 2011, 51, 66–78. [Google Scholar] [CrossRef]
- Li, Q.; Feng, J.; Wu, J.; Jia, W.; Zhang, Q.; Chen, Q.; Zhang, D.; Cheng, X. Spatial variation in soil microbial community structure and its relation to plant distribution and local environments following afforestation in central China. Soil Tillage Res. 2019, 193, 8–16. [Google Scholar] [CrossRef]
- Zheng, X.; Lin, C.; Guo, B.; Yu, J.; Ding, H.; Peng, S.; Sveen, T.R.; Zhang, Y. Effects of re-vegetation restoration on soil bacterial community structure in degraded land in subtropical China. Eur. J. Soil Biol. 2020, 98, 103184. [Google Scholar] [CrossRef]
- Jiang, Y.; Chen, C.; Xu, Z.; Liu, Y. Effects of single and mixed species forest ecosystems on diversity and function of soil microbial community in subtropical China. J. Soils Sediments 2012, 12, 228–240. [Google Scholar] [CrossRef]
- Li, Y.; Tang, Q.; Yuan, C.; Zhu, S.; Ye, Y.; Wu, P.; Cui, Y.; Ding, F. Changes in community structure and functional characteristics of soil bacteria and fungi along karst vegetation succession. Forests 2023, 14, 1562. [Google Scholar] [CrossRef]
- Bowles, T.M.; Acosta-Martínez, V.; Calderón, F.; Jackson, L.E. Soil enzyme activities, microbial communities, and carbon and nitrogen availability in organic agroecosystems across an intensively-managed agricultural landscape. Soil Biol. Biochem. 2014, 68, 252–262. [Google Scholar] [CrossRef]
- Xu, Y.; Du, A.; Wang, Z.; Zhu, W.; Li, C.; Wu, L. Effects of different rotation periods of Eucalyptus plantations on soil physiochemical properties, enzyme activities, microbial biomass and microbial community structure and diversity. For. Ecol. Manage. 2020, 456, 117683. [Google Scholar] [CrossRef]
- Daunoras, J.; Kačergius, A.; Gudiukaitė, R. Role of soil microbiota enzymes in soil health and activity changes depending on climate change and the type of soil ecosystem. Biology 2024, 13, 85. [Google Scholar] [CrossRef] [PubMed]
- Erdel, E.; Şimşek, U.; Kesimci, T.G. Effects of fungi on soil organic carbon and soil enzyme activity under agricultural and pasture land of Eastern Türkiye. Sustainability 2023, 15, 1765. [Google Scholar] [CrossRef]
- Zhang, M.; Dong, L.; Wang, Y.; Bai, X.; Ma, Z.; Yu, X.; Zhao, Z. The response of soil microbial communities to soil erodibility depends on the plant and soil properties in semiarid regions. Land Degrad. Dev. 2021, 32, 3180–3193. [Google Scholar] [CrossRef]
- Yu, Q.; Hanif, A.; Rao, X.; He, J.; Sun, D.; Liu, S.; He, D.; Shen, W. Long-term restoration altered edaphic properties and soil microbial communities in forests: Evidence from four plantations of southern China. Restor. Ecol. 2021, 29, e13354. [Google Scholar] [CrossRef]
- Liang, Y.; Pan, F.; Ma, J.; Yang, Z.; Yan, P. Long-term forest restoration influences succession patterns of soil bacterial communities. Environ. Sci. Pollut. Res. 2021, 28, 20598–20607. [Google Scholar] [CrossRef]
- LYT1249-1999; Calculation of Soil Alkalinity. State Forestry Administration: Beijing, China, 1999.
- LYT1228-1999; Determination of Total Nitrogen in Forest Soil. State Forestry Administration: Beijing, China, 1999.
- LYT1229-1999; Determination of Hydrolyzable Nitrogen in Forest Soil. State Forestry Administration: Beijing, China, 1999.
- LYT1233-1999; Determination of Available Phosphorus in Forest Soil. State Forestry Administration: Beijing, China, 1999.
- Liu, F.; Mo, X.; Kong, W.; Song, Y. Soil bacterial diversity, structure, and function of Suaeda salsa in rhizosphere and non-rhizosphere soils in various habitats in the Yellow River Delta, China. Sci. Total Environ. 2020, 740, 140144. [Google Scholar] [CrossRef]
- Lin, G.; He, Y.; Lu, J.; Chen, H.; Feng, J. Seasonal variations in soil physicochemical properties and microbial community structure influenced by Spartina alterniflora invasion and Kandelia obovata restoration. Sci. Total Environ. 2021, 797, 149213. [Google Scholar] [CrossRef]
- Dong, X.; Gao, P.; Zhou, R.; Li, C.; Dun, X.; Niu, X. Changing characteristics and influencing factors of the soil microbial community during litter decomposition in a mixed Quercus acutissima Carruth. and Robinia pseudoacacia L. forest in Northern China. Catena 2021, 196, 104811. [Google Scholar] [CrossRef]
- Freches, A.; Fradinho, J.C. The biotechnological potential of the Chloroflexota phylum. Appl. Environ. Microbiol. 2024, 90, e01756-23. [Google Scholar] [CrossRef]
- Yu, S.; Shi, C.; Hu, B.; Ding, J.; Meng, B.; Yang, C. Analysis of microbial community structure and diversity of saline soil in Gudahu Wetland. Acta Ecol. Sin. 2020, 40, 3764–3775. [Google Scholar]
- Shi, C.; Li, Y.; Yu, S.; Hu, B.; Guo, H.; Jin, L.; Cong, D.; Meng, B.; Ding, J.; Liang, X. Saline-alkaline soil bacterial community structure and diversity analysis under different patterns of land-use in a lake wetland in songnen plain, China. Appl. Ecol. Environ. Res. 2021, 19, 1337–1352. [Google Scholar] [CrossRef]
- Ding, K.; Zhang, Y.-T.; Zhang, J.H.; Chai, X.; Zhou, S.S.; TONG, Z.-K. Effects of Chinese fir plantations with different densities on understory vegetation and soil microbial community structure. Chin. J. Plant Ecol. 2021, 45, 62–73. [Google Scholar] [CrossRef]
- Yavitt, J.B.; Pipes, G.T.; Olmos, E.C.; Zhang, J.; Shapleigh, J.P. Soil organic matter, soil structure, and bacterial community structure in a post-agricultural landscape. Front. Earth Sci. 2021, 9, 590103. [Google Scholar] [CrossRef]
- Zhao, H.; Wei, D.; Wang, X.; Hong, J.; Wu, J.; Xiong, D.; Liang, Y.; Yuan, Z.; Qi, Y.; Huang, L. Three decadal large-scale ecological restoration projects across the Tibetan Plateau. Land Degrad. Dev. 2024, 35, 22–32. [Google Scholar] [CrossRef]
- Lu, H.; Wang, Z.; Campbell, D.; Ren, H.; Wang, J. Emergy and eco-exergy evaluation of four forest restoration modes in southeast China. Ecol. Eng. 2011, 37, 277–285. [Google Scholar] [CrossRef]










| Treatments | Soil Moisture (%) | Bulk Density (g cm−3) | Porosity (%) | Mechanical Composition (%) | ||||||||
|---|---|---|---|---|---|---|---|---|---|---|---|---|
| 0.05–2.0 mm | 0.002–0.05 mm | <0.02 mm | ||||||||||
| Average | Error | Average | Error | Average | Error | Average | Error | Average | Error | Average | Error | |
| AR | 19.29ab | 1.08 | 1.20b | 0.04 | 54.63a | 1.60 | 33.71a | 2.53 | 59.42c | 4.01 | 3.62a | 0.22 |
| AM | 20.75a | 1.71 | 1.19b | 0.08 | 55.13a | 2.87 | 32.17ab | 4.00 | 61.86bc | 6.74 | 3.58a | 0.26 |
| MS | 17.77b | 0.34 | 1.36a | 0.08 | 48.77b | 3.08 | 17.57c | 4.25 | 77.64a | 3.64 | 4.46a | 1.45 |
| AR&AM&MS | 20.45a | 1.31 | 1.15b | 0.07 | 56.45a | 2.83 | 29.38b | 1.77 | 65.54b | 2.20 | 4.27a | 0.56 |
| AL | 18.43b | 0.57 | 1.34a | 0.04 | 49.45b | 1.62 | 33.94a | 1.60 | 61.52bc | 2.65 | 3.98a | 0.68 |
| Treatments | pH | Total Salt (g kg−1) | Alkalinity (%) | Total Phosphorus (mg g−1) | Available Phosphorus (mg kg−1) | Total Potassium (mg g−1) | Available Potassium (mg kg−1) | |||||||
|---|---|---|---|---|---|---|---|---|---|---|---|---|---|---|
| Average | Error | Average | Error | Average | Error | Average | Error | Average | Error | Average | Error | Average | Error | |
| AR | 8.35b | 0.03 | 0.45bc | 0.00 | 1.63ab | 0.80 | 1.79a | 0.34 | 16.34a | 6.86 | 17.62b | 0.25 | 136.00b | 8.92 |
| AM | 8.36b | 0.07 | 0.46b | 0.03 | 0.63c | 0.24 | 2.20a | 0.61 | 14.82a | 4.49 | 18.14a | 0.23 | 155.20a | 17.94 |
| MS | 8.43a | 0.02 | 0.42c | 0.01 | 2.47a | 0.65 | 2.44a | 0.22 | 10.81ab | 8.95 | 18.14a | 0.29 | 167.20a | 8.17 |
| AR&AM&MS | 8.31b | 0.06 | 0.50a | 0.03 | 1.23bc | 0.34 | 2.19a | 0.86 | 10.17ab | 13.10 | 18.02a | 0.26 | 165.80a | 7.95 |
| AL | 8.47a | 0.06 | 0.45b | 0.02 | 2.32a | 1.04 | 1.75a | 0.62 | 9.98b | 8.32 | 17.64b | 0.23 | 154.00a | 14.20 |
| Treatment | Observed OTUs 97% | Chao1 Index | Simpson Index | Shannon Index | ||||
|---|---|---|---|---|---|---|---|---|
| Average | Error | Average | Error | Average | Error | Average | Error | |
| AR | 3153 | 6 | 3114.84 | 9.96 | 0.96 | 0.0002 | 4.82 | 0.0051 |
| AM | 3159 | 20 | 3116.50 | 19.08 | 0.96 | 0.0001 | 4.82 | 0.0024 |
| MS | 3155 | 8 | 3119.60 | 13.89 | 0.96 | 0.0001 | 4.81 | 0.0031 |
| AR&AM&MS | 3150 | 12 | 3120.62 | 19.40 | 0.96 | 0.0002 | 4.82 | 0.0021 |
| AL | 3147 | 18 | 3108.87 | 18.04 | 0.96 | 0.0002 | 4.81 | 0.0038 |
Disclaimer/Publisher’s Note: The statements, opinions and data contained in all publications are solely those of the individual author(s) and contributor(s) and not of MDPI and/or the editor(s). MDPI and/or the editor(s) disclaim responsibility for any injury to people or property resulting from any ideas, methods, instructions or products referred to in the content. |
© 2024 by the authors. Licensee MDPI, Basel, Switzerland. This article is an open access article distributed under the terms and conditions of the Creative Commons Attribution (CC BY) license (https://creativecommons.org/licenses/by/4.0/).
Share and Cite
Chen, G.; Cai, J.; Li, W.; Liu, Y.; Wu, Y.; Wang, T. Impact Mechanisms of Different Ecological Forest Restoration Modes on Soil Microbial Diversity and Community Structure in Loess Hilly Areas. Appl. Sci. 2024, 14, 11162. https://doi.org/10.3390/app142311162
Chen G, Cai J, Li W, Liu Y, Wu Y, Wang T. Impact Mechanisms of Different Ecological Forest Restoration Modes on Soil Microbial Diversity and Community Structure in Loess Hilly Areas. Applied Sciences. 2024; 14(23):11162. https://doi.org/10.3390/app142311162
Chicago/Turabian StyleChen, Gang, Jinjun Cai, Weiqian Li, Yitong Liu, Yan Wu, and Tongtong Wang. 2024. "Impact Mechanisms of Different Ecological Forest Restoration Modes on Soil Microbial Diversity and Community Structure in Loess Hilly Areas" Applied Sciences 14, no. 23: 11162. https://doi.org/10.3390/app142311162
APA StyleChen, G., Cai, J., Li, W., Liu, Y., Wu, Y., & Wang, T. (2024). Impact Mechanisms of Different Ecological Forest Restoration Modes on Soil Microbial Diversity and Community Structure in Loess Hilly Areas. Applied Sciences, 14(23), 11162. https://doi.org/10.3390/app142311162

