Decision-Making System for Electric Vehicle Management by Integrating Smart Technologies and Local Characteristics
Abstract
1. Introduction
2. Related Works
3. Calculation of Charging Station Demand
3.1. Energy Demand per City
3.2. Forecasting Electric Vehicle Demand Growth
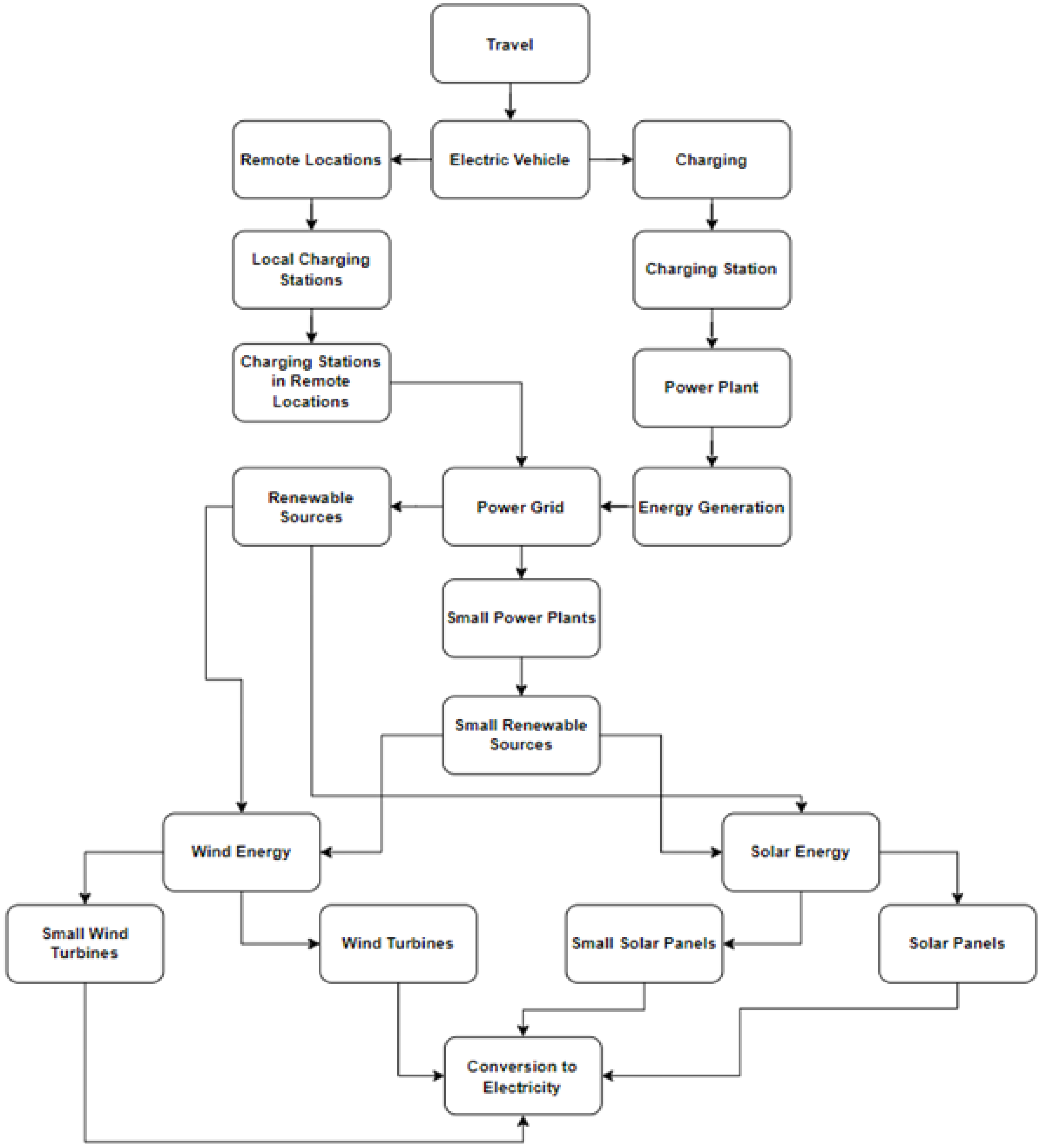
3.3. Integration of Electric Vehicles and Power Infrastructure
- Charging stations: The dispersion of charging stations for electric vehicles over the city. These stations can be situated in a range of locations, such as public spaces, shopping centers, and residential neighborhoods.
- Mobile app integration: The integration of charging stations with mobile applications to enable users to monitor station availability, charge duration, and service expenses.
- City grid integration: The interaction of electric vehicles with the city grid using smart grid technologies and intelligent power grids. This involves the capacity to optimize energy use and grid interaction.
- Incorporation into transportation network: The integration of electric vehicles into the urban transportation network to manage traffic flow, alleviate congestion, and enhance route efficiency.
- A datalink to communicate with vehicles and charging stations and provide real-time data regarding the vehicle condition, battery charge, and route;
- External data sources that provide additional data, specifically information about weather, traffic, road construction works, and additional external factors;
- A server cluster for the algorithmic analysis of the provided data and decision-making.
4. Methodology
4.1. Multi-Criteria Decision Analysis Framework
- PROMETHEE offers a straightforward structure with positive and negative preference flows, which makes it easier to interpret results compared to ELECTRE, which often lacks transparency in ranking decisions [28].
- Unlike TOPSIS, which evaluates alternatives based on their proximity to an ideal solution, PROMETHEE allows for nuanced pairwise comparisons using customizable preference functions tailored to real-world decision contexts [34].
- PROMETHEE provides unique visualization tools, such as the GAIA plane, which enables stakeholders to understand trade-offs and dependencies among criteria. This feature is particularly beneficial for complex systems like EV infrastructure integration [31].
- PROMETHEE supports both qualitative and quantitative criteria, making it adaptable for integrating environmental, economic, and technical considerations [29].
- PROMETHEE has been effectively applied in studies evaluating renewable energy integration and transportation systems, demonstrating its suitability for evaluating EV infrastructure scenarios [30].
4.2. PROMETHEE Method and Its Application
- Alternatives represent different strategies for integrating EVs into transportation and energy systems. For this research, the alternatives could include various EV charging strategies, renewable energy integration models (such as wind and solar), and smart grid interaction frameworks [30]. Criteria are selected based on factors like cost, environmental impact, energy efficiency, user convenience, scalability, and grid resilience [29].
- In PROMETHEE, a preference function is defined for each criterion, which describes how the performance of one alternative compares to another. Common preference functions include usual, U-shape, V-shape, level, linear, and Gaussian functions. These preference functions allow for flexibility in modeling both qualitative and quantitative criteria [34].
- For each pair of alternatives, a preference index is calculated, indicating the extent to which alternative a is preferred over b. This index reflects the strength of the preference, which is then used in subsequent steps to calculate the positive and negative flows [28].
- The positive flow represents how much alternative a is preferred over other alternatives, while the negative flow shows how much it is dominated by other alternatives. These flows are computed as follows:
- The net flow , calculated as the difference between positive and negative flows, provides a comprehensive measure of an alternative’s overall performance:A higher net flow indicates a more preferred alternative, which is then used to rank the alternatives [29].
- Based on the net flow values, the alternatives are ranked, providing a clear order of preference. This ranking helps decision-makers choose the best strategy for integrating EVs and renewable energy into the grid, accounting for multiple conflicting objectives [31].
4.3. Aggregation of Indicators
- Indicators such as CO2 emissions, energy efficiency, and grid stability are selected to represent the global and local environmental impacts of EV integration [30].
- By combining indicators such as cost and environmental impact into one composite metric, a more balanced view of the system’s performance is achieved [35].
- When necessary, indicators are considered jointly but not aggregated, allowing for more nuanced prioritizations based on stakeholder preferences. This approach is particularly useful when dealing with complex, interdependent criteria [31].
4.4. Research Task’s Mathematical Formulation
- Let be the distributed databases, the distributed web servers, and the web server links.
- Let represent a set of clients.
- Let be the set of program agents, with performing smart charging tasks [36].
5. Modeling of Power Supply
- : energy consumption in kilowatt-hours (kWh);
- : power consumption in kilowatts (kW);
- : operational time in hours.
5.1. Calculation of Solar Panel and Battery Requirements
- : required solar panel area in square meters;
- : solar panel efficiency (assumed 20%);
- I: solar irradiance (kWh/m2/day).
- A 150 kW charging station requires a solar panel area of approximately 1529.7 m2.
- A 50 kW charging station requires a solar panel area of approximately 507 m2.
- A 22 kW charging station requires a solar panel area of approximately 75.6 m2.
- A 150 kW charging station requires a battery area of approximately 60 m2.
- A 50 kW charging station requires a battery area of approximately 22 m2.
- A 22 kW charging station requires a battery area of approximately 4 m2.
- Load Scheduling: Develop detailed load schedules for each station, considering peak and off-peak usage patterns.
- Solar Panel Sizing: Calculate the total number of solar panels required using Formula (10).
- Battery Storage Sizing: Determine the required battery storage capacity to meet peak demand and ensure reliability.
- Cost Analysis: Perform a cost analysis, calculating the total cost of solar panels and battery storage for each station. An analysis of ROI and the payback period based on energy savings is included.
- Cooling and Ventilation: Design efficient cooling systems for battery storage, preferably underground with proper ventilation systems.
- Integration with the Grid: Evaluate the potential for integrating the charging stations with the local grid and using smart grid technologies for energy distribution and load management [36].
5.2. Multi-Criteria Decision-Making (MCDM) Example Using PROMETHEE
5.3. Example Calculations and Results
6. Discussion
6.1. Critical Analysis of Previous Studies
6.2. Key Contributions of the Proposed Framework
- Transparent decision-making facilitated by PROMETHEE’s positive and negative preference flows, which improve stakeholder engagement and clarity.
- Flexibility in evaluating both qualitative and quantitative criteria, such as environmental impacts, costs, and user convenience.
- Enhanced visualization of trade-offs using tools like the GAIA plane, aiding comprehensive understanding and collaborative decision-making.
6.3. Constraints of the Current Study
- Limited applicability to diverse geographical regions, particularly rural and remote areas with unique grid demands.
- Challenges in integrating distributed renewable energy sources, such as solar and wind, with existing grid infrastructures.
- Computational complexity in the real-time implementation of PROMETHEE and adaptive control strategies for large-scale systems.
6.4. Prospective Research Directions
- Advanced Control Techniques: While the Section 5 demonstrates the feasibility of balancing energy demand using solar panels and battery storage systems, integrating advanced control frameworks could enhance system adaptability. Observer-based sliding-mode control frameworks [42] and discrete-time interval type-2 fuzzy Markov jump systems [43] can improve the robustness of the EV infrastructure by dynamically adjusting to fluctuations in energy demand and renewable energy output. These techniques can complement the PROMETHEE-based decision framework by providing real-time adjustments to charging schedules and resource allocations.
- Integration of Renewable Energy: The integration of solar energy, as modeled in the previous section, is a critical step toward sustainable EV infrastructure. However, renewable energy sources like wind and solar are intermittent, requiring advanced IoT-enabled monitoring and control systems [44] for seamless integration. Future research could explore strategies to incorporate real-time data from IoT sensors to optimize energy flow between solar panels, batteries, and the grid. These systems can ensure a consistent power supply while maintaining grid stability during peak usage periods.
- Hybrid Decision-Making Systems: The PROMETHEE method provides a robust framework for multi-criteria decision-making, but its integration with predictive models like fuzzy neural networks and machine learning [41] could further enhance decision accuracy. For instance, the insights from the solar panel and battery requirements calculated earlier could be extended by incorporating predictive analytics for seasonal variations in energy production and demand. This hybrid approach would enable proactive decision-making and optimal resource allocation, ensuring long-term sustainability.
- Real-Time Monitoring and IoT Integration: The detailed load scheduling and sizing calculations in the Section 5 highlight the need for real-time monitoring to balance energy consumption and generation. IoT technologies [44] could be employed to gather real-time data on energy usage, equipment performance, and environmental conditions. These data streams can feed into adaptive control models to dynamically optimize charging station operations, detect faults, and predict maintenance needs, significantly improving system efficiency.
- H∞ Control for System Stability: The modeling section’s focus on battery storage highlights the importance of system stability under fluctuating renewable energy inputs. H∞ control models [45] offer a robust approach to maintaining operational stability in hybrid energy systems with finite frequency specifications. Integrating these control models with the energy management strategies outlined earlier can ensure reliability and efficiency in high-demand scenarios, especially in large-scale deployments.
- Optimization of Charging Infrastructure: While the current analysis favors larger-capacity stations for urban areas with higher demand, future research should examine cost-effective strategies for deploying smaller stations in rural and remote regions. Decision-making frameworks could be enhanced to factor in localized variables such as solar irradiance, population density, and travel patterns. PROMETHEE, combined with location-specific data, could optimize infrastructure placement to maximize accessibility and energy efficiency.
- Economic and Environmental Trade-Offs: The environmental and cost analyses in the modeling section reveal the importance of balancing financial feasibility with sustainability goals. Future studies could explore advanced life-cycle assessment methods to evaluate the long-term benefits of renewable energy integration and EV infrastructure investments. These analyses would help stakeholders prioritize projects that align with regional sustainability objectives while delivering measurable economic returns.
6.5. Implications for Sustainable Development
7. Conclusions
Author Contributions
Funding
Institutional Review Board Statement
Informed Consent Statement
Data Availability Statement
Conflicts of Interest
References
- Mahmood, D.; Javaid, N.; Ahmed, G.; Khan, S.; Monteiro, V. A review on optimization strategies integrating renewable energy sources focusing uncertainty factor–Paving path to eco-friendly smart cities. Sustain. Comput. Inform. Syst. 2021, 30, 100559. [Google Scholar] [CrossRef]
- European Environmental Agency. Electric Vehicles Report 2023. Available online: https://www.eea.europa.eu/en/topics/in-depth/electric-vehicles?activeTab=fa515f0c-9ab0-493c-b4cd-58a32dfaae0a (accessed on 15 August 2024).
- Kirmani, S.; Akhtar, I.; Rehman, M.U. Electric Vehicle Infrastructure Management with Maximum Utilization of Renewable Energy: A Review. In Proceedings of the 2023 IEEE 3rd International Conference on Sustainable Energy and Future Electric Transportation (SEFET), Bhubaneswar, India, 9–12 August 2023; IEEE: Piscataway, NJ, USA, 2023; pp. 1–8. [Google Scholar]
- Göhler, G.; Klingler, A.L.; Klausmann, F.; Spath, D. Integrated modelling of decentralised energy supply in combination with electric vehicle charging in a real-life case study. Energies 2021, 14, 6874. [Google Scholar] [CrossRef]
- Saboori, H.; Jadid, S.; Savaghebi, M. Optimal management of mobile battery energy storage as a self-driving, self-powered and movable charging station to promote electric vehicle adoption. Energies 2021, 14, 736. [Google Scholar] [CrossRef]
- Latvia—Air Pollution Country Fact Sheet. Available online: https://www.eea.europa.eu/themes/air/country-fact-sheets/2023-country-fact-sheets/latvia-air-pollution-country (accessed on 19 March 2024).
- Number of Electric Cars in Kazakhstans Grows Ninefold in One Year. Available online: https://astanatimes.com/2024/03/number-of-electric-cars-in-kazakhstans-grows-ninefold-in-one-year/ (accessed on 29 March 2024).
- President of the Republic of Uzbekistan. Decree No. PP-443 on Measures for State Support of Electric Vehicle Production. 2022. Available online: https://nrm.uz/contentf?doc=708824 (accessed on 11 September 2024).
- Hariri, A.O.; El Hariri, M.; Youssef, T.; Mohammed, O.A. A bilateral decision support platform for public charging of connected electric vehicles. IEEE Trans. Veh. Technol. 2018, 68, 129–140. [Google Scholar] [CrossRef]
- Clemente, M.; Nolich, M.; Ukovich, W.; Fanti, M.P. A decision support system for the management of an electric-car sharing system. In Proceedings of the 2015 IEEE International Conference on Systems, Man, and Cybernetics, Hong Kong, China, 9–12 October 2015; IEEE: Piscataway, NJ, USA, 2015; pp. 533–538. [Google Scholar]
- Milas, N.; Mourtzis, D.; Tatakis, E. A decision-making framework for the smart charging of electric vehicles considering the priorities of the driver. Energies 2020, 13, 6120. [Google Scholar] [CrossRef]
- Stopka, O.; Stopková, M.; Pecman, J. Application of multi-criteria decision making methods for evaluation of selected passenger electric cars: A case study. Commun. Sci. Lett. Univ. Zilina 2022, 24, A133–A141. [Google Scholar] [CrossRef]
- Manovytska, D.; Semenova, N.; Dolenko, G. Problems of Decision Making in Subject Domain" Electric Vehicle. In Proceedings of the IntSol, Kyiv-Uzhhorod, Ukraine, 28–30 September 2021; pp. 175–183. [Google Scholar]
- International Energy Agency. Global EV Outlook 2024: Moving Towards Increased Affordability; Technical Report; IEA: Paris, France, 2024. [Google Scholar]
- Amekudzi, A.A.; Khisty, C.; Khayesi, M. Using the sustainability footprint model to assess development impacts of transportation systems. Transp. Res. Part A Policy Pract. 2009, 43, 339–348. [Google Scholar] [CrossRef]
- Atakhanova, Z.; Howie, P. Electricity demand in Kazakhstan. Energy Policy 2007, 35, 3729–3743. [Google Scholar] [CrossRef]
- Nakispekova, A. Kazakhstan’s Energy Sector Soars: Record Oil and Gas Production, Digital Innovations Fuel Growth. The Astana Times, 1 August 2024. [Google Scholar]
- Bureau of National Statistics of the Agency for Strategic Planning and Reforms of the Republic of Kazakhstan. Transport Statistics. 2024. Available online: https://stat.gov.kz/ru/industries/business-statistics/stat-transport (accessed on 11 September 2024).
- Tengri Auto. Number and Distribution of Electric Charging Stations in Kazakhstan. 2024. Available online: https://tengriauto.kz/electromobiles/skolko-elektrozaryadnyih-stantsiy-kazahstane-gde-vsego-543065/ (accessed on 11 September 2024).
- Salimova, J.; Tabuldinova, K. Electric Vehicles in Kazakhstan: What Is Already Available And What Is Still Needed. Unicase Law Blog, 13 May 2024. [Google Scholar]
- Finprom. Electric Vehicles: A Global Trend Relevant in Kazakhstan, with Charging Infrastructure Playing a Key Role in Green Fleet Development. 2021. Available online: https://finprom.kz/ (accessed on 20 November 2024).
- Astana International Financial Centre. EVs: In the World and in Kazakhstan, and Their Role in Reducing Greenhouse Gas Emissions; Technical Report; Astana International Financial Centre: Astana, Kazakhstan, 2024. [Google Scholar]
- Hu, J.; Wang, X.; Tan, S. Electric Vehicle Integration in Coupled Power Distribution and Transportation Networks: A Review. Energies 2024, 17, 4775. [Google Scholar] [CrossRef]
- Habib, S.; Khan, M.M.; Abbas, F.; Sang, L.; Shahid, M.U.; Tang, H. A Comprehensive Study of Implemented International Standards, Technical Challenges, Impacts and Prospects for Electric Vehicles. IEEE Access 2018, 6, 13866–13890. [Google Scholar] [CrossRef]
- Chan, C.C.; Jian, L.; Tu, D. Smart charging of electric vehicles—Integration of energy and information. IET Electr. Syst. Transp. 2014, 4, 89–96. [Google Scholar] [CrossRef]
- Yi, Z.; Shirk, M. Data-Driven Optimal Charging Decision Making for Connected and Automated Electric Vehicles: A Personal Usage Scenario. Transp. Res. Part C Emerg. Technol. 2018, 86, 37–58. [Google Scholar] [CrossRef]
- Waeger, P.; Calderon, E.; Arce, R.; Kunicina, N.; Joumard, R.; Nicolas, J.; Tennøy, A.; Ramjerdi, F.; Ruzicka, M.; Arapis, G.; et al. Methods for a joint consideration of indicators. In Indicators of Environmental Sustainability in Transport: An Interdisciplinary Approach to Methods. INRETS Report, Recherches; European Commission: Brussels, Belgium, 2010; Volume 282, pp. 191–271. [Google Scholar]
- Figueira, J.; Mousseau, V.; Roy, B. ELECTRE methods. In Multiple Criteria Decision Analysis: State of the Art Surveys; Figueira, J., Greco, S., Ehrgott, M., Eds.; Springer: Boston, MA, USA; Dordrecht, The Netherlands; London, UK, 2005; pp. 133–162. [Google Scholar]
- Broniewicz, E.; Ogrodnik, K. A Comparative Evaluation of Multi-Criteria Analysis Methods for Sustainable Transport. Energies 2021, 14, 5100. [Google Scholar] [CrossRef]
- Mwasilu, F.; Justo, J.J.; Kim, E.K.; Do, T.T.; Jung, J.W. Electric vehicles and smart grid interaction: A review on vehicle to grid and renewable energy sources integration. Renew. Sustain. Energy Rev. 2014, 34, 501–516. [Google Scholar] [CrossRef]
- Kiker, G.; Bridges, T.S.; Varghese, A.; Seager, T.P.; Linkov, I. Application of Multicriteria Decision Analysis in Environmental Decision Making. Environ. Manag. 2009, 1, 95–108. [Google Scholar] [CrossRef]
- Marleau Donais, F.; Abi-Zeid, I.; Waygood, E.O.; Lavoie, R. A Review of Cost-Benefit Analysis and Multicriteria Decision Analysis from the Perspective of Sustainable Transport in Project Evaluation. EURO J. Decis. Process. 2019, 7, 327–358. [Google Scholar] [CrossRef]
- Macharis, C.; Turcksin, L.; Lebeau, K. Multi Actor Multi Criteria Analysis (MAMCA) as a Tool to Support Sustainable Decisions. Decis. Support Syst. 2012, 54, 610–620. [Google Scholar] [CrossRef]
- Brans, J.P.; Marechal, B. Multiple Criteria Decision Analysis. In Multiple Criteria Decision Analysis; Figueira, J., Greco, S., Ehrgott, M., Eds.; Springer Science + Business Media Inc.: Boston, MA, USA, 2005; Chapter 5; 1045p. [Google Scholar]
- Rowley, H.; Peters, G.M.; Lundie, S.; Moore, S.J. Aggregating Sustainability Indicators: Beyond the Weighted Sum. J. Environ. Manag. 2012, 111, 24–33. [Google Scholar] [CrossRef]
- Lopes, J.; Soares, F.; Almeida, P. Integration of electric vehicles in the electric power system. Proc. IEEE 2011, 99, 168–183. [Google Scholar] [CrossRef]
- Grants, R. Design of an Electric Vehicle Fast-Charging Station with Integration of Renewable Energy. Master’s Thesis, Faculty of Computer Control of Electrical Technologies, Riga Technical University, Riga, Latvia, 2020. [Google Scholar]
- Zhang, S.; Hou, Y.; Zhang, S.; Zhang, M. Fuzzy Control Model and Simulation for Nonlinear Supply Chain System with Lead Times. Complexity 2017, 2017, 2017634. [Google Scholar] [CrossRef]
- Zhang, S.; Li, S.; Zhang, S.; Zhang, M. Decision of Lead-Time Compression and Stable Operation of Supply Chain. Complexity 2017, 2017, 7436764. [Google Scholar] [CrossRef]
- Zhang, S.; Zhang, M. Mitigation of Bullwhip Effect in Closed-Loop Supply Chain Based on Fuzzy Robust Control Approach. Complexity 2020, 2020, 1085870. [Google Scholar] [CrossRef]
- Ge, J.; Zhang, S. Adaptive Inventory Control Based on Fuzzy Neural Network under Uncertain Environment. Complexity 2020, 2020, 6190936. [Google Scholar] [CrossRef]
- Sun, Q.; Ren, J. Sliding Mode Control of Discrete-Time Interval Type-2 Fuzzy Markov Jump Systems with the Preview Target Signal. Appl. Math. Comput. 2022, 435, 127479. [Google Scholar] [CrossRef]
- Zhang, N.; Qi, W.; Pang, G.; Cheng, J.; Shi, K. Observer-based sliding mode control for fuzzy stochastic switching systems with deception attacks. Appl. Math. Comput. 2022, 427, 127153. [Google Scholar] [CrossRef]
- Mohammadi, F.; Rashidzadeh, R. An Overview of IoT-Enabled Monitoring and Control Systems for Electric Vehicles. IEEE Instrum. Meas. Mag. 2021, 24, 91–97. [Google Scholar] [CrossRef]
- Duan, Z.; Liang, J.; Xiang, Z. H∞ Control for Continuous-Discrete Systems in T-S Fuzzy Model with Finite Frequency Specifications. Discret. Contin. Dyn. Syst. Ser. S 2022, 15, 3155–3172. [Google Scholar] [CrossRef]





| Alternatives | Description |
|---|---|
| 22 kW | Small charging station |
| 50 kW | Medium charging station |
| 150 kW | Large charging station |
| Criteria | Meaning | Weight |
|---|---|---|
| Cost | Solution cost in EUR | 0.4 |
| Environmental impact | CO2 savings in kg/year | 0.3 |
| Energy efficiency | Panel efficiency (kWh/m2) | 0.2 |
| User convenience | Usage satisfaction (score) | 0.1 |
| Variant | Cost (EUR/year) | CO2 Savings (kg/year) | Efficiency (kWh/m2) | Convenience (Score 1–10) |
|---|---|---|---|---|
| 22 kW | 15,000 | 50,000 | 200 | 7 |
| 50 kW | 30,000 | 120,000 | 180 | 8 |
| 150 kW | 70,000 | 300,000 | 170 | 9 |
| Variants | Cost | CO2 Savings | Efficiency | Convenience |
|---|---|---|---|---|
| 22 kW | 0.214 | 0.16 | 0.5 | 0.77 |
| 50 kW | 0.43 | 0.4 | 0.33 | 0.88 |
| 150 kW | 1 | 1 | 0.44 | 1 |
| Pair | Cost | CO2 Savings | Efficiency | Convenience |
|---|---|---|---|---|
| (22, 50) | 0.43–0.21 | 0.4–0.16 | 0.33–0.5 | 0.88–0.78 |
| (22, 150) | 1–0.21 | 1–0.16 | 0.44–0.5 | 1–0.77 |
| (50, 22) | 0.21–0.43 | 0.16–0.4 | 0.5–0.33 | 0.77–0.88 |
| (50, 150) | 1–0.43 | 1–0.4 | 0.44–0.33 | 1–0.88 |
| (150, 22) | 0.21–1 | 0.16–1 | 0.5–0.44 | 0.77–1 |
| (150, 50) | 0.43–1 | 0.4–1 | 0.33–0.44 | 0.88–1 |
| Variant | Positive Flow | Negative Flow | Net Flow | User Convenience (Normalized) |
|---|---|---|---|---|
| 22 kW | 0.4 | 0.6 | −0.2 | 3 |
| 50 kW | 0.5 | 0.5 | 0 | 2 |
| 150 kW | 0.7 | 0.3 | 0.4 | 1 |
Disclaimer/Publisher’s Note: The statements, opinions and data contained in all publications are solely those of the individual author(s) and contributor(s) and not of MDPI and/or the editor(s). MDPI and/or the editor(s) disclaim responsibility for any injury to people or property resulting from any ideas, methods, instructions or products referred to in the content. |
© 2024 by the authors. Licensee MDPI, Basel, Switzerland. This article is an open access article distributed under the terms and conditions of the Creative Commons Attribution (CC BY) license (https://creativecommons.org/licenses/by/4.0/).
Share and Cite
Kunicina, N.; Beliaev, V.; Grants, R.; Caiko, J.; Amanova, R.; Brūzgienė, R.; Mansurova, M. Decision-Making System for Electric Vehicle Management by Integrating Smart Technologies and Local Characteristics. Appl. Sci. 2024, 14, 11150. https://doi.org/10.3390/app142311150
Kunicina N, Beliaev V, Grants R, Caiko J, Amanova R, Brūzgienė R, Mansurova M. Decision-Making System for Electric Vehicle Management by Integrating Smart Technologies and Local Characteristics. Applied Sciences. 2024; 14(23):11150. https://doi.org/10.3390/app142311150
Chicago/Turabian StyleKunicina, Nadezhda, Vladimir Beliaev, Roberts Grants, Jelena Caiko, Raikhan Amanova, Rasa Brūzgienė, and Madina Mansurova. 2024. "Decision-Making System for Electric Vehicle Management by Integrating Smart Technologies and Local Characteristics" Applied Sciences 14, no. 23: 11150. https://doi.org/10.3390/app142311150
APA StyleKunicina, N., Beliaev, V., Grants, R., Caiko, J., Amanova, R., Brūzgienė, R., & Mansurova, M. (2024). Decision-Making System for Electric Vehicle Management by Integrating Smart Technologies and Local Characteristics. Applied Sciences, 14(23), 11150. https://doi.org/10.3390/app142311150

