Next Article in Journal
Research on Basic Properties of Polymers for Fused Deposition Modelling Technology
Previous Article in Journal
Numerical Analysis of Cold Spray Process for Creation of Pin Fin Geometries
Previous Article in Special Issue
The Use of Electric Vehicles to Support the Needs of the Electricity Grid: A Systematic Literature Review
 
 
Font Type:
Arial Georgia Verdana
Font Size:
Aa Aa Aa
Line Spacing:
Column Width:
Background:
Article

Decision-Making System for Electric Vehicle Management by Integrating Smart Technologies and Local Characteristics

1
Faculty of Computer Science, Information Technology and Energy, Institute of Industrial Electronics and Electrical Engineering, Riga Technical University, LV-1048 Riga, Latvia
2
Faculty of Power and Electrical Engineering, Institute of Industrial Electronics and Electrical Engineering, Riga Technical University, LV-1048 Riga, Latvia
3
Artificial Intelligence and Big Data Group, Al-Farabi Kazakh National University, Almaty 050040, Kazakhstan
4
Department of Computer Sciences, Faculty of Informatics, Kaunas University of Technology, 44249 Kaunas, Lithuania
5
Department of Artificial Intelligence and Big Data, Faculty of Information Technology, Al-Farabi Kazakh National University, Almaty 050040, Kazakhstan
*
Author to whom correspondence should be addressed.
Appl. Sci. 2024, 14(23), 11150; https://doi.org/10.3390/app142311150
Submission received: 3 November 2024 / Revised: 25 November 2024 / Accepted: 26 November 2024 / Published: 29 November 2024
(This article belongs to the Special Issue Current Research and Future Development for Sustainable Cities)

Abstract

With the global shift to electric vehicles, countries face unique challenges and opportunities shaped by their geographical and economic contexts. This paper presents a system that leverages smart transport technologies, the Internet of Things, and decision-making algorithms, such as PROMETHEE, to optimize charging stations and their positioning in diverse urban and rural settings. The system addresses key obstacles, including managing charging infrastructure, balancing energy consumption, and enhancing transport accessibility. By analyzing local conditions, the proposed solution incorporates innovative algorithms for electricity demand forecasting, charging station management, and integration with urban transport systems. This approach ensures a flexible, scalable, and sustainable electric vehicle management system that aligns with international standards and evolving technological trends.

1. Introduction

Electric vehicle transport is becoming a key element of sustainable development initiatives in the global effort to decrease carbon dioxide emissions and shift to renewable energy sources [1]. Nations globally are dealing with the consequences of climate change and working to reduce its impact. Currently, Europe is the global front-runner in the adoption of electric vehicles. For example, according to European Environmental agency data [2], in 2022, the share of electric vehicles in new car registrations increased in almost all countries (EU-27, Iceland, Norway) compared with 2021. The highest shares were found in Norway (89%), Sweden (58%), and Iceland (56%). The use of electric vehicles is a crucial step in reaching these objectives outside Europe as well [3].
Electric vehicles provide numerous benefits compared to traditional internal combustion engine vehicles, such as decreased noise pollution, no exhaust emissions, and lower operational expenses [4,5].
A significant proportion of Europe’s urban population lives in cities where EU air quality standards for the protection of human health are regularly exceeded. Air pollution continues to significantly impact the health of Europeans, particularly in urban areas, leading to economic costs such as shortened lifespans, increased medical expenses, and reduced productivity through lost working days. The pollutants with the most serious impacts on human health are particulate matter, nitrogen dioxide, and ground-level ozone [6]. This backdrop of environmental and health challenges has driven the rapid global adoption of electric vehicles as part of broader sustainability strategies.
According to the Energyprom analytical website, the surge in electric vehicle adoption in Kazakhstan is partly attributed to the Eurasian Economic Commission’s Council decision to extend duty-free imports of electric vehicles until the end of 2025. This aligns with global trends highlighted by the International Energy Agency, which reports that electric vehicle sales increased dramatically worldwide, from approximately 1 million in 2017 to over 10 million in 2022. However, while the global market reflects a growing acceptance of electric vehicles, Kazakhstan faces distinct challenges.
Kazakhstan represents an evolving and rapidly growing market for electric vehicles, with significant potential driven by its energy market. As a country with abundant energy resources, including renewable energy development initiatives, Kazakhstan is well positioned to support the transition to electric vehicles. However, issues with infrastructure, such as insufficient charging networks and an uneven distribution of charging stations, pose significant obstacles to widespread EV adoption. These barriers must be addressed to fully realize the potential of Kazakhstan’s electric vehicle market.
This research addresses these barriers by focusing on the development of an integrated decision-making system tailored to Kazakhstan’s unique geographical, economic, and infrastructural conditions. Such a system is vital, as evidenced by the rapid growth in the number of electric vehicles in Kazakhstan, which increased by 9.2 times between 2021 and 2023, from 914 to 8366 units [7]. Most of these vehicles are concentrated in urban centers like Almaty (4946 units), Astana (1044 units), and the Almaty Region (379 units), indicating uneven adoption across the country. By linking global electric vehicle trends with Kazakhstan’s specific constraints, this work highlights the need for context-sensitive solutions to bridge the gap between global innovations and local realities, ultimately fostering sustainable mobility solutions tailored to the region’s needs. This research was performed to ensure that Kazakhstan can fully utilize electric vehicles to further its environmental, economic, and social goals. Kazakhstan’s climatic conditions, such as extreme temperatures, reduce battery performance and require electric vehicles to be adapted to these challenges. Additionally, the high cost of EVs and limited public awareness hinder accessibility, slowing adoption despite government support measures. Global practices offer adaptable solutions, such as renewable energy-powered charging stations in Norway or subsidized loan programs in Uzbekistan [8]. These strategies can overcome barriers and enhance the impact of existing policies. This study proposes an approach that integrates global best practices with Kazakhstan’s unique needs to build a sustainable system for advancing electric vehicle transport in the country.
The socio-economic landscape of Kazakhstan, with differing levels of urbanization and economic development in various regions, requires an adaptable strategy for electric car implementation. The decision-making mechanism should consider regional variations in income, urban infrastructure, and public awareness, customizing projects to the distinct needs and capacities of various areas.
A major challenge is the early stage of electric vehicle infrastructure, especially the limited availability of charging stations, which are essential for the mobility and convenience of electric vehicle users. The extensive distances separating Kazakhstan’s urban areas exacerbate this issue, requiring a comprehensive system of charging stations to facilitate long-distance journeys for electric vehicle users.
This system would involve a comprehensive strategy that includes infrastructure development, financial incentives, and educational efforts to promote the use of electric vehicles. The process would utilize data analytics and stakeholder feedback to pinpoint optimal locations for charging stations, matching them with current travel routes and geographic characteristics. Moreover, the system could help with the introduction of incentives or financing alternatives to reduce the financial obstacles for prospective electric vehicle purchasers.

2. Related Works

The landscape of electric vehicle technology has rapidly evolved, with decision-making systems playing a crucial role in addressing operational efficiencies, user satisfaction, and environmental sustainability. Examples from international practice, including the successful strategies of Norway and China, demonstrate that a holistic approach—encompassing the availability of charging infrastructure, the use of renewable energy sources, and government support—is a key factor for success. At the same time, Kazakhstan faces several specific challenges, such as extreme climatic conditions, a shortage of charging stations, and a low level of public awareness. For the sustainable adoption of electric vehicles, the country must adapt these international practices while taking into account its geographic, climatic, and socio-economic characteristics.
The investigation into optimizing electric vehicle charging processes by developing a decentralized and hierarchical system for efficient electric vehicle power grid interactions was highlighted in [9]. This research addresses grid load and charging station congestion, offering dynamic charging control and Internet of Things (IoT) integration as solutions. It underscores the necessity for a unified approach to charging station management, highlighting the critical role of inter-grid communication and data exchange in enhancing electric vehicle infrastructure utilization.
In [10], the authors delve into creating a decision support system for electric carsharing system management. They examine the logistical and operational intricacies of carsharing, advocating for effective vehicle redistribution to boost availability and diminish environmental harm. The study suggests employing discrete event modeling and Information and Communication Technology (ICT) tools for fleet oversight and management, underlining the need for sustainable, flexible management tactics to enhance carsharing service efficiency and appeal.
The work presented in [11] is dedicated to the development of a smart charging system for electric vehicles, adaptable to the preferences and priorities of drivers. It explores various optimization methods, such as the Genetic Algorithm and Particle Swarm Optimization, alongside the analytical hierarchical process (AHP), for charging station selection. The study also incorporates the OPC-UA standard for electric vehicle charging station communication. The findings from numerical experiments validate the system’s performance across various charging situations. The authors assert that their system enhances flexibility, meets individual driver requirements, and optimizes charging station usage, thereby elevating driver contentment and charging management efficacy. This research is pivotal for advancing electric vehicle charging infrastructure and fostering more sustainable mobility.
The research described in [12] tried to find the best electric vehicle by using several types of decision-making methods, such as the principal option method and the analytical hierarchical process. The study pinpointed essential criteria for choosing an electric vehicle and conducted a thorough comparison among them. After collecting and evaluating data with these multi-factor decision-making tools, the findings revealed that electric vehicle No. 1 emerged as the superior choice regarding cost, range, and cargo capacity. Electric vehicle No. 2 also emerged as a compelling choice under these same considerations. The study’s conclusions highlight the critical role of multi-factor evaluation techniques in the electric vehicle selection process. These techniques facilitate a more objective assessment of various factors, offering a fuller perspective for well-informed decision-making, particularly within the context of the electric vehicle market.
The study outlined in [13] delves into the decision-making challenges within the electric vehicle sector, scrutinizing various market facets, such as international and governmental initiatives, manufacturers, and policy influences. It provides a detailed examination of electric vehicle types, focusing on their fundamental components, like batteries and motors, alongside the operational infrastructure. The research emphasizes creating mathematical frameworks to aid in decision-making processes related to electric vehicles.
Examples from international practice, including the successful strategies of Norway and China [14], demonstrate that a holistic approach—encompassing the availability of charging infrastructure, the use of renewable energy sources, and government support—is a key factor for success. At the same time, Kazakhstan faces several specific challenges, such as extreme climatic conditions, a shortage of charging stations, and a low level of public awareness. For the sustainable adoption of electric vehicles, the country must adapt these international practices while taking into account its geographic, climatic, and socio-economic characteristics.
The proposed system relies on a multi-level framework that incorporates global trends and local realities. One of its key components is a mechanism for the optimal placement of charging stations, considering long distances between settlements, travel routes, and the availability of power grids. This system aims to create a convenient infrastructure for both urban and rural areas, which is particularly relevant for Kazakhstan.
Additionally, the system integrates external data, such as weather conditions, traffic levels, and charging costs, to provide drivers with up-to-date and personalized recommendations. For example, under Kazakhstan’s harsh climate, the system will recommend stations equipped with protective technologies capable of withstanding severe cold and extreme heat. This is particularly important, as low temperatures in winter reduce battery efficiency, while high temperatures in summer can lead to overheating.
The novelty of this study lies in the creation of an integrated system that combines infrastructural, technological, and socio-economic aspects. This solution not only addresses current issues, such as the lack of charging stations and the high cost of electric vehicles, but also lays the foundation for the long-term sustainable development of electric vehicle transportation in Kazakhstan. By combining global experience with local realities, the proposed system becomes an important step toward creating an environmentally friendly and efficient transportation ecosystem.

3. Calculation of Charging Station Demand

There is an increasing awareness of the need to promote more sustainable transport patterns globally. This has heightened the importance of measuring and assessing the sustainability of present and future transport trends and policies. Environmental issues are becoming more prominent in decision-making processes concerning transport policies, plans, programs, projects, and technologies. The environmental impacts to be considered increase in complexity and relevance, depending on the decisions to be taken [15]. In addition, there is a sustainability demand to pre-determine the required number of infrastructure objects. Specifically, forecasting the demand for electric vehicle charging stations is a complex task that requires the consideration of many factors, including current vehicle sales data, electricity consumption, existing infrastructure, and global trends. To develop this forecast, we used a step-by-step approach that allowed us to build a robust model and present future scenarios for the development of charging station infrastructure.

3.1. Energy Demand per City

As the first step of modeling, it is necessary to estimate the number of charging stations for the main cities—the main consumers of electric vehicles. This is a basic step in performing the estimation of charging station positioning at specific destinations.
The demand analysis was performed based on the current state of the electric vehicle market and charging infrastructure in key cities of Kazakhstan: Almaty, Astana, Karaganda, Shymkent, and Aktau. The information regarding the energy demand in Kazakhstan was analyzed according to research in the field [16,17]. These studies show that Kazakhstan has experienced significant growth in electric power, which is very significant for EV market growth. Based on this research, a model was created to estimate possible growth.
N t = N n + N e
where N t is the total number of needed charging stations per city. The information is based on the current state N n and the estimated number of required charging stations N e . It is determined as the number of EV charging stations for which the cost function μ ( N e ) is minimized. The cost function is determined as shown below:
μ = N e 2 + m a x ( C d P P c ( N e + x ) 100 ,   0 ) 2
where μ is a cost function used for the minimization function. It is determined to be a mono-extremal function based on N e with additional data per city, such as C d —the current city demand for electric power—and P and P c —the city and country populations, respectively.
The data included such aspects as the city population, existing charging stations, and current electricity demand. Firstly, population data were obtained from reports from the Bureau of National Statistics of the Agency for Strategic Planning and Reforms of the Republic of Kazakhstan. Information on the number of existing charging stations in each city was sourced from official reports and statistics [18,19]. Finally, current electricity demand (kWh), reflecting the current load on charging stations, is crucial for determining future infrastructure needs. This approach makes it possible to take into account real conditions and create a reasonable forecast that can be used for the long-term planning of charging station infrastructure development in Kazakhstan.
As the calculation result, the forecast shown in Figure 1 was created.
As can be observed in Figure 1, the current charging station number is relatively low in cities such as Karaganda, Shymkent, Aktau, and Atyrau. Based on this, it can be assumed that a prediction based only on power supply demand can provide inaccurate data. To enhance the data accuracy, the forecast of EV market growth has to be taken into account, too.

3.2. Forecasting Electric Vehicle Demand Growth

Kazakhstan is a growing country with a relatively small number of electric vehicles in its current state. However, several studies, such as [20,21], have indicated that there has been significant growth in EV vehicles registered for the 2022–2024 period. According to relevant research in the field, such as [14], this trend is consistent with the global trend of growth in the number of electric vehicles, both in relative and absolute terms. Therefore, the global average market trend can be applied to forecast the electric vehicle market, both by country and by city. The base values of this trend should be taken as the number of electric vehicles in Kazakhstan for the period 2017–2023. To estimate the future demand for electric vehicles and charging stations, an average annual sales growth rate of 10% was applied. This growth rate aligns with global and regional trends, which indicate an increasing market share for electric vehicles. According to the research provided by the Astana International Financial Centre [22], the EV sales in Kazakhstan are evaluated at 2.5–2.7 thousand in 2023 and are estimated to reach approx. 3000 by the end of 2024. The annual forecasts based on electricity consumption prediction are estimated to reach approx. 40,000 units by 2035.
To enhance the accuracy of our projections, we introduced an adjustment factor of 0.98. This factor accounts for potential changes in electricity consumption, shifts in user behavior, and advancements in charging technologies. This correction helps avoid overestimation of infrastructure needs and provides a more realistic representation of operational conditions.
S h i = [ 2.1 , 2.2 , 2.52 , 2.73 , 3.045 ] , i = 2020 , 2021 , , 2024 , S p j = 3.35 × 1 . 1 ( j 2024 ) , j = 2025 , 2026 , , 2035 , N c n = i = 1 n S h i + S p j × 9.8 ,
where S h is historical sales per year (total in Kazakhstan), S p is projected sales based on market growth, and N c is the cumulative stations needed for the country’s road infrastructure.
Based on the adjusted electric vehicle sales data, we calculated the required number of charging stations. The formula used assumes 1 charging station for every 50 electric vehicles, in accordance with international infrastructure standards and recommendations. The final results were visualized and presented in the form of graphs and tables, illustrating the following:
Annual electric vehicle sales (in thousands of units). The required number of charging stations to meet demand. The cumulative number of charging stations needed to meet growing demand over time.
Our forecast indicates steady growth in demand for charging stations, reflecting the overall trajectory of the electric vehicle market in Kazakhstan. This model offers a structured, data-driven approach to infrastructure planning, ensuring timely adaptation to changing conditions. It also supports sustainable development in the transportation sector, aimed at reducing the carbon footprint and improving energy efficiency.
As can be observed in Figure 1 and Figure 2, the demand for EV charging stations is growing. By 2030, approximately 8.00 charging stations will be required. By 2035, this number should exceed 1400 to support the growing electric vehicle fleet. Engagement from both the public and private sectors is crucial for investing in charging infrastructure, especially in regions with lower station densities.

3.3. Integration of Electric Vehicles and Power Infrastructure

Unlike traditional petrol vehicles, electric vehicles depend significantly on urban infrastructure, which incorporates external telemetry, automated monitoring, and traffic control systems. Since charging stations form an integral part of this infrastructure, the patterns of electric vehicle usage must be considered when designing a decision-making system for charging station allocation.
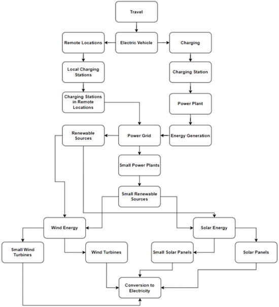
To delve deeper into this topic, it is essential to examine the utilization strategies and foundational algorithms that govern both the operation of electric vehicles and the supporting infrastructure. The diagram in Figure 3 shows the general-use strategy for EV transportation in both cities and remote areas, with a focus on using renewable energy sources. This explains the infrastructure approach for the EV demand, which will be reviewed in the upcoming section.
Figure 3 addresses the following aspects:
  • Charging stations: The dispersion of charging stations for electric vehicles over the city. These stations can be situated in a range of locations, such as public spaces, shopping centers, and residential neighborhoods.
  • Mobile app integration: The integration of charging stations with mobile applications to enable users to monitor station availability, charge duration, and service expenses.
  • City grid integration: The interaction of electric vehicles with the city grid using smart grid technologies and intelligent power grids. This involves the capacity to optimize energy use and grid interaction.
  • Incorporation into transportation network: The integration of electric vehicles into the urban transportation network to manage traffic flow, alleviate congestion, and enhance route efficiency.
At the same time, the approach to EV integration with the general grid depends on the overall use-case scenario and algorithms. Based on the EV general use-cycle, the main infrastructure needs for EV application differ significantly, and this has to be taken into account during model preparations. A previous review [23] shows that, although the system may be built differently, the basic interactions between modules remain the same. The basic scheme is shown in Figure 4 and can be considered a universal scheme. It represents the usage diagram for EVs in both urban and remote areas, focusing on renewable energy sources, incorporating insights from [24] on the impacts and challenges of EV deployment.
Figure 4 illustrates the integration of electric vehicles and the power infrastructure to promote sustainable urban mobility. This integration leverages findings from [25] on the smart charging of EVs and the use of AI in managing EVs, as highlighted by [24]. Based on this figure, it can be observed that the decision-making system has to include the following components:
  • A datalink to communicate with vehicles and charging stations and provide real-time data regarding the vehicle condition, battery charge, and route;
  • External data sources that provide additional data, specifically information about weather, traffic, road construction works, and additional external factors;
  • A server cluster for the algorithmic analysis of the provided data and decision-making.
These components are usually organized into a decision-making system in the following way: the control center is connected to a computational cluster, which has access to a database and algorithms. The datalink is connected to the control center to provide vehicle data, as well as connected to external data sources. The system’s typical design can be observed in Figure 5.
This structure is considered to be the basis for similar systems, as described in [26]. The system is used for data collection, data analysis, and parameter evaluation to make the most appropriate decisions for the EV. Data collection algorithms gather data from EV sensors—specifically speed, battery charge, traffic information, and weather conditions—and transfer them for parameter evaluation. In this step, the driving speed, route selection, and charging time are evaluated to make a decision regarding the next actions of the EV. This information is a basis for power source selection and their positioning, which will be described further.

4. Methodology

In the context of transport and environmental sustainability, multi-criteria decision analysis (MCDA) methods have been extensively researched and applied in decision-making processes, particularly for complex systems such as electric vehicle (EV) integration into power infrastructure [27]. MCDA enables decision-makers to evaluate multiple conflicting criteria, which is essential in energy systems where technological, environmental, and economic aspects must be considered together [28,29]. Prominent methods include ELECTRE, PROMETHEE, TOPSIS, and others. In this research, the PROMETHEE method was chosen for its ability to provide a clear ranking of alternatives, handle complex trade-offs, and visually represent decision-making criteria using the GAIA plane [30,31]. This makes it particularly effective in evaluating EV and smart grid interactions, especially considering the multi-dimensional aspects of transport and energy sustainability.

4.1. Multi-Criteria Decision Analysis Framework

The integration of electric vehicles into the grid requires the consideration of numerous criteria, including cost, environmental impact, energy efficiency, user convenience, and grid stability. Given the complexity of these systems, MCDA provides a systematic approach to handling these trade-offs, ensuring that no single criterion dominates the decision-making process [32].
MCDA has been widely adopted for evaluating sustainability initiatives in transportation and energy sectors due to its flexibility in handling diverse criteria, ranging from economic factors to environmental impacts [29,31]. Various methods, such as ELECTRE, PROMETHEE, and TOPSIS, have been used for policy evaluation, with PROMETHEE being particularly noted for its intuitive visual output and ease of interpretation [33]. For this research, the PROMETHEE method was selected due to several key advantages over other MCDA methods, such as ELECTRE and TOPSIS:
  • PROMETHEE offers a straightforward structure with positive and negative preference flows, which makes it easier to interpret results compared to ELECTRE, which often lacks transparency in ranking decisions [28].
  • Unlike TOPSIS, which evaluates alternatives based on their proximity to an ideal solution, PROMETHEE allows for nuanced pairwise comparisons using customizable preference functions tailored to real-world decision contexts [34].
  • PROMETHEE provides unique visualization tools, such as the GAIA plane, which enables stakeholders to understand trade-offs and dependencies among criteria. This feature is particularly beneficial for complex systems like EV infrastructure integration [31].
  • PROMETHEE supports both qualitative and quantitative criteria, making it adaptable for integrating environmental, economic, and technical considerations [29].
  • PROMETHEE has been effectively applied in studies evaluating renewable energy integration and transportation systems, demonstrating its suitability for evaluating EV infrastructure scenarios [30].

4.2. PROMETHEE Method and Its Application

The PROMETHEE method was selected due to its robust ability to handle multi-criteria decision-making, offering a structured yet flexible way to rank alternatives based on preferences across a range of criteria. PROMETHEE has been used in multiple domains, such as transport policy, renewable energy planning, and infrastructure projects, where multiple stakeholders and criteria are involved [29,31]. The PROMETHEE method includes the following key steps:
  • Alternatives represent different strategies for integrating EVs into transportation and energy systems. For this research, the alternatives could include various EV charging strategies, renewable energy integration models (such as wind and solar), and smart grid interaction frameworks [30]. Criteria are selected based on factors like cost, environmental impact, energy efficiency, user convenience, scalability, and grid resilience [29].
  • In PROMETHEE, a preference function is defined for each criterion, which describes how the performance of one alternative compares to another. Common preference functions include usual, U-shape, V-shape, level, linear, and Gaussian functions. These preference functions allow for flexibility in modeling both qualitative and quantitative criteria [34].
  • For each pair of alternatives, a preference index π ( a , b ) is calculated, indicating the extent to which alternative a is preferred over b. This index reflects the strength of the preference, which is then used in subsequent steps to calculate the positive and negative flows [28].
  • The positive flow ϕ + ( a ) represents how much alternative a is preferred over other alternatives, while the negative flow ϕ ( a ) shows how much it is dominated by other alternatives. These flows are computed as follows:
    ϕ + ( a ) = b a π ( a , b ) , ϕ ( a ) = b a π ( b , a )
  • The net flow ϕ ( a ) , calculated as the difference between positive and negative flows, provides a comprehensive measure of an alternative’s overall performance:
    ϕ ( a ) = ϕ + ( a ) ϕ ( a )
    A higher net flow indicates a more preferred alternative, which is then used to rank the alternatives [29].
  • Based on the net flow values, the alternatives are ranked, providing a clear order of preference. This ranking helps decision-makers choose the best strategy for integrating EVs and renewable energy into the grid, accounting for multiple conflicting objectives [31].

4.3. Aggregation of Indicators

The aggregation of sustainability indicators is critical for a holistic view of system performance, especially when evaluating the integration of EVs into energy networks. The PROMETHEE method is effective in aggregating indicators across various dimensions, allowing for the consideration of both environmental and economic criteria without reducing them to a single measure [27].
There are three primary ways to aggregate indicators in this context:
  • Indicators such as CO2 emissions, energy efficiency, and grid stability are selected to represent the global and local environmental impacts of EV integration [30].
  • By combining indicators such as cost and environmental impact into one composite metric, a more balanced view of the system’s performance is achieved [35].
  • When necessary, indicators are considered jointly but not aggregated, allowing for more nuanced prioritizations based on stakeholder preferences. This approach is particularly useful when dealing with complex, interdependent criteria [31].

4.4. Research Task’s Mathematical Formulation

In the integration of EVs and smart grids, the task can be framed as a multi-objective optimization problem. The mathematical formulation is as follows:
  • Let D p be the distributed databases, W d the distributed web servers, and W r the web server links.
  • Let K ( K 1 , K 2 , . . . , K i ) represent a set of clients.
  • Let P a ( P a 1 , P a 2 , . . . , P a i ) be the set of program agents, with P a performing smart charging tasks [36].
Define the cost matrix C = [ c i j ] and the quality matrix Q = [ q i j ] , where c i j is the cost and q i j is the quality of the i-th charging station at the j-th coordinates. The binary decision variable r i j indicates whether the j-th charging point is selected for the i-th station.
The optimization problem is
min i = 1 n j = 1 n c i j r i j
subject to
i = 1 n r i j = 1 i , j = 1 n r i j = 1 j , r i j { 0 , 1 }
To apply this to multi-criteria tasks, matrices are normalized:
c i j n o r m = c i j c i j ( m i n ) c i j ( m a x ) c i j ( m i n ) , q i j n o r m = q i j q i j ( m i n ) q i j ( m a x ) q i j ( m i n )
These normalization steps ensure that the criteria are comparable and ready for analysis through the PROMETHEE method. The numerical example used is based on theoretical scenarios derived from prior analyses conducted in the author’s engineering and master’s thesis projects [37]. These scenarios reflect realistic conditions in EV charging infrastructure deployment, including cost projections and performance benchmarks. This example serves to clearly demonstrate the PROMETHEE methodology’s application, emphasizing its relevance for sustainable energy systems and EV infrastructure planning. For this example, the cost and quality matrices are as follows:
C = 2 4 6 3 1 5 7 8 2 , Q = 7 5 8 6 9 4 3 2 6
Normalized matrices:
C n o r m = 0 0.5 1 0.333 0 0.833 0.833 1 0.167 , Q n o r m = 0.833 0.5 1 0.666 1 0.333 0.333 0 0.666
The task solution algorithm proceeds in steps, starting with the client ( K ) initiating an inquiry. The algorithm optimizes charging station locations by integrating smart charging strategies and multi-criteria decision analysis [36]. By using the PROMETHEE method, a ranking of charging station locations is derived, considering both cost and quality indicators.

5. Modeling of Power Supply

To calculate how many alternative energy resources, particularly solar panels, would be required for electric vehicle (EV) charging stations, we must estimate the average electricity consumption of these stations over various timeframes. This involves developing load schedules for all planned EV charging stations, considering their maximum connected capacities as specified in technical data. The consumption estimates are calculated for annual, monthly, and daily periods using the following formula:
E k W h = P k W × t h
where
  • E k W h : energy consumption in kilowatt-hours (kWh);
  • P k W : power consumption in kilowatts (kW);
  • t h : operational time in hours.
This calculation provides the foundation for integrating solar energy and battery storage systems, allowing for continuous energy supply even during peak demand or low solar irradiance periods.

5.1. Calculation of Solar Panel and Battery Requirements

The power output of solar panels is directly related to their area and efficiency. To determine the area needed to meet the energy demand for each charging station, the following equation is used:
A m 2 = P k W × t h η × I
where
  • A m 2 : required solar panel area in square meters;
  • η : solar panel efficiency (assumed 20%);
  • I: solar irradiance (kWh/m2/day).
The following solar panel areas are needed for various charging station capacities:
  • A 150 kW charging station requires a solar panel area of approximately 1529.7 m2.
  • A 50 kW charging station requires a solar panel area of approximately 507 m2.
  • A 22 kW charging station requires a solar panel area of approximately 75.6 m2.
In addition, battery storage is crucial for balancing supply and demand to ensure reliability during peak usage. The following battery storage requirements were estimated based on the daily energy consumption of each station:
  • A 150 kW charging station requires a battery area of approximately 60 m2.
  • A 50 kW charging station requires a battery area of approximately 22 m2.
  • A 22 kW charging station requires a battery area of approximately 4 m2.
Battery cooling and ventilation must also be considered, ideally through underground installations with ventilation systems to maintain optimal temperatures and efficient battery operation [31]. In addition, the balance between power consumption and generation has to be taken into account. To achieve and maintain it, the following steps are proposed:
  • Load Scheduling: Develop detailed load schedules for each station, considering peak and off-peak usage patterns.
  • Solar Panel Sizing: Calculate the total number of solar panels required using Formula (10).
  • Battery Storage Sizing: Determine the required battery storage capacity to meet peak demand and ensure reliability.
  • Cost Analysis: Perform a cost analysis, calculating the total cost of solar panels and battery storage for each station. An analysis of ROI and the payback period based on energy savings is included.
  • Cooling and Ventilation: Design efficient cooling systems for battery storage, preferably underground with proper ventilation systems.
  • Integration with the Grid: Evaluate the potential for integrating the charging stations with the local grid and using smart grid technologies for energy distribution and load management [36].

5.2. Multi-Criteria Decision-Making (MCDM) Example Using PROMETHEE

To select the best configuration for EV charging stations, the PROMETHEE method is applied. This method evaluates multiple criteria, such as cost, environmental impact, energy efficiency, and user convenience. The following steps outline the decision-making process:
Step 1: Define the List of Alternatives. For this study, the alternatives (different charging station capacities) are shown in Table 1.
Step 2: Define Criteria and Assign Weights. The decision is based on the criteria and weights shown in Table 2.
Step 3: Compile the Evaluation Matrix. The evaluation matrix comparing different charging station alternatives across the given criteria is shown in Table 3.
Step 4: Normalize the Evaluation Matrix. Normalization ensures that all criteria are on comparable scales. The normalized cost matrix C n o r m and environmental impact matrix E n o r m are presented:
C n o r m = 0 0.214 1 0.333 0 0.833 0.167 0.5 0.167 E n o r m = 0.833 0.5 1 0.666 1 0.333 0.333 0 0.666
Step 5: Calculate Preference Index and Flows. For each criterion, compute the preference index for each pair of alternatives. The preference index for cost is given by
P ( a , b ) = C b C a C m a x C m i n
Step 6: Rank the Alternatives. Using PROMETHEE, compute the positive, negative, and net flows for each alternative using Formulas (4) and (5).

5.3. Example Calculations and Results

The final results based on the PROMETHEE method show that the 150 kW charging station has the highest net flow, making it the most preferred configuration for cost, environmental impact, and user convenience.
Normalized criteria weights and performance scores are presented in Table 4:
The PROMETHEE analysis compares pairs of charging station alternatives, considering their differences across criteria such as cost, CO2 savings, efficiency, and user convenience, as shown in Table 5.
The positive and negative preference flows are then computed to determine the relative ranking of the alternatives. For example, for the 22 kW station,
ϕ + ( 22 ) = ( 22 , 50 ) + ( 22 , 150 ) ; ϕ ( 22 ) = ( 50 , 22 ) + ( 150 , 22 ) ;
Similarly, the net flows for the 50 kW and 150 kW configurations are calculated using
ϕ ( 22 ) = ϕ + ( 22 ) ϕ ( 22 ) ; ϕ ( 50 ) = ϕ + ( 50 ) ϕ ( 50 ) ; ϕ ( 150 ) = ϕ + ( 150 ) ϕ ( 150 ) ;
The flow evaluation is presented as a final proposition for the system.
The results from Table 6 clearly indicate that the 150 kW charging station configuration is superior in terms of both environmental impact and user convenience while also providing competitive cost efficiency compared to the smaller alternatives. This makes it the most appropriate option for large-scale deployments in areas with high energy demand and a focus on sustainability. These findings support the broader adoption of larger-capacity EV charging stations, particularly when integrating renewable energy sources like solar power.

6. Discussion

This study contributes to the growing body of research on integrating electric vehicle (EV) infrastructure with renewable energy sources and advanced decision-making frameworks. By employing the PROMETHEE method, this work offers a structured and transparent approach for evaluating complex multi-criteria scenarios. However, several dimensions warrant further exploration to enhance the robustness, scalability, and practical application of the proposed framework.

6.1. Critical Analysis of Previous Studies

Recent advancements in decision-making and control frameworks provide valuable insights into managing uncertainties and optimizing system performance across various domains. Studies such as [38,39] proposed fuzzy control models for supply chain systems with lead times, demonstrating their ability to handle nonlinear dynamics and uncertain demand patterns. These methods highlight the potential for adaptive strategies to address fluctuations—a challenge that also resonates with EV infrastructure integration, particularly in balancing energy supply and demand.
Further contributions, such as the mitigation of the bullwhip effect in closed-loop supply chains using fuzzy robust control [40] and adaptive inventory control models using fuzzy neural networks [41], emphasize robust methodologies to manage disruptions. These adaptive approaches could inspire similar strategies in EV charging networks, especially for ensuring system stability amid renewable energy variability.
While these studies predominantly address supply chain management, this research extends their principles to energy infrastructure. By integrating PROMETHEE with fuzzy robust control frameworks, this study bridges gaps in the existing literature, addressing energy distribution challenges, grid stability, and infrastructure scalability for EVs.

6.2. Key Contributions of the Proposed Framework

The primary contribution of this research lies in its novel combination of multi-criteria decision analysis and adaptive strategies for EV infrastructure planning. Key benefits of the framework include the following:
  • Transparent decision-making facilitated by PROMETHEE’s positive and negative preference flows, which improve stakeholder engagement and clarity.
  • Flexibility in evaluating both qualitative and quantitative criteria, such as environmental impacts, costs, and user convenience.
  • Enhanced visualization of trade-offs using tools like the GAIA plane, aiding comprehensive understanding and collaborative decision-making.
By addressing these dimensions, this study lays a foundation for optimizing EV infrastructure deployment, renewable energy integration, and dynamic energy management.

6.3. Constraints of the Current Study

Despite its contributions, this study acknowledges the following limitations:
  • Limited applicability to diverse geographical regions, particularly rural and remote areas with unique grid demands.
  • Challenges in integrating distributed renewable energy sources, such as solar and wind, with existing grid infrastructures.
  • Computational complexity in the real-time implementation of PROMETHEE and adaptive control strategies for large-scale systems.

6.4. Prospective Research Directions

Building upon the findings in the Section 5, this study emphasizes the importance of expanding research directions to address the identified constraints while leveraging advanced techniques and methods. The prospective research directions are as follows:
  • Advanced Control Techniques: While the Section 5 demonstrates the feasibility of balancing energy demand using solar panels and battery storage systems, integrating advanced control frameworks could enhance system adaptability. Observer-based sliding-mode control frameworks [42] and discrete-time interval type-2 fuzzy Markov jump systems [43] can improve the robustness of the EV infrastructure by dynamically adjusting to fluctuations in energy demand and renewable energy output. These techniques can complement the PROMETHEE-based decision framework by providing real-time adjustments to charging schedules and resource allocations.
  • Integration of Renewable Energy: The integration of solar energy, as modeled in the previous section, is a critical step toward sustainable EV infrastructure. However, renewable energy sources like wind and solar are intermittent, requiring advanced IoT-enabled monitoring and control systems [44] for seamless integration. Future research could explore strategies to incorporate real-time data from IoT sensors to optimize energy flow between solar panels, batteries, and the grid. These systems can ensure a consistent power supply while maintaining grid stability during peak usage periods.
  • Hybrid Decision-Making Systems: The PROMETHEE method provides a robust framework for multi-criteria decision-making, but its integration with predictive models like fuzzy neural networks and machine learning [41] could further enhance decision accuracy. For instance, the insights from the solar panel and battery requirements calculated earlier could be extended by incorporating predictive analytics for seasonal variations in energy production and demand. This hybrid approach would enable proactive decision-making and optimal resource allocation, ensuring long-term sustainability.
  • Real-Time Monitoring and IoT Integration: The detailed load scheduling and sizing calculations in the Section 5 highlight the need for real-time monitoring to balance energy consumption and generation. IoT technologies [44] could be employed to gather real-time data on energy usage, equipment performance, and environmental conditions. These data streams can feed into adaptive control models to dynamically optimize charging station operations, detect faults, and predict maintenance needs, significantly improving system efficiency.
  • H Control for System Stability: The modeling section’s focus on battery storage highlights the importance of system stability under fluctuating renewable energy inputs. H control models [45] offer a robust approach to maintaining operational stability in hybrid energy systems with finite frequency specifications. Integrating these control models with the energy management strategies outlined earlier can ensure reliability and efficiency in high-demand scenarios, especially in large-scale deployments.
  • Optimization of Charging Infrastructure: While the current analysis favors larger-capacity stations for urban areas with higher demand, future research should examine cost-effective strategies for deploying smaller stations in rural and remote regions. Decision-making frameworks could be enhanced to factor in localized variables such as solar irradiance, population density, and travel patterns. PROMETHEE, combined with location-specific data, could optimize infrastructure placement to maximize accessibility and energy efficiency.
  • Economic and Environmental Trade-Offs: The environmental and cost analyses in the modeling section reveal the importance of balancing financial feasibility with sustainability goals. Future studies could explore advanced life-cycle assessment methods to evaluate the long-term benefits of renewable energy integration and EV infrastructure investments. These analyses would help stakeholders prioritize projects that align with regional sustainability objectives while delivering measurable economic returns.

6.5. Implications for Sustainable Development

The proposed framework aligns with global sustainability goals by addressing critical challenges in EV infrastructure planning. By incorporating renewable energy sources and advanced control techniques, this research contributes to reducing carbon emissions and promoting energy efficiency. Furthermore, the integration of IoT and decision-making tools ensures system scalability, resilience, and user-centric solutions, paving the way for sustainable urban and rural mobility solutions.
The results of this study are provided for general use. According to the authors’ concept, the main beneficiaries are governmental organizations involved in the transport and energy sector. The proposed solution can be applied by the government of Kazakhstan for efficient planning of energy infrastructure. Also, the methodology developed in this paper can be useful for similar organizations in other countries, which can use it to calculate the required infrastructure in their territory.

7. Conclusions

This study explores the design and preparation of a charging station system for electric vehicles. The methodology applied involves a systematic approach, utilizing the PROMETHEE methodology to select the optimal configuration of the power sources and network. A comprehensive description of this methodology is provided, along with a practical example of its application.
In the section titled “Modeling of Power Supply”, an example of using PROMETHEE for calculating the necessary and feasible power supplies for such charging stations is discussed. The study considers the use of solar panels, batteries, and the grid supply. The methodology facilitates a multi-criteria decision-making process, incorporating factors such as cost, environmental impact, efficiency, and convenience. Various power sources, including 22 kW, 50 kW, and 150 kW, were evaluated. The preferred power configuration determined through this method was identified as 150 kW.
Therefore, this work primarily aims to model the power supply for such a system. It demonstrates how the power configuration can be precisely structured within the system. The findings suggest that the adoption of a 150 kW power source provides a balanced solution in terms of performance and sustainability. The use of renewable energy sources, such as solar panels, is emphasized for their potential to reduce the environmental impact and enhance energy efficiency. Additionally, the integration of battery storage can improve the reliability and flexibility of the charging infrastructure.
This study can serve as a foundation for further research aimed at developing an efficient and self-regulating network of charging stations in the Republic of Kazakhstan. Future studies may focus on optimizing the integration of renewable energy sources and exploring innovative technologies for energy storage. The insights gained from this research contribute to the broader goal of promoting sustainable transportation solutions. Overall, this work highlights the critical role of strategic planning and advanced methodologies in the successful deployment of electric vehicle charging infrastructure.

Author Contributions

Conceptualization, N.K., J.C. and R.A.; methodology, R.G. and R.A.; software, R.A.; validation, V.B.; formal analysis, V.B. and R.G.; investigation, R.B., J.C., R.G. and V.B.; resources, V.B. and N.K.; data curation, V.B.; writing—original draft preparation, R.A. and M.M.; writing—review and editing, R.B. and V.B.; visualization, R.G.; supervision, N.K. and R.B.; project administration, V.B.; funding acquisition, R.G. All authors have read and agreed to the published version of the manuscript.

Funding

Supported by the EU RRF within project No. 5.2.1.1.i.0/2/24/I/CFLA/003 academic career doctoral grant, ID 1081.

Institutional Review Board Statement

Not applicable.

Informed Consent Statement

Not applicable.

Data Availability Statement

The data presented in this study are available on request from the corresponding author. The data are not publicly available due to privacy.

Conflicts of Interest

The authors declare no conflicts of interest.

References

  1. Mahmood, D.; Javaid, N.; Ahmed, G.; Khan, S.; Monteiro, V. A review on optimization strategies integrating renewable energy sources focusing uncertainty factor–Paving path to eco-friendly smart cities. Sustain. Comput. Inform. Syst. 2021, 30, 100559. [Google Scholar] [CrossRef]
  2. European Environmental Agency. Electric Vehicles Report 2023. Available online: https://www.eea.europa.eu/en/topics/in-depth/electric-vehicles?activeTab=fa515f0c-9ab0-493c-b4cd-58a32dfaae0a (accessed on 15 August 2024).
  3. Kirmani, S.; Akhtar, I.; Rehman, M.U. Electric Vehicle Infrastructure Management with Maximum Utilization of Renewable Energy: A Review. In Proceedings of the 2023 IEEE 3rd International Conference on Sustainable Energy and Future Electric Transportation (SEFET), Bhubaneswar, India, 9–12 August 2023; IEEE: Piscataway, NJ, USA, 2023; pp. 1–8. [Google Scholar]
  4. Göhler, G.; Klingler, A.L.; Klausmann, F.; Spath, D. Integrated modelling of decentralised energy supply in combination with electric vehicle charging in a real-life case study. Energies 2021, 14, 6874. [Google Scholar] [CrossRef]
  5. Saboori, H.; Jadid, S.; Savaghebi, M. Optimal management of mobile battery energy storage as a self-driving, self-powered and movable charging station to promote electric vehicle adoption. Energies 2021, 14, 736. [Google Scholar] [CrossRef]
  6. Latvia—Air Pollution Country Fact Sheet. Available online: https://www.eea.europa.eu/themes/air/country-fact-sheets/2023-country-fact-sheets/latvia-air-pollution-country (accessed on 19 March 2024).
  7. Number of Electric Cars in Kazakhstans Grows Ninefold in One Year. Available online: https://astanatimes.com/2024/03/number-of-electric-cars-in-kazakhstans-grows-ninefold-in-one-year/ (accessed on 29 March 2024).
  8. President of the Republic of Uzbekistan. Decree No. PP-443 on Measures for State Support of Electric Vehicle Production. 2022. Available online: https://nrm.uz/contentf?doc=708824 (accessed on 11 September 2024).
  9. Hariri, A.O.; El Hariri, M.; Youssef, T.; Mohammed, O.A. A bilateral decision support platform for public charging of connected electric vehicles. IEEE Trans. Veh. Technol. 2018, 68, 129–140. [Google Scholar] [CrossRef]
  10. Clemente, M.; Nolich, M.; Ukovich, W.; Fanti, M.P. A decision support system for the management of an electric-car sharing system. In Proceedings of the 2015 IEEE International Conference on Systems, Man, and Cybernetics, Hong Kong, China, 9–12 October 2015; IEEE: Piscataway, NJ, USA, 2015; pp. 533–538. [Google Scholar]
  11. Milas, N.; Mourtzis, D.; Tatakis, E. A decision-making framework for the smart charging of electric vehicles considering the priorities of the driver. Energies 2020, 13, 6120. [Google Scholar] [CrossRef]
  12. Stopka, O.; Stopková, M.; Pecman, J. Application of multi-criteria decision making methods for evaluation of selected passenger electric cars: A case study. Commun. Sci. Lett. Univ. Zilina 2022, 24, A133–A141. [Google Scholar] [CrossRef]
  13. Manovytska, D.; Semenova, N.; Dolenko, G. Problems of Decision Making in Subject Domain" Electric Vehicle. In Proceedings of the IntSol, Kyiv-Uzhhorod, Ukraine, 28–30 September 2021; pp. 175–183. [Google Scholar]
  14. International Energy Agency. Global EV Outlook 2024: Moving Towards Increased Affordability; Technical Report; IEA: Paris, France, 2024. [Google Scholar]
  15. Amekudzi, A.A.; Khisty, C.; Khayesi, M. Using the sustainability footprint model to assess development impacts of transportation systems. Transp. Res. Part A Policy Pract. 2009, 43, 339–348. [Google Scholar] [CrossRef]
  16. Atakhanova, Z.; Howie, P. Electricity demand in Kazakhstan. Energy Policy 2007, 35, 3729–3743. [Google Scholar] [CrossRef]
  17. Nakispekova, A. Kazakhstan’s Energy Sector Soars: Record Oil and Gas Production, Digital Innovations Fuel Growth. The Astana Times, 1 August 2024. [Google Scholar]
  18. Bureau of National Statistics of the Agency for Strategic Planning and Reforms of the Republic of Kazakhstan. Transport Statistics. 2024. Available online: https://stat.gov.kz/ru/industries/business-statistics/stat-transport (accessed on 11 September 2024).
  19. Tengri Auto. Number and Distribution of Electric Charging Stations in Kazakhstan. 2024. Available online: https://tengriauto.kz/electromobiles/skolko-elektrozaryadnyih-stantsiy-kazahstane-gde-vsego-543065/ (accessed on 11 September 2024).
  20. Salimova, J.; Tabuldinova, K. Electric Vehicles in Kazakhstan: What Is Already Available And What Is Still Needed. Unicase Law Blog, 13 May 2024. [Google Scholar]
  21. Finprom. Electric Vehicles: A Global Trend Relevant in Kazakhstan, with Charging Infrastructure Playing a Key Role in Green Fleet Development. 2021. Available online: https://finprom.kz/ (accessed on 20 November 2024).
  22. Astana International Financial Centre. EVs: In the World and in Kazakhstan, and Their Role in Reducing Greenhouse Gas Emissions; Technical Report; Astana International Financial Centre: Astana, Kazakhstan, 2024. [Google Scholar]
  23. Hu, J.; Wang, X.; Tan, S. Electric Vehicle Integration in Coupled Power Distribution and Transportation Networks: A Review. Energies 2024, 17, 4775. [Google Scholar] [CrossRef]
  24. Habib, S.; Khan, M.M.; Abbas, F.; Sang, L.; Shahid, M.U.; Tang, H. A Comprehensive Study of Implemented International Standards, Technical Challenges, Impacts and Prospects for Electric Vehicles. IEEE Access 2018, 6, 13866–13890. [Google Scholar] [CrossRef]
  25. Chan, C.C.; Jian, L.; Tu, D. Smart charging of electric vehicles—Integration of energy and information. IET Electr. Syst. Transp. 2014, 4, 89–96. [Google Scholar] [CrossRef]
  26. Yi, Z.; Shirk, M. Data-Driven Optimal Charging Decision Making for Connected and Automated Electric Vehicles: A Personal Usage Scenario. Transp. Res. Part C Emerg. Technol. 2018, 86, 37–58. [Google Scholar] [CrossRef]
  27. Waeger, P.; Calderon, E.; Arce, R.; Kunicina, N.; Joumard, R.; Nicolas, J.; Tennøy, A.; Ramjerdi, F.; Ruzicka, M.; Arapis, G.; et al. Methods for a joint consideration of indicators. In Indicators of Environmental Sustainability in Transport: An Interdisciplinary Approach to Methods. INRETS Report, Recherches; European Commission: Brussels, Belgium, 2010; Volume 282, pp. 191–271. [Google Scholar]
  28. Figueira, J.; Mousseau, V.; Roy, B. ELECTRE methods. In Multiple Criteria Decision Analysis: State of the Art Surveys; Figueira, J., Greco, S., Ehrgott, M., Eds.; Springer: Boston, MA, USA; Dordrecht, The Netherlands; London, UK, 2005; pp. 133–162. [Google Scholar]
  29. Broniewicz, E.; Ogrodnik, K. A Comparative Evaluation of Multi-Criteria Analysis Methods for Sustainable Transport. Energies 2021, 14, 5100. [Google Scholar] [CrossRef]
  30. Mwasilu, F.; Justo, J.J.; Kim, E.K.; Do, T.T.; Jung, J.W. Electric vehicles and smart grid interaction: A review on vehicle to grid and renewable energy sources integration. Renew. Sustain. Energy Rev. 2014, 34, 501–516. [Google Scholar] [CrossRef]
  31. Kiker, G.; Bridges, T.S.; Varghese, A.; Seager, T.P.; Linkov, I. Application of Multicriteria Decision Analysis in Environmental Decision Making. Environ. Manag. 2009, 1, 95–108. [Google Scholar] [CrossRef]
  32. Marleau Donais, F.; Abi-Zeid, I.; Waygood, E.O.; Lavoie, R. A Review of Cost-Benefit Analysis and Multicriteria Decision Analysis from the Perspective of Sustainable Transport in Project Evaluation. EURO J. Decis. Process. 2019, 7, 327–358. [Google Scholar] [CrossRef]
  33. Macharis, C.; Turcksin, L.; Lebeau, K. Multi Actor Multi Criteria Analysis (MAMCA) as a Tool to Support Sustainable Decisions. Decis. Support Syst. 2012, 54, 610–620. [Google Scholar] [CrossRef]
  34. Brans, J.P.; Marechal, B. Multiple Criteria Decision Analysis. In Multiple Criteria Decision Analysis; Figueira, J., Greco, S., Ehrgott, M., Eds.; Springer Science + Business Media Inc.: Boston, MA, USA, 2005; Chapter 5; 1045p. [Google Scholar]
  35. Rowley, H.; Peters, G.M.; Lundie, S.; Moore, S.J. Aggregating Sustainability Indicators: Beyond the Weighted Sum. J. Environ. Manag. 2012, 111, 24–33. [Google Scholar] [CrossRef]
  36. Lopes, J.; Soares, F.; Almeida, P. Integration of electric vehicles in the electric power system. Proc. IEEE 2011, 99, 168–183. [Google Scholar] [CrossRef]
  37. Grants, R. Design of an Electric Vehicle Fast-Charging Station with Integration of Renewable Energy. Master’s Thesis, Faculty of Computer Control of Electrical Technologies, Riga Technical University, Riga, Latvia, 2020. [Google Scholar]
  38. Zhang, S.; Hou, Y.; Zhang, S.; Zhang, M. Fuzzy Control Model and Simulation for Nonlinear Supply Chain System with Lead Times. Complexity 2017, 2017, 2017634. [Google Scholar] [CrossRef]
  39. Zhang, S.; Li, S.; Zhang, S.; Zhang, M. Decision of Lead-Time Compression and Stable Operation of Supply Chain. Complexity 2017, 2017, 7436764. [Google Scholar] [CrossRef]
  40. Zhang, S.; Zhang, M. Mitigation of Bullwhip Effect in Closed-Loop Supply Chain Based on Fuzzy Robust Control Approach. Complexity 2020, 2020, 1085870. [Google Scholar] [CrossRef]
  41. Ge, J.; Zhang, S. Adaptive Inventory Control Based on Fuzzy Neural Network under Uncertain Environment. Complexity 2020, 2020, 6190936. [Google Scholar] [CrossRef]
  42. Sun, Q.; Ren, J. Sliding Mode Control of Discrete-Time Interval Type-2 Fuzzy Markov Jump Systems with the Preview Target Signal. Appl. Math. Comput. 2022, 435, 127479. [Google Scholar] [CrossRef]
  43. Zhang, N.; Qi, W.; Pang, G.; Cheng, J.; Shi, K. Observer-based sliding mode control for fuzzy stochastic switching systems with deception attacks. Appl. Math. Comput. 2022, 427, 127153. [Google Scholar] [CrossRef]
  44. Mohammadi, F.; Rashidzadeh, R. An Overview of IoT-Enabled Monitoring and Control Systems for Electric Vehicles. IEEE Instrum. Meas. Mag. 2021, 24, 91–97. [Google Scholar] [CrossRef]
  45. Duan, Z.; Liang, J.; Xiang, Z. H Control for Continuous-Discrete Systems in T-S Fuzzy Model with Finite Frequency Specifications. Discret. Contin. Dyn. Syst. Ser. S 2022, 15, 3155–3172. [Google Scholar] [CrossRef]
Figure 1. Charging station requirement forecast for main Kazakhstan cities.
Figure 1. Charging station requirement forecast for main Kazakhstan cities.
Applsci 14 11150 g001
Figure 2. Predicted charging station demand in Kazakhstan for 2020–2035 period.
Figure 2. Predicted charging station demand in Kazakhstan for 2020–2035 period.
Applsci 14 11150 g002
Figure 3. General scheme of electric vehicle integration into electric power grid.
Figure 3. General scheme of electric vehicle integration into electric power grid.
Applsci 14 11150 g003
Figure 4. Scheme of integration of electric vehicles.
Figure 4. Scheme of integration of electric vehicles.
Applsci 14 11150 g004
Figure 5. Decision-making system’s general design.
Figure 5. Decision-making system’s general design.
Applsci 14 11150 g005
Table 1. Alternatives and criteria definition.
Table 1. Alternatives and criteria definition.
AlternativesDescription
22 kWSmall charging station
50 kWMedium charging station
150 kWLarge charging station
Table 2. Criteria and assigned weights.
Table 2. Criteria and assigned weights.
CriteriaMeaningWeight
CostSolution cost in EUR0.4
Environmental impactCO2 savings in kg/year0.3
Energy efficiencyPanel efficiency (kWh/m2)0.2
User convenienceUsage satisfaction (score)0.1
Table 3. Evaluation matrix.
Table 3. Evaluation matrix.
VariantCost (EUR/year)CO2 Savings (kg/year)Efficiency (kWh/m2)Convenience (Score 1–10)
22 kW15,00050,0002007
50 kW30,000120,0001808
150 kW70,000300,0001709
Table 4. Evaluation of variants based on cost, CO2 savings, efficiency, and convenience.
Table 4. Evaluation of variants based on cost, CO2 savings, efficiency, and convenience.
VariantsCostCO2 SavingsEfficiencyConvenience
22 kW0.2140.160.50.77
50 kW0.430.40.330.88
150 kW110.441
Table 5. Comparison of Pairs Based on Cost, CO2 Savings, Efficiency, and Convenience.
Table 5. Comparison of Pairs Based on Cost, CO2 Savings, Efficiency, and Convenience.
PairCostCO2 SavingsEfficiencyConvenience
(22, 50)0.43–0.210.4–0.160.33–0.50.88–0.78
(22, 150)1–0.211–0.160.44–0.51–0.77
(50, 22)0.21–0.430.16–0.40.5–0.330.77–0.88
(50, 150)1–0.431–0.40.44–0.331–0.88
(150, 22)0.21–10.16–10.5–0.440.77–1
(150, 50)0.43–10.4–10.33–0.440.88–1
Table 6. Flow evaluation of variants and user convenience.
Table 6. Flow evaluation of variants and user convenience.
VariantPositive Flow ϕ + Negative Flow ϕ Net Flow ϕ User Convenience (Normalized)
22 kW0.40.6−0.23
50 kW0.50.502
150 kW0.70.30.41
Disclaimer/Publisher’s Note: The statements, opinions and data contained in all publications are solely those of the individual author(s) and contributor(s) and not of MDPI and/or the editor(s). MDPI and/or the editor(s) disclaim responsibility for any injury to people or property resulting from any ideas, methods, instructions or products referred to in the content.

Share and Cite

MDPI and ACS Style

Kunicina, N.; Beliaev, V.; Grants, R.; Caiko, J.; Amanova, R.; Brūzgienė, R.; Mansurova, M. Decision-Making System for Electric Vehicle Management by Integrating Smart Technologies and Local Characteristics. Appl. Sci. 2024, 14, 11150. https://doi.org/10.3390/app142311150

AMA Style

Kunicina N, Beliaev V, Grants R, Caiko J, Amanova R, Brūzgienė R, Mansurova M. Decision-Making System for Electric Vehicle Management by Integrating Smart Technologies and Local Characteristics. Applied Sciences. 2024; 14(23):11150. https://doi.org/10.3390/app142311150

Chicago/Turabian Style

Kunicina, Nadezhda, Vladimir Beliaev, Roberts Grants, Jelena Caiko, Raikhan Amanova, Rasa Brūzgienė, and Madina Mansurova. 2024. "Decision-Making System for Electric Vehicle Management by Integrating Smart Technologies and Local Characteristics" Applied Sciences 14, no. 23: 11150. https://doi.org/10.3390/app142311150

APA Style

Kunicina, N., Beliaev, V., Grants, R., Caiko, J., Amanova, R., Brūzgienė, R., & Mansurova, M. (2024). Decision-Making System for Electric Vehicle Management by Integrating Smart Technologies and Local Characteristics. Applied Sciences, 14(23), 11150. https://doi.org/10.3390/app142311150

Note that from the first issue of 2016, this journal uses article numbers instead of page numbers. See further details here.

Article Metrics

Back to TopTop