Energy Intelligence: A Systematic Review of Artificial Intelligence for Energy Management
Abstract
1. Introduction
1.1. Overall Insights
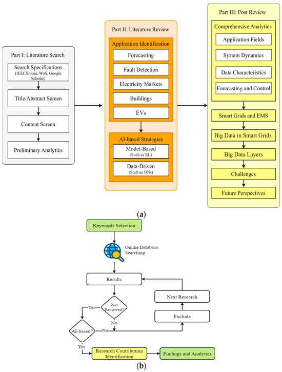
1.2. Methodology and Literature Selection
1.3. Literature in Power Grids
1.4. Literature in Smart Buildings
1.5. Literature in EVs
1.6. Objectives and Contributions
- Reviewed 200+ papers (45 reviews and more than 155 research studies) on AI/ML in EMS, forecasting, fault diagnosis, electricity markets, buildings, and electric vehicles (EVs), considering different types of EVs, such as battery-based, hybrid, plug-in, and fuel cells.
- Manifested advantages and disadvantages for each literature (Section 1.3, Section 1.4, Section 1.5 and Section 1.6).
- Presented big data’s important role in improving EMS efficiency and scalability.
- Identified challenges in AI/ML adoption and suggested future research directions.
- Provided a framework for comprehension of AI, ML, and big data in smart grids and EMS.
1.7. Paper Structure
2. Smart Grids and Energy Management Systems
3. Big Data Importance in EMS
- Energy Provider.
- City and Building Construction Corporations.
- Investors.
- Authorities.
- Generation.
- Transmission.
- Distribution.
- DSM.
4. Artificial Intelligence and Machine Learning in EMS of Power Systems
4.1. Generation
4.2. Transmission and Distribution
4.3. Electricity Demand
4.4. Energy Storage System (ESS)
4.5. Key Performance Indicators (KPIs)
5. Challenges Ahead
6. Future Perspectives
7. Conclusions
Author Contributions
Funding
Institutional Review Board Statement
Informed Consent Statement
Data Availability Statement
Acknowledgments
Conflicts of Interest
References
- Perera, A.; Kamalaruban, P. Applications of reinforcement learning in energy systems. Renew. Sustain. Energy Rev. 2021, 137, 110618. [Google Scholar] [CrossRef]
- Akhtar, S.; Bin Sujod, M.Z.; Rizvi, S.S.H. An Intelligent Data-Driven Approach for Electrical Energy Load Management Using Machine Learning Algorithms. Energies 2022, 15, 5742. [Google Scholar] [CrossRef]
- Entezari, A.; Aslani, A.; Zahedi, R.; Noorollahi, Y. Artificial intelligence and machine learning in energy systems: A bibliographic perspective. Energy Strat. Rev. 2023, 45, 101017. [Google Scholar] [CrossRef]
- Mosavi, A.; Salimi, M.; Ardabili, S.F.; Rabczuk, T.; Shamshirband, S.; Varkonyi-Koczy, A.R. State of the Art of Machine Learning Models in Energy Systems, a Systematic Review. Energies 2019, 12, 1301. [Google Scholar] [CrossRef]
- Ghoddusi, H.; Creamer, G.G.; Rafizadeh, N. Machine learning in energy economics and finance: A review. Energy Econ. 2019, 81, 709–727. [Google Scholar] [CrossRef]
- Rosero, D.; Díaz, N.; Trujillo, C. Cloud and machine learning experiments applied to the energy management in a microgrid cluster. Appl. Energy 2021, 304, 117770. [Google Scholar] [CrossRef]
- Musbah, H.; Aly, H.H.; Little, T.A. Energy management of hybrid energy system sources based on machine learning classification algorithms. Electr. Power Syst. Res. 2021, 199, 107436. [Google Scholar] [CrossRef]
- Duchesne, L.; Karangelos, E.; Wehenkel, L. Recent Developments in Machine Learning for Energy Systems Reliability Management. Proc. IEEE 2020, 108, 1656–1676. [Google Scholar] [CrossRef]
- Joshi, A.; Capezza, S.; Alhaji, A.; Chow, M.-Y. Survey on AI and Machine Learning Techniques for Microgrid Energy Management Systems. IEEE/CAA J. Autom. Sin. 2023, 10, 1513–1529. [Google Scholar] [CrossRef]
- Elsisi, M.; Amer, M.; Dababat, A.; Su, C.-L. A comprehensive review of machine learning and IoT solutions for demand side energy management, conservation, and resilient operation. Energy 2023, 281, 128256. [Google Scholar] [CrossRef]
- Azevedo, B.F.; Rocha, A.M.A.C.; Pereira, A.I. Hybrid approaches to optimization and machine learning methods: A systematic literature review. Mach. Learn. 2024, 113, 4055–4097. [Google Scholar] [CrossRef]
- Bin Abu Sofian, A.D.; Lim, H.R.; Siti Halimatul Munawaroh, H.; Ma, Z.; Chew, K.W.; Show, P.L. Machine learning and the renewable energy revolution: Exploring solar and wind energy solutions for a sustainable future including innovations in energy storage. In Sustainable Development; Wiley: Hoboken, NJ, USA, 2024. [Google Scholar]
- Thakkar, P.; Khatri, S.; Dobariya, D.; Patel, D.; Dey, B.; Singh, A.K. Advances in materials and machine learning techniques for energy storage devices: A comprehensive review. J. Energy Storage 2024, 81, 110452. [Google Scholar] [CrossRef]
- Kurucan, M.; Özbaltan, M.; Yetgin, Z.; Alkaya, A. Applications of artificial neural network based battery management systems: A literature review. Renew. Sustain. Energy Rev. 2024, 192, 114262. [Google Scholar] [CrossRef]
- Latrach, A.; Malki, M.L.; Morales, M.; Mehana, M.; Rabiei, M. A critical review of physics-informed machine learning applications in subsurface energy systems. Geoenergy Sci. Eng. 2024, 239, 212938. [Google Scholar] [CrossRef]
- Eren, Y.; Küçükdemiral, I. A comprehensive review on deep learning approaches for short-term load forecasting. Renew. Sustain. Energy Rev. 2024, 18, 114031. [Google Scholar] [CrossRef]
- Luo, X.; Mahdjoubi, L. Towards a blockchain and machine learning-based framework for decentralised energy management. Energy Build. 2024, 303, 113757. [Google Scholar] [CrossRef]
- Zhou, Y.; Zheng, S.; Hensen, J.L. Machine learning-based digital district heating/cooling with renewable integrations and advanced low-carbon transition. Renew. Sustain. Energy Rev. 2024, 199, 114466. [Google Scholar] [CrossRef]
- Khan, M.R.; Haider, Z.M.; Malik, F.H.; Almasoudi, F.M.; Alatawi, K.S.S.; Bhutta, M.S. A Comprehensive Review of Microgrid Energy Management Strategies Considering Electric Vehicles, Energy Storage Systems, and AI Techniques. Processes 2024, 12, 270. [Google Scholar] [CrossRef]
- Song, D.; Shen, G.; Huang, C.; Huang, Q.; Yang, J.; Dong, M.; Joo, Y.H.; Duić, N. Review on the Application of Artificial Intelligence Methods in the Control and Design of Offshore Wind Power Systems. J. Mar. Sci. Eng. 2024, 12, 424. [Google Scholar] [CrossRef]
- Arafat, M.; Hossain, M.; Alam, M. Machine learning scopes on microgrid predictive maintenance: Potential frameworks, challenges, and prospects. Renew. Sustain. Energy Rev. 2024, 190, 114088. [Google Scholar] [CrossRef]
- Wang, X.; Wang, H.; Bhandari, B.; Cheng, L. AI-empowered methods for smart energy consumption: A review of load forecasting, anomaly detection and demand response. Int. J. Precis. Eng. Manuf.-Green Technol. 2024, 11, 963–993. [Google Scholar] [CrossRef]
- Al-Ismail, F.S. A Critical Review on DC Microgrids Voltage Control and Power Management. IEEE Access 2024, 12, 30345–30361. [Google Scholar] [CrossRef]
- Jathar, L.D.; Nikam, K.; Awasarmol, U.V.; Gurav, R.; Patil, J.D.; Shahapurkar, K.; Soudagar, M.E.M.; Khan, T.M.Y.; Kalam, M.; Hnydiuk-Stefan, A.; et al. A comprehensive analysis of the emerging modern trends in research on photovoltaic systems and desalination in the era of artificial intelligence and machine learning. Heliyon 2024, 10, e25407. [Google Scholar] [CrossRef] [PubMed]
- Ruan, G.; Qiu, D.; Sivaranjani, S.; Awad, A.S.; Strbac, G. Data-driven energy management of virtual power plants: A review. Adv. Appl. Energy 2024, 14, 100170. [Google Scholar] [CrossRef]
- SaberiKamarposhti, M.; Kamyab, H.; Krishnan, S.; Yusuf, M.; Rezania, S.; Chelliapan, S.; Khorami, M. A comprehensive review of AI-enhanced smart grid integration for hydrogen energy: Advances, challenges, and future prospects. Int. J. Hydrogen Energy 2024, 67, 1009–1025. [Google Scholar] [CrossRef]
- Zheng, Z.; Shafique, M.; Luo, X.; Wang, S. A systematic review towards integrative energy management of smart grids and urban energy systems. Renew. Sustain. Energy Rev. 2024, 189, 114023. [Google Scholar] [CrossRef]
- Kishore, P.S.V.; Rajesh, J.; Jayaram, N.; Halder, S. A Survey of Machine Learning Applications in Renewable Energy Sources. IETE J. Res. 2024, 70, 1389–1406. [Google Scholar] [CrossRef]
- Shoaei, M.; Noorollahi, Y.; Hajinezhad, A.; Moosavian, S.F. A review of the applications of artificial intelligence in renewable energy systems: An approach-based study. Energy Convers. Manag. 2024, 306, 118207. [Google Scholar] [CrossRef]
- Zia, M.F.; Elbouchikhi, E.; Benbouzid, M. Microgrids energy management systems: A critical review on methods, solutions, and prospects. Appl. Energy 2018, 222, 1033–1055. [Google Scholar] [CrossRef]
- Moghimi, S.M.; Gulliver, T.A.; Chelvan, I.T. Energy Management in Modern Buildings Based on Demand Prediction and Machine Learning—A Review. Energies 2024, 17, 555. [Google Scholar] [CrossRef]
- Bibri, S.E.; Krogstie, J.; Kaboli, A.; Alahi, A. Smarter eco-cities and their leading-edge artificial intelligence of things solutions for environmental sustainability: A comprehensive systematic review. Environ. Sci. Ecotechnology 2024, 19, 100330. [Google Scholar] [CrossRef] [PubMed]
- Shahcheraghian, A.; Madani, H.; Ilinca, A. From White to Black-Box Models: A Review of Simulation Tools for Building Energy Management and Their Application in Consulting Practices. Energies 2024, 17, 376. [Google Scholar] [CrossRef]
- Ardabili, S.; Abdolalizadeh, L.; Mako, C.; Torok, B.; Mosavi, A. Systematic Review of Deep Learning and Machine Learning for Building Energy. Front. Energy Res. 2022, 10, 786027. [Google Scholar] [CrossRef]
- Chen, Z.; Xiao, F.; Guo, F.; Yan, J. Interpretable machine learning for building energy management: A state-of-the-art review. Adv. Appl. Energy 2023, 9, 100123. [Google Scholar] [CrossRef]
- Raza, A.; Jingzhao, L.; Ghadi, Y.; Adnan, M.; Ali, M. Smart home energy management systems: Research challenges and survey. Alex. Eng. J. 2024, 92, 117–170. [Google Scholar] [CrossRef]
- Lissa, P.; Deane, C.; Schukat, M.; Seri, F.; Keane, M.; Barrett, E. Deep reinforcement learning for home energy management system control. Energy AI 2021, 3, 100043. [Google Scholar] [CrossRef]
- Yussuf, R.O.; Asfour, O.S. Applications of artificial intelligence for energy efficiency throughout the building lifecycle: An overview. Energy Build. 2024, 305, 113903. [Google Scholar] [CrossRef]
- Mason, K.; Grijalva, S. A review of reinforcement learning for autonomous building energy management. Comput. Electr. Eng. 2019, 78, 300–312. [Google Scholar] [CrossRef]
- Alalwany, E.; Mahgoub, I. Security and Trust Management in the Internet of Vehicles (IoV): Challenges and Machine Learning Solutions. Sensors 2024, 24, 368. [Google Scholar] [CrossRef] [PubMed]
- Azim Mohseni, N.; Bayati, N.; Ebel, T. Energy management strategies of hybrid electric vehicles: A comparative review. IET Smart Grid 2024, 7, 191–220. [Google Scholar] [CrossRef]
- Fayyazi, M.; Sardar, P.; Thomas, S.I.; Daghigh, R.; Jamali, A.; Esch, T.; Kemper, H.; Langari, R.; Khayyam, H. Artificial intelli-gence/machine learning in energy management systems, control, and optimization of hydrogen fuel cell vehicles. Sustainability 2023, 15, 5249. [Google Scholar] [CrossRef]
- Oladosu, T.L.; Pasupuleti, J.; Kiong, T.S.; Koh, S.P.; Yusaf, T. Energy management strategies, control systems, and artificial intelli-gence-based algorithms development for hydrogen fuel cell-powered vehicles: A review. Int. J. Hydrogen Energy 2024, 61, 1380–1404. [Google Scholar] [CrossRef]
- He, H.; Meng, X.; Wang, Y.; Khajepour, A.; An, X.; Wang, R.; Sun, F. Deep reinforcement learning based energy management strategies for electrified vehicles: Recent advances and perspectives. Renew. Sustain. Energy Rev. 2024, 192, 114248. [Google Scholar] [CrossRef]
- Lee, H.; Song, C.; Kim, N.; Cha, S.W. Comparative Analysis of Energy Management Strategies for HEV: Dynamic Programming and Reinforcement Learning. IEEE Access 2020, 8, 67112–67123. [Google Scholar] [CrossRef]
- Choi, I.-H.; Lee, J.-H.; Hong, S.-H. Implementation and evaluation of the apparatus for intelligent energy management to apply to the smart grid at home. In Proceedings of the 2011 IEEE International Instrumentation and Measurement Technology Conference (I2MTC), Hangzhou, China, 10–12 May 2011; pp. 1–5. [Google Scholar]
- STAFF REPORT. Demand Response & Advanced Metering. FERC. 2006. Available online: https://www.ferc.gov/legal/staff-reports/demand-response.pdf (accessed on 11 November 2024).
- Peng, L.; Yan, G.-S. Clean Energy Grid-Connected Technology Based on Smart Grid. Energy Procedia 2011, 12, 213–218. [Google Scholar] [CrossRef]
- Hou, H.; Zhou, J.; Zhang, Y.; He, X. A Brief Analysis on Differences of Risk Assessment Between Smart Grid and Traditional Power Grid. In Proceedings of the 2011 Fourth International Symposium on Knowledge Acquisition and Modeling (KAM), Sanya, China, 8–9 October 2011; pp. 188–191. [Google Scholar]
- Alvial-Palavicino, C.; Garrido-Echeverria, N.; Jimenez-Estevez, G.; Reyes, L.; PalmaBehnke, R. A methodology for community en-gagement in the introduction of renewable based smart micro grid. Energy Sustain. Dev. 2011, 15, 314–323. [Google Scholar] [CrossRef]
- Agrell, P.J.; Bogetoft, P.; Mikkers, M. Smart-grid investments, regulation and organization. Energy Policy 2013, 52, 656–666. [Google Scholar] [CrossRef]
- Moretti, M.; Djomo, S.N.; Azadi, H.; May, K.; De Vos, K.; Van Passel, S.; Witters, N. A systematic review of environmental and economic impacts of smart grids. Renew. Sustain. Energy Rev. 2017, 68, 888–898. [Google Scholar] [CrossRef]
- Cunjiang, Y.; Huaxun, Z.; Lei, Z. Architecture Design for Smart Grid. Energy Procedia 2012, 17, 1524–1528. [Google Scholar] [CrossRef]
- Tuballa, M.L.; Abundo, M.L. A review of the development of smart grid technologies. Renew. Sustain. Energy Rev. 2016, 59, 710–725. [Google Scholar] [CrossRef]
- Lin, S.-Y.; Chen, J.-F. Distributed optimal power flow for smart grid transmission system with renewable energy sources. Energy 2013, 56, 184–192. [Google Scholar] [CrossRef]
- Gungor, V.C.; Sahin, D.; Kocak, T.; Ergut, S.; Buccella, C.; Cecati, C.; Hancke, G.P. Smart Grid Technologies: Communication Technologies and Standards. IEEE Trans. Ind. Inform. 2011, 7, 529–539. [Google Scholar] [CrossRef]
- Gao, J.; Xiao, Y.; Liu, J.; Liang, W.; Chen, C.P. A survey of communication/networking in Smart Grids. Futur. Gener. Comput. Syst. 2012, 28, 391–404. [Google Scholar] [CrossRef]
- Alonso, M.; Amaris, H.; Alvarez-Ortega, C. Integration of renewable energy sources in smart grids by means of evolutionary optimization algorithms. Expert Syst. Appl. 2012, 39, 5513–5522. [Google Scholar] [CrossRef]
- Markovic, D.S.; Zivkovic, D.; Branovic, I.; Popovic, R.; Cvetkovic, D. Smart power grid and cloud computing. Renew. Sustain Energy Rev. 2013, 24, 566–577. [Google Scholar] [CrossRef]
- Colak, I.; Sagiroglu, S.; Fulli, G.; Yesilbudak, M.; Covrig, C.F. A survey on the critical issues in smart grid technologies. Renew. Sustain. Energy Rev. 2016, 54, 396–405. [Google Scholar] [CrossRef]
- Kakran, S.; Chanana, S. Smart operations of smart grids integrated with distributed generation: A review. Renew. Sustain. Energy Rev. 2018, 81, 524–535. [Google Scholar] [CrossRef]
- Sun, D.Q.; Zheng, J.W.; Zhang, T.; Zhang, Z.J.; Liu, H.T.; Zhao, F.; Qiu, Z.J. The Utilization and Development Strategies of Smart Grid and New Energy. In Proceedings of the 2010 Asia-Pacific Power and Energy Engineering Conference, Chengdu, China, 28–31 March 2010; pp. 1–4. [Google Scholar]
- Masters, G.M. Renewable and Efficient Electric Power Systems; John Wiley & Sons, Inc.: Hoboken, NJ, USA, 2004. [Google Scholar]
- Maharjan, S.; Zhang, Y.; Gjessing, S.; Tsang, D. User-centric demand response management in the smart grid with multiple pro-viders. IEEE Trans. Emerg. Top. Comput. 2014, 5, 494–505. [Google Scholar] [CrossRef]
- Howlader, H.O.R.; Matayoshi, H.; Senjyu, T. Distributed generation incorporated with the thermal generation for optimum operation of a smart grid considering forecast error. Energy Convers. Manag. 2015, 96, 303–314. [Google Scholar] [CrossRef]
- Sun, S.; Dong, M.; Liang, B. Distributed Real-Time Power Balancing in Renewable-Integrated Power Grids with Storage and Flexible Loads. IEEE Trans. Smart Grid 2016, 7, 2337–2349. [Google Scholar] [CrossRef]
- Chen, C.-L. Optimal Wind–Thermal Generating Unit Commitment. IEEE Trans. Energy Convers. 2008, 23, 273–280. [Google Scholar] [CrossRef]
- Chen, C.-L. Simulated annealing-based optimal wind-thermal coordination scheduling. IET Gener. Transm. Distrib. 2007, 1, 447–455. [Google Scholar] [CrossRef]
- Ummels, B.C.; Gibescu, M.; Pelgrum, E.; Kling, W.L.; Brand, A.J. Impacts of Wind Power on Thermal Generation Unit Commitment and Dispatch. IEEE Trans. Energy Convers. 2007, 22, 44–51. [Google Scholar] [CrossRef]
- Ilic, M.D.; Xie, L.; Joo, J.-Y. Efficient Coordination of Wind Power and Price-Responsive Demand—Part I: Theoretical Foundations. IEEE Trans. Power Syst. 2011, 26, 1875–1884. [Google Scholar] [CrossRef]
- Batista, N.C.; Melicio, R.; Matias, J.C.O.; Catalao, J.P.S. Photo voltaic and wind energy systems monitoring and building/home energy management using ZigBee devices within a smartgrid. Energy 2013, 49, 306–315. [Google Scholar] [CrossRef]
- Faria, P.; Soares, J.; Vale, Z.; Morais, H.; Sousa, T. Modified particle swarm optimization applied to integrated demand response and DG resources scheduling. IEEE Trans. Smart Grid 2013, 4, 606–616. [Google Scholar] [CrossRef]
- Wu, H.; Shahidehpour, M.; Al-Abdulwahab, A. Hourly demand response in day-ahead scheduling for managing the variability of renewable energy. IET Gener. Transm. Distrib. 2013, 7, 226–234. [Google Scholar] [CrossRef]
- Paterakis, N.G.; Medeiros, M.F.; Catalao, J.P.S.; Erdinc, O. Distribution system operation enhancement through household consump-tion coordination in a dynamic pricing environment. In Proceedings of the 2015 IEEE Eindhoven PowerTech, Eindhoven, The Netherlands, 29 June–2 July 2015; pp. 1–6. [Google Scholar]
- Werth, A.; Kitamura, N.; Tanaka, K. Conceptual Study for Open Energy Systems: Distributed Energy Network Using Interconnected DC Nanogrids. IEEE Trans. Smart Grid 2015, 6, 1621–1630. [Google Scholar] [CrossRef]
- Jiang, Z.; Dougal, R.A. Hierarchical microgrid paradigm for integration of distributed energy resources. In Proceedings of the 2008 IEEE Power and Energy Society General Meeting-Conversion and Delivery of Electrical Energy in the 21st Century, Pittsburgh, PA, USA, 20–24 July 2008; pp. 1–8. [Google Scholar]
- Carrasco, J.M.; Franquelo, L.G.; Bialasiewicz, J.T.; Galván, E.; PortilloGuisado, R.C.; Prats, M.M. Power-electronic systems for the grid integration of renewable energy sources: A survey. IEEE Trans. Ind. Electron. 2006, 53, 1002–1016. [Google Scholar] [CrossRef]
- Tushar, M.H.K.; Assi, C.; Maier, M.; Uddin, M.F. Smart Microgrids: Optimal Joint Scheduling for Electric Vehicles and Home Appliances. IEEE Trans. Smart Grid 2014, 5, 239–250. [Google Scholar] [CrossRef]
- Atwa, Y.M.; El-Saadany, E.F.; Salama, M.M.A.; Seethapathy, R. Optimal Renewable Resources Mix for Distribution System Energy Loss Minimization. IEEE Trans. Power Syst. 2010, 25, 360–370. [Google Scholar] [CrossRef]
- He, M.; Murugesan, S.; Zhang, J. A Multi-timescale scheduling approach for stochastic reliability in smart grids with wind gen-eration and opportunistic demand. IEEE Trans. Smart Grid 2013, 4, 521–529. [Google Scholar] [CrossRef]
- Joel, K.; Phil, C.; Ashish, A. A review of protection systems for distribution networks embedded with re-newable generation. Renew. Sustain. Energy Rev. 2016, 58, 1308–1317. [Google Scholar]
- Tendayi, M.P.; Ramesh, B. Renewable distributed generation: The hidden challenges—A review from the protection perspective. Renew. Sustain. Energy Rev. 2016, 58, 1457–1465. [Google Scholar]
- Shashank, V.; Rajesh, K.; Rajesh, K. Data analytics and computational methods for anti-islanding of renewable energy based Distributed Generators in power grids. Renew. Sustain. Energy Rev. 2017, 69, 493–502. [Google Scholar]
- Rosales-Asensio, E.; Diez, D.B.; Sarmento, P. Electricity balancing challenges for markets with high variable renewable generation. Renew. Sustain. Energy Rev. 2024, 189, 113918. [Google Scholar] [CrossRef]
- Eftekharnejad, S.; Vittal, V.; Heydt, G.T.; Keel, B.; Loehr, J.; Heydt, G.T. Impact of increased penetration of photovoltaic generation on power systems. IEEE Trans. Power Syst. 2013, 28, 893–901. [Google Scholar] [CrossRef]
- Adika, C.O.; Wang, L. Autonomous appliance scheduling for household energy management. IEEE Trans Smart Grid 2014, 5, 673–682. [Google Scholar] [CrossRef]
- Chaouachi, A.; Kamel, R.M.; Andoulsi, R.; Nagasaka, K. Multiobjective Intelligent Energy Management for a Microgrid. IEEE Trans. Ind. Electron. 2013, 60, 1688–1699. [Google Scholar] [CrossRef]
- Hetzer, J.; Yu, D.C.; Bhattarai, K. An Economic Dispatch Model Incorporating Wind Power. IEEE Trans. Energy Convers. 2008, 23, 603–611. [Google Scholar] [CrossRef]
- Arulampalam, A.; Barnes, M.; Jenkins, N.; Ekanayake, J. Power quality and stability improvement of a wind farm using STATCOM supported with hybrid battery energy storage. IEE Proc.-Gener. Transm. Distrib. 2006, 153, 701–710. [Google Scholar] [CrossRef]
- Muljadi, E.; Butterfield, C.; Yinger, R.; Romanowitz, H. Energy Storage and Reactive Power Compensator in a Large Wind Farm. In Proceedings of the 42nd AIAA Aerospace Sciences Meeting and Exhibit, Reno, NV, USA, 5–8 January 2004. [Google Scholar]
- Diaz, N.L.; Dragicevic, T.; Vasquez, J.C.; Guerrero, J.M. Intelligent Distributed Generation and Storage Units for DC Microgrids—A New Concept on Cooperative Control Without Communications Beyond Droop Control. IEEE Trans. Smart Grid 2014, 5, 2476–2485. [Google Scholar] [CrossRef]
- Teleke, S.; Baran, M.E.; Bhattacharya, S.; Huang, A.Q. Rule-Based Control of Battery Energy Storage for Dispatching Intermittent Renewable Sources. IEEE Trans. Sustain. Energy 2010, 1, 117–124. [Google Scholar] [CrossRef]
- Erdinc, O.; Paterakis, N.G.; Mendes, T.D.P.; Bakirtzis, A.G.; Catalao, J.P.S. Smart Household Operation Considering Bi-Directional EV and ESS Utilization by Real-Time Pricing-Based DR. IEEE Trans. Smart Grid 2015, 6, 1281–1291. [Google Scholar] [CrossRef]
- Wang, Y.; Sheikh, O.; Hu, B.; Chu, C.C.; Gadh, R. Integration of V2H/V2G hybrid system for demand response in distribution network. In Proceedings of the 2014 IEEE International Conference on Smart Grid Communications (Smart Grid Comm.), Venice, Italy, 3–6 November 2014; pp. 812–817. [Google Scholar]
- Wang, Z.; Gu, C.; Li, F.; Bale, P.; Sun, H. Active Demand Response Using Shared Energy Storage for Household Energy Management. IEEE Trans. Smart Grid 2013, 4, 1888–1897. [Google Scholar] [CrossRef]
- Wang, L.; Collins, E.G.; Li, H. Optimal Design and Real-Time Control for Energy Management in Electric Vehicles. IEEE Trans. Veh. Technol. 2011, 60, 1419–1429. [Google Scholar] [CrossRef]
- Le, H.T.; Santoso, S.; Grady, W.M. Development and analysis of an ESS-based application for regulating wind farm power output variation. In Proceedings of the 2009 IEEE Power Energy Society General Meeting (PES), Calgary, AB, Canada, 26–30 July 2009; pp. 1–8. [Google Scholar]
- Vodovozov, V.; Raud, Z.; Petlenkov, E. Review on Braking Energy Management in Electric Vehicles. Energies 2021, 14, 4477. [Google Scholar] [CrossRef]
- Sabri, M.; Danapalasingam, K.A.; Rahmat, M.F. A review on hybrid electric vehicles architecture and energy management strate-gies. Renew. Sustain. Energy Rev. 2016, 53, 1433–1442. [Google Scholar] [CrossRef]
- Safari, A.; Sorouri, H.; Oshnoei, A.; Blaabjerg, F. A Brain Emotional Learning-Based Speed Control Strategy for DC Motors. In Proceedings of the IEEE 15th International Symposium on Power Electronics for Distributed Generation Systems (PEDG 2024), Luxembourg, 23–26 June 2024. [Google Scholar]
- Safari, A.; Sorouri, H.; Oshnoei, A. The Regulation of Superconducting Magnetic Energy Storages with a Neural-Tuned Fractional Order PID Controller Based on Brain Emotional Learning. Fractal Fract. 2024, 8, 365. [Google Scholar] [CrossRef]
- Sam, K.-K.; Abd, R.N. Coordinated control of smart microgrid during and after islanding operation to prevent under frequency load shedding using energy storage system. Energy Convers. Manag. 2016, 127, 623–646. [Google Scholar]
- Jia, C.; He, H.; Zhou, J.; Li, J.; Wei, Z.; Li, K. Learning-based model predictive energy management for fuel cell hybrid electric bus with health-aware control. Appl. Energy 2024, 355, 122228. [Google Scholar] [CrossRef]
- Jia, C.; Zhou, J.; He, H.; Li, J.; Wei, Z.; Li, K. Health-conscious deep reinforcement learning energy management for fuel cell buses integrating environmental and look-ahead road information. Energy 2024, 290, 130146. [Google Scholar] [CrossRef]
- Sadeghian, O.; Shotorbani, A.M.; Ghassemzadeh, S.; Mohammadi-Ivatloo, B. Energy management of hybrid fuel cell and renewable energy based systems—A review. Int. J. Hydrogen Energy 2024. [Google Scholar] [CrossRef]
- Li, K.; Zhou, J.; Jia, C.; Yi, F.; Zhang, C. Energy sources durability energy management for fuel cell hybrid electric bus based on deep reinforcement learning considering future terrain information. Int. J. Hydrogen Energy 2024, 52, 821–833. [Google Scholar] [CrossRef]
- Liu, B.; Wei, X.; Sun, C.; Wang, B.; Huo, W. A controllable neural network-based method for optimal energy management of fuel cell hybrid electric vehicles. Int. J. Hydrogen Energy 2024, 55, 1371–1382. [Google Scholar] [CrossRef]
- Safari, A.; Hayati, M.M.; Nazari-Heris, M. Hydrogen-Combined Smart Electrical Power Systems: An Overview of United States Projects. In Green Hydrogen in Power Systems; Springer: Berlin/Heidelberg, Germany, 2024; pp. 321–340. [Google Scholar]
- Hayati, M.M.; Safari, A.; Nazari-Heris, M.; Oshnoei, A. Hydrogen-Incorporated Sector-Coupled Smart Grids: A Systematic Review and Future Concepts. In Green Hydrogen in Power Systems; Springer: Berlin/Heidelberg, Germany, 2024; pp. 25–58. [Google Scholar]
- Panchenko, V.; Daus, Y.; Kovalev, A.; Yudaev, I.; Litti, Y. Prospects for the production of green hydrogen: Review of countries with high potential. Int. J. Hydrogen Energy 2023, 48, 4551–4571. [Google Scholar] [CrossRef]
- Zhou, Y.; Li, R.; Lv, Z.; Liu, J.; Zhou, H.; Xu, C. Green hydrogen: A promising way to the carbon-free society. Chin. J. Chem. Eng. 2022, 43, 2–13. [Google Scholar] [CrossRef]
- Hassan, Q.; Abdulateef, A.M.; Hafedh, S.A.; Al-Samari, A.; Abdulateef, J.; Sameen, A.Z.; Salman, H.M.; Al-Jiboory, A.K.; Wieteska, S.; Jaszczur, M. Renewable energy-to-green hydrogen: A review of main resources routes, processes and evaluation. Int. J. Hydrogen Energy 2023, 48, 17383–17408. [Google Scholar] [CrossRef]
- Oliveira, A.M.; Beswick, R.R.; Yan, Y. A green hydrogen economy for a renewable energy society. Curr. Opin. Chem. Eng. 2021, 33, 100701. [Google Scholar] [CrossRef]
- Abad, A.V.; Dodds, P.E. Green hydrogen characterisation initiatives: Definitions, standards, guarantees of origin, and challenges. Energy Policy 2020, 138, 111300. [Google Scholar] [CrossRef]
- Atilhan, S.; Park, S.; El-Halwagi, M.M.; Atilhan, M.; Moore, M.; Nielsen, R.B. Green hydrogen as an alternative fuel for the shipping industry. Curr. Opin. Chem. Eng. 2021, 31, 100668. [Google Scholar] [CrossRef]
- Noussan, M. Performance based approach for electricity generation in smart grids. Appl. Energy 2018, 220, 231–241. [Google Scholar] [CrossRef]
- Bartłomiejczyk, M. Potential application of solar energy systems for electrified urban transportation systems. Energies 2018, 11, 954. [Google Scholar] [CrossRef]
- Connolly, D.; Mathiesen, B.; Ridjan, I. A comparison between renewable transport fuels that can supplement or replace biofuels in a 100% renewable energy system. Energy 2014, 73, 110–125. [Google Scholar] [CrossRef]
- Calvillo, C.F.; Sánchez-Miralles, A.; Villar, J. Energy management and planning in smart cities. Renew. Sustain. Energy Rev. 2016, 55, 273–287. [Google Scholar] [CrossRef]
- Chai, D.S.; Wen, J.Z.; Nathwani, J. Simulation of cogeneration within the concept of smart energy networks. Energy Convers. Manag. 2013, 75, 453–465. [Google Scholar] [CrossRef]
- Chen, Z.; Xiong, S.; Chen, Q.; Zhang, Y.; Yu, J.; Jiang, J.; Wu, C. Eco-driving: A scientometric and bibliometric analysis. IEEE Trans. Intell. Transp. Syst. 2022, 12, 22716–22736. [Google Scholar] [CrossRef]
- Khalil, M.I.; Jhanjhi, N.Z.; Humayun, M.; Sivanesan, S.K.; Masud, M.; Hossain, M.S. Hybrid smart grid with sustainable energy efficient resources for smart cities. Sustain Energy Technol Assess. 2021, 46, 101211. [Google Scholar] [CrossRef]
- Ozturk, M.; Dincer, I. A comprehensive review on power-to-gas with hydrogen options for cleaner applications. Int. J. Hydrogen Energy 2021, 46, 31511–31522. [Google Scholar] [CrossRef]
- Al-Ismail, F.S. A Comprehensive and Critical Review on Integrated Electric Power and Gas Networks. IEEE Access 2024, 2, 143042–143057. [Google Scholar] [CrossRef]
- Bevrani, H.; Golpîra, H.; Messina, A.R.; Hatziargyriou, N.; Milano, F.; Ise, T. Power system frequency control: An updated review of current solutions and new challenges. Electr. Power Syst. Res. 2021, 194, 107114. [Google Scholar] [CrossRef]
- Fischer, J.; Guy, S. Reinterpreting regulations: Architects as intermediaries for zero carbon buildings. In Shaping Urban Infra-structures; Routledge: London, UK, 2012; pp. 160–174. [Google Scholar]
- Kim, H.; Choi, H.; Kang, H.; An, J.; Yeom, S.; Hong, T. A systematic review of the smart energy conservation system: From smart homes to sustainable smart cities. Renew. Sustain. Energy Rev. 2021, 140, 110755. [Google Scholar] [CrossRef]
- Hussain, M.M.; Akram, R.; Memon, Z.A.; Nazir, M.H.; Javed, W.; Siddique, M. Demand Side Management Techniques for Home Energy Management Systems for Smart Cities. Sustainability 2021, 13, 11740. [Google Scholar] [CrossRef]
- Banjac, A.; Novak, H.; Vašak, M. Implementation of model predictive indoor climate control for hierarchical building energy management. Control. Eng. Pract. 2023, 136, 105536. [Google Scholar] [CrossRef]
- Nolting, L.; Kies, A.; Schönegge, M.; Robinius, M.; Praktiknjo, A. Locating experts and carving out the state of the art: A systematic review on Industry 4.0 and energy system analysis. Int. J. Energy Res. 2019, 43, 3981–4002. [Google Scholar] [CrossRef]
- Alkhalidi, A.; Qoaider, L.; Khashman, A.; Al-Alami, A.R.; Jiryes, S. Energy and water as indicators for sustainable city site selection and design in Jordan using smart grid. Sustain. Cities Soc. 2018, 37, 125–132. [Google Scholar] [CrossRef]
- Moazeni, F.; Khazaei, J. Co-optimization of wastewater treatment plants interconnected with smart grids. Appl. Energy 2021, 298, 117150. [Google Scholar] [CrossRef]
- Yigit, K.; Acarkan, B. A new electrical energy management approach for ships using mixed energy sources to ensure sustainable port cities. Sustain. Cities Soc. 2018, 40, 126–135. [Google Scholar] [CrossRef]
- Burchart-Korol, D.; Jursova, S.; Folęga, P.; Korol, J.; Pustejovska, P.; Blaut, A. Environmental life cycle assessment of electric vehicles in Poland and the Czech Republic. J. Clean. Prod. 2018, 202, 476–487. [Google Scholar] [CrossRef]
- Magliocchetti, D.; Gielow, M.; De Vigili, F.; Conti, G.; De Amicis, R. A Personal Mobility Assistant based on Ambient Intelligence to Promote Sustainable Travel Choices. Procedia Comput. Sci. 2011, 5, 892–899. [Google Scholar] [CrossRef]
- Li, S.; Xie, F.; Huang, Y.; Lin, Z.; Liu, C. Optimizing workplace charging facility deployment and smart charging strategies. Transp. Res. Part D Transp. Environ. 2020, 87, 102481. [Google Scholar] [CrossRef]
- Fragiacomo, P.; Piraino, F. Vehicle-to-grid application with hydrogen-based tram. Energy Convers. Manag. 2021, 250, 114915. [Google Scholar] [CrossRef]
- Mehrjerdi, H.; Hemmati, R. Coordination of vehicle-to-home and renewable capacity resources for energy management in resil-ience and self-healing building. Renew. Energy 2020, 146, 568–579. [Google Scholar] [CrossRef]
- Lund, P.D.; Mikkola, J.; Ypyä, J. Smart energy system design for large clean power schemes in urban areas. J. Clean. Prod. 2015, 103, 437–445. [Google Scholar] [CrossRef]
- Bartłomiejczyk, M.; Jarzebowicz, L.; Kohout, J. Compensation of Voltage Drops in Trolleybus Supply System Using Battery-Based Buffer Station. Energies 2022, 15, 1629. [Google Scholar] [CrossRef]
- Del Granado, P.C.; Pang, Z.; Wallace, S.W. Synergy of smart grids and hybrid distributed generation on the value of energy storage. Appl. Energy 2016, 170, 476–488. [Google Scholar] [CrossRef]
- Brunelli, L.; Borri, E.; Pisello, A.L.; Nicolini, A.; Mateu, C.; Cabeza, L.F. Thermal energy storage in energy communities: A perspective overview through a bibliometric analysis. Sustainability 2024, 16, 5895. [Google Scholar] [CrossRef]
- Howell, S.; Rezgui, Y.; Hippolyte, J.L.; Jayan, B.; Li, H. Towards the next generation of smart grids: Semantic and holonic multi-agent management of distributed energy resources. Renew. Sustain. Energy Rev. 2017, 77, 193–214. [Google Scholar] [CrossRef]
- Safari, A.; Ghavifekr, A.A. Use case of artificial intelligence and neural networks in energy consumption markets and industrial demand response. In Industrial Demand Response: Methods, Best Practices, Case Studies, and Applications; IET: London, UK, 2022; Volume 4, p. 379. [Google Scholar]
- Khan, S.U.; Mehmood, K.K.; Haider, Z.M.; Bukhari, S.B.A.; Lee, S.-J.; Rafique, M.K.; Kim, C.-H. Energy Management Scheme for an EV Smart Charger V2G/G2V Application with an EV Power Allocation Technique and Voltage Regulation. Appl. Sci. 2018, 8, 648. [Google Scholar] [CrossRef]
- Nasir, T.; Raza, S.; Abrar, M.; Muqeet, H.A.; Jamil, H.; Qayyum, F.; Cheikhrouhou, O.; Alassery, F.; Hamam, H. Optimal scheduling of campus microgrid considering the electric vehicle integration in smart grid. Sensors 2021, 21, 7133. [Google Scholar] [CrossRef]
- Zolfaghari, M.; Ghaffarzadeh, N.; Ardakani, A.J. Optimal sizing of battery energy storage systems in off-grid micro grids using convex optimization. J. Energy Storage 2019, 23, 44–56. [Google Scholar] [CrossRef]
- Ganesan, S.; Subramaniam, U.; Ghodke, A.A.; Elavarasan, R.M.; Raju, K.; Bhaskar, M.S. Investigation on Sizing of Voltage Source for a Battery Energy Storage System in Microgrid with Renewable Energy Sources. IEEE Access 2020, 8, 188861–188874. [Google Scholar] [CrossRef]
- Shahab, H.A.M.M.; Wang, S.; ul Muqeet, H.A. Advanced Optimal Design of the IoT Based University Campus Microgrid Considering Environmental Concerns and Demand Response. In Proceedings of the 2021 6th International Conference on Power and Renewable Energy (ICPRE), Shanghai, China, 17–20 September 2021. [Google Scholar]
- Mehmood, K.K.; Kim, C.-H.; Khan, S.U.; Haider, Z.M. Unified planning of wind generators and switched capacitor banks: A multiagent clustering-based distributed approach. IEEE Trans. Power Syst. 2018, 33, 6978–6988. [Google Scholar] [CrossRef]
- Zaman, M.S.U.; Bukhari, S.B.A.; Hazazi, K.M.; Haider, Z.M.; Haider, R.; Kim, C.-H. Frequency response analysis of a single-area power system with a modified LFC model considering demand response and virtual inertia. Energies 2018, 11, 787. [Google Scholar] [CrossRef]
- Wang, M.; Zhang, X.; Zhao, T.; Zhuang, F.; Wanga, F.; Qian, N.; Yang, S. Module Power Balance Control Strategy for Three-Phase Cascaded H-Bridge PV Inverter Under Unbalanced Grid Voltage Condition. IEEE J. Emerg. Sel. Top. Power Electron. 2021, 9, 5657–5671. [Google Scholar] [CrossRef]
- Prince, S.K.; Panda, K.P.; Kumar, V.N.; Panda, G. Power quality enhancement in a distribution network using PSO assisted Kalman filter—Based shunt active power filter. In Proceedings of the 2018 IEEMA Engineer Infinite Conference (eTechNxT), New Delhi, India, 13–14 March 2018; pp. 1–6. [Google Scholar]
- Bhargavi, K.M.; Jayalaksmi, N.S.; Malagi, S.; Jadoun, V.K. Integration of Plug-in Electric Vehicles in Smart Grid: A Review. In Proceedings of the 2020 International Conference on Power Electronics & IoT Applications in Renewable Energy and its Control (PARC), Mathura, India, 28–29 February 2020; pp. 214–219. [Google Scholar]
- Brenna, M.; Longo, M.; Yaïci, W. Modelling and Simulation of Electric Vehicle Fast Charging Stations Driven by High Speed Railway Systems. Energies 2017, 10, 1268. [Google Scholar] [CrossRef]
- Aydogmus, O.; Boztas, G.; Celikel, R. Design and analysis of a flywheel energy storage system fed by matrix converter as a dynamic voltage restorer. Energy 2022, 238, 121687. [Google Scholar] [CrossRef]
- Wang, Y.; Wang, C.; Xue, H. A novel capacity configuration method of flywheel energy storage system in electric vehicles fast charging station. Electr. Power Syst. Res. 2021, 195, 107185. [Google Scholar] [CrossRef]
- Castro, G.A.; Murkowska, M.I.; Rey, P.Z.; Anvari-Moghaddam, A. Operational Planning of a Hybrid Power Plant for Off-Grid Mining Site: A Risk-constrained Optimization Approach. In Proceedings of the IECON 2020—46th Annual Conference of the IEEE Industrial Electronics Society, Singapore, 18–21 October 2020; pp. 4587–4592. [Google Scholar]
- Abdali, A.; Mazlumi, K.; Rabiee, A. Harmonics impact on hotspot temperature increment of distribution transformers: Nonuniform magnetic-thermal approach. Int. J. Electr. Power Energy Syst. 2024, 157, 109826. [Google Scholar] [CrossRef]
- Khaloie, H.; Anvari-Moghaddam, A. Robust Optimization Approach for Generation Scheduling of a Hybrid Thermal-Energy Storage System. IEEE Int. Symp. Ind. Electron. 2020, 2020, 971–976. [Google Scholar]
- Wang, J.; Zheng, T.; Cheng, S. Coordination Control of Battery Energy Storage and MTGS in An Independent AC Micro-grid. In Proceedings of the 2019 IEEE 8th International Conference on Advanced Power System Automation and Protection (APAP), Xi’an, China, 21–24 October 2019; pp. 1657–1661. [Google Scholar]
- Marinakis, V.; Doukas, H.; Tsapelas, J.; Mouzakitis, S.; Sicilia, Á.; Madrazo, L.; Sgouridis, S. From big data to smart energy services: An application for intelligent energy management. Futur. Gener. Comput. Syst. 2020, 110, 572–586. [Google Scholar] [CrossRef]
- Marinakis, V.; Doukas, H.; Xidonas, P.; Zopounidis, C. Multicriteria decision support in local energy planning: An evaluation of alternative scenarios for the Sustainable Energy Action Plan. Omega 2017, 69, 1–16. [Google Scholar] [CrossRef]
- Marinakis, V.; Papadopoulou, A.G.; Doukas, H.; Psarras, J. A web tool for sustainable energy communities. Int. J. Inf. Decis. Sci. 2015, 7, 18. [Google Scholar] [CrossRef]
- Zhou, K.; Fu, C.; Yang, S. Big data driven smart energy management: From big data to big insights. Renew. Sustain. Energy Rev. 2016, 56, 215–225. [Google Scholar] [CrossRef]
- Angelopoulos, M.; Kontakou, C. Big Data Analytics for Energy Efficiency. Arch. Bus. Res. 2022, 8, 15–23. [Google Scholar] [CrossRef]
- Parent, C.; Spaccapietra, S. Issues and approaches of database integration. Commun. ACM 1998, 41, 166–178. [Google Scholar] [CrossRef]
- Devogele, T.; Parent, C.; Spaccapietra, S. On spatial database integration. Int. J. Geogr. Inf. Sci. 1998, 12, 335–352. [Google Scholar] [CrossRef]
- Xie, J.; Alvarez-Fernandez, I.; Sun, W. A Review of Machine Learning Applications in Power System Resilience. In Proceedings of the 2020 IEEE Power & Energy Society General Meeting (PESGM), Montreal, QC, Canada, 2–6 August 2020; pp. 1–5. [Google Scholar]
- Sadek, S.M.; Omran, W.A.; Hassan, M.M.; Talaat, H.E. Data Driven Stochastic Energy Management for Isolated Microgrids Based on Generative Adversarial Networks Considering Reactive Power Capabilities of Distributed Energy Resources and Reactive Power Costs. IEEE Access 2021, 9, 5397–5411. [Google Scholar] [CrossRef]
- Shrouf, F.; Ordieres-Meré, J.; García-Sánchez, A.; Ortega-Mier, M. Optimizing the production scheduling of a single machine to minimize total energy consumption costs. J. Clean. Prod. 2014, 67, 197207. [Google Scholar] [CrossRef]
- Kimm, G. Classes of AI tools, techniques, and methods. In Artificial Intelligence in Urban Planning and Design; Elsevier: Amsterdam, The Netherlands, 2022; pp. 61–83. [Google Scholar]
- Mellit, A.; Kalogirou, S.A. ANFIS-based modelling for photovoltaic power supply system: A case study. Renew. Energy 2011, 36, 250–258. [Google Scholar] [CrossRef]
- McCulloch, W.S.; Pitts, W. A logical calculus of the ideas immanent in nervous activity. Bull. Math. Biol. 1990, 52, 99–115. [Google Scholar] [CrossRef] [PubMed]
- Jang, J.-S.R. ANFIS: Adaptive-Network-Based Fuzzy Inference System. IEEE Trans. Syst. Man Cybern. 1993, 23, 665–685. [Google Scholar] [CrossRef]
- Hochreiter, S.; Schmidhuber, J. Long short-term memory. Neural Comput. 1997, 9, 1735–1780. [Google Scholar] [CrossRef] [PubMed]
- Schuster, M.; Paliwal, K.K. Bidirectional recurrent neural networks. IEEE Trans. Signal Process. 1997, 45, 2673–2681. [Google Scholar] [CrossRef]
- Quinlan, J.R. Induction of decision trees. Mach. Learn. 1986, 1, 81–106. [Google Scholar] [CrossRef]
- Breiman, L. Random forests. Mach. Learn. 2001, 45, 5–32. [Google Scholar] [CrossRef]
- Sutton, R.S.; Barto, A.G. Reinforcement Learning: An Introduction; MIT Press: Cambridge, MA, USA, 2017. [Google Scholar]
- Wiering, M.A.; Otterlo, M.V. Reinforcement learning. Adapt. Learn. Optim. 2012, 12, 729. [Google Scholar]
- Silvetti, M.; Verguts, T. Reinforcement learning, high-level cognition, and the human brain. In Neuroimaging–Cognitive and Clinical Neuroscience; Intech Open: Manhattan, NY, USA, 2012; pp. 283–296. [Google Scholar]
- Gupta, P. Introduction to Machine Learning in the Cloud with Python: Concepts and Practices; Springer Nature: Berlin/Heidelberg, Germany, 2021. [Google Scholar]
- Hatziargyriou, N.; Milanovic, J.; Rahmann, C.; Ajjarapu, V.; Canizares, C.; Erlich, I.; Hill, D.; Hiskens, I.; Kamwa, I.; Pal, B.; et al. Definition and Classification of Power System Stability—Revisited & Extended. IEEE Trans. Power Syst. 2020, 36, 3271–3281. [Google Scholar] [CrossRef]
- Parvez, I.; Aghili, M.; Sarwat, A.I.; Rahman, S.; ALAM, F. Online power quality disturbance detection by support vector machine in smart meter. J. Mod. Power Syst. Clean Energy 2019, 7, 1328–1339. [Google Scholar] [CrossRef]
- Impram, S.; Nese, S.V.; Oral, B. Challenges of renewable energy penetration on power system flexibility: A survey. Energy Strat. Rev. 2020, 31, 100539. [Google Scholar] [CrossRef]
- Shi, Z.; Yao, W.; Li, Z.; Zeng, L.; Zhao, Y.; Zhang, R.; Tang, Y.; Wen, J. Artificial intelligence techniques for stability analysis and control in smart grids: Methodologies, applications, challenges and future directions. Appl. Energy 2020, 278, 115733. [Google Scholar] [CrossRef]
- Shi, Z.; Yao, W.; Tang, Y.; Ai, X.; Wen, J.; Cheng, S. Bidirectional Active Transfer Learning for Adaptive Power System Stability Assessment and Dominant Instability Mode Identification. IEEE Trans. Power Syst. 2022, 38, 5128–5142. [Google Scholar] [CrossRef]
- Safari, A.; Sabahi, M.; Oshnoei, A. ResFaultyMan: An intelligent fault detection predictive model in power electronics systems using unsupervised learning isolation forest. Heliyon 2024, 10, e35243. [Google Scholar] [CrossRef]
- Xi, L.; Wu, J.; Xu, Y.; Sun, H. Automatic Generation Control Based on Multiple Neural Networks with Actor-Critic Strategy. IEEE Trans. Neural Networks Learn. Syst. 2020, 32, 2483–2493. [Google Scholar] [CrossRef]
- Regad, M.; Helaimi, M.; Taleb, R.; Othman, A.M.; Gabbar, H.A. Control of hybrid power system based renewable energy generations using PID controller. Int. J. Power Electron. Drive Syst. 2020, 11, 1775–1784. [Google Scholar] [CrossRef]
- Satyanarayana, S.; Sharma, R.K.; Sappa, A.K. Automatic Generation control in power plant using PID, PSS and fuzzy-PID controller. In Proceedings of the IEEE 2014 International Conference on Smart Electric Grid (ISEG), Guntur, India, 19–20 September 2014; pp. 1–8. [Google Scholar]
- Hwang, M.; Muljadi, E.; Jang, G.; Kang, Y.C. Disturbance-Adaptive Short-Term Frequency Support of a DFIG Associated with the Variable Gain Based on the ROCOF and Rotor Speed. IEEE Trans. Power Syst. 2017, 32, 1873–1881. [Google Scholar] [CrossRef]
- Kheshti, M.; Ding, L.; Bao, W.; Yin, M.; Wu, Q.; Terzija, V. Toward Intelligent Inertial Frequency Participation of Wind Farms for the Grid Frequency Control. IEEE Trans. Ind. Inform. 2020, 16, 6772–6786. [Google Scholar] [CrossRef]
- Liang, Y.; Zhao, X.; Sun, L. A Multiagent Reinforcement Learning Approach for Wind Farm Frequency Control. IEEE Trans. Ind. Inform. 2023, 19, 1725–1734. [Google Scholar] [CrossRef]
- Dong, H.; Zhao, X. Data-Driven Wind Farm Control via Multiplayer Deep Reinforcement Learning. IEEE Trans. Control. Syst. Technol. 2023, 31, 1468–1475. [Google Scholar] [CrossRef]
- Yan, J.; Nuertayi, A.; Yan, Y.; Liu, S.; Liu, Y. Hybrid physical and data driven modeling for dynamic operation characteristic simulation of wind turbine. Renew. Energy 2023, 215, 118958. [Google Scholar] [CrossRef]
- Monroc, C.B.; Bušić, A.; Dubuc, D.; Zhu, J. Actor critic agents for wind farm control. In Proceedings of the IEEE 2023 American Control Conference (ACC), San Diego, CA, USA, 31 May–2 June 2023; pp. 177–183. [Google Scholar]
- Behara, R.K.; Saha, A.K. Artificial intelligence control system applied in smart grid integrated doubly fed induction generator-based wind turbine: A review. Energies 2022, 17, 6488. [Google Scholar] [CrossRef]
- Cao, D.; Zhao, J.; Hu, W.; Ding, F.; Huang, Q.; Chen, Z. Attention Enabled Multi-Agent DRL for Decentralized Volt-VAR Control of Active Distribution System Using PV Inverters and SVCs. IEEE Trans. Sustain. Energy 2021, 12, 1582–1592. [Google Scholar] [CrossRef]
- Khan, M.A.; Haque, A.; Kurukuru, V.S.B. Intelligent transition control approach for different operating modes of photo-voltaic inverter. IEEE Trans. Ind. 2022, 58, 2332–2340. [Google Scholar] [CrossRef]
- Alam, M.J.E.; Muttaqi, K.M.; Sutanto, D. A Multi-Mode Control Strategy for VAr Support by Solar PV Inverters in Distribution Networks. IEEE Trans. Power Syst. 2015, 30, 1316–1326. [Google Scholar] [CrossRef]
- Weckx, S.; Driesen, J. Optimal Local Reactive Power Control by PV Inverters. IEEE Trans. Sustain. Energy 2016, 7, 1624–1633. [Google Scholar] [CrossRef]
- Fu, X.; Li, S.; Jaithwa, I. Implement Optimal Vector Control for LCL-Filter-Based Grid-Connected Converters by Using Recurrent Neural Networks. IEEE Trans. Ind. Electron. 2015, 62, 4443–4454. [Google Scholar] [CrossRef]
- Hadidi, R.; Jeyasurya, B. Reinforcement learning based real-time wide-area stabilizing control agents to enhance power system stability. IEEE Trans. Smart Grid 2023, 4, 489–497. [Google Scholar] [CrossRef]
- Hagmar, H.; Tong, L.; Eriksson, R. Voltage instability prediction using a deep recurrent neural network. IEEE Trans. Power Syst. 2022, 36, 17–27. [Google Scholar] [CrossRef]
- Peng, F.Z. Flexible AC Transmission Systems (FACTS) and Resilient AC Distribution Systems (RACDS) in Smart Grid. Proc. IEEE 2017, 105, 2099–2115. [Google Scholar] [CrossRef]
- Zheng, D.-D.; Madani, S.S.; Karimi, A. Data-Driven Distributed Online Learning Control for Islanded Microgrids. IEEE J. Emerg. Sel. Top. Circuits Syst. 2022, 12, 194–204. [Google Scholar] [CrossRef]
- Zamzam, A.S.; Sidiropoulos, N.D. Physics-Aware Neural Networks for Distribution System State Estimation. IEEE Trans. Power Syst. 2020, 35, 4347–4356. [Google Scholar] [CrossRef]
- Chen, Q.; Lin, N.; Bu, S.; Wang, H.; Zhang, B. Interpretable Time-Adaptive Transient Stability Assessment Based on Dual-Stage Attention Mechanism. IEEE Trans. Power Syst. 2023, 38, 2776–2790. [Google Scholar] [CrossRef]
- Ye, X.; Yan, J.; Wang, Y.; Lu, L.; He, R. A Novel Capsule Convolutional Neural Network with Attention Mechanism for High-Voltage Circuit Breaker Fault Diagnosis. Electr. Power Syst. Res. 2022, 209, 108003. [Google Scholar] [CrossRef]
- Wang, W.; Yu, N.; Gao, Y.; Shi, J. Safe off-policy deep reinforcement learning algorithm for Volt-VAR control in power dis-tribution systems. IEEE Trans. Smart Grid 2020, 11, 3008–3018. [Google Scholar] [CrossRef]
- Wang, Y.; Mao, M.; Chang, L.; Hatziargyriou, N.D. Intelligent Voltage Control Method in Active Distribution Networks Based on Averaged Weighted Double Deep Q-network Algorithm. J. Mod. Power Syst. Clean Energy 2023, 11, 132–143. [Google Scholar] [CrossRef]
- Sun, X.; Qiu, J. Two-Stage Volt/Var Control in Active Distribution Networks with Multi-Agent Deep Reinforcement Learning Method. IEEE Trans. Smart Grid 2021, 12, 2903–2912. [Google Scholar] [CrossRef]
- Cao, D.; Zhao, J.; Hu, W.; Ding, F.; Huang, Q.; Chen, Z.; Blaabjerg, F. Data-Driven Multi-Agent Deep Reinforcement Learning for Distribution System Decentralized Voltage Control with High Penetration of PVs. IEEE Trans. Smart Grid 2021, 12, 4137–4150. [Google Scholar] [CrossRef]
- Hu, D.; Ye, Z.; Gao, Y.; Ye, Z.; Peng, Y.; Yu, N. Multi-agent deep reinforcement learning for voltage control with coordinated active and reactive power optimization. IEEE Trans. Smart Grid 2022, 13, 4873–4886. [Google Scholar] [CrossRef]
- Li, Y.; Hao, G.; Liu, Y.; Yu, Y.; Ni, Z.; Zhao, Y. Many-objective distribution network reconfiguration via deep reinforcement learning assisted optimization algo-rithm. IEEE Trans. Power Deliv. 2022, 37, 2230–2244. [Google Scholar] [CrossRef]
- Kushwaha, A.; Gopal, M.; Singh, B. Q-Learning based Maximum Power Extraction for Wind Energy Conversion System with Variable Wind Speed. IEEE Trans. Energy Convers. 2020, 35, 1160–1170. [Google Scholar] [CrossRef]
- Liu, H.; Wu, W. Federated Reinforcement Learning for Decentralized Voltage Control in Distribution Networks. IEEE Trans. Smart Grid 2022, 13, 3840–3843. [Google Scholar] [CrossRef]
- Kang, H.-K.; Chung, I.-Y.; Moon, S.-I. Voltage control method using distributed generators based on a multi-agent system. Energies 2015, 8, 14009–14025. [Google Scholar] [CrossRef]
- Molina-Garcia, A.; Bouffard, F.; Kirschen, D.S. Decentralized Demand-Side Contribution to Primary Frequency Control. IEEE Trans. Power Syst. 2011, 26, 411–419. [Google Scholar] [CrossRef]
- Cheng, X.; Li, C.; Liu, X. A review of federated learning in energy systems. In Proceedings of the 2022 IEEE/IAS Industrial and Commercial Power System Asia (I&CPS Asia), Shanghai, China, 8–11 July 2022; pp. 2089–2095. [Google Scholar]
- Mohandes, B.; El Moursi, M.S.; Hatziargyriou, N.; El Khatib, S. A review of power system flexibility with high penetration of renewables. IEEE Trans. Power Syst. 2019, 34, 3140–3155. [Google Scholar] [CrossRef]
- Kabir, M.E.; Ghafouri, M.; Moussa, B.; Assi, C. A Two-Stage Protection Method for Detection and Mitigation of Coordinated EVSE Switching Attacks. IEEE Trans. Smart Grid 2021, 12, 4377–4388. [Google Scholar] [CrossRef]
- Du, Y.; Li, F.; Kurte, K.; Munk, J.; Zandi, H. Demonstration of Intelligent HVAC Load Management with Deep Reinforcement Learning: Real-World Experience of Machine Learning in Demand Control. IEEE Power Energy Mag. 2022, 20, 42–53. [Google Scholar] [CrossRef]
- Förderer, K.; Ahrens, M.; Bao, K.; Mauser, I.; Schmeck, H. Modeling flexibility using artificial neural networks. Energy Inform. 2018, 1, 21. [Google Scholar] [CrossRef]
- Hu, Z.; Yao, W.; Shi, Z.; Shuai, H.; Gan, W.; Wen, J. Intelligent and rapid event-based load shedding pre-determination for large-scale power systems: Knowledge-enhanced parallel branching dueling Q-network approach. Appl. Energy 2023, 347, 121468. [Google Scholar] [CrossRef]
- Zhang, B.; Hu, W.; Ghias, A.M.; Xu, X.; Chen, Z. Multi-agent deep reinforcement learning-based coordination control for grid-aware multi-buildings. Appl. Energy 2022, 328, 120215. [Google Scholar] [CrossRef]
- Guelpa, E.; Verda, V. Demand response and other demand side management techniques for district heating: A review. Energy 2021, 219, 119440. [Google Scholar] [CrossRef]
- Vázquez-Canteli, J.R.; Nagy, Z. Reinforcement learning for demand response: A review of algorithms and modeling techniques. Appl. Energy 2019, 235, 1072–1089. [Google Scholar] [CrossRef]
- Calero, F.; Cañizares, C.A.; Bhattacharya, K.; Anierobi, C.; Calero, I.; de Souza, M.F.Z.; Farrokhabadi, M.; Guzman, N.S.; Mendieta, W.; Peralta, D.; et al. A Review of Modeling and Applications of Energy Storage Systems in Power Grids. Proc. IEEE 2023, 111, 806–831. [Google Scholar] [CrossRef]
- Wang, W.; Yuan, B.; Sun, Q.; Wennersten, R. Application of energy storage in integrated energy systems—A solution to fluctuation and uncertainty of renewable energy. J. Energy Storage 2022, 52, 104812. [Google Scholar] [CrossRef]
- Wang, Y.; Wai, R.-J. Adaptive fuzzy-neural-network power decoupling strategy for virtual synchronous generator in mi-cro-grid. IEEE Trans. Power Electron. 2022, 37, 3878–3891. [Google Scholar] [CrossRef]
- Kotb, K.M.; Elmorshedy, M.F.; Salama, H.S.; Dán, A. Enriching the stability of solar/wind DC microgrids using battery and superconducting magnetic energy storage based fuzzy logic control. J. Energy Storage 2022, 45, 103751. [Google Scholar] [CrossRef]
- Bui, Y.-H.; Hussain, A.; Kim, H.-M. Double Deep $Q$ -Learning-Based Distributed Operation of Battery Energy Storage System Considering Uncertainties. IEEE Trans. Smart Grid 2020, 11, 457–469. [Google Scholar] [CrossRef]
- Shuai, H.; Li, F.; Pulgar-Painemal, H.; Xue, Y. Branching Dueling Q-Network-Based Online Scheduling of a Microgrid with Distributed Energy Storage Systems. IEEE Trans. Smart Grid 2021, 12, 5479–5482. [Google Scholar] [CrossRef]
- Duan, J.; Yi, Z.; Shi, D.; Lin, C.; Lu, X.; Wang, Z. Reinforcement-learning-based optimal control of hybrid energy storage systems in hybrid AC–DC microgrids. IEEE Trans. Ind. Inform. 2019, 15, 5355–5364. [Google Scholar] [CrossRef]
- Daneshvar, M.; Mohammadi-Ivatloo, B.; Asadi, S.; Zare, K.; Anvari-Moghaddam, A. Optimal Day-Ahead Scheduling of the Renewable Based Energy Hubs Considering Demand Side Energy Management. In Proceedings of the 2019 International Conference on Smart Energy Systems and Technologies (SEST), Porto, Portugal, 9–11 September 2019; pp. 1–6. [Google Scholar]
- Daneshvar, M.; Mohammadi-Ivatloo, B.; Asadi, S.; Anvari-Moghaddam, A.; Rasouli, M.; Abapour, M.; Gharehpetian, G.B. Chance-constrained models for transactive energy management of interconnected microgrid clusters. J. Clean. Prod. 2020, 271, 122177. [Google Scholar] [CrossRef]
- Daneshvar, M.; Mohammadi-Ivatloo, B.; Asadi, S.; Abapour, M.; Anvari-Moghaddam, A. A transactive energy management framework for regional network of microgrids. In Proceedings of the 2019 International Conference on Smart Energy Systems and Technologies (SEST), Porto, Portugal, 9–11 September 2019; pp. 1–6. [Google Scholar]
- Akbari-Dibavar, A.; Daneshvar, M.; Mohammadi-Ivatloo, B.; Zare, K.; Anvari-Moghaddam, A. Optimal robust energy management of microgrid with fuel cells, hydrogen energy storage units and responsive loads. In Proceedings of the 2020 International Conference on Smart Energy Systems and Technologies (SEST), Istanbul, Turkey, 7–9 September 2020; pp. 1–6. [Google Scholar]
- Daneshvar, M.; Mohammadi-Ivatloo, B. Overview of Internet of Things-based multi-energy management of cleaner multi-energy mix. In InIoT Enabled Multi-Energy Systems; Academic Press: Cambridge, MA, USA, 2023; pp. 1–8. [Google Scholar]
- Taghizad-Tavana, K.; Kheljani, H.S.; Hosseini, S.H.; Tarafdar-Hagh, M.; Daneshvar, M. Multi-dimensional management of smart distribution networks: Comparative analysis of box and polyhedral methods for modeling uncertainties. Sustain. Cities Soc. 2024, 108, 105488. [Google Scholar] [CrossRef]
- Safari, A.; Badamchizadeh, M.A. NeuroQuMan: Quantum neural network-based consumer reaction time demand response predictive management. Neural Comput. Appl. 2024, 36, 19121–19138. [Google Scholar] [CrossRef]
- Sadeghian, O.; Safari, A. Net saving improvement of capacitor banks in power distribution systems by increasing daily size switching number: A comparative result analysis by artificial intelligence. J. Eng. 2024, 2024, e12357. [Google Scholar] [CrossRef]
- Safari, A.; Kharrati, H.; Rahimi, A. A hybrid attention-based long short-term memory fast model for thermal regulation of smart residential buildings. In IET Smart Cities; Wiley: Hoboken, NJ, USA, 2024. [Google Scholar] [CrossRef]
- Safari, A.; Kharrati, H.; Rahimi, A. Multi-term electrical load forecasting of smart cities using a new hybrid highly accurate neural network-based predictive model. Smart Grids Sustain. Energy 2023, 9, 8. [Google Scholar] [CrossRef]
















| References | Power Grids | Buildings | Electricity Markets | EVs |
|---|---|---|---|---|
| [1] | ✓ | ✗ | ✗ | ✗ |
| [2] | ✓ | ✗ | ✗ | ✗ |
| [3] | ✓ | ✗ | ✗ | ✗ |
| [4] | ✓ | ✗ | ✗ | ✗ |
| [5] | ✓ | ✗ | ✓ | ✗ |
| [6] | ✓ | ✗ | ✗ | ✗ |
| [7] | ✓ | ✗ | ✗ | ✗ |
| [8] | ✓ | ✗ | ✗ | ✗ |
| [9] | ✓ | ✗ | ✗ | ✗ |
| [10] | ✓ | ✓ | ✗ | ✗ |
| [11] | ✓ | ✗ | ✗ | ✗ |
| [12] | ✓ | ✗ | ✗ | ✗ |
| [13] | ✓ | ✗ | ✗ | ✓ |
| [14] | ✓ | ✗ | ✗ | ✓ |
| [15] | ✓ | ✗ | ✗ | ✗ |
| [16] | ✓ | ✗ | ✓ | ✗ |
| [17] | ✓ | ✗ | ✓ | ✗ |
| [18] | ✓ | ✗ | ✗ | ✗ |
| [19] | ✓ | ✗ | ✗ | ✗ |
| [20] | ✓ | ✗ | ✗ | ✗ |
| [21] | ✓ | ✗ | ✗ | ✗ |
| [22] | ✓ | ✗ | ✓ | ✗ |
| [23] | ✓ | ✗ | ✗ | ✗ |
| [24] | ✓ | ✗ | ✓ | ✗ |
| [25] | ✓ | ✗ | ✗ | ✗ |
| [26] | ✓ | ✗ | ✓ | ✗ |
| [27] | ✓ | ✗ | ✗ | ✗ |
| [28] | ✓ | ✗ | ✗ | ✗ |
| [29] | ✓ | ✗ | ✗ | ✗ |
| [30] | ✓ | ✗ | ✗ | ✗ |
| [31] | ✗ | ✓ | ✓ | ✗ |
| [32] | ✗ | ✓ | ✗ | ✗ |
| [33] | ✗ | ✓ | ✗ | ✗ |
| [34] | ✗ | ✓ | ✗ | ✗ |
| [35] | ✗ | ✓ | ✗ | ✗ |
| [36] | ✗ | ✓ | ✗ | ✗ |
| [37,38,39] | ✗ | ✓ | ✓ | ✗ |
| [40] | ✗ | ✗ | ✗ | ✓ |
| [41] | ✗ | ✗ | ✗ | ✓ |
| [42,43] | ✗ | ✗ | ✗ | ✓ |
| [44,45] | ✓ | ✗ | ✗ | ✗ |
| Proposed | ✓ | ✓ | ✓ | ✓ |
| Simulation Tools | Objectives | Exemplary Application |
|---|---|---|
| MATLAB/SIMULINK | MATLAB is a computational software used in science and engineering such as modeling battery behavior, analyzing system performance, and developing control algorithms, including those for BES. | [145,146,147,148,149,150,151,152,153,154,155,156] |
| HOMER Pro | Simulation software to assess the economics and performance of microgrids, select ESS, evaluate RES, and optimize microgrids. | [157] |
| MAGNET–Infolytica | It facilitates the design and analysis of electromagnetic devices such as batteries, which assists in effectively optimizing BESS. | [158] |
| GAMS | The optimization modeling language is employed to address intricate issues in a variety of domains, such as BESS design. It provides optimization capabilities, flexible model formulation, and integration with other software tools. | [159] |
| PSCAD | The software is intended for the analysis of the dynamics and stability of electrical grids in the context of power system simulation. | [160,161,162] |
| Collection | 1/(day) | 1/(1 h) | 1/(0.5 h) | 1/(0.25 h) |
|---|---|---|---|---|
| Records (billion) | 0.37 | 8.75 | 17.52 | 35.04 |
| Size (Terabyte) | 1.82 | 730 | 1460 | 2920 |
| Algorithms | Robustness | Dynamics | Data Handling | Cloud-Based Control | Computational Complexity |
|---|---|---|---|---|---|
| ANN | ✪✪✪ | ✪✪✪ | ✪✪✪ | ✪✪✪ | ✪✪✪ |
| LSTM | ✪✪✪ | ✪✪✪ | ✪✪✪ | ✪✪✪ | ✪✪✪ |
| BiLSTM | ✪✪✪ | ✪✪✪ | ✪✪✪ | ✪✪✪ | ✪✪✪ |
| RF | ✪✪✪ | ✪✪✪ | ✪✪✪ | ✪✪✪ | ✪✪✪ |
| DT | ✪✪✪ | ✪✪✪ | ✪✪✪ | ✪✪✪ | ✪✪✪ |
| RL | ✪✪✪ | ✪✪✪ | ✪✪✪ | ✪✪✪ | ✪✪✪ |
| Neuro-Fuzzy | ✪✪✪ | ✪✪✪ | ✪✪✪ | ✪✪✪ | ✪✪✪ |
Disclaimer/Publisher’s Note: The statements, opinions and data contained in all publications are solely those of the individual author(s) and contributor(s) and not of MDPI and/or the editor(s). MDPI and/or the editor(s) disclaim responsibility for any injury to people or property resulting from any ideas, methods, instructions or products referred to in the content. |
© 2024 by the authors. Licensee MDPI, Basel, Switzerland. This article is an open access article distributed under the terms and conditions of the Creative Commons Attribution (CC BY) license (https://creativecommons.org/licenses/by/4.0/).
Share and Cite
Safari, A.; Daneshvar, M.; Anvari-Moghaddam, A. Energy Intelligence: A Systematic Review of Artificial Intelligence for Energy Management. Appl. Sci. 2024, 14, 11112. https://doi.org/10.3390/app142311112
Safari A, Daneshvar M, Anvari-Moghaddam A. Energy Intelligence: A Systematic Review of Artificial Intelligence for Energy Management. Applied Sciences. 2024; 14(23):11112. https://doi.org/10.3390/app142311112
Chicago/Turabian StyleSafari, Ashkan, Mohammadreza Daneshvar, and Amjad Anvari-Moghaddam. 2024. "Energy Intelligence: A Systematic Review of Artificial Intelligence for Energy Management" Applied Sciences 14, no. 23: 11112. https://doi.org/10.3390/app142311112
APA StyleSafari, A., Daneshvar, M., & Anvari-Moghaddam, A. (2024). Energy Intelligence: A Systematic Review of Artificial Intelligence for Energy Management. Applied Sciences, 14(23), 11112. https://doi.org/10.3390/app142311112

