Featured Application
This compact IoT datalogger enables real-time monitoring of environmental conditions, helping reduce spoilage and extend shelf life in perishable goods supply chains. It offers a low-cost, portable solution for optimizing storage and transport conditions.
Abstract
Perishable product losses can occur throughout postharvest handling. Proper monitoring of key environmental conditions during this period is essential for predicting quality losses throughout their shelf life. This paper presents the design and testing of a portable and compact datalogger for the real-time monitoring of environmental conditions throughout the food supply chain. The device developed incorporates high-precision sensors to measure temperature, relative humidity, CO2 concentration, luminosity and vibrations, as well as wireless communication capabilities for data transmission, simplifying real-time monitoring over existing multi-component systems while keeping costs affordable. Strategies to optimize power consumption allow a month of battery life, being able to cover entire periods of transport and storage, according to the results of the autonomy test performed on the device. The datalogger uses NB-IoT and relies on other wireless communication protocols if not available to send sensor data to a cloud platform. Comparative testing with commercial dataloggers has been carried out to verify correct device measurements, and field testing has validated successful real-time data transmission along an entire refrigerated transport route. The functionality and autonomy of the proposed device meet the needs of live remote monitoring to help reduce food losses.
1. Introduction
According to the Food and Agriculture Organization (FAO), roughly one-third of food produced for human consumption is wasted annually, which corresponds to about 1.3 billion tons of food waste per year, while there are up to 783 million people around the world facing hunger [1,2,3]. Target 12.3 of the Sustainable Development Goals (SDGs) aims to halve food waste per capita worldwide, both at retail and consumption levels, with one of the important factors to consider being to reduce food losses along production and supply chains [4].
These losses can occur during the storage, transportation and processing of the commodities. Perishable products, such as fruits and vegetables, need to be transported from the agricultural production and harvest to the wholesaler or retailer, where the product is stored until it is consumed [3]. In general, this transportation lasts several days until it reaches the destination [5], especially if the products are to be exported.
In order to keep the quality of the transported perishable products as high as possible, suitable environmental conditions are essential [6,7,8]. Important factors to bear in mind are temperature, relative humidity, luminosity, gas concentrations such as oxygen (O2), carbon dioxide (CO2) or ethylene (C2H4) and vibrations, which affect the quality degradation of the products. Therefore, they need to be measured and controlled to achieve optimal preservation conditions during the postharvest supply chain [9,10,11,12,13,14].
Temperature is the most significant factor in order to extend the shelf life of products, so it is important to keep it within certain boundaries during the postharvest stages [9,15]. Transporting or storing perishable products in environments outside of these temperature limits encourages the growth of microorganisms that spoil food [16]. Related to this, according to several mathematical models that have been developed, the data on the evolution of the temperature to which the products are exposed allow for estimations of their quality losses, as well as predicting their shelf life when their quality falls below high-quality standards and is no longer microbiologically safe [17,18,19,20].
For monitoring the most relevant environmental parameters in food quality losses during transportation and storage, new technologies have been employed, which allow the use of dataloggers to record these parameters [21,22,23,24,25,26]. On the one hand, this recording can be done passively, saving data locally and without allowing real-time communication, using technologies such as RFID or USB communication. On the other hand, it can also be done using Internet of Things (IoT) technology, which allows devices to use wireless communication, such as Bluetooth or Zigbee, to transmit data to the Internet in real time, allowing the construction of wireless sensor networks (WSN) [27,28,29,30,31]. Legislation regulates the use of temperature recorders and thermometers for the transport, storage, distribution and control of products at controlled temperatures [32]. Hence, thermographs and passive devices with USB are used on most occasions. However, these passive devices do not allow the operator to know in advance (before the merchandise arrives at retail) what the transport or storage conditions have been, which prevents the operator from making adequate logistical decisions to minimize losses in the event of bad conditions.
Real-time knowledge of the conditions of perishable products allows, on the one hand, to elaborate and train shelf-life models using fixed climatic cameras as a digital twin using real-time data and, on the other hand, to use the information estimated by the models to make decisions on the destination of the products by diverting them to markets with higher turnover in case of shelf-life decrease.
The most relevant devices to focus on are IoT devices. These allow for communicating wirelessly through broadband networks, such as Wi-Fi or mobile networks such as GSM, GPRS or LTE, which entails high power consumption, or through narrowband networks, highlighting Low Power Wide Area Networks (LPWAN), such as NB-IoT, LTE-M, LoRaWAN or Sigfox, with very low power consumption and a large range, at the cost of limiting the amount of data that can be sent [33,34,35].
Using IoT devices, perishable products can be tracked and traced throughout the food supply chain in real time, which would help to know more accurately where quality losses take place and propose corrective actions to mitigate them and extend their shelf life [36,37,38]. Moreover, the use of LPWAN communication technologies will allow IoT devices to have greater autonomy to cover the entire postharvest supply chain [39,40].
Passive sensors can be found on the market, including simple time-temperature indicators (TTI) or sensors that employ USB, RFID or Bluetooth for data transmission [41,42,43,44]. This presents the major drawback of not providing real-time data, as mentioned before. Readings must be taken manually, which is labor-intensive, prone to human error and precludes live monitoring. Moreover, some passive sensors are single-use, which creates waste and ongoing costs associated with replacement. An improvement could lie in the use of gateways to collect sensor measurements via protocols such as Bluetooth Low Energy (BLE), LoRaWAN or Zigbee, for instance, and send the data wirelessly to a server in real time via mobile networks such as GSM, GPRS or LTE or via Wi-Fi. This forms a WSN capable of live remote monitoring [45,46,47,48,49]. However, this implies the use of at least two different devices to make it possible, and the multi-device architecture increases complexity and points of failure. Troubleshooting connectivity across separate sensor, gateway and base station components also proves challenging for many users. In contrast, a few companies have attempted to integrate the entire system into a single device with embedded sensors and 4G wireless communication built in [50,51]. But these single-unit solutions remain products targeting large enterprises and are unattainable for most applications and smaller organizations. Thus, the state of the art lacks accessible options to unlock the power of real-time sensor data. While existing options can enable real-time sensor monitoring, they present barriers such as high costs, design complexity or a lack of user-friendliness. So, there is a need in the market for an affordable, compact datalogger that integrates sensors and wireless communication in one device for real-time data collection.
Taking into account the monitoring needs of the commodities during the postharvest stage and the available technology, a portable instrumentation system has been designed and manufactured with a very small and compact size, low cost and high autonomy thanks to energy consumption optimization strategies and hardware design optimization. The system incorporates, in a single device, high-precision sensors and a gateway with wireless communication to send data to a server in real time and to be able to access them from any device through the Internet. A cloud platform has also been programmed to record and visualize the data.
The device is capable of measuring temperature, relative humidity, CO2 concentration, luminosity and vibrations. Furthermore, it provides location information. It allows the inclusion of a SIM card of the desired operator and performs wireless communication using the NB-IoT LPWAN, being able to use the LTE-M low power network if it is not available. Moreover, it can also use GSM or EGPRS if none of the above are available. The system, in addition to sending data to the server, has a backup of the data in a flash memory, being able to access this data at any time through a USB connection. Finally, the system is capable of sending alarms immediately to a cell phone or via e-mail in case certain thresholds of the measured parameters are exceeded.
The objective of this paper is to demonstrate that the designed system based on LPWAN communication is able to monitor in real time the most relevant parameters of perishable products during the whole postharvest supply chain thanks to the strategies employed for consumption optimization.
This paper is divided into four sections. After the introduction in Section 1, Section 2 provides a description of the system architecture, including the hardware design, the components used and the software design for the microcontroller, communications, power optimization strategies and cloud programming. Furthermore, the methodology carried out for performing the tests is also described. In Section 3, the results obtained from the tests are presented, and, finally, conclusions and future work are included in Section 4.
2. Materials and Methods
2.1. System Architecture
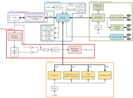
The architecture of the complete solution designed to record the values of the environmental parameters can be seen in the block diagram in Figure 1. The designed instrumentation system would be placed in the area where the parameters are to be monitored, such as the climatic chamber of a refrigerated truck or a logistic warehouse, and it would record the parameters measured by the sensors.
Figure 1.
Block diagram of the architecture of the designed solution.
The core of the device was centered on an ESP32-D0WDQ6 from Espressif Systems (Bibo Road, 690, Shanghai, China) [52], a System-On-Chip (SoC) widely used in electronic development, with flexible programming and at a very economical price. Sensors communicated with the ESP32 microcontroller, which stored the data in its flash memory and sent the data wirelessly to the 1NCE (Sternengasse, 14, Cologne, Germany) [53] operator through the SIM7000G module from SIMCom Wireless Solutions Limited (Jinzhong Road, 633, Shanghai, China) [54] via NB-IoT communication. NB-IoT was selected because it had lower power consumption than other technologies such as LTE-M. Also, UDP was used as a protocol because of its lightness. The communication between the microcontroller and the SIM7000G, which incorporated the operator’s SIM card, was carried out through AT commands.
Subsequently, the operator’s data were accessed from a server through an interface programmed in Node-RED [55], which allowed for using the operator’s REST API, and the data were stored in a database created with InfluxDB [56] and Grafana [57], which could be accessed and visualized from any device through the Internet. These were hosted in a Virtual Private Server (located in the UPCT). In the following sections, the components and solutions adopted will be detailed.
2.2. Hardware Architecture
2.2.1. Components and Sensors
The designed instrumentation system consisted of a datalogger that incorporated the ESP32 microcontroller to manage the whole system, as mentioned above. This microcontroller presents a dual-core Xtensa LX6 architecture, which is very versatile and has low cost and high performance, as well as low power consumption, being highly efficient in terms of power consumption. Moreover, it could operate in different low-power modes, allowing for extended battery life for the designed portable system. Added to this, for the ESP32, a lot of documentation and developed code is available, as well as libraries for many commercial sensors, such as those used in this project. Moreover, the system included an 8 MB flash memory for storing the program and the data measured by the different sensors over long periods of time.
Together with the microcontroller, the SIM7000G communication module was included, which, in addition to allowing the use of the LPWAN NB-IoT network for the transmission of measured sensor data wirelessly, supported other technologies such as LTE-M, GSM or EGPRS in case there was no NB-IoT coverage. The module has low power consumption, a small size, high performance, is economical and gives a lot of flexibility because it allows for different communication protocols, such as MQTT, TCP or UDP. Furthermore, it has a power-saving mode to further extend battery life.
To achieve precise control of the environmental conditions of refrigerated perishable products and ensure their quality and durability throughout the supply chain, it was essential that the instrumentation system designed was robust and used the appropriate sensors to obtain accurate and reliable measurements of the parameters to be measured. In this case, the monitoring of temperature, relative humidity, luminosity, vibrations and CO2 concentration was desired. For the sensors, the main characteristics looked for were low cost and low power consumption while performing the measurements, as well as having good measurement accuracy and facilitating the final design of the system to be small in size.
To measure temperature and relative humidity, the SHTC3 from a Sensirion (Laubisruetistrasse, 50, Stäfa, Switzerland) sensor [58] was chosen since it has a low cost with an accuracy of 0.2 °C in terms of temperature and 2% in terms of relative humidity, as well as a resolution of 0.01 °C and 0.01% RH and a range of −40 to 125 °C and 0 to 100% RH, apart from having a low power consumption of 2.7 μA. This sensor communicated with the microcontroller via I2C. To measure luminosity, the BH1750 from ROHM Semiconductor (Saiin Mizosaki-cho, 21, Kyoto, Japan) luxmeter [59] was chosen, a sensor with good accuracy (0.11 lx) based on a photodiode with a 16-bit digital output that allows for the measurement of illuminance between 1 and 65,535 lx. It is also highly efficient in terms of power consumption, allowing low power consumption during operation (60 μA), making it ideal for battery operation. It allows I2C communication and has a high resolution of up to 1 lx and fast measurement capability.
For vibration measurement, the ADXL345 from Analog Devices (Analog Way, 1, Wilmington, MA, USA) accelerometer [60] was used, which features high measurement accuracy and a low power consumption of about 15 μA. It allows for the measuring of acceleration in three axes with ranges of ±2 g/±4 g/±8 g/±16 g, has a very low current consumption, allows shock and inactivity detection by interruptions and offers I2C and SPI communication for data exchange with the microcontroller. In addition, it is compact and features 10-bit resolution with a sensitivity deviation of 15.6 mg/LSB.
To measure the CO2 concentration in the environment, the SCD41 from a Sensirion (Laubisruetistrasse, 50, Stäfa, Switzerland) sensor [61] was used, which allows a measurement range from 0 to 40,000 ppm with a high accuracy of ±40 ppm and 16-bit resolution. Moreover, it offers I2C communication and low-power operation (0.4 mA). The option of measuring the concentration of volatile organic compounds (VOC), such as ethylene, was discarded due to the time required to heat up the sensor before the measurement could be taken, together with high power consumption. The technical description of the sensors is summarized in Table 1.
Table 1.
Summary of the technical description of the sensors.
2.2.2. PCB Design
As for the PCB design, a block diagram of its operation is depicted in Figure 2. The system consisted of a power supply stage, the USB communication, the sensors, the microcontroller and the wireless communication part.
Figure 2.
Block diagram of the operation of the instrumentation system.
The power signal starts from the USB, which charges the lithium battery through the LTC4054 from the Analog Devices (Analog Way, 1, Wilmington, MA, USA) battery charger [62]. Subsequently, depending on whether the USB is connected to the battery, thanks to an assembly made with a diode and a P-channel MOSFET after the general power switch, the signal passes through a low-pass filter and reaches the voltage regulator XC6204 from Torex (Via Rodolfo Ferrari, 8/10, San Prospero, Italy) [63], obtaining a voltage value of 3.3 V to power the system. All power inputs on the various parts are suitably filtered to reduce noise and improve system stability, and the USB features an overvoltage protection diode. To read the battery, an N-channel MOSFET and a P-channel MOSFET are mounted to read the battery voltage with an analog input of the microcontroller after a voltage divider. This assembly with the MOSFETs allows for minimizing the consumption when reading the battery.
For the sensor part, a P-channel MOSFET is available to power the luminosity, temperature, humidity and CO2 concentration sensors when they are measuring and disconnect them when they are finished to achieve the maximum possible energy savings. These sensors communicate via I2C with the ESP32. The accelerometer is always powered and communicates via SPI with the microcontroller, while also having the interrupt signal connected to it to wake it up when it detects a vibration and to record the measurement. The sensors are filtered at the power inputs to provide greater stability and accuracy in the measurements, and the necessary pull-up and pull-down resistors are included to perform I2C and SPI communications with the microcontroller.
The USB communicates directly with the CP2102 from Silicon Labs (West Cesar Chavez, 400, Austin, TX, USA) [64], a USB to UART gateway that allows communication with the ESP32 microcontroller, which makes it possible to update its firmware and read data from the sensors stored in memory. The microcontroller is powered by a 3.3 V signal from the voltage regulator, receives the reset and USB read signals and has a 40 MHz oscillator and a 32 kHz oscillator for its operation. Furthermore, it communicates with the 8 MB W25Q64 from Winbond (Keya Road, 8, Taichung, Taiwan) [65] flash memory.
The microcontroller communicates via UART with the SIM7000G communication module to configure it via AT commands and send the data. The SIM7000G manages the wireless communication part, communicating with the SIM card and sending the data through the operator. Finally, it has the GSM/GPRS/LTE and GNSS antennas to send data by radiofrequency and to register its current position, respectively, through external antennas.
Finally, the components were optimally placed to obtain a PCB of a very small size, which is displayed in Figure 3. To achieve an efficient, compact design, the components on the PCB were positioned with a focus on minimizing the overall footprint while maintaining optimal performance and functionality. Each component was strategically placed to keep track lengths short, reducing signal interference and power losses, and allowing the layout to remain as compact as possible.
Figure 3.
Datalogger 3D view of the PCB; 79 × 45 mm.
The layout was organized to prioritize function-specific areas. For instance, essential interface components, such as the push buttons, antenna connectors, USB connector, main switch and battery connector, were placed along the board’s perimeter to maximize accessibility. The microcontroller and communication module, crucial elements for data processing and transmission, were positioned on the lower part of the PCB alongside the SIM card slot, ensuring minimal trace lengths between these communication-critical components and their supporting elements, such as flash memory, oscillators and transistors. Additionally, the USB gateway to UART was positioned directly under the USB connector to streamline data transmission paths, while the power supply and filtering stage were situated near the main switch to enable efficient power distribution throughout the board.
Sensor placement was equally considered for optimal performance. Sensors measuring environmental parameters, such as CO2 concentration, temperature and humidity, were placed in an isolated area on the upper left side of the PCB. This isolated area was designed without ground planes to prevent heat transfer from other components, allowing these sensors to maintain sensitivity to ambient environmental conditions. In addition, the accelerometer was located centrally to maximize its responsiveness to vibrations from all directions, while the luxmeter was placed in a corner with no surrounding obstructions to allow direct exposure to light.
Furthermore, essential capacitors for filtering the power supply were located at the bottom of the PCB. These capacitors serve critical components such as the ESP32, SIM7000G, CP2102 and sensors, ensuring stable power and reducing noise, all while optimizing the PCB’s available space. Additional transistors and diodes were positioned near these filtering capacitors to create a clean and compact power management layout.
This precise arrangement of components, connectors and functional areas ensured a reliable, compact solution ideal for real-time environmental monitoring in any space. The design and manufacture of a PLA encapsulation by additive manufacturing with Fused Deposition Modeling (FDM) 3D printing technology to contain it and protect it from external conditions was also carried out.
2.3. Software Architecture
2.3.1. Firmware Description
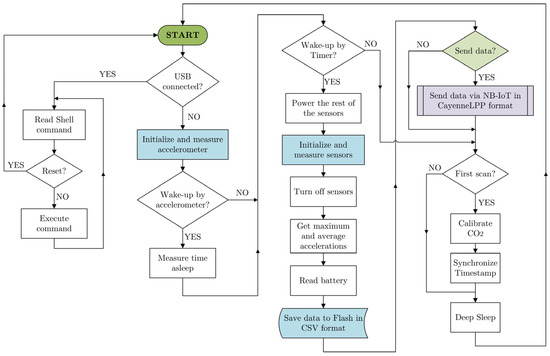
The microcontroller firmware programming was developed using C++ language (version C++20). A flowchart detailing the general operation of the datalogger is shown in Figure 4. Measurement data were logged every 15 min in the microcontroller’s flash memory and sent wirelessly with less frequency, depending on the state of the battery, the number of vibrations and the difference with respect to the previous measurement, as detailed in Section 2.3.2. Sampling and sending frequencies were determined by a trade-off between energy consumption and the dynamics of perishable food behavior. That is, a higher sampling frequency would not be useful because it would not provide relevant information on food spoilage. The ESP32 entered Deep Sleep mode while it had no activity to save as much power as possible. The data in flash memory were backed up for data recovery via USB in case of communications failure or any other incident.
Figure 4.
Flowchart of the general operation of the datalogger.
While the device stays in Deep Sleep mode, as vibrations can occur at any time, an interruption is programmed when a predefined threshold of 2 g is exceeded to record the vibration, returning to Deep Sleep mode immediately afterwards. After the initializations, it is checked whether the USB is connected because the data stored on the flash memory are to be retrieved. If this is the case, the programmed system shell comes into operation, which reads and executes commands through UART to dump the data to the computer and to erase the flash memory. If the reset command is sent to it or it is manually restarted, the program starts again.
If the USB is not connected, it enters the normal mode of operation of sensor measurement and Deep Sleep. First, the accelerometer is initialized and measured. Then, it is checked if the microcontroller has been awakened before 15 min by the external interrupt of the accelerometer itself, in which case it records the measurement, determines the time asleep and goes back to sleep the remaining time until 15 min in order to obtain the maximum and average accelerations and the number of vibrations recorded during those 15 min.
When the 15 min elapse, which is checked thanks to an internal timer of the microcontroller, the rest of the sensors are activated with the MOSFET and initialized, measured and switched off again. Then, the measured data from the sensors are stored in the flash in CSV format together with a packet counter, including the battery voltage to monitor its state of charge and the codes of the cell towers it has connected to. When the time is right, depending on the previously mentioned autonomy improvement strategies, the data are sent over NB-IoT wirelessly in CayenneLPP format [66] to optimize the payload size through the SIM7000G, synchronizing the timestamp and disconnecting the SIM7000G afterwards. After all this, the microcontroller goes into Deep Sleep mode and repeats the cycle again when it wakes up, either by the accelerometer or after 15 min by the timer. In the flash memory, there is a file containing the current data and another file to store a history of the data, in case the data obtained in previous dates should be kept, while the other file is only to have the most recent data. Both files can be cleared from the flash memory.
When connecting the SIM7000G and synchronizing the timestamp, the possibility of obtaining the GPS location through an external antenna and sending this data also through NB-IoT has been left open; although, by default, the system obtains the geolocation through the operator or cell towers in order to extend the battery life, as will be shown later.
When the datalogger is turned on for the first time, the First Scan mode is executed, which allows for synchronization through the SIM7000G, the timestamp, and takes care of calibrating the CO2 sensor with a concentration of 400 ppm, with the system exposed to fresh air for this first calibration. To further extend the battery life, the SIM7000G is configured with its Power Saving Mode (PSM), and the luxmeter, accelerometer and CO2 sensor are configured in their low-power modes, while the temperature and humidity sensor has a very low power consumption with no configuration required.
2.3.2. Strategies for Communications and Sending Frequency
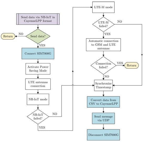
Moreover, when sending data wirelessly with the SIM7000G, the possibility that there is no NB-IoT coverage in the area where the data area transmitted is taken into account. The strategy used is illustrated in the flowchart in Figure 5. To do this, when connecting the communication module, first, the use of LTE antennas is forced by an AT command so that it can first find the NB-IoT and LTE-M networks. First, the NB-IoT preference is set, and a check is made to see if the connection can be established. If not, the LTE-M preference is enabled as the second option and is again checked to see if it can connect in this mode. In case none of the previous LPWANs work, the module is configured to use the GSM or LTE antennas automatically and connect to the network that is able, including the GSM and EGPRS networks. During this connection establishment stage, sufficient time is allowed to elapse between AT commands so that the configuration can be correctly applied to the SIM7000G.
Figure 5.
Flowchart of the strategy used to establish wireless connection.
The radiofrequency synchronization of the timestamp is performed only when the system sends the data, taking advantage of that moment of communication to optimize the energy consumption of the system. The rest of the measurements every 15 min are recorded with the timestamp obtained from the internal RTC of the microcontroller, and, to avoid the possible drift that may occur in the long term, this synchronization is carried out. Along with the hardware used to optimize battery consumption, a series of software improvement strategies related to the frequency of wireless data transmission was implemented to further extend system autonomy, in addition to those already mentioned so far.
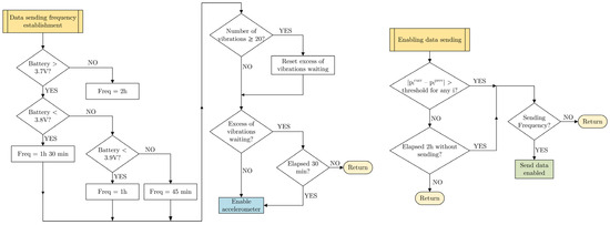
First of all, it is recalled that, by default, the system wakes up, takes sensor measurements and saves them in flash memory with their timestamp every 15 min. The sending of the data wirelessly by NB-IoT will depend on the state of the battery, the number of vibrations and the difference with respect to the previous measurement. The setting of the data sending frequency depending on these factors is illustrated in the flowcharts in Figure 6.
Figure 6.
Flowcharts of the data sending frequency establishment strategy.
When the battery falls below certain preset thresholds, the data transmission frequency decreases. At the lowest threshold, the accelerometer interrupt wake-up is disabled, though it still measures vibration when the system wakes up. Normally, with a fully charged battery, the system sends data wirelessly every 45 min. The specific battery voltage values and transmission frequencies are shown in Table 2.
Table 2.
Battery voltage values and sending frequencies.
If there is excessive vibration, for example, on a rocky road, where the predefined vibration threshold is exceeded many times in a short time, the accelerometer wake-up is not enabled until 30 min after the end of that section. If there is an excess of vibrations in between, the wait is reset to 30 min. This excess of vibrations was defined as waking up by vibration 20 times or more. If this threshold is not exceeded, the external accelerometer interrupt wake-up is enabled.
If a certain threshold is not exceeded with respect to the previous measurement for all parameters , no data are sent wirelessly, as shown in Equation (1), where and are the current and previous measurements, respectively, and for luminosity, CO2 concentration, temperature, humidity and acceleration. If a measurement exceeds the threshold for any , all data are sent. In any case, the data are always sent after 2 h even if this threshold is not exceeded in order to keep track of the monitoring of the parameters. In the case of humidity, it does not decide on this part (infinity threshold), as there may be occasions in a refrigeration chamber where this magnitude has high oscillations. The predefined thresholds with respect to the previous measurement to be exceeded are shown in Table 3.
Table 3.
Thresholds to be exceeded with respect to the previous measurement.
2.3.3. Acceleration, Communications and Readings
The acceleration value for each measurement () is obtained as the total resultant acceleration of the three axes relative to gravity. The range of with an accelerometer sensitivity of 64 LSB/g is used. Therefore, if the accelerometer makes a three-axis measurement of , the value in units will be . Then, for each measurement, the recorded acceleration is obtained as expressed in Equation (2). If a total of accelerations is measured in those 15 min, i.e., , the average () and maximum () acceleration values are obtained as shown in Equation (3), where returns the maximum value of the set of values and .
Regarding the communications, the structure of the data stored in the flash memory in CSV format is as follows: Packet Counter, Timestamp, Luminosity, CO2, Relative Humidity, Temperature, Acceleration Maximum, Acceleration Average, Vibrations Number, Battery, Cell Tower.
The CayenneLPP, or the Cayenne Low Power Payload format, achieves payload size optimization designed for IoT applications, making it possible to easily send data using LPWAN networks, such as NB-IoT, in a compact way. The payload structure using CayenneLPP consists of a byte indicating the channel, a byte indicating the data type and a series of bytes containing the data to be sent, which will depend on the data type being used. In this case, the data to be sent in CayenneLPP format are listed in Table 4.
Table 4.
Channels and data type used in CayenneLPP.
The space occupied by the data in CayenneLPP format is 55 bytes, as indicated in Equation (4), using Table 2. The time that the flash memory can store the data in this format is, approximately, 715 days, and this can be calculated as shown in Equation (5), knowing that the sampling is every 15 min, assuming a usage of 90% of the total memory capacity and knowing that the data are stored in two different files.
Furthermore, adding 8 bytes of the UDP header and 24 bytes of a typical IP header gives a total of 87 bytes each time sampled data are sent. With this, the number of bytes sent per month can be determined as depicted in Equation (6), assuming that three data are sent every 45 min by default, as will be detailed later:
This demand could be more than covered, for example, by contracting a monthly service providing a capacity of 250 kB per month, which would be very economical. In the case of the operator used in this project, it offers a SIM card with a capacity of 500 MB. Hence, a calculation of the time during which data could be sent can be made, as shown in Equation (7):
As for the readings recorded from the sensors, for the temperature, humidity and CO2 values, five measurements are taken every 500 ms when they are activated, and a weighted average () is made, consisting of ordering the values from lowest to highest, removing the maximum and minimum values and averaging the remaining data, as shown in Equation (8) for a set of measurements , where , and return the maximum and minimum values of the set of values, respectively. This result is the measurement recorded from these sensors . This strategy allows for minimizing outliers while saving as much energy as possible by keeping the microcontroller awake for as little time as possible. For luminosity and vibration, less precision is required, as it is only important to know whether or not the area is illuminated or if the product has been hit.
2.4. Cloud and Database
The data measured by the datalogger were stored at the 1NCE operator (see Figure 1). These data were retrieved using the API provided by 1NCE using flows and a Javascript code programmed using the Node-RED tool (version 3.1), the operation of which is shown in the flowchart in Figure 7. 1NCE was chosen among the different operators because of its cost, global coverage and ease of integration in the cloud.
Figure 7.
Flowchart of the Node-RED operation to access the operator API.
To communicate with the operator, it is first necessary to request a token giving permission, and, when sending the data, it is automatically encoded in Base64, so it must then be decoded. The flow is automatically executed every 45 min. After obtaining the date of the last value sent using the telemetry data, it requests the geolocation from the operator and the data history, updating the dates and decoding the result from Base64 and CayenneLPP to send it to the database created with InfluxDB in JSON format. After decoding the data, the system sends an alarm to the mail or to the cell phone via Telegram in case preset maximum and minimum thresholds have been exceeded, which are listed in Table 5.
Table 5.
Thresholds to be exceeded in order to send an alarm.
It should be pointed out that the operator provides a geolocation update every 24 h. Also, to obtain locations more frequently, the datalogger records the codes of the cell towers it has connected to and sends them to the server, so that the location is obtained using a cell tower location database.
InfluxDB is a time series database management system that allows the handling of large amounts of time-stamped data and uses a query language based on SQL. The database created has the structure shown in Figure 8. It contains the table or measurement where the submitted data are recorded, which contains the timestamp of when the data were recorded, the fields, which are the packet counter, timestamp, luminosity, CO2 concentration, relative humidity, temperature, maximum acceleration, average acceleration, number of vibrations and battery voltage, as well as the geolocation, and the tags, which indicate the device or node that recorded the data.
Figure 8.
Structure of the database in InfluxDB.
Finally, to monitor and analyze the data stored in InfluxDB in real time, the Grafana platform was used to create sophisticated graphical dashboards for data monitoring. As mentioned, the Node-RED interface, the InfluxDB database and the Grafana visualization dashboards were hosted on the server. Node-RED, InfluxDB and Grafana were used because they are open-source tools, free of charge and are used in many applications for NB-IoT.
2.5. Autonomy Test
Given the importance of achieving the maximum possible autonomy for the system to operate continuously, a test was carried out to measure the current consumption of the datalogger during normal operation, applying all of the previously mentioned battery consumption optimization strategies.
For the test, a National Instruments (North Mopac Expressway, 11500, Austin, TX, USA) USB-6008 data acquisition card [67] was used to measure the voltage across a shunt resistor () placed in series with the battery. The resistor used has a very small value so that there is the smallest possible voltage drop, powering the rest of the circuit. The card was used with a differential mode analog input with a range of and a resolution of 12 bits, which is equivalent to a resolution of 0.488 mV. Furthermore, the card used a data buffer size of 3000 samples and a sampling rate of 1 kHz, obtaining averages every 0.25 s.
The expression relating the voltage drop measured by the card () to the current consumed by the system () is shown in Equation (9), applying Ohm’s Law, which was used to perform the voltage-to-current conversion and to obtain the datalogger consumption data shown in the Results section in Section 3.2.
2.6. Preliminary Test
As a preliminary study of the datalogger’s functionality, a two-week static trial was conducted to verify its performance in monitoring the fundamental environmental parameters of temperature, relative humidity and CO2 concentration, as well as battery level, under stable low-temperature conditions. This test was performed by placing the device inside a refrigerator and a freezer, set to 6 °C and −19 °C, respectively, to simulate cold storage conditions typically encountered in refrigerated transport. The device was positioned in an intermediate zone on both occasions, and a 3000 mAh battery was used to evaluate power autonomy.
As it was a static test, no movement was involved and, therefore, vibrations and luminosity measurements were not evaluated. Also, wireless communication was not a limiting factor in this test, since there were no network signal challenges. The main goal was to confirm reliable measurements of temperature, relative humidity, CO2 concentration and battery performance in low-temperature environments.
2.7. Comparative Test with Other Dataloggers
In order to verify the correct operation of the designed system when measuring, a comparative test was carried out to compare the measurements of the device with two commercial sensors, which were the dataloggers PKDL A1 from Parkside (Stiftsbergstraße, 1, Neckarsulm, Germany) [68] and the Tinytag Ultra 2 model TGU-4500 from Gemini Data Loggers (Terminus Road, Chichester, UK) [69], both used for temperature and relative humidity, which are the most critical measurements when monitoring the condition of perishable products. Their precisions were and , respectively. The test was performed inside a refrigerator set to 1 °C.
This comparison was made with the objective of verifying that the trends of all the dataloggers were the same and that, therefore, the designed system, as a whole, performed the measurements properly. With this, the accuracy of the device was determined by the accuracy of the sensors included in it, which were detailed in Section 2.2.1.
This test was static and designed specifically to assess temperature and humidity readings, so vibrations and luminosity were not relevant as there was no movement or incoming light. Similarly, CO2 concentration was not monitored in this test because, in a closed refrigeration environment with no product, CO2 levels remain relatively stable and do not affect product quality over short periods, making it unnecessary for this comparative analysis. The CO2 sensor performance was later verified in a separate test to confirm that it operates within normal environmental ranges, as well as the luminosity and vibration sensors, in a moving test with products described in the following section.
The similarity between trends was quantified by obtaining the maximum, minimum and mean absolute and relative errors, as well as their medians and standard deviations, and the root mean square error (RMSE) was also selected as an indicator. This can be visualized in the Results section in Section 3.4.
2.8. Field Test
A field test was carried out with the complete system to verify that it operated correctly in terms of the wireless transmission of data to the server and its autonomy, along with the proper measurement of the parameters.
For this purpose, the datalogger participated in the transport and distribution stage of perishable products in the postharvest stage by being installed at a strategic point in the climatic chamber of a moving refrigerated truck, being subjected to its temperature and humidity real conditions for two weeks. The temperature setpoints of the chamber were 4 °C and −19 °C. In this case, a battery of 3000 mAh was used.
The overland transport was carried out by the company ESP Solutions (Avenida España, 14, Murcia, Spain) [70] through various points in Europe. The route followed by the datalogger inside the truck and the analysis of the communications performance can be seen in Section 3.5.
3. Results and Discussion
3.1. Cloud and Alarms
The interface developed for computers and mobile devices is shown in Figure 9a and Figure 9b, respectively, which show the results of all environmental parameters and geolocation measured by the system and recorded on the server for two weeks. The first shows the packet counter at the top left, graphs with the environmental parameters in the central part and a map indicating the location at the bottom. The second shows the instantaneous values of these parameters together with a table to visualize the history of these parameters. It can be seen that these are simple and intuitive interfaces that show all the necessary information.

Figure 9.
Interface developed for (a) computers and (b) mobile devices, together with (c) screenshots of the alarms received via Telegram to the mobile phone.
On the other hand, in Figure 9c, screenshots of the alarms received via Telegram to the mobile phone in cases where the maximum and minimum thresholds configured according to Table 5 were exceeded are shown. With this, the correct functioning of the data recording in the cloud and the sending of the alarms was also verified.
3.2. Autonomy
The evolution of current consumption of the datalogger over the entire autonomy test is illustrated in Figure 10, after conversion from voltage to current. This graph highlights the three main operating states of the datalogger, each with distinct current requirements. The current consumption in each state was analyzed in detail by zooming into the representative sections marked with red boxes, with current peaks highlighted during periods of activity with wireless communication (Figure 11), activity without wireless communication (Figure 12a) and accelerometer-triggered events (Figure 12b). In Figure 10, the maximum current consumption is observed during active wireless communication, which are the widest sections of the graph, around minutes 21 and 106, where the datalogger reaches its highest current peaks. During these periods, wireless transmission demands higher power than other operations, resulting in these peaks. Meanwhile, the shorter, lower sections of the graph correspond to activity without wireless communication, which draws less current than transmission phases. Additionally, small, sharp peaks indicate accelerometer events, representing minimal consumption as the system briefly wakes to record a vibration and then quickly returns to Deep Sleep mode. In between these operations, the datalogger remains in Deep Sleep, drawing almost no current.
Figure 10.
Evolution of the current consumption of the datalogger.
Figure 11.
Current consumption of the datalogger during its activity with communication.
Figure 12.
Current consumption of the datalogger (a) during its activity without communication; (b) during an accelerometer event.
In Figure 11, which zooms into the activity with wireless communication, fluctuations and peak values are explained by specific stages of the datalogger’s operation. The system first wakes up, initializing its modules, reflected as an initial rise in the graph. Following this, it measures and stores sensor data, causing a second rise, slightly higher than the first. The highest current peak of this stage, around 440 mA, corresponds to the establishment of the wireless connection, a task that requires significant power. Subsequently, as data from the flash memory are transmitted in packets, three oscillations appear, with each spike representing the power draw from transmitting one packet. Finally, an increase and then a decrease in current consumption follows as the entire system powers down and re-enters Deep Sleep. This section presents an average current of 113.42 mA.
Figure 12a shows a segment of activity without wireless communication, where consumption is notably lower than in the communication phase. Here, the datalogger wakes up, represented as an initial rise in the graph, measures and stores sensor data, causing a second, higher rise, and returns to Deep Sleep. This mode conserves energy by omitting the power-intensive communication tasks, leading to a more moderate current draw. These periods have an average current of 77.16 mA. Finally, Figure 12b zooms into accelerometer events, the smallest and shortest peaks in the overall test. In these instances, the datalogger wakes briefly, records vibration data and returns to Deep Sleep, a minimal operation that keeps power use low. These events have an average current of 13.18 mA.
For the calculation of the average current during a period , Equation (10) was used, where is the continuous-time instantaneous current value, is the discrete-time instantaneous current value during sampling, is the sampling period and is the number of samples during that period.
Table 6 shows the most representative values of the consumption, including the values mentioned so far, such as the average current, the maximum current, the average currents during the activity, the Deep Sleep and the accelerometer event. The system had an average current consumption () of 7.91 mA with a maximum value in the test of 436.21 mA. During Deep Sleep, the datalogger consumed 379.87 A.
Table 6.
Power consumption values of the datalogger.
Using the value of the average current and the value of the lithium battery capacity () that would be used, which is 6000 mAh, the autonomy of the system can be calculated as shown in Equation (11), obtaining an autonomy of about one month. Moreover, considering the battery voltage of 3.7 V, a consumption of about 29.26 mW of power () and about 21.07 Wh of energy () in one month was determined, values obtained according to the equations shown in (12) and (13), respectively.
3.3. Preliminary Test Results
The data were correctly recorded in the cloud during the preliminary testing stage inside the refrigerator and freezer, as seen in Figure 13. The system was subjected to these conditions for two weeks. The setpoint temperatures were 6 °C and −19 °C. It is observed that the measured temperature data adequately match the setpoints of the units where the device was located. In addition, the results of the relative humidity and CO2 concentration can also be observed, along with the battery voltage, which were the most relevant parameters in this test, and which present quite reasonable values. The increase in temperature between days 319 and 320 corresponds to when the datalogger was taken out of the freezer and placed in the refrigerator. It can be observed that the battery provided the device with sufficient autonomy for the two weeks, with a capacity of 3000 mAh. These results validate the datalogger’s baseline capabilities for measuring essential environmental parameters in perishable goods storage and provide a foundation for further testing under dynamic and mobile conditions.
Figure 13.
Temperature, relative humidity, CO2 concentration and battery voltage evolution during the preliminary testing stage inside the refrigerator and freezer.
3.4. Comparison with Other Dataloggers
During the test with the other two dataloggers mentioned in Section 2.7, the data were also successfully recorded on the server. The trial lasted 24 h and the comparative results are represented in Figure 14 for temperature and relative humidity.
Figure 14.
Comparative results of the different dataloggers: (a) temperature; (b) relative humidity.
As the graphs depict, it was verified that the trends of all the dataloggers in the measured parameters were the same, which was the main objective of this test. The maximum, minimum and mean absolute and relative errors, together with their medians and standard deviations, as well as the RMSE, can be seen in Table 7, where the first two columns refer to temperature values and the last two to relative humidity values. Errors in the trends were very low (median absolute error of 0.54 °C and 3.5% RH, as well as RMSE of 0.68 °C and 4.5% RH), which confirms that the system performed well in terms of the temperature and relative humidity measurements, which are the most important parameters for monitoring food quality while being recorded in the cloud. As mentioned above, once the similarity of trends with other dataloggers is verified, the accuracy of the device is determined by the accuracy of its sensors.
Table 7.
Absolute, relative and root mean square errors.
3.5. Field Test Results
The results of the field test, recorded over a two-week period in a refrigerated truck with perishable products, are displayed in Figure 15 and Figure 16. This test subjected the datalogger to real dynamic conditions, capturing temperature, relative humidity, CO2 concentration, luminosity and vibrations (average, maximum and count), as well as battery level and geolocation data. The device operated reliably, logging and transmitting data continuously. When wireless connectivity was unavailable, the system successfully stored measurements locally in its flash memory and transmitted them once the connection was restored, demonstrating robustness in data retention.
Figure 15.
Field test results: (a) temperature; (b) relative humidity; (c) CO2 concentration; (d) battery voltage; (e) luminosity; (f) average vibrations; (g) number of vibrations; (h) maximum vibrations.
Figure 16.
Route followed by the refrigerated truck during the field test.
The data reflect distinct stages along the truck’s route, providing insights into the environmental conditions and events that shaped each parameter trend. Initially, until day 51, the truck was stationary with doors open, exposing the datalogger to ambient conditions. This is evident in the temperature data, which show daily fluctuations corresponding to external day and night cycles, with daytime temperatures rising and nighttime temperatures falling. Humidity, in turn, varies inversely, with higher humidity levels when temperature drops, consistent with typical temperature-humidity relationships. Luminosity data further confirm the day-night cycle, with light levels peaking during daylight and dropping to zero at night due to ambient sunlight. Vibrations were minimal during this stationary period, as the truck was at rest.
On day 51, the truck’s refrigerated system was activated, and transportation began at a controlled temperature of 4 °C. The temperature quickly stabilized at this setpoint, while relative humidity reached around 80%, reflecting stable refrigeration conditions with minimal air exchange. CO2 concentration gradually increased, likely due to limited ventilation and the accumulation of CO2 from both product respiration and internal emissions within the closed truck. With the doors now closed, luminosity dropped to zero, indicating darkness within the cargo area. Vibrations increased with the truck’s motion, as shown by oscillations in both average and maximum vibration levels, caused by road conditions and normal travel impact. During a brief unloading stop between days 53 and 54, a slight increase in temperature and humidity occurred when the truck doors opened, allowing external air to enter. These parameters returned to stable values of 4 °C and 80% once the doors were closed and refrigeration resumed.
Day 55 marked the beginning of a frozen product delivery phase, during which the temperature was lowered to −19 °C. The data show a rapid stabilization at this temperature, along with a reduction in relative humidity to around 40%, reflecting limited moisture retention at sub-zero temperatures. CO2 concentration decreased during this period, likely due to the reduced metabolic activity of the products at the colder temperature, thereby lowering CO2 generation. The closed-door condition continued, as indicated by zero luminosity, while vibrations maintained regular oscillations in response to the truck’s travel.
Following the completion of deliveries on day 56, the truck’s refrigeration unit was turned off, and conditions returned to ambient temperature while stationary. The temperature and humidity gradually rose to approximate ambient levels, reaching around 20 °C and 90%, respectively. At the same time, CO2 levels rose again, potentially due to increased air exchange or residual product emissions. Luminosity increased as daylight entered through the open doors, marking the end of refrigerated transport. Vibrations ceased entirely once the truck was stationary, indicating the end of transportation-related impacts.
For relative humidity, values oscillated between 40% and 80%, with a maximum value of 94% and a minimum value of 34% during the test. CO2 concentration values ranged from approximately 400 to 2000 ppm, with a maximum peak of about 3800 ppm at the end of the trial. For vibrations, an average value of relative 0 g was observed, both for maximum and average acceleration.
The datalogger’s battery performance throughout the test also demonstrated reliability, with gradual discharge from an initial 4.2 V when fully charged. Battery voltage declined steadily over the two weeks, with a slight increase in discharge rate during refrigerated phases, approximately between days 51 and 57, where lower temperatures subtly increased power consumption. The battery provided sufficient autonomy for uninterrupted data logging and transmission for the test duration, as anticipated based on prior autonomy results discussed in Section 3.2. Finally, the route map in Figure 16, generated from geolocation data, illustrates the truck’s path, correlating with recorded events and confirming the reliability of the system’s tracking and data collection in dynamic refrigerated transport conditions.
To check the wireless communication performance, the system was prepared to send the connection mode it had established and the signal quality during the test. In this way, it was possible to check if the data were sent through NB-IoT and if, on the contrary, it was able to select other means of communication such as LTE-M, GSM or EGPRS to send the data in case the first one was not available. Table 8 shows the total amount of data measured during the test and by what means they were sent in each case. Besides, it indicates the quality of the signal.
Table 8.
Data communication results.
As can be seen, during the test, most of the data were sent via LTE-M, which may be due to the fact that the NB-IoT mode takes longer to establish the connection and its timeout may have expired during its connection attempts. Data sent via NB-IoT and LTE-M add up to 73%, which indicates that the vast majority of data was sent with LPWAN networks, optimizing device consumption, which was the initial goal. This may also have depended on the coverage available in the areas where the truck was traveling. In terms of signal quality, 90% of the data were sent with a good signal quality.
Based on these results, the microcontroller firmware is being modified to give priority to LTE-M communication. Furthermore, a more comprehensive comparison between the different communication modes (NB-IoT, LTE-M and GSM/EGPRS) in terms of power consumption and efficiency is being considered.
4. Conclusions
Reducing supply chain losses of perishable products is a pressing need. Proper monitoring of environmental conditions that impact product quality, such as temperature and humidity, is essential to identifying deficiencies and mitigating deterioration and spoilage during storage and transport. However, affordable devices enabling real-time wireless data transmission for live remote monitoring remain lacking. The compact, portable datalogger designed, built and tested in this paper provides an innovative solution, incorporating high-accuracy sensors with LPWAN communication protocols for low-power, long-range wireless connectivity into a single small device.
The tests carried out demonstrate that the designed monitoring system successfully achieves wireless transmission of real-time sensor data on key environmental parameters such as temperature, relative humidity, CO2 concentration, luminosity and vibrations along the entire supply chain of perishable products. Strategies employed to minimize power consumption, including the use of LPWAN communication protocols such as NB-IoT and optimized hardware and software designs, enable the datalogger to achieve extended battery life, thus covering entire transport and storage cycles over several weeks.
The architecture of a single portable device that integrates the sensors and wireless communication capability makes it faster and simpler to use compared to existing solutions that employ several components, having the SIM card integrated and allowing automatic switching between communication protocols, simplifying connectivity. Easy access to real-time data through the cloud platform and alarm notifications to the cell phone also improve monitoring and quality control capabilities over traditional passive dataloggers that rely on manual retrieval of data afterwards.
The success of the tests carried out demonstrates both the functionality of the instrumentation system to wirelessly transmit sensor data in real time along the entire supply chain and its reliability during prolonged operation thanks to consumption optimization strategies. Moreover, the designed solution is affordable and compact, satisfying the need for accessible and easy-to-use devices that allow live remote monitoring in order to identify and reduce food losses.
The developed datalogger offers several advantages over existing market solutions [71,72], making it an ideal option for real-time monitoring in the supply chain. Unlike most commercial devices that focus on temperature and humidity, our datalogger simultaneously measures temperature, relative humidity, CO2 concentration, luminosity, vibrations and geolocation, all within a single, compact, cost-effective design. This eliminates the need for multiple devices or bulky setups. Many competing systems rely on larger devices or separate components, normally separating sensors and gateways, which increases both size and complexity.
Our system also leverages LPWAN technologies for lower power consumption and longer autonomy, specifically using NB-IoT and LTE-M, outperforming commercial alternatives using 2G, 3G or 4G. Additionally, it determines geolocation through cell tower codes rather than energy-intensive GPS, as it is done in commercial solutions, further enhancing efficiency. Integrated cloud connectivity with a real-time visualization interface adds convenience, which is often missing or requires separate solutions in other systems. By combining real-time monitoring, compactness, energy efficiency and affordability, our datalogger stands out as a more practical and advanced choice in the market.
Moving forward, additional testing and development work to expand functionality, optimize hardware and software and evaluate performance across different supply chain environments will help to further improve the system, including for commercialization. Particularly, in addition to the fact that the knowledge of this data in real time allows the monitoring of key parameters and the observation of possible irregularities during transportation and storage, it can also be used to predict the shelf life of commodities, and the integration of a predictive model using the sensor data to predict the remaining shelf life of perishable products would provide further value to users. Nonetheless, the current solution already addresses important gaps in terms of cost, complexity, autonomy and real-time monitoring, all in a single device.
Author Contributions
Conceptualization, J.G.-L., M.J.-B., A.T.-M. and R.T.-S.; methodology, J.G.-L., M.J.-B., A.T.-M. and R.T.-S.; software, J.G.-L., M.J.-B. and A.T.-M.; validation, J.G.-L. and J.G.-G.; formal analysis, J.G.-L.; investigation, J.G.-L., M.J.-B. and A.T.-M.; resources, R.T.-S.; data curation, J.G.-L.; writing—original draft preparation, J.G.-L.; writing—review and editing, J.G.-L., M.J.-B., A.T.-M., J.G.-G. and R.T.-S.; visualization, J.G.-L.; supervision, R.T.-S.; project administration, R.T.-S.; funding acquisition, R.T.-S. All authors have read and agreed to the published version of the manuscript.
Funding
This research was funded by the Ministry of Science, Innovation and Universities (MICIU) with NextGenerationEU funds (PRTR-C17.I1) as part of the AGROALNEXT program, by Fundación Séneca with funds from Comunidad Autónoma Región de Murcia (CARM) (https://fseneca.es/agroalnext/ (accessed on 20 October 2024)) and by the “Prueba de Concepto” program with code 22267PDC-23.
Institutional Review Board Statement
Not applicable.
Informed Consent Statement
Not applicable.
Data Availability Statement
The original contributions presented in the study are included in the article, further inquiries can be directed to the corresponding author.
Acknowledgments
The authors are grateful to “ESP Solutions” and “Transportes Papa Ali” for letting them use their refrigerated trucks to carry out the tests.
Conflicts of Interest
The authors declare no conflicts of interest.
References
- FAO; IFAD; UNICEF; WFP; WHO. The State of Food Security and Nutrition in the World 2023. Urbanization, Agrifood Systems Transformation and Healthy Diets across the Rural–Urban Continuum; WHO: Rome, Italy, 2023; ISBN 9789251372265. [Google Scholar]
- FAO. The State of Food and Agriculture 2022. Leveraging Automation in Agriculture for Transforming Agrifood Systems; FAO: Rome, Italy, 2022; ISBN 9789251360439. [Google Scholar]
- FAO. The State of Food and Agriculture. 2019. Moving Forward on Food Loss and Waste Reduction; FAO: Rome, Italy, 2019; ISBN 9789251317891. [Google Scholar]
- United Nations THE 17 GOALS|Sustainable Development. Available online: https://sdgs.un.org/es/goals (accessed on 6 March 2024).
- Torres-Sanchez, R.; Zafra, M.T.M.; Soto-Valles, F.; Jiménez-Buendía, M.; Toledo-Moreo, A.; Artés-Hernández, F. Design of a Distributed Wireless Sensor Platform for Monitoring and Real-Time Communication of the Environmental Variables during the Supply Chain of Perishable Commodities. Appl. Sci. 2021, 11, 6183. [Google Scholar] [CrossRef]
- Domínguez, M.; García, C.; Arias, J.M. Recomendaciones Para La Conservación y Transporte de Alimentos Perecederos. Grupo Domínguez. 2009. Available online: https://digital.csic.es/bitstream/10261/15514/1/RECOMENDACIONES%20PARA%20LA%20CONSERVACI%C3%93N%20Y%20TRANSPORTE%20DE%20ALIMENTOS%20PERECEDEROS.pdf (accessed on 28 November 2023).
- Depetris, M.C.; González, S.; de los Rodríguez, M.Á. Recomendaciones Para El Almacenamiento de Alimentos Perecederos; Córdoba, Argentina, 2014; Available online: https://bpmalimentos.wordpress.com/wp-content/uploads/2017/04/recomendaciones-almacenamiento-perecederos-1.pdf (accessed on 29 November 2023).
- USDA. Protecting Perishable Foods During Transport by Truck; USDA: Washington, DC, USA, 1995. [Google Scholar]
- De Venuto, D.; Mezzina, G. Spatio-Temporal Optimization of Perishable Goods’ Shelf Life by a Pro-Active WSN-Based Architecture. Sensors 2018, 18, 2126. [Google Scholar] [CrossRef]
- Mahmood, M.H.; Sultan, M.; Miyazaki, T. Significance of Temperature and Humidity Control for Agricultural Products Storage: Overview of Conventional and Advanced Options. Int. J. Food Eng. 2019, 15, 20190063. [Google Scholar] [CrossRef]
- Hoffmann, T.G.; Meinert, C.; Ormelez, F.; Campani, M.; Bertoli, S.L.; Ender, L.; De Souza, C.K. Fresh Food Shelf-Life Improvement by Humidity Regulation in Domestic Refrigeration. In Proceedings of the Procedia Computer Science; Elsevier B.V.: Amsterdam, The Netherlands, 2022; Volume 217, pp. 826–834. [Google Scholar]
- Nassarawa, S.S.; Abdelshafy, A.M.; Xu, Y.; Li, L.; Luo, Z. Effect of Light-Emitting Diodes (LEDs) on the Quality of Fruits and Vegetables During Postharvest Period: A Review. Food Bioprocess Technol. 2021, 14, 388–414. [Google Scholar] [CrossRef]
- Shen, X.; Shi, G.; Cheng, L.; Gu, L.; Rao, Y.; He, Y. Chipless RFID-Inspired Sensing for Smart Agriculture: A Review. Sens. Actuators A Phys. 2023, 363, 114725. [Google Scholar] [CrossRef]
- Khodaei, M.; Seiiedlou, S.; Sadeghi, M. The Evaluation of Vibration Damage in Fresh Apricots during Simulated Transport. Res. Agric. Eng. 2019, 65, 112–122. [Google Scholar] [CrossRef]
- FAO. WHO FAO/WHO Guidance to Governments on the Application of HACCP in Small and/or Less-Developed Food Businesses; WHO: Geneva, Switzerland, 2007; ISBN 978-92-5-105596-0. [Google Scholar]
- Charpe, A.M.; Sedani, S.R.; Murumkar, R.P.; Bhad, R.G. Effect of Temperature on Microbial Growth in Food During Storage. Multilogic Sci. 2019, 8, 1–3. [Google Scholar]
- Choosuk, N.; Meesuk, P.; Renumarn, P.; Phungamngoen, C.; Jakkranuhwat, N. Kinetic Modeling of Quality Changes and Shelf Life Prediction of Dried Coconut Chips. Processes 2022, 10, 1392. [Google Scholar] [CrossRef]
- Van Boekel, M.A.J.S. Kinetic Modeling of Food Quality: A Critical Review. Compr. Rev. Food Sci. Food Saf. 2008, 7, 144–158. [Google Scholar] [CrossRef]
- Derossi, A.; Mastrandrea, L.; Amodio, M.L.; De Chiara, M.L.V.; Colelli, G. Application of Multivariate Accelerated Test for the Shelf Life Estimation of Fresh-Cut Lettuce. J. Food Eng. 2016, 169, 122–130. [Google Scholar] [CrossRef]
- Tsironi, T.; Dermesonlouoglou, E.; Giannoglou, M.; Gogou, E.; Katsaros, G.; Taoukis, P. Shelf-Life Prediction Models for Ready-to-Eat Fresh Cut Salads: Testing in Real Cold Chain. Int. J. Food Microbiol. 2017, 240, 131–140. [Google Scholar] [CrossRef] [PubMed]
- Aung, M.M.; Chang, Y.S. Quality Assessment in Cold Chain. In Springer Series in Advanced Manufacturing; Springer Nature: Berlin/Heidelberg, Germany, 2023; pp. 109–117. [Google Scholar]
- George, J.; Kumar, R.; Aaliya, B.; Sunooj, K.V. Packaging Solutions for Monitoring Food Quality and Safety. Food Eng. Ser. 2023, Part F1294, 411–442. [Google Scholar] [CrossRef]
- Altay, A.; Learney, R.; Güder, F.; Dincer, C. Sensors in Blockchain. Trends Biotechnol. 2022, 40, 141–144. [Google Scholar] [CrossRef] [PubMed]
- Bhardwaj, A.; Sharma, N.; Sharma, V.; Alam, T.; Shafia, S. Smart Food Packaging Systems. Smart Sustain. Food Technol. 2022, 235–260. [Google Scholar] [CrossRef]
- Torres-Sánchez, R.; Martınez-Zafra, M.T.; Castillejo, N.; Artés-Hernández, F. Environmental Variables Traceability Device to Predict Postharvest Quality and Remaining Shelf Life of Fruit and Vegetables. Acta Hortic. 2021, 1311, 209–216. [Google Scholar] [CrossRef]
- Siracusa, V.; Lotti, N. Intelligent Packaging to Improve Shelf Life. Food Qual. Shelf Life 2019, 261–279. [Google Scholar] [CrossRef]
- Tchouakeu Betnga, P.F.; Longo, E.; Poggesi, S.; Boselli, E. Effects of Transport Conditions on the Stability and Sensory Quality of Wines. Oeno One 2021, 55, 197–208. [Google Scholar] [CrossRef]
- Mejjaouli, S. Internet of Things Based Decision Support System for Green Logistics. Sustainability 2022, 14, 14756. [Google Scholar] [CrossRef]
- Ghazal, M.; Anan, H.; Mejjaouli, S. Transportation of Perishable Goods & Rerouting Solutions. ACM Int. Conf. Proceeding Ser. 2022, 207–213. [Google Scholar] [CrossRef]
- Bhutta, M.N.M.; Ahmad, M. Secure Identification, Traceability and Real-Time Tracking of Agricultural Food Supply during Transportation Using Internet of Things. IEEE Access 2021, 9, 65660–65675. [Google Scholar] [CrossRef]
- Manisha, N.; Jagadeeshwar, M. BC Driven IoT-Based Food Quality Traceability System for Dairy Product Using Deep Learning Model. High Confid. Comput. 2023, 3, 100121. [Google Scholar] [CrossRef]
- BOE Orden ITC/3701/2006, de 22 de Noviembre, Por La Que Se Regula El Control Metrológico Del Estado de Los Registradores de Temperatura y Termómetros Para El Transporte, Almacenamiento, Distribución y Control de Productos a Temperatura Controlada. 2020. Available online: https://www.boe.es/buscar/doc.php?id=BOE-A-2006-21277 (accessed on 29 November 2023).
- Hernández-Morales, C.A.; Luna-Rivera, J.M.; Perez-Jimenez, R. Design and Deployment of a Practical IoT-Based Monitoring System for Protected Cultivations. Comput. Commun. 2022, 186, 51–64. [Google Scholar] [CrossRef]
- Huo, D.; Malik, A.W.; Ravana, S.D.; Rahman, A.U.; Ahmedy, I. Mapping Smart Farming: Addressing Agricultural Challenges in Data-Driven Era. Renew. Sustain. Energy Rev. 2024, 189, 113858. [Google Scholar] [CrossRef]
- Zobel, J.; Frommelt, P.; Laufenberg, L.; Fayard, R.; Wehrstein, L.; Kundel, R.; Steinmetz, R. LoRaMeter: Signal Mapping in LoRa Networks. In Proceedings of the International Conference on Software, Telecommunications and Computer Networks, SoftCOM, Split, Croatia, 21–23 September 2023; pp. 1–6. [Google Scholar] [CrossRef]
- Torres-Sánchez, R.; Martínez-Zafra, M.T.; Castillejo, N.; Guillamón-Frutos, A.; Artés-Hernández, F. Real-Time Monitoring System for Shelf Life Estimation of Fruit and Vegetables. Sensors 2020, 20, 1860. [Google Scholar] [CrossRef]
- Calatayud, A.; Mangan, J.; Christopher, M. The Self-Thinking Supply Chain. Supply Chain. Manag. 2019, 24, 22–38. [Google Scholar] [CrossRef]
- Dadhaneeya, H.; Nema, P.K.; Arora, V.K. Internet of Things in Food Processing and Its Potential in Industry 4.0 Era: A Review. Trends Food Sci. Technol. 2023, 139, 104109. [Google Scholar] [CrossRef]
- Navidimehr, M.; Khalilabad, A.M.; Amintoosi, H.; Allahbakhsh, M. An LPWAN-Based Framework for Food Supply Chain Management Using Blockchain and Federated Multi-Task Learning. In Proceedings of the 8th International Conference on Smart Cities, Internet of Things and Applications, SCIoT 2024, Mashhad, Iran, 14–15 May 2024; pp. 207–212. [Google Scholar] [CrossRef]
- Tokkozhina, U.; Mataloto, B.M.; Martins, A.L.; Ferreira, J.C. Decentralizing Online Food Delivery Services: A Blockchain and IoT Model for Smart Cities. Mob. Netw. Appl. 2023, 29, 59–69. [Google Scholar] [CrossRef]
- JRI JRI Corp, Wireless Temperature Monitoring Solutions. Available online: https://www.jri-corp.com/products (accessed on 4 November 2023).
- SpotSee; Marathon Products Temperature Data Collection Device Supplier & Manufacturer. Available online: https://marathonproducts.com/ (accessed on 4 November 2023).
- Faubel & Co. Nachf. GmbH Smart Labels. Available online: https://www.faubel.de/en/smart-labels/pharmaceuticals-chemicals/ (accessed on 4 November 2023).
- TempSen. Available online: https://www.tempsen.com/ (accessed on 4 November 2023).
- Swift Sensors Wireless Sensors. Available online: https://www.swiftsensors.com/wireless-sensors/ (accessed on 4 November 2023).
- OnAsset Intelligence Supply Chain Visibility Technology. Available online: https://onasset.com/ (accessed on 4 November 2023).
- Onset; InTemp IoT Monitoring Solutions for Cold Chain & Healthcare. Available online: https://www.onsetcomp.com/intemp (accessed on 4 November 2023).
- Dickson Dataloggers. Available online: https://dicksondata.com/en-gb/products/data-loggers?refresh=1 (accessed on 4 November 2023).
- Hiotron IoT Solutions. Available online: https://www.hiotron.com/ (accessed on 4 November 2023).
- Tempmate Tempmate.®-GS2, Real-Time Supply Chain Data Logger. Available online: https://www.tempmate.com/solutions/tempmate-gs2/ (accessed on 4 November 2023).
- Controlant Real-Time Visibility with Saga Loggers. Available online: https://www.controlant.com/devices (accessed on 4 November 2023).
- Espressif Systems ESP32 Series Datasheet. Available online: https://www.espressif.com/sites/default/files/documentation/esp32_datasheet_en.pdf (accessed on 28 November 2023).
- 1NCE 1NCE, IoT Software and Connectivity Provider. Available online: https://1nce.com/es-es/ (accessed on 28 November 2023).
- SIMCom SIM7000X Datasheet. Available online: https://simcom.ee/documents/SIM7000E/SIM7000%20Hardware%20Design_V1.05.pdf (accessed on 28 November 2023).
- OpenJS Foundation Node-RED. Available online: https://nodered.org/ (accessed on 28 November 2023).
- InfluxData InfluxDB Times Series Data Platform. Available online: https://www.influxdata.com/ (accessed on 28 November 2023).
- Grafana Labs Grafana: The Open Observability Platform. Available online: https://grafana.com/ (accessed on 28 November 2023).
- Sensirion SHTC3 Datasheet. Available online: https://sensirion.com/media/documents/643F9C8E/63A5A436/Datasheet_SHTC3.pdf (accessed on 28 November 2023).
- ROHM Semiconductor BH1750FVI Digital Ambient Light Sensor. Available online: www.rohm.com (accessed on 28 November 2023).
- Analog Devices Accelerometer ADXL345. Available online: https://www.analog.com/media/en/technical-documentation/data-sheets/adxl345.pdf (accessed on 28 November 2023).
- Sensirion SCD4x CO2 Sensor Datasheet. Available online: https://sensirion.com/media/documents/48C4B7FB/66E05452/CD_DS_SCD4x_Datasheet_D1.pdf (accessed on 28 November 2023).
- Linear Technology Corporation LTC4054 Li-Ion Battery Charger Datasheet. Available online: https://www.analog.com/media/en/technical-documentation/data-sheets/405442xf.pdf (accessed on 28 November 2023).
- Torex Semiconductor XC6204 High Speed LDO Regulator. Available online: https://product.torexsemi.com/system/files/series/xc6204.pdf (accessed on 28 November 2023).
- Silicon Labs CP2102 USB-to-UART Bridge. Available online: https://www.silabs.com/documents/public/data-sheets/CP2102-9.pdf (accessed on 28 November 2023).
- Windbond Flash Memory W25Q64 Datasheet. Available online: https://www.winbond.com/resource-files/w25q64fv%20revq%2006142016.pdf (accessed on 28 November 2023).
- myDevices Cayenne Low Power Payload. Available online: https://docs.mydevices.com/docs/lorawan/cayenne-lpp (accessed on 28 November 2023).
- National Instruments USB-6008. Available online: https://www.ni.com/es-es/support/model.usb-6008.html (accessed on 28 November 2023).
- Parkside Datalogger PKDL A1. Available online: https://www.lidl.de/p/parkside-klimadatenlogger-pkdl-a1-mess-aufzeichnungsintervall-einstellbar/p100361442 (accessed on 28 November 2023).
- Gemini Dataloggers Tinytag TGU-4500, Temperature & Humidity Datalogger. Available online: https://www.geminidataloggers.com/data-loggers/tinytag-ultra-2/tgu-4500 (accessed on 28 November 2023).
- ESP Solutions International Transport and Logistics Company. Available online: https://espsolutions.eu/ (accessed on 6 March 2024).
- Teltonika Provider of Products and Telematics Solutions for Vehicle Management. Available online: https://teltonika-gps.com (accessed on 16 November 2024).
- Jointech Mobile Asset Management Solutions. Available online: https://www.joint-tracking.com/ (accessed on 16 November 2024).
Disclaimer/Publisher’s Note: The statements, opinions and data contained in all publications are solely those of the individual author(s) and contributor(s) and not of MDPI and/or the editor(s). MDPI and/or the editor(s) disclaim responsibility for any injury to people or property resulting from any ideas, methods, instructions or products referred to in the content. |
© 2024 by the authors. Licensee MDPI, Basel, Switzerland. This article is an open access article distributed under the terms and conditions of the Creative Commons Attribution (CC BY) license (https://creativecommons.org/licenses/by/4.0/).