Generative AI in Improving Personalized Patient Care Plans: Opportunities and Barriers Towards Its Wider Adoption
Abstract
1. Introduction
Key Considerations of Generative Artificial Intelligence on Personalized Patient Care Plans
- (a)
- Ethical use of data: Ensuring that patient data used by Gen AI algorithms are collected and utilized ethically, with proper consent, and in compliance with data privacy regulations;
- (b)
- Transparency and explainability: Promoting transparency in AI algorithms to enhance trust among healthcare professionals and patients, ensuring that the decision-making process is understandable and explainable;
- (c)
- Bias and fairness: Mitigating biases inherent in AI algorithms to prevent disparities in personalized patient care, particularly concerning underrepresented populations;
- (d)
- Interoperability: Enhancing interoperability between different healthcare systems and data sources to facilitate seamless data exchange and integration of Gen AI solutions;
- (e)
- Clinical validation: Conducting rigorous validation studies to assess the clinical efficacy, safety, and reliability of Gen AI algorithms before widespread adoption in PPCPs;
- (f)
- Health equity: Addressing disparities in access to personalized patient care by ensuring that AI technologies benefit all patient populations, regardless of socioeconomic status or geographic location.
- (g)
- Human oversight: Maintaining human oversight in AI-driven decision-making processes to validate results, interpret outputs, and ensure alignment with patient preferences and ethical standards;
- (h)
- Continual improvement: Embracing a culture of continual improvement and learning, iteratively refining Gen AI algorithms based on feedback from healthcare professionals, patients, and real-world use cases.
2. Methodology
2.1. Articles Search and Selection Criteria
- Original research articles, primarily journal publications;
- Studies published between 2021 and 2024 (inclusive);
- Research focused on the application of generative AI in patient care;
- Targeted inpatient and community care settings;
- Articles written and published in English.
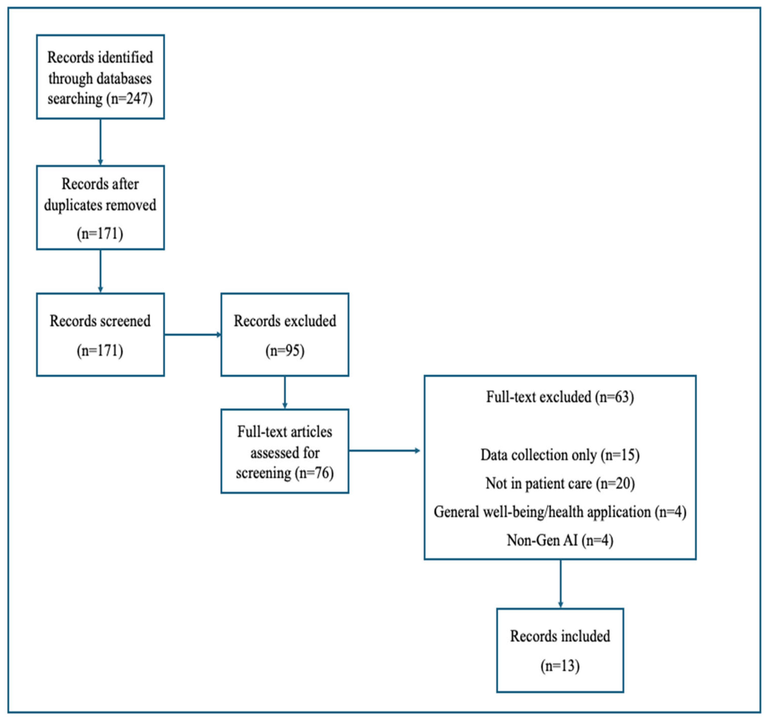
2.2. Article Search Results
3. Review of Generative Artificial Intelligence in Patient Care Applications
3.1. Recent Advancements in Generative AI in Patient Care
- (a)
- Personalized treatment plans or precision medicine: Gen AI can analyze a patient’s medical history, genetic information, and other relevant data to generate personalized treatment plans. This ensures treatments are tailored to individual patient characteristics, improving efficacy and minimizing side effects. A study by Zhang et al. [2] examined how Gen AI produces factually precise and contextually significant structured-discussion feedback, showing that Gen AI algorithms can be deployed to support laboratory diagnostics, public health outbreak management, and clinical decision support tools [2,3,4];
- (b)
- Automated tasks and documentation: Natural language processing capabilities of the Gen AI models can help analyze unstructured clinical notes and medical literature to extract valuable insights. This helps healthcare professionals stay informed about the latest research and make evidence-based decisions, thus releasing clinician time from these trivial tasks and letting the clinicians focus on higher-level tasks such as decision-making or direct patient interactions [5,6,7,8,9];
- (c)
- Early disease detection using wearable and IoT devices: Generative AI can analyze diverse data sources, including electronic health records, wearable device data, and patient-reported symptoms, in order to identify patterns indicative of early disease onset. This enables early intervention and improved outcomes. The Internet of Things (or Internet-connected things) has attracted many applications and sectors for producing results efficiently, and these devices are generating a lot of data (vast data) which can be used for further prediction/forecast by Gen AI models [10,11,12]. Moreover, safeguarding the ‘false positives’ through the robust validation process is also key for enabling PPCPs;
- (d)
- Clinical decision support (CDS): Generative AI can assist healthcare professionals by analyzing complex patient data and recommending optimal treatment options based on the latest medical research and patient-specific factors. This supports more informed decision-making, using NLP, contextual understanding, and free-text analysis [5,10,11,12]. On the other side, the Gen AI models require rigorous evaluation, training data, and adherence to healthcare regulations to simplify complex medical language into summaries that patients can understand [6,10,13,14,15]. Also, other types of AI assistance available are Shadow AI (with partial AI automation and/ or full AI automation) as this embeds into an organization’s clinical decision support (CDS) framework to mitigate against the validation challenges.
3.2. Literature Review of Gen AI-Based Patient Care Applications
4. Discussion
4.1. Opportunities and Challenges Related to the Use of Generative AI in Personalized Patient Care
4.1.1. Opportunities
- (a)
- Medical imaging: Gen AI models can improve the quality of medical imaging by generating high-resolution images, aiding in more accurate diagnoses and treatment planning;
- (b)
- Natural language processing: Gen AI models excel in natural language processing tasks, enabling the analysis of unstructured data such as clinical notes, research papers, and patient narratives for better understanding of patient conditions, reducing medical errors, and enhancing treatment outcomes;
- (c)
- Patient engagement and education: Gen AI models can generate personalized educational content for patients, providing them with relevant information about their conditions, treatment options, and preventive measures;
- (d)
- Remote monitoring and telemedicine: Gen AI can enhance remote monitoring solutions, enabling healthcare providers to remotely track and analyze patient data, leading to more proactive and personalized care;
- (e)
- Predictive analytics: Gen AI models can predict patient outcomes, helping healthcare providers identify high-risk patients and intervene early to prevent complications;
- (f)
- Reducing healthcare costs: By improving the efficiency and accuracy of diagnoses and treatment plans, Gen AI has the potential to reduce healthcare costs associated with unnecessary tests, treatments, and hospitalizations.
4.1.2. Challenges
- (a)
- Data privacy and security: Generative AI models often require access to sensitive patient data. Strong privacy and security measures are needed to protect patient information and meet regulations like HIPAA;
- (b)
- Ethical considerations: The ethical use of Gen AI in healthcare, including issues related to bias, transparency, and accountability, must be carefully addressed to maintain trust and fairness;
- (c)
- Interoperability of data: Healthcare data are often stored in disparate systems that may not easily communicate with each other. Achieving interoperability and seamless integration of data from different sources is a challenge;
- (d)
- Validation and regulation: Gen AI models need rigorous validation and regulatory approval to ensure their safety, efficacy, and reliability before widespread clinical adoption;
- (e)
- Explainability of models: Understanding the decisions made by Gen AI models is crucial for healthcare professionals. Ensuring the explainability of these models is a challenge, especially when dealing with complex neural network architectures;
- (f)
- Integration with clinical workflows: Integrating Gen AI seamlessly into clinical workflows is challenging. The technology should complement existing practices without causing disruptions;
- (g)
- Bias in data and models: If the training data used to develop Gen AI models are biased, the models can perpetuate or amplify these biases. Ensuring fairness in AI applications is an ongoing concern;
- (h)
- User acceptance and adoption: Healthcare professionals and patients may be skeptical or resistant to adopting Gen AI technologies. Ensuring user acceptance and addressing concerns is crucial for successful implementation;
- (i)
- Ongoing model maintenance: Gen AI models need continuous monitoring, updating, and refinement to adapt to evolving medical knowledge, changing patient demographics, and emerging healthcare trends.
4.2. Key Action Points for a Successful Generative AI in Personalized Patient Care Framework
5. Conclusions, Key Issues, and Concerns
Funding
Conflicts of Interest
References
- Wachter, R.M.; Brynjolfsson, E. Will generative artificial intelligence deliver on its promise in health care? JAMA 2024, 331, 65–69. [Google Scholar] [CrossRef]
- Zhang, P.; Boulos, M.N.K. Generative AI in medicine and healthcare: Promises, opportunities and challenges. Future Internet 2023, 15, 286. [Google Scholar] [CrossRef]
- Zaballa, O.; Pérez, A.; Inhiesto, E.G.; Ayesta, T.A.; Lozano, J.A. Learning the progression patterns of treatments using a probabilistic generative model. J. Biomed. Inform. 2023, 137, 104271. [Google Scholar] [CrossRef]
- Tan, T.F.; Thirunavukarasu, A.J.; Campbell, J.P.; Keane, P.A.; Pasquale, L.R.; Abramoff, M.D.; Kalpathy-Cramer, J.; Lum, F.; Kim, J.E.; Baxter, S.L.; et al. Generative Artificial Intelligence Through ChatGPT and Other Large Language Models in Ophthalmology: Clinical Applications and Challenges. Ophthalmol. Sci. 2023, 3, 100394. [Google Scholar] [CrossRef]
- Rane, N. ChatGPT and Similar Generative Artificial Intelligence (AI) for Smart Industry: Role, challenges and opportunities for industry 4.0, industry 5.0 and society 5.0. Chall. Oppor. Ind. 2023, 4. [Google Scholar] [CrossRef]
- Paladugu, P.S.; Ong, J.; Nelson, N.; Kamran, S.A.; Waisberg, E.; Zaman, N.; Kumar, R.; Dias, R.D.; Lee, A.G.; Tavakkoli, A. Generative adversarial networks in medicine: Important considerations for this emerging innovation in artificial intelligence. Ann. Biomed. Eng. 2023, 51, 2130–2142. [Google Scholar] [CrossRef]
- Ooi, K.-B.; Tan, G.W.H.; Al-Emran, M.; Al-Sharafi, M.A.; Capatina, A.; Chakraborty, A.; Dwivedi, Y.K.; Huang, T.L.; Kar, A.K.; Lee, V.H.; et al. The potential of Generative Artificial Intelligence across disciplines: Perspectives and future directions. J. Comput. Inf. Syst. 2023, 1–32. [Google Scholar] [CrossRef]
- Nova, K. Generative AI in healt hcare: Advancements in electronic health records, facilitating medical languages, and personalized patient care. J. Adv. Anal. Healthc. Manag. 2023, 7, 115–131. [Google Scholar]
- Miao, H.; Li, C.; Wang, J. A future of smarter digital health empowered by generative pretrained transformer. J. Med. Internet Res. 2023, 25, e49963. [Google Scholar] [CrossRef]
- Meskó, B.; Topol, E.J. The imperative for regulatory oversight of large language models (or generative AI) in healthcare. NPJ Digit. Med. 2023, 6, 120. [Google Scholar] [CrossRef]
- Kanbach, D.K.; Heiduk, L.; Blueher, G.; Schreiter, M.; Lahmann, A. The GenAI is out of the bottle: Generative artificial intelligence from a business model innovation perspective. Rev. Manag. Sci. 2023, 18, 1189–1220. [Google Scholar] [CrossRef]
- Ullah, E.; Baig, M.M.; GholamHosseini, H.; Lu, J. Use of pager devices in New Zealand public hospitals as a critical communication tool: Barriers & way forward. Heliyon 2023, 9, e18717. [Google Scholar] [CrossRef]
- Ullah, E.; Baig, M.M.; GholamHosseini, H.; Lu, J. Vital signs and early warning score monitoring: Perceptions of clinical staff about current practices and introducing an electronic rapid response system. Heliyon 2022, 8, e11182. [Google Scholar] [CrossRef]
- Ullah, E.; Baig, M.M.; GholamHosseini, H.; Lu, J. Failure mode and effect analysis (FMEA) to identify and mitigate failures in a hospital rapid response system (RRS). Heliyon 2022, 8, e08944. [Google Scholar] [CrossRef]
- Grupac, M.; Zauskova, A.; Nica, E. Generative Artificial Intelligence-based Treatment Planning in Clinical Decision-Making, in Precision Medicine, and in Personalized Healthcare. Contemp. Read. Law Soc. Justice 2023, 15, 45–62. [Google Scholar]
- Rodriguez, D.V.; Lawrence, K.; Gonzalez, J.; Brandfield-Harvey, B.; Xu, L.; Tasneem, S.; Levine, D.L.; Mann, D. Leveraging generative AI tools to support the development of digital solutions in health care research: Case study. JMIR Hum. Factors 2024, 11, e52885. [Google Scholar] [CrossRef]
- Eysenbach, G. The role of ChatGPT, generative language models, and artificial intelligence in medical education: A conversation with ChatGPT and a call for papers. JMIR Med. Educ. 2023, 9, e46885. [Google Scholar] [CrossRef]
- Duffourc, M.; Gerke, S. Generative AI in health care and liability risks for physicians and safety concerns for patients. JAMA 2023, 330, 313–314. [Google Scholar] [CrossRef]
- Blease, C.; Torous, J. ChatGPT and mental healthcare: Balancing benefits with risks of harms. BMJ Ment. Health 2023, 26, e300884. [Google Scholar] [CrossRef]
- Zhou, B.; Yang, G.; Shi, Z.; Ma, S. Natural language processing for smart healthcare. IEEE Rev. Biomed. Eng. 2022, 17, 4–18. [Google Scholar] [CrossRef]
- Malik, S.; Tyagi, A.K.; Mahajan, S. Architecture, Generative Model, and Deep Reinforcement Learning for IoT Applications: Deep Learning Perspective. Artif. Intell. Based Internet Things Syst. 2022, 243–265. [Google Scholar] [CrossRef]
- Arora, A.; Arora, A. Generative adversarial networks and synthetic patient data: Current challenges and future perspectives. Future Healthc. J. 2022, 9, 190. [Google Scholar] [CrossRef]
- Dilibal, C.; Davis, B.L.; Chakraborty, C. Generative design methodology for internet of medical things (IoMT)-based wearable biomedical devices. In Proceedings of the 2021 3rd International Congress on Human-Computer Interaction, Optimization and Robotic Applications (HORA), 11–13 June 2021; IEEE: Piscataway, NJ, USA, 2021; pp. 1–4. [Google Scholar]
- Bugaj, M.; Kliestik, T.; Lăzăroiu, G. Generative Artificial Intelligence-based Diagnostic Algorithms in Disease Risk Detection, in Personalized and Targeted Healthcare Procedures, and in Patient Care Safety and Quality. Contemp. Read. Law Soc. Justice 2023, 15, 9–26. [Google Scholar]
- Ghebrehiwet, I.; Zaki, N.; Damseh, R.; Mohamad, M.S. Revolutionizing personalized medicine with generative AI: A systematic review. Artif. Intell. Rev. 2024, 57, 1–41. [Google Scholar] [CrossRef]
- Preiksaitis, C.; Rose, C. Opportunities, challenges, and future directions of generative artificial intelligence in medical education: Scoping review. JMIR Med. Educ. 2023, 9, e48785. [Google Scholar] [CrossRef]
- Samala, A.D.; Rawas, S. Generative AI as Virtual Healthcare Assistant for Enhancing Patient Care Quality. Int. J. Online Biomed. Eng. 2024, 20, 174. [Google Scholar] [CrossRef]
- Sehrawat, S.K. Empowering the Patient Journey: The Role of Generative AI in Healthcare. Int. J. Sustain. Dev. Through AI ML IoT 2023, 2, 1–18. [Google Scholar]
- Moulaei, K.; Yadegari, A.; Baharestani, M.; Farzanbakhsh, S.; Sabet, B.; Afrash, M.R. Generative artificial intelligence in healthcare: A scoping review on benefits, challenges and applications. Int. J. Med. Inform. 2024, 188, 105474. [Google Scholar] [CrossRef]
- Sai, S.; Gaur, A.; Sai, R.; Chamola, V.; Guizani, M.; Rodrigues, J.J. Generative ai for transformative healthcare: A comprehensive study of emerging models, applications, case studies and limitations. IEEE Access 2024, 12, 31078–31106. [Google Scholar] [CrossRef]
- Abbasi, N.; Nizamullah, F.; Zeb, S.; Fardous, M. Generative AI in Healthcare: Revolutionizing Disease Diagnosis, Expanding Treatment Options, And Enhancing Patient Care. J. Knowl. Learn. Sci. Technol. 2024, 3, 127–138. [Google Scholar] [CrossRef]
- Gu, Q.; Prodduturi, N.; Hart, S.N. Deep Learning in Automating Breast Cancer Diagnosis from Microscopy Images. In Proceedings of the 2024 Design of Medical Devices Conference, Minneapolis, MN, USA, 8–10 April 2024. V001T02A001. [Google Scholar]
- Javaid, M.; Haleem, A.; Singh, R.P. ChatGPT for healthcare services: An emerging stage for an innovative perspective. BenchCouncil Trans. Benchmarks Stand. Eval. 2023, 3, 100105. [Google Scholar] [CrossRef]
- Masters, K. Ethical use of artificial intelligence in health professions education: AMEE Guide No. 158. Med. Teach. 2023, 45, 574–584. [Google Scholar] [CrossRef]
- Giuffrè, M.; Shung, D.L. Harnessing the power of synthetic data in healthcare: Innovation, application, and privacy. NPJ Digit. Med. 2023, 6, 186. [Google Scholar] [CrossRef]
- Khalid, N.; Qayyum, A.; Bilal, M.; Al-Fuqaha, A.; Qadir, J. Privacy-preserving artificial intelligence in healthcare: Techniques and applications. Comput. Biol. Med. 2023, 158, 106848. [Google Scholar] [CrossRef]
- Nazer, L.H.; Zatarah, R.; Waldrip, S.; Ke, J.X.C.; Moukheiber, M.; Khanna, A.K.; Hicklen, R.S.; Moukheiber, L.; Moukheiber, D.; Ma, H.; et al. Bias in artificial intelligence algorithms and recommendations for mitigation. PLoS Digit. Health 2023, 2, e0000278. [Google Scholar] [CrossRef]
- Agarwal, R.; Bjarnadottir, M.; Rhue, L.; Dugas, M.; Crowley, K.; Clark, J.; Gao, G. Addressing algorithmic bias and the perpetuation of health inequities: An AI bias aware framework. Health Policy Technol. 2023, 12, 100702. [Google Scholar] [CrossRef]
- DeCamp, M.; Lindvall, C. Mitigating bias in AI at the point of care. Science 2023, 381, 150–152. [Google Scholar] [CrossRef]
- Gichoya, J.W.; Thomas, K.; Celi, L.A.; Safdar, N.; Banerjee, I.; Banja, J.D.; Seyyed-Kalantari, L.; Trivedi, H.; Purkayastha, S. AI pitfalls and what not to do: Mitigating bias in AI. Br. J. Radiol. 2023, 96, 20230023. [Google Scholar] [CrossRef]
- Albahri, A.S.; Duhaim, A.M.; Fadhel, M.A.; Alnoor, A.; Baqer, N.S.; Alzubaidi, L.; Albahri, O.S.; Alamoodi, A.H.; Bai, J.; Salhi, A.; et al. A systematic review of trustworthy and explainable artificial intelligence in healthcare: Assessment of quality, bias risk, and data fusion. Inf. Fusion 2023, 96, 156–191. [Google Scholar] [CrossRef]
- Hastings, J. Preventing harm from non-conscious bias in medical generative AI. Lancet Digit. Health 2024, 6, e2–e3. [Google Scholar] [CrossRef]


| Year of Publication (2021–2024) | Reference(s) | Area of Application | The Ratio (%) |
|---|---|---|---|
| 2024 | [18] | Clinical decision support | 1 (7.7%) |
| 2023 | [2,3,4,7,8,17,19,20,21,22,23] | Personalized treatment plans, digital pathology, natural language processing, clinical decision support | 11 (84.6%) |
| 2021 | [16] | Clinical decision support | 1 (7.7%) |
| Reference | Area of Study | Objectives | Outcomes |
|---|---|---|---|
| Grupac et al. [15] | “Generative AI-based Treatment Planning in Clinical Decision-Making, in Precision Medicine, and in Personalized Healthcare” | Examine how Gen AI can assist physicians and patients by inspecting complex datasets and producing personalized treatment recommendations | The study found that the deployed models produced significant structured discussion feedback to key clinical questions |
| Zhang et al. [2] | “Generative AI in Medicine and Healthcare: Promises, Opportunities and Challenges” | Presented a selection of representative examples of Gen AI applications in medicine and healthcare | As Gen AI evolves and gets better tailored to the unique settings and requirements of the medical domain and as the laws, policies, and regulatory frameworks surrounding its use start taking shape |
| Duffourc et al. [18] | “Generative AI in Health Care and Liability Risks for Physicians and Safety Concerns for Patients” | Generative AI is being heralded in the medical field for its potential to ease the long-lamented burden of medical documentation by generating visit notes, treatment codes, and medical summaries | Physicians and patients might also turn to Gen AI to answer medical questions about symptoms, treatment recommendations, or potential diagnoses; while these tools may improve patient care, the liability implications of using AI to generate health information are still in flux |
| Wachter et al. [1] | “Will Generative Artificial Intelligence Deliver on Its Promise in Health Care?” | Gen AI has unique properties that may shorten the usual lag between implementation and productivity and/or quality gains in health care. | The ability of Gen AI to rapidly improve and the capacity of organizations to implement complementary innovations that allow IT tools to reach their potential are more advanced than in the past |
| Zaballa et al. [3] | “Learning the progression patterns of treatments using a probabilistic generative model” | To identify distinct subtypes of treatments for a given disease and discover their development and progression | The proposed model can be seen as a tool for classification, simulation, data augmentation, and missing data imputation |
| Paladugu et al. [6] | “Generative Adversarial Networks in Medicine: Important Considerations for this Emerging Innovation in Artificial Intelligence” | There is a necessity for framework regulations to ensure equitable and safe deployment of technology. Generative adversarial networks (GANs) are emerging ML techniques that have immense applications in medical imaging | As observed with its other AI predecessors, considerations must be taken into place to help regulate its development for clinical use; in this paper, we discuss the legal, ethical, and technical challenges for future safe integration of this technology in the healthcare sector |
| Kannan Nova [8] | “Generative AI in Healthcare: Advancements in Electronic Health Records, facilitating Medical Languages, and Personalized Patient Care” | The authors propose a technical framework for utilizing Gen AI to listen to conversations during healthcare appointments and generate concise summaries for inclusion in EHRs | The study explores the utilization of Gen AI for personalized care recommendations using data from smartwatches and wearables; its technical sequence flow encompasses data collection, data transfer to the cloud, data preprocessing, data analysis with Gen AI, personalized care recommendations, delivery of recommendations, user interaction, and feedback |
| Ooi et al. [7] | “The Potential of Generative Artificial Intelligence Across Disciplines: Perspectives and Future Directions” | Gen AI utilizes machine learning, neural networks, and other techniques to generate new content (e.g., text, images, music) by analyzing patterns and information from the training data | The current article brings together experts in a variety of fields to expound and provide multidisciplinary insights on the opportunities, challenges, and research agendas of Gen AI in specific industries (i.e., marketing, healthcare, human resources, education, banking, retailing, the workplace, manufacturing, and sustainable IT management) |
| Arora et al. [22] | “Generative Adversarial Networks and Synthetic Patient Data: current challenges and future perspectives” | Gen AI, including generative adversarial networks, is a newer type of machine learning that functions to create fake data after learning the properties of real data | This study investigated three key uses of synthetic data: clinical research, data privacy, and medical education; we also highlight ethical and practical concerns that require consideration |
| Kanbach et al. [11] | “The Gen AI is out of the Bottle: Generative Artificial Intelligence from a business model innovation perspective” | This study provides a BMI perspective on Gen AI with two primary contributions: (1) the development of six comprehensive propositions outlining the impact of Gen AI on businesses, and (2) the discussion of three industry examples, specifically software engineering, healthcare, and financial services | This study employs a qualitative content analysis using a scoping review methodology, drawing from a wide-ranging sample of 513 data points |
| Blease and Torous et al. [19] | “ChatGPT and Mental Healthcare: balancing benefits with risks of harms” | Although Gen AI itself is not new, technical advances and the increased accessibility of large language models (LLMs) (e.g., OpenAI’s GPT-4 and Google’s Bard) suggest use of these tools could be clinically significant | The study examines the potential promise and the risks of using LLMs in mental healthcare today, focusing on their scope to impact mental healthcare, including global equity in the delivery of care |
| Gu et al. [32] | “Deep Learning in Automating Breast Cancer Diagnosis from Microscopy Images” | Using 12 combinations of deep learning model architectures (i.e., including five non-specialized and seven digital pathology-specialized model architectures), image data preprocessing, and hyperparameter configurations, the validation accuracy of tumor versus normal classification were calculated using the BreAst Cancer Histology (BACH) dataset | The DenseNet201, a non-specialized model architecture, with a transfer learning approach, achieved 98.61% validation accuracy compared to only 64.00% for the digital pathology-specialized model architecture |
| Javaid et al. [33] | “ChatGPT for Healthcare Services: An emerging stage for an innovative perspective” | This study briefs about ChatGPT and its need for healthcare, its significant workflow dimensions, and typical features of ChatGPT for the healthcare domain | ChatGPT can comprehend the conversational context and provide contextually appropriate replies; its effectiveness as a conversational AI tool makes it useful for chatbots, virtual assistants, and other applications |
| Area | Studies in This Area | Issue | Concern |
|---|---|---|---|
| Data privacy and security | [10,21,34,35,36] | Generative AI often requires access to sensitive patient data. Ensuring the privacy and security of this data is challenging, especially given the stringent regulations in healthcare (e.g., HIPAA). | Unauthorized access, data breaches, and the potential for re-identification of anonymized data pose serious privacy risks. |
| Ethical regulations | [2,22,26,29] | The ethical implications of Gen AI, including biases in training data and decision-making processes, raise concerns about fairness and equitable treatment of diverse patient populations. | Ethical considerations regarding informed consent, algorithmic transparency, and the potential for unintended consequences in patient care. |
| Model interpretability | [2,9,23,29] | Many Gen AI models, especially complex deep learning architectures, lack interpretability. Understanding how the model arrives at a decision is challenging, impacting the trust healthcare professionals and patients place in the technology. | Lack of interpretability may hinder acceptance and hinder the integration of Gen AI into clinical workflows. |
| Bias and fairness | [37,38,39,40,41,42] | Generative AI models can inherit biases present in training data, leading to biased outcomes in healthcare decision-making. | Biases may disproportionately affect certain demographic groups, potentially exacerbating existing healthcare disparities. |
| End-user (patient) trust and confidence | [41] | Patients may be skeptical or hesitant to trust AI-driven technologies with their healthcare data and decisions, particularly if they perceive a lack of transparency or understanding of how the technology works. | Low patient trust may impede the adoption and effectiveness of Gen AI applications in healthcare. |
| Clinical workflow integration | [1,16,27,29,30,32,42] | Integrating Gen AI models into existing clinical workflows is challenging. Healthcare professionals may face disruptions in their routines, and the technology may not seamlessly align with established practices. | Resistance to change, workflow interruptions, and the need for additional training can hinder successful integration. |
| Resources and tools | [26,29,41] | Developing and maintaining Gen AI models, especially those that require large datasets and computational resources, can be resource-intensive. | Limited access to resources may hinder the implementation of Gen AI in healthcare, particularly in smaller or resource-constrained healthcare settings. |
| Explainability and interpretation | [2,9,23,29] | Communicating AI-generated decisions to patients in a comprehensible manner can be challenging. Patients may find it difficult to trust or accept recommendations they do not understand. | Lack of transparency and communication may lead to patient dissatisfaction and reluctance to follow AI-generated recommendations. |
| Validation | [3,10,17,21] | There is a lack of standardized validation methods for Gen AI models in healthcare. Regulatory frameworks may struggle to keep pace with the rapid advancements in AI technology. | Inadequate validation may result in the deployment of models that have not been rigorously tested, potentially leading to errors in diagnoses and treatment recommendations. |
Disclaimer/Publisher’s Note: The statements, opinions and data contained in all publications are solely those of the individual author(s) and contributor(s) and not of MDPI and/or the editor(s). MDPI and/or the editor(s) disclaim responsibility for any injury to people or property resulting from any ideas, methods, instructions or products referred to in the content. |
© 2024 by the authors. Licensee MDPI, Basel, Switzerland. This article is an open access article distributed under the terms and conditions of the Creative Commons Attribution (CC BY) license (https://creativecommons.org/licenses/by/4.0/).
Share and Cite
Baig, M.M.; Hobson, C.; GholamHosseini, H.; Ullah, E.; Afifi, S. Generative AI in Improving Personalized Patient Care Plans: Opportunities and Barriers Towards Its Wider Adoption. Appl. Sci. 2024, 14, 10899. https://doi.org/10.3390/app142310899
Baig MM, Hobson C, GholamHosseini H, Ullah E, Afifi S. Generative AI in Improving Personalized Patient Care Plans: Opportunities and Barriers Towards Its Wider Adoption. Applied Sciences. 2024; 14(23):10899. https://doi.org/10.3390/app142310899
Chicago/Turabian StyleBaig, Mirza Mansoor, Chris Hobson, Hamid GholamHosseini, Ehsan Ullah, and Shereen Afifi. 2024. "Generative AI in Improving Personalized Patient Care Plans: Opportunities and Barriers Towards Its Wider Adoption" Applied Sciences 14, no. 23: 10899. https://doi.org/10.3390/app142310899
APA StyleBaig, M. M., Hobson, C., GholamHosseini, H., Ullah, E., & Afifi, S. (2024). Generative AI in Improving Personalized Patient Care Plans: Opportunities and Barriers Towards Its Wider Adoption. Applied Sciences, 14(23), 10899. https://doi.org/10.3390/app142310899

