Next Article in Journal
A Novel Methodological Approach to Simulating the Growth of Photosynthetic Organisms Using Long-Term Meteorological Sequences: A Case Study of Microalgae (Chlorella vulgaris)
Previous Article in Journal
Polarized Three-Dimensional Reconstruction of Maritime Targets Through Zenith Angle Estimation from Specular and Diffuse Reflections
Previous Article in Special Issue
Spatial Data Infrastructure and Mobile Big Data for Urban Planning Based on the Example of Mikolajki Town in Poland
 
 
Font Type:
Arial Georgia Verdana
Font Size:
Aa Aa Aa
Line Spacing:
Column Width:
Background:
Article

Monitoring and Modeling Urban Temperature Patterns in the State of Iowa, USA, Utilizing Mobile Sensors and Geospatial Data

1
Department of Geography, University of Northern Iowa, Cedar Falls, IA 50614, USA
2
Applied Coastal Research and Engineering Section, Washington State Department of Ecology, Lacey, WA 98516, USA
*
Author to whom correspondence should be addressed.
Appl. Sci. 2024, 14(22), 10576; https://doi.org/10.3390/app142210576
Submission received: 6 September 2024 / Revised: 8 November 2024 / Accepted: 12 November 2024 / Published: 16 November 2024
(This article belongs to the Special Issue Geospatial Technology: Modern Applications and Their Impact)

Abstract

Thorough investigations into air temperature variation across urban environments are essential to address concerns about city livability. With limited research on smaller cities, especially in the American Midwest, the goal of this research was to examine the spatial patterns of air temperature across multiple small to medium-sized cities in Iowa, a relatively rural US state. Extensive fieldwork was conducted utilizing manually built mobile temperature sensors to collect air temperature data at a high temporal and spatial resolution in ten Iowa urban areas during the afternoon, evening, and night on days exceeding 32 °C from June to September 2022. Using the random forest machine-learning algorithm and estimated urban morphological variables at varying neighborhood distances derived from 1 m2 aerial imagery and derived products from LiDAR data, we created 24 predicted surface temperature models that demonstrated R2 coefficients ranging from 0.879 to 0.997 with the majority exceeding an R2 of 0.95, all with p-values < 0.001. The normalized vegetation index and 800 m neighbor distance were found to be the most significant in explaining the collected air temperature values. This study expanded upon previous research by examining different sized cities to provide a broader understanding of the impact of urban morphology on air temperature distribution while also demonstrating utility of the random forest algorithm across cities ranging from approximately 10,000 to 200,000 inhabitants. These findings can inform policies addressing urban heat island effects and climate resilience.

1. Introduction

Rising temperatures and extreme heat events have been recorded across the globe in recent decades [1]. Urban areas specifically, home to a majority of the world’s population, have experienced higher temperatures caused by the morphology of the built environment [2]. In the United States, average daytime surface temperatures in urban areas are up to 4 °C higher than those in outlying areas [2], and in extreme cases, surface nighttime temperatures can be up to 10 °C higher compared to the rural countryside [3]. The high probability of future extreme heat events is also documented in many studies [4,5,6]. It has been demonstrated that cities are experiencing faster warming rates than rural areas [7]. Research has indicated that more casualties have resulted from heat waves than other hazardous weather events such as hurricanes, floods, and tornadoes combined [8].
An important part of understanding the urban thermal environment is how the surrounding landscape features and processes influence the magnitude of heat. Proposed components critical to map urban heat include cloud cover, vegetation, wind speed, the albedo of impervious surface, and road traffic intensity [9]. Other urban characteristics such as surface roughness [10], pavement composition [11] and anthropogenic heat flux generated by cultural activities [12] have also been shown to be associated with higher urban temperatures. Yet it remains challenging to collect data to represent urban thermal environments cost-effectively, with high accuracy and detail, and in a timely manner.
Studies on temperature and urban environments using remote sensing technology have been common over the last couple of decades [13,14,15]. While leveraging satellite imagery provides the most affordable way to collect data covering large areas, most of the free satellite datasets suffer from limited spatial resolutions (e.g., 30 m for Landsat, 250 m for MODIS), which are unable to capture the temperature patterns and intricate structures of complex urban matrices at a fine scale. To address this shortcoming, the application of lower-cost mobile thermal sensors that can be mounted on vehicles including cars [13,16,17,18], motorbikes [19], or bicycles [18] has become popular. These sensors offer the benefit of enabling very high-resolution temperature data collection, thus allowing for a better understanding of small variations of the temperature found within an urban area [20]. On the other hand, the increasing availability of other very-high-resolution geospatial data, such as aerial photos and Light Detection and Ranging (LiDAR) data, enables detailed examination of urban morphometric features. These datasets have been employed to extract various environmental features like tree canopy shape [11], tree shade [15], vegetation types [21], residential lawn area, land cover types, and building structure (height or volume) [22] to explore their relationship with urban thermal patterns.
Specifically, mobile thermal sensors were used to map detailed temperature patterns in various urban settings, including Portland, Oregon [17]; Washington D.C; Baltimore, Maryland; and Richmond, Virginia [18]. Their studies revealed vegetation and building metrics derived from LiDAR, building footprint vector files, and the Sentinel-2 satellite imagery could effectively predict the collected air temperatures. Among all the models they have tested, including multiple linear regression, classification regression tree combined with multiple linear regression, and the random forest (RF) machine learning algorithm, the RF algorithm proved to be the most robust. This finding has also been confirmed by other similar studies in Londrina, Brazil (~575,000 population) [23] and Nanjing city, China (~8.2 million population) [24].
While recent progress has been made in understanding urban heat spatial heterogeneity, more research in a variety of urban settings would be useful. The majority of previous studies have focused on larger urban areas (e.g., [17,18]) and often have only considered one study area at a time. While there have been studies conducted in the U.S. Midwest [25,26,27], no studies have examined the pattern of temperature in urban areas using high spatial and temporal resolution methods across multiple different sized cities. This study aims to contribute to the existent literature on mapping and modeling urban temperature patterns by integrating mobile thermal sensors, very-high-resolution aerial photos, LiDAR data, and an RF algorithm in numerous cities across the state of Iowa. This study attempted to examine heat patterns across urbanized areas of various sizes including across small to medium-sized cities in a relatively rural state. This heterogeneity of the urban division in Iowa provides an interesting scenario for this study to be conducted and a contrast to most similar studies which have focused on large metropolitan areas.

2. Materials and Methods

2.1. Study Area

Iowa is one of the 12 states in the Midwest region of the United States, located in the center of the region between 40°35′ N–43°30′ N latitude and 90°8′ W–96°38′ W longitude (Figure 1). Bordered by the Mississippi River (east) and Missouri River (west), it borders six other states: Minnesota (north), Wisconsin (northeast), Illinois (southeast), Missouri (south), Nebraska (southwest), and South Dakota (northwest). With an area of 144,668.97 square kilometers, Iowa figures as the 9th largest state by area in the region, its highest elevation is in Osceola County at 509 m, and the lowest elevation point is in Lee County at 146 m [28]. According to Köppen Climate Types, Iowa is in a hot-summer humid continental climate area (Dfa) and in the past decade (2012–2022) had an average temperature of 9.1 °C and a precipitation of 902.2 mm per year. The maximum average temperature for the same period was 14.8 °C and the minimum average temperature was 3.4 °C [29]. Iowa has no urban area with a population over one million inhabitants, with Des Moines having the largest by population with approximately 210,000 inhabitants (approximately 700,000 in the metro area).

2.2. Temperature Data Collection

Ten cities were selected for data collection, including Burlington, Cedar Falls (CF), Cedar Rapids, Council Bluffs, Des Moines, Fort Dodge, Marshalltown, Sioux City, Waterloo, and Waverly (Figure 1). Their populations range from approximately 10,000 to 210,000 inhabitants (Table 1) and thus well represent different sizes of cities typical in the state of Iowa.
A total of 9 custom multi-function mobile sensor systems (Figure 2) were built by author J. Dietrich. The systems were comprised of a small microcontroller (Adafruit QTPy RP2040, Brooklyn, NY, USA), a Global Navigation Satellite Systems receiver (Adafruit Mini GPS PA1010D, Brooklyn, NY, USA) and sensors that recorded air temperature and humidity (Sensirion SHT40, Stäfa, CH) as well as surface temperature (Melexis MLX90614, Novi, MI, USA) and ambient light (Rohm BH1750, Kyoto, Japan), all within the Adafruit Stemma ecosystem. The precision of the thermometers was to two decimal places in degrees Celsius, and the accuracy was up to 0.2 °C [30].
The sensors were housed in a custom, white 3D printed semi-enclosure to protect the sensors from direct exposure to the sun and mounted on the vehicles with a large suction cup. Preliminary testing indicated mounting the mobile system on three different positions (driver’s window, passenger front window, and passenger’s back window on the driver’s side) showed negligible difference (and within the accuracy of the devices) on air temperature measurements. Hence, devices were mounted on the driver’s side windows of all vehicles that performed the measurements. Python-based scripts were developed to allow sensor communication and data collection and for post-processing of the raw data collected by the sensors.
Between June and September 2022, temperatures were collected on days when daytime high temperatures were forecasted to exceed 32 °C during three specific time periods (afternoon—4 to 5 p.m., evening—9 to 10 p.m., and night—4 to 5 a.m.). The chosen times of the day were selected to capture the differences and intensity of air temperature in the urban environment while taking into consideration the stability of the temperature commonly seen throughout the day. The study by Oke [31] established that urban areas experience their highest air temperatures between 2 p.m. and 5 p.m. (corresponding to the afternoon data collection), and densely urban areas exhibit the most significant air temperature differences compared to non-built-up regions a few hours after sunset. Moreover, the nighttime period, known to worsen health issues related to heat exposure, has been emphasized in studies [3,32,33], providing justification for air temperature data collection during nighttime (4 a.m. to 5 a.m.). Within each city, driving routes were carefully planned to account for various urban zones (e.g., downtown, industrial, park, residential) with diverse morphological characteristics, while also ensuring data acquisition could be completed within a 1 h limit during generally stable temperature conditions.

2.3. Urban Landscape Data Collection and Processing

This study considered urban morphometric features such as vegetation coverage and built-up characteristic (building height and building volume) that were derived from a variety of geospatial datasets and used for later spatial modeling. LiDAR point cloud data collected in the state of Iowa during the years 2019–2022 were used to estimate urban vegetation and building morphology. The original data have a minimum of 2 points per square meter with a vertical and horizontal accuracy of 95% [34].
Using ArcGIS Pro (3.0.1, ESRI, Redlands, CA, USA) (3D Analyst tools) and arcpy/Python automation, the LiDAR point cloud data were classified into ground points, vegetation points, and building points, which were then rasterized to represent ground density, vegetation density, and buildings; leading to the creation of data models representing the bare-earth (digital elevation models), and above ground features existent in the study areas (digital surface models). In addition, in order to accurately represent the shape and surface area of buildings, the LiDAR point cloud data were also processed along with building vector polygons obtained from individual counties and cities GIS departments, to construct the final building multi-patch volumetric feature classes. Finally, according to the literature, an important component in explaining urban temperature patterns is vegetation. For that reason, the 60 cm 2021 Iowa NAIP imagery downloaded from the National Oceanic and Atmospheric Administration [35] was used to create individual Normalized Difference Vegetation Index (NDVI) raster files for each urban area. Other studies have used NDVI also either from aerial imagery (e.g., [17]) or satellite imagery (e.g., [24]).
A total of five main independent variables were created from LiDAR point cloud data, and NAIP Imagery: Canopy Cover (CC): the proportion of vegetation compared to the amount of bare-earth in a given area (derived from LiDAR point cloud data classified as bare-earth and as vegetation points). The results are expressed in pixel values ranging from 0 to 1, where 0 represents no vegetation, and 1 represents fully vegetated area; Canopy Density Metric (CDM): the result of pixel values of CC multiplied by pixel values found in the normalized digital surface model (nDSM) which represents the relative height of features from the digital surface models; Building Height (BH): the average height of buildings expressed in meters for each individual structure; Building Volume (BV): the volume of buildings expressed in cubic meters; Normalized Difference Vegetation Index (NDVI): the value per pixel ranging from minus one (−1) to plus one (+1) representing the density, intensity of vegetation as well as vegetation health. The Focal Statistics tool in ArcGIS Pro Spatial Analyst Extension was used to derive neighborhood raster datasets for the five independent variables Neighborhood statistics (mean and standard deviation) were derived per 1 m2 cell with fixed neighborhood distances of 50, 100, 200, 400, and 800 m. This methodology has been utilized previously when using RF for modeling to investigate the surrounding urban conditions effect on the variation of air temperature [17,23,24].
To model the temperature patterns over various Iowa cities, the measured temperature was used as the dependent variable while neighborhood statistics for each of the independent variables was derived as a raster dataset (described below) after being resampled to be 1 m resolution.

2.4. Modeling Development Using Random Forest Technique

Data from the temperature collection and the urban landscape metrics derived through geoprocessing of primary sources were organized to create a comprehensive ESRI File Geodatabases per urban area. The geodatabases allowed the development of spatial RF models, which were applied on a spatial resolution of one square meter per study area and time period (afternoon, evening, and night). The models basically took the collected temperature point data as the dependent variable while using the derived urban neighborhood morphometric data variables surrounding the points as independent variables to develop spatial models that estimated urban temperatures at those urban locations where no temperatures were recorded. Although several techniques can be used to create such models and to analyze and predict urban temperature patterns, the most common methods found in the reviewed literature were MLR, CART, RF, and sometimes a combination of multiple methods in the same study. However, recent studies utilizing mobile devices for temperature data collection showed that RF significantly outperformed MLR and CART [17,18,23,24].
Recent advances in spatial statistical modeling techniques have been built into embedded tools in the software ArcGIS Pro (3.0.1). Thus, for this study, ArcGIS Pro was used for most of the steps in both the pre-processing of dependent and independent variables and also in spatial modeling. The forest-based classification and regression (nomenclature utilized by ArcGIS Pro for RF algorithm) model built into the Spatial Statistics toolbox in ArcGIS Pro was chosen for air temperature modeling. Random forest is a supervised machine learning method developed by Leo Breiman and Adele Cutler [36]. Random forests are a non-parametric and nonlinear machine learning technique and are a “combination of tree predictors such that each tree depends on the values of a random vector sampled independently and with the same distribution for all trees in the forest” [37] (p. 1). Models generated using a random forest algorithm not only provided the predicted temperature in areas where temperature data was not collected but also indicated the most influential independent variables that explain temperature patterns throughout each individual study area.
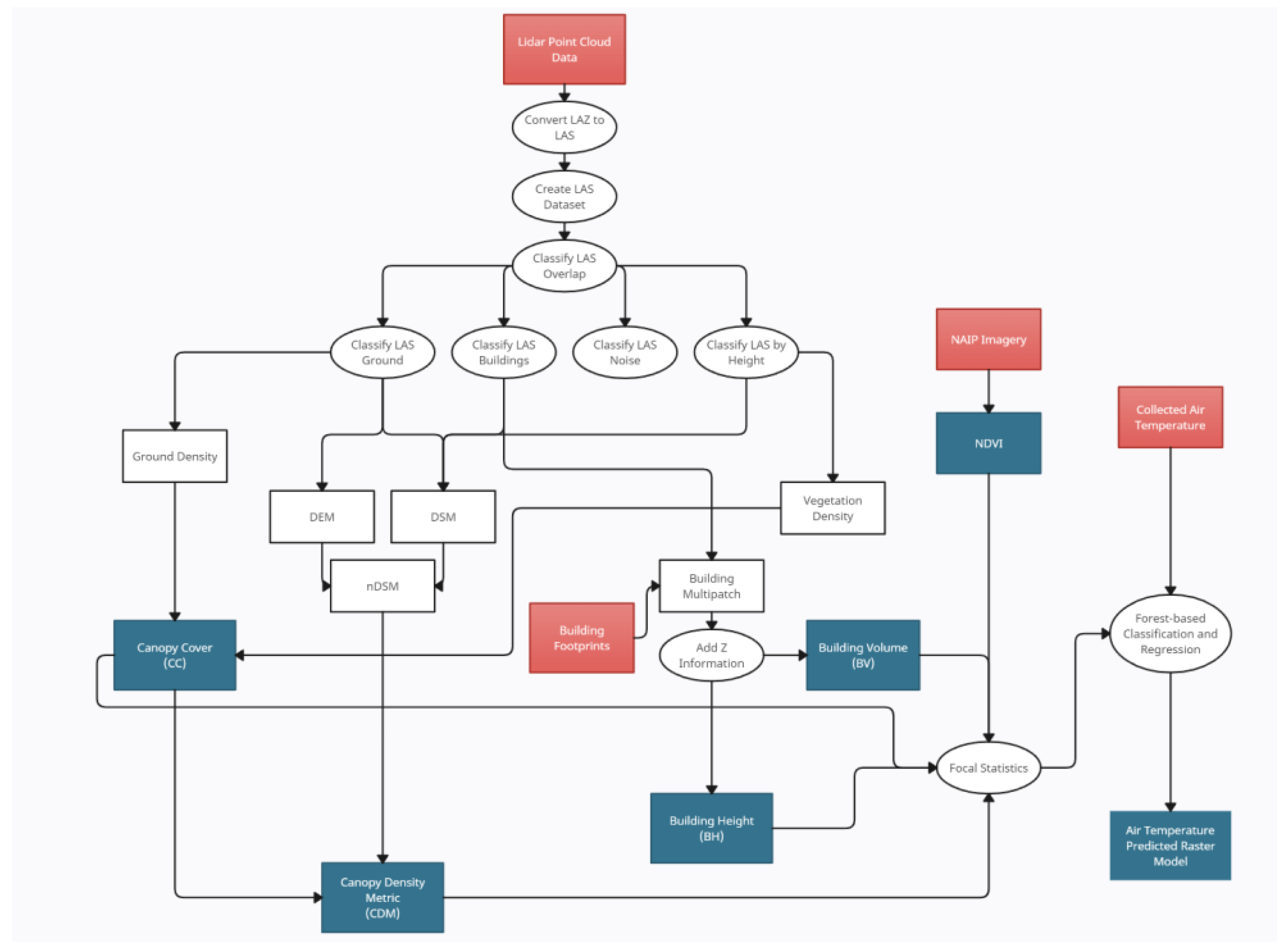
A workflow of the process to derive the necessary raster datasets used as independent variables used in the random forest model can be seen in Figure 3. Ellipsoids represent functions and geoprocessing tools, rectangular red-filled objects represent the input datasets, rectangular white-filled objects represent the outcome files necessary to generate the final independent variables used in the random forest modeling, and rectangular blue-filled objects represent the generated independent variables and final outcome (predictive models).
The parameters set in RF for all models consisted of 1000 randomized trees built from all effective focal distance raster datasets to predict the air temperature in each urban area in the afternoon, evening, and pre-dawn. A 70/30 hold-out method for model evaluation was used to assess the accuracy of all models. This technique separates the temperature measurements into two sets (training set and testing set) and was set as the percentage of data excluded for validation (=30%) before running each one of the models. Finally, only one number of runs was used as a validation option. The ArcGIS Pro Forest-based Classification and Regression tool accepted the inputted dependent variable as a Geodatabase Feature Class with each point holding the measured air temperature while each independent variable came in the form of a 1 m2 rasters (39 independent variables described below). Additional parameters such as number of data available per tree (100%) and number of runs for validation (1) were kept the same for all urban areas and times of the day. Optional parameters such as minimum leaf size and maximum tree depth were left unchanged (blank) for all models.
The RF model originally considered 50 different independent variables based on five variables (CC, CDM, BH, BV, NDVI) each calculated with two different statistical measurements (mean and standard deviation) at five different neighborhood distances (50 m, 100 m, 200 m, 400 m, and 800 m). However, Building Volume (BV) calculated at all neighbor distances as standard deviation (BV_STD) showed noticeable signs of banding (straight lines across the whole area of interest) with no calculated values, and thus were excluded from the modeling. Two other variables, Canopy Cover (CC), and Canopy Density Metric (CDM) presented the same banding issue using standard deviation at distances under 400 m ((CC_STD < 400 m) and (CDM_STD < 400 m)). Their standard deviations computed at 50 m, 100 m, and 200 m were also discarded from the model for all urban areas. Therefore, only 39 different independent variables were used for the final model in all urban areas
Although temperature data were collected in 10 cities, due to issues mentioned below, only seven had successful temperature collection for all three time periods. Temperature data were collected at three times of the day (afternoon, evening, and night) in Burlington, Cedar Falls, Cedar Rapids, Council Bluffs, Des Moines, Sioux City, and Waterloo. In three other cities, data were collected only in two periods, either due to personnel or logistical constraints (Waverly and Fort Dodge), or extreme weather conditions (thunderstorm) during the time of collection (Marshalltown).

2.5. Data Analytical Methods

A total of 24 predictive air temperature models were developed for all urban area. Processing time varied across each area, primarily due to differences in area size and the number of features within each region (e.g., a higher number of rooftop points requiring 3D multipatch tools would take longer to be processed than areas with no built-up structures). Additionally, the total number of points derived from LiDAR data likely influenced processing time, as point spacing ranged from 0.233 to 0.649 across datasets. Excluding software-related interruptions, the total processing time was 208 h.
Each model was visually inspected for errors within predefined areas of interest, and the predictive models were assessed based on R2 coefficients, standard errors, and p-values. For each model (specific to each urban area and time of day), results were provided accompanied by the independent variables with the highest influence on predictive air temperature outcomes. These results were also categorized by neighbor distance, and central tendency method (mean, and standard deviation). All models produced without errors were retained as the final surface rasters, and their predictions were later compared with the observed air temperature data.

3. Results

Analyzing the temperatures collected in each urban area and comparing them to the surrounding morphometric features along each respective route revealed observations consistent with the literature. The lowest temperatures were usually collected close to or in highly vegetated areas, while the highest temperatures were often collected in areas such as downtowns or those with a large number of built-up structures (e.g., industrial parks). The amplitude of temperature was higher during afternoon collection (Burlington, Council Bluffs, Des Moines, Marshalltown, and Waverly), followed by evening (Cedar Rapids, Fort Dodge, and Waterloo/CF), and night (Sioux City). Table 2 depicts the summary of dates, number of routes, time of collection, and number of measurements taken in each one of the study areas. The number of routes was dictated by the size of the study area and the table indicates how many individual vehicles were used on that given date/time. Waterloo–Cedar Falls is used to provide an example of one urban area with Figure 4, Figure 5 and Figure 6 demonstrating the temperature patterns throughout all times of collection.
Predictive models for all 24 areas (Table 3) showed an average R2 of 0.947 for the afternoon models, R2 of 0.973 for the evening models, and R2 of 0.987 for the nighttime. Most study areas had models of over R2 0.95 (20 out of 24 models). These high R2 values were comparable to or stronger than other studies that made use either of random forest (e.g., [17,18]), or other statistic algorithms/techniques (e.g., [19,24]). Taking into account all predictive surface raster models generated by the Forest-based Classification and Regression algorithm, results varied from an R2 of 0.879 (p-value < 0.001) to an R2 of 0.997 (p-value < 0.001). These results were, respectively Sioux City in the afternoon, and Council Bluffs in the night.
Analyzing standard errors for each urban area and time of the day showed that all results presented low standard errors, varying from 0.001 (Waterloo–Cedar Falls/Night) to 0.011 (Sioux City/Afternoon) than 0.011 as seen on Table 4.
Among the independent variables describing urban morphometric features, NDVI, regardless of the statistic used or neighborhood distance, appeared as the most important, explaining the most variation in temperature in 14 out of 24 models, followed by BH (6 out of 24 models), CDM (3 out of 24), and CC (1 out of 24 models). Among the five neighbor distances being considered, the 800 m distance accounted for 52.5% of all variables, followed by 400 m (20%), 200 m (15.83%), 100 m (8.33%), and 50 m (3.33%). These results indicated that the morphometric feature influence (natural and built-up) in small neighbor distances has a smaller statistical influence on urban temperatures when compared to larger neighbor distances (e.g., the average building height in a 50 m radius seems to have considerably less statistical significance/influence in generating the predictive models than the average for building height in 800 m radius). This finding is particularly noteworthy, as previous studies have shown that certain natural features, such as bodies of water, which are known to mitigate urban heat, typically exert their influence over relatively small areas [38]. Considering the statistical method of central tendency (mean vs. standard deviation) being computed, the mean seems to have a higher statistical influence on the predictive models than standard deviation, appearing in 72.5% as one of the five most important independent variables per model.
Analyzing the predictive raster surface models generated for each study area, most of the high predictive results (based on the coefficient R2) resembled findings from other studies [17]. Evaluating the models by study area and time of the day against the collected temperature show similar minimum and maximum temperatures, an expected outcome given the high coefficients (R2) produced by random forest. Utilizing as an example the urban area of Waterloo/Cedar Falls, predictive raster models showed modeled temperature consistent with the temperature collected at all times of the day (Figure 7, Figure 8 and Figure 9). The proportion of buildings in areas such as downtown Waterloo (eastern part of the map where high temperatures are shown) downtown Cedar Falls (north-center west of the map and southwest of the north cold area seeing on the map), and the University of Northern Iowa campus (west-central area of the map presenting high temperatures) influenced the high temperatures seen in those areas, especially during the nighttime, which is supported by the most important variables for that model (NDVI and BV).
In addition to the statistics output by the modeling, when comparing the values from the predicted raster surface models with coincident measured temperatures in each study area by the time of the day, values were presented with differences no higher than 0.5 °C degrees for minimum temperatures (Waterloo/Cedar Falls—Evening) and no lower than 0.46 °C degrees for maximum temperatures (Council Bluffs—Afternoon). Table 5 shows all cities and the time of collection with the difference of measured and predicted temperature for minimum and maximum temperatures.

4. Discussion and Conclusions

This study carried out a systematic examination of temperature patterns across a variety of urban areas in Iowa based on extensive in-field temperature monitoring on selected hot days in afternoon, evening, and night times and highly detailed spatial statistical modeling. The three selected times for data collection were based on similar studies from the existing literature. This sampling effort led to a unique and robust dataset of air temperature measurements (more than 110,000 temperature points were collected) in ten different areas of diverse urban features. Even though methods of air temperature collection measured by mobile devices have been researched in previous studies, this study represents a novel effort to collect data across multiple urban areas in a single state. Driving routes were designed to capture temperature data across a variety of urban land uses thus providing the necessary data required for the development of geospatial models with high predictive power throughout most, if not all urban areas. However, as all data were acquired by driving on paved roads within a 1 h timeframe, it is uncertain how well the recorded temperatures could represent the whole city’s thermal environment at a particular time. Research has shown that road length and number of stops while driving could play a role in the temperature measurements [39].
Modeled results generated by random forest algorithms resulted in coefficients that varied from an R2 of 0.879 to 0.997 (all statistically significant), with most coefficients resulting in R2 higher than 0.95 and standard error no higher than 0.011, which seemed consistent with other studies utilizing mobile sensors for temperature data collection, LiDAR data and/or aerial imagery to derive independent variables, and the use of RF as a machine learning algorithm [17,18,23]. The results indicate that the chosen independent variables and neighborhood distances were effective in generating detailed and accurate temperature raster surfaces in urban environments. Predicted surface temperatures in this study were found to be within a very similar range of collected air temperature, showing the expected consistency between collected air temperature and predicted air temperature. Regarding the time of day when air temperature was modeled and predicted in each urban area, the results exhibited similarities with previous studies [18,33], which found the highest predictive power during the evening or night periods.
Surprisingly, the consistency of certain independent variables, such as NDVI, as the most significant factors in explaining the variation in the models across different study areas suggests that, theoretically, even fewer independent variables could have been employed. NDVI not only appears as the most important variable, it also appears as the most reoccurring important variable for the second, fourth, and fifth most important variable across all 24 models. In comparison to the study conducted by Voelkel and Shandas [17], the most important variable for the three models provided (morning, afternoon, and evening), was building height, while in studies such as Oukawa et al. [23] and Shandas et al. [18] found the most important variables in explaining the modeled temperature were relative humidity and NDVI.
Regarding the five neighbor distances employed in this research, 800 m is the one that appeared the most frequently as the first, second, third, fourth, and fifth most important variable. Out of all neighbor distances, 50 m had the least common appearance as the most important variable, regardless of the position (first, second, third, fourth, or fifth most important variable), with only four appearances. These results are somewhat similar to other studies [18] in which neighborhood distances between 800 and 1000 m were most commonly shown to be the most important overall (53.3% of all five most important variables of all models), especially for morning and evening data. However, studies demonstrating the distance-decay effect of natural features in mitigating urban temperatures [40] suggest that additional research is required to provide further valuable insight.
The use of the RF algorithm in predicting temperature across all urban areas resulted in significant R2 coefficients, where 83% of the models exhibited values higher than 0.95, and 62.5% showed values over 0.97, all being statistically significant (p-value < 0.001). This indicates that the approach of creating detailed geospatial temperature patterns by incorporating a diverse range of morphometric and natural features as independent variables (Canopy Cover, Canopy Density Metric, Building Height, Building Volume, and Normalized Difference Vegetation Index) in the urban environment proved to be effective. The highly statistically significant predictive power of the multiple developed models also offered valuable insights on the impacts that man-made and natural features (the foundation to derive most independent variables) have in contributing or preventing urban heat across the state of Iowa.
Continued investment in understanding urban temperature patterns will facilitate the development of preventive measures to be taken at different scales, as well as mitigative actions that can potentially lead to reducing deleterious public health effects and significantly enhancing the overall quality of life for both individuals and the community as a whole. The results of the modeling efforts provide highly detailed spatial data and maps that could be used in a variety of public health mitigation efforts (e.g., location of cooling centers) and urban planning efforts. Urban planners, landscape architects, zoning specialists, and public health experts are just a few of the professionals that can potentially make use of the content provided in this study to develop ways of mitigating urban heat (e.g., by implementing highly vegetated areas) and establishing or improving environmentally equitable housing to prevent and respond to heat-related health issues.
Even though the goal of this study was to collect air temperature data during hot days in different study areas, temperature patterns for urban areas during cold days are seldom explored by existing literature. While extensive research has been conducted on temperature patterns in urban environments, the focus has predominantly been on urban heat during extremely hot weather conditions. The lack of research in areas where temperatures frequently drop to sub-zero temperatures during winter warrants the need for additional studies. While the derived spatial independent variables and neighborhood distances used in this study produced strong results, other variables and distances could be explored in future studies. For example, variables that can portray the heterogeneity of the urban fabric and meteorological conditions (e.g., sky view factor, humidity, the proportion of impervious surfaces, albedo of built-up structures) or those that indicate various heat sources such as heat released by buildings or motor vehicles [39] could be considered. Inversely, new studies can instead focus on a limited number of variables that consistently presented higher statistic influence in the air temperature models (e.g., NDVI at certain neighbor distances).

Author Contributions

Conceptualization of the study: J.D., J.T.D. and B.L.; methodology: all authors contributed to the development of the methodology; software: J.T.D. developed sensor Python scripts and post-processing temperature data Python scripts while Clemir Coproski, with assistance from J.D., was primarily responsible for the development of automated GIS processing (Python, arcpy) scripts; validation, C.A.C. was primarily responsible for spatial modeling and testing with input from all authors.; formal analysis, C.A.C. was primarily responsible for spatial modeling and testing with input from all authors: original draft preparation was carried out by C.A.C.; writing—review and editing has been carried out by all authors; supervision was led by J.D.; project administration—was the primary project lead; funding acquisition—J.D. wrote the proposal that led to the funding that allowed this study. All authors have read and agreed to the published version of the manuscript.

Funding

This research was funded by the Iowa Economic Development Authority Iowa Energy Center Grant Program (agreement number 21-IEC-012).

Institutional Review Board Statement

Not applicable.

Informed Consent Statement

Not applicable.

Data Availability Statement

The full datasets containing the collected dataset as well as the output files can be found at https://www.geotree.uni.edu/web/IowaUrbanHeatProject_IowaEnergyCenter/IowaUrbanHeat_MonitoringModeling.zip (Accessed 6 November 2024). As this article was originated from a master’s degree thesis carrying the same title, the full detailed version of this study can be found at https://www.geotree.uni.edu/web/IowaUrbanHeatProject_IowaEnergyCenter/IowaUrbanHeatThesis.pdf or through University of Northern Iowa Library services database at https://scholarworks.uni.edu.

Acknowledgments

A special thank you to the University of Northern Iowa Geography Department, and staff; Alex Oberle, and Kamyar Enshayan, whose significant contributions were instrumental in concluding this study.

Conflicts of Interest

The authors declare no conflicts of interest. The funders had no role in the design of the study; in the collection, analyses, or interpretation of data; in the writing of the manuscript; or in the decision to publish the results.

References

  1. Vicedo-Cabrera, A.M.; Scovronick, N.; Sera, F.; Royé, D.; Schneider, R.; Tobias, A.; Astrom, C.; Honda, Y.; Hondula, D.M.; Abrutzky, R.; et al. The burden of heat-related mortality attributable to recent human-induced climate change. Nat. Clim. Chang. 2021, 11, 492–500. [Google Scholar] [CrossRef] [PubMed]
  2. Environmental Protection Agency. Heat Island Effect. 2022. Available online: https://www.epa.gov/heatislands (accessed on 10 May 2022).
  3. Heaviside, C.; Macintyre, H.; Vardoulakis, S. The Urban Heat Island: Implications for Health in a Changing Environment. Curr. Environ. Health Rep. 2017, 4, 296–305. [Google Scholar] [CrossRef] [PubMed]
  4. Dahl, K.; Licker, R.; Abatzoglou, J.T.; Declet-Barreto, J. Increased frequency of and population exposure to extreme heat index days in the United States during the 21st century. Environ. Res. Commun. 2019, 1, 075002. [Google Scholar] [CrossRef]
  5. National Oceanic and Atmospheric Administration (NOAA). 2019 Was 2nd-Hottest Year on Record for Earth Say NOAA, NASA. 2020. Available online: https://www.noaa.gov/news/2019-was-2nd-hottest-year-on-record-for-earth-say-noaa-nasa (accessed on 10 October 2022).
  6. Hoag, H. How cities can beat the heat. Nature 2015, 524, 402–404. [Google Scholar] [CrossRef]
  7. Stone, B. Urban and rural temperature trends in proximity to large US cities: 1951–2000. Int. J. Clim. 2007, 27, 1801–1807. [Google Scholar] [CrossRef]
  8. Wong, K.V.; Paddon, A.; Jimenez, A. Review of World Urban Heat Islands: Many Linked to Increased Mortality. J. Energy Resour. Technol. 2013, 135, 022101. [Google Scholar] [CrossRef]
  9. Tzavali, A.; Paravantis, J.P.; Mihalakakou, G.; Fotiadi, A.; Stigka, E. Urban heat island intensity: A literature review. Fresenius Environ. Bull. 2015, 24, 4537–4554. [Google Scholar]
  10. Oke, T.R. Boundary Layer Climates; Routledge: London, UK, 1987. [Google Scholar]
  11. Gartland, L.M. Heat Islands: Understanding and Mitigating Heat in Urban Areas; Earthscan: London, UK, 2011. [Google Scholar]
  12. Oke, T. Classifying urban climate field sites by “local climate zones”: The case of Nagano, Japan. In Proceedings of the he seventh International Conference on Urban Climate, Yokohama, Japan, 29 June–3 July 2009. [Google Scholar]
  13. Balázs, B.; Unger, J.; Gál, T.; Sümeghy, Z.; Geiger, J.; Szegedi, S. Simulation of the mean urban heat island using 2D surface parameters: Empirical modelling, verification and extension. Meteorol. Appl. 2009, 16, 275–287. [Google Scholar] [CrossRef]
  14. Saydelles, A.P. Estudo do Campo Térmico das Ilhas de Calor Urbano em Santa Maria-RS. Master’s Thesis, Universidade Federal de Santa Maria, Santa Maria, Brazil, 2005. [Google Scholar]
  15. Yu, Q.; Yu, Q.; Ji, W.; Ji, W.; Pu, R.; Pu, R.; Landry, S.; Landry, S.; Acheampong, M.; Acheampong, M.; et al. A preliminary exploration of the cooling effect of tree shade in urban landscapes. Int. J. Appl. Earth Obs. Geoinf. 2020, 92, 102161. [Google Scholar] [CrossRef]
  16. Saaroni, H.; Ben-Dor, E.; Bitan, A.; Potchter, O. Spatial distribution and microscale characteristics of the urban heat island in Tel-Aviv, Israel. Landsc. Urban Plan. 2000, 48, 1–18. [Google Scholar] [CrossRef]
  17. Voelkel, J.; Shandas, V. Towards Systematic Prediction of Urban Heat Islands: Grounding Measurements, Assessing Modeling Techniques. Climate 2017, 5, 41. [Google Scholar] [CrossRef]
  18. Shandas, V.; Voelkel, J.; Williams, J.; Hoffman, J. Integrating Satellite and Ground Measurements for Predicting Locations of Extreme Urban Heat. Climate 2019, 7, 5. [Google Scholar] [CrossRef]
  19. Yokobori, T.; Ohta, S. Effect of land cover on air temperatures involved in the development of an intra-urban heat island. Clim. Res. 2009, 39, 61–73. [Google Scholar] [CrossRef]
  20. Szymanowski, M.; Kryza, M. Local regression models for spatial interpolation of urban heat island—An example from Wrocław, SW Poland. Theor. Appl. Clim. 2011, 108, 53–71. [Google Scholar] [CrossRef]
  21. Chun, B.; Guhathakurta, S. The Impacts of Three-Dimensional Surface Characteristics on Urban Heat Islands over the Diurnal Cycle. Prof. Geogr. 2016, 69, 191–202. [Google Scholar] [CrossRef]
  22. Stone, B.; Norman, J.M. Land use planning and surface heat island formation: A parcel-based radiation flux approach. Atmos. Environ. 2006, 40, 3561–3573. [Google Scholar] [CrossRef]
  23. Oukawa, G.Y.; Krecl, P.; Targino, A.C. Fine-scale modeling of the urban heat island: A comparison of multiple linear regression and random forest approaches. Sci. Total Environ. 2022, 815, 152836. [Google Scholar] [CrossRef]
  24. Chen, J.; Du, P.; Jin, S.; Ding, H.; Chen, C.; Xu, Y.; Feng, L.; Guo, G.; Zheng, H.; Huang, M. Unravelling the multilevel and multi-dimensional impacts of building and tree on surface urban heat islands. Energy Build. 2022, 259, 111843. [Google Scholar] [CrossRef]
  25. Kunkel, K.E.; Changnon, S.A.; Reinke, B.C.; Arritt, R.W. The July 1995 Heat Wave in the Midwest: A Climatic Perspective and Critical Weather Factors. Bull. Am. Meteorol. Soc. 1996, 77, 1507–1518. [Google Scholar] [CrossRef]
  26. Rajasekar, U.; Weng, Q. Urban heat island monitoring and analysis using a non-parametric model: A case study of Indianapolis. ISPRS J. Photogramm. Remote. Sens. 2009, 64, 86–96. [Google Scholar] [CrossRef]
  27. Gallo, K.P.; McNab, A.L.; Karl, T.R.; Brown, J.F.; Hood, J.J.; Tarpley, J.D. The Use of NOAA AVHRR Data for Assessment of the Urban Heat Island Effect. J. Appl. Meteorol. 1993, 32, 899–908. [Google Scholar] [CrossRef]
  28. U.S. Geological Survey (USGS). Highest and Lowest Elevations. 2022. Available online: https://www.usgs.gov/educational-resources/highest-and-lowest-elevations (accessed on 24 September 2022).
  29. National Centers for Environmental Information (NCEI)—National Oceanic and Atmospheric Administration (NOAA). 2022. Available online: https://www.ncei.noaa.gov/ (accessed on 24 September 2022).
  30. Adafruit Industries Blog RSS. Adafruit Sensirion SHT40 Temperature & Humidity Sensor. 2022. Available online: https://www.adafruit.com/product/4885 (accessed on 2 November 2022).
  31. Oke, T.R. The energetic basis of the urban heat island. Q. J. R. Meteorol. Soc. 1982, 108, 1–24. [Google Scholar] [CrossRef]
  32. Basu, R. High ambient temperature and mortality: A review of epidemiologic studies from 2001 to 2008. Environ. Health 2009, 8, 40. [Google Scholar] [CrossRef]
  33. Voelkel, J.; Hellman, D.; Sakuma, R.; Shandas, V. Assessing Vulnerability to Urban Heat: A Study of Disproportionate Heat Exposure and Access to Refuge by Socio-Demographic Status in Portland, Oregon. Int. J. Environ. Res. Public Health 2018, 15, 640. [Google Scholar] [CrossRef] [PubMed]
  34. U.S. Geological Survey (USGS). Base Specification Online. Lidar Base Specification Online. 2024. Available online: https://www.usgs.gov/ngp-standards-and-specifications/lidar-base-specification-online (accessed on 5 August 2024).
  35. NOAA. 2021 Iowa NAIP 4-Band 8 Bit Imagery. 2022. Available online: https://www.fisheries.noaa.gov/inport/item/68084 (accessed on 22 June 2023).
  36. ESRI. “Forest-Based Classification and Regression (Spatial Statistics)”. Forest-Based Classification and Regression (Spatial Statistics)-ArcGIS Pro|Documentation. 2022. Available online: https://pro.arcgis.com/en/pro-app/latest/tool-reference/spatial-statistics/forestbasedclassificationregression.htm (accessed on 1 November 2022).
  37. Breiman, L. Random forests. Mach. Learn. 2001, 45, 5–32. [Google Scholar] [CrossRef]
  38. Hathway, E.A.; Sharples, S. The Interaction of Rivers and Urban Form in Mitigating the Urban Heat Island Effect: A UK Case Study. Build. Environ. 2012, 58, 14–22. [Google Scholar] [CrossRef]
  39. Hart, M.A.; Sailor, D.J. Quantifying the influence of land-use and surface characteristics on spatial variability in the urban heat island. Theor. Appl. Climatol. 2009, 95, 397–406. [Google Scholar] [CrossRef]
  40. Shashua-Bar, L.; Hoffman, M.E. Vegetation as a climatic component in the design of an urban street: An empirical model for predicting the cooling effect of urban green areas with trees. Energy Build. 2000, 31, 221–235. [Google Scholar] [CrossRef]
Figure 1. Cities for which temperature data were collected.
Figure 1. Cities for which temperature data were collected.
Applsci 14 10576 g001
Figure 2. Temperature sensor devices (Adafruit Sensirion SHT40).
Figure 2. Temperature sensor devices (Adafruit Sensirion SHT40).
Applsci 14 10576 g002
Figure 3. Workflow to derive urban morphometric independent variables and application of the random forest algorithm.
Figure 3. Workflow to derive urban morphometric independent variables and application of the random forest algorithm.
Applsci 14 10576 g003
Figure 4. Measured temperature in Waterloo/Cedar Falls during the afternoon.
Figure 4. Measured temperature in Waterloo/Cedar Falls during the afternoon.
Applsci 14 10576 g004
Figure 5. Measured temperature in Waterloo/Cedar Falls during the evening.
Figure 5. Measured temperature in Waterloo/Cedar Falls during the evening.
Applsci 14 10576 g005
Figure 6. Measured temperature in Waterloo/Cedar Falls during the night.
Figure 6. Measured temperature in Waterloo/Cedar Falls during the night.
Applsci 14 10576 g006
Figure 7. Modeled raster surface for Waterloo/Cedar Falls afternoon.
Figure 7. Modeled raster surface for Waterloo/Cedar Falls afternoon.
Applsci 14 10576 g007
Figure 8. Modeled raster surface for Waterloo/Cedar Falls evening.
Figure 8. Modeled raster surface for Waterloo/Cedar Falls evening.
Applsci 14 10576 g008
Figure 9. Modeled raster surface for Waterloo/Cedar Falls night.
Figure 9. Modeled raster surface for Waterloo/Cedar Falls night.
Applsci 14 10576 g009
Table 1. Population of each individual target city, area modeled, and climate zone by International Energy Conservation Code—IECC—https://basc.pnnl.gov/images/iecc-climate-zone-map (accessed on 6 November 2024).
Table 1. Population of each individual target city, area modeled, and climate zone by International Energy Conservation Code—IECC—https://basc.pnnl.gov/images/iecc-climate-zone-map (accessed on 6 November 2024).
Urban AreaPopulationArea (sq km)Climate Zone
Burlington23,98859.85
Cedar Rapids137,728143.75
Council Bluffs62,79290.95
Des Moines214,124267.65
Fort Dodge24,87071.46
Marshalltown27,58458.45
Sioux City85,78480.66
Waterloo/CF108,04597.26
Waverly10,39554.816
Table 2. Summary of runs for air temperature collection.
Table 2. Summary of runs for air temperature collection.
Urban AreaDateNumber of RoutesTimes of CollectionTotal Measurements
Waverly14-June1Afternoon, Evening7160
Cedar Rapids20-June, 21-June3Afternoon, Evening, Night23,918
Marshalltown05-July, 06-July1Afternoon, Night4114
Sioux City18-July, 19-July2Afternoon, Evening, Night9647
Fort Dodge19-July2Afternoon, Evening5151
Des Moines02-August, 03-August3Afternoon, Evening, Night29,817
Burlington05-August, 06-August1Afternoon, Evening, Night10,315
Council Bluffs13-August, 14-August1Afternoon, Evening, Night11,805
WaterlooCF20-September, 21-September1Afternoon, Evening, Night11,299
Table 3. Random forest Results (R2) for every Urban Area/Time of the Day.
Table 3. Random forest Results (R2) for every Urban Area/Time of the Day.
Urban AreaAfternoon R2Evening R2Night R2
Burlington0.9780.9950.994
Cedar Rapids0.9820.9890.997
Council Bluffs0.9520.9840.988
Des Moines0.9520.974-
Fort Dodge0.956-0.963
Marshalltown0.8790.9740.987
Sioux City0.9750.9940.99
WaterlooCF0.9230.9560.987
Waverly0.930.915-
Table 4. Standard Error for every Urban Area/Time of the Day.
Table 4. Standard Error for every Urban Area/Time of the Day.
Urban AreaAfternoon R2Evening R2Night R2
Burlington0.0050.0020.002
Cedar Rapids0.0060.0040.002
Council Bluffs0.0040.0030.002
Des Moines0.0040.0020.002
Fort Dodge0.0070.006-
Marshalltown0.008-0.008
Sioux City0.0110.0050.004
WaterlooCF0.0050.0020.001
Waverly0.0070.009-
Table 5. Measured vs. predicted temperature by urban area/time of the day.
Table 5. Measured vs. predicted temperature by urban area/time of the day.
Urban AreaTime of the DayMinimum Measured Temperature (°C)Maximum Measured
Temperature (°C)
Minimum Predicted Temperature (°C)Maximum Predicted Temperature (°C)Difference in Minimum Temperature (°C)Difference in Maximum Temperature (°C)
BurlingtonAfternoon31.4135.1231.4835.030.07−0.09
BurlingtonEvening28.4730.9928.5130.970.04−0.02
BurlingtonNight25.9227.8225.9627.80.04−0.02
Cedar RapidsAfternoon32.535.9732.6235.620.12−0.35
Cedar RapidsEvening25.9529.4726.0429.380.09−0.09
Cedar RapidsNight22.3625.5722.5425.470.18−0.1
Council BluffsAfternoon27.8432.6427.8832.180.04−0.46
Council BluffsEvening23.426.623.4226.380.02−0.22
Council BluffsNight18.6621.5918.7221.50.06−0.09
Des MoinesAfternoon35.6239.7735.7639.50.14−0.27
Des MoinesEvening29.7532.9129.832.780.05−0.13
Des MoinesNight26.9529.327.0929.260.14−0.04
Fort DodgeAfternoon30.3434.630.4934.380.15−0.22
Fort DodgeEvening22.0927.622.3327.490.24−0.11
MarshalltownAfternoon32.7936.932.8936.580.1−0.32
MarshalltownNight21.3322.4221.3622.370.03−0.05
Sioux CityAfternoon32.7535.8532.8435.640.09−0.21
Sioux CityEvening27.1530.427.2930.220.14−0.18
Sioux CityNight22.0426.0522.0625.950.02−0.1
WaterlooCFAfternoon32.3536.5732.4936.490.14−0.08
WaterlooCFEvening23.1528.8123.6528.770.5−0.04
WaterlooCFNight22.1423.1922.1623.170.02−0.02
WaverlyAfternoon34.7337.6634.837.370.07−0.29
WaverlyEvening28.2730.5228.4930.480.22−0.04
Disclaimer/Publisher’s Note: The statements, opinions and data contained in all publications are solely those of the individual author(s) and contributor(s) and not of MDPI and/or the editor(s). MDPI and/or the editor(s) disclaim responsibility for any injury to people or property resulting from any ideas, methods, instructions or products referred to in the content.

Share and Cite

MDPI and ACS Style

Abbeg Coproski, C.; Liang, B.; Dietrich, J.T.; DeGroote, J. Monitoring and Modeling Urban Temperature Patterns in the State of Iowa, USA, Utilizing Mobile Sensors and Geospatial Data. Appl. Sci. 2024, 14, 10576. https://doi.org/10.3390/app142210576

AMA Style

Abbeg Coproski C, Liang B, Dietrich JT, DeGroote J. Monitoring and Modeling Urban Temperature Patterns in the State of Iowa, USA, Utilizing Mobile Sensors and Geospatial Data. Applied Sciences. 2024; 14(22):10576. https://doi.org/10.3390/app142210576

Chicago/Turabian Style

Abbeg Coproski, Clemir, Bingqing Liang, James T. Dietrich, and John DeGroote. 2024. "Monitoring and Modeling Urban Temperature Patterns in the State of Iowa, USA, Utilizing Mobile Sensors and Geospatial Data" Applied Sciences 14, no. 22: 10576. https://doi.org/10.3390/app142210576

APA Style

Abbeg Coproski, C., Liang, B., Dietrich, J. T., & DeGroote, J. (2024). Monitoring and Modeling Urban Temperature Patterns in the State of Iowa, USA, Utilizing Mobile Sensors and Geospatial Data. Applied Sciences, 14(22), 10576. https://doi.org/10.3390/app142210576

Note that from the first issue of 2016, this journal uses article numbers instead of page numbers. See further details here.

Article Metrics

Back to TopTop