Inclusion of Muscle Forces Affects Finite Element Prediction of Compression Screw Pullout but Not Fatigue Failure in a Custom Pelvic Implant
Abstract
1. Introduction
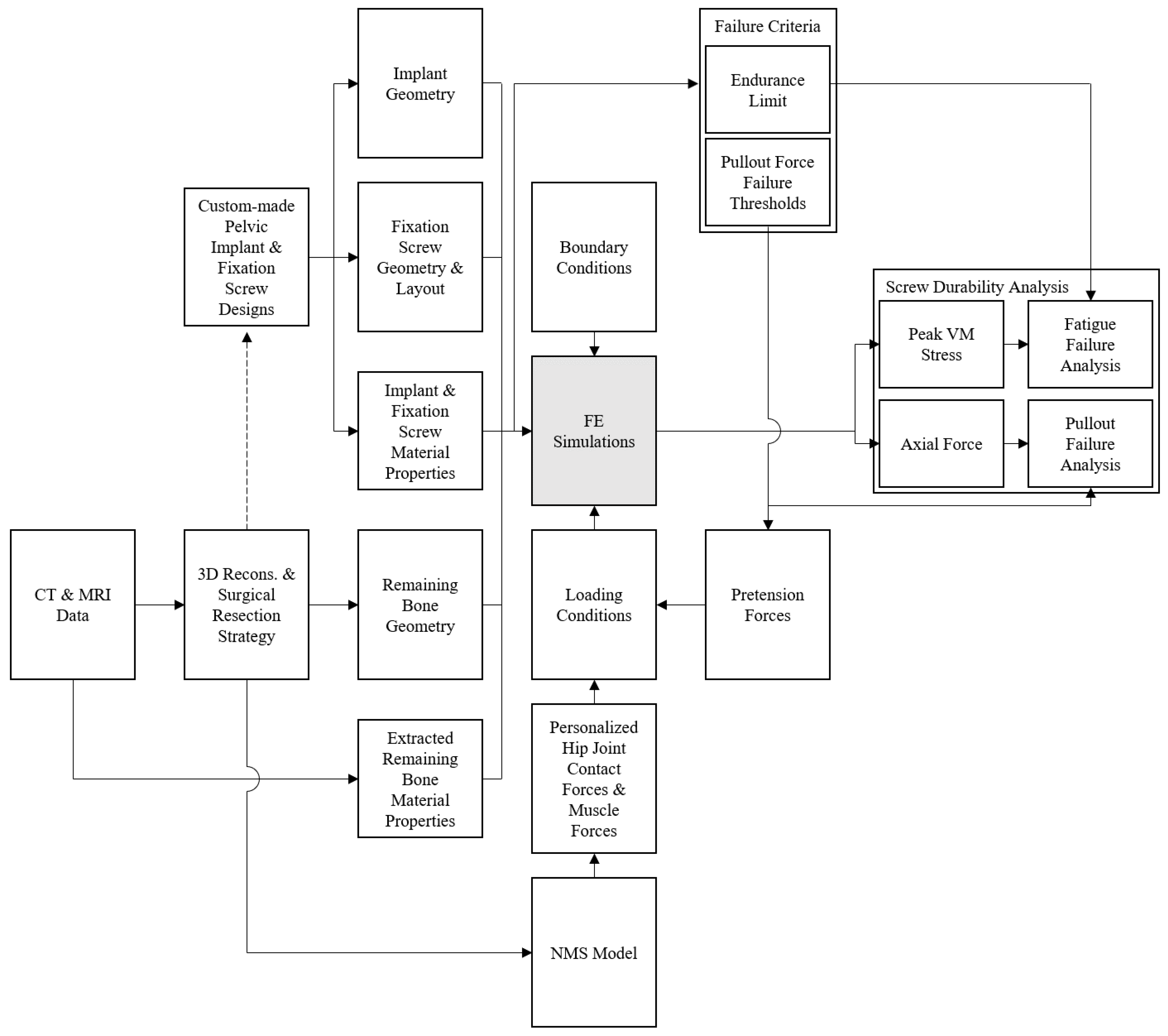
2. Materials and Methods
2.1. Data Acquisition and Processing
2.2. Personalized Neuromusculoskeletal Model
2.3. Patient-Specific Finite Element Model
3. Results
3.1. Estimated Post-Operative Hip Muscle and Joint Contact Forces
3.2. Screw Failure Analyses
4. Discussion
Author Contributions
Funding
Institutional Review Board Statement
Informed Consent Statement
Data Availability Statement
Acknowledgments
Conflicts of Interest
Appendix A




References
- Chao, A.H.; Neimanis, S.A.; Chang, D.W.; Lewis, V.O.; Hanasono, M.M. Reconstruction after internal hemipelvectomy: Outcomes and reconstructive algorithm. Ann. Plast. Surg. 2015, 74, 342–349. [Google Scholar] [CrossRef] [PubMed]
- Sun, W.; Li, J.; Li, Q.; Li, G.; Cai, Z. Clinical effectiveness of hemipelvic reconstruction using computer-aided custom prostheses after resection of malignant pelvic tumors. J. Arthroplast. 2011, 26, 1508–1513. [Google Scholar] [CrossRef] [PubMed]
- Puchner, S.E.; Funovics, P.T.; Böhler, C.; Kaider, A.; Stihsen, C.; Hobusch, G.M.; Panotopoulos, J.; Windhager, R. Oncological and surgical outcome after treatment of pelvic sarcomas. PLoS ONE 2017, 12, e0172203. [Google Scholar] [CrossRef] [PubMed]
- Ozaki, T.; Hoffmann, C.; Hillmann, A.; Gosheger, G.; Lindner, N.; Winkelmann, W. Implantation of hemipelvic prosthesis after resection of sarcoma. Clin. Orthop. Relat. Res. 2002, 396, 197–205. [Google Scholar] [CrossRef]
- Broekhuis, D.; Boyle, R.; Karunaratne, S.; Chua, A.; Stalley, P. Custom designed and 3d-printed titanium pelvic implants for acetabular reconstruction after tumour resection. Hip Int. 2023, 33, 905–915. [Google Scholar] [CrossRef]
- Zhu, Y.; Babazadeh-Naseri, A.; Dunbar, N.J.; Brake, M.R.W.; Zandiyeh, P.; Li, G.; Leardini, A.; Spazzoli, B.; Fregly, B.J. Finite element analysis of screw fixation durability under multiple boundary and loading conditions for a custom pelvic implant. Med. Eng. Phys. 2023, 111, 103930. [Google Scholar] [CrossRef]
- Shao, Q.D.; Yan, X.; Sun, J.Y.; Xu, T.M. Internal hemipelvectomy with reconstruction for primary pelvic neoplasm: A systematic review: Hemipelvectomy reconstruction: Review. ANZ J. Surg. 2015, 85, 553–560. [Google Scholar] [CrossRef]
- Ji, T.; Yang, Y.; Tang, X.; Liang, H.; Yan, T.; Yang, R.; Guo, W. 3d-printed modular hemipelvic endoprosthetic reconstruction following periacetabular tumor resection: Early results of 80 consecutive cases. J. Bone Jt. Surg. 2020, 102, 1530–1541. [Google Scholar] [CrossRef]
- Ji, T.; Guo, W.; Yang, R.L.; Tang, X.D.; Wang, Y.F. Modular hemipelvic endoprosthesis reconstruction–experience in 100 patients with mid-term follow-up results. Eur. J. Surg. Oncol. 2013, 39, 53–60. [Google Scholar] [CrossRef]
- Zhu, Y.; Babazadeh-Naseri, A.; Brake, M.R.W.; Akin, J.E.; Li, G.; Lewis, V.O.; Fregly, B.J. Evaluation of finite element modeling methods for predicting compression screw failure in a custom pelvic implant. Front. Bioeng. Biotechnol. 2024, 12, 1420870. [Google Scholar] [CrossRef]
- Zhou, Y.; Min, L.; Liu, Y.; Shi, R.; Zhang, W.; Zhang, H.; Duan, H.; Tu, C. Finite element analysis of the pelvis after modular hemipelvic endoprosthesis reconstruction. Int. Orthop. 2013, 37, 653–658. [Google Scholar] [CrossRef] [PubMed]
- Wang, B.; Sun, P.; Xie, X.; Wu, W.; Tu, J.; Ouyang, J.; Shen, J. A novel combined hemipelvic endoprosthesis for peri-acetabular tumours involving sacroiliac joint: A finite element study. Int. Orthop. 2015, 39, 2253–2259. [Google Scholar] [CrossRef] [PubMed]
- Iqbal, T.; Shi, L.; Wang, L.; Liu, Y.; Li, D.; Qin, M.; Jin, Z. Development of finite element model for customized prostheses design for patient with pelvic bone tumor. Proc. Inst. Mech. Eng. Part H J. Eng. Med. 2017, 231, 525–533. [Google Scholar] [CrossRef] [PubMed]
- Dong, E.; Iqbal, T.; Fu, J.; Liu, B.; Guo, Z.; Cuadrado, A.; Zhen, Z.; Wang, L.; Fan, H. Preclinical strength checking for artificial pelvic prosthesis under multi-activities—A case study. J. Bionic Eng. 2019, 16, 1092–1102. [Google Scholar] [CrossRef]
- Zhou, R.; Xue, H.; Wang, J.; Wang, X.; Wang, Y.; Zhang, A.; Zhang, J.; Han, Q.; Zhao, X. Improving the stability of a hemipelvic prosthesis based on bone mineral density screw channel and prosthesis optimization design. Front. Bioeng. Biotechnol. 2022, 10, 892385. [Google Scholar] [CrossRef]
- Maslov, L.; Borovkov, A.; Maslova, I.; Soloviev, D.; Zhmaylo, M.; Tarasenko, F. Finite element analysis of customized acetabular implant and bone after pelvic tumour resection throughout the gait cycle. Materials 2021, 14, 7066. [Google Scholar] [CrossRef]
- Soloviev, D.; Maslov, L.; Zhmaylo, M. Acetabular implant finite element simulation with customised estimate of bone properties. Materials 2023, 16, 398. [Google Scholar] [CrossRef]
- Guo, Z.; Peng, Y.; Shen, Q.; Li, J.; He, P.; Yuan, P.; Liu, Y.; Que, Y.; Guo, W.; Hu, Y.; et al. Reconstruction with 3D-printed prostheses after type I + II + III internal hemipelvectomy: Finite element analysis and preliminary outcomes. Front. Bioeng. Biotechnol. 2023, 10, 1036882. [Google Scholar] [CrossRef]
- Dong, E.; Wang, L.; Iqbal, T.; Liu, Y.; He, J.; Zhao, B.; Li, Y. Finite element analysis of the pelvis after customized prosthesis reconstruction. J. Bionic Eng. 2018, 15, 443–451. [Google Scholar] [CrossRef]
- Park, D.W.; Lim, A.; Park, J.W.; Lim, K.M.; Kang, H.G. Biomechanical evaluation of a new fixation type in 3d-printed periacetabular implants using a finite element simulation. Appl. Sci. 2019, 9, 820. [Google Scholar] [CrossRef]
- Iqbal, T.; Wang, L.; Li, D.; Dong, E.; Fan, H.; Fu, J.; Hu, C. A general multi-objective topology optimization methodology developed for customized design of pelvic prostheses. Med. Eng. Phys. 2019, 69, 8–16. [Google Scholar] [CrossRef] [PubMed]
- Dalstra, M.; Huiskes, R. Load transfer across the pelvic bone. J. Biomech. 1995, 28, 715–724. [Google Scholar] [CrossRef] [PubMed]
- Phillips, A.T.M.; Pankaj, P.; Howie, C.R.; Usmani, A.S.; Simpson, A.H.R.W. Finite element modelling of the pelvis: Inclusion of muscular and ligamentous boundary conditions. Med. Eng. Phys. 2007, 29, 739–748. [Google Scholar] [CrossRef] [PubMed]
- Li, G.; Ao, D.; Vega, M.M.; Shourijeh, M.S.; Zandiyeh, P.; Chang, S.-H.; Lewis, V.O.; Dunbar, N.J.; Babazadeh-Naseri, A.; Baines, A.J.; et al. A computational method for estimating trunk muscle activations during gait using lower extremity muscle synergies. Front. Bioeng. Biotechnol. 2022, 10, 964359. [Google Scholar] [CrossRef]
- Vega, M.M.; Li, G.; Shourijeh, M.S.; Ao, D.; Weinschenk, R.C.; Patten, C.; Font-Llagunes, J.M.; Lewis, V.O.; Fregly, B.J. Computational evaluation of psoas muscle influence on walking function following internal hemipelvectomy with reconstruction. Front. Bioeng. Biotechnol. 2022, 10, 855870. [Google Scholar] [CrossRef]
- Delp, S.L.; Anderson, F.C.; Arnold, A.S.; Loan, P.; Habib, A.; John, C.T.; Guendelman, E.; Thelen, D.G. OpenSim: Open-source software to create and analyze dynamic simulations of movement. IEEE Trans. Biomed. Eng. 2007, 54, 1940–1950. [Google Scholar] [CrossRef]
- Seth, A.; Hicks, J.L.; Uchida, T.K.; Habib, A.; Dembia, C.L.; Dunne, J.J.; Ong, C.F.; DeMers, M.S.; Rajagopal, A.; Millard, M.; et al. OpenSim: Simulating Musculoskeletal Dynamics and Neuromuscular Control to Study Human and Animal Movement. PLoS Comput. Biol. 2018, 14, e1006223. [Google Scholar] [CrossRef]
- Ao, D.; Vega, M.M.; Shourijeh, M.S.; Patten, C.; Fregly, B.J. EMG-driven musculoskeletal model calibration with estimation of unmeasured muscle excitations via synergy extrapolation. Front. Bioeng. Biotechnol. 2022, 10, 962959. [Google Scholar] [CrossRef]
- Niinomi, M.; Boehlert, C.J. Titanium alloys for biomedical applications. In Advances in Metallic Biomaterials: Tissues, Materials and Biological Reactions; Niinomi, M., Narushima, T., Nakai, M., Eds.; Springer: Berlin/Heidelberg, Germany, 2015; pp. 179–213. [Google Scholar] [CrossRef]
- Liu, F.; Fisher, J.; Jin, Z. Computational modelling of polyethylene wear and creep in total hip joint replacements: Effect of the bearing clearance and diameter. Proc. IME J. J. Eng. Tribol. 2012, 226, 552–563. [Google Scholar] [CrossRef]
- Böhme, J.; Shim, V.; Höch, A.; Mütze, M.; Müller, C.; Josten, C. Clinical implementation of finite element models in pelvic ring surgery for prediction of implant behavior: A case report. Clin. Biomech. 2012, 27, 872–878. [Google Scholar] [CrossRef]
- Eggermont, F.; Verdonschot, N.; van der Linden, Y.; Tanck, E. Calibration with or without phantom for fracture risk prediction in cancer patients with femoral bone metastases using CT-based finite element models. PLoS ONE 2019, 14, e0220564. [Google Scholar] [CrossRef] [PubMed]
- Babazadeh Naseri, A.; Dunbar, N.J.; Baines, A.J.; Akin, J.E.; Higgs, I.I.I.C.F.; Fregly, B.J. Heterogeneous material mapping methods for patient-specific finite element models of pelvic trabecular bone: A convergence study. Med. Eng. Phys. 2021, 96, 1–12. [Google Scholar] [CrossRef]
- Anderson, A.E.; Peters, C.L.; Tuttle, B.D.; Weiss, J.A. Subject-specific finite element model of the pelvis: Development, validation and sensitivity studies. J. Biomech. Eng. 2005, 127, 364–373. [Google Scholar] [CrossRef] [PubMed]
- Li, Z.; Alonso, J.E.; Kim, J.-E.; Davidson, J.S.; Etheridge, B.S.; Eberhardt, A.W. Three-dimensional finite element models of the human pubic symphysis with viscohyperelastic soft tissues. Ann. Biomed. Eng. 2006, 34, 1452–1462. [Google Scholar] [CrossRef] [PubMed]
- Hao, Z.; Wan, C.; Gao, X.; Ji, T. The effect of boundary condition on the biomechanics of a human pelvic joint under an axial compressive load: A three-dimensional finite element model. J. Biomech. Eng. 2011, 133, 101006. [Google Scholar] [CrossRef] [PubMed]
- Watson, P.J.; Dostanpor, A.; Fagan, M.J.; Dobson, C.A. The effect of boundary constraints on finite element modelling of the human pelvis. Med. Eng. Phys. 2017, 43, 48–57. [Google Scholar] [CrossRef]
- Bergmann, G.; Graichen, F.; Rohlmann, A.; Bender, A.; Heinlein, B.; Duda, G.N.; Heller, M.O.; Morlock, M.M. Realistic loads for testing hip implants. Bio-Med. Mater. Eng. 2010, 20, 65–75. [Google Scholar] [CrossRef]
- Kian, A.; Pizzolato, C.; Halaki, M.; Ginn, K.; Lloyd, D.; Reed, D.; Ackland, D. Static optimization underestimates antagonist muscle activity at the glenohumeral joint: A musculoskeletal modeling study. J. Biomech. 2019, 97, 109348. [Google Scholar] [CrossRef]
- Bergmann, G.; Deuretzbacher, G.; Heller, M.; Graichen, F.; Rohlmann, A.; Strauss, J.; Duda, G.N. Hip contact forces and gait patterns from routine activities. J. Biomech. 2001, 34, 859–871. [Google Scholar] [CrossRef]








| Load Case | Annual Cycles [×1000] | Normalized [%] |
|---|---|---|
| GAIT 1, GAIT 2 | 1369.3 | 47.2 |
| SQDN, SQUP | 20.1 | 0.7 |
| STUP 1, STUP 2, STDN | 41.4 | 1.4 |
| Total | 2903.0 | 100.0 |
| GAIT 1 | GAIT 2 | SQDN | SQUP | ||||||||||
|---|---|---|---|---|---|---|---|---|---|---|---|---|---|
| FX [N] | FY [N] | FZ [N] | FX [N] | FY [N] | FZ [N] | FX [N] | FY [N] | FZ [N] | FX [N] | FY [N] | FZ [N] | ||
| Hip Joint Contact Force | 40.2 | 977.6 | −146.9 | 257.9 | 1141.7 | −106.5 | −1129.7 | 561.3 | −601.1 | −1009.5 | 578.6 | −636.8 | |
| Preserved Muscle | MTU | ||||||||||||
| Biceps Femoris Longhead | BFFLH | 0.5 | −15.1 | 1.6 | 0.0 | 0.0 | 0.0 | 307.0 | −66.3 | 156.9 | 261.3 | −73.4 | 142.4 |
| External Obliques | EO10 | 0.0 | 0.0 | 0.0 | −0.1 | 7.4 | 1.5 | 3.8 | 23.9 | 0.4 | 3.5 | 24.6 | 0.1 |
| EO12 | 0.0 | 0.0 | 0.0 | −11.3 | 25.2 | 0.2 | −12.7 | 92.4 | −18.0 | −13.3 | 82.3 | −16.8 | |
| Gluteus Maximus | GLMAX1 | 2.3 | −54.4 | 27.3 | 0.1 | −2.0 | 1.0 | 5.6 | −134.2 | 67.3 | 1.6 | −38.3 | 19.2 |
| GLMAX2 | 0.3 | −44.9 | 25.9 | 0.0 | 0.0 | 0.0 | 1.7 | −231.1 | 133.3 | 1.1 | −150.8 | 86.9 | |
| Gluteus Medius | GLMED1 | −45.5 | −110.5 | 7.0 | −88.6 | −206.8 | 9.4 | −0.4 | −2.1 | 0.4 | −0.3 | −1.6 | 0.3 |
| GLMED2 | −6.7 | −82.7 | 30.9 | −7.5 | −83.2 | 30.6 | 0.2 | −2.0 | 0.9 | 0.1 | −1.4 | 0.6 | |
| GLMED3 | 2.2 | −60.1 | 40.7 | 1.0 | −37.7 | 25.7 | 4.7 | −16.0 | 11.2 | 29.4 | −104.1 | 75.8 | |
| Internal Obliques | IO2 | 27.7 | 11.5 | −17.6 | 0.4 | 0.2 | −0.3 | 0.6 | 0.2 | −0.4 | 0.7 | 0.3 | −0.5 |
| IO4 | 0.2 | 0.1 | 0.0 | 18.3 | 11.9 | 4.0 | 85.8 | 49.5 | 4.3 | 73.5 | 45.3 | 2.8 | |
| IO5 | 20.9 | 5.2 | 10.3 | 20.0 | 7.2 | 9.4 | 98.5 | 39.0 | 26.6 | 74.6 | 32.0 | 19.5 | |
| Pectineus | PECT | −0.4 | −0.5 | 0.4 | −0.4 | −0.4 | 0.3 | 29.0 | −33.9 | 122.0 | 17.9 | −26.3 | 86.4 |
| Rectus Femoris | RECFEM | 0.0 | −0.1 | 0.0 | −13.5 | −145.3 | −16.4 | 375.0 | −107.2 | 148.4 | 378.7 | −139.5 | 157.5 |
| Rectus Abdominis | RECT_ABD | 0.3 | 0.4 | 0.1 | 0.3 | 0.5 | 0.2 | 0.3 | 0.4 | 0.2 | 0.4 | 0.5 | 0.2 |
| Sartorius | SART | −0.1 | −3.5 | −0.5 | −3.1 | −18.1 | −5.5 | 23.9 | −12.5 | 4.9 | 32.9 | −20.4 | 7.5 |
| Semimembranosus | SEMIMEM | 7.7 | −87.4 | −4.4 | 0.0 | 0.0 | 0.0 | 0.2 | 0.0 | 0.1 | 36.3 | −11.1 | 13.0 |
| Semitendinosus | SEMITEN | 9.1 | −95.2 | −3.3 | 0.0 | 0.0 | 0.0 | 30.5 | −6.9 | 10.8 | 69.3 | −20.5 | 26.5 |
| Tensor Fasciae Latae | TFL | −0.5 | −4.6 | 0.7 | −33.3 | −179.3 | 10.6 | 0.0 | 0.0 | 0.0 | 0.0 | 0.0 | 0.0 |
| STUP 1 | STUP 2 | STDN | |||||||||||
| FX [N] | FY [N] | FZ [N] | FX [N] | FY [N] | FZ [N] | FX [N] | FY [N] | FZ [N] | |||||
| Hip Joint Contact Force | −381.1 | 1417.8 | −217.5 | −47.6 | 1307.0 | −301.2 | 58.6 | 1261.2 | −228.3 | ||||
| Preserved Muscle | MTU | ||||||||||||
| Biceps Femoris Longhead | BFFLH | 0.0 | 0.0 | 0.0 | 0.1 | 0.0 | 0.0 | 0.0 | 0.0 | 0.0 | |||
| External Obliques | EO10 | 5.0 | 45.6 | −0.2 | 0.1 | 21.3 | 4.3 | −0.6 | 7.0 | 1.1 | |||
| EO12 | −21.3 | 84.7 | −15.2 | −17.8 | 51.5 | −2.1 | −3.2 | 6.4 | −0.5 | ||||
| Gluteus Maximus | GLMAX1 | 0.9 | −20.8 | 10.5 | 0.0 | −0.5 | 0.2 | 0.0 | 0.0 | 0.0 | |||
| GLMAX2 | 0.0 | −5.0 | 2.9 | 0.0 | −0.4 | 0.2 | 0.0 | 0.0 | 0.0 | ||||
| Gluteus Medius | GLMED1 | −0.3 | −1.2 | 0.2 | −46.1 | −353.2 | 44.0 | −0.7 | −2.4 | 0.3 | |||
| GLMED2 | 2.5 | −43.1 | 21.0 | 0.5 | −4.6 | 1.7 | 0.0 | −0.6 | 0.3 | ||||
| GLMED3 | 14.9 | −64.3 | 56.0 | 2.8 | −10.0 | 6.0 | 16.5 | −88.5 | 71.0 | ||||
| Internal Obliques | IO2 | 10.7 | 5.1 | −8.0 | 0.2 | 0.1 | −0.1 | 0.3 | 0.2 | −0.2 | |||
| IO4 | 97.2 | 69.8 | 0.4 | 35.8 | 20.5 | 9.0 | 1.5 | 1.2 | 0.4 | ||||
| IO5 | 79.4 | 39.4 | 19.2 | 11.9 | 3.8 | 5.9 | 0.4 | 0.2 | 0.2 | ||||
| Pectineus | PECT | −0.4 | −0.6 | 0.5 | 34.5 | −88.4 | 133.0 | −0.4 | −0.5 | 0.3 | |||
| Rectus Femoris | RECFEM | −1.1 | −64.6 | −3.0 | 159.0 | −99.8 | 23.5 | −2.4 | −20.1 | −3.7 | |||
| Rectus Abdominis | RECT_ABD | 0.4 | 0.5 | 0.2 | 0.2 | 0.3 | 0.1 | 66.1 | 97.3 | 38.7 | |||
| Sartorius | SART | −6.8 | −44.0 | −8.6 | 0.2 | −0.2 | 0.0 | −13.5 | −56.2 | −19.0 | |||
| Semimembranosus | SEMIMEM | 0.0 | 0.0 | 0.0 | 206.0 | −105.7 | 16.7 | 0.0 | 0.0 | 0.0 | |||
| Semitendinosus | SEMITEN | 0.0 | 0.0 | 0.0 | 133.9 | −66.7 | 13.8 | 0.0 | 0.0 | 0.0 | |||
| Tensor Fasciae Latae | TFL | −1.6 | −63.3 | 6.6 | 0.0 | −0.1 | 0.0 | −7.3 | −81.6 | 2.3 | |||
Disclaimer/Publisher’s Note: The statements, opinions and data contained in all publications are solely those of the individual author(s) and contributor(s) and not of MDPI and/or the editor(s). MDPI and/or the editor(s) disclaim responsibility for any injury to people or property resulting from any ideas, methods, instructions or products referred to in the content. |
© 2024 by the authors. Licensee MDPI, Basel, Switzerland. This article is an open access article distributed under the terms and conditions of the Creative Commons Attribution (CC BY) license (https://creativecommons.org/licenses/by/4.0/).
Share and Cite
Zhu, Y.; Babazadeh-Naseri, A.; Brake, M.R.W.; Akin, J.E.; Li, G.; Lewis, V.O.; Fregly, B.J. Inclusion of Muscle Forces Affects Finite Element Prediction of Compression Screw Pullout but Not Fatigue Failure in a Custom Pelvic Implant. Appl. Sci. 2024, 14, 10396. https://doi.org/10.3390/app142210396
Zhu Y, Babazadeh-Naseri A, Brake MRW, Akin JE, Li G, Lewis VO, Fregly BJ. Inclusion of Muscle Forces Affects Finite Element Prediction of Compression Screw Pullout but Not Fatigue Failure in a Custom Pelvic Implant. Applied Sciences. 2024; 14(22):10396. https://doi.org/10.3390/app142210396
Chicago/Turabian StyleZhu, Yuhui, Ata Babazadeh-Naseri, Matthew R. W. Brake, John E. Akin, Geng Li, Valerae O. Lewis, and Benjamin J. Fregly. 2024. "Inclusion of Muscle Forces Affects Finite Element Prediction of Compression Screw Pullout but Not Fatigue Failure in a Custom Pelvic Implant" Applied Sciences 14, no. 22: 10396. https://doi.org/10.3390/app142210396
APA StyleZhu, Y., Babazadeh-Naseri, A., Brake, M. R. W., Akin, J. E., Li, G., Lewis, V. O., & Fregly, B. J. (2024). Inclusion of Muscle Forces Affects Finite Element Prediction of Compression Screw Pullout but Not Fatigue Failure in a Custom Pelvic Implant. Applied Sciences, 14(22), 10396. https://doi.org/10.3390/app142210396

