Next Article in Journal
Emission Factors for Biochar Production from Various Biomass Types in Flame Curtain Kilns
Next Article in Special Issue
Towards Open-Set NLP-Based Multi-Level Planning for Robotic Tasks
Previous Article in Journal
Interdisciplinary Approaches by Polish Orthodontists, Periodontists, and Oral Surgeons to Soft Tissue Augmentation in Adult Patients: A Survey Study
Previous Article in Special Issue
A Defect Detection Method Based on YOLOv7 for Automated Remanufacturing
 
 
Font Type:
Arial Georgia Verdana
Font Size:
Aa Aa Aa
Line Spacing:
Column Width:
Background:
Article

Integration of Artificial Intelligence and Robotic Process Automation: Literature Review and Proposal for a Sustainable Model

1
Department of Production and Systems, Algoritmi/LASI, University of Minho, 4804-533 Guimarães, Portugal
2
Department of Mechanical Engineering, Sao Carlos School of Engineering, University of Sao Paulo, Sao Paulo 13566-590, Brazil
*
Author to whom correspondence should be addressed.
Appl. Sci. 2024, 14(21), 9648; https://doi.org/10.3390/app14219648
Submission received: 11 September 2024 / Revised: 10 October 2024 / Accepted: 14 October 2024 / Published: 22 October 2024
(This article belongs to the Special Issue Digital Technologies Enabling Modern Industries)

Abstract

This article investigates the growing integration between Artificial Intelligence (AI) and Robotic Process Automation (RPA), proposing an innovative model aimed at optimizing the operational efficiency of organizations balancing the social and environmental impacts arising from the use of these technologies. The research identifies a significant gap in the literature through a systematic review, revealing the need for greater attention to the social and environmental impacts of the implementation of AI and RPA. Employing an approach based on the PICO methodology (Population, Intervention, Comparison, Outcome), this study justifies the formulation of hypotheses and the choice of methodology, ensuring scientific rigor. The proposed model considers ethical issues such as privacy and cybersecurity and explores the challenges associated with the adoption of these innovations. The discussion includes the readiness of organizations to integrate these technologies, highlighting technical and cultural limitations that may influence the model’s effectiveness. The theoretical results suggest that careful implementation can optimize resource utilization, promoting a balance between operational efficiency and social and environmental responsibility. Furthermore, the article presents an analysis of the positive impacts, such as improved efficiency, and negative impacts, such as the fear of job displacement associated with the integration of AI and RPA, reinforcing the need for responsible adoption that fosters social and environmental sustainability in the digital age.

1. Introduction

The integration of Artificial Intelligence (AI) and Robotic Process Automation (RPA) has emerged as an increasingly relevant topic in contemporary organizational contexts. As companies strive to enhance operational efficiency and adaptability within a rapidly evolving market, the combination of these technologies presents an innovative and potentially transformative solution. AI, with its capacity to learn and adapt, in conjunction with RPA, which automates repetitive and rule-based tasks, creates an environment where organizations can not only optimize internal processes but also respond more agilely to customer needs and market demands [1].
The importance of this study lies in the pressing need to understand how the integration of AI and RPA can be achieved to improve operational efficiency without adversely affecting social and environmental factors. Although the literature surrounding these technologies has expanded considerably in recent years, a significant gap remains in analyzing the social and environmental impacts of their implementation. Issues related to data privacy, cybersecurity, and potential job displacement warrant further investigation [2]. This article seeks to address this gap by presenting a systematic review of existing literature and proposing a model that takes these critical factors into account [3].
To effectively discuss the integration of AI and RPA, it is essential to clearly define several key concepts. Strategic integration refers to aligning these technologies with an organization’s long-term objectives, ensuring that the adoption of AI and RPA maximizes benefits while minimizing risks [4]. Operational efficiency, in this context, can be assessed through metrics such as cost reduction, service quality improvement, and decreased processing times. Sustainability encompasses environmental, social, and economic dimensions, acknowledging that organizational effectiveness should not be achieved at the expense of societal well-being or environmental preservation [5].
The objectives of this study are multifaceted. Firstly, it seeks to analyze the existing literature on the integration of AI and RPA, identifying gaps and areas requiring further research. Secondly, it aims to develop a model that optimizes operational efficiency while balancing the social and environmental implications arising from the implementation of these technologies [6]. Finally, the study intends to offer practical recommendations for organizations aiming to adopt these innovations responsibly and sustainably [7].
This article is structured into several sections. Section 2 presents a detailed literature review, examining the evolution of AI and RPA technologies, as well as the challenges and opportunities their integration poses. Section 3 outlines the methodology applied in the systematic literature review, justifying the selection of the PICO approach and explaining the hypothesis formulation process. Section 4 introduces the proposed model, highlighting its key features and the advantages it offers over existing models. In Section 5, the research findings are analyzed, discussing the implications of AI and RPA integration with respect to operational efficiency and social and environmental sustainability. Finally, Section 6 concludes the article, summarizing the key findings and suggesting directions for future research.
In summary, this article seeks to contribute to the understanding of the intersection between Artificial Intelligence and Robotic Process Automation, proposing a model that not only promotes operational efficiency but also incorporates social and environmental responsibility, aligning with the demands of an increasingly digital and interconnected world.

2. Literature Review

The integration of Artificial Intelligence (AI) and Robotic Process Automation (RPA) is an increasingly relevant topic within contemporary organizational contexts. AI refers to computational systems capable of performing tasks that typically require human intelligence, such as speech recognition, decision-making, and learning from data [7]. These capabilities enable AI to continually improve its performance as it is exposed to new information. In contrast, RPA involves the use of software to automate repetitive, rule-based tasks, resulting in enhanced efficiency and a reduction in human error. The combination of these technologies represents a significant advancement, as AI can imbue automated processes with intelligence, enabling more agile and responsive operations [8].
Numerous studies have explored the integration of AI and RPA, highlighting potential benefits such as optimizing operational efficiency and enhancing the ability to respond to market demands. The existing literature suggests that the combination of these technologies allows organizations not only to reduce costs but also to improve the quality of the services they provide. However, many studies lack an in-depth analysis of the interaction between AI and RPA, often treating these technologies as isolated entities rather than as components of an integrated system. More recent research indicates that collaboration between AI and RPA may yield significant innovations, yet there is a scarcity of models that clearly explain how this synergy can be achieved sustainably [9].
Despite the growing body of literature on AI and RPA, a notable gap remains in the analysis of their social and environmental impacts. Most studies focus on metrics of efficiency and cost reduction, overlooking social implications such as job displacement and ethical concerns related to data privacy and security. The absence of empirical research examining the effects of integrating AI and RPA across different sectors and organizational contexts raises questions regarding the generalizability of existing findings. Furthermore, the measurement of sustainability at the intersection of AI and RPA remains underexplored, underscoring the need for methodologies that consider not only economic outcomes but also social and environmental impacts [10].
Sustainability is a multifaceted concept encompassing environmental, social, and economic dimensions. Measuring operational efficiency alongside sustainability presents a challenge, as each of these dimensions may require distinct metrics. For instance, while operational efficiency can be assessed through cost reduction and quality improvement, sustainability necessitates a more holistic approach, considering the environmental impact of operations and social well-being. Consequently, the integration of AI and RPA should be approached with a clear focus on sustainability outcomes, proposing indicators that simultaneously measure economic performance as well as social and environmental effects. The current literature lacks clear guidelines on how to implement these indicators effectively, creating an urgent need for further research to explore these interconnections [11].
To integrate the proposed model in practice, organizations must begin by assessing their readiness to adopt RPA and AI, taking into account both technological capacity and cultural alignment. Once readiness is established, the model will guide the selection and implementation of RPA and AI technologies based on predefined efficiency metrics and sustainability indicators. These indicators will enable organizations to monitor not only operational gains but also the broader social and environmental impacts. Regular evaluations and adjustments will be made to ensure that the integration process aligns with both business objectives and sustainability goals, thus ensuring responsible and effective adoption.
This review emphasizes the importance of a comprehensive study that not only analyses the operational efficiency resulting from the integration of AI and RPA but also investigates their social and environmental impacts. The limited focus on social aspects and the lack of appropriate metrics indicates that, while the benefits of these technologies are evident, their implementation must be meticulously planned to ensure that integration promotes not only economic efficiency but also social responsibility and environmental sustainability.

3. Methodology

3.1. Method

The selection of the PICO methodology (Population, Intervention, Comparison, Outcome) for this study’s methodology is based on its capacity to structure the research clearly and precisely, enabling a comprehensive and rigorous analysis of the issues under investigation. Unlike narrative reviews, which are vulnerable to subjective bias and lack a systematic framework, the systematic review adopts a structured methodological approach, centered around a core research question. This question directs the selection and analysis of relevant studies, defining the essential elements of the investigation [12].
In this context, the population for this study comprises organizations that are either implementing or considering the implementation of Artificial Intelligence (AI) and Robotic Process Automation (RPA) solutions. This definition is crucial, as it allows the focus to be placed on a specific group that can provide valuable insights into the social, economic, and environmental impacts of adopting these technologies, ensuring that the findings are relevant and applicable to similar organizational contexts [12].
The intervention refers to the integration of AI and RPA into organizational practices. This combination not only seeks to optimize operational efficiency but also aims to ensure that the implementation of these technologies is conducted in a responsible and sustainable manner. The choice of this intervention is justified by the growing evidence that the synergy between AI and RPA can yield substantial benefits, while simultaneously raising ethical and social concerns that need to be addressed [12].
The comparison will be drawn between organizations that have implemented the integration of AI and RPA and those that have not, or those that have only implemented one of these technologies. This comparison is essential to better understand the differences in operational efficiency and the associated social and environmental impacts of each approach. By emphasizing these comparisons, the study will identify the tangible outcomes of the integration and the factors influencing its success or failure [12].
The expected outcome of the investigation is the identification of improvements in operational efficiency, alongside a critical analysis of the social and environmental implications of integrating AI and RPA. The application of the PICO methodology will enable the formulation of robust hypotheses and the collection and analysis of data in a manner that allows for the clear and objective measurement of these outcomes [12].
The methodology employed in this study involved the analysis of a selection of relevant data sources. A PICO-based approach was utilized to select the articles included in the literature review, using well-defined inclusion and exclusion criteria [12]. Articles were initially identified through a bibliographic search, and the screening process involved reviewing titles and abstracts, with a focus on identifying works that specifically addressed topics related to RPA, AI, or their integration. Articles unrelated to the subject or that did not meet the defined criteria were excluded, resulting in a final selection of articles that made significant contributions to the research.
Relevant information was drawn from the contributions of prominent authors who have addressed this topic or related aspects. The collection of articles used for analysis was obtained from the “B-on” online library database, selected for its comprehensive access to full-text scientific publications across a wide range of indexed journals and international conference proceedings, also indexed in the ISI WOS and/or Scopus systems. “B-on” is among the most extensive databases, encompassing thousands of peer-reviewed journals in various scientific fields.
Thus, the application of the PICO methodology not only provides a clear structure for data analysis but also facilitates the connection between the formulated hypotheses and the evidence found in the literature. The resulting systematic review aims to fill existing gaps and offer a model that supports the responsible integration of AI and RPA within organizations, promoting operational efficiency in alignment with social and environmental responsibility.
The central research question and hypotheses that guided this study were formulated accordingly.
Central Research Question (CRQ):
CRQ: How can the integration of Artificial Intelligence (AI) and Robotic Process Automation (RPA) be optimized to enhance the operational efficiency of organizations while balancing the social and environmental impacts arising from the implementation of these technologies?
Hypotheses (H):
H1. 
The integration of AI and RPA in business processes allows us to identify successful practices that combine operational efficiency with social and environmental responsibility, promoting a culture of responsible innovation in organizations.
H2. 
The responsible adoption of a model that considers the social and environmental implications of integrating AI and RPA is associated with greater acceptance from employees and a reduction in the fear of job displacement, thereby promoting a more sustainable and ethical organizational environment.
By addressing these research questions, this study aims to provide a comprehensive overview, elucidating how AI and RPA can be leveraged to achieve sustainability goals within modern industries.
The two hypotheses underpin the premise that the integration of Artificial Intelligence (AI) and Robotic Process Automation (RPA) can lead to significant improvements in operational efficiency, provided that the social and environmental impacts of their implementation are carefully considered. The first hypothesis (H1) posits that successful practices can be identified that balance efficiency with social responsibility, while the second hypothesis (H2) is based on the expectation that responsible adoption of these technologies will foster employee acceptance and alleviate concerns regarding job displacement, thus contributing to a more sustainable organizational environment.
To conduct the search process underlying this study, researchers accessed the online scientific library provided by the Portuguese Foundation for Science and Technology, focusing on three distinct groups (Group 1, Group 2, and Group 3), as outlined in Table 1.
Research tests were conducted using the “B-on” platform, employing the OR operator to connect either the Title, Keywords (KWs), or Abstract (AB) within the three specified groups.
Subsequently, during the research process, filters were applied based on the sets of publications acquired, and the outcomes, in terms of publication numbers, are summarized in Table 2.
After applying the filters, a review of the titles, keywords, and abstracts of each article was conducted to identify those directly relevant to the research. Initially, a total of 896 papers were retrieved. Following the application of filters, 393 articles remained, of which only 54 were found to align closely with the research theme. One reason for the limited number of relevant papers is that many focused on assessing the formation of collaborative networks, which goes beyond the scope of this study. It is important to distinguish that evaluating network formation differs from assessing an organization’s participation or integration within a network.
Figure 1 presents a flow diagram illustrating the literature search process and the screening methodology used in this research.

3.2. Articles Synthesis and Analysis

In this section, the articles most relevant to the topic under study are summarized and analyzed in detail. Table 3, presented below, organizes 54 identified articles and the models discussed in each one. This table was created to categorize the contributions of each study and was constructed in detail, based on an exhaustive search of academic databases.
The selected articles were read and analyzed with the aim of identifying the main themes and methodologies covered. These themes were then organized in the table, with each column representing a specific theme and the lines indicating the articles, with markings for the models treated.
Additionally, the articles were classified according to the pillars of sustainability they address, offering an important overview to identify gaps in the literature and possible opportunities for future investigations.

3.3. Synthesis of the Results

Based on the analysis of the previous tables, the following key observations can be highlighted:
  • Five distinct themes have been identified within RPA evaluation models.
  • A total of 56% of the reviewed models are primarily focused on RPA implementation.
  • Among the sustainability pillars considered in these models, the economic dimension is the most commonly discussed.
  • Social sustainability is also addressed within these models.
  • None of the reviewed studies explore Environmental Sustainability, highlighting a potential area for pioneering research.
  • No existing works integrate all three pillars of sustainability (social, economic, and environmental).
  • It is essential to conduct evaluations and implement RPA projects that incorporate all three sustainability pillars—social, economic, and environmental.
  • There is a clear opportunity to create a new RPA evaluation model that offers a holistic assessment of all three sustainability pillars. This approach would enable a more comprehensive evaluation, moving beyond the traditional focus on economic factors to include social and environmental dimensions for organizations.

4. Model (SIRAI)

4.1. Proposal for a Model (SIRAI)

This study proposes an innovative model designed to optimize the integration of Artificial Intelligence (AI) and Robotic Process Automation (RPA) technologies within organizations, while also considering the social and environmental impacts of these implementations. The primary objective of the model is to provide a structured approach that not only enhances operational efficiency but also ensures that the adoption of these technologies is carried out responsibly and sustainably.
This model is intended to serve as a practical guide for organizations seeking to implement AI and RPA technologies. It leads companies through a process of readiness assessment, technological integration, and classification of the resulting impacts. The proposal aims to balance the pursuit of efficiency with social and environmental responsibility, reflecting the increasing demand for sustainable business practices in the contemporary digital landscape.
The proposed model is named SIRAI (Sustainable Integration of RPA and AI), clearly encapsulating its core focus. The acronym highlights the emphasis on the sustainable integration of Robotic Process Automation (RPA) and Artificial Intelligence (AI), striving to balance operational efficiency with social and environmental responsibility. The name underscores the model’s objective of guiding organizations in the adoption of these technologies in a sustainable, ethical, and innovative manner, while considering the social and ecological impacts of their implementation.
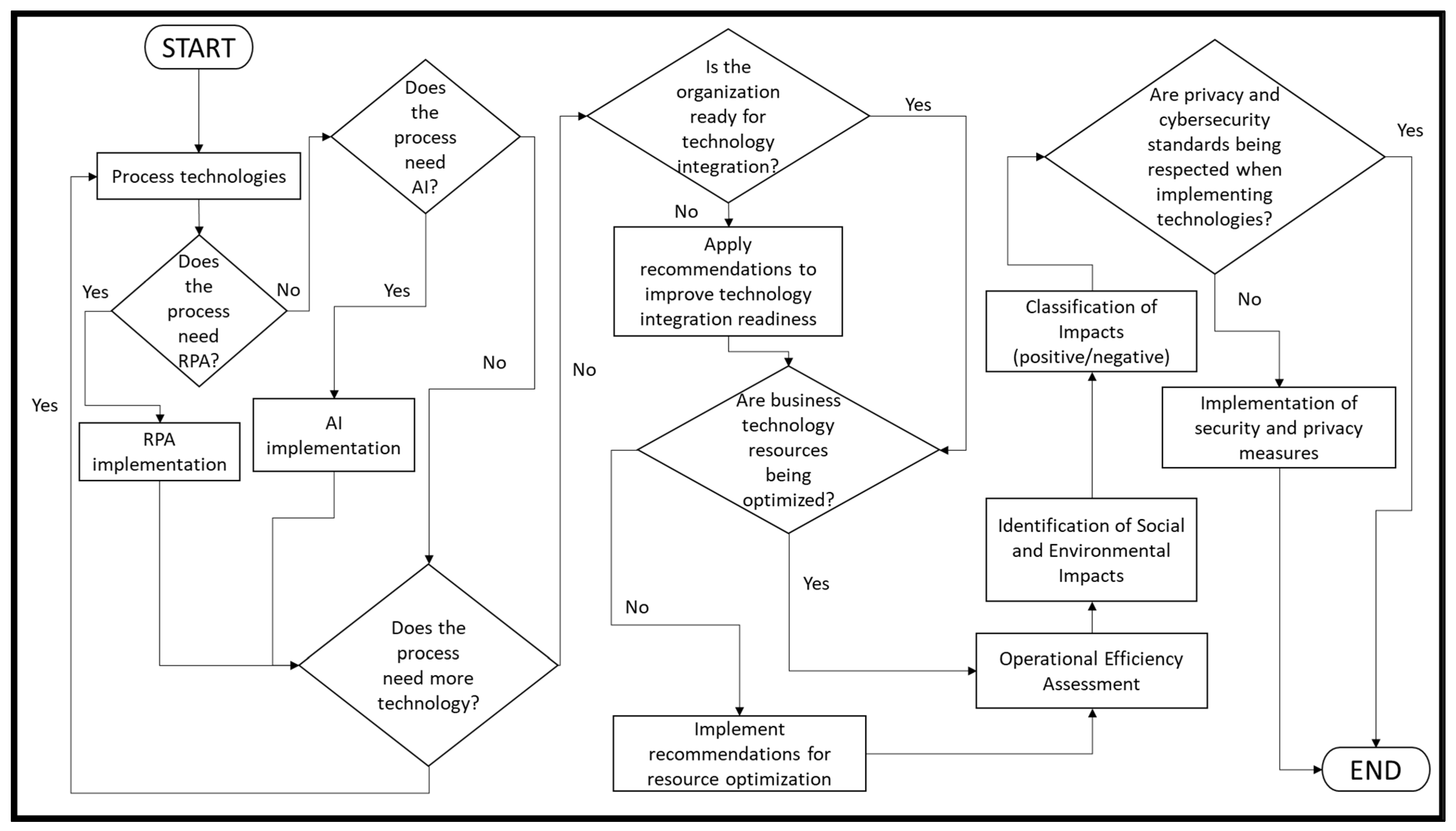
The operation of the model is divided into several stages, as illustrated in Figure 2.
Below, the operation of the model (SIRAI) will be explained at each of the different stages:
  • Technology Needs Assessment: Initially, the model evaluates whether the process in question requires the implementation of RPA or AI.
  • Organizational Readiness: Once the necessary technologies have been identified, the model assesses the organization’s readiness to integrate these technologies. A table will be presented with technical and cultural limitations (Table 4 and Table 5).
  • Operational Efficiency: After assessing readiness, the model examines whether the organization’s technological resources are being optimized. This evaluation can be based on predefined metrics, which include, but are not limited to (Table 6):
  • Identification and Classification of Impacts: The model also emphasizes the importance of identifying and classifying the social and environmental impacts resulting from the adoption of AI and RPA. This includes a framework that lists potential impacts, categorized as social and environmental, and classified as either positive or negative (Table 7).
    How to Identify and Classify Impacts:
      • Evaluation Methods: Use questionnaires and interviews with stakeholders to gather information on the perception of social and environmental impacts.
      • Data Analysis: Monitor and analyze operational data to identify significant changes in social and environmental indicators.
      • External Consulting: Consider hiring sustainability experts to conduct independent audits.
  • Ethical Considerations: Finally, the model incorporates an assessment of the current privacy and cybersecurity standards. Organizations should be questioned regarding their compliance with relevant regulations and the implementation of appropriate security measures (Table 8).
    Implementation of Security Measures:
      • Regular Training: Promote ongoing training for the team on information security practices.
      • Security Technology: Invest in software and tools that ensure data and system protection.
      • Continuous Monitoring: Establish a monitoring system to identify and respond quickly to security incidents.

4.2. Characteristics and Benefits of the Model (SIRAI)

The proposed model (SIRAI) for evaluating the implementation of Robotic Process Automation (RPA) and Artificial Intelligence (AI) has several defining characteristics that distinguish it from existing models. These include:
  • Comprehensive Assessment Framework: The model provides a holistic evaluation that encompasses technical readiness, operational efficiency, social and environmental impacts, and ethical considerations.
  • Customizable Metrics: Organizations can tailor the evaluation metrics based on their unique operational requirements, industry standards, and strategic goals.
  • Impact Identification and Classification: It emphasizes identifying and classifying social and environmental impacts, aiding organizations in understanding the broader consequences of their technology adoption.
  • Guidance for Implementation: The model not only assesses but also provides actionable recommendations for organizations to enhance their readiness and optimize their technology use.
  • Ethical Considerations Integration: The inclusion of ethical norms and regulatory compliance ensures that organizations adhere to necessary standards while adopting new technologies.
After presenting the characteristics of the proposed model, we will conduct an analysis of the existing models (Table 9).
  • Decision model for implementing RPA: The model addresses the integration of RPA and AI, optimizing operational efficiency while considering social and environmental impacts.
  • Decision support template for selecting RPA tool: The model provides a practical guide for implementation, focusing on assessing organizational readiness.
  • RPA Governance Assessment Model: The model emphasizes the importance of ethical and regulatory compliance, as well as the assessment of social and environmental impacts.
  • RPA Financing Return Assessment Model: This theme was not specifically addressed in the proposed model, so it remains blank.
  • RPA monitoring assessment model: The model includes evaluating operational efficiency and classifying impacts, making it relevant for continuous monitoring (Table 10).
    Table 10. Sustainability pillars covered in the models.
    Table 10. Sustainability pillars covered in the models.
    Sustainability PillarsArticlesProposed Model
    Economic[14,17,18,19,21,22,24,25,26,27,28,29,31,32,34,36,38,40,43,47,50,55,58,60,62]
    Social[20,21,30,35,39,42,45,48,52,54,57,59,61,64,65]x
    Environmental x
  • Economic: The economic pillar is widely covered by the articles, but the proposed model does not include this pillar.
  • Social: The proposed model addresses the social pillar, as do several articles.
  • Environmental: The proposed model also includes the environmental pillar, although none of the listed articles specifically addresses this aspect.
Next, the benefits identified in the selected articles will be presented, together with those of the proposed model (Table 11).
The proposed model (SIRAI) for integrating RPA and AI encompasses characteristics and benefits that were not sufficiently addressed in the previously analyzed articles. Here are the key additional benefits identified:
  • Identification and Classification of Impacts: The model emphasizes the need to recognize and categorize social and environmental impacts, which is not a central focus in the previously analyzed articles. This classification allows organizations to understand the broader repercussions of their RPA and AI implementations, promoting sustainable business practices.
  • Ethical Considerations: The model includes an assessment of privacy and cybersecurity standards, ensuring that organizations comply with ethical and regulatory norms. This emphasis on ethics and compliance was not widely discussed in earlier articles.
  • Organizational Readiness Assessment: The model provides a practical guide for evaluating an organization’s readiness to integrate RPA and AI, which was not addressed in depth in existing articles. This assessment helps companies adequately prepare for technological changes.
  • Customization of Metrics: Organizations can tailor evaluation metrics based on their specific needs, allowing for a more focused and efficient approach to RPA implementation.
  • Actionable Recommendations: The model not only evaluates but also offers practical recommendations that can be applied to optimize technology use, thereby improving organizational readiness and effectiveness.
The proposed model for the integration of Artificial Intelligence (AI) and Robotic Process Automation (RPA) stands out for its comprehensive approach, which considers not only operational efficiency, but also the social and environmental impacts of technologies. Unlike existing models, which often focus exclusively on economic metrics, this model offers a holistic assessment that includes organizational readiness, identification and ranking of impacts, and practical recommendations for responsible implementation. This emphasis on ethical considerations and customization of assessment indicators makes the model a valuable tool for companies seeking not only to optimize processes, but also to promote sustainable and responsible practices in a constantly evolving digital environment.

5. Discussion

The proposed model (SIRAI) for the integration of Artificial Intelligence (AI) and Robotic Process Automation (RPA) within organizations is founded on a comprehensive approach that seeks not only to enhance operational efficiency but also to promote social and environmental responsibility. The results derived from analyzing the various stages of the model demonstrate that a careful implementation of these technologies can optimize resource utilization while achieving a balance between efficiency and sustainability.
The theoretical findings indicate that the strategic integration of AI and RPA can lead to a substantial improvement in the efficiency of organizational processes. However, such enhancements should not come at the expense of social and environmental responsibility. Assessing technological requirements and organizational readiness highlights the importance of preparing teams for change, while minimizing both cultural and technical resistance. The recommendations provided to address limitations, such as inadequate infrastructure and resistance to change, are crucial to ensuring that the adoption of these technologies is both responsible and sustainable.
The analysis of the impacts associated with the adoption of AI and RPA reveals a significant duality. On one hand, the integration of these technologies can yield considerable gains, such as:
  • Improved Operational Efficiency: The automation of repetitive processes frees up time and human resources, allowing teams to focus on more strategic and creative activities.
  • Increased Customer Satisfaction: With more agile and accurate processes, companies can provide higher-quality services, leading to a positive customer experience.
  • Cost Reduction: The efficiency brought about by automation can lead to a substantial decrease in operational expenses.
On the other hand, there are also negative impacts that need to be carefully considered:
  • Fear of Job Displacement: The implementation of AI and RPA may generate uncertainty among employees, who may be concerned about the possibility of being replaced by machines. This concern can affect team morale and organizational culture. While implementing AI and RPA can result in significant efficiency and productivity gains, one of the main concerns is the fear of job displacement. This is because automation technologies are seen as a threat to jobs, especially in areas where tasks are repetitive and rules-based. This apprehension is amplified by the lack of clear communication between business leaders and employees, often generating resistance to change and even organizational dissatisfaction. Furthermore, the absence of effective transition and reskilling policies can increase uncertainty among employees, fueling fears that their jobs are at risk. It is crucial that organizations not only implement technologies efficiently, but also develop strategies to minimize negative social impact. Investing in training and requalification, in addition to involving employees in the adaptation process, can help reduce the fear of job displacement and promote an organizational culture that is more open to change.
  • Data Privacy and Security Issues: With the digitalization of processes, organizations face challenges related to data protection and compliance with regulations such as GDPR. Another important aspect that must be considered during the adoption of AI and RPA is data privacy. As organizations digitize their processes and implement AI-based technologies, collecting, storing, and processing large volumes of data becomes common practice. This raises concerns around the protection of sensitive information, especially with regards to compliance with privacy regulations such as GDPR (General Data Protection Regulation). Inappropriate use of data, or even system security failures, can expose confidential information, creating risks not only for the organization, but also for the individuals whose data are processed. Companies must therefore adopt strict data security practices, implement privacy protocols, and ensure that AI and RPA technologies are aligned with current laws and regulations. This implies not only a technical approach to data protection, but also an organizational culture that values and respects the privacy rights of individuals, minimizing the risks of exposure and damage.
These impacts reinforce the need for responsible adoption that promotes social and environmental sustainability in the digital age. Organizations must be proactive in communicating changes, engaging teams in the implementation process, and providing support, such as training and skill development, to mitigate the fear of job displacement.
Based on the analysis of impacts, the model (SIRAI) offers practical recommendations that can be implemented to optimize the adoption of AI and RPA:
  • Continuous Evaluation: Organizations should establish monitoring systems to continuously assess operational efficiency and the social and environmental impacts of the implemented technologies. This will allow for real-time adjustments and ensure that sustainability goals are achieved.
  • Promotion of an Innovation Culture: Fostering an environment that values innovation and adaptation is crucial for minimizing resistance to change. Companies can encourage experimentation and recognize initiatives that promote improvements.
  • Engagement of Stakeholders: Involving employees, customers, and other stakeholders in the implementation process is vital to ensure their concerns and suggestions are taken into account. This can increase acceptance and support for the new technologies.
The successful implementation of Artificial Intelligence (AI) and Robotic Process Automation (RPA) represents a complex challenge that requires effective management of organizational transitions. Companies must cultivate a robust capacity for adaptation and continuous learning to navigate the rapid evolution of these technologies, as both the dynamic nature of the market and changing customer demands are constant. What is considered effective today may quickly become obsolete, necessitating that organizations maintain an innovative mindset and remain willing to update their approaches. This flexibility not only maximizes the return on investment in technology but also enables businesses to stay competitive in a rapidly transforming environment.
Moreover, the integration of AI and RPA demands careful harmonization of two distinct technologies. While AI is typically employed for complex cognitive tasks, RPA is designed to automate repetitive, rule-based activities. This distinction is critical, as misalignment between the two technologies can lead to operational inefficiencies and cause frustration among teams. For example, in organizations where IT infrastructure and data flows are disorganized, communication between AI and RPA systems can become problematic, hindering the necessary synergy for effective automation. It is therefore essential for companies to undertake a comprehensive assessment of their infrastructure before beginning integration, ensuring that both technologies can work together seamlessly.
Although scalability and adaptability are often cited as benefits of the model, it is important to highlight that there is insufficient empirical evidence demonstrating how these technologies scale in practice, particularly in large or rapidly changing environments. The absence of concrete data may lead to excessive optimism within organizations, potentially underestimating the challenges associated with large-scale scalability. Therefore, companies must not only implement these technologies but also develop management frameworks that ensure the continuity and effectiveness of these solutions across different operational contexts. This entails creating processes that allow for agile adjustments and continuous improvements, ensuring that the combination of AI and RPA is not merely theoretical but practical and applicable in a variety of scenarios. Consequently, the successful adoption of AI and RPA requires a commitment to operational excellence and a readiness to confront the challenges related to their integration and scalability.
Research into the integration of AI and RPA faces several challenges, including the lack of practical testing of the proposed model. This gap in real-world validation limits its effectiveness and applicability in organizational settings. For future evaluations, it is crucial to conduct pilot studies that can demonstrate how the model performs in practice. Incorporating empirical evidence in these areas will enhance the credibility of the model and provide valuable insights for its implementation.
In summary, the proposal of a model for the integration of AI and RPA offers a comprehensive and ethical approach to the adoption of these technologies. By considering both the positive and negative impacts, the model not only underscores the importance of operational efficiency but also highlights the significance of social and environmental responsibility. The careful and conscientious implementation of these technologies can foster a balance between innovation and sustainability, preparing organizations for the challenges and opportunities of the digital era.

6. Conclusions

The conclusion of this study addresses the central research question, which aims to explore how the integration of Artificial Intelligence (AI) and Robotic Process Automation (RPA) can be optimized to enhance organizational operational efficiency, while simultaneously balancing the social and environmental impacts resulting from this implementation. A critical analysis of the results leads to several important considerations regarding the current state of AI and RPA research, the ethical implications, the justification for the chosen methodology, and potential avenues for future research.
Research in AI and RPA has advanced considerably, revealing practices and methodologies that enable the effective integration of these technologies. This study emphasizes that the adoption of AI and RPA should not solely be viewed as a strategy for cost reduction or productivity enhancement, but also as an opportunity to promote responsible innovation within organizations. The proposed model, which incorporates a holistic assessment of social and environmental implications, represents a significant contribution to the field, addressing gaps left by previous models that predominantly focused on economic metrics.
In terms of ethical considerations, the model emphasizes the importance of compliance with privacy and cybersecurity standards. The inclusion of ethical practices not only safeguards user data but also fosters trust among employees, which is crucial in alleviating concerns regarding job displacement. By assessing organizational readiness and cultural concerns, the model seeks to foster a more transparent and collaborative environment, essential for the successful acceptance of emerging technologies.
The choice of the PICO methodology was informed by the need for a systematic approach to evaluating the effectiveness of AI and RPA integration. The hypotheses formulated—exploring the combination of operational efficiency with social and environmental responsibility, as well as employee acceptance of these technologies—were clearly aligned with the results obtained. This connection between the methodology and the outcomes strengthens the credibility of the proposed model and enhances its relevance to the organizational context.
The proposed model (SIRAI) is notable for its comprehensiveness. The recommendations generated through the analysis provide a clear roadmap for organizations seeking to optimize their operations responsibly. This includes promoting a culture of innovation and mitigating risks associated with technology adoption, such as job displacement and resistance to change.
It must be acknowledged that the implementation of the SIRAI model is not without challenges. Variability in team responses and contextual differences within organizations may impact the effectiveness of AI and RPA integration. Furthermore, the difficulty in demonstrating causality between the implementation of these technologies and the desired outcomes, such as improved efficiency and employee acceptance, must be considered. To address these challenges, future research could explore practical case studies that assess the implementation of the model in various organizational settings, providing valuable insights into best practices and necessary adaptations.
For future work, it is recommended that attention be given to the practical application of the SIRAI model in real organizational contexts. This could include conducting longitudinal studies to analyze the evolution of operational efficiency and the social and environmental impacts arising from the adoption of AI and RPA. Additionally, research into the development of an organizational culture oriented towards responsible innovation could offer new perspectives on how organizations can prepare for digital transformation while maintaining a focus on sustainability.
In summary, this study contributes to the field by proposing a model that integrates operational efficiency with social and environmental responsibility. By addressing ethical concerns and providing a structured framework, this work takes a significant step towards a future where technology and sustainability are aligned, fostering not only economic success but also an ethical and inclusive work environment. The careful integration of AI and RPA can transform operations and set a benchmark for responsible innovation in contemporary organizations.

Author Contributions

In this paper, a model for the sustainable integration of artificial intelligence and robotic process automation was proposed and presented by L.P., L.V. and Z.S. The main investigation, including the development of the theoretical model and initial analysis, was carried out by L.P.; initial drafting, reviewing, and editing of the manuscript were jointly conducted by L.P., L.V. and Z.S. General supervision of this work was carried out by L.V. and Z.S.; project administration and financing acquisition were coordinated by L.V. All authors have read and agreed to the published version of the manuscript.

Funding

The project was merged by FCT—Foundation for Science and Technology through the scope of the R&D units project: UIDB/00319/2020.

Institutional Review Board Statement

Not applicable.

Informed Consent Statement

Not applicable.

Data Availability Statement

The original contributions presented in the study are included in the article, further inquiries can be directed to the corresponding author.

Conflicts of Interest

The authors declare no conflict of interest.

References

  1. Moraes, C.; Scolimoski, J.; Lambert-Torres, G.; Santini, M.; Dias, A.; Guerra, F.; Pedretti, A.; Ramos, M. Robotic Process Automation and Machine Learning: A Systematic Review. Braz. Arch. Biol. Technol. 2022, 65, e22220096. [Google Scholar] [CrossRef]
  2. Gružauskas, V.; Ragavan, D. Robotic Process Automation for Document Processing: A Case Study of a Logistics Service Provider. J. Manag. 2020, 36, 119–126. [Google Scholar] [CrossRef]
  3. Joseph, O. Sustainable Banking through Robotic Process Automation: What Role Does ESG and Cognitive AI Play? J. Digit. Inf. Syst. 2023, 3, 116–140. [Google Scholar] [CrossRef]
  4. Lubis, L.; Sembiring, D. Driving Digital Transformation: Leveraging Robotic Process Automation (RPA) to Enhance Business Process Efficiency and Reducing Manual Errors. In Proceedings of the 2023 IEEE International Conference on Data and Software Engineering (ICoDSE), Toba, Indonesia, 7–8 September 2023; pp. 91–95. [Google Scholar] [CrossRef]
  5. Shakiladevi, A.; Basariya, S. Impact of Human Interventions on Employee Performance in Organizations. Int. J. Recent Technol. Eng. 2019, 8, 3051–3054. [Google Scholar] [CrossRef]
  6. Iqbal, M.; Kang, Y.; Jeon, H. Zero Waste Strategy for Green Supply Chain Management with Minimization of Energy Consumption. J. Clean. Prod. 2020, 245, 118827. [Google Scholar] [CrossRef]
  7. Connell, J. Islands: Balancing Development and Sustainability? Environ. Conserv. 2018, 45, 111–124. [Google Scholar] [CrossRef]
  8. Gupta, S.; Rudd, J.; Lee, N. Business Sustainability through Successful Integration of Marketing and Operations. Ind. Mark. Manag. 2014, 43, 3–5. [Google Scholar] [CrossRef]
  9. Yendluri, D.; Ponnala, J.; Tatikonda, R.; Kempanna, M.; Thatikonda, R.; Bhuvanesh, A. Role of RPA & AI in Optimizing Network Field Services. In Proceedings of the 2023 7th International Conference on Computation System and Information Technology for Sustainable Solutions (CSITSS), Bangalore, India, 2–4 November 2023; pp. 1–6. [Google Scholar] [CrossRef]
  10. Ribeiro, J.; Lima, R.; Eckhardt, T.; Paiva, S. Robotic Process Automation and Artificial Intelligence in Industry 4.0—A Literature Review. Procedia Comput. Sci. 2020, 51, 51–58. [Google Scholar] [CrossRef]
  11. Tsolakis, N.; Zissis, D.; Papaefthimiou, S.; Korfiatis, N. Towards AI-Driven Environmental Sustainability: An Application of Automated Logistics in Container Port Terminals. Int. J. Prod. Res. 2021, 60, 4508–4528. [Google Scholar] [CrossRef]
  12. Cook, D.; Guyatt, G.; McDonald, R.; McDonald, J.; Morris, A.; Munn, A.; Niven, D.; Sibbald, W.; Stevens, R.; Whelan, T. Central venous catheter replacement strategies: A systematic review of the literature. Crit. Care Med. 1997, 25, 1417–1424. [Google Scholar] [CrossRef]
  13. Silva, A. Robotic Process Automation: Uma Análise Comparativa das Soluções Atuais. Master’s Thesis, Universidade Aberta and Técnico Lisboa, Lisboa, Portugal, 2017. [Google Scholar]
  14. Pozdnyakov, O. Benefícios da Implementação de RPA e IPA no Setor Bancário: Um Caso de Estudo. Master’s Thesis, Lisboa School of Economics & Management, Universidade de Lisboa, Lisboa, Portugal, 2019. [Google Scholar]
  15. Sobczak, A. Developing a Robotic Process Automation Management Model. Inform. Ekon. Bus. Inform. 2019, 2, 85–100. [Google Scholar]
  16. Hofmann, A.; Fischer, M.; Imgrund, F.; Janiesch, C.; Geyer-Klingeberg, J. Process Selection in RPA Projects—Towards a Quantifiable Method of Decision Making. In Proceedings of the 40th International Conference on Information Systems (ICIS), Munich, Germany, 15–18 December 2019. [Google Scholar]
  17. Kopper, V.; Rodrigues, G.; Zomb, M.; Zuxxolillo, F. Implementing Robotic Process Automation for Internal Process Optimization. Bachelor’s Thesis, WPI—Worcester Polytechnic Institute, Worcester, MA, USA, 2020. [Google Scholar]
  18. Timbadia, D.; Shah, P.; Sudhanvan, S.; Agrawal, S. Robotic Process Automation Through Advance Process Analysis Model. In Proceedings of the 2020 International Conference on Inventive Computation Technologies (ICICT), Coimbatore, India, 26–28 February 2020. [Google Scholar]
  19. Wellmann, C.; Stierle, M.; Dunzer, S.; Matzner, M. A framework to evaluate the viability of robotic process automation for business process activities. In Business Process Management: Blockchain and Robotic Process Automation Forum: BPM 2020 Blockchain and RPA Forum, Seville, Spain, 13–18 September 2020; Springer: Berlin/Heidelberg, Germany, 2020; pp. 219–233. [Google Scholar] [CrossRef]
  20. Wewerka, J.; Reichert, M. Towards Quantifying the Effects of Robotic Process Automation. In Proceedings of the 2020 IEEE 24th International Enterprise Distributed Object Computing Workshop (EDOCW), Eindhoven, The Netherlands, 5 October 2020. [Google Scholar] [CrossRef]
  21. Mora, H.; Sánchez, P. Digital Transformation in Higher Education Institutions with Business Process Management: Robotic Process Automation mediation model. In Proceedings of the 2020 15th Iberian Conference on Information Systems and Technologies (CISTI), Seville, Spain, 24–27 June 2020. [Google Scholar]
  22. Pargana, M. Contributos para a Conceção de Uma Framework de Implementação de Robotic Process Automation Numa Instituição Financeira: Estudo de Caso. Bachelor’s Thesis, Universidade Nova de Lisboa, Lisboa, Portugal, 2020. [Google Scholar]
  23. Amaral, M. Condições de Implementação dos Modelos de Governo de RPA. Master’s Thesis, Universidade Católica Portuguesa, Lisboa, Portugal, 2020. [Google Scholar]
  24. Farinha, D. Selecting Processes for Automation. Master’s Thesis, Instituto Universitário de Lisboa, Lisboa, Portugal, 2021. [Google Scholar]
  25. Grande, V. Desenvolvimento de Um Sistema para Tomada de Decisão sobre a Automatização de Processos de Negócio Utilizando Sistema de Inferência Fuzzy. Master’s Thesis, Universidade Estadual Paulista, Sao Paulo, Brazil, 2021. [Google Scholar]
  26. Herm, L.; Janiesch, C.; Helm, A.; Imgrund, F.; Hofmann, A.; Winkelmann, A. A framework for implementing robotic process automation projects. Inf. Syst. e-Bus. Manag. 2022, 21, 1–35. [Google Scholar] [CrossRef]
  27. Siderska, J. Robotic Process Automation—A Driver of Digital Transformation? Eng. Manag. Prod. Serv. 2020, 12, 21–31. [Google Scholar] [CrossRef]
  28. Huang, F.; Vasarhelyi, M. Applying Robotic Process Automation (RPA) in Auditing: A Framework. Int. J. Account. Inf. Syst. 2019, 35, 100433. [Google Scholar] [CrossRef]
  29. Eulerich, M.; Waddoups, N.; Wagener, M.; Wood, D. The Dark Side of Robotic Process Automation (RPA): Understanding Risks and Challenges with RPA. Account. Horiz. 2024, 38, 143–152. [Google Scholar] [CrossRef]
  30. Costa, D.; Mamede, H.; Silva, M. Robotic Process Automation (RPA) Adoption: A Systematic Literature Review. Eng. Manag. Prod. Serv. 2022, 14, 1–12. [Google Scholar] [CrossRef]
  31. Shende, A.; Roy, P. RPA Implementation in Banking. Int. J. Adv. Res. Sci. Commun. Technol. 2022, 682–687. [Google Scholar] [CrossRef]
  32. Flechsig, C.; Anslinger, F.; Lasch, R. Robotic Process Automation in Purchasing and Supply Management: A Multiple Case Study on Potentials, Barriers, and Implementation. J. Purch. Supply Manag. 2022, 28, 100718. [Google Scholar] [CrossRef]
  33. Plattfaut, R.; Borghoff, V. Robotic Process Automation: A Literature-Based Research Agenda. J. Inf. Syst. 2022, 36, 173–191. [Google Scholar] [CrossRef]
  34. Remlein, M.; Bejger, P.; Olejnik, I.; Jastrzebowski, A.; Obrzeżgiewicz, D. The Application of Robotic Process Automation in Financial Accounting in Entities That Operate in Poland. Zesz. Teoretyczne Rachun. 2022, 46, 47–65. [Google Scholar] [CrossRef]
  35. Germundsson, N.; Stranz, H. Automating Social Assistance: Exploring the Use of Robotic Process Automation in the Swedish Personal Social Services. Int. J. Soc. Welf. 2023, 33, 647–658. [Google Scholar] [CrossRef]
  36. Chaturvedi, R.; Pavithra, P.; Prathiksha, S.; Selvakanmani, S. Robotic Process Automation (RPA) in Healthcare. Int. Res. J. Adv. Sci. Hub 2023, 5, 229–235. [Google Scholar] [CrossRef]
  37. Fernandez, D.; Dastane, O.; Zaki, H.; Aman, A. Robotic Process Automation: Bibliometric Reflection and Future Opportunities. Eur. J. Innov. Manag. 2023, 27, 692–712. [Google Scholar] [CrossRef]
  38. Nielsen, I.; Piyatilake, A.; Thibbotuwawa, A.; Silva, M.; Bocewicz, G.; Banaszak, Z. Benefits Realization of Robotic Process Automation (RPA) Initiatives in Supply Chains. IEEE Access 2023, 11, 37623–37636. [Google Scholar] [CrossRef]
  39. Hoeft, M.; Pieper, M.; Eriksson, K.; Bargstädt, H. Toward Life Cycle Sustainability in Infrastructure: The Role of Automation and Robotics in PPP Projects. Sustainability 2021, 13, 3779. [Google Scholar] [CrossRef]
  40. Araujo, H.; Mousavi, M.; Varshosaz, M. Testing, Validation, and Verification of Robotic and Autonomous Systems: A Systematic Review. ACM Trans. Softw. Eng. Methodol. 2022, 32, 1–61. [Google Scholar] [CrossRef]
  41. Bayraktar, D.; Pitic, A.; Mihu, C. Streamlining Banking Processes by Implementing RPA. Rev. Econ. 2022, 74, 7–16. [Google Scholar] [CrossRef]
  42. Chugh, R.; Macht, S.; Hossain, R. Robotic Process Automation: A Review of Organizational Grey Literature. Int. J. Inf. Syst. Proj. Manag. 2022, 10, 5–26. [Google Scholar] [CrossRef]
  43. Axmann, B.; Harmoko, H. Process & Software Selection for Robotic Process Automation (RPA). Teh. Glas. 2022, 16, 412–419. [Google Scholar] [CrossRef]
  44. Radke, A.; Dang, M.; Tan, A. Using Robotic Process Automation (RPA) to Enhance Item Master Data Maintenance Process. Logforum 2015, 16, 129–140. [Google Scholar] [CrossRef]
  45. Kutukov, N.; Vazhdaev, A. Application of Robotic Process Automation Technology in Education. Proc. Tomsk. State Univ. Control. Syst. Radioelectron. 2023, 26. [Google Scholar] [CrossRef]
  46. Mohamed, S.; Mahmoud, M.; Mahdi, M.; Mostafa, S. Improving Efficiency and Effectiveness of Robotic Process Automation in Human Resource Management. Sustainability 2022, 14, 3920. [Google Scholar] [CrossRef]
  47. Arantes, M.; Santos, S.; Simão, V. Process Management: Systematic Review of Determining Factors for Automation. Bus. Process Manag. J. 2023, 29, 893–910. [Google Scholar] [CrossRef]
  48. Devi, K.; Kumar, J. An Efficient Data Collection Tool for Crop Recommendations Model Using Robotic Process Automation. In Proceedings of the 2023 14th International Conference on Computing Communication and Networking Technologies (ICCCNT), Delhi, Indi, 6–8 July 2023; IEEE: New York, NY, USA, 2023; pp. 1–5. [Google Scholar] [CrossRef]
  49. Prabodha, S.; Liyanage, H. Enhancing the Existing Benefits of Robotic Process Automation in the Logistics Industry. In Proceedings of the 2023 Moratuwa Engineering Research Conference (MERCon), Moratuwa, Sri Lanka, 9–11 November 2023; IEEE: New York, NY, USA, 2023; pp. 258–263. [Google Scholar] [CrossRef]
  50. Daase, C.; Pandey, A.; Staegemann, D.; Turowski, K. Sustainability in Robotic Process Automation: Proposing a Universal Implementation Model. In Proceedings of the International Conference on Information Systems and Technology, Cusco, Peru, 8–10 February 2023; pp. 770–779. [Google Scholar] [CrossRef]
  51. Enríquez, J.; Ramirez, A.; Domínguez-Mayo, F.; García-García, J. Robotic Process Automation: A Scientific and Industrial Systematic Mapping Study. IEEE Access 2020, 8, 39113–39129. [Google Scholar] [CrossRef]
  52. Gunawan, A.; Wijaya, M. Robotic Process Automation to Enhance Education’s Administration Process: Case of Attendance Checking and Reporting. In Proceedings of the 2023 International Conference on Information Management and Technology (ICIMTech), Malang, Indonesia, 24–25 August 2023; IEEE: New York, NY, USA, 2023; pp. 1–6. [Google Scholar] [CrossRef]
  53. Kokina, J.; Blanchette, S. Early Evidence of Digital Labor in Accounting: Innovation with Robotic Process Automation. Inf. Syst. Ebusiness Ejournal 2019, 35, 100431. [Google Scholar] [CrossRef]
  54. Koh, H. Extending the purview of risk perception attitude (RPA) framework to understand health insurance-related information seeking as a long-term self-protective behavior. J. Am. Coll. Health 2022, 71, 496–506. [Google Scholar] [CrossRef] [PubMed]
  55. Zhang, C.; Issa, H.; Rozario, A.; Soegaard, J. Robotic Process Automation (RPA) Implementation Case Studies in Accounting: A Beginning to End Perspective. Account. Horiz. 2023, 37, 193–217. [Google Scholar] [CrossRef]
  56. Vajgel, B.; Corrêa, P.; Sousa, T.; Quille, R.; Bedoya, J.; Almeida, G.; Filgueiras, L.; Demuner, V.; Mollica, D. Development of Intelligent Robotic Process Automation: A Utility Case Study in Brazil. IEEE Access 2021, 9, 71222–71235. [Google Scholar] [CrossRef]
  57. Crișan, E.; Chis, D.; Bodea, E.; Buchmann, R. Mechanisms for robotic process automation implementation in organizations: A systematic literature review. J. Adv. Manag. Res. 2023, 20, 920–946. [Google Scholar] [CrossRef]
  58. Bhardwaj, V. A Systematic Review of Robotic Process Automation in Business Operations: Contemporary Trends and Insights. J. Intell. Syst. Control. 2023, 2, 153–169. [Google Scholar] [CrossRef]
  59. Quille, R.; Almeida, F.; Borycz, J.; Corrêa, P.; Filgueiras, L.; Machicao, J.; Almeida, G.; Midorikawa, E.; Demuner, V.; Bedoya, J.; et al. Performance Analysis Method for Robotic Process Automation. Sustainability 2023, 15, 3702. [Google Scholar] [CrossRef]
  60. Choi, D.; R’bigui, H.; Cho, C. Candidate Digital Tasks Selection Methodology for Automation with Robotic Process Automation. Sustainability 2021, 13, 8980. [Google Scholar] [CrossRef]
  61. Fu, H.; He, L.; Ju, X.; Liu, Y. Research on Digital Transformation of New Retail Enterprises Based on AI+RPA. Adv. Econ. Manag. Politi- Sci. 2023, 28, 250–258. [Google Scholar] [CrossRef]
  62. Jaiwani, M.; Gopalkrishnan, S. Adoption of RPA and AI to Enhance the Productivity of Employees and Overall Efficiency of Indian Private Banks: An Inquiry. In Proceedings of the 2022 International Seminar on Application for Technology of Information and Communication (iSemantic), Semarang, Indonesia, 17–18 September 2022; IEEE: New York, NY, USA, 2022; pp. 191–197. [Google Scholar] [CrossRef]
  63. Vrontis, D.; Christofi, M.; Pereira, V.; Tarba, S.; Makrides, A.; Trichina, E. Artificial Intelligence, Robotics, Advanced Technologies and Human Resource Management: A Systematic Review. Int. J. Hum. Resour. Manag. 2021, 33, 1237–1266. [Google Scholar] [CrossRef]
  64. Pramod, D. Robotic process automation for industry: Adoption status, benefits, challenges and research agenda. Benchmarking: Int. J. 2021, 29, 1562–1586. [Google Scholar] [CrossRef]
  65. Hong, Y.; Ly, M.; Lin, H. RPA Risk Management: Points to Consider. J. Emerg. Technol. Account. 2023, 20, 125–145. [Google Scholar] [CrossRef]
  66. Kurylets, A.; Goranin, N. Security Ontology OntoSecRPA for Robotic Process Automation Domain. Appl. Sci. 2023, 13, 5568. [Google Scholar] [CrossRef]
Figure 1. Flow diagram of literature search and respective screening.
Figure 1. Flow diagram of literature search and respective screening.
Applsci 14 09648 g001
Figure 2. Flow diagram of proposal for a sustainable model (SIRAI).
Figure 2. Flow diagram of proposal for a sustainable model (SIRAI).
Applsci 14 09648 g002
Table 1. Groups searched through “B-on”.
Table 1. Groups searched through “B-on”.
Group 1Group 2Group 3
“RPA” Or “Robotic Process Automation” Or “Intelligent Process Automation” Or “Tools Process Automation” Or “Artificial Intelligence In Business Process” Or “Machine Learning In Business Process” Or “Cognitive Process Automation” Or “Automation of Business Processes” Or “Digital Process Automation” Or “Business Process Optimization” Or “Business Workflow Automation” Or “AI-Driven Process Automation” Or “AI in Workflow Management” Or “Process Automation Tools” Or “AI-Powered Business Automation” Or “Intelligent Workflow Automation” Or “Smart Process Automation” Or “Business Automation Solutions” Or “End-to-End Process Automation” Or “Machine Learning in Workflow Automation” Or “Enterprise Process Automation” Or “Cognitive Automation in Business” Or “Automated Business Intelligence” Or “Process Automation Platforms” Or “AI in Business Process Reengineering”“Model” Or “Model Evaluation” Or “Tool” Or “Tool Evaluation” Or “Evaluation” Or “Framework” Or “Structure” Or “Template” Or “Model Assessment” Or “Tool Assessment” Or “Method” Or “Methodology” Or “System” Or “System Evaluation” Or “Architecture” Or “Blueprint” Or “Schema” Or “Design” Or “Framework Evaluation” Or “Structure Evaluation” Or “Modeling Framework” Or “Modeling Tool” Or “Modeling Structure” Or “Approach” Or “Tool Analysis” Or “Tool Framework” “Sustainability” Or “Sustainable” Or “Social Sustainability” Or “Environment” Or “Environmental Sustainability” Or “Economic Sustainability” Or “Sustainable Development” Or “Eco-friendly” Or “Green Practices” Or “Sustainable Growth” Or “Environmental Conservation” Or “Ecological Balance” Or “Sustainable Practices” Or “Sustainable Economy” Or “Sustainable Living” Or “Environmental Protection” Or “Social Responsibility” Or “Green Development” Or “Sustainable Business” Or “Climate Action” Or “Corporate Sustainability” Or “Environmental Stewardship” Or “Eco-conscious” Or “Sustainable Innovation” Or “Resilient Development” Or “Circular Economy”
Table 2. Publications obtained through B-on, after the application of some filters.
Table 2. Publications obtained through B-on, after the application of some filters.
Set 1Set 2Set 3
Initial result:487418
1—Restrict to Peer-Reviewed259814
2—From 2000 to 2024251814
3—Language: English243614
4—Restrict to Full Text237912
Table 3. Identified articles and the respective themes of the models found.
Table 3. Identified articles and the respective themes of the models found.
Themes of the ModelsDecision Model for Implementing RPADecision Support Template for Selecting RPA ToolRPA Governance Assessment ModelRPA Financing Return Assessment ModelRPA Monitoring Assessment ModelPillars of Sustainability Identified in the Articles
Articles (Author/Year/Ref.)
Silva, A. (2017) [13] X
Pozdnyakov, O. (2019) [14]X Economic
Sobczak, A. (2019) [15] X
Hofmann, A. et al. (2019) [16] X
Kopper, V. et al. (2020) [17]X Economic
Timbadia, D. et al. (2020) [18]X Economic
Wellmann, C. et al. (2020) [19] X
Wewerka, J. et al. (2020) [20]X Social
Mora, H. and Sánchez, P. (2020) [21]X Economic, Social
Pargana, M. (2020) [22]X Economic
Amaral, M. (2020) [23] X
Farinha, D. (2021) [24]X Economic
Grande, V. (2021) [25]X Economic
Hernm, et al. (2022) [26]X Economic
Siderska, J. et al. (2020) [27]X Economic
Huang, F. et al. (2019) [28] X Economic
Eulerich, M.; et al. (2023) [29] X Social
Costa, D. et al. (2022) [30]X Social
Shende, A. et al. (2022) [31]X Economic
Flechsig, C. et al. (2021) [32] X Economic
Plattfaut, R. et al. (2022) [33] XEconomic
Remlein, M. et al. (2022) [34]X Economic
Germundsson, N. et al. (2023) [35] XSocial
Chaturvedi, R. et al. (2023) [36]X Economic
Fernandez, D. et al. (2023) [37] X Economic, Social
Nielsen, I. et al. (2023) [38]X Economic
Hoeft, M. et al. (2021) [39]X Social
Araujo, H. et al. (2022) [40]X Economic
Bayraktar, D. et al. (2022) [41] X Economic
Chugh, R. et al. (2022) [42]X Social
Axmann, B. et al. (2022) [43] X Economic
Radke, A. et al. (2020) [44]X Economic
Kutukov, N. et al. (2023) [45]X Social
Mohamed, S.et al. (2022) [46] X Economic
Arantes, M. et al. (2023) [47]X Economic
Devi, K. et al. (2023) [48]X Social
Prabodha, S. et al. (2023) [49] XEconomic
Daase, C. et al. (2023) [50]X Economic
Enríquez, J. et al. (2020) [51] XEconomic
Gunawan, A. et al. (2023) [52]X Social
Kokina, J. et al. (2019) [53] XEconomic
Koh, H. (2022) [54]X Social
Zhang, C. et al. (2022) [55] X Economic
Vajgel, B. et al. (2021) [56] X Economic
Crișan, E. et al. (2023) [57] X Social
Bhardwaj, V. (2023) [58]X Economic
Quille, R. et al. (2023) [59] XSocial
Choi, D. et al. (2021) [60]X Economic
Fu, H. et al. (2023) [61] X Social
Jaiwani, M. et al. (2022) [62]X Economic
Vrontis, D. et al. (2021) [63] X Economic
Pramod, D. et al. (2021) [64]X Social
Huang, F. et al. (2019) [28] XEconomic
Hong, Y. et al. (2022) [65] X Social
% Themes p/articles56913715
Table 4. Technical and cultural limitations.
Table 4. Technical and cultural limitations.
Technical LimitationsCultural Limitations
Lack of adequate technological infrastructureResistance to organizational change
Low compatibility between systemsOrganizational culture that does not value innovation
Difficulty in training the team for new technologiesLack of communication and transparency in change implementation
Table 5. Challenges and recommendations for system implementation.
Table 5. Challenges and recommendations for system implementation.
LimitationRecommendationsHow to Apply
Lack of infrastructureInvest in system upgradesConduct a cost–benefit analysis and develop an investment plan
Low compatibilityImplement integration solutionsChoose platforms that ensure interoperability
Difficulty in trainingPromote training and workshopsCreate a schedule for continuous training for the team
Resistance to changeFoster a culture of innovationEstablish a feedback channel and involve the team in change decisions
Culture that does not value innovationEncourage experimentation and acceptance of failureDevelop recognition and reward programmed for innovations
Table 6. Key metrics and implementation strategies.
Table 6. Key metrics and implementation strategies.
Evaluation MetricsDescriptionRecommendationsHow to Implement
Cost ReductionPercentage of savings achieved after implementationAnalyze costs before and afterUse financial management software
Quality ImprovementAssessment of service quality before and afterDefine quality indicatorsConduct quality audits
Processing TimeAverage time required to complete processes before and afterMonitor the time spent on each stepUse performance analysis tools
Customer SatisfactionAssessment of customer satisfaction before and afterConduct satisfaction surveysImplement a feedback system
Error RateNumber of errors made before and after implementationReduce the error rateReview processes and training sessions
Table 7. Identified impacts.
Table 7. Identified impacts.
Identified ImpactsClassification (Positive/Negative)Category
Improvement in work efficiencyPositiveSocial
Job displacementNegativeSocial
Increase in customer satisfactionPositiveSocial
Data privacy issuesNegativeSocial
Reduction in energy consumptionPositiveEnvironmental
Increase in electronic wasteNegativeEnvironmental
Responsible use of natural resourcesPositiveEnvironmental
Increase in carbon footprintNegativeEnvironmental
Table 8. Implementing standards and regulations.
Table 8. Implementing standards and regulations.
Standards or RegulationsHow to Implement
GDPR (General Data Protection Regulation)Conduct compliance audits and train staff on the regulation.
LGPD (General Data Protection Law)Establish clear policies for handling personal data and create a DPO (Data Protection Officer).
ISO/IEC 27001 (Information Security Management) [66]Implement an information security management system with regular audits.
NIST Cybersecurity FrameworkAdopt the framework as a basis for developing cybersecurity policies and training the team.
Table 9. Themes covered in the models.
Table 9. Themes covered in the models.
Model ThemesArticlesProposed Model
Decision model for implementing RPA[13,14,17,18,20,21,22,24,25,26,27,28,30,31,34,36,38,39,40,42,43,47,50,52,54,58,60,62]x
Decision support template for selecting RPA tool[28,29,32,55,63]x
RPA Governance Assessment Model[15,16,23,29,35,46,57,59]x
RPA Financing Return Assessment Model[19,30,33,61]
RPA monitoring assessment model[20,28,32,41,49,51,53]x
Table 11. Benefits related in the models.
Table 11. Benefits related in the models.
BenefitArticlesProposed Model
Increased Operational Efficiency[13,14,15,19,27,38,46,47]X
Cost Reduction[13,14,20,25,27,31,46,57]X
Improved Accuracy and Error Reduction[15,17,21,46,48]
Agility in Decision-Making[18,23,30,36,40,54]
Facilitation of Digital Transformation[19,21,22,26,50]X
Improved Customer Experience[16,20,27,39]
Increased Scalability[15,17,24,45,56]
Employee Empowerment and Engagement[29,30,35,49,52]
Governance and Compliance[29,32,42,43,44,55,63]X
Process Evaluation and Monitoring[18,33,39,59]X
Innovation in Business Models[20,28,37,63]
Economic and Social Sustainability[39,50,52,61,62]X
Process Selection for Automation[24,34,40,43,48,60]X
Development of Governance Models for RPA[29,42,51,55,63]X
Financing Models[28,41,53]
ROI and Impact Assessment[46,57,58,64,65]
Identification and Classification of Impacts X
Ethical Considerations X
Disclaimer/Publisher’s Note: The statements, opinions and data contained in all publications are solely those of the individual author(s) and contributor(s) and not of MDPI and/or the editor(s). MDPI and/or the editor(s) disclaim responsibility for any injury to people or property resulting from any ideas, methods, instructions or products referred to in the content.

Share and Cite

MDPI and ACS Style

Patrício, L.; Varela, L.; Silveira, Z. Integration of Artificial Intelligence and Robotic Process Automation: Literature Review and Proposal for a Sustainable Model. Appl. Sci. 2024, 14, 9648. https://doi.org/10.3390/app14219648

AMA Style

Patrício L, Varela L, Silveira Z. Integration of Artificial Intelligence and Robotic Process Automation: Literature Review and Proposal for a Sustainable Model. Applied Sciences. 2024; 14(21):9648. https://doi.org/10.3390/app14219648

Chicago/Turabian Style

Patrício, Leonel, Leonilde Varela, and Zilda Silveira. 2024. "Integration of Artificial Intelligence and Robotic Process Automation: Literature Review and Proposal for a Sustainable Model" Applied Sciences 14, no. 21: 9648. https://doi.org/10.3390/app14219648

APA Style

Patrício, L., Varela, L., & Silveira, Z. (2024). Integration of Artificial Intelligence and Robotic Process Automation: Literature Review and Proposal for a Sustainable Model. Applied Sciences, 14(21), 9648. https://doi.org/10.3390/app14219648

Note that from the first issue of 2016, this journal uses article numbers instead of page numbers. See further details here.

Article Metrics

Back to TopTop