Abstract
Pb-contaminated soil poses inherent risks for the spread of antibiotic resistance genes (ARGs). However, few reports have investigated the distribution of lead resistance genes (LRGs), particularly their role in ARGs dynamics during Pb-contaminated soil remediation. This study explored the mechanisms driving ARGs variation under different remediation strategies. The results indicated that an increase in the total abundance of ARGs after applying montmorillonite (Imvite), the composite remediation agents of MgO and Ca(H2PO4)2 (MgO-Ca(H2PO4)2), and the composite remediation agents of montmorillonite, MgO, and Ca(H2PO4)2 (Imvite-MgO-Ca(H2PO4)2). Bioelectrochemical systems (BES) effectively reduced ARGs abundance, and when combined with Imvite-MgO-Ca(H2PO4)2, lowered the risk of ARGs proliferation linked to antibiotic deactivation. Changes in Pb concentration and pH reshaped microbial communities, impacting both LRGs and ARGs. To reduce the risk of ARGs proliferation and transmission during, various control strategies, such as modifying Pb stress, adjusting pH, and manipulating microbial community structure, have been proposed. The study provided theoretical foundation and practical strategies for controlling ARGs dissemination during the remediation of heavy metal-contaminated soil.
1. Introduction
The development of the economy and society has intensified lead (Pb) pollution in soils due to various human activities [1,2]. Pb, a persistent environmental pollutant, accumulates and biomagnifies through the food chain, posing serious risks to human health [3]. Pb pollution not only induces Pb resistance but also antibiotic resistance in soil bacteria, turning Pb-contaminated soils into significant reservoirs for antibiotic resistance genes (ARGs) [4]. ARGs are a growing public health threat, as they enable bacteria to resist antibiotic treatments, leading to more difficult infections, higher healthcare costs, and increased mortality [4,5,6]. ARGs spread through horizontal gene transfer, accelerating their dissemination in both clinical and environmental settings. Addressing the factors driving ARG proliferation is crucial to preserving the effectiveness of antibiotics and safeguarding public health. Studies have shown that the average Pb concentration in surface agricultural soils in mining areas is 58.4 mg/kg [5], with a positive correlation between Pb concentrations and certain ARGs in soils [6]. Therefore, Pb-contaminated soil inherently poses risks for ARGs dissemination, underscoring the need to study the patterns and factors influencing this process.
Currently, several methods are available for remediating Pb-contaminated soils. One effective method involves adsorption using montmorillonite, where Pb ions is primarily adsorbed through chemical and electrostatic bonding [7]. Another effective method is the remediation using monocalcium phosphate (Ca(H2PO4)2), which alters soil pH to displace or adsorb Pb, forming stable precipitates that reduce Pb mobility and toxicity [8]. Clay minerals, as key components of soil colloids, have been successfully used to solidify and stabilize soil with minimal disruption to its structure. Active magnesium oxide (MgO) has shown greater effectiveness compared to other stabilizers in enhancing soil strength and reducing Pb2⁺ leaching toxicity [9]. Combining different remediation agents often mitigates Pb toxicity through various reactions, making it critical for the development of green composite remediation agents for Pb-contaminated soils. For instance, the combination of Ca(H2PO4)2 and montmorillonite improves soil biocompatibility, enhances biostability, and lowers toxicity and remediation costs [10]. Similarly, combining MgO with natural materials improve heavy metal adsorption and solidification. The synergy between Ca(H2PO4)2, MgO, and montmorillonite enhances heavy metal remediation, boosting both adsorption and stabilization. Bioelectrochemical system (BES) is a technology that integrates biological and electrochemical processes to convert chemical energy into electrical energy or drive redox reactions. It offers an eco-friendly and cost-effective technology for soil remediation, with the added benefit of reducing ARGs without causing secondary pollution [11,12]. These methods not only remediate Pb contamination but also alter the soil’s physicochemical properties, such as Pb speciation, Pb2⁺ concentration, and pH. Wang et al. [13] reported that Pb significantly increased the total relative abundance of β-lactamase (except 100 mg/kg) and vancomycin resistance genes in soils. pH was demonstrated to influence the selection of multidrug efflux pump genes, thus shaped the soil resistome [14]. Hence, understanding how various remediation processes affect ARGs dissemination in Pb-contaminated soils is crucial. Our previous research demonstrated that combining composite amendments with BES enhanced Pb stabilization, with Pb concentration and pH significantly influencing Pb speciation and remediation efficiency [15]. However, there is limited research on ARGs transmission during the remediation process of various soil heavy metal pollutions.
It has been reported that the presence of antibiotics and heavy metals in soil can jointly influence ARGs and metal resistance genes (MRGs) through various mechanisms, such as co-resistance, cross-resistance, and co-regulation [16,17,18,19]. Consequently, when ARGs coexist with lead resistance genes (LRGs), the presence of Pb is closely associated with the proliferation of ARGs [20,21]. Roberto et al. [22] reported a strong positive correlation between the dynamics of ARGs (e.g., tetW, sul1, and sul2) and LRGs such as PbrT in the biofilms of the Cuyahoga River watershed. While several studies have examined the impact of heavy metals on MRGs and ARGs, there have been few reports on the distribution of LRGs in Pb-contaminated soils. Particularly, the effect of LRGs distribution on ARGs dynamics Pb-contaminated soil remains unknown.
This study investigated the mechanisms driving ARGs variation in Pb-contaminated soils, with a focus on the influence of LRGs distribution during various remediation approaches. The methods include montmorillonite (Imvite), the composite remediation agents of MgO and Ca(H2PO4)2 (MgO-Ca(H2PO4)2), and the composite remediation agents of montmorillonite, MgO, and Ca(H2PO4)2 (Imvite-MgO-Ca(H2PO4)2), BES, and BES combined with Imvite-MgO-Ca(H2PO4)2 (BES-Imvite-MgO-Ca(H2PO4)2). It examined ARGs, antibiotic resistance, and LRGs dynamics across these processes, as well as the effects of initial Pb concentration and pH on ARGs distribution following composite and BES-based remediation. The study further explored ARGs variation mechanisms by identifying potential ARGs and LRGs hosts through network and correlation analyses with microbial community abundance. The correlation between ARGs and LRGs, and their resistance functions, was analyzed under different remediation conditions. Redundancy analysis (RDA) evaluated the impact of Pb stress, pH, microbial communities, and LRGs on ARGs. The findings offered theoretical insights and practical strategies for managing ARGs dissemination during heavy metal soil remediation.
2. Materials and Methods
2.1. Preparation and Determination of Pb-Contaminated Soil
As illustrated in Figure 1, the clean soil sample (RS) was collected from Dalian Maritime University, exhibiting a pH of 8.0 and a Pb concentration of 0.02 mg/kg, significantly below the thresholds set by the “Risk Control Standards for Soil Pollution in Development Land” (GB 36600-2018) [23] issued by China’s Ministry of Ecology and Environment and State Administration for Market Regulation. The samples labeled PS2.5, PS5, and PS10 were prepared by mixing RS with Pb(NO3)2 solutions at concentrations of 0.036 mol/L, 0.072 mol/L, and 0.144 mol/L, respectively, for one month. This resulted in Pb concentrations of 2.5 g/kg, 5 g/kg, and 10 g/kg, representing onefold, twofold, and threefold the Soil Environmental Quality Risk Control Standard, respectively. The soil pH was measured using a potentiometric method. Air-dried soil was mixed with distilled water at a 1: 2.5 ratio of soil mass to water volume and analyzed with a pH meter (PHS-3C, LeiCi, Sichuan, China). Pb concentration in the soil was determined using inductively coupled plasma mass spectrometry (ICP-MS) (XSeries 2, Thermo, Waltham, MA, USA).
Figure 1.
Flow chart of different soil remediation methods (The yellow box indicated the groups without BES, while the blue box represented the treatment groups with the composite remediation agent combined with BES).
2.2. The Remediation Process of Different Methods
To evaluate the effects of various Pb remediation methods on ARGs in soil, each method was applied for 45 days across all control and experimental groups (Figure 1). “Imvite” referred to PS2.5 treated with montmorillonite. “MgO-Ca(H2PO4)2” denoted PS2.5 remediated with a composite of MgO and Ca(H2PO4)2. “Imvite-MgO-Ca(H2PO4)2” indicated PS2.5 remediated with a composite of montmorillonite, MgO, and Ca(H2PO4)2. “BES” expressed PS2.5 remediated with BES. “BES-Imvite-MgO-Ca(H2PO4)2” represented PS2.5 treated with a combination of these composite agents and BES. To assess the impact of initial Pb concentration and pH on ARGs during synergistic remediation with BES and composite agents, four additional experimental groups were established. “BES5-Imvite-MgO-Ca(H2PO4)2” and “BES10-Imvite-MgO-Ca(H2PO4)2” represented PS5 and PS10, respectively, after synergistic remediation. pH adjustments were made using 1 mol/L HNO₃ and 1 mol/L NaOH. “BES-pH5-Imvite-MgO-Ca(H2PO4)2” and “BES-pH9-Imvite-MgO-Ca(H2PO4)2” denoted PS2.5 with initial pH adjusted to 5 and 9, respectively. All remediation systems involved treating Pb-contaminated soil with a remediation agent at 10% of the soil mass, with composite agents mixed in a 1: 1 mass ratio. The BES reactor, detailed in Figure 2, consists of three identical plexiglass cubes (6 cm × 6 cm × 6 cm) with a total height of 19 cm and a width and length of 6 cm. The reactor was divided into upper, middle, and lower layers. Carbon brushes served as anodes throughout all layers, while the cathode comprises graphite felt-activated carbon, including a catalytic layer, graphite felt collector, and PTFE diffusion layer [24].
Figure 2.
Configuration diagram of the BES reactor.
2.3. DNA Extraction
Total DNA from the soil microorganisms was extracted using the Soil Fast DNA Spin Kit (MP Biomedicals, Santa Ana, CA, USA) at 0 days, 30 days (cultivation), and 75 days (cultivation + remediation) and stored at −20 °C. DNA concentration and quality were determined by spectrophotometry (NanoDrop ND-2000c, Thermo Fisher Scientific, Waltham, MA, USA) and 1.5% AGAR gel electrophoresis on an electrophoresis instrument (DYY-6C, Beijing Liuyi Instrument Factory, Beijing, China).
2.4. Quantitative PCR Sequencing
Quantitative PCR (qPCR) was performed for the 16S rRNA gene, 91 ARGs and 4 LRGs using the WaferGen SmartChip Real-Time PCR system (Wafergen, Fremont, CA, USA) from Hong Kong Microanalytical Gene Technology. The primers used to amplify each gene are listed in Table S1. The PCR protocol was: 95 °C for 10 min, then 40 cycles of 95 °C for 30 s and 60 °C for 30 s, with a melting curve analysis.
The 16S_v3v4 region was amplified using primers 806R (5′-GGACTACNVGGGTATCTAAT-3′) and 341F (5′-CCTACGGG-NGGCWGCAG-3′), followed by sequencing on the Illumina MiSeq PE300 platform. Paired-end sequencing was performed on the Illumina platform to obtain raw reads. Quality control was conducted using BBDuk (v35.14) and flash software [25], followed by the merging of clean reads into tags. These tags were further filtered to obtain clean tags, and finally, VSEARCH [26] was used for clustering to generate OTUs and identify species.
2.5. Statistical Analysis
Statistical analysis was performed using SPSS. R 3.6.0 was used for Principal Coordinate Analysis (PCoA) to determine the similarities and differences in microbial community composition. The network analysis between ARGs, LRGs, and bacterial communities was conducted by Gephi. R 3.6.0 was used for PCoA analysis to determine the similarities and differences of the sample gene compositions. RDA of ARGs, LRGs and potential host bacteria was performed using R 3.6.2 to determine the correlation between ARGs, LRGs and potential host bacteria.
3. Results and Discussion
3.1. Variations in ARGs and LRGs After Remediation via Multiple Methods
3.1.1. ARGs Variations
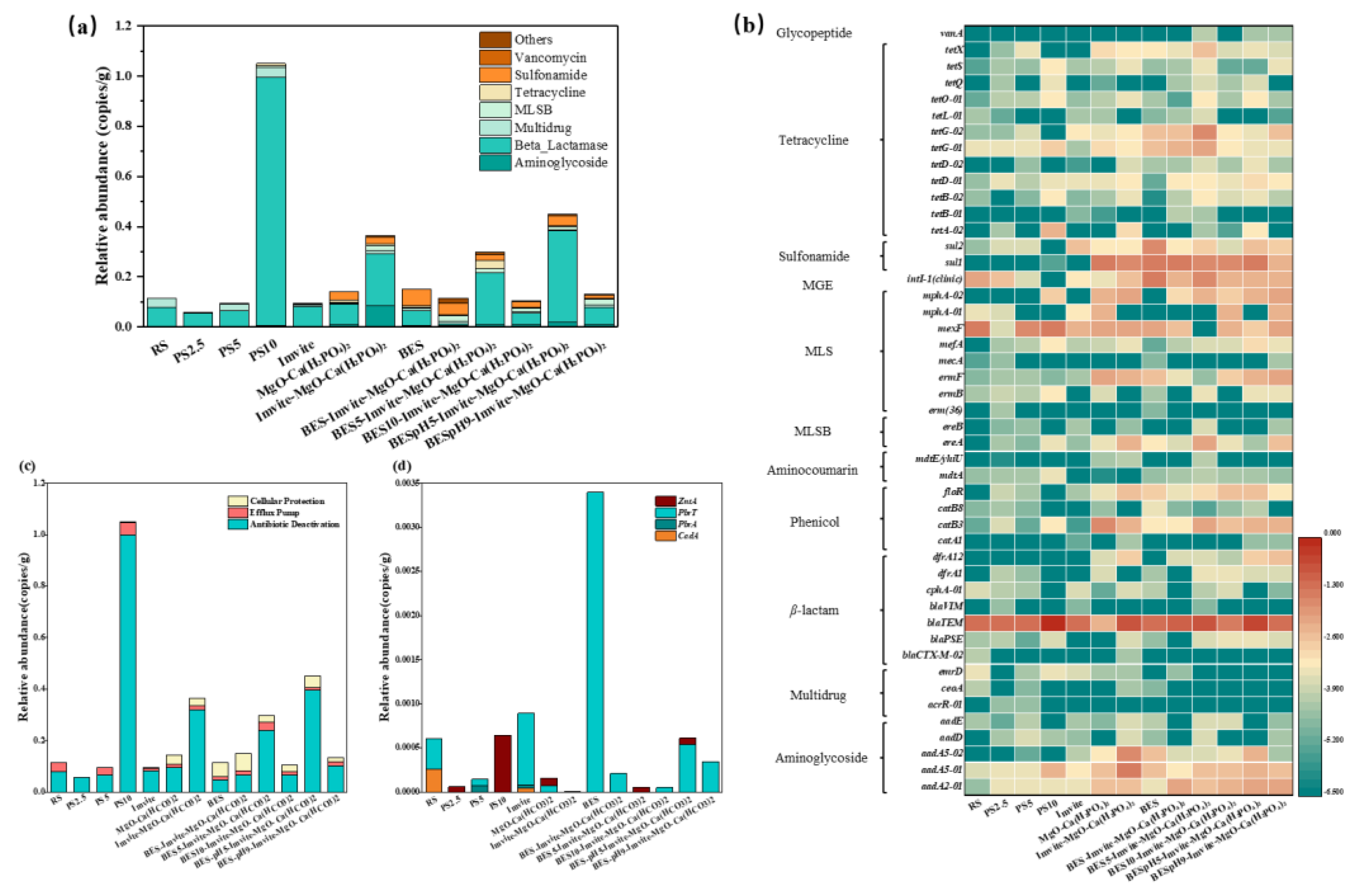
As shown in Figure 3a, seven categories of ARGs were identified in the soil before and after applying various remediation methods: aminoglycoside, β-lactam, macrolide-lincosamide-streptogramin B (MLSB), multidrug, sulfonamide, tetracycline, and vancomycin. ARGs abundance initially decreased, followed by a significant increase as Pb concentration rose. The highest total ARGs abundance was observed in soil with a Pb concentration of 10 g/kg (PS10).
Figure 3.
Relative abundance of various ARG types (a), subtypes (The data was log10(relative abundance)) (b), antibiotic resistance mechanisms (c), and LRGs (d) in soils after different remediation methods.
The total ARGs abundance in soils remediated by Imvite, MgO-Ca(H2PO4)2, and Imvite-MgO-Ca(H2PO4)2 increased compared to that in PS2.5 (Figure 3a). The increase in the total abundance of ARGs in Imvite-MgO-Ca(H2PO4)2 was the most significant, and the types of ARGs were also the most abundant, among which the total abundances of aminoglycosides, β-lactams, MLSB, and sulfonamide increased obviously (Figure 3b). The relative abundances of blaPSE, blaTEM, and tetD-01 reached 2.0 × 10−2, 8.9 × 10−3, and 6.9 × 10−4, respectively. The use of these three remediation agents to remediate Pb-polluted soil carries the risk of promoting the spread and transfer of ARGs. Therefore, exogenous additive remediation agents, in addition to the transformation of Pb speciations, trigger the potential host bacteria to produce ARGs after remediation with different remediation agents.
The total abundance of ARGs was significantly lower in BES-Imvite-MgO-Ca(H2PO4)2 than Imvite-MgO-Ca(H2PO4)2, particularly for ARGs resistant to aminoglycosides, β-lactams, MLSB, and tetracycline. For example, the relative abundances of aadA5-01, aadA5-02, aadD, and aadE decreased by 2.8 × 10−3, 3.1 × 10−3, 3.0 × 10−5, and 7.8 × 10−5, respectively. The relative abundances of cphA-01, blaPSE, and mexF decreased by 8.0 × 10−5, 4.3 × 10−5, and 4.2 × 10−3, respectively. Compared to BES alone, the relative abundances of most ARGs related to aminoglycosides and β-lactams were significantly reduced in the BES-Imvite-MgO-Ca(H2PO4)2. Specifically, ARGs such as aadA5-01, aadA5-02, aadD, aadE, cphA-01, mecA, blaPSE, and blaTEM exhibited substantial decreases. This reduction may be attributed to the bioelectrochemical inhibition of bacterial growth and the suppression of horizontal ARG transfer between bacteria [12]. Similarly, Guo et al. [20] noted that BES can notably reshape microbial communities and effectively reduce ARGs distribution and proliferation.
The total abundance of ARGs in BES5-Imvite-MgO-Ca(H2PO4)2 was higher than in both BES-Imvite-MgO-Ca(H2PO4)2 and BES10-Imvite-MgO-Ca(H2PO4)2 (Figure 3a). The relationships of ARGs and pH among BES-Imvite-MgO-Ca(H2PO4)2, BES5-Imvite-MgO-Ca(H2PO4)2, and BES10-Imvite-MgO-Ca(H2PO4)2 were consistent (Figure S1). ARGs resistant to sulfonamides, tetracyclines, and β-lactams exhibited the lowest relative abundance at an initial Pb concentration of 10 mg/L. Compared to BES-Imvite-MgO-Ca(H2PO4)2 and BES-pH9-Imvite-MgO-Ca(H2PO4)2, BES-pH5-Imvite-MgO-Ca(H2PO4)2 showed the highest total abundance of ARGs, particularly those associated with sulfonamides and β-lactams. In BES-pH5-Imvite-MgO-Ca(H2PO4)2, the relative abundances of ARGs such as tetA-02, tetB-02, tetD-01, aadA5-01, blaPSE, blaTEM, sul2, and mefA were the highest. Despite similar pH levels in BES-Imvite-MgO-Ca(H2PO4)2, BES-pH5-Imvite-MgO-Ca(H2PO4)2, and BES-pH9-Imvite-MgO-Ca(H2PO4)2, Pb concentrations in BES-pH5-Imvite-MgO-Ca(H2PO4)2 were lower [15]. This suggested that the lower initial pH may be responsible for the elevated ARGs abundance in BES-pH5-Imvite-MgO-Ca(H2PO4)2.
3.1.2. Antibiotic Resistance Variations
The primary mechanisms of antibiotic resistance in Pb-contaminated soil were identified as efflux pumps and antibiotic deactivation (Figure 3b). A comparison of BES, Imvite-MgO-Ca(H2PO4)2, and BES-Imvite-MgO-Ca(H2PO4)2 revealed changes in ARGs resistance mechanisms following synergistic remediation with composite agents and BES. The abundance of ARGs involved in antibiotic deactivation was notably lower in BES and BES-Imvite-MgO-Ca(H2PO4)2 compared to Imvite-MgO-Ca(H2PO4)2, indicating that bioelectrochemical reactions suppress antibiotic deactivation (Figure 3c). In contrast, ARGs associated with cellular protection mechanisms were more prevalent in BES and BES-Imvite-MgO-Ca(H2PO4)2, suggesting that bioelectrochemical processes may enhance cellular protection ARGs proliferation. Further analysis of ARGs resistance mechanisms under varying initial Pb concentrations and pH levels post-synergistic remediation (Figure 3c) showed that the majority of ARGs in BES-Imvite-MgO-Ca(H2PO4)2 were linked to cellular protection, while BES5-Imvite-MgO-Ca(H2PO4)2 displayed a higher relative abundance of ARGs related to antibiotic deactivation. Notably, an initial pH of 5 significantly increased the relative abundance of ARGs associated with antibiotic deactivation.
3.1.3. Variations in LRGs
At least one of the four LRGs (viz., ZntA, PbrT, PbrA, and CadA) occurred in each treatment group. ZntA encoded a metal efflux protein crucial for heavy metal detoxification [27]. PbrT was responsible for Pb2⁺ uptake, while PbrA and CadA were involved in Pb2⁺ efflux [28]. CadA and PbrT were most abundant in RS, with negligible levels in PS2.5, PS5, and PS10 (Figure 3d). Specifically, PbrA reached its peak abundance in PS5 (6 × 10−5), and ZntA was most abundant in PS10 (6.4 × 10−4). The remediation strategies differentially affected LRGs abundances. PbrT levels were higher in Imvite and MgO-Ca(H2PO4)2 compared to PS2.5, indicating reduced Pb toxicity [15]. In contrast, ZntA abundance was lower in Imvite than in PS2.5, likely due to montmorillonite’s adsorption, which restricted Pb entry into bacterial cells. As ZntA, a P1B-ATPase transporter, functions to expel Pb2⁺ actively, its relative abundance decreased with reduced Pb influx [29]. In the BES system, PbrT abundance peaked at 3.4 × 10−3 but decreased to 2.1 × 10−4 in BES-Imvite-MgO-Ca(H2PO4)2, likely due to reduced Pb solubility from composite remediation. ZntA abundance fell from 6 × 10−5 in BES to 5 × 10−6 in Imvite-MgO-Ca(H2PO4)2, attributed to increased pH following remediation [15]. Pb concentration also influenced LRGs levels; PbrT was more abundant in BES-Imvite-MgO-Ca(H2PO4)2 compared to BES5-Imvite-MgO-Ca(H2PO4)2 and BES10-Imvite-MgO-Ca(H2PO4)2.
3.2. Mechanism Involved in the Transmission of ARGs
3.2.1. Microbial Community
As illustrated in Figure 4, Pb concentrations of 2.5 g/kg, 5 g/kg, and 10 g/kg significantly influenced soil microbial communities. Specifically, these Pb levels enhanced the relative abundance of dominant soil genera while suppressing Gp6 and Gp4. Compared to PS2.5, Imvite treatment resulted in a slight increase in the relative abundances of Acidobacteria and Bacteroidetes, but a reduction of 18.68% in Actinobacteria. Conversely, MgO-Ca(H2PO4)2 treatment led to a 20.39% increase in Firmicutes. Zhang et al. [30] noted that genus of potential ARG host bacteria, including Bacillus, Acinetobacter, Mycobacterium, and Staphylococcus, are often found among Bacteroides, Chloroflexi, and Firmicutes, all of which were identified as potential ARG hosts. Given that many pathogenic bacteria are classified within Firmicutes, the application of MgO and Ca(H2PO4)2 may substantially enhance ARGs proliferation in Pb-contaminated soils, thereby elevating potential risks to human health.
Figure 4.
Microbial community distribution at the phylum level (a) and genus (b) level after different remediation methods.
In the Imvite-MgO-Ca(H2PO4)2 system, the relative abundance of Proteobacteria increased by 19.07%. However, in the BES-Imvite-MgO-Ca(H2PO4)2 system, Proteobacteria abundance significantly decreased compared to Imvite-MgO-Ca(H2PO4)2 (Figure 4a). Acidobacteria abundance also declined in BES-Imvite-MgO-Ca(H2PO4)2 relative to BES. Previous studies suggested that Proteobacteria and Acidobacteria were key hosts of ARGs [31], and the reduction in their relative abundances in BES-Imvite-MgO-Ca(H2PO4)2 likely contributed to the observed decrease in ARGs. Overall, the synergistic remediation involving composite agents and BES primarily inhibited Proteobacteria and Acidobacteria. In contrast, while dominant genera declined in Imvite, their relative abundances increased in MgO-Ca(H2PO4)2 and Imvite-MgO-Ca(H2PO4)2 systems. For instance, the abundances of Sphingomonas, Arthrobacter, Nocardioides, Gp4, and Blastococcus decreased significantly in Imvite (Figure 4b), whereas Truepera, Hydrogenophaga, and Fontibacter increased by 4–5% in MgO-Ca(H2PO4)2. Ren et al. [32] also identified Bacillus as Pb-resistant. In the Imvite-MgO-Ca(H2PO4)2 system, Alishewanella, Pseudomonas, Hyphomonas, and Hydrogenophaga increased by 6–10%, suggesting that the added remediation agents substantially influenced the distribution of resistance genes by affecting genera like Sphingomonas, Arthrobacter, and Gp6.
The BES5-Imvite-MgO-Ca(H2PO4)2 system exhibited higher abundances of Actinobacteria, Proteobacteria, and Bacteroidetes compared to BES-Imvite-MgO-Ca(H2PO4)2 and BES10-Imvite-MgO-Ca(H2PO4)2 (Figure 4a), indicating that composite remediation combined with BES had a more pronounced impact on these bacterial phyla. Additionally, Tenericutes reached its highest relative abundance in BES-Imvite-MgO-Ca(H2PO4)2, signifying a shift in dominant bacterial taxa after remediation. The relative abundance of Alishewanella increased by 10.88% in BES-Imvite-MgO-Ca(H2PO4)2 compared to Imvite-MgO-Ca(H2PO4)2, while Hydrogenophaga and Pseudomonas significantly decreased. Moreover, Alishewanella and Truepera increased by 18.77% and 9.11% in BES-Imvite-MgO-Ca(H2PO4)2 compared to BES, whereas Gp16 and Mycobacterium declined by approximately 10%. These changes suggested that synergistic remediation enhanced beneficial genera, such as Alishewanella and Truepera, while inhibiting pathogenic bacteria, including Pseudomonas and Mycobacterium.
The total microbial counts in the treatment groups significantly decreased compared to the original soil, highlighting the pronounced toxicity of Pb ions to microbial communities (Figure S2). Compared to RS, both Imvite-MgO-Ca(H2PO4)2 and BES-Imvite-MgO-Ca(H2PO4)2 showed an increase in Proteobacteria and a decrease in Acidobacteria. After remediation using composite amendments combined with BES, there was a consistent trend of decreasing Acidobacteria and increasing Deinococcus-Thermus. Further investigation into microbial community differences at the genus level revealed that in components with elevated pH (MgO-Ca(H2PO4)2, Imvite-MgO-Ca(H2PO4)2, BES-Imvite-MgO-Ca(H2PO4)2, BES5-Imvite-MgO-Ca(H2PO4)2, BES10-Imvite-MgO-Ca(H2PO4)2, BES-pH5-Imvite-MgO-Ca(H2PO4)2, and BES-pH9-Imvite-MgO-Ca(H2PO4)2), the abundance of Alishewanella significantly increased, likely due to its ability to adapt to extreme conditions [33].
PCoA further revealed significant impacts of varying initial soil Pb concentrations and pH levels on the microbial community structure. As shown in Figure 5a, the microbial communities in the Imvite and PS2.5 systems were distinctly separated, indicating that Pb contamination at 2.5 g/kg and 5 g/kg substantially affected the microbial structure. Similarly, differences between BES-pH5-Imvite-MgO-Ca(H2PO4)2, BES-Imvite-MgO-Ca(H2PO4)2, and BES-pH9-Imvite-MgO-Ca(H2PO4)2 suggested that Pb concentration and pH significantly influenced microbial composition in the synergistic remediation process, which subsequently impacted the distribution of ARGs and LRGs.
Figure 5.
PCoA analysis (a); network analysis of ARGs, LRGs and bacterial at the phylum level (b) and genus level (c) for different remediation methods.
3.2.2. Correlations Between ARGs, LRGs and the Microbial Community
ARGs in environmental microorganisms represented a crucial reservoir for human pathogens to acquire drug resistance, and the increased abundance of ARGs in such environments significantly heightens the risk of ARGs transmission to other bacteria and pathogens [34]. Correlation analyses demonstrated positive associations between the relative abundances of ARGs and several bacterial phyla, including Proteobacteria, Actinobacteria, Deinococcus-Thermus, and Chloroflexi (Figure S1). For instance, Proteobacteria was positively correlated with ARGs such as aadA2-01, dfrA1, floR, mphA-02, and tetD-01, which are implicated in metal resistance, motility, biofilm formation, and stress response. Similarly, Actinobacteria correlated with ARGs mdtA, mexF, and tetA-02, associated with antibiotic resistance and metabolic pathways. Key genera, including Alishewanella, Roseomonas, Dietzia, Rubellimicrobium, Sphingomonas, Microcella, Gp6, Gp4, Gp16, Gemmatimonas, Truepera, and Fontibacter, were identified as potential hosts of various ARGs (e.g., aadD, floR, dfrA1, mphA-02, mefA, tetB-02, and sul1) (Figure S3). Rubellimicrobium might be a potential host of aadD, floR, and dfrA1. Hyphomonas might be a potential host of mphA-02, mefA, and tetB-02. Additionally, Gp16 was suggested as a potential host for PbrA, and Truepera, Roseomonas, Fontibacter, Alishewanella, or Gp6 for ZntA. The density of ARG-hosting bacteria was critical for ARG transfer, with lower host abundance reducing horizontal gene transfer via limited bacterial encounters [35].
LRGs were similarly associated with distinct bacterial. ZntA abundance correlated positively with Actinobacteria, while PbrT was linked to Acidobacteria, Chloroflexi, and Planctomycetes. PbrA showed positive correlations with Acidobacteria, Actinobacteria, and Chloroflexi, and CadA with Acidobacteria and Planctomycetes. ARGs, often found on mobile genetic elements such as transposons and plasmids, exhibited positive correlations with dominant bacterial genera, aligning with dominant genera. Schwarz et al. [36] found that resistance in Firmicutes can spread rapidly via plasmid-mediated gene transfer. ZntA was positively correlated with Sphingomonas, Gaiella, Blastococcus, Microvirga, Gemmatimonas, and Rubellimicrobium, while PbrT correlated with Gp16 and Mycobacterium. PbrA correlated with Gp16, Blastococcus, Gp6, Microvirga, and Gemmatimonas, while CadA was associated with Gp6, Gp4, and Microvirga. These findings indicated the crucial role of microbial community composition in shaping the distribution of ARGs and LRGs.
Elevated heavy metal concentrations not only increased the abundance of MRGs but also induced shifts in ARGs prevalence [37]. The relative abundances of CadA, PbrA, and PbrT were negatively correlated with most ARGs, while ZntA was positively correlated with numerous ARGs, indicating that Pb contamination influences both ZntA and ARGs expression. CadA was positively correlated with ceoA, PbrA with aadD and acrR-01, and PbrT, floR, mecA, sul1, and sul2. where sul2 was significantly correlated. ZntA was positively correlated with blaPSE, blaTEM, mefA, tetB-02, tetD-01, tetO-01, tetQ, and tetS, with particularly strong associations for blaTEM and tetQ. Potential hosts for ZntA, such as Truepera, Roseomonas, Fontibacter, Alishewanella, and Gp6, also correlated with ARGs like blaTEM, tetB-02, tetO-01, and tetQ. Additionally, PbrA may regulate acrR-01, while PbrT may influence the expression of floR, mecA, and sul2, suggesting Pb contamination promoted ARGs co-selection, leading to concurrent changes in both ARGs and LRGs. Changes in Pb concentration and pH significantly affect Pb bioavailability and the efficacy of bioremediation efforts. An increase in pH reduces metal bioavailability [11], reshaping microbial community structures. Our results suggested that variations in soil physicochemical properties, particularly pH and Pb concentration, were key drivers of changes in microbial diversity and community composition during the synergistic remediation of Pb-contaminated soils using composite agents combined with BES. Since Pb-regulated LRGs and ARGs often coexist within bacterial hosts, shifted in host populations may lead to changes in the relative abundances of co-selected LRGs and ARGs.
3.3. Driving Mechanism of ARG Changes During Different Remediation Methods
RDA revealed that shifts in microbial community structure were the primary drivers of dynamic changes in LRGs and ARGs in Pb-contaminated soils. Environmental factors such as pH and heavy metal concentrations indirectly influenced the abundances of LRGs and ARGs by altering bacterial communities. As shown in Figure 6, the Pb concentration and pH directly affected several potential hosts of LRGs and ARGs, such as Proteobacteria, Actinobacteria, Acidobacteria, Firmicutes, Bacteroidetes, Deinococcus-Thermus, Planctomycetes, and Tenericutes, as well as Alishewanella and Gp16, driving changes in the abundance of many ARGs.
Figure 6.
Redundancy analysis between each factor and ARGs after different remediation methods.
In Pb-contaminated soil, LRGs and ARGs dynamics were primarily governed by potential hosts. After exposure to 10 g/kg of Pb, ARGs such as aadA2-01, mphA-02, ereA, catB3, blaTEM, tetA-02, tetD-01, tetO-01, and tetQ, exhibited significant increases. The research suggested that acidic conditions promoted the removal of ARGs, while high pH levels Pb to the accumulation of ARGs [38,39]. These increases, particularly in aadA2-01, catB3, and mphA-02, were primarily attributed to elevated Pb concentration and pH, which enriched potential hosts like Proteobacteria, Tenericutes, Deinococcus-Thermus, and Firmicutes, as well as dominant genera such as Sphingomonas and Gp16.
In remediation systems incorporating Imvite, MgO-Ca(H2PO4)2, and Imvite-MgO-Ca(H2PO4)2, ARGs shifts were primarily host-driven. Several ARGs, including blaTEM, dfrA12, sul1, sul2, and aadA2-01, were significantly enriched in the soil. In these systems, the stabilization of Pb and the rise in pH triggered substantial growth in phyla such as Proteobacteria, Bacteroidetes, Firmicutes, Deinococcus-Thermus, and genera like Pseudomonas and Alishewanella. These microbial groups, acting as potential hosts, further drove increases in ARGs abundance. Interestingly, while the relative abundances of PbrT and sul2, as well as ZntA and blaTEM, were positively correlated in Imvite, MgO-Ca(H2PO4)2, and Imvite-MgO-Ca(H2PO4)2, the total abundances of LRGs and ARGs varied between treatments. The total ARGs abundance significantly increased in MgO-Ca(H2PO4)2 and Imvite-MgO-Ca(H2PO4)2, but the total LRGs abundance only rose in Imvite.
In the synergistic remediation system combining composite agents with BES, ARGs dynamics were primarily driven by host-related factors. The co-selection of potential hosts under changing environmental conditions likely influenced LRGs and ARGs distributions. Compared with RS, most ARGs, such as sul2, dfrA12, aadA2-01, ceoA, floR, tetB-02, tetD-01, aadE, blaTEM, tetS, and tetA-02, were significantly reduced. This reduction was due to the decrease in Pb ion concentration induced by BES application [15], leading to a decline in potential host bacteria such as Pseudomonas and Alishewanella. Consequently, the relative abundances of ARGs, such as dfrA12, aadA2-01, ceoA, floR, tetD-01, and tetB-02 decreased. However, some ARGs, such as sul1, were enriched despite the reduction in potential hosts. This may be explained by co-selection mechanisms between LRGs and ARGs. For example, sul1 was significantly positively correlated with PbrT, and the increase in PbrT abundance likely drove sul1 enrichment. Pb concentration and soil pH influenced the co-selection of ARGs and LRGs, while also impacting microbial community dynamics. Elevated Pb levels exerted substantial selective pressure, favoring bacteria with detoxification mechanisms, such as efflux pumps, which often conferred concurrent antibiotic resistance. Similarly, lower soil pH increased Pb solubility and toxicity, promoting the expression of resistance genes as bacteria adapted to these harsher conditions. These environmental factors also altered microbial community composition, favoring resistant strains and enhancing horizontal gene transfer. Additionally, studies have shown that the composition of organic matter can influence the bioavailability of heavy metals in soil environments, which in turn affects the persistence and proliferation of ARGs and LRGs [39,40,41]. Together, high Pb concentrations and acidic environments drove the prevalence of both ARGs and LRGs in Pb-contaminated soils, highlighting the complex interplay between environmental factors, microbial resistance, and community dynamics [42,43]. These results suggested that co-selection processes may drive the co-variation of ARGs and LRGs in Pb-contaminated soils, with microbial community structure playing a key role in shaping this relationship.
3.4. Regulatory Strategies Involved in the Transmission of ARGs
This study demonstrated that a substantial number of ARGs are enriched following the application of Imvite, MgO-Ca(H2PO4)2, and Imvite-MgO-Ca(H2PO4)2 remediation strategies. The microbial community structure in Pb contaminated soil changed significantly when treated with a composite agent and BES, reducing the relative abundance of certain ARGs. The remediation of Pb contaminated soil using MgO-Ca(H2PO4)2 or Imvite-MgO-Ca(H2PO4)2 significantly increased the total abundance of aminoglycoside, β-lactam, multidrug, MLSB, and sulfonamide ARGs. When composite amendments combined with BES were applied for soil remediation under different initial conditions, BES-Imvite-MgO-Ca(H2PO4)2 reduced the abundance of β-lactam resistance genes.
Further investigation into the effects of Pb ions and pH on the performance of combined remediation agents and BES revealed that BES5-Imvite-MgO-Ca(H2PO4)2 was more sensitive to Pb concentration, while BES10-Imvite-MgO-Ca(H2PO4)2 markedly increased the total abundance of β-lactam ARGs, although it showed an overall decreasing trend. Additionally, all remediation strategies involving MgO-Ca(H2PO4)2 resulted in pH elevation, but BES-Imvite-MgO-Ca(H2PO4)2 reduced Pb ion concentrations (compared to Imvite, MgO-Ca(H2PO4)2, and Imvite-MgO-Ca(H2PO4)2, Table S2). BES-pH5-Imvite-MgO-Ca(H2PO4)2 was more affected by Pb concentration due to the prevalence of Pb ions in acidic conditions, while BES-pH10-Imvite-MgO-Ca(H2PO4)2 led to some ARGs accumulation. Pb concentration and pH were the main factors driving these shifts in microbial communities, with both microbial communities and LRGs jointly influencing ARGs dynamics. Thus, in the remediation process, the effect of LRGs on ARGs should be carefully considered.
Although the synergistic remediation using composite agents and BES effectively removed most ARGs from Pb-contaminated soil, the proliferation of certain ARGs within the remediation system remained a concern. Without appropriate control measures, the environmental health risks posed by ARGs in soil may increase significantly. Therefore, it is crucial to prioritize the risk assessment of ARGs during the remediation process and to implement comprehensive control strategies aimed at mitigating the proliferation and transmission risks of ARGs.
As discussed in Section 3.2, Pb concentration, pH, microbial community structure, and LRGs played significant roles in influencing ARGs dynamics during the synergistic remediation involving composite agents and BES. Several strategies can be employed to control the risks of ARGs proliferation and transmission, as illustrated in Figure 7. First, adjusting Pb stress and pH levels can effectively reduce ARGs proliferation by altering soil physicochemical properties that influence ARGs distribution. The addition of materials like biochar to remediation systems can help alleviate Pb stress and diminish selective or co-selective pressures on ARGs [44]. Second, the use of bacterial agents can promote antibiotic degradation and reduce ARGs proliferation [45]. The porous structure of certain additives may hinder direct microbial contact, thus limiting the cell-to-cell interactions that drive ARGs spread [46] Additionally, reshaping the microbial community structure can help mitigate ARGs transmission risks. Studies have shown that the addition of exogenous functional bacteria can regulate the microbial community and improve ARGs removal [5,47,48,49]. Continuous monitoring of soil parameters and real-time tracking of related changes are essential, as the risk of ARGs proliferation is dynamic and varies with soil conditions. Pb concentration and pH fluctuations should be closely monitored during remediation, as well as ARGs that are particularly relevant to human health. For example, certain β-lactam resistance genes are strongly associated with public health concerns [50]. Co-selection of these genes can enhance the proliferation of antibiotic-resistant bacteria, leading to resistant pathogens that complicate treatment and increase morbidity and mortality rates. Human exposure occurs through contaminated food, water, and soil, with resistant bacteria accumulating in crops and water sources. This situation places a strain on healthcare systems, as patients with antibiotic-resistant infections often face longer hospital stays and more complex treatments, raising healthcare costs. Enhanced public health surveillance is critical for tracking resistance trends and ensuring timely interventions. Vulnerable populations, such as children and the elderly, are particularly at risk, highlighting the need for public health initiatives that promote safe agricultural practices and environmental remediation. Overall, the implications of ARGs and LRGs in Pb-contaminated soils underscore the urgent need for integrated strategies to mitigate their impact on community health. Therefore, both ecological and human health risks should be considered, with targeted monitoring of ARGs that pose the greatest risks during the remediation of Pb-contaminated soils.
Figure 7.
Regulatory strategies involved in the transmission of ARGs during the remediation of soil Pb contamination.
4. Limitations and Prospects
This study has limitations related to its focus on only three specific concentrations of Pb contamination. Although these levels provide useful insights into their effects on ARGs during remediation, they may not encompass the full range of Pb concentrations encountered in real-world environments. Variability in Pb levels can lead to distinct microbial community responses and alterations in ARG dynamics, potentially masking non-linear relationships between Pb concentration and ARG behavior. Therefore, exploring a broader range of concentrations or incorporating intermediate levels could yield a more nuanced understanding of how Pb contamination affects ARGs across diverse ecological contexts.
5. Conclusions
This study examined the dynamics of ARGs and their transmission risks in Pb-contaminated soil, focusing on the driving mechanisms behind ARGs variations during different remediation strategies. The application of exogenous additives such as Imvite, MgO-Ca(H2PO4)2, and Imvite-MgO-Ca(H2PO4)2 was observed to enhance the spread and transfer of ARGs. While synergistic remediation using these composite agents combined with BES effectively mitigated the risk of ARGs proliferation, antibiotic deactivation emerged as a primary mechanism. ARGs variability was predominantly influenced by potential host bacteria, which, through co-selection processes, also affect the distribution of LRGs and ARGs in response to environmental changes. Variations in Pb concentration and pH impact Pb morphology and remediation effectiveness, leading to shifts in microbial community structure and subsequent changes in LRGs and ARGs abundances. To effectively manage ARGs proliferation and transmission during remediation, strategies such as adjusting soil Pb stress, modifying pH, and restructuring microbial communities are recommended to remediate Pb-contaminated soil reduced the spread and transfer of ARGs. The synergistic remediation of composite remediation agents combined with BES can effectively reduce the risk of ARGs increasing and spreading caused using composite remediation agents, which operated with antibiotic deactivation as the major mechanism.
Supplementary Materials
The following supporting information can be downloaded at: https://www.mdpi.com/article/10.3390/app142110077/s1, Table S1: The primers for amplifying each gene (16S rRNA gene, 91 ARGs, and 4 LRGs); Table S2: Pb concentration and pH in the soil after the reaction in different groups; Figure S1: Pearson correlation between the abundances of ARGs, LRGs, and bacteria at phylum (p < 0.05); Figure S2: The absolute copy number of the 16S rRNA gene among different groups; Figure S3: Pearson correlation between the abundances of ARGs, LRGs, and bacteria at genus (p < 0.05). Reference [15] has been cited in the Supplementary Materials.
Author Contributions
Conceptualization, H.Y.; data curation, Y.C., Z.D. and X.L.; writing—original draft preparation, H.Y. and Y.W.; writing—review and editing, H.Y., Y.W. and L.M.; visualization, Y.C., Y.H. and Y.W.; supervision, H.Y., Y.Z., Q.M. and W.L. All authors have read and agreed to the published version of the manuscript.
Funding
This research was funded by the National Natural Science Foundation of China (No. 52370127 and No. 52200042), Young Elite Scientists Sponsorship Program by China Association for Science and Technology (No. 2022QNRC001), Project LJ222410151015 supported by Fundamental Research Funds of higher education Department of Liaoning Province, and Fundamental Research Funds for the Central Universities (No. 3132024155 and No. 3132023518).
Institutional Review Board Statement
Not applicable.
Informed Consent Statement
Not applicable.
Data Availability Statement
The data presented in this study are available on request from the corresponding author.
Conflicts of Interest
The authors declare no conflicts of interest.
References
- Li, J.; Hao, G.; Wang, X.; Ruan, L.; Zhou, J. Anthropogenic Pb contribution in soils of Southeast China estimated by Pb isotopic ratios. Sci. Rep. 2020, 10, 22232. [Google Scholar] [CrossRef] [PubMed]
- Shi, T.; Ma, J.; Zhang, Y.; Liu, C.; Hu, Y.; Gong, Y.; Wu, X.; Ju, T.; Hou, H.; Zhao, L. Status of lead accumulation in agricultural soils across China (1979–2016). Environ. Int. 2019, 129, 35–41. [Google Scholar] [CrossRef]
- Luo, J.; Wang, Y.; Wang, Z.; Gao, Z. Assessment of Pb and Cd contaminations in the urban waterway sediments of the Nen River (Qiqihar section), Northeastern China, and transfer along the food chain. Environ. Sci. Pollut. Res. 2019, 26, 5913–5924. [Google Scholar] [CrossRef] [PubMed]
- Das, S.; Dash, H.R.; Chakraborty, J. Genetic basis and importance of metal resistant genes in bacteria for bioremediation of contaminated environments with toxic metal pollutants. Appl. Microbiol. Biotechnol. 2016, 100, 2967–2984. [Google Scholar] [CrossRef] [PubMed]
- Hu, T.; Wang, X.; Zhen, L.; Gu, J.; Zhang, K.; Wang, Q.; Ma, J.; Peng, H. Effects of inoculation with lignocellulose-degrading microorganisms on antibiotic resistance genes and the bacterial community during co-composting of swine manure with spent mushroom substrate. Environ. Pollut. 2019, 252, 110–118. [Google Scholar] [CrossRef] [PubMed]
- Knapp, C.W.; McCluskey, S.M.; Singh, B.K.; Campbell, C.D.; Hudson, G.; Graham, D.W. Antibiotic resistance gene abundances correlate with metal and geochemical conditions in archived Scottish soils. PLoS ONE 2011, 6, e27300. [Google Scholar] [CrossRef]
- Rong, Y.; Yan, W.; Wang, Z.; Hao, X.; Guan, G. An electroactive montmorillonite/polypyrrole ion exchange film: Ultrahigh uptake capacity and ion selectivity for rapid removal of lead ions. J. Hazard. Mater. 2022, 437, 129366. [Google Scholar] [CrossRef]
- Arnich, N.; Lanhers, M.C.; Laurensot, F.; Podor, R.; Montiel, A.; Burnel, D. In vitro and in vivo studies of lead immobilization by synthetic hydroxyapatite. Environ. Pollut. 2003, 124, 139–149. [Google Scholar] [CrossRef]
- Shen, Z.; Pan, S.; Hou, D.; O’Connor, D.; Jin, F.; Mo, L.; Xu, D.; Zhang, Z.; Alessi, D.S. Temporal effect of MgO reactivity on the stabilization of lead contaminated soil. Environ. Int. 2019, 131, 104990. [Google Scholar] [CrossRef]
- Chahine, S.; Garau, G.; Castaldi, P.; Pinna, M.V.; Melito, S.; Seddaiu, G.; Roggero, P.P. Stabilising fluoride in contaminated soils with monocalcium phosphate and municipal solid waste compost: Microbial, biochemical and plant growth impact. Environ. Sci. Pollut. Res. 2022, 29, 41820–41833. [Google Scholar] [CrossRef]
- Habibul, N.; Hu, Y.; Sheng, G.P. Microbial fuel cell driving electrokinetic remediation of toxic metal contaminated soils. J. Hazard. Mater. 2016, 318, 9–14. [Google Scholar] [CrossRef] [PubMed]
- Chen, P.; Guo, X.; Li, S.; Li, F. A review of the bioelectrochemical system as an emerging versatile technology for reduction of antibiotic resistance genes. Environ. Int. 2021, 156, 106689. [Google Scholar] [CrossRef] [PubMed]
- Wang, L.; Yan, X.; Zhu, L.; Wang, J.; Xing, B.; Kim, Y.M.; Wang, J. Spread and driving factors of antibiotic resistance genes in soil-plant system in long-term manured greenhouse under lead (Pb) stress. Sci. Total Environ. 2023, 855, 15875. [Google Scholar] [CrossRef] [PubMed]
- Liu, Z.; Zhao, Y.; Zhang, B.; Wang, J.; Zhu, L.; Hu, B. Deterministic Effect of pH on Shaping Soil Resistome Revealed by Metagenomic Analysis. Environ. Sci. Technol. 2023, 57, 985–996. [Google Scholar] [CrossRef]
- Yu, H.; Li, K.; Cao, Y.; Zhu, Y.; Liu, X.; Sun, J. Synergistic remediation of lead contaminated soil by microbial fuel cell and composite remediation agent. Energy Rep. 2022, 8, 388–397. [Google Scholar] [CrossRef]
- Seiler, C.; Berendonk, T.U. Heavy metal driven co-selection of antibiotic resistance in soil and water bodies impacted by agriculture and aquaculture. Front. Microbiol. 2012, 3, 399. [Google Scholar] [CrossRef]
- Di, C.A.; Eckert, E.M.; D’Urso, S.; Bertoni, R.; Gillan, D.C.; Wattiez, R.; Corno, G. Co-occurrence of integrase 1, antibiotic and heavy metal resistance genes in municipal wastewater treatment plants. Water Res. 2016, 94, 208–214. [Google Scholar] [CrossRef]
- Nishino, K.; Nikaido, E.; Yamaguchi, A. Regulation of multidrug efflux systems involved in multidrug and metal resistance of salmonella enterica serovar typhimurium. J. Bacteriol. 2007, 189, 9066–9075. [Google Scholar] [CrossRef]
- Zhang, J.; Chen, M.; Sui, Q.; Tong, J.; Jiang, C.; Lu, X.; Zhang, Y.; Wei, Y. Impacts of addition of natural zeolite or a nitrification inhibitor on antibiotic resistance genes during sludge composting. Water. Res. 2016, 91, 339–349. [Google Scholar] [CrossRef]
- Guo, X.P.; Yang, Y.; Lu, D.P.; Niu, Z.S.; Feng, J.N.; Chen, Y.R.; Tou, F.Y.; Garner, E.; Xu, J.; Liu, M.; et al. Biofilms as a sink for antibiotic resistance genes (ARGs) in the Yangtze Estuary. Water. Res. 2018, 129, 277–286. [Google Scholar] [CrossRef]
- Wei, Y.; Gu, J.; Wang, X.; Song, Z.; Sun, W.; Hu, T.; Guo, H.; Xie, J.; Lei, L.; Xu, L.; et al. Elucidating the beneficial effects of diatomite for reducing abundances of antibiotic resistance genes during swine manure composting. Sci. Total Environ. 2022, 821, 153199. [Google Scholar] [CrossRef] [PubMed]
- Roberto, A.A.; Van, G.J.B.; Engohang-Ndong, J.; Leff, L.G. Distribution and co-occurrence of antibiotic and metal resistance genes in biofilms of an anthropogenically impacted stream. Sci. Total Environ. 2019, 688, 437–449. [Google Scholar] [CrossRef] [PubMed]
- GB 36600-2018; Risk Control Standard for Soil Contamination of Development Land. Standards Press of China: Beijing, China, 2018.
- Huong Le, T.X.; Bechelany, M.; Cretin, M. Carbon felt based-electrodes for energy and environmental applications: A review. Carbon 2017, 122, 564–591. [Google Scholar] [CrossRef]
- Magoč, T.; Steven, L. FLASH: Fast length adjustment of short reads to improve genome assemblies. Bioinformatics 2011, 27, 2957–2963. [Google Scholar] [CrossRef]
- Rognes, T.; Flouri, T.; Nichols, B.; Quince, C.; Mahé, F. VSEARCH: A versatile open source tool for metagenomics. PeerJ 2016, 4, e2584. [Google Scholar] [CrossRef]
- Rensing, C.; Sun, Y.; Mitra, B.; Rosen, B.P. Pb(II)-translocating P-type ATPases. J. Biol. Chem. 1998, 273, 32614–32617. [Google Scholar] [CrossRef]
- Liu, Z.; Liu, Q.; Qi, X.; Li, Y.; Zhou, G.; Dai, M.; Miao, M.; Kong, Q. Evolution and resistance of a microbial community exposed to Pb(II) wastewater. Sci. Total Environ. 2019, 694, 133722. [Google Scholar] [CrossRef]
- Sharma, R.; Rensing, C.; Rosen, B.P.; Mitra, B. The ATP hydrolytic Activity of purified ZntA, a Pb(II)/Cd(II)/Zn(II)-translocating ATPase from Escherichia coli. J. Biol. Chem. 2000, 275, 3873–3878. [Google Scholar] [CrossRef]
- Zhang, Y.; Zhou, J.; Wu, J.; Hua, Q.; Bao, C. Distribution and transfer of antibiotic resistance genes in different soil-plant systems. Environ. Sci. Pollut. Res. 2022, 29, 59159–59172. [Google Scholar] [CrossRef]
- Qiao, L.; Liu, X.; Zhang, S.; Zhang, L.; Li, X.; Hu, X.; Zhao, Q.; Wang, Q.; Yu, C. Distribution of the microbial community and antibiotic resistance genes in farmland surrounding gold tailings: A metagenomics approach. Sci. Total Environ. 2021, 779, 146502. [Google Scholar] [CrossRef]
- Ren, G.; Jin, Y.; Zhang, C.; Gu, H.; Qu, J. Characteristics of Bacillus sp. PZ-1 and its biosorption to Pb(II). Ecotox. Environ. Safety 2015, 117, 141–148. [Google Scholar] [CrossRef] [PubMed]
- Wang, X.; Zhu, H.; Yan, B.; Shutes, B.; Bañuelos, G.; Wen, H.; Cheng, R. Improving denitrification efficiency in constructed wetlands integrated with immobilized bacteria under high saline conditions. Environ. Pollut. 2021, 287, 117592. [Google Scholar] [CrossRef] [PubMed]
- Wang, J.; Li, H.; Yang, Q.; Lu, X.; Zheng, X.; Xu, Y. Environmental factors dominate microbial community puppet-like driving the distribution of antibiotic resistance genes in different utilization lands. Environ. Technol. Innov. 2024, 34, 103553. [Google Scholar] [CrossRef]
- Liao, H.; Zhao, Q.; Cui, P.; Chen, Z.; Yu, Z.; Geisen, S.; Friman, V.P.; Zhou, S. Efficient reduction of antibiotic residues and associated resistance genes in tylosin antibiotic fermentation waste using hyperthermophilic composting. Environ. Int. 2019, 133, 105203. [Google Scholar] [CrossRef]
- Schwarz, S.; Shen, J.; Wendlandt, S.; Feßler, A.T.; Wang, Y.; Kadlec, K.; Wu, C.M.; Tolmasky, M.; Alonso, J.C. Plasmid-mediated antimicrobial resistance in staphylococci and other firmicutes. Microbiol. Spectr. 2014, 2, 10. [Google Scholar] [CrossRef]
- Zhang, Y.; Wang, H.; Hu, M.; Cai, R.; Miao, Y.; Zhu, X. Heavy metals potentially drive co-selection of antibiotic resistance genes by shifting soil bacterial communities in paddy soils along the middle and lower Yangtze River. Pedosphere 2024, 34, 606–609. [Google Scholar] [CrossRef]
- Lin, H.; Sun, W.; Yu, Q.; Ma, J. Acidic conditions enhance the removal of sulfonamide antibiotics and antibiotic resistance determinants in swine manure. Environ. Pollut. 2020, 263, 114439. [Google Scholar] [CrossRef]
- Li, Y.; Yuan, Y.; Tan, W.; Xi, B.; Wang, H.; Hui, K.; Chen, J.; Zhang, Y.; Wang, L.; Li, R. Antibiotic resistance genes and heavy metals in landfill: A review. J. Hazard. Mater. 2024, 464, 132359. [Google Scholar] [CrossRef]
- Kulikova, N.; Solovyova, A.; Perminova, I. Interaction of Antibiotics and Humic Substances: Environmental Consequences and Remediation Prospects. Molecules 2022, 27, 7754. [Google Scholar] [CrossRef]
- Zhou, Y.; Niu, L.; Zhu, S.; Lu, H.; Liu, W. Occurrence, abundance, and distribution of sulfonamide and tetracycline resistance genes in agricultural soils across China. Sci. Total Environ. 2017, 599–600, 1977–1983. [Google Scholar] [CrossRef]
- Gillieatt, B.; Coleman, N. Unravelling the mechanisms of antibiotic and heavy metal resistance co-selection in environmental bacteria. FEMS Microbiol. Rev. 2024, 48, fuae017. [Google Scholar] [CrossRef] [PubMed]
- Singh, C.K.; Sodhi, K.K.; Shree, P.; Nitin, V. Heavy Metals as Catalysts in the Evolution of Antimicrobial Resistance and the Mechanisms Underpinning Co-selection. Curr. Microbiol. 2024, 81, 148. [Google Scholar] [CrossRef] [PubMed]
- Duan, M.; Li, Z.; Yan, R.; Zhou, B.; Su, L.; Li, M.; Xu, M.; Zhang, Z. Mechanism for combined application of biochar and Bacillus cereus to reduce antibiotic resistance genes in copper contaminated soil and lettuce. Sci. Total Environ. 2023, 884, 163422. [Google Scholar] [CrossRef] [PubMed]
- Han, F.; An, S.Y.; Liu, L.; Wang, Y.; Ma, L.Q.; Yang, L. Sulfoaluminate cement-modified straw biochar as a soil amendment to inhibit Pb-Cd mobility in the soil-romaine lettuce system. Chemosphere 2023, 332, 138891. [Google Scholar] [CrossRef]
- Qian, X.; Sun, W.; Gu, J.; Wang, X.J.; Zhang, Y.J.; Duan, M.L.; Li, H.C.; Zhang, R.R. Reducing antibiotic resistance genes, integrons, and pathogens in dairy manure by continuous thermophilic composting. Bioresour. Technol. 2016, 220, 425–432. [Google Scholar] [CrossRef]
- Lu, C.; Gu, J.; Wang, X.; Liu, J.; Zhang, K.; Zhang, X.; Zhang, R. Effects of coal gasification slag on antibiotic resistance genes and the bacterial community during swine manure composting. Bioresour. Technol. 2018, 268, 20–27. [Google Scholar] [CrossRef]
- Duan, M.; Zhang, Y.; Zhou, B.; Wang, Q.; Gu, J.; Liu, G.; Qin, Z.; Li, Z. Changes in antibiotic resistance genes and mobile genetic elements during cattle manure composting after inoculation with Bacillus subtilis. Bioresour. Technol. 2019, 292, 122011. [Google Scholar] [CrossRef]
- Li, W.; Liu, Y.; Hou, Q.; Huang, W.; Zheng, H.; Gao, X.; Yu, J.; Kwok, L.Y.; Zhang, H.; Sun, Z. Lactobacillus plantarum improves the efficiency of sheep manure composting and the quality of the final product. Bioresour. Technol. 2020, 297, 122456. [Google Scholar] [CrossRef]
- Guo, M.; Wu, F.; Hao, G.; Qi, Q.; Li, R.; Li, N.; Wei, L.; Chai, T. Bacillus subtilis improves immunity and disease resistance in rabbits. Front. Immunol. 2017, 8, 354. [Google Scholar] [CrossRef]
Disclaimer/Publisher’s Note: The statements, opinions and data contained in all publications are solely those of the individual author(s) and contributor(s) and not of MDPI and/or the editor(s). MDPI and/or the editor(s) disclaim responsibility for any injury to people or property resulting from any ideas, methods, instructions or products referred to in the content. |
© 2024 by the authors. Licensee MDPI, Basel, Switzerland. This article is an open access article distributed under the terms and conditions of the Creative Commons Attribution (CC BY) license (https://creativecommons.org/licenses/by/4.0/).






