Experimental Analysis of Shale Cuttings Migration in Horizontal Wells
Abstract
Featured Application
Abstract
1. Introduction
2. Experimental Methods
2.1. Experimental Device
- (1)
- Drilling fluid system.
- (2)
- Cuttings injection system.
- (3)
- Simulated wellbore system.
- (4)
- Rotation and eccentricity system.
- (5)
- Control and data acquisition system.
- (6)
- Cuttings separation system.
2.2. Experimental Materials
- (1)
- Shale cuttings.
- (2)
- Simulated cuttings.
- (3)
- Cuttings classification.
- (4)
- Purpose of shape comparison.
3. Experimental Results
3.1. Experimental Phenomenon
3.1.1. Migration Process
3.1.2. Destruction Stage of Cuttings Bed
- (1)
- Early stage.
- (2)
- Suspension stage.
- (3)
- Rolling stage
3.2. Influencing Factor
3.2.1. Flow Rate
3.2.2. Drill Tool Rotation Speed
3.2.3. Eccentricity
3.2.4. Cuttings Particle Shape
4. Theoretical Model and Validation
4.1. Theoretical Model
- (1)
- Gravity.
- (2)
- Buoyancy.
- (3)
- Drag force.
- (4)
- Pressure gradient force.
- (5)
- Fluid lifting force.
- (6)
- Rotary lifting force.
- (1)
- Sliding.
- (2)
- Rolling.
- (3)
- Suspension.
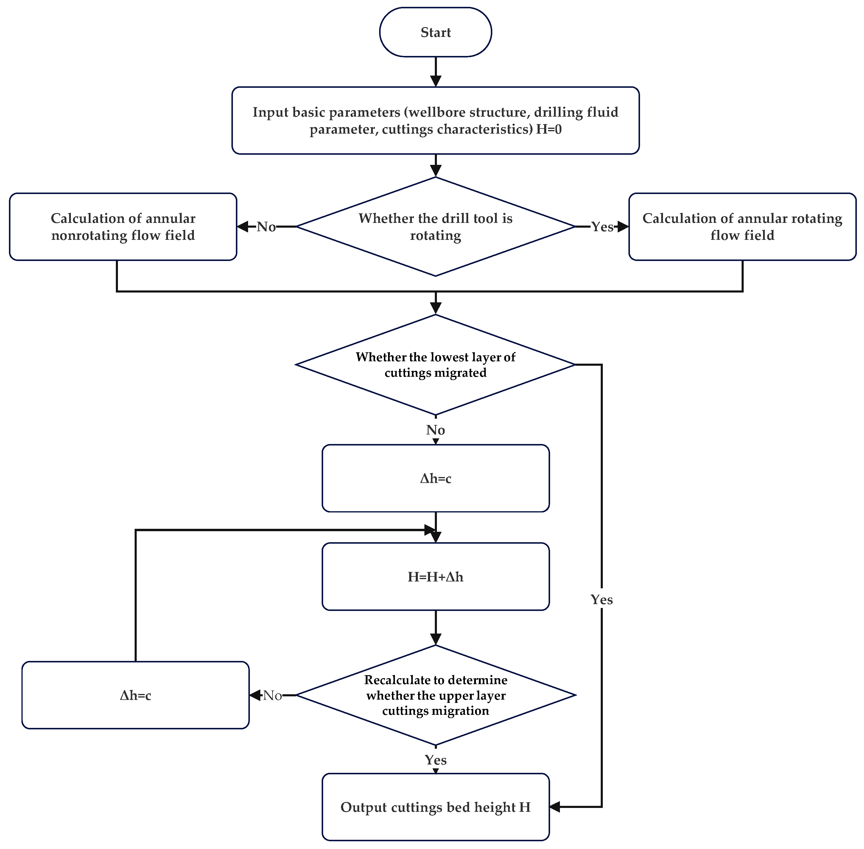
4.2. Calculation Flow of Cuttings Bed Height
4.3. Validation
4.3.1. No Rotation of the Drill Tool
4.3.2. Rotation of the Drill Tool
5. Conclusions
- (1)
- Increasing the fluid flow rate and drill tool rotation speed helps reduce the height of the cuttings bed and improves cuttings migration efficiency. However, higher annular eccentricity leads to increased cuttings accumulation, reduced migration efficiency, and greater uncertainty in the process.
- (2)
- Non-spherical (flaky) particles are more difficult to transport compared to spherical particles, especially for larger particle sizes. Non-spherical particles are more prone to forming cuttings beds and require a higher critical start-up velocity.
- (3)
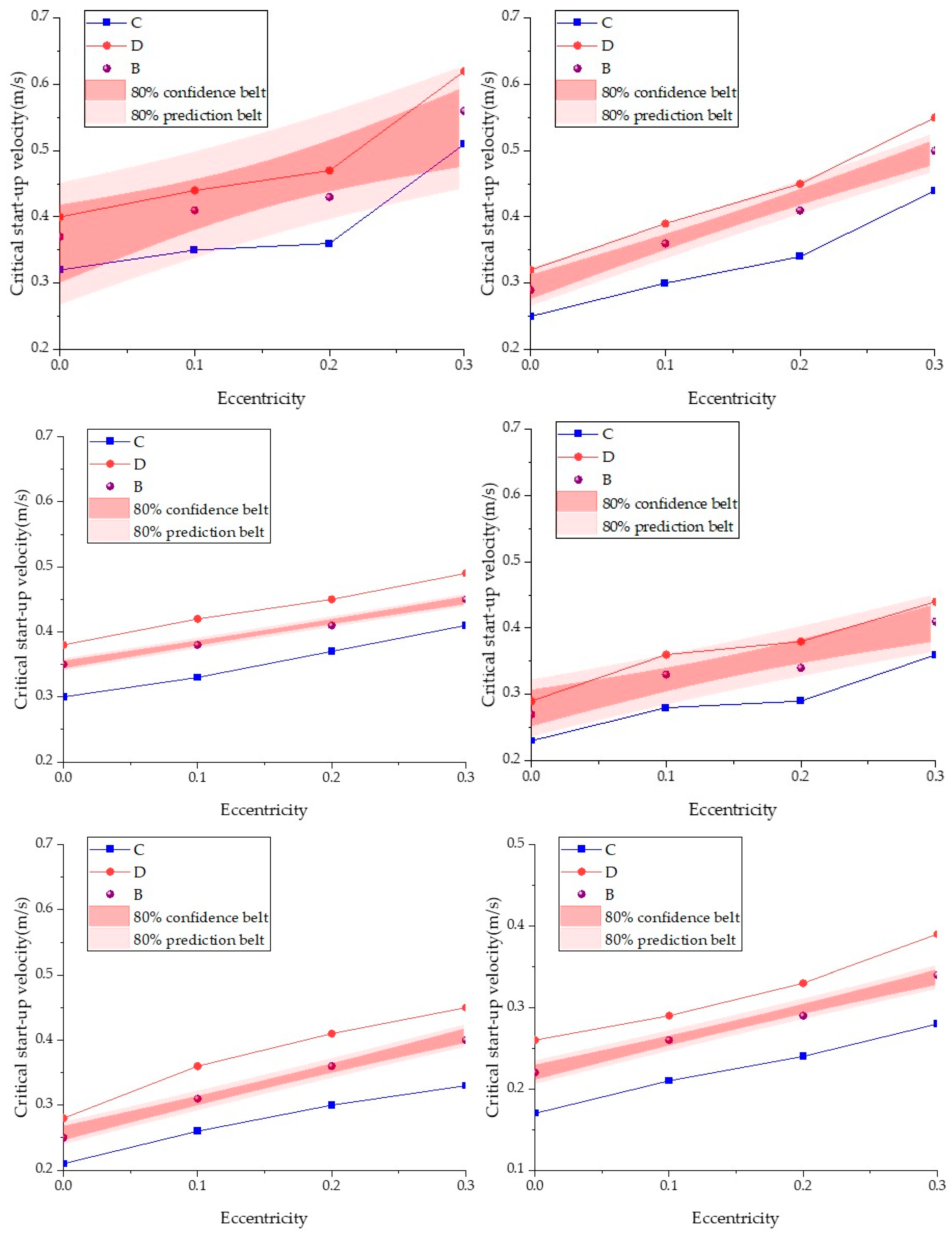
- The theoretical model showed high accuracy in predicting the critical start-up velocity for non-spherical particles, with an error range between 8.63% and 9.61%. For spherical particles, the model’s predictions were less accurate, with errors ranging from 15.50% to 17.56%.
- (4)
- Under non-rotating conditions, the experimental data aligned well with the theoretical model, with an average error of approximately 8.32%. However, as annular eccentricity and particle size increased, the discrepancy between the theoretical and experimental data also grew.
- (5)
- Under drill tool rotation, the theoretical model maintained reasonable accuracy, with an average error of about 11.94%. However, rotation introduced more variability, leading to increased uncertainty in the actual cuttings migration process.
Author Contributions
Funding
Institutional Review Board Statement
Informed Consent Statement
Data Availability Statement
Conflicts of Interest
References
- Shakya, S.; Li, B.; Etienne, X. Shale revolution, oil and gas prices, and drilling activities in the United States. Energ. Econ. 2022, 108, 105877. [Google Scholar] [CrossRef]
- Liu, H.; Cui, S.; Meng, Y.; Li, Z.; Yu, X.; Sun, H.; Zhou, Y.; Luo, Y. Rock mechanics and wellbore stability of deep shale during drilling and completion processes. J. Petrol. Sci. Eng. 2021, 205, 108882. [Google Scholar] [CrossRef]
- Agwu, O.E.; Akpabio, J.U.; Alabi, S.B.; Dosunmu, A. Settling velocity of drill cuttings in drilling fluids: A review of experimental, numerical simulations and artificial intelligence studies. Powder Technol. 2018, 339, 728–746. [Google Scholar] [CrossRef]
- Xiao, D.; Chen, W.; Deng, H.; Zhang, J.; Duan, M.; Xu, J.; Fang, P.; Shen, W.; Li, G. Flaky cuttings bed distribution model in a shale gas horizontal well based on experiment and numerical simulation. Energy Explor. Exploit. 2023, 41, 104–135. [Google Scholar] [CrossRef]
- Hou, Z.; Yuan, Y.; Chen, Y.; Jiang, E.; Wang, H.; Zhang, X. A Review of the Settling Law of Drill Cuttings in Drilling Fluids. Processes 2023, 11, 3165. [Google Scholar] [CrossRef]
- Elmgerbi, A.; Thonhauser, G. Holistic autonomous model for early detection of downhole drilling problems in real-time. Process Saf. Environ. 2022, 164, 418–434. [Google Scholar] [CrossRef]
- Sifferman, T.R.; Myers, G.M.; Haden, E.L.; Wahl, H.A. Drill cutting transport in full scale vertical annuli. J. Pet. Technol. 1974, 26, 1295–1302. [Google Scholar] [CrossRef]
- Martin, M.; Georges, C.; Bisson, P.; Konirsch, O. Transport of cuttings in directional wells. In Proceedings of the SPE/IADC Drilling Conference, New Orleans, LA, USA, 15–18 March 1987. [Google Scholar]
- Gavignet, A.A.; Sobey, I.J. Model aids cuttings transport prediction. J. Pet. Technol. 1989, 41, 916–921. [Google Scholar] [CrossRef]
- Ford, J.T.; Peden, J.M.; Oyeneyin, M.B.; Gao, E.; Zarrough, R. Experimental investigation of drilled cuttings transport in inclined boreholes. In Proceedings of the SPE Annual Technical Conference and Exhibition, New Orleans, LA, USA, 23–26 September 1990. [Google Scholar]
- Clark, R.K.; Bickham, K.L. A mechanistic model for cuttings transport. In Proceedings of the SPE Annual Technical Conference and Exhibition, New Orleans, LA, USA, 25–28 September 1994. [Google Scholar]
- Larsen, T.I.; Pilehvari, A.A.; Azar, J.J. Development of a new cuttings-transport model for high-angle wellbores including horizontal wells. SPE Drill. Complet. 1997, 12, 129–135. [Google Scholar] [CrossRef]
- Kelessidis, V.C.; Mpandelis, G. Measurements and prediction of terminal velocity of solid spheres falling through stagnant pseudoplastic liquids. Powder Technol. 2004, 147, 117–125. [Google Scholar] [CrossRef]
- Kelessidis, V.C.; Bandelis, G.E. Flow patterns and minimum suspension velocity for efficient cuttings transport in horizontal and deviated wells in coiled-tubing drilling. SPE Drill. Complet. 2004, 19, 213–227. [Google Scholar] [CrossRef]
- Duan, M.; Miska, S.; Yu, M.; Takach, N.; Ahmed, R.; Zettner, C. Transport of small cuttings in extended reach drilling. In Proceedings of the International Oil & Gas Conference and Exhibition in China, Beijing, China, 5–7 December 2006. [Google Scholar]
- Ozbayoglu, M.E.; Sorgun, M.; Saasen, A.; Svanes, K. Hole cleaning performance of light-weight drilling fluids during horizontal underbalanced drilling. J. Can. Pet. Technol. 2010, 49, 21–26. [Google Scholar] [CrossRef]
- Mohammadsalehi, M.; Malekzadeh, N. Optimization of hole cleaning and cutting removal in vertical, deviated and horizontal wells. In Proceedings of the SPE Asia Pacific Oil and Gas Conference and Exhibition, Jakarta, Indonesia, 20–22 September 2011. [Google Scholar]
- Rooki, R.; Ardejani, F.D.; Moradzadeh, A.; Norouzi, M. CFD simulation of rheological model effect on cuttings transport. J. Dispers. Sci. Technol. 2015, 36, 402–410. [Google Scholar] [CrossRef]
- GhasemiKafrudi, E.; Hashemabadi, S.H. Numerical study on cuttings transport in vertical wells with eccentric drillpipe. J. Petrol. Sci. Eng. 2016, 140, 85–96. [Google Scholar] [CrossRef]
- Heydari, O.; Sahraei, E.; Skalle, P. Investigating the impact of drillpipe’s rotation and eccentricity on cuttings transport phenomenon in various horizontal annuluses using computational fluid dynamics (CFD). J. Petrol. Sci. Eng. 2017, 156, 801–813. [Google Scholar] [CrossRef]
- Werner, B.; Myrseth, V.; Saasen, A. Viscoelastic properties of drilling fluids and their influence on cuttings transport. J. Petrol. Sci. Eng. 2017, 156, 845–851. [Google Scholar] [CrossRef]
- Pang, B.; Wang, S.; Wang, Q.; Yang, K.; Lu, H.; Hassan, M.; Jiang, X. Numerical prediction of cuttings transport behavior in well drilling using kinetic theory of granular flow. J. Petrol. Sci. Eng. 2018, 161, 190–203. [Google Scholar] [CrossRef]
- Epelle, E.I.; Gerogiorgis, D.I. Transient and steady state analysis of drill cuttings transport phenomena under turbulent conditions. Chem. Eng. Res. Des. 2018, 131, 520–544. [Google Scholar] [CrossRef]
- Ma, L.; Lai, J.; Zhang, X.; Wu, Z.; Tang, L. Comprehensive insight into cuttings motion characteristics in deviated and horizontal wells considering various factors via CFD simulation. J. Petrol. Sci. Eng. 2022, 208, 109490. [Google Scholar] [CrossRef]
- Busch, A.; Werner, B.; Johansen, S.T. Cuttings transport modeling—Part 2: Dimensional analysis and scaling. SPE Drill. Complet. 2020, 35, 69–87. [Google Scholar] [CrossRef]
- Yow, H.N.; Pitt, M.J.; Salman, A.D. Drag correlations for particles of regular shape. Adv. Powder Technol. 2005, 16, 363–372. [Google Scholar] [CrossRef]
- Sun, X.F.; Ji, G.D.; Feng, S.L. Cuttings particle settling velocity within power law fluid. Fault-Block Oil Gas. Field 2016, 23, 120–124. [Google Scholar]
- Xu, Z.; Song, X.; Li, G.; Pang, Z.; Zhu, Z. Settling behavior of non-spherical particles in power-law fluids: Experimental study and model development. Particuology 2019, 46, 30–39. [Google Scholar] [CrossRef]
- Okesanya, T.; Kuru, E.; Sun, Y. A new generalized model for predicting the drag coefficient and the settling velocity of rigid spheres in viscoplastic fluids. SPE J. 2020, 25, 3217–3235. [Google Scholar] [CrossRef]
- Jiao, K.; Han, D.; Li, J.; Yu, B. Numerical simulations of polygonal particles settling within non-Newtonian fluids. Phys. Fluids 2022, 34, 073315. [Google Scholar] [CrossRef]
- Ford, J.; Gao, E.; Oyeneyin, M.B.; Peden, J.M. The development of mathematical models which describe cuttings transport in inclined boreholes. In Proceedings of the CADE/CAODC Spring Drilling Conference, Calgary, AB, Canada, 14–16 April 1993. [Google Scholar]

















| Type | Size (mm) | Density (g/cm3) | ||
|---|---|---|---|---|
| Length | Width | Height | ||
| 1 | 4 | 2 | 1 | 2.7 |
| 2 | 2 | 1 | 1 | 2.7 |
| 3 | 1 | 1 | 0.5 | 2.7 |
| 4 | 4 | 4 | 4 | 2.7 |
| 5 | 2.5 | 2.5 | 2.5 | 2.7 |
| Eccentricity | Drilling Fluid Rate (L/s) | Critical Start-Up Velocity | ||||
|---|---|---|---|---|---|---|
| Experimental Data | Calculated Data | |||||
| Spherical Particle (m/s) | Error (%) | Non-Spherical Particle (m/s) | Error (%) | |||
| 0 | 7.24 | 0.37 | 0.32 | 15.63 | 0.40 | 8.01 |
| 0.1 | 7.85 | 0.41 | 0.35 | 17.14 | 0.44 | 8.28 |
| 0.2 | 8.42 | 0.43 | 0.36 | 19.44 | 0.47 | 7.96 |
| 0.3 | 10.81 | 0.56 | 0.51 | 9.80 | 0.62 | 10.27 |
| Average | 15.50 | Average | 8.63 | |||
| Eccentricity | Drilling Fluid Rate (L/s) | Critical Start-Up Velocity | ||||
|---|---|---|---|---|---|---|
| Experimental Data | Calculated Data | |||||
| Spherical Particle (m/s) | Error (%) | Non-Spherical Particle (m/s) | Error (%) | |||
| 0 | 5.64 | 0.29 | 0.25 | 16.00 | 0.32 | 10.34 |
| 0.1 | 6.98 | 0.36 | 0.3 | 20.00 | 0.39 | 8.33 |
| 0.2 | 8.01 | 0.41 | 0.34 | 20.59 | 0.45 | 9.76 |
| 0.3 | 9.60 | 0.50 | 0.44 | 13.64 | 0.55 | 10.00 |
| Average | 17.56 | Average | 9.61 | |||
| Eccentricity | Drilling Fluid Rate (L/s) | Critical Start-Up Velocity | ||||
|---|---|---|---|---|---|---|
| Experimental Data | Calculated Data | |||||
| Spherical Particle (m/s) | Error (%) | Non-Spherical Particle (m/s) | Error (%) | |||
| 0 | 5.20 | 0.27 | 0.23 | 17.39 | 0.29 | 7.41 |
| 0.1 | 6.35 | 0.33 | 0.28 | 17.86 | 0.36 | 9.09 |
| 0.2 | 6.67 | 0.34 | 0.29 | 17.24 | 0.38 | 11.76 |
| 0.3 | 7.86 | 0.41 | 0.36 | 13.89 | 0.44 | 7.32 |
| Average | 16.60 | Average | 8.90 | |||
| Eccentricity | Drilling Fluid Rate (L/s) | Critical Start-Up Velocity | ||||
|---|---|---|---|---|---|---|
| Experimental Data | Calculated Data | |||||
| Spherical Particle (m/s) | Error (%) | Non-Spherical Particle (m/s) | Error (%) | |||
| 0 | 6.76 | 0.35 | 0.30 | 16.67 | 0.38 | 8.57 |
| 0.1 | 7.34 | 0.38 | 0.33 | 15.15 | 0.42 | 10.53 |
| 0.2 | 7.91 | 0.41 | 0.37 | 10.81 | 0.45 | 9.76 |
| 0.3 | 8.68 | 0.45 | 0.41 | 9.76 | 0.49 | 8.89 |
| Average | 13.10 | Average | 9.44 | |||
| Eccentricity | Drilling Fluid Rate (L/s) | Critical Start-Up Velocity | ||||
|---|---|---|---|---|---|---|
| Experimental Data | Calculated Data | |||||
| Spherical Particle (m/s) | Error (%) | Non-Spherical Particle (m/s) | Error (%) | |||
| 0 | 4.91 | 0.25 | 0.21 | 19.05 | 0.28 | 12.00 |
| 0.1 | 6.05 | 0.31 | 0.26 | 19.23 | 0.36 | 16.13 |
| 0.2 | 7.06 | 0.36 | 0.30 | 20.00 | 0.41 | 13.89 |
| 0.3 | 7.65 | 0.40 | 0.33 | 21.21 | 0.45 | 12.50 |
| Average | 19.87 | Average | 13.63 | |||
| Eccentricity | Drilling Fluid Rate (L/s) | Critical Start-Up Velocity | ||||
|---|---|---|---|---|---|---|
| Experimental Data | Calculated Data | |||||
| Spherical Particle (m/s) | Error (%) | Non-Spherical Particle (m/s) | Error (%) | |||
| 0 | 4.20 | 0.22 | 0.17 | 22.73 | 0.26 | 18.18 |
| 0.1 | 5.13 | 0.26 | 0.21 | 19.23 | 0.29 | 11.54 |
| 0.2 | 5.69 | 0.29 | 0.24 | 17.24 | 0.33 | 13.79 |
| 0.3 | 6.59 | 0.34 | 0.28 | 17.65 | 0.39 | 14.71 |
| Average | 19.21 | Average | 14.55 | |||
Disclaimer/Publisher’s Note: The statements, opinions and data contained in all publications are solely those of the individual author(s) and contributor(s) and not of MDPI and/or the editor(s). MDPI and/or the editor(s) disclaim responsibility for any injury to people or property resulting from any ideas, methods, instructions or products referred to in the content. |
© 2024 by the authors. Licensee MDPI, Basel, Switzerland. This article is an open access article distributed under the terms and conditions of the Creative Commons Attribution (CC BY) license (https://creativecommons.org/licenses/by/4.0/).
Share and Cite
Fang, Q.; Ma, M.; Xiao, D.; Wang, M.; Ning, X. Experimental Analysis of Shale Cuttings Migration in Horizontal Wells. Appl. Sci. 2024, 14, 9559. https://doi.org/10.3390/app14209559
Fang Q, Ma M, Xiao D, Wang M, Ning X. Experimental Analysis of Shale Cuttings Migration in Horizontal Wells. Applied Sciences. 2024; 14(20):9559. https://doi.org/10.3390/app14209559
Chicago/Turabian StyleFang, Qiang, Mingyu Ma, Dong Xiao, Ming Wang, and Xiaoqi Ning. 2024. "Experimental Analysis of Shale Cuttings Migration in Horizontal Wells" Applied Sciences 14, no. 20: 9559. https://doi.org/10.3390/app14209559
APA StyleFang, Q., Ma, M., Xiao, D., Wang, M., & Ning, X. (2024). Experimental Analysis of Shale Cuttings Migration in Horizontal Wells. Applied Sciences, 14(20), 9559. https://doi.org/10.3390/app14209559

