Vision Systems for a UR5 Cobot on a Quality Control Robotic Station
Abstract
1. Introduction
- -
- -
- The hardware–software architecture of the UR5 cobot vision system incorporated in the quality control station.
- The software part of the complete vision system consisting of modules for image sequence acquisitions involving multi-cameras, system calibration (camera and camera-to-robot), image processing and image analysis and modules for remote cobot communication and control.
- The expansion of the communication infrastructure offering a wide range of interfaces, enabling integration of the station with other devices/robot stations.
- The hardware part of the UR5 cobot vision configuration consisting of two various and independent cameras, one in the eye-in-hand arrangement and the other in the eye-to-hand arrangement.
- The UR5 cobot quality control station cooperating with the neighboring stationary i4-550L SCARA robotic station and the LD-90 autonomous mobile robot.
2. Experimental Setup of the Robotic Station
- Transporting semi-finished products from the storage area of the OMRON SCARA i4-550L station and, after completing the vision-based analysis process, placing them in the local storage area of UR5.
- Handling elements from the local warehouse area of the UR5 cobot to the LD-90 mobile robot, where the elements go back to the beginning of the robotic line.
- Handling the collision zone occurring in the area of collecting elements from the SCARA robot and UR5 cobot.
- Cobot UR5 CB2 with the piCOBOT vacuum ejector from Piab. It is a compact and exceedingly powerful vacuum pump unit.
- Mako G-125B GigE camera (CCD, 1292 × 964, frame rate: 30 fps, ADC: 14 bit, PoE) with the Computar lens (focal length: 16 mm, iris: F1.4–F16).
- Savio CAK-01 USB webcam (CMOS, 1920 × 1080, frame rate: 30 fps).
- Illumination system (backlight) for the Mako camera. In the case of a Savio CAK-01 camera placed on the robot, a fluorescent lamp lighting system installed in the room was utilized.
- PC platform: Intel Core i7 4702MQ, 16 GB RAM, NVIDIA GeForce GT740M; OS: Windows 10 22H2.
2.1. Cameras
2.2. Communication System
Multithreading
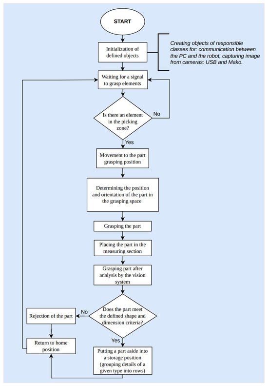
2.3. Quality Control Process
- ➢
- Step 1—waiting for the signal to pick up the semi-finished product (true value on digital_in0 sent from i4-550L robot).
- ➢
- Step 2—after receiving the signal (digital_in0), semi-finished products are grasped by the UR5 cobot and transferred to the measuring section (Figure 2, ‘2’). (The position and orientation of objects are determined based on images acquired from the USB camera placed on the cobot’s flange, Figure 2 and Figure 6).
- ➢
- Step 3—in the measurement area, based on the image from the Mako G-125B camera, the semi-finished product is detected, and its dimensions (width and height) and the radius of internal holes are measured. Sample analysis results are presented below (Figure 7) (the dimensions of internal holes are ordered relative to the designated X and Y coordinates of their centroid in descending order, and external dimensions are presented as width and height).
- ➢
- Step 4—semi-finished products that do not meet the requirements regarding shape (Figure 8) (the shape of the analyzed part is not included in the database of defined patterns or the part has a defect) and dimension (at least one of the dimensions does not fit within the assumed dimensional tolerance) are rejected (Figure 2, ‘5’). However, parts that satisfy the assumed dimensional criteria for overall dimensions, namely width, height, and internal hole diameter values, are transferred to the storage section (Figure 2, ‘6’). A symmetrical dimensional deviation (acceptable tolerances) of ±0.5 mm was assumed for overall dimensions, and for the diameter of internal holes, this was ±0.3 mm.
- ➢
- Step 5—returning to the home position and waiting for the signal to pick up the part.
3. Vision-Based Measurement Algorithm
3.1. Image Acquisition
- Image resolution, Ri = 1292 × 964 pixel;
- Field of view (FOV), 214.4 mm × 159.9 mm;
- Spatial resolution, Rs = 0.165 mm/pix (Rs = FOV/Ri);
- Measurement resolution, Rm = 0.008 mm, with subpixel measurement capability for CCD camera, Mp = 0.05 pixel (the system’s measurement resolution capability in a fraction of a pixel), Rm = Rs × Mp;
- Frame rate: 30 [frame/s].
- Image resolution, Ri = 640 × 480 pixel;
- Field of view (FOV), 463.4 mm × 347.5 mm;
- Spatial resolution, Rs = 0.724 mm/pix;
- Measurement resolution, Rm = 0.072 mm, with subpixel measurement capability for CMOS camera, Mp = 0.1 pixel, Rm = Rs × Mp;
- Frame rate: 30 [frame/s].
3.2. Camera Calibration and Camera-to-Robot Calibration
3.2.1. Camera Calibration
3.2.2. Camera-to-Robot Calibration
3.2.3. Vision-Based Measurement Algorithms
- ➢
- Step 1—image preprocessing before contour detection; it includes conversion to grayscale in the case of a color image, smoothing using a Gaussian filter, thresholding, and bit negation for contour detection;
- ➢
- Step 2—detection of external contours in a binary image using the cv.findContours() function (topological structural analysis is applied to detect contours);
- ➢
- Step 3—elimination of contours that do not meet the adopted parameters for the extracted image features;
- ➢
- Step 4—comparison of extracted contours with a defined pattern using Hu moments (cv.matchShapes());
- ➢
- Step 5—determination of the centroid and orientation angle based on first and second-order moment methods;
- ➢
- Average operation time: 349 [ms].
- ➢
- Step 1—image preprocessing (conversion to grayscale, image smoothing—Gaussian filtering, thresholding, bit negation);
- ➢
- Step 2—detection of edges in an image using the Canny algorithm cv.Canny();
- ➢
- Step 3—detection of external contours by applying the cv.findContours() function, which retrieves contours from the binary image using topological structural analysis;
- ➢
- Step 4—determining the area of the contours obtained in the previous step with cv.contourArea(). The area is computed using the ‘Green’ formula. Rejection from further analysis of regions that do not satisfy the established criteria (given range of areas);
- ➢
- Step 5—polygonal curves approximating, cv.approxPolyDP() and determining figures (rectangles) inscribed on detected shapes cv.boxPoints();
- ➢
- Step 6—detection of internal contours in a group of objects separated from the image in the previous operation (Figure 16) and determining the points spanning the rectangle circumscribed on the contour extracted;
- ➢
- Step 7—applying the mechanism presented in the previous steps, determining the basic geometric sizes of the separated objects.
- ➢
- Step 8—conversion of obtained sizes expressed in pixel units into SI units in mm;
- ➢
- Average operation time: 369 [ms].
4. Result Investigation
5. Conclusions
Author Contributions
Funding
Institutional Review Board Statement
Informed Consent Statement
Data Availability Statement
Conflicts of Interest
References
- Rad, F.F.; Oghazi, P.; Palmié, M.; Chirumalla, K.; Pashkevich, N.; Patel, P.C.; Sattari, S. Industry 4.0 and supply chain performance: A systematic literature review of the benefits, challenges, and critical success factors of 11 core technologies. Ind. Mark. Manag. 2022, 105, 268–293. [Google Scholar] [CrossRef]
- Cohen, Y.; Shoval, S.; Faccio, M.; Minto, R. Deploying cobots in collaborative systems: Major considerations and productivity analysis. Int. J. Prod. Res. 2022, 60, 1815–1831. [Google Scholar] [CrossRef]
- Tsolakis, N.; Bechtsis, D.; Srai, J.S. Intelligent autonomous vehicles in digital supply chains: From conceptualisation to simulation modelling, to real-world operations. Bus. Process Manag. J. 2019, 25, 414–437. [Google Scholar] [CrossRef]
- Weiss, A.; Wortmeier, A.K.; Kubicek, B. Cobots in Industry 4.0: A Roadmap for Future Practice Studies on Human-Robot Collaboration. IEEE Trans. Hum. Mach. Syst. 2021, 51, 335–345. [Google Scholar] [CrossRef]
- El Zaatari, S.; Marei, M.; Li, W.; Usman, Z. Cobot programming for collaborative industrial tasks: An overview. Robot. Auton. Syst. 2019, 116, 162–180. [Google Scholar] [CrossRef]
- Ullah, I.; Adhikari, D.; Khan, H.; Anwar, M.S.; Ahmad, S.; Bai, X. Mobile robot localization: Current challenges and future prospective. Comput. Sci. Rev. 2024, 53, 100651. [Google Scholar] [CrossRef]
- Kohut, P. Metody wizyjne w robotyce (cz.I). Prz. Spaw. Weld. Technol. Rev. 2008, 80, 21–25. [Google Scholar]
- Zhang, Z. A Flexible New Technique for Camera Calibration. IEEE Trans. Pattern Anal. Mach. Intell. 2000, 22, 1330–1334. [Google Scholar] [CrossRef]
- Heikkila, J.; Silven, O. A Four-step Camera Calibration Procedure with Implicit Image Correction. In Proceedings of the IEEE International Conference on Computer Vision and Pattern Recognition, San Juan, PR, USA, 17–19 June 1997; pp. 1106–1112. [Google Scholar]
- Salvi, J.; Armangué, X.; Batlle, J. A comparative review of camera calibrating methods with accuracy evaluation. Pat. Rec. 2002, 35, 1617–1635. [Google Scholar] [CrossRef]
- Wen-Long, L.; He, X.; Gang, Z.; Si-Jie, Y.; Zhou-Ping, Y. Hand–Eye Calibration in Visually-Guided Robot Grinding. IEEE Trans. Cybern. 2016, 46, 2634–2642. [Google Scholar]
- Driels, M.R.; Swayze, W.; Potter, S. Full-pose calibration of a robot manipulator using a coordinate-measuring machine. Int. J. Adv. Manuf. Technol. 1993, 8, 34–41. [Google Scholar] [CrossRef]
- Tabb, A.; Ahmad Yousef, K.M. Solving the Robot-World Hand-Eye(s) Calibration Problem with Iterative Methods. Mach. Vis. Appl. 2017, 28, 569–590. [Google Scholar] [CrossRef]
- Sładek, J.; Ostrowska, K.; Kohut, P.; Holak, K.; Gąska, A.; Uhl, T. Development of a vision-based deflection measurement system and its accuracy assessment. Measurement 2013, 46, 1237–1249. [Google Scholar] [CrossRef]
- Zhang, Z.; Gao, H.; Han, Q.; Huang, R.; Rong, J.; Wang, Y. Hand-eye calibration in robot welding of Aero tube. J. Shanghai Jiaotong Univ. 2015, 49, 392–394. [Google Scholar]
- Ullah, I.; Adhikari, D.; Khan, H.; Ahmad, S.; Esposito, C.; Choi, C. Optimizing Mobile Robot Localization: Drones-Enhanced Sensor Fusion with Innovative Wireless Communication. In Proceedings of the IEEE INFOCOM 2024-IEEE Conference on Computer Communications Workshops (INFOCOM WKSHPS), Vancouver, BC, Canada, 20–23 May 2024. [Google Scholar]
- Sakshi; Kukreja, V. Segmentation and Contour Detection for handwritten mathematical expressions using OpenCV. In Proceedings of the 2022 International Conference on Decision Aid Sciences and Applications (DASA), Chiangrai, Thailand, 23–25 March 2022; pp. 7047–7135. [Google Scholar]
- Raymond, J.M.; Alexa, R.F.; Armil, M.; Jonrey, R.; Apduhan, J.C. Blood Cells Counting using Python OpenCV. In Proceedings of the 2018 14th IEEE International Conference on Signal Processing (ICSP), Beijing, China, 12–16 August 2018; pp. 50–53. [Google Scholar]
- Manzanera, A.; Nguyen, T.P.; Xu, X. Line and circle detection using dense one-to-one Hough transforms on greyscale images. EURASIP J. Image Video Process. 2016, 46, 1–18. [Google Scholar] [CrossRef]
- Frazer, K.N. Comparison of OpenCV’s feature detectors and feature matchers. In Proceedings of the 23rd International Conference on Mechatronics and Machine Vision in Practice (M2VIP), Nanjing, China, 28–30 November 2016; pp. 1–6. [Google Scholar]
- Kaymak, C.; Ucar, A. Implementation of Object Detection and Recognition Algorithms on a Robotic Arm Platform Using Raspberry Pi. In Proceedings of the International Conference on Artificial Intelligence and Data Processing (IDAP), Malatya, Turkey, 28–30 September 2018; pp. 1–8. [Google Scholar]
- Basavaraj, M.U.; Raghuram, H. Real Time Object Distance and Dimension Measurement using Deep Learning and OpenCV. In Proceedings of the 2023 Third International Conference on Artificial Intelligence and Smart Energy (ICAIS), Coimbatore, India, 2–4 February 2023; pp. 929–932. [Google Scholar]
- Lü, C.; Wang, X.; Shen, Y. A stereo vision measurement system Based on OpenCV. In Proceedings of the 2013 6th International Congress on Image and Signal Processing (CISP), Hangzhou, China, 16–18 December 2013; pp. 718–722. [Google Scholar]
- Korta, J.; Kohut, P.; Uhl, T. OpenCV based vision system for industrial robot-based assembly station: Calibration and testing. Pomiary Autom. Kontrola 2014, 60, 35–38. [Google Scholar]
- Kohut, P.; Holak, K.; Martowicz, A.; Uhl, T. Experimental assessment of rectification algorithm in vision-based deflection measurement system. Nondestruct. Test. Eval. 2017, 32, 200–226. [Google Scholar] [CrossRef]
- Taksaporn, I.; Suree, P. Feature Detection and Description based on ORB Algorithm for FPGA-based Image Processing. In Proceedings of the 9th International Electrical Engineering Congress (iEECON), Chonburi, Thailand, 10–12 March 2021; pp. 420–423. [Google Scholar]
- Sadaf, A. A Review on SIFT and SURF for Underwater Image Feature Detection and Matching. In Proceedings of the 2019 IEEE International Conference on Electrical, Computer and Communication Technologies (ICECCT), Coimbatore, India, 20–22 February 2019; pp. 1–4. [Google Scholar]
- Zhihong, C.; Hebin, Z.; Yanbo, W.; Binyan, L.; Yu, L. A Vision-based Robotic Grasping System Using Deep Learning for Garbage Sorting. In Proceedings of the 36th Chinese Control Conference (CCC), Dalian, China, 26–28 July 2017; pp. 11223–11226. [Google Scholar]
- Huczala, D.; Ošcádal, P.; Spurný, T.; Vysocký, A.; Vocetka, M.; Bobovský, Z. Camera-Based Method for Identification of the Layout of a Robotic Workcell. Appl. Sci. 2020, 10, 7679. [Google Scholar] [CrossRef]
- Cañas, J.M.; Perdices, E.; García-Pérez, L.; Fernández-Conde, J. A ROS-based open tool for intelligent robotics education. Appl. Sci. 2020, 10, 7419. [Google Scholar] [CrossRef]
- Vivas, V.; Sabater, J.M. UR5 Robot Manipulation using Matlab/Simulink and ROS. In Proceedings of the IEEE International Conference on Mechatronics and Automation (ICMA), Takamatsu, Japan, 8–11 August 2021; pp. 338–343. [Google Scholar]
- Prezas, L.; Michalos, G.; Arkouli, Z.; Katsikarelis, A.; Makris, S. AI-enhanced vision system for dispensing process monitoring and quality control in manufacturing of large parts. Procedia CIRP 2022, 107, 1275–1280. [Google Scholar] [CrossRef]
- Rokhim, I.; Ramadhan, N.J.; Rusdiana, T. Image Processing based UR5E Manipulator Robot Control in Pick and Place Application for Random Position and Orientation of Object. In Proceedings of the 2021 3rd International Symposium on Material and Electrical Engineering Conference (ISMEE), Bandung, Indonesia, 10–11 November 2021; pp. 124–130. [Google Scholar]
- Wahab, F.; Ullah, I.; Shah, A.; Khan, R.A.; Choi, A.; Anwar, M.S. Design and implementation of real-time object detection system based on single-shoot detector and OpenCV. Front. Psychol. 2022, 13, 1039645. [Google Scholar] [CrossRef]
- Wong, C.-C.; Chien, M.-Y.; Chen, R.-J.; Aoyama, H.; Wong, K.-Y. Moving Object Prediction and Grasping System of Robot Manipulator. IEEE Access 2022, 10, 20159–20172. [Google Scholar] [CrossRef]
- Lévesque, F.; Sauvet, B.; Cardou, P.; Gosselin, C. A model-based scooping grasp for the autonomous picking of unknown objects with a two-fingered gripper. Robot. Auton. Syst. 2018, 106, 14–25. [Google Scholar] [CrossRef]
- D’Avella, S.; Paolo, T.; Carlo Alberto, A. A study on picking objects in cluttered environments: Exploiting depth features for a custom low-cost universal jamming gripper. Robot. Comput. Integr. Manuf. 2020, 63, 101888. [Google Scholar] [CrossRef]
- Simon, M.; Christian, S.; Marco, F.; Jürgen, F. Vision-Based Screw Head Detection for Automated Disassembly for Remanufacturing. Procedia CIRP 2022, 105, 1–6. [Google Scholar]
- Ouyang, W.; Huang, W.; Min, H. Robot Grasp with Multi-object Detection based on RGB-D Image. In Proceedings of the 2021 China Automation Congress (CAC), Beijing, China, 22–24 October 2021; pp. 6543–6548. [Google Scholar]
- Olesen, A.; Gergaly, B.; Ryberg, E.; Thomsen, M.; Chrysostomou, D. A Collaborative Robot Cell for Random Bin-picking based on Deep Learning Policies and a Multi-gripper Switching Strategy. In Proceedings of the 30th International Conference on Flexible Automation and Intelligent Manufacturing (FAIM2021), Athens, Greece, 15–18 June 2021; pp. 3–10. [Google Scholar]
- Luo, S.; Liang, Y.; Luo, Z.; Liang, G.; Wang, C.; Wu, X. Vision-Guided Object Recognition and 6D Pose Estimation System Based on Deep Neural. Network for Unmanned Aerial Vehicles towards Intelligent Logistics. Appl. Sci. 2022, 13, 115. [Google Scholar] [CrossRef]
- Lisowski, W.; Kohut, P. A Low-Cost Vision System in Determination of a Robot End-Effector’s Positions. Pomiary Autom. Robot. 2017, 21, 5–13. [Google Scholar] [CrossRef]
- Holak, K.; Cieslak, P.; Kohut, P.; Giergiel, M. A vision system for pose estimation of an underwater robot. J. Mar. Eng. Technol. 2022, 21, 234–248. [Google Scholar] [CrossRef]
- OMRON Automation. Available online: https://automation.omron.com (accessed on 22 February 2024).
- FANUC|The Factory Automation Company. Available online: https://www.fanuc.eu (accessed on 22 February 2024).
- COGNEX-In-Sight 2D Robot Guidance for Universal Robots. Available online: https://www.cognex.com/programs/urcap-solution (accessed on 22 February 2024).
- Nitka, A.; Sioma, A. Design of an automated rice grain sorting system using a vision system. In Proceedings of the Photonics Applications in Astronomy, Communications, Industry, and High-Energy Physics Experiments 2018, Wilga, Poland, 3–10 June 2018; Romaniuk, R.S., Linczuk, M., Eds.; SPIE: Bellingham, WA, USA, 2018. [Google Scholar]
- Parkot, K.; Sioma, A. Development of an automated quality control system of confectionery using a vision system. In Proceedings of the Photonics Applications in Astronomy, Communications, Industry, and High-Energy Physics Experiments 2018, Wilga, Poland, 3–10 June 2018; Romaniuk, R.S., Linczuk, M., Eds.; SPIE: Bellingham, WA, USA, 2018. [Google Scholar]
- Sioma, A.; Karwat, B. The use of 3D imaging in surface flatness control operations. Adv. Sci. Technol. Res. J. 2023, 17, 335–344. [Google Scholar] [CrossRef]
- Adamczyk, J.; Sioma, A. Automatisation of workspace control based on ToF technology. In Proceedings of the Photonics Applications in Astronomy, Communications, Industry, and High-Energy Physics Experiments 2018, Wilga, Poland, 3–10 June 2018; Romaniuk, R.S., Linczuk, M., Eds.; SPIE: Bellingham, WA, USA, 2018. [Google Scholar]
- Iglesias, C.; Martínez, J.; Taboada, J. Automated vision system for quality inspection of slate slabs. Comput. Ind. 2018, 99, 119–129. [Google Scholar] [CrossRef]
- Kaushik, S.; Jain, A.; Chaudhary, T.; Chauhan, N.R. Machine vision based automated inspection approach for clutch friction disc (CFD). Mater. Today Proc. 2022, 62, 151–157. [Google Scholar] [CrossRef]
- Shen, H.; Li, S.; Gu, D.; Chang, H. Bearing defect inspection based on machine vision. Meas. J. Int. Meas. Confed. 2012, 45, 719–733. [Google Scholar] [CrossRef]
- Cinal, M.; Sioma, A.; Lenty, B. The quality control system of planks using machine vision. Appl. Sci. 2023, 13, 9187. [Google Scholar] [CrossRef]
- John Rajan, A.; Jayakrishna, K.; Vignesh, T.; Chandradass, J.; Kannan, T.T.M. Development of computer vision for inspection of bolt using convolutional neural network. Mater. Today Proc. 2020, 45, 6931–6935. [Google Scholar] [CrossRef]
- Jiang, J.; Cao, P.; Lu, Z.; Lou, W.; Yang, Y. Surface defect detection for mobile phone back glass based on symmetric convolutional neural network deep learning. Appl. Sci. 2020, 10, 3621. [Google Scholar] [CrossRef]
- Montironi, M.A.; Castellini, P.; Stroppa, L.; Paone, N. Adaptive autonomous positioning of a robot vision system: Application to quality control on production lines. Robot. Comput. Integr. Manuf. 2014, 30, 489–498. [Google Scholar] [CrossRef]
- Haleem, N.; Bustreo, M.; Del Bue, A. A computer vision based online quality control system for textile yarns. Comput. Ind. 2021, 133, 103550. [Google Scholar] [CrossRef]
- Wang, Z.; Li, P.; Zhang, H.; Zhang, Q.; Ye, C.; Han, W.; Tian, W. A binocular vision method for precise hole recognition in satellite assembly systems. Measurement 2023, 221, 113455. [Google Scholar] [CrossRef]
- Wu, D.; Sun, D.W. Colour measurements by computer vision for food quality control—A review. Trends Food Sci. Techol. 2013, 29, 5–20. [Google Scholar] [CrossRef]
- Sioma, A. Vision System in Product Quality Control Systems. Appl. Sci. 2023, 13, 751. [Google Scholar] [CrossRef]
- Universal Robots Support Website. Available online: https://www.universal-robots.com/articles/ur/interface-communication/overview-of-client-interfaces/ (accessed on 22 February 2024).
- Gollapudi, S. Learn Computer Vision Using OpenCV with Deep Learning CNNs and RNNs; Springer: Berlin/Heidelberg, Germany, 2019; pp. 31–50. [Google Scholar]
- Bradski, G.; Kaehler, A. Learning OpenCV: Computer Vision with the OpenCV Library; O’Reilly Media, Inc.: Sebastopol, CA, USA, 2008. [Google Scholar]
- OpenCV-Open Computer Vision Library. Available online: https://opencv.org/ (accessed on 22 February 2024).

























| Without Backlight Lighting | |||||
|---|---|---|---|---|---|
| Feature | Mean Value [mm] | Standard Deviation [mm] | Standard Uncertainty [mm] | Average Absolute Error [mm] | Medium Relative Error [%] |
| 1 | 9.663 | 0.014 | 0.001 | 0.337 | 3.367 |
| 2 | 9.729 | 0.016 | 0.002 | 0.271 | 2.705 |
| 3 | 9.609 | 0.015 | 0.001 | 0.391 | 3.914 |
| 4 | 9.688 | 0.015 | 0.002 | 0.312 | 3.122 |
| 5 | 100.173 | 0.016 | 0.002 | 0.173 | 0.173 |
| With backlight lighting | |||||
| 1 | 10.032 | 0.011 | 0.001 | 0.032 | 0.324 |
| 2 | 10.071 | 0.010 | 0.001 | 0.071 | 0.709 |
| 3 | 9.980 | 0.011 | 0.001 | 0.020 | 0.201 |
| 4 | 10.066 | 0.009 | 0.001 | 0.066 | 0.664 |
| 5 | 99.908 | 0.010 | 0.001 | 0.092 | 0.092 |
| Feature | Mean Value [mm] | Average Absolute Error [mm] | Medium Relative Error [%] | Standard Deviation [mm] | Standard Uncertainty [mm] |
|---|---|---|---|---|---|
| 1 | 9.682 | 0.318 | 3.176 | 0.040 | 0.006 |
| 2 | 9.676 | 0.324 | 3.237 | 0.039 | 0.006 |
| 3 | 9.646 | 0.354 | 3.535 | 0.041 | 0.007 |
| 4 | 9.699 | 0.301 | 3.015 | 0.038 | 0.006 |
| 5 | 100.330 | 0.330 | 0.330 | 0.344 | 0.054 |
| Feature | Mean Value [mm] | Average Absolute Error [mm] | Medium Relative Error [%] | Standard Deviation [mm] | Standard Uncertainty [mm] |
|---|---|---|---|---|---|
| 1 | 10.013 | 0.013 | 0.135 | 0.041 | 0.006 |
| 2 | 10.009 | 0.009 | 0.094 | 0.040 | 0.006 |
| 3 | 9.999 | 0.001 | 0.014 | 0.043 | 0.007 |
| 4 | 10.028 | 0.028 | 0.275 | 0.040 | 0.006 |
| 5 | 100.101 | 0.101 | 0.101 | 0.406 | 0.064 |
Disclaimer/Publisher’s Note: The statements, opinions and data contained in all publications are solely those of the individual author(s) and contributor(s) and not of MDPI and/or the editor(s). MDPI and/or the editor(s) disclaim responsibility for any injury to people or property resulting from any ideas, methods, instructions or products referred to in the content. |
© 2024 by the authors. Licensee MDPI, Basel, Switzerland. This article is an open access article distributed under the terms and conditions of the Creative Commons Attribution (CC BY) license (https://creativecommons.org/licenses/by/4.0/).
Share and Cite
Kohut, P.; Skop, K. Vision Systems for a UR5 Cobot on a Quality Control Robotic Station. Appl. Sci. 2024, 14, 9469. https://doi.org/10.3390/app14209469
Kohut P, Skop K. Vision Systems for a UR5 Cobot on a Quality Control Robotic Station. Applied Sciences. 2024; 14(20):9469. https://doi.org/10.3390/app14209469
Chicago/Turabian StyleKohut, Piotr, and Kamil Skop. 2024. "Vision Systems for a UR5 Cobot on a Quality Control Robotic Station" Applied Sciences 14, no. 20: 9469. https://doi.org/10.3390/app14209469
APA StyleKohut, P., & Skop, K. (2024). Vision Systems for a UR5 Cobot on a Quality Control Robotic Station. Applied Sciences, 14(20), 9469. https://doi.org/10.3390/app14209469

