Next Article in Journal
Comparing Brain Activation Patterns in Stress-Induced and Post-Stress Recovery States of Highly and Moderately Stressed Individuals
Previous Article in Journal
Distributed Software Build Assurance for Software Supply Chain Integrity
 
 
Font Type:
Arial Georgia Verdana
Font Size:
Aa Aa Aa
Line Spacing:
Column Width:
Background:
Article

Research on Evaluation and Prediction Methods of Cognitive Intentions for Product Morphological Features

1
School of Mechanical and Precision Instrument Engineering, Xi’an University of Technology, Xi’an 710048, China
2
School of Art and Design, Xi’an University of Technology, Xi’an 710054, China
3
School of Design and Creative Arts, Lough Borough University, Loughborough LE11 3TU, UK
*
Author to whom correspondence should be addressed.
Appl. Sci. 2024, 14(20), 9263; https://doi.org/10.3390/app14209263
Submission received: 28 July 2024 / Revised: 18 September 2024 / Accepted: 9 October 2024 / Published: 11 October 2024

Abstract

The morphological characteristics of a product serve as essential carriers for conveying design intentions. These characteristics directly affect users’ comprehension of the product’s functions and proper usage, which are critical to the safety of product utilization and the overall comfort of the user experience. Incorporating prior experience to predict users’ cognitive intentions regarding product form characteristics can provide valuable evaluation and decision-making references for design. This approach effectively reduces product development risks and contributes to enhancing user acceptance and experience. The study established intention discrimination indicators for form characteristics, covering six dimensions: functional orientation, behavioral intention, recognizability, cognitive load, attention distribution, and experiential feeling. Combining multidimensional scaling (MDS) and systematic clustering, samples were screened, and the morphological decomposition method was used to categorize and extract form characteristic categories and feature factors. The entropy weight method was applied to assign weights to the feature categories, and a feedforward neural network (FNN) was employed to construct a prediction model for cognitive intentions regarding product form characteristics. The model was tested using leave-one-out cross-validation, yielding a mean squared error (MSE) of 0.0089 and an R correlation coefficient of 0.9998, indicating high reliability. Finally, the feasibility and effectiveness of this method were validated through a case study on earthquake science experience facilities.

1. Introduction

Intent is a complex, multi-level concept encompassing psychological, behavioral, and technological aspects [1,2]. It reveals the underlying motivations, expectations, and goals of human behavior and decision-making, providing significant value in understanding target behavior and its causes, and predicting its outcomes [3]. By understanding and predicting the behavior, needs, and expectations of targets, the intelligence level of systems can be greatly enhanced, improving human–computer interaction and user experience. Additionally, in complex systems, intent recognition can provide crucial support for decision-making [4,5].
In the fields of product design and user experience, the study of cognitive intent regarding product form characteristics holds significant importance. Research indicates that 80% of users are influenced by product form design in their purchasing decisions [6]. This demonstrates that product form is not only a key factor in attracting users but also an important element affecting their emotions and behaviors [7]. With increasing market competition and diverse user demands, deeply understanding users’ cognitive intent regarding product form becomes crucial. This understanding aids designers in creating products that better meet user expectations [8]. Product form plays a crucial role in conveying design intent, suggesting product functions and usage methods. It not only attracts users and promotes consumption but also guides users to quickly recognize and correctly understand the product, enhancing the smoothness of the product experience, thereby influencing acceptance, satisfaction, and loyalty [9]. Accurate communication of intent is also related to product safety, especially in professional fields such as road traffic, aerospace, and aviation [10,11]. Therefore, ensuring that the design intent of a product can be understood and recognized through its form characteristics is crucial to reducing safety risks from misuse, thereby enhancing user experience and trust in the product [12]. However, traditional design methods face numerous challenges in addressing the complexity of user intent recognition. Traditional approaches often rely on designers’ experience and intuition, lacking systematic and scientific analytical tools. This results in a high degree of subjectivity and uncertainty in the design process [13].
In existing research, studies on the cognitive intent of product form characteristics are scarce, but there is a wealth of research on form imagery. For instance, Lin et al. explored the visual imagery and user preferences of central control touch screens (CCTS) in new energy vehicles [14]. Qi and Kim, using the analytic hierarchy process (AHP), quantified design imagery vocabulary and established relationships between design features and imagery vocabulary. They systematically evaluated human emotions and design features in new energy vehicle model designs using a fuzzy comprehensive evaluation method [15]. Currently, research on intent recognition and prediction mainly focuses on battlefield target recognition [16,17], human–computer interaction [18,19], motion behavior analysis [20], visual behavior studies [21], user search intent [22,23], and emotional intent recognition [24]. For example, Zhang et al. proposed a novel neural network fusion model that combines information classification processing and information fusion functions to recognize target behavior intent in battlefield environments [25]. Peng et al. proposed a human–machine interaction (HMI) model that uses Gaussian mixture distribution to identify user operation intent and designed a hybrid communication architecture to facilitate intent sharing, thereby improving industrial assembly efficiency and reducing error rates [26]. Knapova et al. analyzed survey data from 1,135 participants in industrial environments using regression models to explore the relationship between physical activity intent and actual behavior, providing a basis for improvements in ergonomic design [27]. Li et al. developed a personal information fuzzy emotional inference model (BDFEI) based on deep fusion networks for understanding emotional intent and recognizing emotional behavior in human–computer interaction [28]. Dino et al. conducted a survey study in a Filipino community senior center and constructed a theoretical model of how behavior intent influences elderly physical exercise [29]. In these studies, intent can be interpreted as the anticipation of target behavior motivations in order to enhance efficiency and accuracy.
Additionally, many scholars have conducted research on intent prediction. For example, Yao et al. proposed an HRC digital modeling method that generates virtual HRC data using dynamic musculoskeletal models to predict human behavior intent [30]. Ding et al. proposed a novel hierarchical mode transition control (NHMTC) algorithm that uses traffic information to calculate the required clutch engagement speed based on predicted driving intent, thereby improving the dynamic performance and ride comfort of connected hybrid electric vehicles (CHEVs) [31]. In linguistics, intent involves uncovering the purpose and meaning of conveyed language information. Abarna et al. proposed an automated model for detecting cyberbullying intentions that combines natural language processing techniques with machine learning methods [32]. Gui et al. developed a geographic semantics-based method for identifying map retrieval intentions, which enhances the accuracy of map retrieval through an intention-driven approach [33]. Li et al. proposed a multimodal brain–computer fusion network (MBCFNet) that integrates acoustic, textual, and electroencephalogram (EEG) data to distinguish different intentions under the same textual information. Experimental results demonstrated that this method performs excellently in spoken intention recognition [34]. Additionally, neuromarketing and physiological measurements (such as fMRI, EEG, and eye tracking) are used to study users’ cognitive and emotional responses to products, helping designers understand user needs and optimize design and decision-making processes. For instance, Hay et al. discussed the potential applications of functional magnetic resonance imaging (fMRI) in cognitive design science and proposed recommendations for developing experimental protocols, constructing cognitive design ontologies, and generating brain activations, thereby advancing the scientific application of fMRI in design research [35]. Wang et al. applied a multimodal fusion strategy combining EEG and eye-tracking data to propose a decision-making method that reduces subjectivity and bias in design decisions [36]. These studies, through interdisciplinary integration of physiological signals, self-supervised learning methods, and domain knowledge in intent recognition, provide insightful approaches for exploring cognitive intent of form characteristics. Zhang et al. combined deep learning with Dempster–Shafer theory to propose an information fusion method for global target intent recognition under uncertain and incomplete information [37]. Li et al. developed a recursive convolutional neural network model based on a non-invasive brain–computer interface (BCI) system to decode user intent from EEG signals [38].
However, current research on the application of cognitive intent in product form characteristics still has limitations. Firstly, these methods primarily focus on specific application scenarios, making it challenging to directly transfer them to the field of product design. Secondly, existing methods often lack a comprehensive understanding and prediction of users’ cognitive intent regarding form, encompassing both emotional and rational cognition. Although there is limited research on the cognitive intent of product form design, the ideas and methods from intent research in other fields can provide insights and references for this study.
In summary, product form characteristics are crucial carriers of design intent in design, directly impacting whether users can efficiently understand product functions and usage, as well as their experience and the likelihood of misuse. Therefore, recognizing and predicting the cognitive intent of product form characteristics is essential for design. The main research questions are as follows:
RQ1: What are the evaluation criteria and systems for the cognitive intention of product morphological features? How can the effectiveness of expressing design intentions be scientifically evaluated?
RQ2: How can typical samples be effectively selected from numerous sample cases? How can morphological feature categories and feature factors be deconstructed and extracted? Can the use of the entropy weight method to determine the weights of feature categories provide accurate weight distribution for analyzing morphological features?
RQ3: How reliable is the product morphological feature cognitive intention prediction model based on a feedforward neural network (FNN)? Can this model predict the strength of cognitive intentions for a design proposal’s morphology?
To this end, this study develops a systematic approach for evaluating and predicting cognitive intentions related to product morphological features. It systematically discusses the decomposition, clustering, and intention recognition of morphological features, providing a more scientific method and evaluation basis for the accurate expression of design intentions in product morphology. The remainder of this paper is structured as follows: Section 2 systematically explains the morphological cognitive intention prediction model and its methodological processes; Section 3 uses earthquake science experience facilities as experimental cases, providing a detailed introduction to the methods of sample clustering and selection using multidimensional scaling (MDS), feature factor extraction, and comprehensive evaluation of morphological cognitive intentions. Section 4 constructs the morphological cognitive intention prediction model and applies it to predict the cognitive intentions of three earthquake science experience facility design proposals, thereby validating the effectiveness and accuracy of the proposed research methods. Section 5 summarizes the research findings and outlines potential future research directions.

2. Methods

2.1. Morphological Cognitive Intent Prediction Model

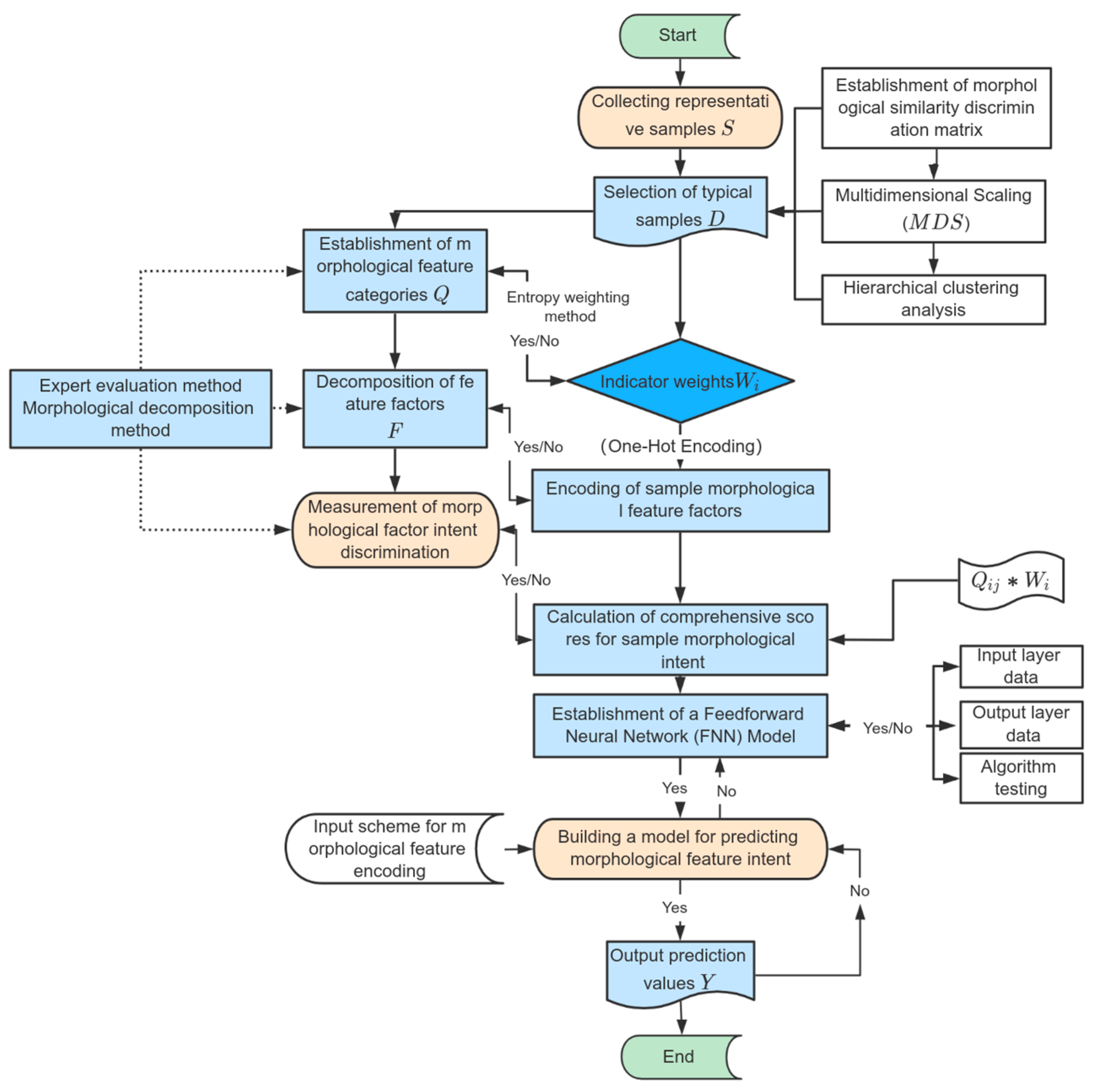
This study primarily aims to quantify and predict the strength of user cognition of design intentions in product form characteristics, thereby gaining deeper insights into the relationship between product form features and user behavior. This supports product design evaluation, decision-making, and optimization. The process involves five stages: collection of representative samples, selection of typical samples, classification and decomposition of morphological features and factors, calculation of weighted scores for feature factors, and construction and testing of the prediction model, as shown in Figure 1.
(1)
Collection of representative samples: Representative samples are essential as they reflect the overall market performance of a product, grounded in user cognition. During the collection process, it is crucial to consider the quantity, diversity, and coverage of the samples to ensure they comprehensively reflect the overall morphological characteristics and variations of the target. The set of representative samples can be denoted as  S = S 1 , S 2 , , S n , where  S i  is the  i -th sample from the set, and  n  represents the number of samples.
(2)
Typical sample selection: Cluster analysis is performed on the representative samples to identify those that are most typical and representative. This facilitates the classification of morphological features and the extraction of characteristic factors.
(3)
Classification and decomposition of morphological features and factors: Expert evaluation is used to analyze the morphological features of typical samples. The features are classified into categories such as common characteristics, functional intentions, attention, and mass. A set of feature categories, denoted by  Q , is established, where  Q = { q 1 , q 2 , q n } . Subsequently, the morphological decomposition method is applied to disassemble the categories of morphological features into individual feature factors. These factors are then extracted and encoded to form a set of feature factors, denoted as  F . For each feature category  q j , there is an associated set of feature factors denoted as  F q j . Let  F q j = { f j 1 , f j 2 , , f j l }  represent the entire set, where  f j l  is the  j -th feature factor in the  l -th feature category.
(4)
Calculation of weights and composite intention scores: Weights for morphological feature categories are computed, intentions of feature factors are quantified, and composite intention scores for both morphological feature categories and samples are determined.
(5)
Construction and testing of the predictive model: Morphological feature category intention scores are used as inputs, while composite intention scores of samples are set as outputs. A morphological intention prediction model is established, and its accuracy is validated using leave-one-out cross-validation.
(6)
Finally, the feasibility and effectiveness of the method are demonstrated and validated through a practical design case study.

2.2. Typical Sample Selection

A morphological similarity discrimination matrix is constructed by comparing the similarity of morphological features between pairs of samples, which is then mapped to distances. Classification is achieved by evaluating these distances between samples. When conducting morphological similarity discrimination for representative samples, the participants should include individuals with industry design experience and those from the target demographic with relevant experience. This approach facilitates a deeper understanding of morphological features and integrates cognitive differences between the two groups effectively.
Multidimensional scaling (MDS) is applied to analyze the samples, serving as a data dimensionality reduction method for examining the similarity or dissimilarity between samples. MDS transforms the similarity or dissimilarity between samples into spatial distances or positional relationships, allowing high-dimensional data to be mapped onto a lower-dimensional space [39]. This facilitates a more intuitive understanding and visualization of the relationships between samples, particularly their similarities and differences. It helps researchers visualize data in two-dimensional or three-dimensional space. In the low-dimensional space after MDS dimensionality reduction, each point represents an object; the smaller the distance between points, the more similar the objects are.
The basic process of MDS analysis is as follows: First, construct a morphological similarity matrix to evaluate the similarity between samples. Calculate the Cronbach’s alpha coefficient to assess reliability; an alpha ≥ 0.8 indicates good reliability. Next, determine the number of dimensions and plot a scree plot, which visually shows the dimensions and their contributions in the data. Additionally, calculate the stress index and the RSQ (R-squared) value for the selected dimensions using Equations (1) and (2), respectively. The stress index is used to assess how well the dimensionality-reduced data retain the structure of the original high-dimensional space. A smaller stress value indicates a smaller difference between the distances in the low-dimensional space and the original high-dimensional space, suggesting a better performance of the MDS model. A stress value below 0.1 indicates an excellent fit; between 0.1 and 0.2, an acceptable fit; and above 0.2, a poor fit. The RSQ value is used to evaluate the model’s ability to preserve the original data structure in the low-dimensional space. It represents the similarity or consistency between the original high-dimensional distance matrix and the low-dimensional distance matrix. The closer the RSQ value is to 1, the more the model retains the original data structure in the low-dimensional space. Typically, an RSQ value above 0.9 represents an excellent fit; above 0.8, a good fit; and below 0.8, a poor fit.
The formula for calculating the stress index is
S t r e s s = i < j ( s i j s ^ i j ) 2 i < j s i j 2
where s i j  is the distance between samples  i  and  j  in the original high-dimensional space;
s ^ i j  is the distance between samples  i  and  j  in the low-dimensional space.
The formula for calculating the RSQ is
R S Q = 1 i < j ( s i j s ^ i j ) 2 i < j ( s i j s ¯ ) 2
where  s i j  is the distance between samples  i  and  j  in the original high-dimensional space;
s ^ i j  is the distance between samples  i  and  j  in the low-dimensional space;
s ¯  is the mean of all original high-dimensional distances.
The dimensional coordinates representing the samples obtained through MDS are subjected to systematic cluster analysis. This study employs the between-group linkage clustering method, combined with Pearson correlation for interval measurement. Z-scores are used for standardization, a dendrogram is plotted, and the coordinates of the cluster centroids are calculated. Finally, the samples closest to these centroids in terms of Euclidean distance are selected as typical samples. The collection of these samples is denoted as D = S i , where  S i  represents the typical samples selected from the original sample set  S .

2.3. Calculation of Morphological Feature Category Weights

The entropy weighting method is used to calculate the weights ( W ) of feature categories. Entropy, a concept from information theory, quantifies the uncertainty and orderliness of information [40]. During the evaluation of a given index, entropy objectively measures uncertainty: the more disordered, dispersed, and random the data, the higher the uncertainty and entropy, and thus, a smaller weight is assigned; conversely, the more ordered the data, a larger the weight given. The entropy weighting method constructs weights for morphological feature categories based on objective data, eliminating subjectivity in the evaluation process.
Quantification of cognitive intentions for morphological feature category  Q  is performed across six dimensions: functional orientation, behavioral intention, recognizability, cognitive load, attention allocation, and experiential feeling. This quantification utilizes a 9-point scale. Details of the discriminative indices for morphological feature categories and factors are provided in Table 1, and the measurement criteria are listed in Table 2.
First, utilize Formulas (3) and (4) to preprocess the data through positive and negative indicator standardization. Negative indicators are better when lower, thus requiring negative indicator standardization. Secondly, compute the probability and entropy values using Formulas (5) and (6). Then, apply Formulas (7) and (8) to obtain the coefficient of variation and the weight  W i  of the feature categories (the weight of the  i -th morphological feature category). Larger entropy values and smaller coefficients of variation indicate greater orderliness of the indicators. Conversely, larger coefficients of variation indicate greater information content and consequently greater weights for the corresponding indicators.
Normalization of positive indicators:
An increase in a positive indicator typically represents an enhancement or improvement in a certain characteristic. The characteristic of positive indicators is that the higher the value, the better the evaluation result, such as in the case of user satisfaction. For positive indicators, the standardization method typically involves converting the raw data into a value between 0 and 1, facilitating subsequent comprehensive analysis and evaluation.
a i j = x i j min { x 1 j , , x n j } max { x 1 j , , x n j } min { x 1 j , , x n j }
where  x i j  is the original value of the  j -th indicator for the  i -th sample;
m i n = { x 1 j , , x n j }  is the minimum value of the  j -th indicator across all samples;
m a x = { x 1 j , , x n j }  is the maximum value of the  j -th indicator across all samples;
a i j  is the standardized value of the  i -th sample for the  j -th indicator.
Normalization of negative indicators:
Negative indicators (or negative evaluation indicators) usually represent undesirable characteristics or negative effects, where a smaller value indicates a better evaluation result. Examples of negative indicators include cost and error rate. To make negative indicators comparable with positive indicators in a comprehensive evaluation, they need to be standardized. The standardization of negative indicators involves converting the raw data into a value between 0 and 1 using the following formula. Through this standardization method, negative indicators can be used alongside positive indicators in a comprehensive evaluation model, ensuring that all indicators are compared and analyzed on the same scale, thereby enhancing the objectivity and scientific validity of the evaluation results.
a i j = min { x 1 j , , x n j } x i j max { x 1 j , , x n j } min { x 1 j , , x n j }
where  a i j  is the standardized value of the  i -th sample for the  j -th indicator;
x i j  is the original value of the  j -th indicator for the  i -th sample;
m i n = { x 1 j , , x n j }  is the minimum value of the  j -th indicator across all samples;
m a x = { x 1 j , , x n j }  is the maximum value of the  j -th indicator across all samples.
Probability:
p ij = a i j i = 1 n a i j
The entropy value, for the  j -th indicator, is given by  e j :
e j = i = 1 n p i j · ln p i j / ln n
where  e j  is the entropy value;
i  represents the samples under study;
j  represents the evaluation indicators;
p i j  represents the probability of the  i -th evaluation indicator of the  j -th sample;
n  represents the total number of samples.
Coefficient of variation for the  j -th indicator:
This is used to measure the information utility of an indicator, specifically its ability to distinguish between different samples. The larger the coefficient of variation, the greater the variation of the indicator among different samples, indicating that the information it provides is more valuable.
g j = 1 e j
where  g j  is the coefficient of variation for the  j -th indicator;
e j  is the entropy value.
Weight calculation:
w j = g j j = 1 m g j
where  W j  is the weight of the  j -th indicator;
g j  is the coefficient of variation for the  j -th indicator.

2.4. Comprehensive Evaluation Method of Sample Cognitive Intent

The feature factor  F  represents the specific manifestation of the morphological feature category  Q . Each category contains several characteristic factors, and combinations of different feature factors within categories can generate new designs. Because feature factors represent specific forms and exhibit differences in cognitive intent, it is necessary to quantify the cognitive intent of these feature factors. The discriminant indicators and measurement scales are consistent with the feature categories. After experimentation, the mean value is calculated to represent the strength score  t i j  of the feature factor’s cognitive intent. Following this, the comprehensive score  Y  of the cognitive intent of a certain sample’s morphological features is calculated using Formula (9).  Y  is a scalar obtained by calculating the weighted average of various feature categories, representing the comprehensive evaluation result of a sample’s cognitive intention across all feature categories. The levels of cognitive intention strength for samples can be divided according to project needs by calculating the interval  H  using Formula (10), and the interval can be rounded based on practical application. This is a dynamic grading method based on actual evaluation data. By calculating the interval  H , the number of grades  n  can be flexibly adjusted to more accurately reflect the true distribution of sample scores. In contrast, this method ensures clarity and interpretability of the score distribution, enhancing the practical value and relevance of the results.
The formula for calculating the comprehensive score of cognitive intention for morphological features of a sample is as follows:
Y = i = 1 q j = 1 f i w i × t i j
where  q  represents the feature category;
f i  is the number of feature factors contained in the  i -th feature category  q i ;
w i  is the weight of the  i -th feature category  q i ;
t i j  is the intent score of the  j -th feature factor  f i j  in the  i -th feature category  q i .
H = max Y min Y n
where  H  is the interval spacing value;
max Y , min Y  represents the maximum and minimum values of the comprehensive score  Y  for cognitive intention of morphological features across all samples;
n  is the number of levels to be divided.

2.5. Model Construction and Training for Predicting Cognitive Intentions of Morphological Features

The purpose of predicting cognitive intentions of morphological features is to utilize the experience of cognitive intentions from existing samples to predict the cognitive intentions of new designs. The predicted results serve as a reference for evaluating and optimizing the designs. The prediction model adopts a feedforward neural network  F N N , which excels in learning complex nonlinear relationships. It is suitable for various types of data and exhibits strong generalization capabilities, making it widely applied in various prediction tasks [41]. The  F N N  consists of an input layer, hidden layers, and an output layer, with information flowing in one direction. It undergoes training and optimization through the backpropagation algorithm [42].
The basic process includes data preparation, model construction, model training, model evaluation, and scheme prediction.
(1)
Data preparation: Input data are prepared based on the scores of sample feature factors. The scores of feature categories are calculated, and one-hot encoding is performed. The output data are the comprehensive scores of the sample’s cognitive intent  Y .
(2)
Model construction: Construct the  F N N  network structure, input and output the data, set the number of nodes in each layer, and choose suitable algorithms. For small-sample datasets, cross-validation with the leave-one-out method can be used. Its purpose is to evaluate the generalization ability of the model on the given dataset, that is, the model’s ability to predict unknown data. The basic principle is to leave out one sample as the validation set while using the remaining samples as the training set for model training. This process repeats until each sample has been used as the validation set. Therefore, using leave-one-out cross-validation can more accurately evaluate the performance of the  F N N  model, especially suitable for situations with a small sample size. It can reduce bias caused by the small sample size and mitigate overfitting or underfitting problems that may arise due to the small sample size [43].
(3)
Model training: Set the learning rate and termination conditions, initialize the weights, and calculate the error between the actual and predicted values for each sample.
(4)
Model evaluation: Calculate the mean squared error ( M S E ).  M S E  is a metric used to measure the performance of a predictive model. It calculates the average of the squared differences between the observed values and the predicted values. A smaller  M S E  indicates a better fit of the model to the observed values. The calculation method is shown in Formula (11).
(5)
Prediction: Encode the features of the predicted scheme into one-hot encoding, pass the encoding into the network, and obtain the prediction result.
M S E = 1 n i = 1 n Y i Y ^ i 2
where  n  is the number of samples;
Y i  is the actual observed value;
Y ^ i  is the corresponding predicted value.

3. Application Cases

An earthquake science experience facility is selected as a case study. The facility simulates earthquake disaster phenomena through a combination of physical and virtual methods, allowing visitors to experience earthquakes. This enables them to gain in-depth knowledge about the causes of earthquakes, early warning systems, earthquake resistance, and response measures. The earthquake science experience facility serves not only as a platform for science education but also provides the public with an intuitive and vivid learning environment. It helps people better understand earthquake science, enhances their self-protection capabilities, and promotes the improvement of society’s ability to respond to earthquake disasters. Therefore, earthquake science experience facilities play a crucial role in public education.
Currently, most earthquake science experience facilities on the market focus mainly on simulating the scene and the tremors, highlighting functionality while overlooking the effectiveness of product form design communication. Product form features are important factors influencing users’ understanding and judgment of design intent, directly affecting the comfort and experiential feel during product use. Therefore, it is essential to study the evaluation and prediction of design intent cognition for earthquake science experience facilities. In this case, the application of relevant theories in sensory engineering was utilized, and through multidimensional scaling and systematic clustering analysis, six typical samples of earthquake science experience facilities were identified. (For detailed methods and procedures, see Section 3.1 and Section 3.2). Subsequently, the typical samples were subjected to the division of morphological feature categories and the extraction and encoding of feature factors. Experiments were conducted based on six dimensions: morphological function orientation, behavioral intention, recognizability, cognitive load, attention allocation, and experiential sensation. This facilitated the assignment of feature category weights and the measurement of feature factors and integrated cognitive intent evaluation, ultimately leading to the construction of the cognitive intent prediction model.

3.1. Collection and Processing of Representative Samples

A total of 69 different types of earthquake science experience facilities were identified through field surveys and online searches, and images of them collected. (The sample cases were sourced from China). To ensure the comparability of the representative samples, expert reviews were conducted to select samples, removing those with blurred images, similar shapes, and those not in use. This ensured that the samples were representative, reliable in source, with clear morphological features, and presented from consistent angles. Additionally, complex background environments in the images were removed to avoid user distractions during later experiments. Ultimately, 35 representative samples were obtained, as shown in Figure 2, denoted as  S = S 1 , S 2 , , S 35 .

3.2. Multidimensional Scaling and Cluster Analysis

A matrix for discerning the similarity of the representative samples of earthquake science experience facilities was established, utilizing a 7-point Likert scale for measurement. The smaller the value, the smaller the difference in morphology, and the larger the value, the greater the difference. The experiment involved 100 participants, mainly from Xi’an, Shenzhen, Shanghai, Beijing, Chongqing, and other cities, including 50 professionals with design backgrounds and 50 individuals with similar product experience, enabling evaluations of earthquake science experience facilities from different perspectives.
First, the discriminant matrix underwent a reliability test using IBM SPSS Statistics 26 software. Cronbach’s alpha was calculated to be 0.869, greater than 0.7, indicating high internal consistency and reliability of the discriminant matrix. Next, multidimensional scaling analysis ( M D S ) was performed on the data. The discriminant matrix data were imported into  S p s s  software and a Shepard plot was generated, as shown in Figure 3. The normalized original stress value on the Y-axis in the figure was calculated as the ratio of the original stress value to the maximum original stress value. The Shepard plot helps determine the number of dimensions to retain in the  M D S  analysis. The line in the plot appears steep before the third dimension, indicating higher eigenvalues, which contribute more to explaining the original variables. After the third dimension, the line starts to flatten, indicating smaller eigenvalues and a lesser contribution to explaining the original variables. Additionally, the stress index and RSQ value for the 2D and 3D cases were calculated according to Equations (1) and (2), respectively, as shown in Table 3. It can be observed that in the 3D model, the stress index ( S t r e s s ) was the lowest, with an  R S Q  of 0.96097, which exceeds 0.8. This suggests that setting the dimension to 3 was the most appropriate choice for  M D S  analysis.
In multidimensional scaling analysis, the selection of distances is based on the data, with the measurement interval using squared Euclidean distance. The standardization method sets the maximum order of magnitude to 1. The standard model adopts individual difference Euclidean distance and allows for negative subject weights. The measurement levels are ordered, and bound observations are released. In our experiment, the termination criterion S stress converged to 0.001, with a minimum S stress value of 0.005. The maximum number of iterations was set to 30. The model ultimately converged after five iterations. Figure 4 and Table 4 show the spatial distribution and coordinate values of 35 samples in the three-dimensional model.
The three-dimensional spatial coordinates of 35 samples were utilized as variables for conducting systematic cluster analysis. The clustering method chosen was intergroup linkage, combined with Pearson correlation for interval measurement and standardized using Z-scores. Finally, a dendrogram was produced, as shown in Figure 5. From the graph, it can be observed that when the inter-class distance was 4, the clustering results were stable and the samples within each category were relatively evenly distributed. Therefore, dividing the samples into six categories was deemed most appropriate. Finally, the coordinates of the centroid for each category were calculated, and the sample closest to the centroid in terms of Euclidean distance was selected as the representative sample, denoted as  D = S 2 , S 3 , S 5 S 15 , S 26 , S 31 . The clustering division and the selection of representative samples are shown in Table 5 and Table 6, respectively.

3.3. Division of Feature Categories and Extraction of Feature Factors

The morphological feature analysis of typical samples was conducted using the expert evaluation method, involving 25 experts with professional backgrounds in industrial design, product design, mechanical design, and design studies. This involved the categorization of morphological features based on six cognitive intent discrimination indicators: functional orientation, behavioral intention, recognizability, cognitive load, attention allocation, and experiential perception. The process aimed to deconstruct the primary features of the samples. Additionally, the feature categorization was designed to possess certain commonalities and volumes, while seeking to maximize differences and universality between feature categories, in order to comprehensively cover the representative samples. In the process of feature classification, we considered the commonalities (such as shared functional attributes and structural layouts) and differences (such as expression forms and experiential postures) among the morphological features. The goal of the classification was to maximally cover the representative morphological features of the typical samples while reflecting both the distinctiveness and generality of the features. The earthquake science experience facility was ultimately divided into six feature categories:  q 1  base,  q 2  walkway,  q 3  fence,  q 4  experiential posture,  q 5  platform, and  q 6  environmental configuration. These were denoted as  Q = q 1 , q 2 , q 3 , q 4 , q 5 , q 6 . Each category represents a unique functional area or morphological feature. Descriptions and examples of the morphological feature categories are shown in Table 7.
By using the morphological decomposition method to decompose the morphological feature categories, we obtain the specific morphological manifestation of the earthquake science experience facility components. Each category,  q i , contains several feature factors,  f q j , which are extracted, summarized, and encoded using wireframes, ultimately forming 6 feature categories, comprising a total of 25 feature factors, described as  F = { f 11 , f 12 , , f 65 } . The hierarchical relationship between the morphological feature categories and the feature factors is shown in Figure 6.

3.4. Calculation of Feature Category Weight and Feature Factor Score

Based on Table 1, which outlines the indicators for morphological feature categories and cognitive intent discernment factors, a 9-point Likert scale was employed. Smaller numerical values indicate weaker cognitive intent towards earthquake science experience facilities, while larger values indicate stronger cognitive intent. It is important to note that the fourth discernment factor, cognitive load, is a negative indicator. Therefore, during data processing, it should be standardized using Formula (4) for negative indicators. A total of 56 survey forms were distributed to users for the experiment, with 53 valid questionnaires returned. The average values for feature categories and feature factors were calculated separately, as presented in Table 8.
Utilizing the entropy weight method to determine the weights of feature categories, variables were subjected to both positive and negative standardization according to Formulas (3) and (4). Formulas (5)–(8) were then employed to calculate the probability, entropy value, coefficient of variation, and weights of variables, with the results displayed in Table 9.

3.5. Comprehensive Evaluation of Sample Morphological Cognitive Intent

One-hot encoding was performed on the 35 samples. In this method, a result of 0 indicates the absence of a particular feature and 1 indicates the presence of that feature. For instance, if sample  S 1  belongs to feature category  q 1  and its corresponding feature factor  f 12  is “high platform folds,” it can be encoded as 01000. This encoding enabled the mapping of morphological classification variables of earthquake science experience facilities to ordinal variables, thereby enhancing the accuracy and generalization capability of subsequent machine learning models. The sample encoding is illustrated in Table 10 below.
According to Formula (9), the comprehensive scores for sample morphological cognitive intent were calculated and transformed into percentages. The results are presented in Table 11. The evaluation results were divided into four levels: strong, good, moderate, and weak morphological intent. Using Formula (10), the difference between the maximum and minimum scores was calculated to be 18.0689, with an average interval of 4.5172. Therefore, setting the value of  h  as 4.5 would be appropriate for dividing the levels. The comprehensive evaluation intervals for morphological cognitive intent can be set as follows: 65.5–70, 70.1–75.5, 75.6–80, and above 80.1 (weak, moderate, good, and strong).

4. Construction of Morphological Cognitive Intent Prediction Network Model

Based on previous research data, we have established an neural network model, which enables the prediction of cognitive intent for new schemes based on prior knowledge of earthquake science experience facilities. The predicted results can be used to evaluate the cognitive strength of scheme design intent and provide scientific evidence during the decision-making and optimization processes.

4.1. Input and Output Layer Configuration

Using MATLAB 2023a software, a feedforward neural network (FNN) model is constructed. The model takes 35 samples’  S 1  to  S 35  shape characteristic factors as inputs. Each sample is encoded into 6 groups, with a total of 25 bits. For instance, if sample  S 1  contains feature factors 2, 1, 1, 4, 1, 1 within morphological categories  q 1  to  q 6 , then the sample’s encoding would be 01000 100 100 00010 1000 10000. Each feature factor maps to a corresponding value. Similarly, encoding is performed for other samples. These encoded values, categorized into six feature groups, are fed into the input layer of the FNN neural network, forming a 35 × 6 matrix with 6 input nodes. The hidden layer of the FNN neural network is set to 10 layers, while the output layer contains 1 node representing the comprehensive intention score  Y 1 Y 35  of the 35 samples. The network model structure and schematic are illustrated in Figure 7.

4.2. Training of FNN Neural Network Model

The training function utilizes Bayesian regularization (trainbr), which employs prior knowledge from Bayesian statistical theory to constrain the weights of the neural network, thereby preventing overfitting and enhancing the model’s generalization ability. The activation function for the hidden layer is the hyperbolic tangent function (tansig), while the output layer uses the linear function (purelin). The learning rate is set to 0.01, and the model is trained for 163 epochs, reaching optimal performance, as shown in Figure 8. Reviewing the regression results depicted in Figure 9, it can be observed that the coefficient of determination (R-squared value) is close to 1 (ranging from 0 to 1), indicating high prediction accuracy and reliability of the neural network model.

4.3. Model Evaluation and Result Analysis

The study utilizes leave-one-out cross-validation to test the network model, aiming to prevent issues such as low generalization ability due to limited training samples and the risk of getting stuck in local optima, thereby improving the performance and reliability of the model. During training, the dataset containing 35 samples of earthquake science experience facilities underwent 35 rounds of cross-validation. After training, the predicted values of the samples were outputted and compared with the actual values to assess the errors, as shown in Table 12. The prediction results are illustrated in Figure 10. Additionally, using Formula (11), the mean squared error (MSE) was calculated to be 0.0089. Since  MSE < 0 . 01 , it indicates that the prediction model was reliable.

4.4. Cognitive Intent Prediction Application for Conceptual Design Schemes

The basic form of the earthquake science experience facility could be divided into six feature categories, each containing three to five feature factors. Through different combinations, 5 × 3 × 5 × 3 × 4 × 5 = 4500 design schemes could be generated. In the earlier stages of model training, relevant data on these morphological features were already included. Therefore, the model was capable of predicting and evaluating the cognitive intent strength of new schemes. Conceptual design schemes were encoded and passed as outputs into the prediction model. Upon execution, the prediction results were obtained.
These predictions involved three design schemes, aiming to achieve reasonable functional settings, strong cognitive intent in form perception and aesthetic appearance, and comfortable user experience. These schemes were conceptually designed by three designers, combining relevant feature factors. The morphological features of the three schemes were encoded and inputted into the prediction model, as shown in Table 13. The final comprehensive cognitive intent evaluation scores for the three schemes were 70.2807, 78.3589, and 81.3025. It is evident that scheme  F 3  exhibited the strongest cognitive intent, indicating that its design intent was accurately conveyed and the functional intent conveyed by its form was strong, making it easy for users to identify with low cognitive load and high comprehensibility. Additionally, the design scheme had strong appeal and high acceptance. These results demonstrate that the prediction model can assess the design intent of schemes in the creative design stage, assisting designers in making correct decisions, thereby improving design efficiency and reducing research and development costs and risks.

5. Conclusions

This paper takes the cognition and prediction of product morphological feature design intent as the research perspective and establishes indicators for the cognitive intent discrimination of morphological feature categories and feature factors. The research process covered the collection of representative samples, selection of typical samples, division of morphological feature categories and decomposition of feature factors, calculation of weights, and comprehensive evaluation of cognitive intent. A feedforward neural network cognitive intent prediction model was constructed, and leave-one-out cross-validation was used to improve the model accuracy. Finally, combined with practical design cases of earthquake science experience facilities, cognitive intent prediction was carried out to verify the reliability and effectiveness of the prediction model. This provides a scientific basis for design decisions, evaluation, and optimization, thereby helping to reduce the risk and cost of facility development.
First, the study established a set of morphological feature intention evaluation indicators covering six dimensions: functional orientation, behavioral intention, recognizability, cognitive load, attention distribution, and experiential perception. This provides a standard for evaluating design intentions. Second, a sample selection method that integrates multidimensional scaling (MDS) and systematic clustering was proposed, and morphological decomposition employed to deconstruct and extract morphological feature categories and feature factors. Additionally, the entropy weight method was used to determine the weights of the feature categories. Furthermore, a product morphological feature cognitive intention prediction model was constructed based on a feedforward neural network (FNN), and its reliability was tested using leave-one-out cross-validation. Finally, using earthquake science experience facilities as an application case, five typical samples were extracted from 35 samples using MDS and systematic clustering methods. Combining six cognitive intention evaluation indicators, such as functional orientation, behavioral intention, and recognizability, the morphological features of the earthquake science experience facilities were divided into 6 feature categories and 25 feature factors. The samples were then one-hot encoded, and comprehensive cognitive intention evaluation and interval division were performed to construct 35 training samples. An FNN prediction model was established with a mean squared error (MSE) of 0.0089, verifying the model’s high accuracy.
Additionally, the study predicted the cognitive intention scores for three earthquake science experience facility design schemes, with results of 70.2807, 78.3589, and 81.3025, respectively, demonstrating the proposed method’s strong usability and effectiveness. This model can accurately capture and predict users’ cognitive intentions regarding product morphology, providing a scientific basis for design and decision-making.
This research not only fills a theoretical gap in the study of intention in the field of design but also provides a scientific design tool for practitioners. With this tool, designers can better understand user needs and create products that align more closely with user expectations, thereby enhancing product satisfaction and market competitiveness.
Some limitations and future work of this study are as follows. The research enriches theoretical methods in the field of design, but there are also some shortcomings. When constructing prediction models, the selection of feature factors and the assignment of weights may be influenced by dynamic factors such as industry development, trends, and cognitive levels. In the future, it is necessary to further expand the sample data, explore how to dynamically adjust feature factors, optimize weight assignment strategies, reflect industry development and trend changes, adapt to the needs of industry and era development, and improve the predictive reliability of the model.

Author Contributions

Conceptualization, J.Y., Y.W. and M.P.; Data curation, J.Y.; Formal analysis, G.T.; Funding acquisition, J.Y. and Y.W.; Investigation, J.Y., Y.W., G.T. and M.P.; Methodology, J.Y. and G.T.; Project administration, M.P.; Resources, J.Y. and Y.W.; Validation, G.T.; Writing—original draft, J.Y., G.T. and M.P.; Writing—review & editing, M.P. and G.T. All authors have read and agreed to the published version of the manuscript.

Funding

This research was funded by the 2023 Shaanxi Provincial Art Science Planning Project (Grant number 2023HZ1777). 2023 Shaanxi Provincial Art Science Planning Project (Grant number 2023HZ1758). 2024 Shaanxi Provincial Science and Technology Plan Project (Grant number 2024GX-YBXM-529).

Institutional Review Board Statement

Ethical review and approval were waived for this study as the study only involved anonymous questionnaire surveys and did not include sensitive personal data or high-risk content, Before the survey began, all participants were informed of the purpose and content of the study and voluntarily participated with informed consent.

Informed Consent Statement

Informed consent was obtained from all subjects involved in the study.

Data Availability Statement

The original contributions presented in the study are included in the article, further inquiries can be directed to the corresponding author.

Acknowledgments

We are deeply grateful to the users and students who participated in the survey experiments and provided invaluable data for our research. We also extend our sincere thanks to the anonymous reviewers for their insightful suggestions, which have significantly enhanced the scientific quality of our work.

Conflicts of Interest

The authors declare no conflicts of interest.

References

  1. Rentala, G.; Zhu, Y.M.; Mukhopadhyay, S. Application of Time Series Analysis to Improve the Validity of Immersive Virtual Environments for Collecting Occupant Thermal State and Adaptive Behavioral Intention Data. Adv. Eng. Inform. 2024, 61, 102449. [Google Scholar] [CrossRef]
  2. Reichel, P.; Bassler, C.T.; Spörrle, M. Embracing the Enhanced Self Now and in the Future: The Impact of Temporal Focus, Age, and Sex on Cyborg Products Use Intention. Personal. Individ. Differ. 2024, 225, 112665. [Google Scholar] [CrossRef]
  3. Huang, T.; Fu, R.; Sun, Q.; Deng, Z.; Liu, Z.; Jin, L.; Khajepour, A. Driver Lane Change Intention Prediction Based on Topological Graph Constructed by Driver Behaviors and Traffic Context for Human-Machine Co-Driving System. Transp. Res. Part C Emerg. Technol. 2024, 160, 104497. [Google Scholar] [CrossRef]
  4. Han, L.; Zhao, L.F.; Huang, Y.Z.; Xu, W.F. Variable Admittance Control for Safe Physical Human–Robot Interaction Considering Intuitive Human Intention. Mechatronics 2024, 97, 103098. [Google Scholar] [CrossRef]
  5. Zhang, H.L.; Fu, R. Target Vehicle Lane-Change Intention Detection: An Approach Based on Online Transfer Learning. Comput. Commun. 2021, 172, 54–63. [Google Scholar] [CrossRef]
  6. Fernandes, S.; Panda, R.; Venkatesh, V.G.; Swar, B.N.; Shi, Y.Y. Measuring the Impact of Online Reviews on Consumer Purchase Decisions—A Scale Development Study. J. Retail. Consum. Serv. 2022, 68, 103066. [Google Scholar] [CrossRef]
  7. Zuliarni, S.; Kartikasari, D.; Hendrawan, B.; Siregar, S.S.W. The Impact of Buying Intention of Global Fashion on Local Substitute: The Role of Product Design and Price. Heliyon 2023, 9, e22160. [Google Scholar] [CrossRef]
  8. Kyratzi, S.; Azariadis, P. Integrated Design Intent of 3D Parametric Models. Comput. Aided Des. 2022, 146, 103198. [Google Scholar] [CrossRef]
  9. Sunstrum, F.N.; Demirbilek, O.; Gardner, N.; Viengkham, C.; Spehar, B. Revealing the Synergy Between Formal Aesthetics and Product Semantics: Exploring the Impact of Visual Form on Product Perception. Int. J. Ind. Ergon. 2024, 101, 103593. [Google Scholar] [CrossRef]
  10. Rothmund, S.V.; Tengesdal, T.; Brekke, E.F.; Johansen, T.A. Intention Modeling and Inference for Autonomous Collision Avoidance at Sea. Ocean Eng. 2022, 266, 113080. [Google Scholar] [CrossRef]
  11. Dong, N.; Wu, Z.Q.; Zhang, W.Q.; Chen, G.R.; Gao, Z.K. Intention-Prioritized Fuzzy Fusion Control for BCI-Based Autonomous Vehicles. Biomed. Signal Process. Control 2024, 87, 105486. [Google Scholar] [CrossRef]
  12. Trombetta, D.; Rotithor, G.; Salehi, I.; Dani, A.P. Variable Structure Human Intention Estimator with Mobility and Vision Constraints as Model Selection Criteria. Mechatronics 2021, 76, 102570. [Google Scholar] [CrossRef]
  13. Wang, X.; Lu, A.G.; Liu, J.; Kang, Z.W.; Pan, C. Intelligent Interaction Model for Battleship Control Based on the Fusion of Target Intention and Operator Emotion. Comput. Electr. Eng. 2021, 92, 107196. [Google Scholar] [CrossRef]
  14. Lin, Z.; Zhai, W.M.; Li, S.S.; Li, X. Evaluating the Impact of the Center Control Touch Screen of New Energy Vehicles on User Visual Imagery and Preferences. Displays 2023, 78, 102435. [Google Scholar] [CrossRef]
  15. Qi, Y.Z.; Kim, K. Evaluation of Electric Car Styling Based on Analytic Hierarchy Process and Kansei Engineering: A Study on Mainstream Chinese Electric Car Brands. Heliyon 2024, 10, e26999. [Google Scholar] [CrossRef] [PubMed]
  16. Wang, S.Y.; Wang, G.; Fu, Q.; Song, Y.P.; Liu, J.Y.; He, S. STABC-IR: An Air Target Intention Recognition Method Based on Bidirectional Gated Recurrent Unit and Conditional Random Field with Space-Time Attention Mechanism. Chin. J. Aeronaut. 2023, 36, 316–334. [Google Scholar] [CrossRef]
  17. Zhang, Y.; Huang, F.H.; Deng, X.Y.; Li, M.D.; Jiang, W. Air Target Intention Recognition and Causal Effect Analysis Combining Uncertainty Information Reasoning and Potential Outcome Framework. Chin. J. Aeronaut. 2024, 37, 287–299. [Google Scholar] [CrossRef]
  18. Abbate, G.; Giusti, A.; Schmuck, V.; Celiktutan, O.; Paolillo, A. Self-Supervised Prediction of the Intention to Interact with a Service Robot. Robot. Auton. Syst. 2024, 171, 104568. [Google Scholar] [CrossRef]
  19. Adebayo, S.; McLoone, S.; Dessing, J.C. Hand-Eye-Object Tracking for Human Intention Inference. IFAC-PapersOnLine 2022, 55, 174–179. [Google Scholar] [CrossRef]
  20. Zhao, D.H.; Zhang, T.; Liu, H.D.; Yang, J.Y.; Yokoi, H. Gait Rehabilitation Training Robot: A Motion-Intention Recognition Approach with Safety and Convenience. Robot. Auton. Syst. 2022, 158, 104260. [Google Scholar] [CrossRef]
  21. Wang, L.L.; Huo, G.L.; Li, R.F.; Liang, P.D. A descriptive behavior intention inference framework using spatio-temporal semantic features for human–robot real-time interaction. Eng. Appl. Artif. Intell. 2024, 128, 107488. [Google Scholar] [CrossRef]
  22. Qu, M.C.; Song, X.Y.; Di, D.L.; Su, T.H. Divide–Aggregate Heterogeneous Hypergraph for Large-Scale User Intention Detection. Knowl. Based Syst. 2024, 299, 111994. [Google Scholar] [CrossRef]
  23. Shi, L.S.; Luo, J.; Zhu, C.Y.; Kou, F.F.; Cheng, G.; Liu, X. A Survey on Cross-Media Search Based on User Intention Understanding in Social Networks. Inf. Fusion 2023, 91, 566–581. [Google Scholar] [CrossRef]
  24. Zhang, J.; Wang, X.; Lu, J.; Liu, L.; Feng, Y. The Impact of Emotional Expression by Artificial Intelligence Recommendation Chatbots on Perceived Humanness and Social Interactivity. Decis. Support Syst. 2024, 187, 114347. [Google Scholar] [CrossRef]
  25. Zhang, Z.; Wang, H.f.; Jiang, W.; Geng, J. A Target Intention Recognition Method Based on Information Classification Processing and Information Fusion. Eng. Appl. Artif. Intell. 2024, 127, 107412. [Google Scholar] [CrossRef]
  26. Peng, J.Y.; Kimmig, A.; Wang, D.K.; Niu, Z.B.; Tao, X.M.; Ovtcharova, J. Intention Recognition-Based Human–Machine Interaction for Mixed Flow Assembly. J. Manuf. Syst. 2024, 72, 229–244. [Google Scholar] [CrossRef]
  27. Knapova, L.; Cho, Y.W.; Chow, S.M.; Kuhnova, J.; Elavsky, S. From Intention to Behavior: Within- and Between-Person Moderators of the Relationship Between Intention and Physical Activity. Psychol. Sport Exerc. 2024, 71, 102566. [Google Scholar] [CrossRef]
  28. Li, M.; Chen, L.F.; Wu, M.; Hirota, K.; Pedrycz, W. Broad-Deep Network-Based Fuzzy Emotional Inference Model with Personal Information for Intention Understanding in Human–Robot Interaction. Annu. Rev. Control 2024, 57, 100951. [Google Scholar] [CrossRef]
  29. Dino, M.J.S.; Dion, K.W.; Abadir, P.M.; Budhathoki, C.; Huang, C.M.; Ong, I.; Balbin, P.T.; Himmelfarb, C.R.D.; Davidson, P.M. Usability and Acceptance as Facilitators of Behavioral Intention to Use a Mixed Reality Exercise Program in Older Adults: A Structural Equation Model. Comput. Hum. Behav. Artif. Hum. 2024, 2, 100071. [Google Scholar] [CrossRef]
  30. Yao, B.T.; Yang, B.; Xu, W.J.; Ji, Z.R.; Zhou, Z.D.; Wang, L.H. Virtual Data Generation for Human Intention Prediction Based on Digital Modeling of Human-Robot Collaboration. Robot. Comput. Integr. Manuf. 2024, 87, 102714. [Google Scholar] [CrossRef]
  31. Ding, J.G.; Jiao, X.H. Mode Transition Prescribed Performance Control of Connected Hybrid Electric Vehicles Based on Driver Intention Fuzzy Prediction. Control Eng. Pract. 2024, 142, 105748. [Google Scholar] [CrossRef]
  32. Abarna, S.; Sheeba, J.I.; Jayasrilakshmi, S.; Devaneyan, S.P. Identification of Cyber Harassment and Intention of Target Users on Social Media Platforms. Eng. Appl. Artif. Intell. 2022, 115, 105283. [Google Scholar] [CrossRef]
  33. Gui, Z.; Liu, X.; Zhao, A.; Jiang, Y.; Ling, Z.; Hu, X.; Li, F.; Yang, Z.; Wu, H.; Zhao, S. Map Retrieval Intention Recognition Based on Relevance Feedback and Geographic Semantic Guidance: For Better Understanding User Retrieval Demands. Inf. Process. Manag. 2024, 61, 103767. [Google Scholar] [CrossRef]
  34. Li, Z.J.; Zhang, G.Y.; Okada, S.; Wang, L.; Zhao, B.; Dang, J.W. MBCFNet: A Multimodal Brain–Computer Fusion Network for Human Intention Recognition. Knowl. Based Syst. 2024, 296, 111826. [Google Scholar] [CrossRef]
  35. Hay, L.; Duffy, A.H.B.; Gilbert, S.J.; Grealy, M.A. Functional Magnetic Resonance Imaging (fMRI) in Design Studies: Methodological Considerations, Challenges, and Recommendations. Design Stud. 2022, 78, 101078. [Google Scholar] [CrossRef]
  36. Wang, Y.; Yu, S.; Ma, N.; Wang, J.; Hu, Z.; Liu, Z.; He, J. Prediction of Product Design Decision Making: An Investigation of Eye Movements and EEG Features. Adv. Eng. Inform. 2020, 45, 101095. [Google Scholar] [CrossRef]
  37. Zhang, Z.; Wang, H.F.; Geng, J.; Jiang, W.; Deng, X.Y.; Miao, W. An Information Fusion Method Based on Deep Learning and Fuzzy Discount-Weighting for Target Intention Recognition. Eng. Appl. Artif. Intell. 2022, 109, 104610. [Google Scholar] [CrossRef]
  38. Li, Y.R.; Yang, H.; Li, X.J.; Chen, D.Y.; Du, M. EEG-based intention recognition with deep recurrent-convolution neural network: Performance and channel selection by Grad-CAM. Neurocomputing 2020, 415, 225–233. [Google Scholar] [CrossRef]
  39. Marcussen, C. Multidimensional Scaling in Tourism Literature. Tour. Manag. Perspect. 2014, 12, 31–40. [Google Scholar] [CrossRef]
  40. Wang, C.Y.; Xu, M.; Olsson, G.; Liu, Y. Characterizing of Water-Energy-Emission Nexus of Coal-Fired Power Industry Using Entropy Weighting Method. Resour. Conserv. Recycl. 2020, 161, 104991. [Google Scholar] [CrossRef]
  41. Ali, M.; Prasad, R.; Jamei, M.; Malik, A.; Xiang, Y.; Abdulla, S.; Deo, R.C.; Farooque, A.A.; Labban, A.H. Short-Term Wave Power Forecasting with Hybrid Multivariate Variational Mode Decomposition Model Integrated with Cascaded Feedforward Neural Networks. Renew. Energy 2024, 221, 119773. [Google Scholar] [CrossRef]
  42. Betkier, I.; Oszczypała, M. A Novel Approach to Traffic Modelling Based on Road Parameters, Weather Conditions and GPS Data Using Feedforward Neural Networks. Expert Syst. Appl. 2024, 245, 123067. [Google Scholar] [CrossRef]
  43. Pang, Y.; Wang, Y.T.; Lai, X.N.; Zhang, S.; Liang, P.W.; Song, X.G. Enhanced Kriging Leave-One-Out Cross-Validation in Improving Model Estimation and Optimization. Comput. Methods Appl. Mech. Eng. 2023, 414, 116194. [Google Scholar] [CrossRef]
Figure 1. Morphological feature intention recognition and prediction model.
Figure 1. Morphological feature intention recognition and prediction model.
Applsci 14 09263 g001
Figure 2. Representative sample set.
Figure 2. Representative sample set.
Applsci 14 09263 g002
Figure 3. Gravel chart.
Figure 3. Gravel chart.
Applsci 14 09263 g003
Figure 4. Sample three-dimensional spatial distribution.
Figure 4. Sample three-dimensional spatial distribution.
Applsci 14 09263 g004
Figure 5. Dendrogram of systematic cluster analysis for the samples.
Figure 5. Dendrogram of systematic cluster analysis for the samples.
Applsci 14 09263 g005
Figure 6. Hierarchical relationship between morphological feature categories and feature factors.
Figure 6. Hierarchical relationship between morphological feature categories and feature factors.
Applsci 14 09263 g006
Figure 7. Structure and schematic of the neural network model.
Figure 7. Structure and schematic of the neural network model.
Applsci 14 09263 g007
Figure 8. Performance of the FNN neural network model.
Figure 8. Performance of the FNN neural network model.
Applsci 14 09263 g008
Figure 9. Training results of the predictive model.
Figure 9. Training results of the predictive model.
Applsci 14 09263 g009
Figure 10. Comparison of predicted results.
Figure 10. Comparison of predicted results.
Applsci 14 09263 g010
Table 1. Discrimination indices for cognitive intentions of morphological feature categories and factors.
Table 1. Discrimination indices for cognitive intentions of morphological feature categories and factors.
Discrimination IndicesExplanation of Indicators
Functional orientationAssessment of participants’ acceptance and understanding of functional information conveyed by the product form.
Behavioral intentionEvaluation of participants’ ability to correctly use or operate the product and their willingness to use it after initial exposure.
Recognition accuracyAssessment of participants’ ability to recognize the design intentions of different product forms.
Cognitive loadEvaluation of cognitive load in participants when understanding and recognizing the design intentions of different product forms.
Attention allocationAssessment of attention allocation among participants when exposed to different product forms, including their level of focus and attraction to various design elements.
User experienceEvaluation of participants’ overall user experience with different product forms, assessing aspects such as usability, comfort, and pleasure.
Table 2. Discrimination scale.
Table 2. Discrimination scale.
Numeric ScaleDefinition
1Not important: lacks functional orientation and fails to capture my attention.
3Slightly important: exhibits minimal functional orientation and marginally captures my attention.
5Moderately important: demonstrates noticeable functional orientation and significantly captures my attention.
7Very important: exhibits strong functional orientation and greatly captures my attention.
9Extremely important: exhibits a high degree of functional orientation and greatly captures my attention.
2, 4, 6, 8Scale values corresponding to the intermediate states between the above judgments.
Table 3. Stress pressure index and fitting degree RSQ.
Table 3. Stress pressure index and fitting degree RSQ.
DimensionStressRSQ
20.143110.93037
30.097300.96097
Table 4. Three-dimensional spatial coordinates of samples.
Table 4. Three-dimensional spatial coordinates of samples.
SampleDimensionSampleDimension
123123
S 1 3.3499−1.4692−0.349 S 19 −1.0845−0.3144−0.2335
S 2 2.9713−1.3155−0.457 S 20 −0.2508−0.2347−0.5213
S 3 −0.41190.7416−0.7197 S 21 0.59110.1578−1.1127
S 4 −0.87410.4618−0.3864 S 22 3.17481.23890.1626
S 5 0.66730.0392−0.9629 S 23 −0.7534−0.97790.3347
S 6 −0.3079−0.12570.3506 S 24 −1.43540.08740.4419
S 7 2.4330.07481.4896 S 25 −0.10680.80860.0288
S 8 −0.1232−0.41−0.2601 S 26 −1.43710.17680.1862
S 9 0.71541.0202−0.3183 S 27 −1.1690.09070.6821
S 10 2.3620.71220.0004 S 28 −0.1305−0.2528−0.2347
S 11 0.59010.5983−1.746 S 29 −0.5132−0.8770.1122
S 12 −1.4459−0.28390.6865 S 30 −0.20320.21480.2165
S 13 0.91131.43561.0489 S 31 −0.1648−0.58410.4343
S 14 −0.2611−0.1965−0.5328 S 32 −1.69120.08930.1662
S 15 −0.81670.11660.3782 S 33 −0.7826−0.7709−0.2692
S 16 1.45721.62780.1601 S 34 −0.05−2.05030.7151
S 17 −1.44760.09710.6543 S 35 −2.268−0.0564−0.1352
S 18 −1.49420.1296−0.0106
Table 5. Clustering division and selection of representative samples.
Table 5. Clustering division and selection of representative samples.
Class 1
SampleDimensionDistance
123
S 3 −0.41190.7416−0.71970.7629
S 16 1.45721.62780.16011.5307
S 9 0.71541.0202−0.31831.5151
S 4 −0.87410.4618−0.38641.3643
S 25 −0.10680.80860.02881.4865
Center coordinates0.155960.932−0.2471
Class 2
SampleDimensionDistance
123
S 10 2.3620.71220.00041.5824
S 22 3.17481.23890.16262.5164
S 14 −0.2611−0.1965−0.53281.3575
S 21 0.59110.1578−1.11270.6130
S 5 0.66730.0392−0.96290.5176
S 20 −0.2508−0.2347−0.52131.3647
S 11 0.59010.5983−1.7461.1730
Center coordinates0.9819 0.3307 −0.6732
Class 3
SampleDimensionDistance
123
S 13 0.91131.43561.04892.4478
S 35 −2.2680 −0.0564−0.13521.3029
S 18 −1.49420.1296−0.01060.5052
S 19 −1.0845−0.3144−0.23350.6908
S 26 −1.43710.17680.18620.4040
S 30 −0.20320.21480.21650.8362
S 32 −1.69120.08930.16620.6702
Center coordinates−1.0381 0.2393 0.1769
Class 4
SampleDimensionDistance
123
S 15 −0.81670.11660.37820.3471
S 24 −1.43540.08740.44190.3554
S 17 −1.44760.09710.65430.3783
S 27 −1.1690 0.09070.68210.1883
S 12 −1.4459−0.28390.68650.4687
S 6 −0.3079−0.12570.35060.8255
Center coordinates−1.1038 −0.0030 0.5323
Class 5
SampleDimensionDistance
123
S 23 −0.7534−0.97790.33470.8012
S 31 −0.1648−0.58410.43430.3420
S 34 −0.0500 −2.05030.71511.2138
S 7 2.4330 0.07481.48962.7759
S 29 −0.5132−0.8770.11220.6488
S 33 −0.7826−0.7709−0.26921.1008
Center coordinates0.0282 −0.8642 0.4695
Class 6
SampleDimensionDistance
123
S 2 2.9713−1.3155−0.4571.5292
S 8 −0.1232−0.41−0.26011.7025
S 1 3.3499−1.4692−0.3491.9311
S 28 −0.1305−0.2528−0.23471.7587
Center coordinates1.5169 −0.8619 −0.3252
Table 6. Typical samples.
Table 6. Typical samples.
S 2 S 3 S 5 S 15 S 26 S 31
Applsci 14 09263 i001Applsci 14 09263 i002Applsci 14 09263 i003Applsci 14 09263 i004Applsci 14 09263 i005Applsci 14 09263 i006
Applsci 14 09263 i007Applsci 14 09263 i008Applsci 14 09263 i009Applsci 14 09263 i010Applsci 14 09263 i011Applsci 14 09263 i012
Table 7. Categorization and description illustration of morphological feature categories.
Table 7. Categorization and description illustration of morphological feature categories.
CategoryExplanation of Morphological Feature CategoriesIllustration of Categorization Diagram
q 1 At the bottom of the device, there is a hidden mechanical device. Its form can imply the method of recognizing the device’s movement.Applsci 14 09263 i013
q 2 Stepped shape, used to log in to the device. The form can imply the recognition of the usage program.
q 3 The limits and safety protection facilities of the device experience area. The form can imply the recognition of the experience area.
q 4 The configuration of experiential postures, such as standing, sitting, and leaning. The form can imply the recognition of the experiential posture.
q 5 The standing platform, where vibration is transmitted to the user through the carrier. The form can imply the recognition of the effective body area.
q 6 Equipment and surrounding environment setup to enhance the sense of immersion. The form can imply the recognition of the experiential theme.
Table 8. Mean discrimination values of feature factors.
Table 8. Mean discrimination values of feature factors.
Feature CategoriesFeature FactorsMean ScoresFeature CategoriesFeature FactorsMean Scores
q 1 f 11 3.27 q 4 f 41 7.96
f 12 7.35 f 42 8.14
f 13 6.19 f 43 7.51
f 14 7.63 q 5 f 51 7.25
f 15 6.58 f 52 6.89
q 2 f 21 6.44 f 53 7.88
f 22 5.97 f 54 6.48
f 23 7.43 q 6 f 61 8.28
q 3 f 31 5.11 f 62 6.46
f 32 6.83 f 63 6.02
f 33 6.15 f 64 7.86
f 34 7.87 f 65 5.96
f 35 4.32
Table 9. Weights of feature categories.
Table 9. Weights of feature categories.
Feature Categories e  Entropy Value g  Coefficient of Variation w  WeightRank
q 1 0.81710.18290.14233
q 2 0.78050.21950.17082
q 3 0.87080.12920.10056
q 4 0.85290.14710.11455
q 5 0.84630.15370.11964
q 6 0.54720.45280.35231
Table 10. Encoding of morphological feature factors.
Table 10. Encoding of morphological feature factors.
SamplesMorphological Feature CategoriesSamplesMorphological Feature Categories
q 1 q 2 q 3 q 4 q 5 q 6 q 1 q 2 q 3 q 4 q 5 q 6
S 1 0100010010000010100010000 S 19 0001010000010010100000001
S 2 0100010010000001100001000 S 20 0010010000010001001000001
S 3 1000000101000100000100100 S 21 0001010000010010100000001
S 4 0010000100100100010000010 S 22 0100010000010010100001000
S 5 0000101000010010001000001 S 23 0010000100001100100000100
S 6 0010000100100100000100010 S 24 0010000100001100000100100
S 7 0001010010000010100000010 S 25 0000110000001100100001000
S 8 1000001001000100001000100 S 26 0010010001000100010000010
S 9 0001010000010010100010000 S 27 0001010000001100100000100
S 10 0100010000001010100010000 S 28 0001010000001100100001000
S 11 1000001001000100000100100 S 29 0001010010000010100000001
S 12 0001010000010100100001000 S 30 0100010000001100000101000
S 13 0100010001000010100000100 S 31 1000001001000100001000010
S 14 1000001000100100000101000 S 32 0000110000001100000110000
S 15 0010000100100100001000001 S 33 1000001000100001100000010
S 16 0010000101000010001010000 S 34 0001010000001100000100001
S 17 1000001000010100001000001 S 35 0100010000010010100000010
S 18 0001010000010001001010000
Table 11. Comprehensive evaluation scores of the morphological cognitive intent of samples  S 1 S 35 .
Table 11. Comprehensive evaluation scores of the morphological cognitive intent of samples  S 1 S 35 .
SamplesInputsOutputs
Morphological Feature Categories Q Comprehensive Intent Score
q 1 q 2 q 3 q 4 q 5 q 6 Y Converted Percentage Value Y
S 1 1.04671.10010.51450.93210.86142.91747.372281.9133
S 2 1.04671.10010.51450.81220.86142.27656.611373.4589
S 3 0.46551.26990.68700.91190.77522.12226.231769.2411
S 4 0.88141.26990.61890.91190.82452.77187.278380.8700
S 5 0.93661.01990.79120.93210.94272.10026.722774.6967
S 6 0.88141.26990.61890.91190.77522.77187.229080.3222
S 7 1.08591.10010.51450.93210.86142.77187.265880.7311
S 8 0.46551.01990.68700.91190.94272.12226.149268.3244
S 9 1.08591.10010.79120.93210.86142.91747.688185.4233
S 10 1.04671.10010.43430.93210.86142.91747.292081.0222
S 11 0.46551.10010.68700.91190.77522.12226.061967.3544
S 12 1.08591.10010.79120.91190.86142.27657.027078.0778
S 13 1.04671.10010.68700.93210.86142.12226.749574.9944
S 14 0.46551.01990.61890.91190.77522.27656.067967.4211
S 15 0.88141.26990.61890.91190.94272.10026.724974.7211
S 16 0.88141.26990.68700.93210.94272.91747.630484.7822
S 17 0.46551.01990.79120.91190.94272.10026.231469.2378
S 18 1.08591.10010.79120.81220.94272.91747.649484.9933
S 19 1.08591.10010.79120.93210.86142.10026.870976.3433
S 20 0.88141.10010.79120.81220.94272.10026.627773.6411
S 21 1.08591.10010.79120.93210.86142.10026.870976.3433
S 22 1.04671.10010.79120.93210.86142.27657.008077.8667
S 23 0.88141.26990.43430.91190.86142.12226.481172.0122
S 24 0.88141.26990.43430.91190.77522.12226.394871.0533
S 25 0.93661.10010.43430.91190.86142.27656.520872.4533
S 26 0.88141.10010.68700.91190.82452.77187.176679.7400
S 27 1.08591.10010.43430.91190.86142.12226.515872.3978
S 28 1.08591.10010.43430.91190.86142.27656.670174.1122
S 29 1.08591.10010.51450.93210.86142.10026.594273.2689
S 30 1.04671.10010.43430.91190.77522.27656.544672.7178
S 31 0.46551.01990.68700.91190.94272.77186.798875.5422
S 32 0.93661.10010.43430.91190.77522.91747.075478.6156
S 33 0.46551.01990.61890.81220.86142.77186.549772.7744
S 34 1.08591.10010.43430.91190.77522.10026.407671.1956
S 35 1.04671.10010.79120.93210.86142.77187.503383.3700
Table 12. Errors between actual values and predicted values.
Table 12. Errors between actual values and predicted values.
SampleActual ValuePredicted ValueErrorSampleActual ValuePredicted ValueError
S 1 81.913381.87260.0407 S 19 76.343376.4739−0.1306
S 2 73.458973.5141−0.0552 S 20 73.641173.56580.0753
S 3 69.241169.17000.0711 S 21 76.343376.3496−0.0063
S 4 80.870080.85620.0138 S 22 77.866777.8741−0.0074
S 5 74.696774.7691−0.0724 S 23 72.012271.95710.0551
S 6 80.322280.19830.1239 S 24 71.053371.1193−0.0660
S 7 80.731180.8026−0.0715 S 25 72.453372.43680.0165
S 8 68.324468.29900.0254 S 26 79.740079.7503−0.0103
S 9 85.423385.34210.0812 S 27 72.397872.38430.0135
S 10 81.022281.0388−0.0166 S 28 74.112274.11020.0020
S 11 67.354467.3649−0.0105 S 29 73.268973.25360.0153
S 12 78.077878.04850.0293 S 30 72.717872.68280.0350
S 13 74.994474.91220.0822 S 31 75.542275.20190.3403
S 14 67.421167.6231−0.2020 S 32 78.615678.6649−0.0493
S 15 74.721174.9429−0.2218 S 33 72.774472.48060.2938
S 16 84.782284.65950.1227S3471.195671.2710−0.0754
S 17 69.237869.20390.0339S3583.370083.4852−0.1152
S 18 84.993384.87990.1134
Table 13. Conceptual design schemes and cognitive intent prediction for earthquake science experience facilities.
Table 13. Conceptual design schemes and cognitive intent prediction for earthquake science experience facilities.
NumberConceptual Design SchemesMorphological Feature EncodingPrediction ResultsCognitive Intent Evaluation Level
F 1 Applsci 14 09263 i01410000 001 01000 100 1000 0010070.2807Moderate
F 2 Applsci 14 09263 i01500001 010 00001 010 0010 0001078.3589 Fair
F 3 Applsci 14 09263 i01601000 100 00100 001 0100 1000081.3025Strong
Disclaimer/Publisher’s Note: The statements, opinions and data contained in all publications are solely those of the individual author(s) and contributor(s) and not of MDPI and/or the editor(s). MDPI and/or the editor(s) disclaim responsibility for any injury to people or property resulting from any ideas, methods, instructions or products referred to in the content.

Share and Cite

MDPI and ACS Style

Yang, J.; Wang, Y.; Peng, M.; Torrens, G. Research on Evaluation and Prediction Methods of Cognitive Intentions for Product Morphological Features. Appl. Sci. 2024, 14, 9263. https://doi.org/10.3390/app14209263

AMA Style

Yang J, Wang Y, Peng M, Torrens G. Research on Evaluation and Prediction Methods of Cognitive Intentions for Product Morphological Features. Applied Sciences. 2024; 14(20):9263. https://doi.org/10.3390/app14209263

Chicago/Turabian Style

Yang, Jianwei, Yi Wang, Min Peng, and George Torrens. 2024. "Research on Evaluation and Prediction Methods of Cognitive Intentions for Product Morphological Features" Applied Sciences 14, no. 20: 9263. https://doi.org/10.3390/app14209263

APA Style

Yang, J., Wang, Y., Peng, M., & Torrens, G. (2024). Research on Evaluation and Prediction Methods of Cognitive Intentions for Product Morphological Features. Applied Sciences, 14(20), 9263. https://doi.org/10.3390/app14209263

Note that from the first issue of 2016, this journal uses article numbers instead of page numbers. See further details here.

Article Metrics

Back to TopTop