Design and Test of Seedling-Picking Mechanism of Fully Automatic Transplanting Machine
Abstract
1. Introduction
2. Materials and Methods
2.1. Overall Structural Design
2.2. Design of the Seedling-Taking Device
2.3. Design of Top Seedling Mechanism
2.4. Design of Seedling Delivery Device
2.5. Gas Circuit Component Selection
2.6. Design of the Specific Process for Seedling Picking and Throwing
3. Theoretical Calculation
3.1. Calculation of Seedbed Inclination Angle Design
3.2. Analytical Calculations of the Seedling Extraction Mechanism
4. Control System Scheme Design
4.1. Control System Composition
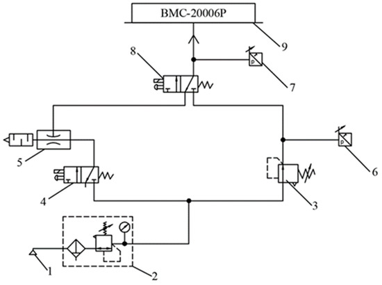
4.2. Gas Path Control
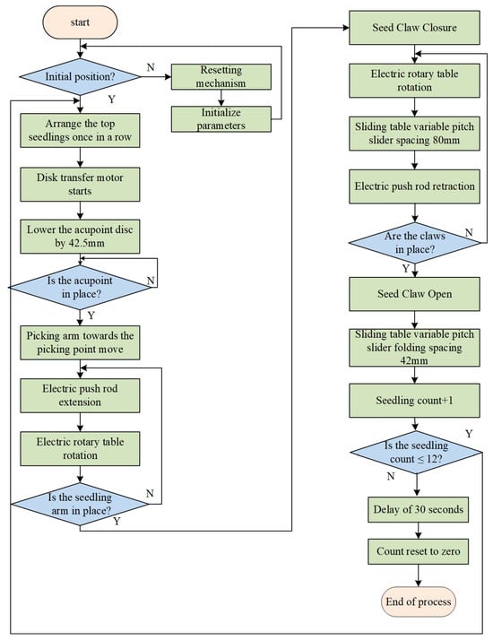
4.3. Control System Programming Flow
5. Simulation and Test
5.1. Simulation Post-Processing and Result Analysis
5.2. Test Results and Their Analysis
6. Conclusions
Author Contributions
Funding
Institutional Review Board Statement
Informed Consent Statement
Data Availability Statement
Conflicts of Interest
References
- Hwang, S.J.; Park, J.H.; Lee, J.Y.; Shim, S.B.; Nam, J.S. Optimization of main link lengths of transplanting device of semi-automatic vegetable transplanter. Agronomy 2020, 10, 1938. [Google Scholar] [CrossRef]
- Sharma, A.; Khar, S. Current developments in vegetable transplanters in developing countries: A comprehensive review. Int. J. Veg. Sci. 2022, 28, 417–440. [Google Scholar] [CrossRef]
- Syed, T.N.; Jizhan, L.; Xin, Z.; Shengyi, Z.; Yan, Y.; Mohamed, S.H.A.; Lakhiar, I.A. Seedling-lump integrated non-destructive monitoring for automatic transplanting with Intel RealSense depth camera. Artif. Intell. Agric. 2019, 3, 18–32. [Google Scholar] [CrossRef]
- Xiao, Z.; Liu, X.; Li, S.; Wu, G.; Tan, Y. Greenhouse intelligent recognition and replanting control system based on machine vision. In 2019 ASABE Annual International Meeting; American Society of Agricultural and Biological Engineers: St. Joseph, MI, USA, 2019; p. 1. [Google Scholar]
- Yang, Q.; Huang, G.; Shi, X.; He, M.; Ahmad, I.; Zhao, X.; Addy, M. Design of a control system for a mini-automatic transplanting machine of plug seedling. Comput. Electron. Agric. Agric. 2020, 169, 105226. [Google Scholar] [CrossRef]
- Han, L.H.; Mao, H.P.; Hu, J. Experiment on mechanical property of seedling pot for automatic transplanter. Trans. Chin. Soc. Agric. Eng. 2013, 29, 24–29. [Google Scholar]
- Han, C.; Xu, Y.; You, J.; Zhang, J.; Yuan, P. Parameter optimization of opener of semi-automatic transplanter for watermelon seedlings raised on compression substrate. Trans. CSAE 2019, 35, 48–56. [Google Scholar]
- Wen, Y.; Zhang, J.; Tian, J.; Duan, D.; Zhang, Y.; Tan, Y.; Li, X. Design of a traction double-row fully automatic transplanter for vegetable plug seedlings. Comput. Electron. Agric. 2021, 182, 106017. [Google Scholar] [CrossRef]
- Pérez-Ruiz, M.; Slaughter, D.C. Development of a precision 3-row synchronised transplanter. Biosyst. Eng. 2021, 206, 67–78. [Google Scholar] [CrossRef]
- Shao, Y.; Han, X.; Xuan, G.; Liu, Y.; Gao, C.; Wang, G.; Hu, Z. Development of a multi-adaptive feeding device for automated plug seedling transplanter. Int. J. Agric. Biol. Eng. 2021, 14, 91–96. [Google Scholar] [CrossRef]
- Rahul, K.; Raheman, H.; Paradkar, V. Design and development of a 5R 2DOF parallel robot arm for handling paper pot seedlings in a vegetable transplanter. Comput. Electron. Agric. Agric. 2019, 166, 105014. [Google Scholar] [CrossRef]
- Jorg, O.J.; Sportelli, M.; Fontanelli, M.; Frasconi, C.; Raffaelli, M.; Fantoni, G. Design, development and testing of feeding grippers for vegetable plug transplanters. AgriEngineering 2021, 3, 669–680. [Google Scholar] [CrossRef]
- Yue, R.; Hu, J.; Liu, Y.; Yao, M.; Zhang, T.; Shi, J. Design and working parameter optimization of pneumatic reciprocating seedling-picking device of automatic transplanter. Agriculture 2022, 12, 1989. [Google Scholar] [CrossRef]
- Yang, Q.; Ahmad, I.; Faheem, M.; Siddique, B.; Xu, H.; Addy, M. Development and assessment of belt-drive seedlings transmission device for fully-automatic vegetable transplanter. Comput. Electron. Agric. 2021, 182, 105958. [Google Scholar] [CrossRef]
- Ye, B.; Zeng, G.; Deng, B.; Yang, C.; Liu, J.; Yu, G. Design and tests of a rotary plug seedling pick-up mechanism for vegetable automatic transplanter. Int. J. Agric. Biol. Eng. 2020, 13, 70–78. [Google Scholar] [CrossRef]
- Hu, J.; Yan, X.; Ma, J.; Qi, C.; Francis, K.; Mao, H. Dimensional synthesis and kinematics simulation of a high-speed plug seedling transplanting robot. Comput. Electron. Agric. 2014, 107, 64–72. [Google Scholar] [CrossRef]
- Ji, D.; Liu, L.; Zeng, F.; Zhang, G.; Liu, Y.; Diao, H.; Zhao, Z. Design and Experimental Study of a Traction Double-Row Automatic Transplanter for Solanum Lycopersicum Seedlings. Horticulturae 2024, 10, 692. [Google Scholar] [CrossRef]
- Han, L.; Mao, H.; Hu, J.; Kumi, F. Development of a riding-type fully automatic transplanter for vegetable plug seedlings. Span. J. Agric. Res. 2019, 17, e0205. [Google Scholar] [CrossRef]
- Jiang, L.; Zhu, T.; Tang, Q.; Wu, J.; Jiang, D.; Huang, M. Mechanical Characteristics Testing and Parameter Optimization of Rapeseed Blanket Seedling Conveying for Transplanters. Agriculture 2024, 14, 699. [Google Scholar] [CrossRef]
- Jiang, L.; Tang, Q.; Wu, J.; Yu, W.; Zhang, M.; Jiang, D.; Wei, D. Design and Test of Seedbed Preparation Machine before Transplanting of Rapeseed Combined Transplanter. Agriculture 2022, 12, 1427. [Google Scholar] [CrossRef]
- Dupac, M. Mathematical modeling and simulation of the inverse kinematic of a redundant robotic manipulator using azimuthal angles and spherical polar piecewise interpolation. Math. Comput. Simul. 2023, 209, 282–298. [Google Scholar] [CrossRef]
- Khadatkar, A.; Mathur, S.M.; Dubey, K.; BhusanaBabu, V. Development of embedded automatic transplanting system in seedling transplanters for precision agriculture. Artif. Intell. Agric. 2021, 5, 175–184. [Google Scholar] [CrossRef]
- Yin, J.; Zhu, D.; Liao, J.; Zhu, G.; Wang, Y.; Zhang, S. Automatic steering control algorithm based on compound fuzzy PID for rice transplanter. Appl. Sci. 2019, 9, 2666. [Google Scholar] [CrossRef]
- Wen, Y.; Zhang, L.; Huang, X.; Yuan, T.; Zhang, J.; Tan, Y.; Feng, Z. Design of and experiment with seedling selection system for automatic transplanter for vegetable plug seedlings. Agronomy 2021, 11, 2031. [Google Scholar] [CrossRef]
- Tong, Z.; Yu, G.; Zhao, X.; Liu, P.; Ye, B. Design of vegetable pot seedling pick-up mechanism with planetary gear train. Chin. J. Mech. Eng. 2020, 33, 1–11. [Google Scholar] [CrossRef]
- Jin, X.; Li, D.; Ma, H.; Ji, J.; Zhao, K.; Pang, J. Development of single row automatic transplanting device for potted vegetable seedlings. Int. J. Agric. Biol. Eng. 2018, 11, 67–75. [Google Scholar] [CrossRef]
- Hu, S.Y.; Hu, M.J.; Zhang, W.Y. Experimental and Simulation Study on Mechanical Properties of Pepper Plug Seedlings. J. Chin. Agric. Mech. 2022, 43, 9–18. (In Chinese) [Google Scholar]














Disclaimer/Publisher’s Note: The statements, opinions and data contained in all publications are solely those of the individual author(s) and contributor(s) and not of MDPI and/or the editor(s). MDPI and/or the editor(s) disclaim responsibility for any injury to people or property resulting from any ideas, methods, instructions or products referred to in the content. |
© 2024 by the authors. Licensee MDPI, Basel, Switzerland. This article is an open access article distributed under the terms and conditions of the Creative Commons Attribution (CC BY) license (https://creativecommons.org/licenses/by/4.0/).
Share and Cite
Zhou, B.; Miao, H.; Guan, C.; Ji, X.; Wang, X. Design and Test of Seedling-Picking Mechanism of Fully Automatic Transplanting Machine. Appl. Sci. 2024, 14, 9235. https://doi.org/10.3390/app14209235
Zhou B, Miao H, Guan C, Ji X, Wang X. Design and Test of Seedling-Picking Mechanism of Fully Automatic Transplanting Machine. Applied Sciences. 2024; 14(20):9235. https://doi.org/10.3390/app14209235
Chicago/Turabian StyleZhou, Biao, Hong Miao, Chunsong Guan, Xin Ji, and Xiaochan Wang. 2024. "Design and Test of Seedling-Picking Mechanism of Fully Automatic Transplanting Machine" Applied Sciences 14, no. 20: 9235. https://doi.org/10.3390/app14209235
APA StyleZhou, B., Miao, H., Guan, C., Ji, X., & Wang, X. (2024). Design and Test of Seedling-Picking Mechanism of Fully Automatic Transplanting Machine. Applied Sciences, 14(20), 9235. https://doi.org/10.3390/app14209235

