Featured Application
This study aimed to synthesize a novel biomass-based, chemically activated carbon from Pinus radiata sawdust and to investigate its effectiveness in the removal of wood dyes from aqueous solutions in a fixed-bed column.
Abstract
In this paper, an activated carbon obtained from Pinus radiata sawdust is applied to remove blue, red, and black wood dyes from aqueous solutions in a fixed-bed column. The flow rate (7.7–30.8 mL min−1), initial dye concentration (25–500 mg L−1), and bed height (2–4 cm) highly influence the breakthrough-curves’ features. The results indicate that the adsorption capacity increased by decreasing the flow rate and increasing the initial dye concentration, except for the black dye, and increasing bed height, except for the red dye. In addition, the breakthrough time changed by modifying the studied variables. The curves became steeper as the flow rate increased and as the bed height decreased. Also, by increasing the inlet dye concentration, the breakthrough time decreased significantly, and sharper breakthrough curves were obtained. The activated carbon with a surface area of 2826 m2 g−1 led to high values of the adsorption capacity between 150 and 1300 mg g−1. The Yoon–Nelson and Thomas models were the ones that best described the adsorption data. The activated carbon saturated with black dye could be used in three successive cycles after regeneration with H2O2.
1. Introduction
Industrial effluents frequently contain dyes that are poisonous, carcinogenic, mutagenic, allergic, and/or resistant to biological degradation [1,2]. Furthermore, the color they give to effluents makes it difficult to disperse sunlight, which also interferes with photosynthesis and limits the ability of aquatic biota to develop and function. Moreover, due to the complexity of the dye’s structure molecules, their removal becomes difficult, and dye-laden effluents from industries continue to be the most complicated to treat [1,3]. Hence, conventional treatment methods have been applied, such as physical, chemical, and biological methods, but they are not effective and cannot, therefore, be used to control the enormous amount of organic contaminants that are discharged in the effluents. The adsorption technique is preferable for industrial processes because it has a straightforward design, and it is simple to use, inexpensive, and feasible at extremely low concentrations; therefore, it is an effective method for wastewater treatment [3,4,5].
Activated carbons are well-known adsorbents used for their outstanding adsorption capacity. However, the cost of production and the difficulty of regeneration make them expensive [5,6]. Therefore, there is a growing interest in finding readily accessible and affordable options to substitute commercial activated carbons with other materials derived from wastes, such as sawdust, orange peel, or corn cobs. Particularly, activated carbons derived from biomass wastes usually have several advantages, such as being simple to prepare, affordable, versatile, and renewable [7,8]. Woody materials are considered a good alternative in the manufacture of activated carbon since they have the proper carbon content and a low level of ash. Typically, the lumber industry produces enormous amounts of wood waste in the form of sawdust, which is periodically burned for energy or dumped at disposal sites nearby since they are not fully utilized [9]. Several studies have reported the use of sawdust as a precursor of activated carbons. Thus, Gupta et al. [3] used sawdust from Acacia nilotica to produce activated carbon for the removal of Indigo Carmine dye. Kumar et al. [10] investigated the removal of Bismark Brown dye onto activated carbons from rubberwood sawdust, and Khasri et al. [9] used Intsia bijuga sawdust to remove basic and reactive dyes.
As an established method for comparing adsorbents, batch experiments were commonly chosen to assess their capacity for removing different adsorbates. Although these studies are relevant, the continuous fixed-bed column is the most commonly used for wastewater treatment in industries since it presents numerous advantageous, such as easy operation, high yield, and simplicity of scaling up [2,11,12]. Then, to optimize the column process, it is very important to perform the modeling of the dynamic behavior, since the concentration in the liquid and solid phases changes with time and space, through the prediction of the breakthrough-curve’s shape based on various models like Thomas, Yoon–Nelson, and Bohart–Adams. In addition, due to the flexibility of the column to distinct processes and easy handling, it is the preferred option for industries [2,8].
Previous studies [13] in batch mode were performed with several activated carbons from pine sawdust to remove blue, red, and black wood dyes from aqueous solutions, demonstrating that those carbons are capable adsorbents for dye removal since some presented high adsorption capacities at high initial dye concentrations in a short time. Nevertheless, for the shift to practical and large-scale applications, design and optimization of the fixed-bed column process are needed. Thus, a suitable quantitative model can be used to analyze, predict, and optimize the adsorption process under changing conditions [14].
As far as the authors know, there are no studies on the use of activated carbon produced from pine sawdust in continuous mode. Therefore, following the previous works on wood dye adsorption in batch mode [13], the carbon activated with KOH at 850 °C and a ratio of 1:4 (w/w) with the higher adsorption efficiency was selected to carry out adsorption studies in a fixed-bed column, and the influence of inlet dye concentration, flow rate, and bed height on adsorption performance was analyzed.
2. Materials and Methods
2.1. Materials
The pine (Pinus radiata) sawdust (PS) was provided by a local sawmill (Lugo, Spain). Acidic wood dyes were utilized: Blue for wood AGN-270% (C22H16N3NaO6S), Red for wood GRA-200% (C17H11F3N3NaO4S), and Black Hispalan M-RN-140% (C40H20CrN6NaO14S2−2). Potassium hydroxide (KOH, 85%, Probus, Badalona, Spain), hydrochloric acid (HCl, 37%, Sigma Aldrich, Steinheim, Germany), and hydrogen peroxide (H2O2, 33%, Quimipur, Madrid, Spain) were used.
2.2. Preparation and Characterization of the Activated Carbon
PS was prepared with air-drying and sieving to a fraction between 0.5 and 1 mm and then stored in a plastic container before being employed as a precursor for activated carbon production. In an initial step to establish an inert atmosphere in the oven (Nabertherm GmbH, Lilienthal, Germany), nitrogen flow (34 L h−1) was kept for 30 min. Sawdust carbonization (666.3 g, 60 g per lot) was carried out at 600 °C for 1 h under a nitrogen atmosphere (34 L h−1) in an oven, using a temperature ramp of 5 °C min−1 until reaching the target temperature. After that, the biochar (25.6 g) was mixed with the activating agent (KOH pellets, Probus, Badalona, Spain) at a ratio of 1:4 (wcarbon/wKOH) with milling. The mixture was activated in the oven at 850 °C for 2 h with a temperature ramp of 5 °C min−1. The same nitrogen flow (34 L h−1) was applied. After cooling down, the activated carbon was put in contact with agitation with HCl (0.1 M) at the ratio of 1 g carbon:100 mL HCl for 15 min followed by washing with double-distilled water until a stable pH was reached. The activated carbon (PSAC, 9.2 g) was then dried overnight at 105 °C, and the activated carbon yield was calculated from the weight loss. N2 and CO2 adsorption isotherms were obtained as described by Pimentel et al. [13] to determine the carbon surface area and pore volume distribution. The isotherms were obtained using an ASAP 2020 sorption analyzer (Micromeritics, Norcross, GA, USA) and were recorded at −196 °C for N2 and 0 °C for CO2 using a Dewar with liquid nitrogen or with an ice bath, respectively. Prior to the experiments, the samples were degassed under vacuum at 300 °C for 1 h. The surface area was determined using the Brunauer–Emmet–Teller (BET) equation, and the Barret–Joyner–Halenda (BJH) isotherm was used to determine the mesopore volume. The total pore volume was determined at a relative pressure of 0.99. The value obtained was used to calculate the micropore volume based on the mesopore volume, neglecting the macropore volume (from the BJH equation). The pore size distribution was determined using the two-dimensional, non-local density functional theory (2D-NLDFT) included in the MicroActive v.6.00 software package (Micromeritics Instruments Corporation) that allows for the calculation of this distribution using CO2 and N2 adsorption data simultaneously. The last calculation takes into account a wider analysis of pore size distribution that includes the ultramicropore range.
2.3. Adsorption in Fixed-Bed Column
The adsorption experiments in a fixed-bed column were carried out at ambient temperature (approximately 20 °C) using a cylindrical tube (internal diameter 1.86 cm; height 12.5 cm) made from Pyrex glass as illustrated in Figure 1. Glass wool was placed at the top and bottom of the column to prevent the movement of the adsorbent. The column was filled with a known amount of adsorbent, 0.5 or 1 g to achieve a specific bed height of 2 or 4 cm, respectively. A dye solution at a predefined concentration (25–500 mg L−1) was pumped with a peristaltic pump (Heidolph PD5201, Heidolph, Schwabach, Germany) at distinct flow rates of 7.7 or 30.8 mL min−1 throughout the fixed-bed of the PSAC in an up-flow configuration. In the previous batch study [13], it was reported that the greater adsorption percentage was attained at pH = 2 for the black dye and at the natural pH (pH of dye solution) for blue and red dyes; therefore, the experiments were performed at these pH values. For each experiment, samples were collected at the outflow at different times, and the dye concentration was measured with a UV/Vis spectrometer (V-630, Jasco, Tokyo, Japan) at 602 nm, 506 nm, and 572 nm for blue, red, and black dyes, respectively.
Figure 1.
The fixed-bed adsorption setup.
2.4. Analysis of Fixed-Bed Adsorption Process
The experimental breakthrough curve (BTC) was used to calculate the breakthrough time (tb) and the saturation time (ts) when the concentration of the dye at the outlet stays approximately constant (i.e., steady state has been reached). The time of breakthrough was calculated as the time at which the dye concentration at the outlet (Ct) reaches 5% of the dye concentration at the inlet (C0) [1]. Usually, the saturation time is the time at which the dye concentration at the outlet reaches that at the inlet (Ct/C0 = 1). The adsorption capacity of the PSAC bed (qbed, mg g−1) was determined with numerical integration of the concentration profile (Ct/C0) of the breakthrough curve according to the trapezoidal rule (Equation (1)):
where toper is the total operating time (min), mbed is the amount of activated carbon used in the fixed-bed column (g), and Q is the feed flow (L min−1). Other important parameters of the BTC were the total time of the adsorption process (Δt, min), the volume of effluent (Vef, L), and the mass transfer zone (MTZ, cm), which corresponds to the adsorbent bed space in which the greatest exchange between adsorbate and adsorbent molecules takes place with time and depends on the rate of adsorption and the inlet flow rate [6,15,16]. Furthermore, it allows for the verification of whether the adsorbent is being efficiently used for dye adsorption in a dynamic process, since MTZ represents the region of the bed where the adsorbate is most efficiently and quickly adsorbed [11]. The parameters were determined from the following equations:
where L is the bed height (cm).
The percentage of dye removal is given by Equation (5):
where qtotal (mg) is the total mass of dye adsorbed given by Equation (6), and mtotal (mg) is the amount of adsorbate accumulated in the column provided by Equation (7) [9]:
where Q is the feed flow (L min−1), toper is the total operating time (min), and C0 and Ct represent the initial dye concentration and the dye concentration (mg L−1) at any time t (min), respectively.
2.5. Modeling Dye Adsorption in Fixed-Bed Column
Three empirical kinetic models (Thomas, Yoon–Nelson, and Bohart–Adams models) were used to further study the BTCs, determine the greatest adsorption capacity and the half-time of the column’s breakthrough (τ), as well as to evaluate the adsorption’s mechanism and effectiveness of the column for dye adsorption. Several researchers [17] have concluded that the use of non-linear regression contributes to better results than linearized equations [18]. For this reason, a non-linear method has been employed in the present work using the Solver tool included in Microsoft Excel 2312 (Microsoft 365 MSO, Spain) that employs the GRG algorithm in order to minimize the sum of squared error (SSE). All the empirical models can be represented by the following non-linear mathematical expression (Equation (8)), though “a” and “b” parameters are different in each model.
where C0 and Ct represent the initial dye concentration and the dye concentration (mg L−1) at any time t (min), respectively.
2.5.1. Thomas Model
The Thomas model is based on the premise that the adsorption equilibrium fits the Langmuir model and the kinetic process follows the pseudo-second-order model [19]. According to this model, neither diffusion nor axial dispersion are the rate-limiting steps. It assumes that chemical reactions and interfacial mass transfer govern the adsorption process. Equation (9) is the nonlinear equation of the Thomas model:
where KTh is the Thomas rate constant (L mg−1 min−1), t is time (min−1), qt is the amount of dye adsorbed per gram of adsorbent (mg g−1), m is the adsorbent mass (g), and Q is the flow rate (mL min−1).
2.5.2. Yoon–Nelson Model
This model is based on the assumption that the rate of decrease in the probability of the adsorption of the adsorbate is proportional to the probability of the adsorbate adsorption and the adsorbate breakthrough on the adsorbent [20]. It considers the heterogeneous adsorption process in a flow system and does not need specific information about the adsorbate [21]. The non-linear mathematical form is provided by Equation (10) [22,23]:
where KYN is the Yoon–Nelson rate coefficient (min−1) and τ is the time needed for retaining 50% of the initial adsorbate (min).
2.5.3. Bohart–Adams Model
This model is based on the surface reaction theory and proposes that equilibrium does not happen immediately, while the rate of adsorption is proportional to the adsorption capacity of the adsorbent and the concentration of the adsorbed molecules. Usually, this model is applied to describe the initial part of the breakthrough curve. Equation (11) provides the non-linear form of this model [2,24]:
where KBA is the Bohart–Adams coefficient (L mg−1 min−1), N0 is the sorption capacity of the adsorbent (mg L−1), Z is the bed height (cm), and F is the superficial velocity (cm min−1) [19,25].
2.5.4. Error Analysis
To evaluate the good-fitting of the previously mentioned models with the experimental results to describe the adsorption process, an error analysis was performed. The correlation coefficient R2 alone could not be enough to validate the best model, because it only represents the linear fitness between the isotherms and experimental data. Therefore, in this work, error analysis through the sum of squares error (SSE) (Equation (12)) together with the assessed determination coefficient (R2) (Equation (13)) from regression analysis were employed to select the model that best fit the adsorption experimental data.
where yc is the ratio of effluent to influent dye concentrations calculated using the model, ye is the ratio of effluent to influent dye concentrations using experimental conditions, n is the number of experiments, i is the experiment number and SST is the total sum of squares [25,26].
2.6. PSAC Regeneration
Adsorbent regeneration was performed based on the results of previous experiments in batch mode that demonstrated that it was only effective for the black dye using hydrogen peroxide as the desorption agent. However, as the results obtained in batch mode are not usually applicable to continuous systems and it was reported that increasing the H2O2 concentration increases the regeneration efficiency, the concentration of H2O2 was increased four times [26,27]. Thus, adsorption/desorption cycles were only applied to the black dye. The adsorption stage was carried out, as previously explained in Section 2.3, at an initial concentration of 25 mg L−1, a flow rate of 7.7 mL min−1, and a bed height of 2 cm or at an initial concentration of 100 mg L−1, a flow rate of 30.8 mL min−1, and a bed height of 4 cm. The dye concentration after adsorption was measured as previously mentioned. Once the adsorption experiment was completed, the saturated PSAC was put in contact with 1.2% w/v H2O2 by pumping the solution through the packed bed column in an up-flow mode for 4 h at room temperature at a flow rate of 7.7 mL min−1. Afterwards, the adsorbent was washed with distilled water.
3. Results and Discussion
3.1. Physical Characterization of PSAC
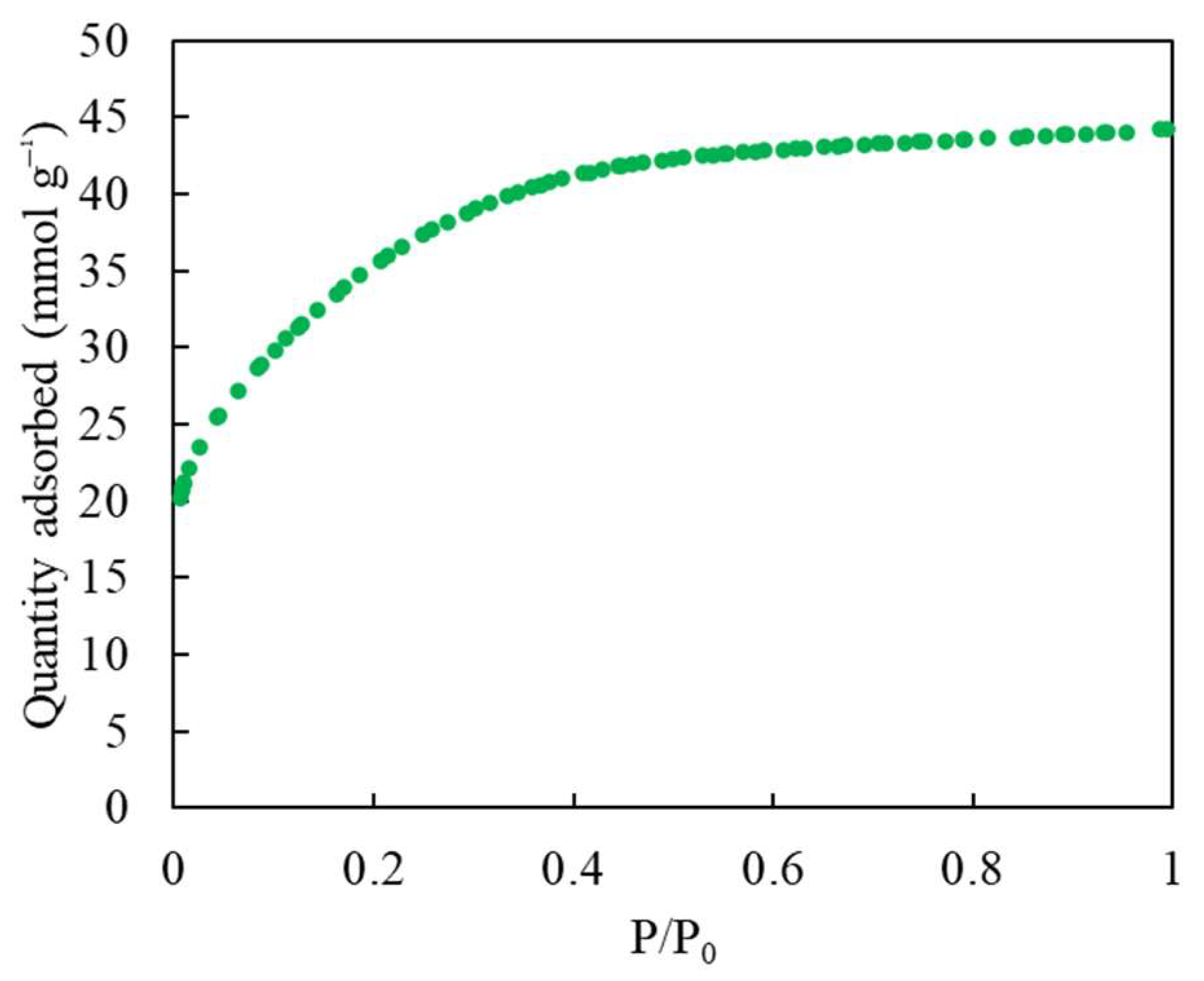
The N2 adsorption isotherm of the PSAC is shown in Figure 2. Its shape suggests that it belongs to the Type I isotherm, agreeing with the IUPAC classification [28], presenting the same behavior as that produced on a small scale [29]. This type of isotherm is characteristic of a microporous adsorbent, which is in agreement with the surface area calculated with CO2 [30]. In addition, the fact that it presents a very wide knee, which is in agreement with the Type Ib classification, implies an important generation of mesopores and can be more interesting for the adsorption of dyes (large molecules).
Figure 2.
Nitrogen adsorption isotherm at −196 °C of the PSAC.
The surface area calculated using adsorption of N2 and CO2 at −196 °C and 0 °C, respectively, and other textural properties are presented in Table 1. The high SBET and total pore volume of the PSAC tend to greatly facilitate the capacity of dye removal. The average pore diameter determined with the N2 isotherm data is higher than the highest molecular distance between two extreme atoms of the blue, red, and black dyes, 1.37 nm, 1.28 nm, and 1.53 nm, respectively, which could facilitate pore diffusion [13,31]. However, the pore size distribution determined with the N2 and CO2 adsorption data simultaneously has shown a lower average pore size (Table 1), since CO2 presented a smaller kinetic diameter than N2 with high accessibility to the very narrow pores, which may indicate that part of the porous structure is not available for the adsorption of these dyes due to size exclusion and also lead to diffusion limitations [32]. Figure 3 shows the pore size distribution of the PSAC with a broad peak between 2 and 5 nm, corresponding to the mesoporous region and several peaks in the microporous region (less than 2 nm), which can limit dye diffusion. This could be corroborated by the high CO2 surface area, which reveals the presence of ultramicropores (<0.7 nm) (approximately 30% of the overall volume) that are not available for dye adsorption.
Table 1.
Surface characterization of the activated carbon prepared.
Figure 3.
Pore size distribution of the PSAC.
3.2. Effect of Flowrate
In general, a breakthrough curve (BTC) is represented by a graph with Ceffluent or Ceffluent/Cinfluent versus the experimental time or the treated volume. The BTC tendency and time required to reach the breakpoint are important factors for the fixed-bed column design and to check the practical application in industry. The shape of the curve can vary with sorbent characteristics, inlet adsorbate concentration, inlet flowrate, bed height, or diameter of the column. Thus, the analysis of the BTC is essential for the effective design of the column [25].
The flow rate is a critical variable to determine the efficiency of the adsorbent for application in a large-scale continuous process. The influence of the flow rate on dye adsorption on the PSAC was investigated by varying the flow rate (7.7 and 30.8 mL min−1) at fixed values of the inlet dye concentration and bed height. The results are shown in Figure 4.
Figure 4.
Breakthrough curves for blue (a), red (b), and black (c) dye adsorption onto the PSAC at different flow rates (inlet dye concentration: 500 mg L−1 for blue and red and 100 mg L−1 for black dye; bed height: 4 cm; temperature: 20 °C).
It is observed that, by increasing the flow rate, the breakthrough curve became steeper and the breakthrough time decreased (Table 2) due to the increased mass-transfer rate in the adsorption zone. Similar results were obtained by Al-Mahbashi et al. [33] for the removal of dye-contaminated effluent with sewage-sludge-based biochar, Topare and Bokil [34] for the adsorption of textile industry effluent using activated carbon prepared from agro-waste materials, and Ali et al. [35] for the adsorption of tartrazine anionic dye with synthesized polystyrene/magnetite nanocomposite. Additionally, except for the red dye, the adsorption capacity decreased with an increasing flow rate. This is because, at high flow rates, the residence time of the dyes in the column is reduced, which results in less contact time between the dye and the adsorbent, and intraparticle diffusion may be limited [25]. Furthermore, it is observed that, by increasing the flow rate fed to the column, higher values of C/C0 tend to be reached. This fact may be caused by an increase in turbulence generated by using a greater flow rate and, therefore, an increase in mass-transfer processes.
Table 2.
Estimated parameters obtained from the BTCs corresponding to the adsorption of blue, red, and black dyes onto the PSAC in function of flow rate (bed height: 4 cm; temperature: 20 °C).
The variation that can be observed in the slope of the curves and in the adsorption capacity can be explained by limitations on the mass transfer [36].
3.3. Effect of Inlet Concentration
The influence of the inlet dye concentration was investigated at a constant flow rate of 7.7 mL min−1, a bed height of 2 cm, and decreasing the initial dye concentration from 500 to 100 mg L−1 for the blue and red dyes and from 100 to 25 mg L−1 for the black dye. The results are shown in Figure 5 and Table 3.
Figure 5.
Breakthrough curves for blue (a), red (b), and black (c) dye adsorption onto the PSAC at different influent concentrations (flow rate: 7 mL min−1; bed height: 2 cm; temperature: 20 °C).
Table 3.
Estimated parameters obtained from BTCs corresponding to the adsorption of blue, red, and black dyes onto the PSAC in function of inlet concentrations (flow rate: 7.7 mL min−1; bed height: 2 cm; temperature: 20 °C).
It is observed that tb decreased significantly and sharper BTCs were obtained by increasing the inlet dye concentration, possibly because a reduced concentration gradient generates a slower transport. The mass-transfer driving force increases along with the influent concentration and dye loading rate, which results in a reduction in the length of the adsorption zone and enhanced performance [36]. Increasing the initial dye concentration led to an increase in the MTZ because of a fast-transport phenomena [25]. Similar results were obtained by Abrouki et al. [37] using agricultural biomass for the adsorption of textile dye, Kashri and Ahmad [9] using Intsia bijuga sawdust-based activated carbon for dye adsorption, and Topare and Bokil [34] using activated carbon prepared from agro-wastes for the adsorption of textile industry effluent.
3.4. Effect of Adsorbent Bed Height
The experimental BTCs for the adsorption of the blue, red, and black dyes on the PSAC at distinct bed lengths of 2 and 4 cm, and an inlet dye concentration of 500 mg L−1 for the blue and red dyes and 100 mg L−1 for the black dye at a flow rate of 7.7 mL min−1 are depicted in Figure 6. It is observed that both the breakthrough time and the removal efficiency increased with increasing bed height (Table 4) [25]. On the other hand, the shape of the curves was, in general, steeper for the lower bed height because of the reduced mass-transfer zone due to the decrease in adsorbent load, which can lead to a reduction in the adsorption capacity and a faster adsorption rate. By increasing the bed height, the number of active sites for adsorption also increase because of the increased surface area [1,25,33]. With the increase in the bed height, it was more difficult to reach saturation for the operation time since C/C0 values are lower due to the availability of higher adsorption sites.
Figure 6.
BTC curves for blue (a), red (b), and black (c) dye adsorption onto the PSAC at distinct influent concentrations (initial dye concentration: 500 mg L−1 for blue and red and 100 mg L−1 for black dye; flow rate: 7 mL min−1; temperature: 20 °C).
Table 4.
Estimated parameters obtained from BTCs corresponding to the adsorption of blue, red, and black dyes onto the PSAC in function of bed height (500 mg L−1 for blue and red and 100 mg L−1 for black dye; flow rate: 7.7 mL min−1; temperature: 20 °C).
Additionally, as a comparison, Figure 7 shows in more detail the dye behavior at the same adsorption conditions. It revealed, in agreement with the previous results, that the PSAC is more effective in adsorbing the blue dye since the retention time is higher during the experiment. However, for the other two dyes, especially for the black dye, the release of dye occurs in the outlet effluent in a short period of time. In addition, mass-transfer limitations within the bed, due to the dye molecular size and structure, could have an impact on their access to the microporous structure of the carbon resulting in a slower adsorption capacity, mainly for the black dye, the biggest one and with a more complex structure, preventing to reach the adsorbent saturation within the experimental time [38].
Figure 7.
A comparison of fixed-bed column three-dye adsorption onto the PSAC in function of time (initial dye concentration: 100 mg L−1; flow rate: 7 mL min−1; bed height: 2 cm; temperature: 20 °C).
By comparing the adsorption capacity of the PSAC (Table 4) with that of other biomass-based activated carbons reported in the literature, it can be concluded that the PSAC has a high capacity for dye adsorption. As an example, the adsorption capacity of Acacia nilotica sawdust activated carbon for Indigo Carmine dye was 24.67 mg g−1 at a bed height, an initial dye concentration, and a flow rate of 30 cm, 100 mg L−1, and 250 mL h−1, respectively [3]. Employing sludge-sawdust activated carbon as an adsorbent for malachite green removal, a maximum adsorption capacity of 565 mg g−1 was obtained at an inlet dye concentration of 50 mg L−1, a flow rate of 20 mL min−1, and a bed length of 6 cm [39]. An adsorption capacity of 82.35 mg g−1 was achieved for the removal of reactive red 195 dye by Adenanthera paronina L seed activated carbon at an inlet dye concentration, a flow rate, and a bed length of 75 mg L−1, 10 mL min−1, and 5 cm, respectively [7].
3.5. Dynamic Modeling of Fixed-Bed Column
The modeling of the continuous adsorption process was carried out to predict the dynamics of the process and obtain the corresponding kinetic parameters. From the experimental data, it was possible to obtain the fit (Figure 8); the variables determined in each model, estimated with non-linear regression analysis, are presented in Table 5.
Figure 8.
Non-linear plots for Thomas, Yoon–Nelson, and Bohart–Adams for wood dye adsorption onto the PSAC (a) Blue dye 500 mg L−1, 7.7 mL min−1, 2 cm; (b) Blue dye 100 mg L−1, 7.7 mL min−1, 2 cm; (c) Blue dye 500 mg L−1, 30.8 mL min−1, 4 cm; (d) Blue dye 500 mg L−1, 7.7 mL min−1, 4 cm; (e) Red dye 100 mg L−1, 7.7 mL min−1, 2 cm; (f) Black dye 100 mg L−1, 7.7 mL min−1, 2 cm; (g) Black dye 25 mg L−1, 7.7 mL min−1, 2 cm; (h) Black dye 100 mg L−1, 7.7 mL min−1, 4 cm.
Table 5.
BTC model data for dye adsorption onto the PSAC.
In general, for the cases in which it was not possible to obtain an adjustment, it is probably because, apart from not reaching saturation (C/C0 = 1), the ideal “S” shape profile produced in ideal adsorption systems was not achieved once the dye began to be released at very short times. On the other hand, in cases where an adjustment is only obtained for the first part, the BTC becomes elongated in the second region without reaching saturation, which may be due to mass-transfer limitations or non-uniform flow [40]. Moreover, an “S” shape profile is often associated with the adsorption of the smallest and simplest dye molecules, which could be obtained in some cases for the blue dye, which is the dye with a less complex chemical structure [13,41].
The results presented in Table 5 reveal good correlations (R2 > 0.9) for both the Thomas and Yoon–Nelson models for the three dyes with a low SSE. The Thomas model allows for us to assume irrelevant radial and axial dispersion and insignificant changes on temperature and pressure inside the column. Apart from that, and in agreement with batch experiments in which the intraparticle diffusion model showed multilinearity for blue and red dye adsorption with a good fit for the first stage and a good linear fit for the black dye without multilinearity, it suggests that external and intraparticle diffusion do not represent the rate-limiting stages, but both can have influence on the adsorption process [39]. The Yoon–Nelson model also represents a good fit, and many times is similar to the results of the Thomas model. Hui and Zaini 2022 [39], Alardhi et al. 2020 [1], and Silva et al. 2021 [42] also reported the same observations. In addition, the worst fit to the Bohart–Adams model suggests that intraparticle diffusion forces and external mass-transfer resistances are not negligible [25].
Regarding the BTCs for the blue dye, in which it was possible to obtain a complete adjustment, the experimental (qexp) and predicted (qt) adsorption capacities did not differ significantly.
Regarding the Thomas model, for the blue dye, KTh decreased with an increasing initial dye concentration, while for the black dye, KTh increased; in both cases, qt decreased. Also, for the blue dye, KTh increased and qt decreased with an increasing flow rate. These changes can be related to the dye concentration gradient between the solid and liquid phases, which behaved as a driving force for the mass-transfer process [25,35]. On the other hand, KTh decreased and qt increased with increasing bed height since the driving force became stronger due to the greater availability of active sites [43]. Thus, a higher bed height and lower initial dye concentration and flow rate favored dye adsorption as also observed by Gupta et al. [3].
Concerning the Yoon–Nelson model, KYN increased with increasing initial dye concentration and flow rate, while KYN decreased with increasing bed height. In addition, τ decreased with increasing initial dye concentration and flow rate and increased with increasing bed height. The competition among dye molecules increases as the initial dye concentration increases, which leads to a higher uptake rate [1,25].
3.6. PSAC Regeneration
Regeneration and reuse of the adsorbent are essential to minimize the cost and maximize the potential of the adsorbent. In this work, regeneration was only performed for the black dye since, in previous work, only promising results were obtained for the black dye using hydrogen peroxide as a desorption agent, but effective desorption was not achieved for the red and blue dyes. Figure 9 and Table 6 show the results obtained for three adsorption/desorption cycles at different inlet dye concentrations. It is observed that both breakthrough time and adsorption capacity decreased with every cycle since active sites are lost due to a progressive degradation of the PSAC surface with the continuous operational conditions and the dye molecules that are irreversibly adsorbed [1,44]. However, it was less significant for the lower inlet dye concentration.
Figure 9.
BTC curves for the adsorption of black dye onto regenerated PSAC beds at different adsorption/desorption cycles (flow rate: 7.7 mL min−1; bed height: 2 cm (a,b) and 4 cm (c,d); regeneration time: 4 h).
Table 6.
Parameters obtained from BTC analysis for black dye adsorption on regenerated PSAC beds.
Moreover, in every cycle, the volume of effluent needed for the experiment was significantly reduced while the MTZ was maintained, which means that the mass transfer is still occurring, and the adsorbent is still capable of adsorbing dye molecules. So, mainly at 25 mg L−1, the PSAC possesses a good capability of regeneration since the reduction in adsorption efficiency only corresponds to 17%.
4. Conclusions
An activated carbon from pine sawdust chemically activated with KOH was produced for wood dye adsorption. The carbon had a high surface area and total pore volume of 2826 m2 g−1 and of 1.54 cm3 g−1, respectively. Dye adsorption onto the activated carbon in a fixed-bed column revealed that the adsorption capacity was affected by the flow rate, inlet dye concentration, and bed height. The breakthrough curves became steeper with a higher flow rate and inlet dye concentration and a lower bed height. The maximum bed adsorption capacity of 1283.1 mg g−1 was obtained at an inlet dye concentration of 500 mg L−1, flow rate of 7.7 mL min−1, and bed length of 4 cm. The fixed-bed column behavior was best described by the Thomas and Yoon–Nelson models. Regeneration experiments for ACPS saturated with the black dye using hydrogen peroxide revealed that the carbon can be used for at least three cycles at an inlet concentration of 25 mg L−1 with low-capacity loss. The results of the present work demonstrated that pine sawdust KOH activated carbon can be an alternative to commercial activated carbons for treating industrial wastewater containing dyes.
Author Contributions
Investigation, validation, visualization, writing—original draft, C.H.P.; methodology, supervision, funding acquisition, writing—review and editing, M.S.F., D.G.-D. and J.G.-Á. All authors have read and agreed to the published version of the manuscript.
Funding
This work was financially supported by Xunta de Galicia (ED431B 2020/039).
Institutional Review Board Statement
Not applicable.
Informed Consent Statement
Not applicable.
Data Availability Statement
The data presented in this study are available on request from the corresponding author.
Conflicts of Interest
The authors declare no conflicts of interest.
References
- Alardhi, S.M.; Albayati, T.M.; Alrubaye, J.M. Adsorption of the Methyl Green Dye Pollutant from Aqueous Solution Using Mesoporous Materials MCM-41 in a Fixed-Bed Column. Heliyon 2020, 6, e03253. [Google Scholar] [CrossRef] [PubMed]
- Makrigianni, V.; Giannakas, A.; Hela, D.; Papadaki, M.; Konstantinou, I. Adsorption of Methylene Blue Dye by Pyrolytic Tire Char in Fixed-Bed Column. Desalin. Water Treat. 2017, 65, 346–358. [Google Scholar] [CrossRef]
- Gupta, T.; Ansari, K.; Lataye, D.; Kadu, M.; Khan, M.A.; Mubarak, N.M.; Garg, R.; Karri, R.R. Adsorption of Indigo Carmine Dye by Acacia Nilotica Sawdust Activated Carbon in Fixed Bed Column. Sci. Rep. 2022, 12, 15522. [Google Scholar] [CrossRef] [PubMed]
- Wang, Q.; Lai, Z.; Luo, C.; Zhang, J.; Cao, X.; Liu, J.; Mu, J. Honeycomb-like Activated Carbon with Microporous Nanosheets Structure Prepared from Waste Biomass Cork for Highly Efficient Dye Wastewater Treatment. J. Hazard. Mater. 2021, 416, 125896. [Google Scholar] [CrossRef] [PubMed]
- Khan, T.A.; Rahman, R.; Khan, E.A. Adsorption of Malachite Green and Methyl Orange onto Waste Tyre Activated Carbon Using Batch and Fixed-Bed Techniques: Isotherm and Kinetics Modeling. Model. Earth Syst. Environ. 2017, 3, 1–14. [Google Scholar] [CrossRef]
- Alimohammadi, Z.; Younesi, H.; Bahramifar, N. Batch and Column Adsorption of Reactive Red 198 from Textile Industry Effluent by Microporous Activated Carbon Developed from Walnut Shells. Waste Biomass Valorization 2016, 7, 1255–1270. [Google Scholar] [CrossRef]
- Ashokan, P.; Asaithambi, M.; Sivakumar, V.; Sivakumar, P. Batch and Column Mode Adsorption Studies of Reactive Red 195 Dye Using Adenanthera Paronina L Seed Activated Carbon. Groundw. Sustain. Dev. 2021, 15, 100671. [Google Scholar] [CrossRef]
- Aichour, A.; Zaghouane-Boudiaf, H.; Mohamed Zuki, F.B.; Kheireddine Aroua, M.; Ibbora, C.V. Low-Cost, Biodegradable and Highly Effective Adsorbents for Batch and Column Fixed Bed Adsorption Processes of Methylene Blue. J. Environ. Chem. Eng. 2019, 7, 103409. [Google Scholar] [CrossRef]
- Khasri, A.; Ahmad, M.A. Adsorption of Basic and Reactive Dyes from Aqueous Solution onto Intsia Bijuga Sawdust-Based Activated Carbon: Batch and Column Study. Environ. Sci. Pollut. Res. 2018, 25, 31508–31519. [Google Scholar] [CrossRef]
- Kumar, B.G.P.; Miranda, L.R.; Velan, M. Adsorption of Bismark Brown Dye on Activated Carbons Prepared from Rubberwood Sawdust (Hevea Brasiliensis) Using Different Activation Methods. J. Hazard. Mater. 2005, 126, 63–70. [Google Scholar] [CrossRef]
- Patel, H. Fixed-Bed Column Adsorption Study: A Comprehensive Review. Appl. Water Sci. 2019, 9, 45. [Google Scholar] [CrossRef]
- Parimelazhagan, V.; Jeppu, G.; Rampal, N. Continuous Fixed-Bed Column Studies on Congo Red Dye Adsorption-Desorption Using Free and Immobilized Nelumbo Nucifera Leaf Adsorbent. Polymers 2022, 14, 54. [Google Scholar] [CrossRef] [PubMed]
- Pimentel, C.H.; Freire, M.S.; Gómez-Díaz, D.; González-Álvarez, J. Preparation of Activated Carbon from Pine (Pinus radiata) Sawdust by Chemical Activation with Zinc Chloride for Wood Dyes Adsorption. Biomass Convers. Biorefinery 2023, 13, 16537–16555. [Google Scholar] [CrossRef]
- Thuong, N.T.; Nhi, N.T.T.; Nhung, V.T.C.; Bich, H.N.; Quynh, B.T.P.; Bach, L.G.; Nguyen, T.D. A Fixed-Bed Column Study for Removal of Organic Dyes from Aqueous Solution by Pre-Treated Durian Peel Waste. Indones. J. Chem. 2019, 19, 486–494. [Google Scholar] [CrossRef]
- Reynel-Avila, H.E.; Mendoza-Castillo, D.I.; Bonilla-Petriciolet, A. Relevance of Anionic Dye Properties on Water Decolorization Performance Using Bone Char: Adsorption Kinetics, Isotherms and Breakthrough Curves. J. Mol. Liq. 2016, 219, 425–434. [Google Scholar] [CrossRef]
- Fernández-Andrade, K.J.; González-Vargas, M.C.; Rodríguez-Rico, I.L.; Ruiz-Reyes, E.; Quiroz-Fernández, L.S.; Baquerizo-Crespo, R.J.; Rodríguez-Díaz, J.M. Evaluation of Mass Transfer in Packed Column for Competitive Adsorption of Tartrazine and Brilliant Blue FCF: A Statistical Analysis. Results Eng. 2022, 14, 100449. [Google Scholar] [CrossRef]
- Kumar, K.V.; Sivanesan, S. Selection of Optimum Sorption Kinetics: Comparison of Linear and Non-Linear Method. J. Hazard. Mater. 2006, 134, 277–279. [Google Scholar] [CrossRef]
- Diaz de Tuesta, J.L.; Silva, A.M.T.; Faria, J.L.; Gomes, H.T. Adsorption of Sudan-IV Contained in Oily Wastewater on Lipophilic Activated Carbons: Kinetic and Isotherm Modelling. Environ. Sci. Pollut. Res. 2020, 27, 20770–20785. [Google Scholar] [CrossRef]
- Mani, S.K.; Bhandari, R. Efficient Fluoride Removal by a Fixed-Bed Column of Self-Assembled Zr(IV)-, Fe(III)-, Cu(II)-Complexed Polyvinyl Alcohol Hydrogel Beads. ACS Omega 2022, 7, 15048–15063. [Google Scholar] [CrossRef]
- Dardouri, S.; Jalila, S. A Comparative Study of Adsorption and Regeneration with Different Agricultural Wastes as Adsorbents for the Removal of Methylene Blue from Aqueous Solution. Chin. J. Chem. Eng. 2017, 25, 1282–1287. [Google Scholar] [CrossRef]
- Mekonnen, D.T.; Alemayehu, E.; Lennartz, B. Fixed-Bed Column Technique for the Removal of Phosphate from Water Using Leftover Coal. Materials 2021, 14, 5466. [Google Scholar] [CrossRef] [PubMed]
- Nwabanne, J.T.; Iheanacho, O.C.; Obi, C.C.; Onu, C.E. Linear and Nonlinear Kinetics Analysis and Adsorption Characteristics of Packed Bed Column for Phenol Removal Using Rice Husk-Activated Carbon. Appl. Water Sci. 2022, 12, 91. [Google Scholar] [CrossRef]
- Myers, T.G.; Valverde, A.; Cabrera-Codony, A. On the Development of a Consistent Mathematical Model for Adsorption in a Packed Column (and Why Standard Models Fail). SSRN Electron. J. 2022, 202, 123660. [Google Scholar] [CrossRef]
- Kiran, B.; Kaushik, A. Cyanobacterial Biosorption of Cr(VI): Application of Two Parameter and Bohart Adams Models for Batch and Column Studies. Chem. Eng. J. 2008, 144, 391–399. [Google Scholar] [CrossRef]
- Charola, S.; Yadav, R.; Das, P.; Maiti, S. Fixed-Bed Adsorption of Reactive Orange 84 Dye onto Activated Carbon Prepared from Empty Cotton Flower Agro-Waste. Sustain. Environ. Res. 2018, 28, 298–308. [Google Scholar] [CrossRef]
- Fard, M.B.; Hamidi, D.; Yetilmezsoy, K.; Alavi, J.; Hosseinpour, F. Utilization of Alyssum Mucilage as a Natural Coagulant in Oily-Saline Wastewater Treatment. J. Water Process Eng. 2021, 40, 101763. [Google Scholar] [CrossRef]
- Cabrera-Codony, A.; Gonzalez-Olmos, R.; Martín, M.J. Regeneration of Siloxane-Exhausted Activated Carbon by Advanced Oxidation Processes. J. Hazard. Mater. 2015, 285, 501–508. [Google Scholar] [CrossRef] [PubMed]
- Thommes, M.; Kaneko, K.; Neimark, A.V.; Olivier, J.P.; Rodriguez-Reinoso, F.; Rouquerol, J.; Sing, K.S.W. Physisorption of Gases, with Special Reference to the Evaluation of Surface Area and Pore Size Distribution (IUPAC Technical Report). Pure Appl. Chem. 2015, 87, 1051–1069. [Google Scholar] [CrossRef]
- Pimentel, C.H.; Díaz-Fernández, L.; Gómez-Díaz, D.; Freire, M.S.; González-Alvarez, J. Separation of CO2 Using Biochar and KOH and ZnCl2 Activated Carbons Derived from Pine Sawdust. J. Environ. Chem. Eng. 2023, 11, 111378. [Google Scholar] [CrossRef]
- Jawad, A.H.; Abdulhameed, A.S.; Bahrudin, N.N.; Hum, N.N.M.F.; Surip, S.N.; Syed-Hassan, S.S.A.; Yousif, E.; Sabar, S. Microporous Activated Carbon Developed from KOH Activated Biomass Waste: Surface Mechanistic Study of Methylene Blue Dye Adsorption. Water Sci. Technol. 2021, 84, 1858–1872. [Google Scholar] [CrossRef]
- Wang, S.; Soudi, M.; Li, L.; Zhu, Z.H. Coal Ash Conversion into Effective Adsorbents for Removal of Heavy Metals and Dyes from Wastewater. J. Hazard. Mater. 2006, 133, 243–251. [Google Scholar] [CrossRef] [PubMed]
- Maruccia, E.; Piovano, A.; Lourenço, M.A.O.; Priamushko, T.; Cavallo, M.; Bocchini, S.; Bonino, F.; Pirri, F.C.; Kleitz, F.; Gerbaldi, C. Revealing the Competitive Effect of N2 and H2O towards CO2 Adsorption in N-Rich Ordered Mesoporous Carbons. Mater. Today Sustain. 2023, 21, 100270. [Google Scholar] [CrossRef]
- Al-Mahbashi, N.M.Y.; Kutty, S.R.M.; Bilad, M.R.; Huda, N.; Kobun, R.; Noor, A.; Jagaba, A.H.; Al-Nini, A.; Ghaleb, A.A.S.; Al-Dhawi, B.N.S. Bench-Scale Fixed-Bed Column Study for the Removal of Dye-Contaminated Effluent Using Sewage-Sludge-Based Biochar. Sustainability 2022, 14, 6484. [Google Scholar] [CrossRef]
- Topare, N.S.; Bokil, S.A. Adsorption of Textile Industry Effluent in a Fixed Bed Column Using Activated Carbon Prepared from Agro-Waste Materials. Mater. Today Proc. 2020, 43, 530–534. [Google Scholar] [CrossRef]
- Ali, M.A.; Mubarak, M.F.; Keshawy, M.; Zayed, M.A.; Ataalla, M. Adsorption of Tartrazine Anionic Dye by Novel Fixed Bed Core-Shell- Polystyrene Divinylbenzene/Magnetite Nanocomposite. Alexandria Eng. J. 2022, 61, 1335–1352. [Google Scholar] [CrossRef]
- Ahmad, A.A.; Hameed, B.H. Fixed-Bed Adsorption of Reactive Azo Dye onto Granular Activated Carbon Prepared from Waste. J. Hazard. Mater. 2010, 175, 298–303. [Google Scholar] [CrossRef]
- Abrouki, Y.; Mabrouki, J.; Anouzla, A.; Rifi, S.K.; Zahiri, Y.; Nehhal, S.; El Yadini, A.; Slimani, R.; El Hajjaji, S.; Loukili, H.; et al. Optimization and Modeling of a Fixed-Bed Biosorption of Textile Dye Using Agricultural Biomass from the Moroccan Sahara. Desalin. Water Treat. 2021, 240, 144–151. [Google Scholar] [CrossRef]
- Inglezakis, V.J.; Balsamo, M.; Montagnaro, F. Liquid-Solid Mass Transfer in Adsorption Systems—An Overlooked Resistance? Ind. Eng. Chem. Res. 2020, 59, 22007–22016. [Google Scholar] [CrossRef]
- Hui, T.S.; Zaini, M.A.A. Textile Sludge–Sawdust Chemically Produced Activated Carbon: Equilibrium and Dynamics Studies of Malachite Green Adsorption. Biomass Convers. Biorefinery 2022, 12, 2847–2859. [Google Scholar] [CrossRef]
- Lambrecht, R.; Barros, M.A.S.D.; Cossich, E.S.; Silva, E.A.; Matta, G.K.L.; Stachiw, R. Adsorption of Reactive Blue 5G Dye by Activated Carbon and Pyrolyzed Shale Oil Residue. Adsorpt. Sci. Technol. 2007, 25, 741–749. [Google Scholar] [CrossRef]
- López-Cervantes, J.; Sánchez-Machado, D.I.; Sánchez-Duarte, R.G.; Correa-Murrieta, M.A. Study of a Fixed-Bed Column in the Adsorption of an Azo Dye from an Aqueous Medium Using a Chitosan–Glutaraldehyde Biosorbent. Adsorpt. Sci. Technol. 2018, 36, 215–232. [Google Scholar] [CrossRef]
- Silva, M.C.; Spessato, L.; Silva, T.L.; Lopes, G.K.P.; Zanella, H.G.; Yokoyama, J.T.C.; Cazetta, A.L.; Almeida, V.C. H3PO4–Activated Carbon Fibers of High Surface Area from Banana Tree Pseudo-Stem Fibers: Adsorption Studies of Methylene Blue Dye in Batch and Fixed Bed Systems. J. Mol. Liq. 2021, 324, 114771. [Google Scholar] [CrossRef]
- Mashabi, R.A.; Khan, Z.A.; Elwakeel, K.Z. Chitosan- or Glycidyl Methacrylate-Based Adsorbents for the Removal of Dyes from Aqueous Solutions: A Review. Mater. Adv. 2022, 3, 5645–5671. [Google Scholar] [CrossRef]
- Zheng, P.; Bai, B.; Guan, W.; Wang, H.; Suo, Y. Fixed-Bed Column Studies for the Removal of Anionic Dye from Aqueous Solution Using TiO2@glucose Carbon Composites and Bed Regeneration Study. J. Mater. Sci. Mater. Electron. 2016, 27, 867–877. [Google Scholar] [CrossRef]
Disclaimer/Publisher’s Note: The statements, opinions and data contained in all publications are solely those of the individual author(s) and contributor(s) and not of MDPI and/or the editor(s). MDPI and/or the editor(s) disclaim responsibility for any injury to people or property resulting from any ideas, methods, instructions or products referred to in the content. |
© 2024 by the authors. Licensee MDPI, Basel, Switzerland. This article is an open access article distributed under the terms and conditions of the Creative Commons Attribution (CC BY) license (https://creativecommons.org/licenses/by/4.0/).








