PAR: Towards a Reference Architecture for Accessible Platforms in Respiratory Therapies
Abstract
1. Introduction
2. Materials and Methods
2.1. Background and Framework
2.1.1. Technology in Pulmonary Rehabilitation
- The utilization of digital communication technologies like computers, mobile phones, and tablets for healthcare delivery characterizes telehealth. The global telehealth market is projected to exceed USD 185 billion by 2026, reflecting a sustained growth trajectory. Telehealth is expected to persist, with estimates indicating that USD 250 billion of total U.S. healthcare spending could transition to virtual platforms in the post-pandemic years [9].
- The Internet of Things (IoT) refers to the expanding network of physical objects embedded with software, sensors, and other technologies that facilitate data exchange over the Internet. The Medical IoT sector in healthcare is rapidly evolving, employing wearable devices, monitors, and integrated applications to cater to healthcare needs. With artificial intelligence (AI) and machine learning technologies, Medical IoT enhances traditional medical devices, such as smart inhalers synchronized with mobile applications [9].
- Health Care Originals: Offers a digital respiratory therapy platform catering to professional, research, and personal use, presenting portable solutions optimized for respiratory applications [10].
- MyNewLungs version 2023: An online pulmonary rehabilitation program, emphasizing highly effective remote intervention and showcasing positive outcomes such as improved pulmonary function and increased exercise tolerance [11].
- Rehab Guru: A trusted home exercise prescription platform, incorporating over 550 high-quality exercises, with telehealth features facilitating virtual consultations and digital exercise programs [12].
- Doctdot version 2020: A medical-grade respiratory disease diagnostic application 2023 version, leveraging AI for remote vital sign monitoring and providing rapid results through smartphone interaction [13].
- AI for COVID-19 Detection: Utilizes voice analysis, presenting a cost-effective and user-friendly approach more accurate than traditional tests [14].
- ReCOVery: Used to monitor and assess the recovery of patients who have experienced COVID-19, collecting data on symptoms, quality of life, and overall well-being [15].
- Rehab My Patient: A platform that delivers personalized and guided rehabilitation programs, facilitating physical recovery through customized exercises and care [16].
- FreePT: Provides physical therapy services remotely, allowing users to access personalized exercise routines and rehabilitation programs [17].
- Zoom version 5.11.11 and Microsoft Teams version 5.15.2: Widely used in the context of COVID-19 telerehabilitation, enabling remote sessions between healthcare professionals and patients to assess, monitor, and guide recovery, providing access to healthcare services without the need for physical encounters [18].
2.1.2. Accessibility, Usability, and Sustainability in Modern Healthcare Platforms
2.2. Conceptualization Using iPlus Methodology
2.3. Design and Implementation of the PAR Platform
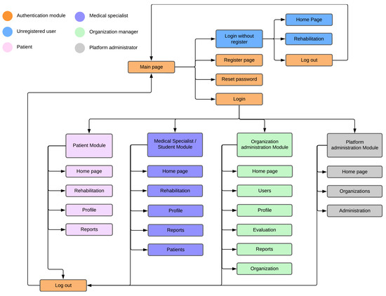
2.4. Functionality of the PAR Platform
- The utilization of the authentication module is reserved for users who have completed the registration process, enabling monitoring of their engagement with both the platform and rehabilitation exercises. This module is intricately divided into four segments: the platform administration module, the organization administration module, the medical specialist module, and the registered patient module.
- The login without registration module provides entry to rehabilitation exercises for users without registering or authentication with the platform. Notably, interactions of users who opt for this method will not be documented in the system.
3. Results
3.1. Accessibility Evaluation
- Patient Features: Involving patient profile management and reporting.
- Rehabilitation Features: Including the rehabilitation plan and tracking of therapeutic programs.
- Preparation: In this initial phase, criteria based on WCAG 2.1 are established, and accessibility goals for the evaluation are defined. Web accessibility experts specializing in respiratory therapy conduct a comprehensive assessment focusing on evaluating compliance with web accessibility standards and identifying potential barriers.
- Identification of web pages: Patient web pages, shown in Table 2, crucial for providing therapeutic education and support for individuals with respiratory needs, are selected for accessibility evaluation. These pages are strategically chosen to represent diverse aspects of the platform, covering patient management, rehabilitation plans, educational resources, and interactive features.
- Automated review with WAVE: The WAVE tool conducts an automated review of the selected web pages [31]. This tool adeptly identifies potential accessibility issues such as missing tags, improper heading structures, or color contrast problems, as shown in Figure 7. WAVE is instrumental in scanning the pages and pinpointing potential accessibility barriers that could hinder users with disabilities.
- Analysis of automated review results: Results obtained through the automated WAVE review undergo a meticulous analysis. Potential accessibility issues are scrutinized, ranked, and prioritized based on severity and their impact on the overall user experience. This analysis provides insights into specific areas requiring improvement to enhance the platform’s accessibility.
- Manual review with WCAG 2.1: During this phase, web accessibility experts conduct a detailed manual review of the selected web pages. The examination covers various aspects, including providing alternative text for images to ensure accessibility for visually impaired users, assessing keyboard navigation, and verifying compatibility with screen readers. The manual review identifies accessibility gaps and recommends enhancing the platform’s compliance with WCAG 2.1.
- Documentation of issues and recommendations: All identified accessibility issues and corresponding recommendations from automated and manual reviews are meticulously documented. Each issue is detailed, including its nature, location, and potential impact on user accessibility.
- Implementation of improvements: Necessary modifications are made to the patient web pages to address identified accessibility issues and align with the standards set by WCAG 2.1. This phase focuses on implementing recommended improvements to resolve accessibility problems detected in the platform’s patient web pages.
- Verification: A final verification ensures the implemented improvements effectively resolve the accessibility issues identified in the previous phases. This verification process aims to validate that the platform attains the AA level of accessibility, meeting the standards established by WCAG 2.1.
- Documentation of results: The results of the accessibility evaluation, comprising identified issues, implemented improvements, and any other relevant findings, are documented for future reference and monitoring [32].
3.2. Usability Evaluation
- Test Planification: In this phase, we prepared the necessary materials and documentation for each user. Objectives were defined to guide the usability test, including using the CSUQ questionnaire to assess the “PAR” web platform and understanding patient users’ responses and satisfaction levels. Documentation, including a consent letter and instructional guide outlining the platform’s description and task details, was provided to users.
- Participant Identification: During this stage, individuals are selected for the usability assessments of the application. Following Nielsen’s recommendations, a group of up to five individuals conducting multiple brief tests is deemed satisfactory for identifying approximately 85% of usability issues. The participant group must be homogeneous to evaluate the application [36] effectively. The assessment involved 58 users, divided into two groups of 29 users each, categorized as patients with a history of pulmonary diseases, aged between 23 and 28 years old.
- Evaluation Execution: This phase began with providing general instructions on how the usability evaluation would be conducted and delivering the necessary documentation or links to each user. Users were then tasked with performing specific actions, as detailed in Table 3. Following the tasks, participants completed a usability survey containing 16 questions rated on a scale from 1 to 7, with higher scores indicating greater satisfaction. The survey was based on the Computer System Usability Questionnaire (CSUQ) by Lewis [34].
- Analysis of Test Data: In this stage, the obtained values are analyzed and presented through the inquiry method of the CSUQ usability surveys [35]. The values ranged from 1 (Strongly Agree) to 7 (Strongly Disagree), including the “Not Applicable” (N/A) option; lower values were interpreted as indicators of higher satisfaction. To calculate the usability acceptance percentage, a correspondence between CSUQ and SUS values was established to transform the CSUQ scale values from 1 to 7 into a 0-to-100-point scale that matched the SUS scale for interpretation. Equation (1) presents the formula for this transformation.Obtaining an equivalent score to that of the SUS from a CSUQ score involves subtracting one from the mean of the 16 individual CSUQ questions and multiplying that value by 100/6 to extend it to a 0-to-100-point scale. Then, this value is subtracted from 100 to reverse the scale [35]. The transformation was carried out to utilize the SUS scale [37], presented in Figure 10, which allows us to compare adjective ratings and acceptability scores about the obtained SUS score. As we can observe in the SUS scale [38], it assigns the label “Acceptable” when the evaluation score is above 70, “Not Acceptable” when the value is below 50, and “Marginal” when it falls between 50 and 70. The average of the usability test results is 72.56%, which falls within the “Acceptable” range according to the SUS scale; see Figure 10.
- Results Phase: Figure 11 displays the average analysis results for each question, along with their corresponding CSUQ and SUS scores obtained from the usability evaluation of the “PAR” platform. The data from both groups were analyzed, and it was concluded that most survey questions achieved over 70% acceptance with a standard deviation of 0.298, indicating consistency in responses between the two groups. The highest scores were recorded for “CSUQ5—Easy to learn”, “CSUQ11—Effective information”, and “CSUQ2—Easy to Use”. The questions with the lowest acceptance rates were “CSUQ7—Error messages” and “CSUQ8—Error recovery”, scoring 55.3% and 60.9% on average, respectively [32].
- Conclusions: The usability evaluation of both groups resulted in an average score of 72.56%, placing it within the “Acceptable” range on the SUS scale, as illustrated in Figure 10. The outcomes of the inquiries suggest that participants found the “PAR” educational platform to be a usable system.
4. Discussion
4.1. Web Content Accessibility Guidelines (WCAG) 2.1 Applied in PAR for People with Disabilities
4.2. Errors Corrected in the PAR Platform According to WCAG 2.1
4.3. Criticality and Limitations in the PAR Platform
4.4. Sustainability of the PAR Platform
5. Conclusions
Author Contributions
Funding
Institutional Review Board Statement
Informed Consent Statement
Data Availability Statement
Acknowledgments
Conflicts of Interest
References
- World Health Organization. COVID-19 Epidemiological Update. 27 October 2023. Available online: https://www.who.int/publications/m/item/covid-19-epidemiological-update---27-october-2023 (accessed on 1 November 2023).
- World Health Organization. World Health Statistics 2023: Monitoring Health for the SDGs, Sustainable Development Goals. 2023. Available online: https://www.who.int/publications/i/item/9789240074323 (accessed on 15 November 2023).
- UN. Sustainable Development Goals. 2022. Available online: https://www.un.org/sustainabledevelopment/ (accessed on 6 November 2023).
- Carrión-Toro, M.; Santorum, M.; Acosta-Vargas, P.; Aguilar, J.; Pérez, M. iPlus a user-centered methodology for serious games design. Appl. Sci. 2020, 10, 9007. [Google Scholar] [CrossRef]
- Ministerio de Educación. Guía del Diseño Universal para el Aprendizaje. 2023. Available online: https://educacion.gob.ec/wp-content/uploads/downloads/2020/12/Pasa-la-Voz-Diciembre-2020.pdf (accessed on 5 November 2023).
- Zapata, S.A.; Burgos, J.B.; Reyes, V.E.; Alvear, I.G.; Logroño-Sarmiento, D.; Garcés, V.M.; Orrego, I.M.; Buitrón, E.P.; Toledo, A.R.; Sterckx, E.S. Educational Communities and Technology. New Meanings of Learning and Teaching. 2023. Available online: https://edipuce.edu.ec/comunidades-educativas-y-tecnologia-nuevos-sentidos-de-aprendizaje-y-ensenanza/ (accessed on 3 November 2023).
- Keva Health. The Future of Respiratory Care: A Look at the Advancements in Virtual Care Technology. 2023. Available online: https://www.kevahealth.com/2023/03/09/the-future-of-respiratory-carea-look-at-the-advancements-in-virtual-care-technology/#:~:text=The%20future%20of%20respiratory%20care%20is%20bei (accessed on 5 November 2023).
- Globe News Wire. Digital Health Market Size. 2023. Available online: https://www.globenewswire.com/en/news-release/2023/02/01/2599148/0/en/Digital-Health-Market-Size-Will-Attain-USD-780-05-Billion-by-2030-Growing-at-16-1-CAGR-Exclusive-Report-by-Facts-Factors.html#:~:text=As%20per%20the%20analysis%2C%20the,US%24%20780.05%2 (accessed on 5 November 2023).
- MC Masschallenge. Tendencias Crecientes en Salud Digital. 2022. Available online: https://masschallenge.org/articles/digital-health-trends/ (accessed on 5 November 2023).
- Health Care Originals. Breathe Easy, Always. 2022. Available online: https://www.healthcareoriginals.com/ (accessed on 5 November 2023).
- Home Rehabilitation Network. MyNewLungs. 2022. Available online: https://training.mynewlungs.com/ (accessed on 5 November 2023).
- RehabGuru. Exercise Prescription Software with Built-In. 2022. Available online: https://www.rehabguru.com/ (accessed on 5 November 2023).
- Med-Tech Innovation. AI-Assisted COVID-19 Diagnosis App Launched. 2022. Available online: https://www.med-technews.com/news/ai-assisted-covid-19-diagnosis-app-launched/ (accessed on 5 November 2023).
- ERS. Mobile Phone App Accurately Detects COVID-19 Infection in People’s Voices with the Help of Artificial Intelligence. 2022. Available online: https://www.ersnet.org/news-and-features/news/mobile-phone-app-accurately-detects-covid-19-infection-in-peoples-voices-with-the-help-of-artificial-intelligence-ai-also-being-used-to-develop-an-app-to-predict-exacerbations-in-chronic-obs/ (accessed on 5 November 2023).
- University of Oxford. Exercise Prescription Software for Therapist. 2023. Available online: https://www.recoverytrial.net/ (accessed on 25 November 2023).
- RehabMyPatient. Exercise Prescription Software for Therapist. 2023. Available online: https://www.rehabmypatient.com/ (accessed on 25 November 2023).
- FreePT. FreePT—Physical Therapy Software. 2023. Available online: https://freept.com/ (accessed on 25 November 2023).
- Kreider, C.M.; Hale-Gallardo, J.; Kramer, J.C.; Mburu, S.; Slamka, M.R.; Findley, K.E.; Myers, K.J.; Romero, S. Providers’ shift to telerehabilitation at the US veterans health administration during COVID-19: Practical applications. Front. Public Health 2022, 10, 831762. [Google Scholar] [CrossRef] [PubMed]
- Digital Journal. Crecimiento del Mercado de Salud Digital de América Latina. 2022. Available online: https://www.digitaljournal.com/pr/news/imarc/latin-america-digital-health-market-growth-share-report-2023-2028 (accessed on 5 November 2023).
- Brennan, D.M.; Mawson, S.; Brownsell, S. Telerehabilitation: Enabling the remote delivery of healthcare, rehabilitation, and self management. In Advanced Technologies in Rehabilitation; IOS Press: Amsterdam, The Netherlands, 2009; pp. 231–248. [Google Scholar] [CrossRef]
- Tousignant, M.; Boissy, P.; Corriveau, H.; Moffet, H. In home telerehabilitation for older adults after discharge from an acute hospital or rehabilitation unit: A proof-of-concept study and costs estimation. Disabil. Rehabil. Assist. Technol. 2006, 1, 209–216. [Google Scholar] [CrossRef] [PubMed]
- Bettger, J.P.; Green, C.L.; Holmes, D.N.; Chokshi, A.; Mather, R.C., III; Hoch, B.T.; De Leon, A.J.; Aluisio, F.; Seyler, T.M.; Del Gaizo, D.J.; et al. Effects of virtual exercise rehabilitation in-home therapy compared with traditional care after total knee arthroplasty: VERITAS, a randomized controlled trial. J. Bone Joint Surg. Am. 2020, 102, 101–109. [Google Scholar] [CrossRef] [PubMed]
- Kaboré, S.S.; Ngangue, P.; Soubeiga, D.; Barro, A.; Pilabré, A.H.; Bationo, N.; Pafadnam, Y.; Drabo, K.M.; Hien, H.; Savadogo, G.B.L. Barriers and facilitators for the sustainability of digital health interventions in low and middle-income countries: A systematic review. Front. Digit. Health 2022, 4, 1014375. [Google Scholar] [CrossRef] [PubMed]
- World Wide Web Consortium (W3C). Accessibility Initiative. 2023. Available online: https://www.w3.org/WAI/fundamentals/accessibility-intro/ (accessed on 5 November 2023).
- Amaral, D.G.; Orsato, R.J. Digital platforms for food waste reduction: The value for business users. Bus. Strategy Environ. 2023, 32, 1373–1387. [Google Scholar] [CrossRef]
- World Wide Web Consortium (W3C). 2023. Available online: https://www.w3.org/ (accessed on 5 November 2023).
- Mostepaniuk, A.; Akalin, T.; Parish, M.R. Practices Pursuing the Sustainability of A Healthcare Organization: A Systematic Review. Sustainability 2023, 15, 2353. [Google Scholar] [CrossRef]
- Fragão-Marques, M.; Ozben, T. Digital transformation and sustainability in healthcare and clinical laboratories. Clin. Chem. Lab. Med. (CCLM) 2023, 61, 627–633. [Google Scholar] [CrossRef] [PubMed]
- Ramírez-Saltos, D.; Acosta-Vargas, P.; Acosta-Vargas, G.; Santórum, M.; Carrion-Toro, M.; Ayala-Chauvin, M.; Ortiz-Prado, E.; Maldonado-Garcés, V. Enhancing Sustainability through Accessible Health Platforms: A Scoping Review. Sustainability 2023, 15, 15916. [Google Scholar] [CrossRef]
- Acosta-Vargas, P.; Novillo-Villegas, S.; Salvador-Acosta, B.; Calvopina, M.; Kyriakidis, N.; Ortiz-Prado, E.; Salvador-Ullauri, L. Accessibility Analysis of Worldwide COVID-19-Related Information Portals. Int. J. Environ. Res. Public Health 2022, 19, 12102. [Google Scholar] [CrossRef]
- WAVE Web. WAVE Web Accessibility Evaluation Tool. 2023. Available online: https://wave.webaim.org/ (accessed on 5 November 2023).
- Acosta-Vargas, P.; Morales-Martínez, D.; Acosta-Vargas, G.; Santórum, M. (Dataset) Accessibility and Usability in PAR. Mendeley Data 2023, 1. [Google Scholar] [CrossRef]
- Rautela, A. The Usability Testing Process. 2023. Available online: https://medium.com/conetrees/the-usability-testing-process-diagram-cone-trees-c77941edfeeb (accessed on 3 November 2023).
- Lewis, J.R. IBM computer usability satisfaction questionnaires: Psychometric evaluation and instructions for use. Int. J. Hum. Comput. Interact. 1995, 7, 57–78. [Google Scholar] [CrossRef]
- Lewis, J.R. Measuring perceived usability: The CSUQ, SUS, and UMUX. Int. J. Hum. Comput. Interact. 2018, 34, 1148–1156. [Google Scholar] [CrossRef]
- Nielsen, J. Why You Only Need to Test with 5 Users. 2023. Available online: https://www.nngroup.com/articles/why-you-only-need-to-test-with-5-users/ (accessed on 5 November 2023).
- Bangor, A.; Kortum, P.; Miller, J. Determining What Individual SUS Scores Mean: Adding an Adjective Rating Scale. 2009. Available online: https://uxpajournal.org/determining-what-individual-sus-scores-mean-adding-an-adjective-rating-scale/ (accessed on 5 November 2023).
- Brooke, J. SUS: A Retrospective. 2013. Available online: https://uxpajournal.org/sus-a-retrospective/ (accessed on 5 November 2023).
- Neal, D.; Gaber, S.; Joddrell, P.; Brorsson, A.; Dijkstra, K.; Dröes, R.M. Read and accepted? Scoping the cognitive accessibility of privacy policies of health apps and websites in three European countries. Digit. Health 2023, 9, 20552076231152162. [Google Scholar] [CrossRef] [PubMed]
- Monoscalco, L.; Simeoni, R.; Maccioni, G.; Giansanti, D. Information security in medical robotics: A survey on the level of training, awareness and use of the physiotherapist. Healthcare 2022, 10, 159. [Google Scholar] [CrossRef] [PubMed]
- Cingolani, M.; Scendoni, R.; Fedeli, P.; Cembrani, F. Artificial intelligence and digital medicine for integrated home care services in Italy: Opportunities and limits. Front. Public Health 2023, 10, 1095001. [Google Scholar] [CrossRef]











| Operational Prerequisites | Non-Operational Prerequisites |
|---|---|
| The system should enable users to register. | The system should function as a Progressive Web App (PWA) to maximize resource efficiency and enable offline utilization. |
| The system will integrate a dashboard designed to visually represent the user’s rehabilitation progress in an instructive manner. | The system needs to furnish user-friendly error messages that convey helpful information. |
| The platform will enable users to reach audiovisual content as part of their self-rehabilitation process. | The design should be responsive, ensuring accurate presentation across various devices. |
| The system must document the physical condition before and after each exercise session to monitor rehabilitation advancements. | The system’s interface design should incorporate colors corresponding to the tool’s intended function. |
| The platform enables the generation of fresh exercises and rehabilitation schedules to assist in the patient’s recovery journey. | The system’s security necessitates ensuring user data are encrypted within the databases. |
| The system enables the customization of patient evaluation methods by configuring assessment metrics. | The platform should be available on the Internet at no charge. |
| ID | Web Page | Description |
|---|---|---|
| W01 | Home | The patient menu main page displays the options menu, providing quick access to different functionalities and relevant sections. |
| W02 | Profile | The patient’s profile is defined and configured, including personal information and relevant medical data. |
| W03 | Report | This page contains reports allowing us to generate and access reports on the patient’s progress and performance in respiratory therapies. |
| W04 | Plans | Available exercise plans show the different respiratory therapy exercise plans available for patients to select and follow according to their needs and abilities. |
| W05 | PatientPlan | Patient Assigned Exercises display the specific exercises assigned to the patient as part of the personalized respiratory therapy plan. |
| W06 | Difficulty | Difficulty selecting an exercise includes considering potential challenges or difficulties the patient may face in selecting an exercise, such as clarity of instructions or understanding of breathing techniques. |
| W07 | Category | The respiratory therapy exercise plan category contains the plans according to the specific therapeutic category or approach, facilitating appropriate search and selection. |
| W08 | Exercise1 | Active Cycling Breathing Technique Exercise one contains a specific activity designed to improve respiratory function and strengthen respiratory muscles. |
| W09 | Exercise2 | Exercise with active cycle two breathing technique includes another specific activity to improve lung capacity and respiratory endurance. |
| W10 | Evaluation | Evaluation of the patient’s assigned exercise plan contains a review and evaluation of the assigned exercise plan to monitor progress and adapt therapies as needed. |
| Tasks and Subtasks | |
|---|---|
| T1. Register as a patient on the platform |
|
| T2. Log in to the platform |
|
| T3. Explore rehabilitation exercises through workout plans |
|
| T4. Follow a low-difficulty training exercise |
|
| T5. Evaluate an exercise when it has been completed |
|
| T6. Disconnect from the platform |
|
Disclaimer/Publisher’s Note: The statements, opinions and data contained in all publications are solely those of the individual author(s) and contributor(s) and not of MDPI and/or the editor(s). MDPI and/or the editor(s) disclaim responsibility for any injury to people or property resulting from any ideas, methods, instructions or products referred to in the content. |
© 2024 by the authors. Licensee MDPI, Basel, Switzerland. This article is an open access article distributed under the terms and conditions of the Creative Commons Attribution (CC BY) license (https://creativecommons.org/licenses/by/4.0/).
Share and Cite
Santórum, M.; Carrión-Toro, M.; Morales-Martínez, D.; Maldonado-Garcés, V.; Acosta-Vargas, G.; Acosta-Vargas, P. PAR: Towards a Reference Architecture for Accessible Platforms in Respiratory Therapies. Appl. Sci. 2024, 14, 840. https://doi.org/10.3390/app14020840
Santórum M, Carrión-Toro M, Morales-Martínez D, Maldonado-Garcés V, Acosta-Vargas G, Acosta-Vargas P. PAR: Towards a Reference Architecture for Accessible Platforms in Respiratory Therapies. Applied Sciences. 2024; 14(2):840. https://doi.org/10.3390/app14020840
Chicago/Turabian StyleSantórum, Marco, Mayra Carrión-Toro, David Morales-Martínez, Verónica Maldonado-Garcés, Gloria Acosta-Vargas, and Patricia Acosta-Vargas. 2024. "PAR: Towards a Reference Architecture for Accessible Platforms in Respiratory Therapies" Applied Sciences 14, no. 2: 840. https://doi.org/10.3390/app14020840
APA StyleSantórum, M., Carrión-Toro, M., Morales-Martínez, D., Maldonado-Garcés, V., Acosta-Vargas, G., & Acosta-Vargas, P. (2024). PAR: Towards a Reference Architecture for Accessible Platforms in Respiratory Therapies. Applied Sciences, 14(2), 840. https://doi.org/10.3390/app14020840

