Abstract
Compressor characteristic evaluation is a critical step in design and optimization. Corrected characteristic curves are typically derived via experimental testing or CFD computation which is typically executed through manual manipulation. For compressors necessitating extensive characteristic computation across multiple speeds and operational conditions, the involved process is inherently complex. This paper introduces an automation approach, employing dichotomy and optimization algorithms aligned with a 3D numerical solver, to streamline the derivation of compressor characteristic curves. Initially, the paper delineated the procedural frameworks for two methodologies and validated them using a single-stage transonic compressor. Both methods achieved the automated resolution of the characteristic lines. The result indicates that the volume of the iterative computations hinges on the granularity of the space searching step and the precision in identifying the stall boundary point. Pertaining to the subject investigated herein, the dichotomy method entailed fewer iterations relative to the optimization algorithm. Subsequent adjustments to the optimization algorithmic process revealed that direct optimization mitigated computational demands substantially by reducing a cycle, thereby attesting to its superior efficacy. In summary, when simulating compressor characteristic curves, the dichotomy method proves more efficient when the interval value of the stall boundary range can be approximated. Conversely, direct optimization is preferable when the estimation of the compressor’s stall boundary is imprecise. The proposed methodologies contribute to compressor research and expedite the progression of compressor development and performance advancement.
1. Introduction
As a compressive component of rotary machinery, the compressor is widely used in aeronautical engines, gas turbines, turbochargers, fans, and other turbomachinery systems. It compresses the inlet medium, providing a high-pressure input for downstream requirements, and serving as the indispensable core components in turbomachinery systems. Compressor performance is defined by characteristic curves, and their derivation is fundamental to compressor design and application. These curves can be ascertained via numerical simulation or experimentation. Numerical simulation, in particular, plays a significant role in compressor design, optimization, and fundamental research due to its cost-effectiveness and rapidity in result delivery. The procedure of the numerical calculation for characteristic curve acquisition entails establishing boundary conditions, specifying initial guess values at the outlet, and incrementally modifying it to near stall conditions. The ultimate stable operational point preceding numerical instability is deemed the stall point, which is a methodology extensively employed by researchers.
During the optimization of a single-stage centrifugal compressor, Liu et al. utilized a back pressure adjustment method that was fine-tuned by increments of 100 Pa as stall conditions were approached [1]. Zhao et al. selected a numerical method to compare the effects of the widest circumferential position of the blade tip winglet on the characteristics of high-load compressor stages. They approached the stall point by gradually increasing the exit static pressure, with an increment of 10 Pa near stall conditions [2]. Liu et al. conducted an analysis and improved the design of a FLADE rotor with a tip ring by progressively adjusting the outlet average pressure to obtain fan characteristics at design speed. The back pressure increase step was 500 Pa as they moved closer to the stall boundary [3]. Apart from setting an average pressure at the outlet mentioned above, boundary conditions can also be stipulated through alternative ways. In investigating the characteristics of transonic compressors with total temperature distortion, Zhao et al. placed a nozzle at the exit with a fixed back pressure of 30 kPa. Varying nozzle throat dimensions allowed for the gain of different operational characteristics [4]. Substantial studies [5,6,7,8] have shown that such a boundary setting fosters computational stability at lower flow conditions in compressors. Furthermore, Niu et al. investigated the impact of rotor–stator spacing on compressor performance across various conditions, specifying the outlet boundary as the radial profile of averaged static pressure in accordance with stable findings [9]. Moreover, Wang et al. [10] examined the pipelines of two-stage centrifugal compressors, obtaining the characteristic curves by outlining the exit flow rates. This method is widely applied in the numerical simulation of centrifugal compressors with small flow rates, and Hong et al. [11] also adopted the same approach in their study. Additionally, a throttle valve model can be created at the exit to simulate the experimental choking process. Jiang et al. [12] and Li et al. [13] applied this method in their recent research. Distinctively, Li et al. [13] introduced a methodology for defining compressor characteristic curves via a comprehensive surge cycle process.
The experimental attainment of compressor characteristics is also essential for foundational research and application, which manipulates the exit throttle valves to change compressor performance. Recording parameters like pressure, temperature, and torque ensued after stable operation at preset valve openings. Liu et al. [14] finished an experimental study on a low-speed single-stage axial compressor to explore the impact of rotating distortion on its aerodynamic stability, which was controlled by a throttling valve device positioned at the exit. Wu et al. examined the influence of seal cavity leakage flow, comparing compressor performance alterations in conjunction with exhaust systems and other apparatus [15]. In addition, Skoch carried out centrifugal compressor experiments, where the baseline compressor was throttled to operate near surge conditions and then methodically driven into surge by gradually closing the throttle at a uniform rate [16]. Moreover, a new casing treatment method was proposed and tested by Sun et al. on three different compressors. Featuring controllable bleed valves, the TA36 fan can precisely navigate operating points close to the stall and rapidly depart from it. On another compressor, throttling was executed via the exit rotary cone valve affixed to the shaft, manually regulated as stall conditions approached [17]. Furthermore, Liu et al. also leveraged outlet duct throttling in their experiments, with the dynamic measurements of pressure, temperature, and acoustic noise being explored to ascertain compressor surge points [18].
The above review reveals that the advantages of obtaining compressor characteristic curves through numerical simulations lie in their speed and low cost, with the practice involving a trial-and-error approach to gradually approximate the stall point. Relatively, experimental methodologies enable the precise determination of characteristic curves, typically through the manual or motor-driven adjustment of a downstream throttling device. It is a method that, although costly, ensures precise results and is often reserved for specific studies. Consequently, by automating the solution process in conjunction with numerical simulation techniques, researchers can further enhance work efficiency in compressor design, optimization, and application studies.
A crucial instrument for automated solving processes is the optimization algorithm, whose research and implementation spans across diverse industries, and is exceptional in the optimization design of compressors. During the evolution of optimization algorithms, cutting-edge optimization algorithms have continually arisen, including numerous local optimization algorithms as well as global optimization techniques [19]. Generally, optimization algorithms encompass numerical optimization methods, direct search methods, and global exploration methods. Numerical optimization methods specifically include Sequential Quadratic Programming, while the direct search methods involve the Hooke–Jeeves method, the downhill simplex method, etc. Moreover, the global exploration methods entail variable algorithms such as multiple-island genetic algorithms, simulated annealing, and particle swarm optimization [20,21,22]. This category of algorithms comprises stochastic search methods inspired by natural biological evolution or collective social behaviors. They operate independent of gradient information, ensuring that solutions are robust from the start. Additionally, they exhibit the characteristics of intergenerational inheritance and collective intelligence. These algorithms excel in global optimization, making them well suited for tackling large-scale, complex optimization problems with a wide scope of applications [23]. In addition, several contemporary subjects, such as artificial intelligence and machine learning [24,25,26], have gained a lot of attention lately. The main applications of machine learning are in building surrogate models, performing correlation analysis, and applying reduced-order model techniques. The combination of surrogate and reduced-order models can drastically lower computational requirements and boost optimization efficiency. In the context of aerodynamic optimization design, deep learning neural networks can be utilized to create multi-tiered surrogate models [27,28].
This study introduces two automated characteristic curve-solving procedures using the Isight platform in combination with Numeca 16.1 [1] simulation software, and validates them on a transonic compressor, aiming to increase the array of compressor numerical simulation research tools. The article starts with an introduction to numerical computation methods and physical models, followed by a discourse on the experimental device and the process of data acquisition. A comparison between experimental data and computed results confirms the soundness of the numerical methods used in this study. Subsequently, a detailed presentation of the automated process and algorithm principles for characteristic solving is provided. Building upon this, an automated process for solving characteristic lines, which incorporates optimization algorithms, is developed. Then, the outcomes of both automated solving processes are compared and analyzed in Section 3. An enhanced process within the optimization solving sequence is also proposed, yielding diverse effects. Lastly, the research is summarized, and a discussion on the choice of automated solving techniques for varying situations is presented.
2. Methodology
2.1. Physical Model and Numerical Method
The German Darmstadt transonic single-stage compressor was selected to simulate as shown in Figure 1. This compressor was designed and optimized by the German MTU Aero Engines Company and the German Aerospace Center [29,30]. Its key parameters are presented in Table 1. The facility operated as an open-loop system, drawing in air from the surroundings, which was channeled through an inlet throttle and a stabilizing chamber before entering the compressor core. After passing through the compressor, the air was expelled back into the environment through an exhaust passage. Powered by an 800 kW Direct-Current motor, the setup incorporated a transmission system that allowed for rotational speeds to reach 21,000 revolutions per minute. To manipulate and establish various operational parameters that align with specific compressor performance curves, the system employed an exhaust control valve equipped with a protective bleed function to adjust the downstream pressure exerted on the compressor stage.
Figure 1.
Test rig of Darmstadt transonic compressor [30].
Table 1.
Key parameters of the compressor.
The compressor core was built with modularity in mind, allowing for swift and efficient changes among diverse setups, such as altering the rotor, adjusting casing inserts, or updating the instrumentation. The rotor blade was designed with a high degree of curvature proximal to the hub and a small thickness towards the blade tip, whereas the outlet flow of the stator maintained a consistent feature with no evidence of separation across the full spectrum of operational conditions. Furthermore, it also exhibited a uniform distribution of exit angles. This design typifies the front stage of the high-pressure compressor in a turbofan engine. Moreover, the compressor core integrated outlet struts and a modular casing design not only ensure a precise rotor tip gap but also facilitate access to instrumentation.
Upstream of the test zone, ambient pressure, inlet temperature, and humidity levels were assessed to establish inlet conditions. The settling chamber served as the site for the derivation of total and static pressure at the inlet. Measured upstream of the compressor core (ME15), the inlet boundary layer profile was utilized to quantify the total pressure losses attributable to the inlet duct. The mass flow rate was ascertained by employing a precision-calibrated bellmouth situated between the settling chamber and the compressor’s inlet. At the exit of the stage (ME30), total pressure and total temperature readings were taken using Kielhead probes, which were radially positioned on rakes. In addition, a torque meter setup was used to measure torque and rotational speed, linking the compressor core to the gearbox. The measurement cross-sections of the compressor also include the rotor inlet (ME20) and the rotor outlet (ME21). The performance characteristics of the compressor were calculated based on the average parameters of the stage inlet (ME15) and the stage outlet surfaces (ME30) [31].
The commercial software Numeca equipped with Fine/Turbo solver was taken to simulate the fluid flow in the blade passage. The compressible Reynolds-averaged Navier–Stokes equations were solved based on the conservation equations of mass, momentum, and energy, as shown in Formula (1)–(4).
where ‘ρ’ is the density of the medium, and ‘u’, ‘v’, and ‘w’ are the components of velocity. ‘p’ represents the pressure, and ‘T’ is the temperature. Furthermore, ‘k’ is the laminar thermal conductivity, with ‘fx’, ‘fy’, and ‘fz’ being the components of external forces. The shear stress tensor component is given by the following:
where ‘μ’ is the dynamic molecular viscosity.
The total energy ‘e’ is defined by the following:
The Spalart–Allmaras turbulence model was applied in the computational setup based on the above equations, with walls treated as adiabatic and non-slip. Meanwhile, ideal gas was assumed for the fluid medium, with dynamic viscosity and specific heat determined via the Sutherland formula. To enhance computational efficiency, a single passage with periodic boundary conditions was chosen for steady-state computation for such uniform inflow compressor characteristic calculations. The radial distributions of the total pressure and the total temperature at the inlet were prescribed according to the publicly available experimental measurement data [29,30]. Furthermore, a turbulent intensity of 4% and turbulent length scale of 0.09 m were set, with a Full Non-Matching Mixing Plane for rotor–stator interaction interfaces. The spatial discretization scheme was a central difference format, while the temporal discretization parameter was set to local time stepping. To expedite convergence towards a steady state, a multi-grid strategy was incorporated along with implicit residual smoothing. Convergence criteria require the global residuals to be reduced by four orders of magnitude and the mass flow rate discrepancies between the inlet and the outlet to be below 0.1%. At the same time, parameters including mass flow rate, total pressure ratio, and efficiency were expected to be stable or exhibit minor periodic oscillations.
As for the derivation of the characteristic curve, an estimated average static pressure served as the initial solution at the outlet prior to triggering the single-precision solver first. Then, the compressor was brought closer to the stall by gradually raising the back pressure. At the stall threshold, back pressure increments were limited to 100 Pa, and the final stable convergence solution was considered the stall boundary.
The blade’s structured grid was generated by the AutoGrid5 module, as depicted in Figure 2. To minimize the influence of inlet and outlet parameters on the blade passage, the inlet was positioned approximately four times the rotor chord length away from the rotor root leading edge, and the outlet was set around nine times the stator chord length from the stator root trailing edge. Meanwhile, grid points were refined near the walls and the blade leading/trailing edges to improve solution accuracy. The y+ value remained below one in most regions. It should be noted that due to the fillets at the rotor hub, stator root, and blade tip, as well as the significant three-dimensional twist of the blades, y+ values in these tiny, localized regions were within eight. Then, characteristic curves at 100% rotational speed were solved by three varied grid densities based on the described numerical settings. The results were compared with experimental data as illustrated in Figure 3. The figure demonstrates that the trend of the characteristic curves obtained from numerical simulation is consistent with the experimental values. Furthermore, when the number of grids exceeded 1.9 million, the solved characteristic curves were nearly identical. For a balance between accuracy and efficiency, a moderate grid density, tallying at 1.92 million points, was deemed suitable for the computational domain’s mesh.
Figure 2.
Mesh of the transonic compressor.
Figure 3.
Comparison of compressor characteristics for different meshes with experimental data [4].
2.2. Automated Processes
In a traditional solving process, it is necessary to continually and manually modify the outlet boundary conditions, especially when approaching the stall point, where minute adjustments to the boundary conditions are required to approximate the onset of the stall. This process can be realized automatically through the Isight platform. Depending on the methods or strategies of calculating the parameter of the boundary condition, this section presents two distinct approaches.
2.2.1. Dichotomy Method
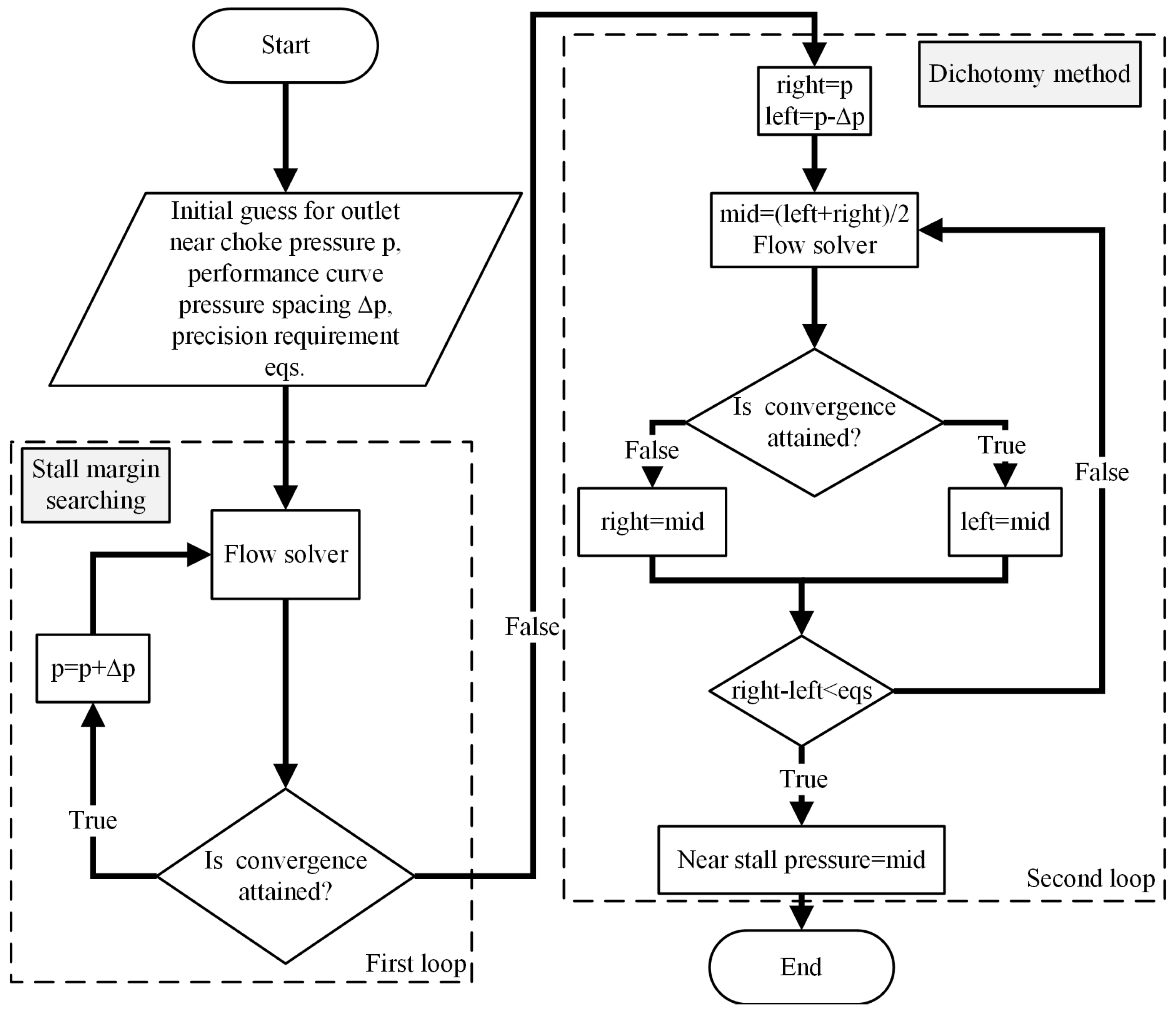
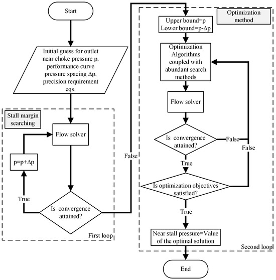
The flow chart illustrated in Figure 4 provides the basic procedure of the dichotomy method. This automated solution flow chart mainly involves two parts. One is the iterative steps for stall margin searching, and the other is the loop for determining a stall point through the dichotomy method. With the powerful integration capabilities of the Isight platform, this process is automated by macro commands to invoke the Fine/Turbo solver. The initial parameters comprise the guess pressure p, the pressure increment step Δp, and the solution accuracy equations, which were 90 kPa, 10 kPa, and 100 Pa, respectively, adopted in the study. During stall margin searching as exhibited in Figure 4, boundary conditions are uniformly altered based on computational convergence, determined by the criteria outlined in Equation (5).
Figure 4.
Automated solving flow chart employing dichotomy method.
In the formula, ξ indicates the global residual values of the numerical computation. is the mass flow rate. The subscript ‘in’ denotes inlet parameters, while the subscript ‘out’ denotes outlet parameters. In addition, ‘A’ represents the convergence variables, which include mass flow rate, efficiency, temperature, etc. ‘i’ is the iteration step during calculation. ‘N’ signifies the maximum iteration step for the numerical simulation, and ‘ψ’ is a constant between 300 and 500.
After locating the range of the stall margin considering the above process, the initial interval includes the stall point denoted as ‘left’ and ‘right’, following which the calculation proceeds as per the steps below.
(a). Calculate the midpoint of the pressure interval, noted as mid = (left + right)/2.
(b). Perform a numerical simulation with ‘mid’ as the outlet boundary.
(c). If convergence occurs, the stall point pressure interval lies between [mid, right], update ‘left’ to mid, and repeat step (b).
(d). If there is no convergence, the stall point pressure interval is [left, mid], update ‘right’ to mid, and repeat step (b).
(e). Iterate steps (a) to (d) until either the accuracy criteria are met or a pre-determined number of iterations are reached.
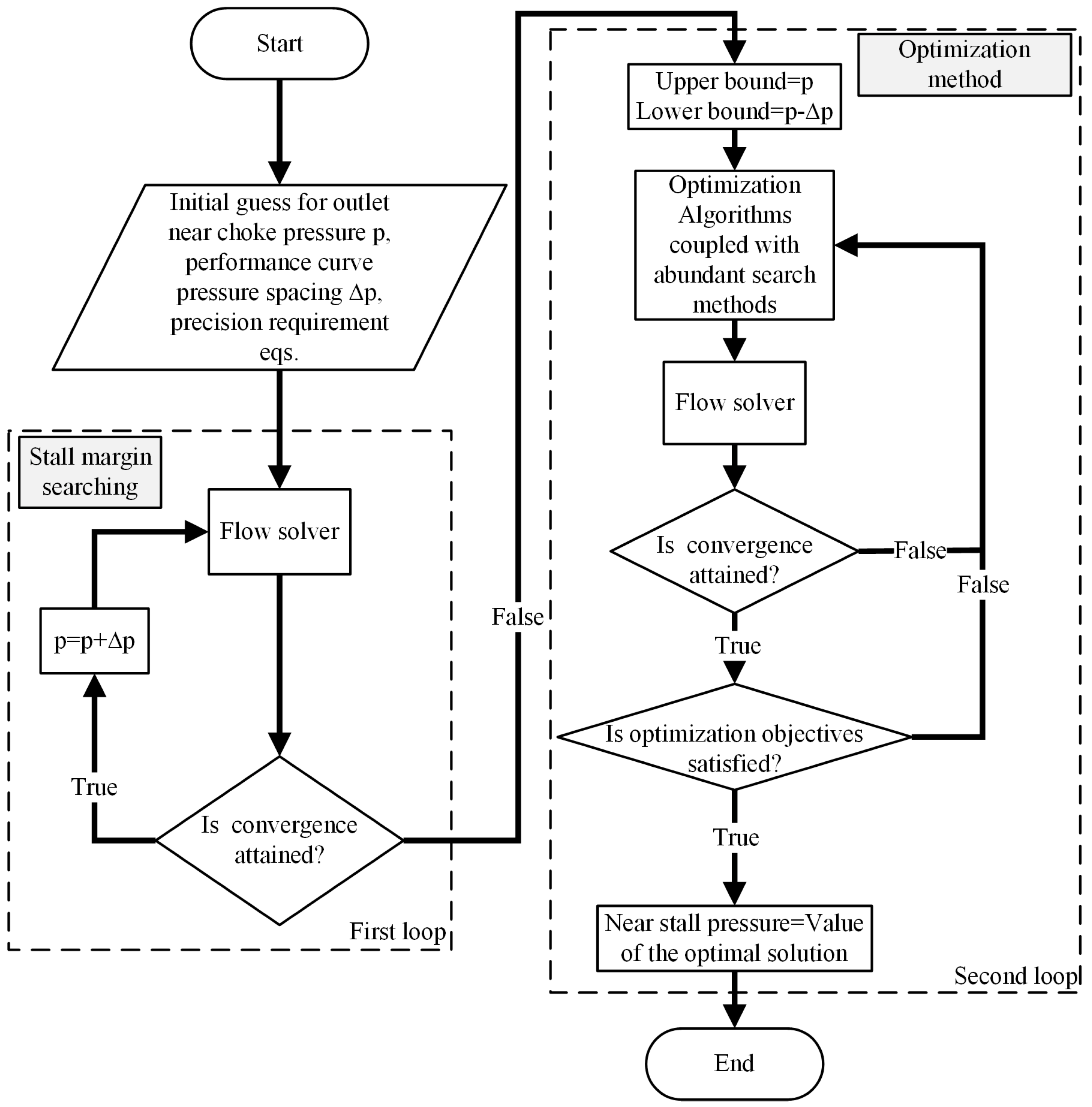
2.2.2. Optimization Method
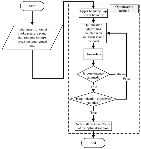
Aside from the aforementioned method of computing boundary conditions, the same objective can be achieved by applying optimization algorithms that incorporate abundant search methods [32]. As shown in Figure 5, the only change compared to the dichotomy method is to replace the second loop in Figure 4 with the solving of an optimization workflow. Specifically, the independent variable corresponds to the range of stall margin, and solutions are pursued via optimization techniques integrated with diverse search algorithms. The optimization objective and constraint are defined by the following formulas.
Figure 5.
Automated solving flow chart employing optimization method.
After the stall margin searching loop, the [lower bound, upper bound] interval for boundary condition variation is defined. The subsequent process is then as follows:
(a). A boundary condition value is prescribed based on the search method of the optimization algorithm.
(b). Perform numerical simulation by updating the given value with the new boundary condition.
(c). If the calculation converges, proceed to the next step (d); otherwise, return to step (a).
(d). If the optimization objective has been satisfied, the boundary condition at the stall point is the value corresponding to the optimal point; otherwise, return to step (a).
3. Results
Figure 6 provides the history of back pressure values at the compressor outlet (pout) during the iteration process through the dichotomy method. The outlet pressure was made dimensionless by using a reference pressure, where the reference pressure (pref) is 138,500 Pa. Thus, in the subsequent comparisons, when the result (pout/pref) approached one, the fewer the iterative steps required, the higher the efficiency. As can be seen from the figure, it is evident that after six cycles of stall margin searching and the subsequent eight iterations for the stall point searching, the boundary point was ultimately determined, resulting in a pressure value of 138,476 Pa at that moment.
Figure 6.
Iteration history of the outlet boundary condition using the dichotomy method.
The optimization algorithm process outlined in Section 2.2.2 presents multiple options as mentioned in the introduction. It suffices to select one from the iterative methods available. This study has opted for the Hooke–Jeeves method [33]. Named after its creators, Robert Hooke and T.A. Jeeves, this algorithm is a pattern search technique that does not require gradient information, which makes it suitable for problems where derivatives are not readily available or are difficult to compute. It is apt for both linear and non-linear design spaces and has been applied to many real-life optimization problems [33,34,35]. Specifically, the size of variable perturbations is established by the relative step size, with a value of 0.5. As for the convergence, it is gradually reduced by applying the step size reduction factor until convergence is detected, retaining a default value of 0.5. Concurrently, the termination step size is set at 0.008. Other parameters, including max evaluation, remain at their default settings.
Figure 7 showcases the iterative solution process of the outlet boundary condition adopting the optimization algorithm, which, in comparison to the dichotomy method, also first undergoes six stall margin searching cycles. However, the optimization algorithm computes additional 17 iterations during the optimization process to fulfil the criteria for optimal solution judgment, culminating in a total of 23 iteration steps in this instance. Moreover, the resultant stall point pressure is 138,437 Pa, which bears significant proximity to the solution ascertained by the former method.
Figure 7.
Iteration history of the outlet boundary condition using the optimization algorithm.
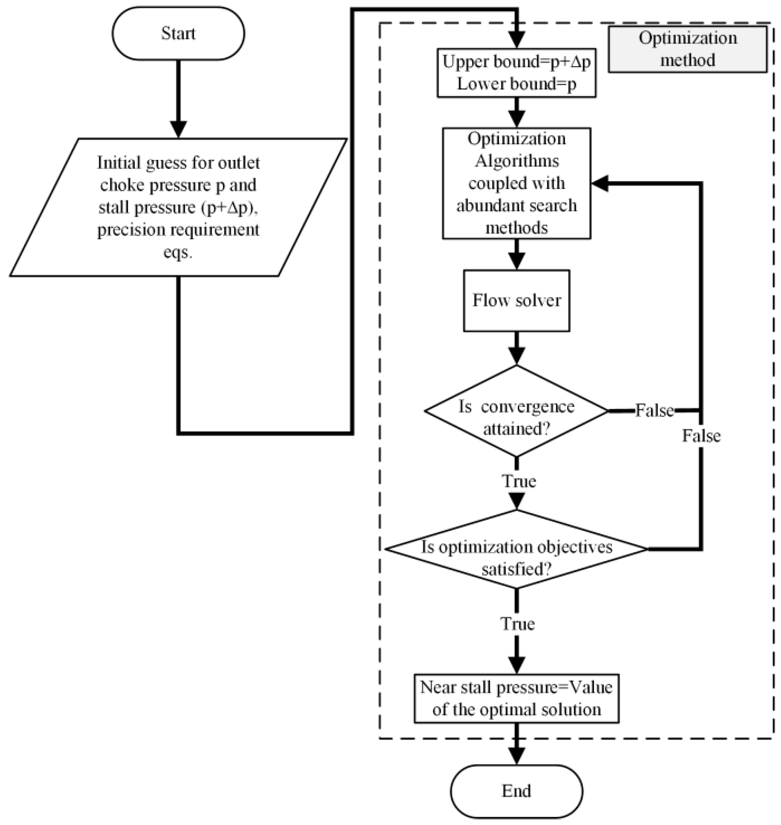
Comparative analysis indicates that the optimization algorithm autonomously resolves stall point pressure within the designated interval, but its iteration count does not have a significant advantage over the dichotomy method. In fact, the process in Figure 5 can be further modified as shown in Figure 8, to enhance computational efficiency. There is no need for additional searching before the optimization workflow; instead, one can directly set the interval values for the boundary conditions. Thus, the first loop in Figure 4 and Figure 5 can be omitted. As a result, the outcomes of the revised flow chart are depicted in Figure 9. It is observable that, compared with the previous two methods, the initial search steps from 1 to 6 are non-linear with considerable step sizes, and this is conducive to accelerating convergence. This is particularly advantageous when the value of stall margin searching spacing is small. The final obtained pressure at the stall point is 138,437 Pa, which is also congruent with the results exhibited in Figure 7.
Figure 8.
Automated solving flow chart employing improved optimization method.
Figure 9.
Iteration history of the outlet boundary condition using direct optimization workflow.
4. Conclusions and Discussion
The computation of compressor characteristic curves is a fundamental prerequisite for their design, optimization, and application. Numerical simulation is an exceptionally efficient method to address this problem and is widely adopted by scholars in studying compressors. The crux of characteristic line simulation hinges on ascertaining the precise boundary conditions near the stall point. With the aid of the Isight optimization platform and Numeca CFD solver, this paper automated the compressor characteristic simulation process and applied these methods to a specific single-stage compressor. Initially, the automatic resolution process of characteristic curves governed by the dichotomy method parameter stipulations was implemented, where pivotal aspects encompass convergence determination and parameter settings. Through two loops, the stall margin interval was established, and thereafter, the specific boundary condition of the stall point that conforms to the desired solution accuracy was specified. Then, the optimization algorithm workflow for pinpointing the stall point was proposed and improved.
Upon evaluation, both methods were able to automatically solve the compressor characteristic curves. In terms of computational load, the dichotomy method required fewer computation resources for the subject tested in this study. The optimization algorithm workflow still needed to iterate a certain number of cycles after determining the interval to satisfy the criteria of the optimal solution. In general, the differences between the two methods are primarily determined by the pressure spacing interval and the required precision. Further refinements were applied to the process utilizing the optimization algorithm by eliminating the loop that ascertains the stall margin interval and directly converting the problem into a given boundary optimization solver. Results demonstrate that the direct optimization solution notably reduced computational demands compared to the dual-loop optimization workflow, offering a significant advantage. These findings suggest that in the simulation of compressor characteristic curves, if the stall interval can be roughly ascertained, the dichotomy method may be more efficient. If the determination of the compressor’s stall interval is imprecise, a direct optimization solution becomes more efficacious.
The method introduced herein facilitates the characteristic curve automation process, which is beneficial for enhancing the efficiency of the performance simulation process while ensuring result consistency and mitigating errors potentially arising from manual intervention. Though the methodology has been validated through the solution of single-stage compressor characteristic curves, it may also extend to the solution of other turbomachinery characteristic curves and linear cascade characteristics. When it is necessary to calculate multiple characteristic curves at varied rotational speeds or incidence angles, an added Design of Experiments (DOE) phase to the presented method suffices. Furthermore, the current research’s accomplishment paves the way for the subsequent comparative analyses of different optimization algorithms’ efficiency.
Author Contributions
J.L.: Methodology (lead); Writing—original draft (lead); Writing—review and editing (lead); Software (lead); Visualization (lead). X.F.: Funding acquisition (lead); Conceptualization (lead); Supervision (lead); Writing—review and editing (supporting). X.T.: Methodology (supporting); Writing—original draft (supporting). All authors have read and agreed to the published version of the manuscript.
Funding
This research was funded by National Natural Science Foundation of China (grant number: 11872071 and 12102470) and NUDT Research Project (grant number: ZK20-05).
Institutional Review Board Statement
Not applicable.
Informed Consent Statement
Not applicable.
Data Availability Statement
The data that support the findings of this study are available from the corresponding authors upon reasonable request. The data are not publicly available due to privacy.
Acknowledgments
The authors would like to thank the funding committees.
Conflicts of Interest
The authors declare no conflicts of interest.
References
- Liu, J.; Fan, X. Aerodynamic performance improvement of the centrifugal compressor employing the elastic deformation theory. J. Braz. Soc. Mech. Sci. Eng. 2023, 45, 565. [Google Scholar] [CrossRef]
- Zhao, A.; Hu, Y.; Wu, W.Y.; Zhong, J.J. Effects of widest circumferential position of tip winglet on high load compressor stage performance. J. Propul. Technol. 2023. [Google Scholar] [CrossRef]
- Liu, F.; Cao, Z.P.; Zhao, L.B.; Guan, C.B.; Niu, X. Effects of FLADE rotor with tip ring on supersonic fan performance and improved design. J. Propul. Technol. 2023. [Google Scholar] [CrossRef]
- Zhao, H.L.; Zhang, W.Q.; Qiu, J.H. Unsteady simulation of stall process in transonic compressor with total temperature distortion. Acta Aeronaut. Astronaut. Sin. 2023, 44, 628319. [Google Scholar]
- Vahdati, M.; Sayma, A.I.; Freeman, C. On the use of atmospheric boundary conditions for axial-flow compressor stall simulations. J. Turbomach. 2005, 127, 349–351. [Google Scholar] [CrossRef]
- Zhang, W.Q.; Vahdati, M.; Zhao, F.Z. Impact of exit duct dynamic response on compressor stability. J. Turbomach. 2020, 142, 111006. [Google Scholar] [CrossRef]
- Zhang, W.Q.; Vahdati, M. Stall and recovery process of a transonic fan with and without inlet distortion. J. Turbomach. 2020, 142, 011003. [Google Scholar] [CrossRef]
- Greitzer, E.M. Surge and rotating stall in axial flow compressors—Part I: Theoretical compression system model. J. Eng. Power 1976, 98, 190. [Google Scholar] [CrossRef]
- Niu, H.; Chen, J.; Xiang, H. Effect of rotor-stator spacing on compressor performance at variable operating conditions. Appl. Sci. 2022, 12, 6932. [Google Scholar] [CrossRef]
- Wang, H.; Yang, D.; Zhu, Z.; Zhang, H.; Zhang, Q. Effect of interstage pipeline on the performance of two-stage centrifugal compressors for automotive hydrogen fuel cells. Appl. Sci. 2023, 13, 503. [Google Scholar] [CrossRef]
- Hong, S.; Mugabi, J.; Jeong, J.-H. Numerical study on vortical flow structure and performance enhancement of centrifugal compressor impeller. Appl. Sci. 2022, 12, 7755. [Google Scholar] [CrossRef]
- Jiang, C.; Wang, Z.K.; Le, G.G.; Hu, J. Numerical simulation of the effect of circumferential non-uniform tip clearance on rotating instability in a rotor. J. Aerosp. Power 2023. [Google Scholar] [CrossRef]
- Li, J.A.; Wang, B.T.; Wei, J.; Wen, M.Y.; Zheng, X.Q. A Method and Device for Obtaining Compressor Characteristics. CN202310067134.4 (CN115935833A), 7 April 2023. [Google Scholar]
- Liu, Y.; Li, J.C.; Du, J.; Zhang, H.W.; Nie, C.Q. An experimental study on the effect of rotating distortion on aerodynamic stability in a compressor. J. Eng. Thermophys. 2023, 44, 2079–2087. [Google Scholar]
- Wu, S.L.; Zhao, Z.; Wang, W.Q.; Gao, J.; Huang, Y.X. Experimental investigation of seal cavity leakage influence to a compressor performance. J. Aerosp. Power 2023. [Google Scholar] [CrossRef]
- Skoch, G.J. Experimental investigation of centrifugal compressor stabilization techniques. J. Turbomach. 2003, 125, 704–713. [Google Scholar] [CrossRef]
- Sun, D.; Liu, X.; Jin, D. Theory of compressor stability enhancement using novel casing treatment, part II: Experiment. J. Propul. Power 2014, 30, 1236–1247. [Google Scholar] [CrossRef]
- Liu, A.X.; Zheng, X.Q. Methods of surge point judgment for compressor experiments. Exp. Therm. Fluid Sci. 2013, 51, 204–213. [Google Scholar] [CrossRef]
- Li, Z.H.; Zheng, X.Q. Review of design optimization methods for turbomachinery aerodynamics. Prog. Aerosp. Sci. 2017, 93, 1–23. [Google Scholar] [CrossRef]
- Beiranvand, V.; Hare, W.; Lucet, Y. Best practices for comparing optimization algorithms. Optim. Eng. 2017, 18, 815–848. [Google Scholar] [CrossRef]
- Arora, R.K. Optimization: Algorithms and Applications; CRC Press: Boca Raton, FL, USA, 2015. [Google Scholar]
- Ruder, S. An overview of gradient descent optimization algorithms. arXiv 2016, arXiv:1609.04747. [Google Scholar]
- Huang, S.; Wang, P.; Wang, Y.B. Review of optimization design methods for compressor blade geometry and aerodynamic performance. J. Propul. Technol. 2023. [Google Scholar] [CrossRef]
- Li, J.C.; Du, X.S.; Martins, J.R.R.A. Machine learning in aerodynamic shape optimization. Prog. Aerosp. Sci. 2022, 134, 100849. [Google Scholar] [CrossRef]
- Yetkin, S.; Abuhanieh, S.; Yigit, S. Investigation on the abilities of different artificial intelligence methods to predict the aerodynamic coefficients. Expert. Syst. Appl. 2024, 237, 121324. [Google Scholar] [CrossRef]
- Wang, B.; Wang, J.T. Application of artificial intelligence in computational fluid dynamics. Ind. Eng. Chem. Res. 2021, 60, 2772–2790. [Google Scholar] [CrossRef]
- Sabater, C.; Stürmer, P.; Bekemeyer, P. Fast predictions of aircraft aerodynamics using deep-learning techniques. AIAA J. 2022, 60, 5249–5261. [Google Scholar] [CrossRef]
- Liu, J.Q.; Chen, R.; Lou, J.; Hu, Y.; You, Y. Deep-learning-based aerodynamic shape optimization of rotor airfoils to suppress dynamic stall. Aerosp. Sci. Technol. 2023, 133, 108089. [Google Scholar] [CrossRef]
- Biela, C.; Müller, W.M.; Schiffer, H.-P.; Zscherp, C. Unsteady pressure measurement in a single stage axial transonic compressor near the stability limit. Turbo Expo Power Land Sea Air 2008, 43161, 157–165. [Google Scholar]
- Bakhtiari, F.; Wartzek, F.; Leichtfuss, S.; Schiffer, H.-P.; Goinis, G.; Nicke, E. Design and optimization of a new stator for the transonic compressor rig at TU Darmstadt. In Proceedings of the Deutscher Luft- und Raumfahrtkongress, Rostock, Germany, 22–24 September 2015. [Google Scholar]
- Klausmann, F.; Franke, D.; Foret, J.; Schiffer, H. Transonic compressor Darmstadt-Open test case Introduction of the TUDa open test case. J. Glob. Power Propuls. Soc. 2022, 6, 318–329. [Google Scholar] [CrossRef]
- Moré, J.J.; Thuente, D.J. Line search algorithms with guaranteed sufficient decrease. ACM Trans. Math. Softw. (TOMS) 1994, 20, 286–307. [Google Scholar] [CrossRef]
- Altinoz, O.T.; Yilmaz, A.E. Multiobjective Hooke–Jeeves algorithm with a stochastic Newton–Raphson-like step-size method. Expert Syst. Appl. 2019, 117, 166–175. [Google Scholar] [CrossRef]
- León-Celi, C.F.; Iglesias-Rey, P.L.; Martínez-Solano, F.J.; Savic, D. Operation of multiple pumped-water sources with no storage. J. Water Res. Plan. Man. 2018, 144, 04018050. [Google Scholar] [CrossRef]
- Liu, D.; Liu, C.; Zhang, C.; Xu, C.; Du, Z.; Wan, Z. Efficient hybrid algorithms to solve mixed discrete-continuous optimization problems: A comparative study. Eng. Comput. 2018, 35, 979–1002. [Google Scholar] [CrossRef]
Disclaimer/Publisher’s Note: The statements, opinions and data contained in all publications are solely those of the individual author(s) and contributor(s) and not of MDPI and/or the editor(s). MDPI and/or the editor(s) disclaim responsibility for any injury to people or property resulting from any ideas, methods, instructions or products referred to in the content. |
© 2024 by the authors. Licensee MDPI, Basel, Switzerland. This article is an open access article distributed under the terms and conditions of the Creative Commons Attribution (CC BY) license (https://creativecommons.org/licenses/by/4.0/).








