Development of a Low-Cost 3D-Printed Upper Limb Prosthetic Device with Hybrid Actuation for Partial Hand Amputees
Abstract
1. Introduction
2. Materials and Methods
2.1. Prototype Development
2.1.1. Overall Design of the Device
2.1.2. Finger Design
2.1.3. Palm Design
2.1.4. Manufacturing of the Device
2.1.5. Grasping Testing
3. Results
3.1. Manufacturing Cost Analysis
3.2. Grasping Experimental Results
4. Discussion
5. Conclusions
- The proposed design differentiates itself from some of the rest by containing only standardized and 3D-printed parts. Furthermore, while other devices are either body-powered or externally powered, this prototype has both systems. Hybrid actuation is not something commonly found in low-cost transitional partial hand prosthetic devices. From the literature review, we found some hybrid shoulder devices, but those segment the device into two parts: (1) body-powered and (2) externally powered. The novelty in the proposed configuration is that the same segment is actuated in a hybrid manor.
- From a cost point of view, even if some devices may be more inexpensive than the proposed device, it can be still considered as a low-cost device compared with some commercial offerings. The cost analysis resulted in a total of 260 euros for the cost of the prototype. On one hand, the proposed device has more features than its cheaper competition. On the other hand, the costs are much lower than the ones on the market.
- The ball bearing rotational system and the torsional spring-based return system offer a more reliable control of motion. These systems may benefit the user even if the weight, complexity, and costs are higher than some other devices.
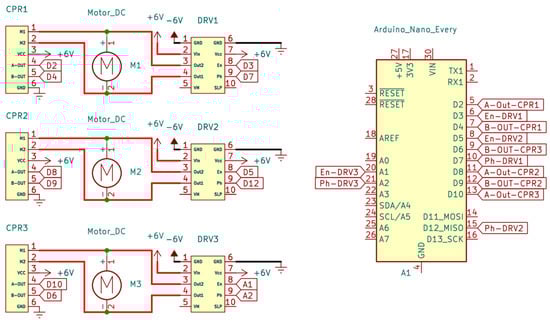
- The resulted measured force of 2.8 kgf can be improved, as it is smaller than that of other commercial prosthetics. The used DC motors can provide this flexibility. Enhanced performance can be achieved using a similar set of motors that have better characteristics with a similar form factor. The issues that may occur by using such motors are related to availability and costs. When considering open-source upper limb prosthetic devices, a fully described design should be presented. The specifications must include a list of parts or bill of materials and the corresponding prices for the respective components. The current design has a price breakdown that is illustrated in Table 2, Table 3, Table 4 and Table 5 culminating with the total cost illustrated in Table 6 and resulted to be 260 euro. However, a performance increase can be attained if choosing more powerful motors. The 12 V HPCB Micro metal Gearmotor (Pololu Corporation, Las Vegas, NV, USA) may improve grip, while the total motor price rises by 20.9% from 435 RON to 550 RON. Since the new motors have a higher voltage rating, the battery system will also need to be updated to accommodate the new system. The effects of the considered change may be subject for future work.
- Finally, the advantages of the device underlined using the hybrid actuation system, locking system, and rotational system may have a more significant impact than points where further work may be required, like lightweighting, increased speed, and developed force.
- The limitations of this study include a small number of experiments conducted to fully evaluate the behavior of the prototype. Furthermore, no human trials were carried out to validate the readiness of the device for actual use. In future work, a higher number of experiments are considered, such as more actuation variety to optimize the existing prototype and gradually move on from the experimental phase towards a fully functioning application.
Supplementary Materials
Author Contributions
Funding
Institutional Review Board Statement
Informed Consent Statement
Data Availability Statement
Conflicts of Interest
Abbreviations
| ADLs | Activities of daily living |
| AM | Additive manufacturing |
| BP | Body-powered |
| CAD | Computer-aided design |
| EP | Externally powered |
| PLA | Polylactic acid |
| sEMG | Surface electromyography |
References
- Enache, I.-C.; Cristina, I.-M.; Chivu, O.-R.; Mates, I.; Ionita, E.; Geambasu, G. The Influence of 3D Printing Parameters on the Mechanical Behavior of PLA. Mater. Plast. 2024, 61, 82–92. [Google Scholar] [CrossRef]
- Kate, J.T.; Smit, G.; Breedveld, P. 3D-printed upper limb prostheses: A review. Disabil. Rehabil. Assist. Technol. 2017, 12, 300–314. [Google Scholar] [CrossRef] [PubMed]
- Wendo, K.; Barbier, O.; Bollen, X.; Schubert, T.; Lejeune, T.; Raucent, B.; Olszewski, R. Open-Source 3D Printing in the Prosthetic Field—The Case of Upper Limb Prostheses: A Review. Machines 2022, 10, 413. [Google Scholar] [CrossRef]
- Satriawan, A.; Trusaji, W.; Irianto, D.; Anshori, I.; Setianingsih, C.; Nurtriandari, E.; Goesasi, R.Z. Karla: A Simple and Affordable 3-D Printed Body-Powered Prosthetic Hand with Versatile Gripping Technology. Designs 2023, 7, 37. [Google Scholar] [CrossRef]
- Esposito, D.; Savino, S.; Andreozzi, E.; Cosenza, C.; Niola, V.; Bifulco, P. The “Federica” Hand. Bioengineering 2021, 8, 128. [Google Scholar] [CrossRef]
- Zuniga, J.; Katsavelis, D.; Peck, J.; Stollberg, J.; Petrykowski, M.; Carson, A.; Fernandez, C. Cyborg beast: A low-cost 3d-printed prosthetic hand for children with upper-limb differences. BMC Res. Notes 2015, 8, 10. [Google Scholar] [CrossRef]
- Thingiverse.com. Flexy-Hand by Gyrobot. Available online: https://www.thingiverse.com/thing:242639 (accessed on 27 December 2022).
- Varaganti, P.; Seo, S. Recent Advances in Biomimetics for the Development of Bio-Inspired Prosthetic Limbs. Biomimetics 2024, 9, 273. [Google Scholar] [CrossRef]
- Prusa, J. Prusament PLA by Prusa Polymers; Technical Datasheet Rev. 1.1; Prusa Research: Prague, Czech Republic, 2022. [Google Scholar]
- Prusa, J. Prusament ASA by Prusa Polymers; Technical Datasheet Rev. 1.1; Prusa Research: Prague, Czech Republic, 2022. [Google Scholar]
- Prusa, J. Prusament PETG by Prusa Polymers; Technical Datasheet Rev. 1.1; Prusa Research: Prague, Czech Republic, 2022. [Google Scholar]
- Prusa, J. Prusament PETG Carbon Fiber Black by Prusa Polymers; Technical Datasheet Rev. 1.0; Prusa Research: Prague, Czech Republic, 2022. [Google Scholar]
- Prusa, J. Prusament PETG Tungsten 75% by Prusa Polymers; Technical Datasheet Rev. 1.0; Prusa Research: Prague, Czech Republic, 2023. [Google Scholar]
- Prusa, J. Prusament PC Blend Carbon Fiber by Prusa Polymers; Technical Datasheet Rev. 2.0-OY; Prusa Research: Prague, Czech Republic, 2023. [Google Scholar]
- Prusa, J. Prusament PVB by Prusa Polymers; Technical Datasheet Rev. 1.1; Prusa Research: Prague, Czech Republic, 2022. [Google Scholar]
- Philipp, K. F3 PA Pure Pro; Technical Datasheet; Fiberthree GmbH: Darmstadt, Germany, 2020. [Google Scholar]
- Philipp, K. F3 PA-CF Pro; Technical Datasheet; Fiberthree GmbH: Darmstadt, Germany, 2020. [Google Scholar]
- Philipp, K. F3 PA-GF Pro; Technical Datasheet; Fiberthree GmbH: Darmstadt, Germany, 2020. [Google Scholar]
- Philipp, K. F3 PA-GF30 Pro; Technical Datasheet; Fiberthree GmbH: Darmstadt, Germany, 2021. [Google Scholar]
- Prusa, J. Prusament PA11 Carbon Fiber by Prusa Polymers; Technical Datasheet Rev. 1.0; Prusa Research: Prague, Czech Republic, 2022. [Google Scholar]
- Asgharzadeh, M. FilaFlexible40 Filament; Technical Datasheet; Filatech 3D Printing Industries FZC, Technology Park: Al Hamra Island, United Arab Emirates, 2021. [Google Scholar]
- Rouleaux, R. ColorFabb varioShore TPU; Technical Datasheet Rev. 1.0; ColorFabb B.V.: Belfeld, The Netherlands, 2019; Available online: https://www.prusa3d.com/file/853929/tds-technical-data-sheet.pdf (accessed on 24 June 2023).
- Łukasik, Ł. Fiberlogy Fiberflex 40D; Technical Datasheet; Fiberlab S.A.: Brezie, Poland, 2022; Available online: https://fiberlogy.com/wp-content/uploads/2022/12/FIBERLOGY_FIBERFLEX_40D_TDS.pdf (accessed on 24 June 2023).
- Dolecek, J. Flexfill 98A; Technical Datasheet; Fillamentum Manufacturing: Hulin, Czech Republic. Available online: https://fillamentum.com/wp-content/uploads/2020/10/Technical-Data-Sheet_Flexfill-TPU-98A_26082019.pdf (accessed on 24 June 2023).
- Rouleaux, R. ColorFabb XT-CF20; Technical Datasheet Rev. 1.0; ColorFabb B.V.: Belfeld, The Netherlands, 2017; Available online: https://colorfabb.com/media/datasheets/tds/colorfabb/TDS_E_ColorFabb_XT_CF20.pdf (accessed on 24 June 2023).
- de Hubert, B. ABS CARBON KIMYA; Technical Datasheet; ARMOR SAS: Nantes, France. Available online: https://www.kimya.fr/wp-content/uploads/2018/09/kimya_fiche_ABS-CARBON-A4-EN.pdf (accessed on 24 June 2023).
- de Hubert, B. ABS KEVLAR KIMYA; Technical Datasheet; ARMOR SAS: Nantes, France. Available online: https://www.kimya.fr/wp-content/uploads/2018/09/kimya_fiche_ABS-KEVLAR-A4-EN.pdf (accessed on 24 June 2023).
- Zimmermann, P. Fibrolon® V 135002; Technical Datasheet Rev. 1.1; FKuR Kunststoff GmbH: Willich, Germany, 2014. [Google Scholar]
- Mårtensson, J. Select PVA+; Technical Datasheet; Prima Creator: Malmö, Sweede. Available online: https://cdn.shopify.com/s/files/1/2424/8853/files/Prima_PVA__webb.pdf?293 (accessed on 24 June 2023).
- Rouleaux, R. ColorFabb BronzeFill; Technical Datasheet Rev. 1.0; ColorFabb B.V.: Belfeld, The Netherlands, 2017; Available online: https://colorfabb.com/media/datasheets/tds/colorfabb/TDS_E_ColorFabb_BronzeFill.pdf (accessed on 24 June 2023).
- Rouleaux, R. ColorFabb CopperFill; Technical Datasheet Rev. 1.0; ColorFabb B.V.: Belfeld, The Netherlands, 2017; Available online: https://colorfabb.com/media/datasheets/tds/colorfabb/TDS_E_ColorFabb_CopperFill.pdf (accessed on 24 June 2023).
- Rouleaux, R. CorkFill; Technical Datasheet Rev. 1.0; ColorFabb: Belfeld, The Netherlands, 2020; Available online: https://colorfabb.com/media/datasheets/tds/colorfabb/TDS_E_ColorFabb_corkFill.pdf (accessed on 24 June 2023).
- Rouleaux, R. ColorFabb SteelFill; Technical Datasheet Rev. 1.0; ColorFabb B.V.: Belfeld, The Netherlands, 2017; Available online: https://colorfabb.com/media/datasheets/tds/colorfabb/TDS_E_ColorFabb_SteelFill.pdf (accessed on 24 June 2023).
- Alberts, C. 3D BVOH Filament’; Technical Datasheet; Verbatim: Charlotte, NC, USA. Available online: https://www.verbatim-europe.com/en/3d/products/verbatim-bvoh-filament-175-mm-natural-55903 (accessed on 24 June 2023).
- Dolecek, J. CPE HG100; Technical Datasheet; Fillamentum Manufacturing: Hulin, Czech Republic. Available online: https://fillamentum.com/wp-content/uploads/2020/10/Technical-Data-Sheet_CPE-HG100_03012019.pdf (accessed on 24 June 2023).
- Back, M. PPGF 30 by Innofil3D BV; Technical Datasheet Rev. 1.0; BASF 3D Printing Solutions GmbH: Heidelberg, Germany, 2018. [Google Scholar]
- Howlett, M. ThermaXTM PEEK 3D Printing Filament; Technical Datasheet Rev. 3.0; 3DXTECH Adaptive Manufacturing: Grand Rapids, MI, USA, 2020. [Google Scholar]
- Dolecek, J. HIPS Extrafill; Technical Datasheet; Fillamentum Manufacturing: Hulin, Czech Republic. Available online: https://fillamentum.com/wp-content/uploads/2020/10/Technical-Data-Sheet_HIPS-Extrafill_03012019.pdf (accessed on 24 June 2023).
- Wahit, M.A.A.; Ahmad, S.A.; Marhaban, M.H.; Wada, C.; Izhar, L.I. 3D Printed Robot Hand Structure Using Four-Bar Linkage Mechanism for Prosthetic Application. Sensors 2020, 20, 4174. [Google Scholar] [CrossRef]
- Zuniga, J.M. 3D Printed Antibacterial Prostheses. Appl. Sci. 2018, 8, 1651. [Google Scholar] [CrossRef]
- Slade, P.; Akhtar, A.; Nguyen, M.; Bretl, T. Tact: Design and performance of an open-source, affordable, myoelectric prosthetic hand. In Proceedings of the 2015 IEEE International Conference on Robotics and Automation (ICRA), Seattle, WA, USA, 26–30 May 2015; pp. 6451–6456. [Google Scholar] [CrossRef]
- Manero, A.; Smith, P.; Sparkman, J.; Dombrowski, M.; Courbin, D.; Kester, A.; Womack, I.; Chi, A. Implementation of 3D Printing Technology in the Field of Prosthetics: Past, Present, and Future. Int. J. Environ. Res. Public Health 2019, 16, 1641. [Google Scholar] [CrossRef]
- Ryu, W.; Choi, Y.; Choi, Y.J.; Lee, S. Development of a Lightweight Prosthetic Hand for Patients with Amputated Fingers. Appl. Sci. 2020, 10, 3536. [Google Scholar] [CrossRef]
- Dunai, L.; Novak, M.; Espert, C.G. Human Hand Anatomy-Based Prosthetic Hand. Sensors 2020, 21, 137. [Google Scholar] [CrossRef] [PubMed]
- Yurova, V.A.; Velikoborets, G.; Vladyko, A. Design and Implementation of an Anthropomorphic Robotic Arm Prosthesis. Technologies 2022, 10, 103. [Google Scholar] [CrossRef]
- Andrés-Esperanza, J.; Iserte-Vilar, J.L.; Llop-Harillo, I.; Pérez-González, A. Effect of the Thumb Orientation and Actuation on the Functionality and Performance of Affordable Prosthetic Hands: Obtaining Design Criteria. Biomimetics 2022, 7, 233. [Google Scholar] [CrossRef]
- Park, J.W.; Greenspan, B.; Tabb, T.; Gallo, E.; Danielescu, A. 3D Printed Energy Return Elements for Upper Limb Sports Prosthetics. Prosthesis 2023, 5, 13–34. [Google Scholar] [CrossRef]
- Fares, H.; Abbass, Y.; Valle, M.; Seminara, L. Validation of Screen-Printed Electronic Skin Based on Piezoelectric Polymer Sensors. Sensors 2020, 20, 1160. [Google Scholar] [CrossRef]
- Wolterink, G.; Dias, P.; Sanders, R.G.P.; Muijzer, F.; van Beijnum, B.-J.; Veltink, P.; Krijnen, G. Development of Soft sEMG Sensing Structures Using 3D-Printing Technologies. Sensors 2020, 20, 4292. [Google Scholar] [CrossRef]
- Pentek, A.; Nyitrai, M.; Schiffer, A.; Abraham, H.; Bene, M.; Molnar, E.; Told, R.; Maroti, P. The Effect of Printing Parameters on Electrical Conductivity and Mechanical Properties of PLA and ABS Based Carbon Composites in Additive Manufacturing of Upper Limb Prosthetics. Crystals 2020, 10, 398. [Google Scholar] [CrossRef]
- Plesec, V.; Humar, J.; Dobnik-Dubrovski, P.; Harih, G. Numerical Analysis of a Transtibial Prosthesis Socket Using 3D-Printed Bio-Based PLA. Materials 2023, 16, 1985. [Google Scholar] [CrossRef]
- Górski, F.; Łabudzki, R.; Żukowska, M.; Sanfilippo, F.; Ottestad, M.; Zelenay, M.; Băilă, D.-I.; Pacurar, R. Experimental Evaluation of Extended Reality Technologies in the Development of Individualized Three-Dimensionally Printed Upper Limb Prostheses. Appl. Sci. 2023, 13, 8035. [Google Scholar] [CrossRef]
- Berceanu, C.; Tarni, D. About the Kinematics and Control System of an Anthropomorphic Hand Usable as Prosthesis. U.P.B. Sci. Bull. 2011, 73, 23–30. [Google Scholar]
- Radu (Frenț), C.; Roșu, M.M.; Matei, L.; Ungureanu, L.M.; Iliescu, M. Concept, Design, Initial Tests and Prototype of Customized Upper Limb Prosthesis. Appl. Sci. 2021, 11, 3077. [Google Scholar] [CrossRef]























| Property | Value |
|---|---|
| Rated voltage [V] | 6 |
| Stall current [A] | 0.36 |
| No-load current (mA) | 40 |
| No-load speed (RPM) | 45 |
| Extrapolated stall torque (kg ×cm) | 2 |
| Max power [W] | 0.22 |
| Gear ratio | 298:1 |
| Motor winding | LP |
| Brush type | Metal |
| No | Part | Number of Items | Price/Part [RON] | Total Price [RON] |
|---|---|---|---|---|
| 1 | Pololu 1000:1 Micro Metal Gearmotor LP 6 V (Pololu Corporation, Las Vegas, NV, USA) | 3 | 145 | 435 |
| 2 | Pololu DRV8838 Single Brushed DC Motor Driver Carrier (Pololu Corporation, Las Vegas, NV, USA) | 3 | 17 | 51 |
| 3 | Arduino Nano Every (Arduino, Somerville, Somerville, MA, USA) | 1 | 90 | 90 |
| 4 | Duracell J 7k67 LR61 (Duracell, Chicago, Illinois, USA) | 2 | 28 | 56 |
| 5 | Wendeekun Kit muscle sensor (Ardushop, Bucharest, Romania, EU) | 1 | 144 | 144 |
| 6 | Soldering lead 0.8 mm 100 g (Ardushop, Bucharest, Romania, EU) | 1 | 19 | 19 |
| 7 | Flux (Ardushop, Bucharest, Romania, EU) | 1 | 15 | 15 |
| Electronical components subtotal | 810 |
| No | Part | Number of Items | Price/Part [RON] | Total Price [RON] |
|---|---|---|---|---|
| 1 | Miniature single row deep groove sealed ball bearings MR72ZZ (Ardushop, Bucharest, Romania, EU) | 14 | 3.4 | 47.6 |
| 2 | M2 × 12 mm screw (Ardushop, Bucharest, Romania, EU) | 25 | 0.45 | 11.25 |
| 3 | M3 × 12 mm screw (Ardushop, Bucharest, Romania, EU) | 14 | 0.9 | 12.6 |
| 4 | Stainless steel torsion springs (Ardushop, Bucharest, Romania, EU) | 14 | 2 | 28 |
| 5 | Textile cable Konger X8 Braider, 0.06 mm 10 m spool (Ardushop, Bucharest, Romania, EU) | 1 | 11 | 11 |
| 6 | Brass threaded inserts (Ardushop, Bucharest, Romania, EU) | 30 | 1 | 30 |
| Mechanical components Subtotal | 140.45 |
| No | Part | Number of Items | Price/Part [RON] | Total Price [RON] |
|---|---|---|---|---|
| 1 | Distal right | 4 | 1.86 | 7.44 |
| 2 | Distal left | 4 | 1.4 | 5.6 |
| 3 | Median right | 4 | 1.63 | 6.52 |
| 4 | Median left | 4 | 1.67 | 6.68 |
| 5 | Proximal right | 4 | 1.95 | 7.8 |
| 6 | Proximal left | 4 | 1.86 | 7.44 |
| 7 | Distal pretension | 4 | 0.42 | 1.68 |
| 8 | Distal thumb right | 1 | 2.23 | 2.23 |
| 9 | Distal thumb left | 1 | 1.53 | 1.53 |
| 10 | Proximal thumb right | 1 | 2.23 | 2.23 |
| 11 | Proximal thumb left | 1 | 1.81 | 1.81 |
| 12 | Palm structure | 1 | 45.66 | 45.66 |
| 13 | Palm dorsal cap | 1 | 40.18 | 40.18 |
| 14 | Palm spacer | 1 | 0.33 | 0.33 |
| 15 | Large spacer | 1 | 0.28 | 0.28 |
| 16 | Lower gauntlet | 1 | 54.78 | 54.78 |
| 17 | Upper gauntlet | 1 | 86.82 | 86.82 |
| 18 | Motor housing | 3 | 5.67 | 17.01 |
| 19 | Motor housing cover | 3 | 1.58 | 4.74 |
| 20 | Motor spool | 3 | 1.3 | 3.9 |
| 21 | Lower housing of locking system | 1 | 2.09 | 2.09 |
| 22 | Upper housing of locking system | 1 | 2.05 | 2.05 |
| 23 | Angular spacer for locking system | 1 | 1.02 | 1.02 |
| 24 | Battery cover | 1 | 2 | 2 |
| 3D-printed components subtotal | 311.82 |
| No | Part | Number of Items | Price/Part [RON] | Total Price [RON] |
|---|---|---|---|---|
| 1 | Velcro band, 5 m × 10 mm, Geko G01398 (Ardushop, Bucharest, Romania, EU) | 1 | 8.5 | 8.5 |
| 2 | Threaded rod (Ardushop, Bucharest, Romania, EU) | 1 | 1.7 | 1.7 |
| 3 | Key (Ardushop, Bucharest, Romania, EU) | 1 | 8.4 | 8.4 |
| 4 | Helical cylindrical spring (Ardushop, Bucharest, Romania, EU) | 1 | 0.2 | 0.2 |
| Other components Subtotal | 18.8 |
| No | Component Type | Value [RON] |
|---|---|---|
| 1 | Electronical components subtotal | 810 |
| 2 | Mechanical components subtotal | 140.45 |
| 3 | 3D printed components subtotal | 311.82 |
| 4 | Other components subtotal | 18.8 |
| TOTAL | 1281.07 |
| No | Part Name | Build Time (min) | Material Weight (g) | Filament Length (m) | Cost [RON] |
|---|---|---|---|---|---|
| 1 | Battery cover | 40 | 6 | 2.12 | 2.00 |
| 2 | Distal right | 39 | 5 | 1.61 | 1.86 |
| 3 | Distal left | 28 | 4 | 1.26 | 1.40 |
| 4 | Median right | 34 | 4 | 1.45 | 1.63 |
| 5 | Median left | 35 | 4 | 1.35 | 1.67 |
| 6 | Proximal right | 41 | 5 | 1.73 | 1.95 |
| 7 | Proximal left | 38 | 5 | 1.65 | 1.86 |
| 8 | Distal thumb right | 46 | 6 | 1.9 | 2.23 |
| 9 | Distal thumb left | 32 | 4 | 1.41 | 1.53 |
| 10 | Proximal thumb right | 46 | 6 | 1.85 | 2.23 |
| 11 | Proximal thumb left | 37 | 5 | 1.65 | 1.81 |
| 12 | Distal pretension | 8 | 1 | 0.36 | 0.42 |
| 13 | Large spacer | 5 | 1 | 0.29 | 0.28 |
| 14 | Palm structure | 17 h 10 | 82 | 27.62 | 45.66 |
| 15 | Palm dorsal cover | 14 h 43 | 85 | 28.37 | 40.18 |
| 16 | Palm spacer | 4 | 1 | 0.27 | 0.33 |
| 17 | Lower gauntlet | 19 h 54 | 122 | 40.83 | 54.78 |
| 18 | Upper gauntlet | 1 d 7 h 29 | 195 | 65.4 | 86.82 |
| 19 | Motor housing cover | 31 | 5 | 1.63 | 1.58 |
| 20 | Motor housing | 2 h 1 | 14 | 4.63 | 5.67 |
| 21 | Motor spool | 28 | 3 | 1 | 1.30 |
| 22 | Lower housing of locking system | 43 | 6 | 1.93 | 2.09 |
| 23 | Upper housing of locking system | 41 | 6 | 1.88 | 2.05 |
| 24 | Angular spacer of locking system | 21 | 3 | 1 | 1.02 |
| No | Property | Proposed Prototype | Flexy Hand 2 | Dextra | X-Limb | Victoria |
|---|---|---|---|---|---|---|
| 1 | Creator | The authors | Steve Wood | Alvaro Villoslada | Alireza Mohammadi | VHP |
| 2 | Actuation | Mixed | BP | EP | EP | BP |
| 5 | Locking | ✓ | × | × | × | ✓ |
| 6 | Pretension | ✓ | ✓ | × | × | × |
| 8 | Force | 27 N | - | - | 21.5 N | - |
| 9 | Infill | 100% | 40% | 20% | 20% | - |
| 10 | Layer height | 0.2 | 0.1 | 0.2 | - | |
| 11 | Price [RON] | 1300 | 117 | 930 | 930 | 465 |
| 12 | Level | Wrist | Wrist | Elbow | Elbow | Elbow |
| 15 | Weight | 0.586 kg | - | 0.663 kg | 0.253 kg | - |
| 16 | Voltage | 6 V | × | 6 V | 6 V | × |
| 17 | Peak current | 2 A | × | 5 A | - | × |
Disclaimer/Publisher’s Note: The statements, opinions and data contained in all publications are solely those of the individual author(s) and contributor(s) and not of MDPI and/or the editor(s). MDPI and/or the editor(s) disclaim responsibility for any injury to people or property resulting from any ideas, methods, instructions or products referred to in the content. |
© 2024 by the authors. Licensee MDPI, Basel, Switzerland. This article is an open access article distributed under the terms and conditions of the Creative Commons Attribution (CC BY) license (https://creativecommons.org/licenses/by/4.0/).
Share and Cite
Răduică, F.-F.; Simion, I. Development of a Low-Cost 3D-Printed Upper Limb Prosthetic Device with Hybrid Actuation for Partial Hand Amputees. Appl. Sci. 2024, 14, 8929. https://doi.org/10.3390/app14198929
Răduică F-F, Simion I. Development of a Low-Cost 3D-Printed Upper Limb Prosthetic Device with Hybrid Actuation for Partial Hand Amputees. Applied Sciences. 2024; 14(19):8929. https://doi.org/10.3390/app14198929
Chicago/Turabian StyleRăduică, Florin-Felix, and Ionel Simion. 2024. "Development of a Low-Cost 3D-Printed Upper Limb Prosthetic Device with Hybrid Actuation for Partial Hand Amputees" Applied Sciences 14, no. 19: 8929. https://doi.org/10.3390/app14198929
APA StyleRăduică, F.-F., & Simion, I. (2024). Development of a Low-Cost 3D-Printed Upper Limb Prosthetic Device with Hybrid Actuation for Partial Hand Amputees. Applied Sciences, 14(19), 8929. https://doi.org/10.3390/app14198929

