Accurate Oil Temperature Prediction Model and Oil Refilling Parameters Optimization for Hydraulic Closed-Circuit System
Abstract
1. Introduction
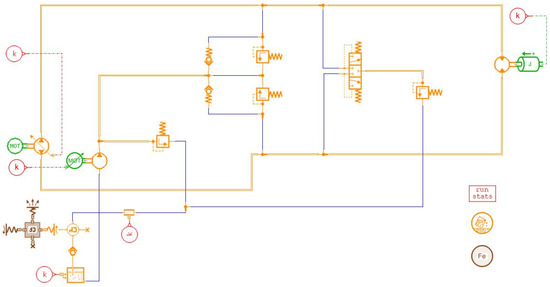
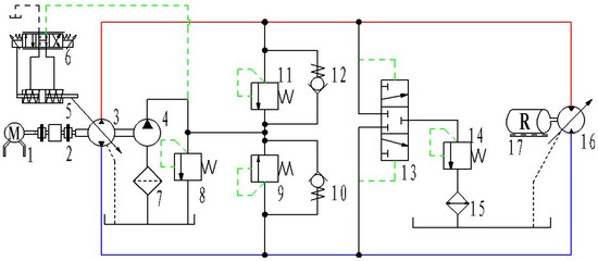
2. Hydraulic Closed-Circuit System
3. Mathematical Model of Thermal Balance in HCS
3.1. Solution for Heating Power
3.2. Solution for Heat-Dissipation Power
3.3. Thermal Balance State of HCS
4. Hydraulic–Thermal Coupling Modeling and Analysis for HCS
4.1. Development of Hydraulic–Thermal Coupled Model
4.2. Analysis of Oil Temperature Changes under Different Parameters
4.3. Calculated Results Analysis of Analytical and Coupled Models
5. Development of Accurate Oil Temperature Prediction Model Based on CAM
5.1. Design Variable Selection and Sensitivity Analysis
5.2. Improved Latin Hypercube Design
5.3. CAM Development
6. Strategy for Optimal Oil Refilling Flow Rate
7. Experiment Verification
7.1. Development of Experiment Platform
7.2. Experiment
8. Discussion
Author Contributions
Funding
Institutional Review Board Statement
Informed Consent Statement
Data Availability Statement
Acknowledgments
Conflicts of Interest
References
- Pandey, A.K.; Dasgupta, K.; Ghoshal, S.K. Ghoshal. Modeling the dynamics of a dual input–single output closed-circuit hydraulic drive. ISA Trans. 2021, 126, 649–665. [Google Scholar] [CrossRef] [PubMed]
- Singh, V.P.; Pandey, A.K.; Dasgupta, K. Steady-state performance investigation of closed-circuit hydrostatic drive using variable displacement pump and variable displacement motor. J. Process Mech. Eng. 2020, 235, 249–258. [Google Scholar] [CrossRef]
- Ghoshal, S.K.; Pandey, A.K.; Dasgupta, K.; Bhola, M. A segmental pump-motor control scheme to attain targeted speed under varying load demand of a hydraulic drive used in heavy earth movers. Mechatronics 2021, 12, 102681. [Google Scholar] [CrossRef]
- Hu, K.; Zhang, W. Design and simulation for driving system and steering system of hydraulic chassis of rice transplanter. Adv. Mech. Eng. 2018, 10, 1687814018808901. [Google Scholar] [CrossRef]
- Pandey, A.K.; Vardhan, A.; Dasgupta, K. Theoretical and experimental studies of the steady-state performance of a primary and secondary-controlled closed-circuit hydrostatic drive. J. Process Mech. Eng. 2019, 233, 1024–1035. [Google Scholar] [CrossRef]
- Vardhan, A.; Dasgupta, K.; Mishra, S.K. Dynamic analysis of a closed-circuit hydraulic drive system used in the rotary head of blasthole drilling machine using MATLAB–Simulink environment. J. Syst. Control. Eng. 2018, 233, 702–719. [Google Scholar] [CrossRef]
- Kodrič, M.; Pehan, S. Hydraulic transmission of agricultural machine appropriate for treating extreme steep farmland terrains. Teh. Vjesn. Tech. Gaz. 2020, 27, 718–724. [Google Scholar]
- Mishra, S.K.; Wrat, G.; Ranjan, P.; Das, J. PID controller with feed forward estimation used for fault tolerant control of hydraulic system. J. Mech. Sci. Technol. 2018, 32, 3849–3855. [Google Scholar] [CrossRef]
- Hu, K.; Zhang, W. Position Control Algorithm of Fuzzy Adaptive PID of Hydraulic Interconnected Suspension Under Load Impact Disturbance. IEEE Access 2022, 10, 39665–39673. [Google Scholar] [CrossRef]
- Wang, J.; Zhao, J.; Li, W.; Jia, X.; Wei, P. Research and improvement of the hydraulic suspension system for heavy hydraulic transport vehicle. Appl. Sci. 2020, 10, 5220. [Google Scholar] [CrossRef]
- Du, H.; Wei, J.H.; Kong, X.W. Lifting synchronization control for interconnected hydro-pneumatic suspension. Trans. Chin. Soc. Agric. Mach. 2010, 41, 29–32+90. [Google Scholar]
- Beltran-Carbajal, F.; Valderrabano-Gonzalez, A.; Favela-Contreras, A.; Hernandez-Avila, J.L.; Lopez-Garcia, I.; Tapia-Olvera, R. An active vehicle suspension control approach with electromagnetic and hydraulic actuators. Actuators 2019, 8, 35. [Google Scholar] [CrossRef]
- Chi, Y.; Ren, J.; Wang, Y.; Ji, X.; Li, J. Design and simulation of wheeled tractor hydraulic active suspension system. J. Agric. Mech. Res. 2017, 39, 46–50. [Google Scholar]
- Omar, M.; El-Kassaby, M.M.; Abdelghaffar, W. Parametric numerical study of electrohydraulic active suspension performance against passive suspension. Alex. Eng. J. 2018, 57, 3609–3614. [Google Scholar] [CrossRef]
- Liu, W.; Wang, L.; Jiang, Z. Oil temperature analysis and determination of slippage pump discharge of closed hydraulic system. J. Cent. South Univ. (Sci. Technol.) 2013, 44, 3658–3664. [Google Scholar]
- Kwon, H.; Sprengel, M.; Ivantysynova, M. Thermal modeling of a hydraulic hybrid vehicle transmission based on thermodynamic analysis. Energy 2016, 116, 650–660. [Google Scholar] [CrossRef]
- He, S.; Cao, C.; Guo, Q.; Yu, L.; Jin, K.; Zhang, C. Calculate Charge Parameters of Closed Hydraulic System from System Heat Balance and Pressure Matching. Mach. Tool Hydraul. 2018, 46, 41–50. [Google Scholar]
- Zhang, D.; Gu, L.; Geng, B.; Cheng, D.; Liu, J. Stability analysis of closed loop pump control motor hydraulic system under non-stationary condition. J. Mech. Electr. Eng. 2021, 38, 300–305. [Google Scholar]
- Yu, B.; Li, H.; Ba, K.; Zheng, B.; Li, J.; Yuan, L. Research on Matching Design Methods of Lightweight Hydraulic Oil Source for Legged Robot. J. Mech. Eng. 2021, 57, 58–65. [Google Scholar]
- Zhao, B.; Quan, L.; Huang, J.; Cheng, H.; Li, G.; Zhang, Y. Driven System and Characteristics Research of Large Hydraulic Shovel Swing Motion. J. Mech. Eng. 2017, 56, 176–186. [Google Scholar] [CrossRef]
- He, L.; Li, Y.; Lu, S.; Feng, S. Hydraulic Control System Design and Study of Module Lifting Vehicle. Mach. Tool Hydraul. 2017, 45, 101–105. [Google Scholar]
- Yuan, H.; Wang, Y. Information Fusion Status Diagnosis of Hydraulic Pump Based on Cascade Forest Model. Mach. Tool Hydraul. 2023, 51, 66–70. [Google Scholar]
- Wasim, A.; Jorge, R. Generalized parameter estimation and calibration for biokinetic modelsusing correlation and single variable optimisations: Application tosulfate reduction modelling in anaerobic digestion. Water Res. 2017, 122, 407–418. [Google Scholar]
- Xie, B.; Zhang, Y.; Xu, Z.; Zhang, F.; Liu, W. Review on Multidisciplinary Optimization Key Technology of Electrical Machine Based on Surrogate Models. Trans. China Electrotech. Soc. 2022, 37, 5117–5143. [Google Scholar]
- Meng, Y.; Shi, B.; Zhang, D. Research and Improvement of Kriging-HDMR Modeling Method. J. Mech. Eng. 2024, 60, 249–263. [Google Scholar]
- Li, Y.; Ma, W.; Li, F.; Wang, Q. Application of SVM Method in Dault Diagnosis of a Multi-stage Centrifugal Pump. J. Mech. Strength 2024, 46, 272–280. [Google Scholar]
- Goel, T.; Haftka, R.T.; Shyy, W.; Queipo, N.V. Ensemble of Surrogates. Struct. Multidiscip. Optim. 2007, 33, 199–216. [Google Scholar] [CrossRef]























| Hydraulic Component/System | Parameter Name | Value |
|---|---|---|
| hydraulic closed pump | displacement | 56 mL/rev |
| mechanical efficiency | 0.95 | |
| volume efficiency | 0.85 | |
| rotary speed | 1500 rev/min | |
| hydraulic motor | displacement | 107 mL/rev |
| mechanical efficiency | 0.95 | |
| volume efficiency | 0.85 | |
| load torque | 300 N·m | |
| oil refilling system | displacement of refilling pump | 10 mL/rev |
| pressure of oil refilling system | 1.60 MPa | |
| cooling system | power | 5.5 kW |
| environmental temperature | temperature | 20 °C |
| oil tank | coefficient of heat dissipation | 16 W/(m2·°C) |
| area of heat dissipation | 1.0 m2 |
| Variable Name | Code Name | Range |
|---|---|---|
| ORFR (L/min) | A | [8, 16] |
| main circuit flow rate (L/min) | B | [48, 64] |
| working load (N·m) | C | [160, 320] |
| cooling power/kW | D | [4.80, 6.00] |
| Effective heat-dissipation area of the tank/m2 | E | [0.80, 1.20] |
| Total efficiency of hydraulic pump | F | [0.75, 0.90] |
| Total efficiency of hydraulic motor | G | [0.75, 0.90] |
| Hydraulic pipe roughness/mm | H | [0.02, 0.06] |
| Pressure of oil-refill system/MPa | I | [1.20, 2.40] |
| Number | A | B | C | D | E | F | G |
|---|---|---|---|---|---|---|---|
| 1 | 11.660 | 59.436 | 231.757 | 5.398 | 1.107 | 0.767 | 0.792 |
| 2 | 11.535 | 62.015 | 211.514 | 5.537 | 0.872 | 0.862 | 0.803 |
| 3 | 14.647 | 51.478 | 176.577 | 4.803 | 0.940 | 0.841 | 0.868 |
| 4 | 10.339 | 49.784 | 176.960 | 5.502 | 0.914 | 0.811 | 0.813 |
| 5 | 11.272 | 50.943 | 297.763 | 5.707 | 1.037 | 0.871 | 0.762 |
| … | … | … | … | … | … | … | … |
| 300 | 8.098 | 53.124 | 201.751 | 5.152 | 1.132 | 0.832 | 0.822 |
| Sensor | Parameter | Value |
|---|---|---|
| Pressure sensor | Measuring range/MPA | 0–25 |
| Measuring error | ≤0.2%FS | |
| Flow-rate sensor | Measuring range (L/min) | 0–80 |
| Measuring error | ≤0.25%FS | |
| Torque sensor | Measuring range (N·m) | 0–500 |
| Measuring error | ≤0.2%FS | |
| Temperature sensor | Measuring range/℃ | 0–120 |
| Measuring error | ≤0.5%FS |
Disclaimer/Publisher’s Note: The statements, opinions and data contained in all publications are solely those of the individual author(s) and contributor(s) and not of MDPI and/or the editor(s). MDPI and/or the editor(s) disclaim responsibility for any injury to people or property resulting from any ideas, methods, instructions or products referred to in the content. |
© 2024 by the authors. Licensee MDPI, Basel, Switzerland. This article is an open access article distributed under the terms and conditions of the Creative Commons Attribution (CC BY) license (https://creativecommons.org/licenses/by/4.0/).
Share and Cite
Hu, K.; Zhang, W. Accurate Oil Temperature Prediction Model and Oil Refilling Parameters Optimization for Hydraulic Closed-Circuit System. Appl. Sci. 2024, 14, 8885. https://doi.org/10.3390/app14198885
Hu K, Zhang W. Accurate Oil Temperature Prediction Model and Oil Refilling Parameters Optimization for Hydraulic Closed-Circuit System. Applied Sciences. 2024; 14(19):8885. https://doi.org/10.3390/app14198885
Chicago/Turabian StyleHu, Kai, and Wenyi Zhang. 2024. "Accurate Oil Temperature Prediction Model and Oil Refilling Parameters Optimization for Hydraulic Closed-Circuit System" Applied Sciences 14, no. 19: 8885. https://doi.org/10.3390/app14198885
APA StyleHu, K., & Zhang, W. (2024). Accurate Oil Temperature Prediction Model and Oil Refilling Parameters Optimization for Hydraulic Closed-Circuit System. Applied Sciences, 14(19), 8885. https://doi.org/10.3390/app14198885

