Next Article in Journal
Enhancing Reliability and Performance of Load Frequency Control in Aging Multi-Area Power Systems under Cyber-Attacks
Previous Article in Journal
Privacy-Preserving Transfer Learning Framework for Kidney Disease Detection
Previous Article in Special Issue
A Quantitative Assessment Approach to Implement Pneumatic Waste Collection System Using a New Expert Decision Matrix Related to UN SDGs
 
 
Font Type:
Arial Georgia Verdana
Font Size:
Aa Aa Aa
Line Spacing:
Column Width:
Background:
Article

Application of a Quantitative Risk-Based Decision Tool for Local Railway Level Crossing Management

by
Alessandro Di Graziano
* and
Vincenzo Marchetta
Department of Civil Engineering and Architecture, University of Catania, Via S. Sofia 64, 95125 Catania, Italy
*
Author to whom correspondence should be addressed.
Appl. Sci. 2024, 14(19), 8630; https://doi.org/10.3390/app14198630
Submission received: 12 July 2024 / Revised: 17 September 2024 / Accepted: 19 September 2024 / Published: 25 September 2024
(This article belongs to the Special Issue Sustainable Decision Support for Infrastructure Management)

Abstract

Featured Application

Application as a decision-support tool in the management of level crossings.

Abstract

Railway level crossings pose risks to both train passengers and road users, worsened by the complex interaction between rail and road traffic, particularly on local railways. This study introduces a Risk Management (RM) framework designed to enhance safety at level crossings on local railways by providing a decision-support tool. By individually assessing risk factors, the framework allows for a precise evaluation of the current risk levels in terms of both Cumulated and Individual Risk levels, Individual Risk, and the impacts of potential modifications. The framework allows the quantitative assessment of risk and resource optimization, enabling infrastructure managers to identify high-risk crossings and select the most effective safety interventions. The framework was applied to 96 level crossings on an Italian local railway line, demonstrating its ability to support decision-making for targeted interventions as well as broader network-level actions, significantly improving system safety.

1. Introduction

Railway level crossings (LCs) represent significant safety challenges due to the intersection of road and rail traffic. Despite advances in railway safety, LCs continue to be high-risk areas, with accidents leading to severe consequences, especially for road users, given the mass disparity between trains and vehicles [1]. This issue is particularly critical for local railways, which often operate with outdated infrastructure and limited safety systems.
Existing research on LC safety has largely focused on national railway networks, with models calibrated for well-established systems where accident databases are comprehensive, and safety interventions are more feasible. However, local railways remain under-explored, especially in terms of tailored Risk Management solutions. This research gap is further exacerbated by the unique operational and infrastructural characteristics of local railways, which demand specific risk assessment frameworks that address their constraints and challenges.
The objective of this study is to develop and validate a quantitative Risk Management (RM) framework specifically designed for local railways. The framework aims to enhance safety at LCs by providing a decision-support tool that allows for accurate risk assessment and resource optimization. By addressing the current research gap, this framework offers a practical solution for improving safety in local railway systems.
To this end, Section 2 provides an overview of risk factors and Risk Management methods at level crossings, Section 3 describes the proposed RM framework for LCs, Section 4 describes the application to the case study and the use of the framework as a decision-making tool, and Section 5 describes the implications and advantages of the presented methodology. Finally, Section 6 summarizes the conclusions on the implemented procedure.

2. Risk Factors and Risk Management Methods at Level Crossings

The identification of the parameters that influence the LC risk has been one of the greatest challenges in recent years. The goal was to identify these parameters, mainly related to traffic conditions (road and rail), environmental conditions, technical factors, and human-caused factors [2], and to correlate them to the frequency and the accidental consequences for the prediction of present risk levels and predicting future ones [3].
Different types of models have been proposed over the years, and, in particular, those based on statistical approaches, such as safety performance factors (SPFs), have generally returned the highest precision and objectivity [1]. This type of model is based on mathematical equations that relate the accident frequency with a series of risk factors and regression factors derived from the statistical analysis of accident data series.
Some of the main key risk factors for LCs that the models proposed in the literature have taken into account are summarized in Table 1 (the risk factors considered in each study are traced with “X”) and refer to the railway and road operational characteristics, the geometry and quality of the road [4], the characteristics of the railway and the type of signaling and external factors.
As shown, crucial risk factors identified in the literature are mainly the amount of vehicles and trains that interact at an LC, the train speed, and how the LC is protected. Information like road width, sight distance, car driver (age, gender), and environmental conditions also seem to be chosen to assess the final risk level of LCs.
These studies, however, despite providing important information on the elements to consider for risk calculation and their role, do not highlight how to integrate the results within a decision-making process to support the management of a railway.
In this sense, the Risk Management (RM) process provides an important tool for studying the accident rate of level crossings and for evaluating action strategies for safeguarding safety levels.
RM has seen its development in numerous disciplines [17,18,19], allowing, through successive steps, for the identification, assessment, and treatment of the risk of a system and, when used in conditions of limited resources, it constitutes a powerful tool for the decision and prioritization of interventions [20].
The use of risk-based analysis frameworks for assessing safety levels in railway systems has been addressed over the years [21]. In the early 2000s, Muttram [22] introduced a railway safety risk model that utilized a combination of fault tree analysis (FTA) and event tree analysis (ETA) to provide a structured representation of the causes and consequences of potential accidents. This model laid the groundwork for a case-specific quantitative risk assessment, particularly focused on evaluating derailment risks.
An et al. [23] later developed a Risk Management (RM) system that integrates the fuzzy reasoning approach (FRA) with the analytical hierarchy process (AHP) to estimate the risk level for each hazard by combining qualitative and quantitative data. Their model was applied to assess the risk levels of a railway depot.
Berrado et al. [17] made further advancements by presenting an RM framework based on historical databases, also employing FTA and ETA. This framework demonstrated its utility in social and economic evaluations through cost–benefit analysis (CBA). It allows for risk assessment based on historical data, categorizing risk by frequency and consequences in a risk matrix, thus providing qualitative safety insights derived from quantitative data.
In the decision-making process and in the comparison of multiple alternative solutions, the use of continuous quantitative risk indicators is crucial. In addition, often, in cases such as new or unique systems, the accidental information is not enough for reliable statistical analyses. This is the case of the Italian local railways, or railways isolated from the rest of the national railway system, with unique characteristics and not very exhaustive accident databases. For this reason, in [24], we present an RM framework capable of evaluating frequencies and consequences from database data of reference railway systems adapted through a calibration based on the safety barriers performance comparison and obtain a quantitative index for risk evaluation and treatment.
In addition, Martani et al. [25] argue that often, the RM models for railways presented are not able to take into account all the elements of the analyzed system but focus on single parts. In this sense, the framework presented lays the foundations for system-level analysis, being able to easily adapt and integrate the information necessary for such analysis. The framework has been applied in environments with little accidental information for the assessment and treatment of the risk of collision, fire, and derailment in metro systems [26] and in local railway tunnels [27].

3. Risk Management Methodology

The safe management of a railway system is possible through the application of a systematic method of identifying, analyzing, and treating risk. In this sense, Risk Management does not represent a sterile analysis of the current conditions of the system but provides the tools for the definition of safety improvement strategies and for the evaluation of their efficiency [24].
RM process involves several key phases, as shown in Figure 1.
In the system definition phase, the characteristics, interfaces, and limits of the system to be analyzed are expressed. All technological, operational, and organizational elements of the system contributing to the overall safety and the historical information of the system must be identified and accurately described [28].
The information collected allows analysts to identify, analyze, and evaluate events that generate risks. The hazards identification phase intends to describe and characterize all possible Hazardous Events (HEs) able to generate risk in the system. Accidental historical data, hazard logs, and reliability information of systems, subsystems, and parts are investigated, and hazards are identified through methodologies like checklists, Hazard and Operability (HAZOP), Failure Modes, Effects, and Criticality Analysis (FMECA), and so on [29]. The output of this phase is a list of critical hazards for the safe operation of the system characterized by their respective frequencies and consequences [30,31].
For each identified HE, the risk analysis phase aims to estimate the associated risk level starting from the available information.
Risk, in particular, is defined as the combination of the expected frequency of loss and the related severity [32,33]. The risk linked to HE, however, is governed not only by the frequency of the causes that can trigger it but also by the succession of possible consecutive events capable of giving rise to different accident scenarios, characterized by different frequencies and severities and, therefore, a different risk level. Based on this consideration, the calculation of the risk associated with the HE must take into account all the possible scenarios associated with it.
The ‘Bow-tie’ methodology allows the analysis of the evolution of an accident through logical connections, starting from the triggering causes up to the expected final scenarios, integrating into a common platform the fault tree analysis (FTA) for the accident causes identification and the event tree analysis (ETA) for the accident evolution analysis [34].
FTA is a top-down, deductive methodology where an HE is decomposed into low-level faults until the single independent causes, called Basic or Root Events (REs). Relation between events is expressed using Boolean logic. FTA is a commonly used methodology for railway risk assessment and fits well with qualitative and quantitative input data [35,36,37].
ETA is a bottom-up methodology that, starting from the HE, combines the probabilities that further subsequent events will occur or not, influencing each step both the extent of the consequences and the probability of their occurrence, describing all the possible final accidental scenarios [27]. Also, ETA has found application in the railway sector for the qualitative and quantitative analysis of the accident consequences, usually applied after FTA in a bow-tie structure [17,38,39].
In the risk calculation phase, the combination of the risk level of all scenarios expresses the overall risk level of the HE analyzed. In particular, risk can be expressed as Total Expected Risk (R), Cumulative Risk (CR), or Individual Risk (IR) [40].
Those indicators, in the risk evaluation phase, are compared with criteria and thresholds to assess their acceptability [31]. In particular, the risk level can result in acceptable, tolerable, or unacceptable. In the first case, the risk is low, no intervention is required, and only monitoring activities should be carried out [27,41]. In the second case, the level of risk is not entirely negligible, and the reasonability of implementing further barriers must be assessed. Finally, in the last case, the risk is too high, and the implementation of all necessary safety barriers is mandatory to restore the safety of the system.
The risk treatment phase takes place mainly in the latter case and for the evaluation of the effectiveness of new barriers in case of tolerability. This represents a proactive step in the RM process. Up to this point, in fact, the analyses have been based on the organization and passive interpretation of data and information on the system. Risk treatment, on the other hand, implies that the analyst, based on the results obtained, makes decisions (in terms of implementation of new safety barriers) and evaluates their effectiveness by updating the system characteristics and starting a new cycle of the RM process.
Having outlined the theoretical foundations and methodology for Risk Management, this framework is applied to a real-world case study, demonstrating its practical utility in assessing and mitigating risks at local railway level crossings.

4. Local Railway Level Crossing Case Study

4.1. System Definition

The methodology described was applied for the implementation of a management tool for 96 crossings at the level of a 110 km narrow gauge Italian local line.
The isolated local lines, unlike the national railway network, are characterized by limited economic and organizational resources, a strong heterogeneity of the environments crossed, and unique geometric and operational characteristics. Furthermore, this mode of transport serves short- and medium-range travel in environments where standard railways are unable to operate, crossing from highly built urban environments to highly tortuous mountain stretches.
The line lacks Active Train Protection/Active Train Control (ATP/ATC) systems, and the position of the train is controlled by an axle counter block system between stations, requiring greater attention to the evaluation of faults and errors of the driver.
All these factors contribute to generating vulnerable conditions in correspondence with the LCs, increasing the risk both for passengers and vehicle occupants.
The strong heterogeneity is also found in the characteristics of the LCs along the line. In addition to the context in which they are found, the LCs are characterized by a variety linked to the protection systems they are equipped with, from fully automatic LCs and protected by barriers to the LCs without any type of active protection. In particular, it is possible to identify seven LC classes, as shown in Table 2.
In Class 1 LCs, the passage of a train activates a detection pedal located before the crossing, which triggers the closure of the barriers and switches on the warning lights and acoustic signals. A second pedal, positioned after the LC, detects when the train has passed, opening the barriers and turning off the warning lights and acoustic signals.
In Class 2 LCs, the barriers, warning lights, and acoustic signals are manually activated and deactivated by an operator. This is also the case for Class 3 LCs, though these crossings lack warning lights and acoustic signals.
Class 4 and Class 7 LCs are located on private roads and are only used a few times a day by the road owners. Lastly, Class 5 and Class 6 LCs are open crossings, with Class 5 having acoustic or light warnings, while Class 6 has no such warnings.
As illustrated in Figure 2, the average density of LCs along the line is quite high at 0.87 LCs/km, compared to the Italian average of 0.35 LCs/km. This density is particularly concentrated in urban areas, where higher traffic levels and limited visibility due to nearby buildings and obstacles increase the risk.
All these factors contribute to increased hazard exposure all over the line. In this context, the methodology described in this work consents to provide the basis for a tool capable of analyzing and optimally managing the safety level of each individual LC.

4.2. Level Crossings Data

The efficiency of the decision-making process is strongly influenced by the quality of the data available for analysis.
For each level crossing, several categories of data are collected. General information includes details like the LC’s name, the section, and road it is located on, its position along the railway, and whether it is in an urban or suburban area. Information on the level crossing protection system covers the type of barriers, how they are operated, the presence of visual or acoustic signals, railway signaling, and the visibility between the road and the train. Operational data consist of metrics such as the Average Annual Daily railway Traffic (AADTrail), the Average Annual Daily road Traffic (AADTroad), and the average speed of trains. Lastly, faults data include a log of all accidents and precursors that occurred at LCs.
The first type of data is intended to identify the LCs and the road section concerned. The second type of information is crucial for the classification of LCs according to the seven classes described in Table 2.
The Average Annual Daily road Traffic (AADTroad) was obtained from the combination of the information road traffic counts published by the local authorities and from traffic simulation models performed on the analyzed network. AADTrail and estimated train speeds at the LC were provided by the infrastructure manager.
Finally, data on the reliability and availability of the protection systems of the LC were obtained from the fault database owned by the Local Railway Infrastructure Manager, which reports all relevant events detected during monitoring and maintenance activities on the line. The database reports all the failures of the LC systems from 2018 to 2021 for a total of 1227 reports, each characterized by the following:
  • Number, description, and date of input of the report;
  • Status of the report (i.e., pending, solved, etc.);
  • Start and end date of the repair and its duration;
  • Name and type of the LC involved;
  • Type of failure, part of the system involved, possible cause, and repair.
The faults described have been filtered in order to exclude non-safety-related events, which are not able to influence the risk level of the LC. The relevant faults refer to the following categories:
  • Train detection pedal failure;
  • Faults in logic, control, and power systems;
  • Vandalism;
  • Barriers failure;
  • Acoustic signals failure;
  • Warning lights failure;
  • Accidents due to rush or distraction of car drivers.
As Figure 3 shows, the most recurrent fault is linked to the barriers, in particular to the ‘Barrier does not lower’ fault, an event, however, solved on average in a few hours. Vandalism, on the other hand, is a critical event as, despite having an average frequency, it requires the most time to repair.

4.3. Hazard Identification and Analysis of the Causes

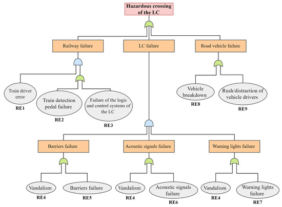
The hazard identification process aims to highlight all events that could result in harmful consequences for system users. At level crossings (LCs), the main hazardous condition has been identified as the ‘Hazardous crossing of the LC’ event. This occurs when a train approaches the LC, and due to a failure in one or more systems, the crossing cannot prevent the passage of road vehicles or fails to alert the train driver to the hazard.
The potential causes of this Hazardous Event can be grouped into three categories:
  • Railway failure: A breakdown or malfunction in the rail-side safety systems allows the train to pass through an unprotected LC;
  • LC failure: A failure or malfunction of the roadside LC protection systems permits vehicles to cross the LC as a train approaches;
  • Hazardous vehicle behavior: This includes cases where the road vehicle improperly enters the track due to driver error or failure.
The fault database analysis identified Root Events (REs) for each fault type. In the case of railway failure, the following REs were found:
  • Human error by the train driver (RE1);
  • Failure of the train detection pedal (RE2);
  • Logic and control system failure at the LC (RE3).
LC failure can occur due to the following:
  • Barrier malfunction (RE5);
  • Acoustic signal failure (RE6);
  • Warning light failure (RE7);
  • Vandalism (RE4).
Lastly, road vehicle driver errors can be linked to the following:
  • Vehicle breakdown (RE8);
  • Driver rushing or distraction (RE9).
The structure of the fault tree illustrating these relationships is shown in Figure 4.
The probability that each of the REs occurs at the train passage at the generic LC (i.e., at the single activation of the LC) has been calculated using fault data available through Equation (1).
p = N e v · n T T R n L C · n t , y e a r
where N e v is number of events occurred; n d a y s is number of days to repair; n L C is number of LCs compatible with the fault; and n t , y e a r is number of trains/year for the LC.
The fault tree has been adapted for each class of LC, assuming a failure rate of 100% where LC does not have a specific safety barrier (e.g., no barriers or no warning lights and acoustic signal).
Where data were not available, the following methodologies were used:
  • Human error probability assessment methodologies, like HEART methodology [42];
  • Statistical analyses and expert judgments.

4.4. Analysis of the Consequences

The HE can trigger different accidental sequences depending on the characteristics of the LC, the rolling stock, the rail operation, and the road traffic.
Taking this into account, the event tree shown in Figure 5 was developed.
The event identified considers both the train driver and vehicle driver behavior as well as the evaluation of random events.
The probability that a road vehicle crosses the LC when the HE takes place has been estimated considering the AADTroad distribution throughout the day and the time taken to cross the LC.
Then, the road vehicle driver’s ability to move off the tracks to avoid the hazard has been evaluated based on human error analysis in high-stress conditions applying the TESEO model [42] considering the level of stress and the average characteristic of the driver, the environmental condition, and the time available to make decisions.
Human error analysis was also used to evaluate the train driver’s ability to perceive the hazard in time and start the emergency braking maneuver.
Finally, the type of vehicle involved is crucial for the estimation of the total number of people exposed to risk.

4.5. Severity Analysis of the Accident Scenarios

Every event in the ETA structure influences the accident severity, varying the expected FWI (Fatalities and Weighted Injuries) for each accident scenario. The FWI is a commonly used synthetic meter of accidental consequences [39,43], where major and minor injuries are expressed as a fraction of one fatality.
The accident severity (N) is evaluated as the total number of people exposed to the accident (PAX) for a lethality factor ( λ ) function of the train speed (V) as shown in (2). The lethality factor represents the probability for each passenger to die from the accident.
N = P A X · λ V [ F W I ]
The probability of being injured inside the train or inside the road vehicle can be very different. As presented in Joung [39], the average loss of a ‘train strikes road user’ causes one major injury on the vehicle (0.1 FWI), where the passengers exposed are usually one or two, and two minor injuries on the train (0.01 FWI), where the total passenger are many dozen.
For this reason, the accident lethality for the people inside the train needs to be evaluated separately from that of the people inside the road vehicle, as expressed in (3).
N = P A X r a i l · λ r a i l + P A X r o a d · λ r o a d [ F W I ]
To evaluate λ r a i l and λ r o a d as a function of the train speed, different railway industry data sources were examined. In particular, the Rail Safety and Standards Board (RSSB) provides a wide database on the causes and consequences of railway accidents reported in the U.K. railway network [44]. For each accident reported, the type of level crossing, the train speed allowed, and the consequences reported among the passengers of the train and road vehicle were considered. Through the linear interpolation of the data obtained, the trend of the lethality factor shown in Figure 6 was obtained for the occupants of the railway vehicle (a) and the road vehicle (b), respectively.
Three main groups of final accident scenarios can be distinguished:
  • Scenarios S1 and S2: These are safe scenarios where no fatalities are expected. Consequently, the risk is considered null for all LCs and vehicle types;
  • Scenarios S3, S4, S5, and S6: In these cases, the train driver perceives the hazard and begins braking. As a result, the consequences of the accident are either equal to or lower than the maximum possible, based on the train’s braking dynamics;
  • Scenarios S7, S8, S9, and S10: These involve an impact at the line speed, representing the most severe scenarios.
The progression of Scenarios S3, S4, S5, and S6 depends on the sight distance ( D s ) and the braking distance ( s b ), specifically:
  • D s s b : the train is able to brake safely, avoiding a collision with the road vehicle;
  • D s < s b : the train impacts the vehicle at a speed determined by the available deceleration within the given sight distance.

4.6. Risk Calculation and Evaluation

The previous steps provide the values of the frequencies (F) and severity (N) of each of the scenarios identified as essential to calculate the main risk indicators.
For each LC, the total risk (R), Individual Risk (IR), and Cumulated Risk (CR) have been calculated. R is equal to the sum of the risk of each single scenario estimated as the product of F by N. IR is equal to R divided by the number of people exposed to the accident. Finally, considering a generic severity, CR expresses the cumulated frequency of accidents with a severity equal to or greater than that considered.
Figure 7 shows the CR curves of the 96 LCs of the line to be under the risk acceptability threshold; therefore, they are considered safe. A couple of LCs, instead, fall within the attention range between the acceptability and tolerability thresholds. For those LCs, further actions need to be taken to bring back risk levels within the boundaries of safe conditions. The same results are returned by the IR indicators shown in Figure 8.
The results of the Risk Management (RM) methodology are relevant to various stakeholders, so they must be easily interpretable by all. To achieve this, the methodology has been integrated with a GIS system, which automatically assigns a yellow dot to LCs with either the Individual Risk (IR) or Cumulative Risk (CR) falling within the attention zone and a green dot to LCs with fully acceptable risk. This approach provides a clear visual representation of the risk levels, as shown in Figure 9.

4.7. Risk Treatment and Decision-Making Tool

The analyses conducted so far have allowed for the characterization of each LC with its specific risk level, enabling an assessment of its acceptability. Level crossings that fall between the acceptability and tolerability thresholds pose a non-negligible risk, considered acceptable only when the effort required to reduce the risk outweighs the potential benefits. In this case, the ALARP (As Low As Reasonably Practicable) principle applies, meaning the risk is ‘tolerable only if further reduction is impractical or if the cost is grossly disproportionate to the improvement gained’ [32].
Given these assumptions, the framework offers a robust tool for qualitative risk assessment and for comparing the associated resource investments. Resource optimization occurs on two levels: at the network level, where broader decisions affecting multiple LCs—such as speed reductions or the closure of entire line sections—are considered, and at the localized level, where interventions are focused on individual ‘black spots’, or specific LCs that represent isolated risks. The tool is capable of identifying and evaluating solutions for both types of critical issues.
The following section discusses a decision-making hypothesis for evaluating safety alternatives at one LC, where further improvements must be assessed using the ALARP methodology.
The analysis highlighted a criticality of LC#34 (Figure 10). Gray lines are the CR curves for all other LCs of the line.
In this case, the LC is classified as Class 5, with a train speed of 45 km/h and a sight distance of 37.5 m. The risk assessment indicated that both the Cumulative Risk (CR) and Individual Risk (IR) levels required attention.
The model enables an evaluation of the risk reduction benefits from the following alternatives:
  • Reducing the train speed at LCs;
  • Improving visibility conditions;
  • Upgrading the LC safety barriers.
By holding other conditions constant, the risk analysis shows that a maximum train speed of 20 km/h would be sufficient to ensure safety at the LC. As demonstrated in Figure 11, reducing the speed lowers the frequency of accidents, shifting the risk curve and its associated consequences to the left, indicating a safer scenario.
As illustrated in Figure 12, a sight distance of 150 m is necessary to ensure safety at the LC. This increased visibility allows drivers to detect vehicles on the tracks in time, significantly reducing the frequency of accident scenarios, especially those with higher occurrence rates but lower consequences. This improvement in sight distance plays a key role in enhancing overall safety at the crossing.
Finally, the results depicted in Figure 13 demonstrate that the installation of manual barriers effectively reduces the risk at the LC to levels within the thresholds of acceptability. This intervention significantly enhances safety, bringing the risk down to an acceptable range.
The evaluation of the optimal solution may also involve a combination of the previously mentioned interventions. As shown in Figure 14, implementing all three mitigation measures together results in a significantly reduced risk level. However, this comes with substantial intervention costs and a potential decline in service quality, which must be carefully weighed in the decision-making process.
The model quantitatively demonstrates the benefits in terms of risk reduction. In the decision-making process, these benefits are compared with the economic costs associated with upgrading the LC class, the expenses for land expropriations and construction to improve visibility, and the economic and social costs—such as reduced rail transport competitiveness—due to speed reductions. This comparison enables infrastructure managers (IMs) to identify the most effective solution for optimizing available resources.

5. Discussion

From the point of view of the accident history, it is necessary to identify all the causes and consequences and their interactions in order to be able to predict even accidents that have not yet occurred or that have not yet been recorded in the accident databases.
In this regard, the SPFs for risk modeling in local railways do not provide adequate decision-making support. In fact, these factors, in addition to returning a simple accident frequency and not a risk level, do not analyze the relationships between risk factors and are calibrated in specific cases with different characteristics from the local railways. As a result, applying the SPF results presented in the literature to the case of local railways is incorrect.
Qualitative RM methodologies overcome some of these limitations by analyzing causes and consequences and thus providing a risk indicator.
The risk matrix, or qualitative risk classes estimated by combining frequency and consequence classes, is frequently the result of these methodologies. Qualitative analyses, on the other hand, have limitations when used in decision-making because they discretize risk information and do not allow for ranking of risks in the same category or evaluating the effects of small changes in the system on the level of risk with the same precision.
This work shows how the quantitative RM methodology presented here is able to support the management of a railway system by providing all the information required for the decision-making process. By calibrating the input data, the framework’s structure enabled it to evaluate even minor variations in the level of risk resulting from system changes. This information, when combined, for example, with the financial and social costs of introducing new system improvements, determines a critical tool for managers of isolated railways and the limited budgets they must allocate.

6. Conclusions

To maximize the safety of a railway system, it is necessary to identify tools capable of identifying, analyzing, and controlling the main hazards and preventing accidents. This is even more true in LCs, where the normal risks of a railway are added to factors of randomness related to the interaction with the road system.
To this end, this work describes a quantitative Risk Management framework capable of assessing the risk level of level crossings and presents its application as a tool to support the decision-making process for the management and improvement of the safety level.
In particular, the methodology is described in all its steps, from the system definition phase to the risk acceptability and treatment. The application to 96 LCs of an Italian narrow gauge local railway is presented. All the necessary data were collected, and the LCs were characterized according to their safety protection systems. The available data made it possible to quantitatively assess the causes and consequences of all accidental scenarios for all LCs through the application of the FTA and ETA methodologies. Each scenario was characterized by its relative frequency and severity, making it possible to calculate the Individual (IR) and Cumulative (CR) Risk levels. The risk indicators were then compared with the relative acceptability and tolerability thresholds, identifying the LCs at acceptable risk and those in the area of attention for which any mitigating barriers must be assessed.
Then, for a level crossing with a risk level in the attention area, the use of the framework as a tool to support decisions was described, evaluating the effect on the risk of three different possible interventions to make the LC safe.
Additionally, the framework is not limited by geographic boundaries and can be adapted for use in railway systems worldwide. Provided that relevant local data—such as traffic conditions, safety systems, and environmental factors—are available, the RM framework can be effectively tailored to various national contexts. Its flexible structure enables it to accommodate different types of rail systems and crossing characteristics, making it a universal tool for improving LC safety.
In conclusion, the methodology presented in this work, especially if combined with GIS tools, is able to highlight the effect of changes both to the single LC and to the network.
From the perspective of level crossings (LCs), the tool identifies high-risk ‘black spots’ and highlights the specific risk factors that need mitigation. On a broader network scale, it enables the evaluation of decisions such as changes in train speed or modifications in the number and type of trains, offering an immediate overview of how these adjustments affect the overall risk levels.
By applying the methodology iteratively within a cost–benefit analysis, the effectiveness of each mitigation measure can be assessed, allowing for a clear prioritization of interventions and helping to identify the most cost-effective solutions.
Finally, when integrated with additional non-quantitative factors—such as user comfort and environmental impact—within a Multi-Criteria Decision Analysis framework, the results of the RM process can provide comprehensive and reliable insights to support decision-making across the system.

Author Contributions

Conceptualization, A.D.G.; Methodology, A.D.G. and V.M.; Formal analysis, V.M.; Writing—original draft, V.M.; Writing—review & editing, A.D.G.; Supervision, A.D.G. All authors have read and agreed to the published version of the manuscript.

Funding

This work has also been partially financed by the University of Catania within the project TIMUC “Piano della Ricerca Dipartimentale 2018–2020” of the Department of Civil Engineering and Architecture.

Institutional Review Board Statement

Not applicable.

Informed Consent Statement

Not applicable.

Data Availability Statement

The raw data supporting the conclusions of this article will be made available by the authors on request.

Acknowledgments

We thank Ferrovia Circumetnea, which partially funded this work through a Service Contract with the University of Catania.

Conflicts of Interest

The authors declare no conflicts of interest.

References

  1. Ambros, J.; Perůtka, J.; Skládaný, P.; Tučka, P. Enhancing the Insight into Czech Railway Level Crossings’ Safety Performance. Int. J. Rail Transp. 2020, 8, 99–108. [Google Scholar] [CrossRef]
  2. Yıldız, K.; Ateş, A.D. Evaluation of Level Crossing Accident Factors by Logistic Regression Method: A Case Study. Iran. J. Sci. Technol.-Trans. Civ. Eng. 2020, 44, 1255–1264. [Google Scholar] [CrossRef]
  3. Abioye, O.F.; Dulebenets, M.A.; Pasha, J.; Kavoosi, M.; Moses, R.; Sobanjo, J.; Ozguven, E.E. Accident and Hazard Prediction Models for Highway–Rail Grade Crossings: A State-of-the-Practice Review for the USA. Railw. Eng. Sci. 2020, 28, 251–274. [Google Scholar] [CrossRef]
  4. Cantisani, G.; Loprencipe, G. Road Roughness and Whole Body Vibration: Evaluation Tools and Comfort Limits. J. Transp. Eng. 2010, 136, 818–826. [Google Scholar] [CrossRef]
  5. Saccomanno, F.F.; Fu, L.; Miranda-Moreno, L.F. Risk-Based Model for Identifying Highway-Rail Grade Crossing Blackspots. Transp. Res. Rec. 2004, 1862, 127–135. [Google Scholar] [CrossRef]
  6. Oh, J.; Washington, S.P.; Nam, D. Accident Prediction Model for Railway-Highway Interfaces. Accid. Anal. Prev. 2006, 38, 346–356. [Google Scholar] [CrossRef]
  7. Hu, S.R.; Li, C.S.; Lee, C.K. Model Crash Frequency at Highway-Railroad Grade Crossings Using Negative Binomial Regression. J. Chin. Inst. Eng. Trans. Chin. Inst. Eng. Ser. A 2012, 35, 841–852. [Google Scholar] [CrossRef]
  8. Peltola, H. Safety Evaluations of Level Crossings. In Proceedings of the 2th Global Level Crossing and Trespass Symposium, London, UK, 8–10 October 2012; pp. 8–10. [Google Scholar]
  9. Li, J.; Mehta, G.; Jones, S. Safety Analysis on Rail Highway At-Grade Crossing in Alabama. In Proceedings of the 2014 Global Level Crossing Symposium, Urbana, IL, USA, 3–8 August 2014. [Google Scholar]
  10. Rayan, C.; Mielke, A. Development of Revised Grade Crossing Hazard Index Model: Final Report and Recommended Model; Nevada Department of Transportation: Carson City, NV, USA, 2017. [Google Scholar]
  11. Sperry, B.R.; Naik, B.; Warner, J.E. Evaluation of Grade Crossing Hazard Ranking Models. In Proceedings of the 2017 Joint Rail Conference, JRC 2017, Philadelphia, PA, USA, 4–7 April 2017. [Google Scholar] [CrossRef]
  12. Hu, S.R.; Li, C.S.; Lee, C.K. Investigation of Key Factors for Accident Severity at Railroad Grade Crossings by Using a Logit Model. Saf. Sci. 2010, 48, 186–194. [Google Scholar] [CrossRef]
  13. Russo, B.; Savolainen, P.T. An Examination of Factors Affecting the Frequency and Severity of Crashes at Rail-Grade Crossings. In Proceedings of the Transportation Research Board 92nd Annual Meeting, Washington, DC, USA, 13–17 January 2013. No. 13-016. [Google Scholar]
  14. Dabbour, E. Risk Factors That Increased Accident Severity at Us Railroad Crossings from 2005 to 2015. In Transport Infrastructure and Systems—Proceedings of the AIIT International Congress on Transport Infrastructure and Systems, TIS 2017, Rome, Italy, 10–12 April 2017; CRC Press: Boca Raton, FL, USA, 2017; pp. 529–536. [Google Scholar] [CrossRef]
  15. Hao, W.; Daniel, J. Motor Vehicle Driver Injury Severity Study under Various Traffic Control at Highway-Rail Grade Crossings in the United States. J. Saf. Res. 2014, 51, 41–48. [Google Scholar] [CrossRef]
  16. Tjahjono, T.; Kusuma, A.; Pratiwi, Y.Y.; Purnomo, R.Y. Identification Determinant Variables of the Injury Severity Crashes at Road-Railway Level Crossing in Indonesia. Transp. Res. Procedia 2019, 37, 211–218. [Google Scholar] [CrossRef]
  17. Berrado, A.; EL-Koursi, E.-M.; Cherkaoui, A.; Khaddour, M. A Framework for Risk Management in Railway Sector: Application to Road-Rail Level Crossings. Open Transp. J. 2011, 5, 34–44. [Google Scholar] [CrossRef][Green Version]
  18. Edwards, P.J.; Bowen, P.A. Risk and Risk Management in Construction: A Review and Future Directions for Research. Eng. Constr. Archit. Manag. 1998, 5, 339–349. [Google Scholar] [CrossRef]
  19. Aven, T.; Renn, O. Risk Management and Governance: Concepts, Guidelines and Applications; Springer: Berlin/Heidelberg, Germany, 2010; ISBN 3642139256. [Google Scholar]
  20. Sasidharan, M.; Burrow, M.P.N.; Ghataora, G.S.; Marathu, R. A Risk-Informed Decision Support Tool for the Strategic Asset Management of Railway Track Infrastructure. Proc. Inst. Mech. Eng. F J. Rail Rapid Transit. 2022, 236, 183–197. [Google Scholar] [CrossRef]
  21. Sasidharan, M.; Burrow, M.P.N.; Ghataora, G.S.; Torbaghan, M.E. A Review of Risk Management Applications For Railways. In Proceedings of the 14th International Conference of Railway Engineering, Edinburgh, UK, 21–22 June 2017. [Google Scholar] [CrossRef]
  22. Muttram, R.I. Railway Safety’s Safety Risk Model. Proc. Inst. Mech. Eng. F J. Rail Rapid Transit. 2002, 216, 71–79. [Google Scholar] [CrossRef]
  23. An, M.; Chen, Y.; Baker, C.J. A Fuzzy Reasoning and Fuzzy-Analytical Hierarchy Process Based Approach to the Process of Railway Risk Information: A Railway Risk Management System. Inf. Sci. 2011, 181, 3946–3966. [Google Scholar] [CrossRef]
  24. Marchetta, V.; Di Graziano, A.; Contino, F. A Methodology for Introducing the Impact of Risk Analysis in Local Railways Improvements Decisions. Transp. Res. Procedia 2023, 69, 424–431. [Google Scholar] [CrossRef]
  25. Martani, C.; Papathanasioud, N.; Adey, B.T. A Review of the State-of-the-Art in Railway Risk Management. Int. J. Railw. 2017, 10, 5–11. [Google Scholar] [CrossRef]
  26. Di Graziano, A.; Marchetta, V.; Grande, J.; Fiore, S. Application of a Decision Support Tool for the Risk Management of a Metro System. Int. J. Rail Transp. 2022, 10, 352–374. [Google Scholar] [CrossRef]
  27. Di Graziano, A.; Marchetta, V. A Risk-Based Decision Support System in Local Railways Management. J. Rail Transp. Plan. Manag. 2021, 20, 100284. [Google Scholar] [CrossRef]
  28. European Union Commission Implementing Regulation (EU) No 402/2013 on the Common Safety Method for Risk Evaluation and Assessment and Repealing Regulation (EC) No 352/2009. Off. J. Eur. Union. 2013, 121, 8–15.
  29. Aven, T. Risk Assessment and Risk Management: Review of Recent Advances on Their Foundation. Eur. J. Oper. Res. 2016, 253, 1–13. [Google Scholar] [CrossRef]
  30. Valdez Banda, O.A.; Jalonen, R.; Goerlandt, F.; Montewka, J.; Kujala, P. Hazard Identification in Winter Navigation; Department of Applied Mechanics: Espoo, Finland, 2014; Volume 15. [Google Scholar]
  31. Rausand, M.; Stein, H. Risk Assessment Theory, Methods, and Applications, 2nd ed.; Wiley: Hoboken, NJ, USA, 2020; Volume 42, ISBN 9788578110796. [Google Scholar]
  32. EN 50126-1:2017; Railway Applications—The Specification and Demonstration of Reliability, Availability, Maintainability and Safety (RAMS)—Part 1: Generic RAMS Process. CENELEC: Brussels, Belgium, 2017.
  33. U.S. Department of Energy. The Risk Management Guide; U.S. Department of Energy: Washington, DC, USA, 2011.
  34. Markowski, A.S.; Kotynia, A. “Bow-Tie” Model in Layer of Protection Analysis. Process Saf. Environ. Prot. 2011, 89, 205–213. [Google Scholar] [CrossRef]
  35. Pan, H.; Tu, J.; Zhang, X.; Dong, D. The FTA Based Safety Analysis Method for Urban Transit Signal System. In Proceedings of the ICRMS’2011—Safety First, Reliability Primary: Proceedings of 2011 9th International Conference on Reliability, Maintainability and Safety, Guiyang, China, 12–15 June 2011; pp. 527–532. [CrossRef]
  36. Xia, M.; Li, X.; Jiang, F.; Wang, S. Cause Analysis and Countermeasures of Locomotive Runaway Accident Based on Fault Tree Analysis Method. Procedia Eng. 2012, 45, 38–42. [Google Scholar] [CrossRef][Green Version]
  37. Jiang, L.; Wang, X.; Liu, Y. Reliability Evaluation of the Chinese Train Control System Level 3 Using a Fuzzy Approach. Proc. Inst. Mech. Eng. F J. Rail Rapid Transit. 2018, 232, 2244–2259. [Google Scholar] [CrossRef]
  38. Joung, E.J. Application of Safety Management Process for the Safety Analysis of Level Crossing. In Proceedings of the ICEMS 2005: Proceedings of the Eighth International Conference on Electrical Machines and Systems, Nanjing, China, 27–29 September 2005; Volume 3, pp. 2493–2497. [CrossRef]
  39. Leitner, B. A General Model for Railway Systems Risk Assessment with the Use of Railway Accident Scenarios Analysis. Procedia Eng. 2017, 187, 150–159. [Google Scholar] [CrossRef]
  40. Italian Ministry of Infrastructures and Transport. Safety in Railway Tunnels; Ministry of Infrastructures and Transport Decree of 28 October 2005; Italian Ministry of Infrastructures and Transport: Rome, Italy, 2005. (In Italian) [Google Scholar]
  41. Melchers, R.E. On the ALARP Approach to Risk Management. Reliab. Eng. Syst. Saf. 2001, 71, 201–208. [Google Scholar] [CrossRef]
  42. Williams, J.C. HEART—A Proposed Method for Assessing and Reducing Human Error. In Proceedings of the Advances in Reliability Technology Symposium, Bradford, UK, 2–4 April 1986. [Google Scholar]
  43. Bearfield, G.; Holloway, A.; Marsh, W. Change and Safety: Decision-Making from Data. Proc. Inst. Mech. Eng. F J. Rail Rapid Transit. 2013, 227, 704–714. [Google Scholar] [CrossRef]
  44. RSSB. Safety Risk Model: Risk Profile Bulletin; RSSB: London, UK, 2011. [Google Scholar]
Figure 1. Risk Management process [24].
Figure 1. Risk Management process [24].
Applsci 14 08630 g001
Figure 2. LC distribution and classes along the studied line.
Figure 2. LC distribution and classes along the studied line.
Applsci 14 08630 g002
Figure 3. Number of LC faults (N) per year and mean time to repair (MTTR) per part of the system.
Figure 3. Number of LC faults (N) per year and mean time to repair (MTTR) per part of the system.
Applsci 14 08630 g003
Figure 4. Fault tree of the Hazardous Event ‘Hazardous crossing of the LC’.
Figure 4. Fault tree of the Hazardous Event ‘Hazardous crossing of the LC’.
Applsci 14 08630 g004
Figure 5. Event tree structure and scenarios probabilities of ‘Hazardous crossing of LC’.
Figure 5. Event tree structure and scenarios probabilities of ‘Hazardous crossing of LC’.
Applsci 14 08630 g005
Figure 6. Expected accident lethality trend vs. train speed for the passengers of the railway vehicle (a) and the road vehicle (b).
Figure 6. Expected accident lethality trend vs. train speed for the passengers of the railway vehicle (a) and the road vehicle (b).
Applsci 14 08630 g006
Figure 7. Cumulate Risk curves of all 96 LCs analyzed (different color for each LC).
Figure 7. Cumulate Risk curves of all 96 LCs analyzed (different color for each LC).
Applsci 14 08630 g007
Figure 8. Individual Risk level of all 96 LCs analyzed (different color for each LC).
Figure 8. Individual Risk level of all 96 LCs analyzed (different color for each LC).
Applsci 14 08630 g008
Figure 9. GIS output of RM results.
Figure 9. GIS output of RM results.
Applsci 14 08630 g009
Figure 10. CR curve of LC#34 (highlighted) without any new safety action.
Figure 10. CR curve of LC#34 (highlighted) without any new safety action.
Applsci 14 08630 g010
Figure 11. CR curve of LC#34 (highlighted) with speed reduction.
Figure 11. CR curve of LC#34 (highlighted) with speed reduction.
Applsci 14 08630 g011
Figure 12. CR curve of LC#34 (highlighted) with improved sight distance.
Figure 12. CR curve of LC#34 (highlighted) with improved sight distance.
Applsci 14 08630 g012
Figure 13. CR curve of LC#34 (highlighted) with protection equipment class upgrade.
Figure 13. CR curve of LC#34 (highlighted) with protection equipment class upgrade.
Applsci 14 08630 g013
Figure 14. CR curve of LC#34 (highlighted) with all mitigation measures implemented.
Figure 14. CR curve of LC#34 (highlighted) with all mitigation measures implemented.
Applsci 14 08630 g014
Table 1. Review of factors affecting risk at LCs.
Table 1. Review of factors affecting risk at LCs.
[5][6][7][8][9][1][10][11][12][13][14][15][2][16]
AADT roadXXXXXXX X
AADT trainXXX XXXX X
Train speedX XX XX X X
Road vehicle speed X XX X
HV % X X
Number of tracks X X
Road widthX X X X
Road pavement XX X
Railway slope X
Vehicle type XXX
Skew angle X
Sight distance X X X X
Rail signaling/type of LC X XX X X X
Traffic calming
(speed humps, horizontal markings)
X X X
Near misses/accident history X
Car driver (age, gender) XXX X
Environmental conditions X XX X
Table 2. Level crossing classes.
Table 2. Level crossing classes.
TypeDescription
CLASS 1Automatic LC59
CLASS 2LC with manually activated barriers, acoustic signals, and warning lights2
CLASS 3LC with manually activated barriers without acoustic signals and warning lights3
CLASS 4Private LC protected by chains or gates1
CLASS 5LC with no barriers, with acoustic signals and warning lights14
CLASS 6LC with no barriers and no acoustic signals or warning lights15
CLASS 7Private LC with no barriers and no acoustic signals or warning lights2
TOT96
Disclaimer/Publisher’s Note: The statements, opinions and data contained in all publications are solely those of the individual author(s) and contributor(s) and not of MDPI and/or the editor(s). MDPI and/or the editor(s) disclaim responsibility for any injury to people or property resulting from any ideas, methods, instructions or products referred to in the content.

Share and Cite

MDPI and ACS Style

Di Graziano, A.; Marchetta, V. Application of a Quantitative Risk-Based Decision Tool for Local Railway Level Crossing Management. Appl. Sci. 2024, 14, 8630. https://doi.org/10.3390/app14198630

AMA Style

Di Graziano A, Marchetta V. Application of a Quantitative Risk-Based Decision Tool for Local Railway Level Crossing Management. Applied Sciences. 2024; 14(19):8630. https://doi.org/10.3390/app14198630

Chicago/Turabian Style

Di Graziano, Alessandro, and Vincenzo Marchetta. 2024. "Application of a Quantitative Risk-Based Decision Tool for Local Railway Level Crossing Management" Applied Sciences 14, no. 19: 8630. https://doi.org/10.3390/app14198630

APA Style

Di Graziano, A., & Marchetta, V. (2024). Application of a Quantitative Risk-Based Decision Tool for Local Railway Level Crossing Management. Applied Sciences, 14(19), 8630. https://doi.org/10.3390/app14198630

Note that from the first issue of 2016, this journal uses article numbers instead of page numbers. See further details here.

Article Metrics

Back to TopTop