Abstract
To address the problem of energy wastage in traditional long-distance belt conveyors with low carrying capacity due to the excessive power installation of a single drive motor, a model of a distributed permanent magnet direct drive belt conveyor driven by multiple small power motors is proposed. A power regulator based on material carrying capacity is designed for energy saving. The minimum number of motors is set as the adjustment target. The number of running motors is adjusted, and the remaining motor power is distributed. The speed constraints of multiple motors are analyzed. The speed difference between adjacent motors is used as feedback to construct a ring coupling speed controller. This realizes the coordinated operation of the distributed permanent magnet direct drive belt conveyor. Co-simulations with AMESIM (version 2020.1) and MATLAB (version 2019b) are conducted to verify the system’s stability. The power regulator optimizes motor distribution under varying conditions, reducing operational losses. The experimental results confirm the effectiveness of the proposed power control strategy.
1. Introduction
As the main coal flow transportation equipment, the belt conveyor occupies an important position in the mine transportation system [,]. There are more than 2.5 million belt conveyors in operation in the world, and the energy consumption problem caused by belt conveyors is becoming more and more prominent [,]. The driving motor of a belt conveyor is often designed with maximum operating power, and the loading rate of transportation materials often runs below the design capacity [], which will cause a waste of energy. With the rapid development of intelligent mining equipment in mines, the output of coal mining enterprises has been greatly improved, and higher requirements have been put forward for the transmission distance, overall power, stability and reliability, and energy saving of belt conveyors [,,].
The traditional belt conveyor mostly adopts the centralized drive structure of a single motor. This belt conveyor’s centralized drive structure requires high driving power to increase the conveying distance, resulting in higher power for a single motor, a larger volume, and more installation space [,]. Therefore, the long-distance belt conveyor is gradually evolving in the direction of the coordinated drive of multiple motors.
The multi-motor coordinated drive of the belt conveyor needs to address two problems. On the one hand, the synchronous speed between the motors is consistent []. At present, there are many synchronous control schemes that can better solve the problem of multi-motor synchronous speed, such as master–slave, coupling, virtual axis, and other different control structures [,,,,]. On the other hand, the power allocation problem between multiple motors needs to be considered. Currently, the motor power distribution scheme applied to belt conveyors is mainly proportional distribution [,]. This distribution method is not adjusted according to different carrying conditions, which is not conducive to reducing the energy loss of the belt conveyor.
With the continuous advancement of modern control theory, scholars have increasingly introduced advanced control algorithms to optimize the power distribution ratio based on the fixed power distribution of existing belt conveyors. In [], the authors studied a multi-motor drive system, with inputs including conveyor belt speed error, current deviation, and the rate of change of current deviation. The reference current was chosen as the median current among the three motors. A dual fuzzy controller was established to reduce the number of fuzzy control rules, and an intelligent integration component was further introduced to minimize system steady-state error and improve control accuracy. In [], the authors employed a fuzzy neural network to achieve power balance control, utilizing an improved backpropagation neural network to reduce the number of rules in traditional networks. Fuzzy operations were implemented by adjusting neural network weights and training network parameters. Compared to traditional fuzzy neural networks, this method improved response speed, and relative to pure fuzzy control, it reduced system overshoot and steady-state error.
To enhance the operational efficiency of multiple motors in belt conveyors, this study introduces a configuration featuring a belt conveyor driven by distributed permanent magnet direct drive motors beneath the conveyor belt. Considering the distributed motor drive characteristics of the belt conveyor, a multi-motor power distribution balance strategy is proposed to achieve the highest motor operation efficiency. Firstly, a fuzzy regulator is designed to continuously monitor the loading rate of transported materials and ascertain the quantity of active motors. Secondly, the neural network controller is designed to optimize the distribution position of each running motor. Finally, the motor adjustment curve is designed. On the one hand, the multi-motor power distribution balance strategy realizes the balanced operation of the motor power, avoiding the excessive power of individual motors to cause damage; on the other hand, the distributed permanent magnet direct drive belt conveyor is controlled to adjust the power distribution of the motor through the load to ensure that the motor runs in a higher efficiency range and saves energy.
Section 2 introduces the distributed permanent magnet direct drive conveyor system. In Section 3, the multi-motor power distribution strategy and multi-motor speed coordination control are introduced. In Section 4, the co-simulation is carried out with AMESIM and MATLAB. The simulation structure verifies the effectiveness of the proposed power distribution control. Section 5 shows the experimental verification.
2. System Model
In this paper, a distributed permanent magnet direct drive belt conveyor with a new drive structure is proposed. The traditional belt conveyor’s motor drive system is optimized and adjusted. The traditional high-power drive motor is replaced with a new drive system composed of several identical, low-speed, high-torque, and low-power outer rotor permanent magnet motors. The three-dimensional structure is shown in Figure 1.
Figure 1.
Distributed permanent magnet direct drive belt conveyor.
Besides the driving system, the running resistance of the distributed permanent magnet direct drive belt conveyor remains the same as that of the traditional belt conveyor. Using the horizontal belt conveyor as an example, the main operational resistance of the system is divided into two parts: the running resistance related to the material loading rate and running resistance related to the conveyor’s structure. The former is affected by the production efficiency of enterprises, and the latter is approximately a fixed value. The running resistance of a long-distance belt conveyor can be expressed as follows:
where is the coefficient to calculate the secondary resistance; is the friction coefficient between the roller and the conveyor belt; is the length of the belt conveyor; is the gravitational acceleration; and is the mass of material per unit length.
When the long-distance belt conveyor is in no-load operation, the running resistance M is approximately 0 N, and the running resistance N can be approximately expressed as follows:
where is the roller mass per unit length and is the belt mass per unit length.
The maximum traction force transmitted by a single motor to the conveyor belt is recorded as A. The minimum number of motors to maintain the steady-state operation of the belt conveyor under no-load operating conditions is the following:
The power calculation formula of a surface-mounted permanent magnet motor is the following:
where is the motor speed; is the number of poles of the motor; is the q-axis component of the stator current; and is the permanent magnet flux linkage.
Equation (4) reveals that when the choice of each motor in the distributed permanent magnet direct drive belt conveyor is uniform, it is assumed that the fundamental parameters of each motor are consistent. Therefore, the power calculation formula of each motor can be simplified as follows:
where .
3. Multi-Motor Power Distribution Control Strategy
The control framework of the multi-motor power distribution control strategy proposed in this paper is shown in Figure 2. The implementation process can be divided into three parts: The first part designs a fuzzy regulator, and gives the number of running motors according to the loading rate of the belt conveyor material to ensure that the total driving power of the conveyor meets the load requirements. The second part is to optimize the distribution position of the motor that maintains the running state, which is realized by the trained neural network controller. The last part is to design the motor power adjustment curve to avoid the impact of the instantaneous closing of the motor on the system and reduce the impact.
Figure 2.
Control frame diagram of multi-motor power distribution strategy.
3.1. Fuzzy Regulator Design
To ensure the distributed permanent magnet direct drive belt conveyor possesses adequate power for material transportation, it becomes imperative to assess the material carrying capacity. Consequently, a fuzzy controller is designed to ascertain the minimum number of motors required for operation. With the development of intelligent coal mines, the carrying capacity of transport materials can be obtained through the existing detection device. The input of the fuzzy controller is the fuzzy value of the material carrying capacity at time t. The fuzzy rules are defined as follows:
where is the carrying capacity of a series of materials in the period from to ; is the fuzzy boundary; and is the fuzzy input.
In accordance with Equation (1), it is evident that there exists a linear relationship between the material carrying capacity and the operational resistance. Based on no-load operating conditions, the additional number of motors can be anti-ambiguous:
where is the total number of distributed permanent magnet direct drive belt conveyor motors.
The number of running motors of the distributed permanent magnet direct drive belt conveyor is the following:
To ensure that the driving system of the distributed permanent magnet direct drive belt conveyor can supply adequate power to the belt, the process of increasing the number of multi-motors and adjusting the power distribution should be accomplished prior to the rise in material carrying capacity. Conversely, the task of reducing the number of multi-motors and adjusting the power distribution should be undertaken following a decrease in material carrying capacity.
3.2. Neural Network Regulator Design
With the rapid advancement of modern industrial automation, energy-saving control methods for belt conveyor systems have become a focal point of research. The Radial Basis Function (RBF) neural network, known for its superior approximation capabilities and rapid learning speed, has been widely applied in energy consumption prediction and control []. However, despite the good performance of RBF-based energy consumption prediction methods in belt conveyor systems, there remain some limitations and challenges in practical applications [].
This study optimizes the RBF neural network model, successfully reducing its complexity and computational burden. Compared to the standard RBF neural network presented in [], the proposed model reduces the number of parameters by 44.4% (from 50 to 28), while maintaining a high level of predictive accuracy (R2 increased from 0.9300 to 0.9432). Additionally, through algorithmic optimization, the computational complexity of the model has been reduced from O(n3) to O(n2), significantly enhancing the efficiency of large-scale data processing. The training time was reduced from 150 s to 120 s, and the prediction time was shortened by 20%.
To further validate the superiority of the proposed model, it was applied to motor power prediction in belt conveyor systems and compared with the method in [,]. The results demonstrated that the proposed model not only improved predictive accuracy but also performed excellently in capturing dynamic changes in motor load. The power prediction results presented in Figure 3 clearly illustrate the improvements in the dynamic response and energy-saving efficiency of the proposed method compared to the method in [].
Figure 3.
Comparison of the predicted power output of each motor for belt conveyors [].
Figure 4 further presents a bar chart comparison between the proposed model and the method in [], covering multiple metrics including training time, model complexity, predictive accuracy, and prediction time.
Figure 4.
Comparative analysis of training time, complexity, accuracy, and prediction time [].
This paper designs an RBF neural network as multi-input and multi-output. is the network input and is the load power value of each motor . is the optimal number of motors’ output by the fuzzy controller. The RBF neural network structure is shown in Figure 5.
Figure 5.
RBF neural network structure diagram.
The output of the neuron in the hidden layer is as follows:
where is the neutral point vector map of the hidden layer neuron, and is the Gaussian function width of the hidden layer neuron .
The actual output of the RBF network shows the probability that each motor needs to keep running, which is the following:
where represents the network weight associated with the output.
The error function is defined as the mean square error:
where is the expected value.
According to the back-propagation error of the BP network algorithm, the gradient descent method and the momentum method are used, and the moving amplitude of the independent variable in each direction depends not only on the current gradient but also on the consistency of each gradient in each direction in the past. The learning correction formula of the relevant parameters of the RBF neural network is as follows:
where is the learning rate and is the momentum factor.
The running state of the motor should be distributed and retained according to the specific interval law, so as to avoid the closed motor being too concentrated in a certain section. When starting different numbers of motors according to the amount of material carried, the same method is also followed, which helps to reduce the peak value of the conveyor belt tension.
The motor operation data are imported into the RBF neural network as the training data. After repeated training to the seventh time, the mean square error tends to be stable. The error change diagram is shown in Figure 6.
Figure 6.
Error result change diagram.
The original data are brought into the trained RBF neural network again, and the actual and predicted values of the operational state of two motors are compared. The processing results are shown in Figure 7.
Figure 7.
RBF neural network training results. (a) Actual value and predicted value of motor 1. (b) Actual value and predicted value of motor 2.
It can be seen from the figure that the prediction results of the RBF neural network are different from the actual values. Therefore, a further filtering process and selection of the piecewise function will further optimize the probability of each motor operation:
where represents the starting and stopping sign of the motor at different positions.
3.3. Motor Power Regulation Curve Design
To ensure the synchronized operation of each motor, this study employs a neighbor coupling control strategy. During the control process, each motor’s speed is regulated using the neighbor coupling control strategy. The speed difference between the previous motor and its own speed serves as a feedback input to the sliding film speed controller. The current inner loop adopts the vector control strategy based on , and the control algorithm adopts the PI algorithm.
Under the vector control strategy, according to Equation (5), the output power of the motor power can be realized by controlling . Therefore, under steady-state operating conditions, the load power of the distributed permanent magnet direct drive belt conveyor can be obtained according to the output power of each motor. The sum of the total power of the running motor is calculated as follows:
When the permanent magnet direct drive belt conveyor runs in a steady state, the optimal number of motors is calculated according to the fuzzy controller, which is recorded as the running motor. According to Equation (16), the total power of each operating motor is calculated, and the average distribution principle is used to calculate the q-axis current value feedback to the current loop.
To mitigate the impact on the system resulting from the adjustment of the number of motors, the output power of the motor is gradually increased or decreased based on the sine curve defined in Equations (18) and (19). The curve of speed and acceleration is shown in Figure 8.
where is the initial speed; is the speed change value; and is the adjustment time.

Figure 8.
Power change curve. (a) Increase curve. (b) Power reduction curve.
The output power of the remaining motor is adjusted according to Equation (20):
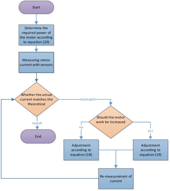
According to Equation (5), the error between the current of each motor and the actual current is fed back to the current loop to realize the power distribution adjustment of each motor. The specific process is shown in Figure 9.
Figure 9.
Multi-motor power distribution flow chart.
4. Simulation
To validate the effectiveness and reliability of the multi-motor coordinated control and power distribution strategy proposed in this paper, a co-simulation is conducted using MATLAB/Simulink (version 2019b) and AMESIM (version 2020.1). A drive system model composed of six permanent magnet direct drive motors is built in MATLAB/Simulink, and the output torque of each motor is transmitted to AMESIM. Based on the Kelvin–Voigt viscoelastic mechanics model, the conveying structure model is built in AMESIM, and the speed of each contact surface between the conveyor belt and the motor is fed back to MATLAB/Simulink. The multi-motor permanent magnet motor drive system is shown in Figure 10. The simulated wavelength is 1 × 10−5 s.
Figure 10.
Co-simulation of distributed permanent magnet direct.
In the simulation experiment, the operation process of the permanent magnet motor in the bearing section of the belt conveyor is simulated, and the contact point between the motor and the conveyor belt is taken as the observation point. The rated parameters of the six permanent magnet motors are the same, and the basic parameters of the distributed permanent magnet direct drive belt conveyor are shown in Table 1.
Table 1.
Basic parameters of distributed permanent magnet direct drive belt conveyors.
The tension caused by gravity on the conveyor belt:
The tension caused by frictional resistance on the conveyor belt:
The motor speed is set to start according to a sine wave curve. The mathematical expression is the following:
where is the initial speed; is the speed change value; and is the start time. In this paper, the initial parameters of the simulation settings are the following: = 5 s, = 0 rpm, and = 80 rpm.
4.1. Light Load Start-Up
The simulation time is set to 6 s, under the no-load operation condition, and the speed curve of each motor is shown in Figure 11 and Figure 12. Due to the same speed between the motors, the speed curves coincide with each other, and the motor speed is stable at 80 r/min. Under the control of the power distribution strategy, the traction fluctuation curve of the motor is also the same, and the electromagnetic torque of the motor is stable at about 2.05 kN·m, which is consistent with the actual value.
Figure 11.
Fluctuation of motor speed.
Figure 12.
Fluctuation of motor traction force.
Because the load between the motors is the same, the speed and output traction of the different motors are the same under the multi-motor coordinated control. Therefore, the conveyor belt between motor 1 and motor 2 is selected as the observation target. Starting from the position of motor 1, five position points are evenly taken at intervals to reach motor position 2, which are named observation point 1 to observation point 5, respectively. The curves of velocity and conveyor belt tension at the observation point are shown in Figure 13a and Figure 14a. To visually assess the conveyor belt’s fluctuations more comprehensively, five additional observation points are introduced between motor 2 and motor 3, expanding the total to 10 observation points. The three-dimensional fluctuations in the speed and tension of the conveyor belt are illustrated in Figure 13b and Figure 14b.
Figure 13.
Speed fluctuation curve of conveyor belt in start-up stage. (a) Observation point. (b) Three-dimensional diagram.
Figure 14.
Conveyor belt tension fluctuation curve in start-up stage. (a) Observation point. (b) Three-dimensional diagram.
Figure 13 and Figure 14 show that the distributed permanent magnet direct drive belt conveyor runs stably under the coordinated drive of multiple motors. The running speed of the conveyor belt is stable at 4.2 m/s, and the tension of the conveyor belt is reduced under the action of the electromagnetic torque of each permanent magnet motor, which proves the reliability of the multi-motor coordinated drive of the distributed permanent magnet motor belt conveyor, and provides the basis for the realization of the multi-motor power distribution strategy proposed in this paper.
4.2. Variable Load Operation
To further simulate the variation in the feeding process of the belt conveyor, this study introduces a change at 20 s by doubling the material mass on the conveyor belt from 0 m to 240 m of a traditional belt conveyor. The material mass was increased by a factor of two. In response to the load disturbance, the speed and tension waveforms at various observation points on the conveyor belt during the recovery to a stable operating state are illustrated in Figure 15.
Figure 15.
Belt response curves on conventional belt conveyor systems under variable load operation. (a) Velocity curves. (b) Tension curves.
Figure 16 displays the simulation results of the improved conveyor. At the observation point of 300 m, which is closest to the location of the sudden load increase, the speed decreased to a minimum of 5.64 m/s, and the peak value of tension amplitude was 6.68 kN. At the observation point of 600 m, which is separated by four permanent magnet direct drive motors from the 300 m point, the tension fluctuations were attenuated due to the adjustment of the direct drive motors. Around 3 s, the speed at the 600 m observation point decreased by approximately 0.1 m/s, and the range of tension fluctuations increased only to 6.2 kN. The observation point of 900 m, which is separated by another two permanent magnet direct drive motors from the 600 m point, experienced a further reduction in tension fluctuations. It was challenging to detect any significant variations in tension and speed at the 900 m point due to the increased load. At the observation point of 1200 m, the impact of the localized load increase was almost negligible due to the cumulative attenuation effect of the permanent magnet direct drive motors.
Figure 16.
Response curve of conveyor belt on a new type of belt conveyor under variable load operation. (a) Velocity curve. (b) Tension curve.
Comparing Figure 15 with Figure 16, it is evident that under localized load disturbances, the dynamic adjustment time for the new conveyor is approximately 2 s, with tension fluctuations confined to the conveyor belt at 900 m. The speed reduction at 300 m is about 26.9% of the speed reduction at 300 m of the traditional conveyor. In contrast, the traditional conveyor has a dynamic adjustment time of about 20 s, with tension fluctuations affecting the entire conveyor system. Therefore, the new conveyor demonstrates better resistance to interference when faced with localized load changes.
4.3. Motor Power Distribution
After 6 s, the material supply of the belt conveyor system is stable, but the material carrying capacity is lower than the full load value. Therefore, it is necessary to adjust the number of motors running and shut down some motors to achieve energy savings. The whole switching process is divided into two steps, which are the deceleration time and shutdown time. This time, t = 6~9 s is selected as the switching time. During this time, the shutdown motor adjusts its output traction according to the preset curve, as shown in Figure 17. The motor speed fluctuation curve is shown in Figure 18. The closed motor needs to output according to the set power. These motors are difficult to control their own speed, and can only rely on the flexible connection of the conveyor belt to constrain the motor speed. At t = 6 s, the multi-motor speed coordination control will be re-adjusted, and the remaining running motors will form the speed coordination control. The fluctuation range of the motor speed dependent on the flexible connection of the conveyor belt is greater than that of the self-adjusting motor speed. However, as the output power of the stopping motor decreases, the whole system gradually achieves new stability, and the speed fluctuation at all motors gradually stabilizes to the set value of 80 r/min.
Figure 17.
Motor traction fluctuation diagram.
Figure 18.
Motor speed fluctuation diagram.
Figure 19 shows the change curve of the motor speed and electromagnetic torque after the number of motors of the belt conveyor is changed. The specific change process of the motor’s initial speed and electromagnetic torque is shown in Figure 19a. Since half of the motor is in the process of its own power attenuation in accordance with the set curve, its own speed adjustment ability decreased, the speed of the more obvious decline. The remaining running motor not only bears its original load but also needs to make up for the problem of the insufficient overall output electromagnetic torque caused by the motor with power attenuation. Therefore, it is necessary to increase its own output power and maintain the overall power balance of the belt conveyor. In addition, the remaining running motor still has self-regulation ability, so the motor speed is lower than the closed motor speed.

Figure 19.
Local graph of motor torque and speed fluctuation during multi-motor power redistribution. (a) Initial stage. (b) Stable period.
As shown in Figure 19b, the closed motor will be completely stopped at 9 s. Since the conveyor belt is a flexible object, the remaining running motor reaches stable operation at about 11 s. The speed of each motor is 80 r/min, and the fluctuation is ±0.4 r/min. The speed of the conveyor belt fluctuates at ±0.021 m/s, and the electromagnetic torque of the remaining motor is finally stabilized at 2.15 kNm.
In the process of motor power distribution, the power of motor 2 is attenuated, and motor 1 increases the power output to maintain the power balance of the conveying system. Therefore, the conveyor belt between motor 1 and motor 3 is selected to observe the change of tension. Ten observation points are evenly taken between motor 1 and motor 3. The three-dimensional fluctuation of speed and conveyor belt tension is shown in Figure 20. The motor speed and conveyor belt tension fluctuate after the number of motors is switched, and finally stable operation is achieved.
Figure 20.
Three-dimensional fluctuation diagram of conveyor belt speed and tension. (a) Speed fluctuation. (b) Tension fluctuation.
4.4. Comparison of Motor Power Distribution before and after
4.4.1. Efficiency Comparison of a Single Permanent Magnet Motor
The curve of the power efficiency of the permanent magnet motor with the load torque in the simulation model of this paper is shown in Figure 21.
Figure 21.
The variation curve of power efficiency of permanent magnet motor with carrying capacity.
It can be seen from the figure that the number of motors is switched from 6 to 3, the rated power of the permanent magnet motor is 20.9 kW, and the output power of the single motor before power distribution is as follows:
The ratio of a single motor to the total power load is , the output efficiency is 94.41%, the average input power of a single motor is 9.318 kW, and the input power of the whole belt conveyor is 55.907 kW.
After power distribution, the output power of a single motor is as follows:
The ratio of the total power load is , the output efficiency is about 95.89%, the average single motor input power is 9.391 kW, and the input power of the whole belt conveyor is 54.010 kW. Before and after the power redistribution, the specific parameters are shown in Table 2.
Table 2.
Comparison of motor efficiency before and after belt conveyor power allocation.
Although the absolute value of power reduction may appear modest, considering the reduction in the number of motors and the significant increase in load rate, these improvements will result in considerable energy savings over long-term operation. The enhancement in system efficiency indicates that our proposed method optimizes energy utilization.
After the switch, the motor output efficiency improved by 1.48%, with each motor saving approximately 0.184 kW in energy consumption. The total power savings for the conveyor belt amounts to 1.1 kW. For a 3 km long conveyor system with 100 motors, operating 4 h a day under lower load conditions, and working 200 days a year, the annual energy savings would be approximately 14,720 kW·h.
4.4.2. Belt Conveyor Overall Power Comparison
To better compare the changes in output power before and after power redistribution, the power consumption of the belt conveyor over 20 s is analyzed. Figure 22 shows the power consumption curves of the conveyor with and without power redistribution over this period. Between 6 and 9 s, compared to the average power distribution strategy, the conveyor experiences a decrease in output efficiency during the power redistribution process, with the average power increasing slightly from 58.2 kW to around 60.2 kW.
Figure 22.
The power consumption curve of the belt conveyor during the simulation. (a) Before distribution. (b) After distribution.
Between 9 and 20 s, after power redistribution, the conveyor’s average power decreases from 58.2 kW to approximately 56.1 kW, with the efficiency of a single motor increasing by about 1.80%, which is close to the calculated value and validates the calculation results.
5. Experiment
The multi-motor power distribution strategy proposed above has been validated through simulation models; however, the simulated operating conditions differ from the actual operating conditions of belt conveyors. Therefore, to further validate the feasibility and rationality of the designed control strategy, a distributed permanent magnet direct drive conveyor experimental platform was constructed. This platform primarily consists of two parts: the mechanical structure of the belt conveyor and the control system.
5.1. Overall Program Design of the Experimental Platform
Based on the practical requirements of the experiments, the overall framework of the experimental platform for the distributed permanent magnet direct drive belt conveyor system is depicted in Figure 23. The experimental platform constructed in this study comprises three components: the central control platform, the drive controller, and the mechanical structure of the belt conveyor.
Figure 23.
Overall framework of the experimental platform.
The mechanical structure of the belt conveyor with permanent magnet direct drive consists of components such as the permanent magnet direct drive motors, rollers, supports, and conveyor belts. The spacing between the permanent magnet direct drive motors is determined by factors such as the motor’s rated power, transportation distance, load capacity, and friction coefficient. The entire conveyor system is based on the permanent magnet direct drive conveyor units. Each permanent magnet direct drive motor is paired with a corresponding drive controller. These motor drive controllers do not directly communicate with each other; instead, they upload their status information, such as rotational speed, bus current, and temperature, to the central control platform.
The control strategies for multi-motor speed coordination and power distribution are implemented within the central control platform. The central control platform inputs the uploaded motor data into each control strategy module and outputs the speed and power commands for each motor to their respective drive controllers. Each motor drive controller is equipped with a processor that adjusts the PWM duty cycle based on these commands to regulate the speed and power of the permanent magnet direct drive motors. The system control structure block diagram is illustrated in Figure 24.
Figure 24.
Block diagram of system control structure.
5.2. Experimental Platform Construction
The primary difference between the distributed permanent magnet direct drive belt conveyor and the traditional belt conveyor lies in the driving structure, which does not impose excessive requirements on the rollers and steering drum devices. To simplify the mechanical design of the experimental platform, permanent magnet direct drive motors are used to replace the rollers and steering drum devices. Additionally, to increase the friction between the conveyor belt and the permanent magnet direct drive motors and prevent belt slippage, the surface of the permanent magnet direct drive motors is covered with a layer of serrated rubber. The underside of the conveyor belt is treated similarly, which significantly enhances the adhesive friction generated between the two surfaces. The experimental platform is illustrated in Figure 25.
Figure 25.
Experimental platform of distributed permanent magnet direct drive belt conveyor.
Based on the review of the relevant literature [,] and the actual conditions in the laboratory, an experimental platform for the belt conveyor, equipped with five evenly distributed permanent magnet direct drive motors, was constructed. The parameters of the components of the experimental platform are detailed in Table 3.
Table 3.
Specific parameters of belt conveyor experimental platform.
It can be seen from Figure 26a that the five motors reach 200 r/min at 9 s. After the operation of the belt conveyor system gets stable and the load remains unchanged, the power distribution of each motor is redistributed at 12 s. Two motors continue to operate, and three motors operate as driving wheels in the conveyor belt. In the process of adjusting the power distribution of the belt conveyor, the speed of the belt conveyor fluctuates slightly. At 15 s, the motor power distribution is completed, the motor speed stabilizes, and the belt conveyor enters a stable operation again, thereby confirming the feasibility of the proposed motor power distribution strategy in this paper.
Figure 26.
Working characteristic curve of light-load starting motor. (a) Motor speed curve. (b) Electromagnetic torque curve of motor.
As Figure 26b shows, within 12–15 s, the belt conveyor reduces the electromagnetic torque of the three motors under the control of the motor power distribution strategy, so that the remaining two motors can operate at a higher operating power. After 15 s, the electromagnetic torque of the two operating motors becomes stable, indicating that the power of the belt conveyor was maintained before and after the distribution.
The power loss comparison curve of the new belt conveyor is shown in Figure 27. The red curve represents the power loss increase in the belt conveyor after motor power redistribution, while the black curve represents the power loss increase in the belt conveyor without power distribution. At 12 s, the power loss of the belt conveyor reaches 7.152 kW·s. At 18 s, the values are 11.973 kW·s for the red curve and 12.856 kW·s for the black curve.
Figure 27.
Power consumption curve of distributed permanent magnet direct drive belt conveyor.
Although there is a temporary increase in power consumption from 12 to 15 s due to the power redistribution among multiple motors, the overall power consumption from 12 to 18 s without power distribution is approximately 5.704 kW·s, while with power distribution, it is approximately 4.821 kW·s, resulting in an average power reduction of about 8%. Therefore, the new belt conveyor, when utilizing the multi-motor power distribution strategy, achieves a reduction in power loss.
6. Cost and Benefit Analysis
To comprehensively demonstrate the advantages and practical application potential of the multi-motor distributed permanent magnet direct drive belt conveyor system, a detailed economic analysis is necessary in addition to verifying its technical performance. This section will explore the economic benefits of the system from three perspectives: equipment costs, energy consumption costs, and economic returns, to provide a thorough assessment of its practical application value.
6.1. Equipment Cost
Equipment cost is a primary factor in evaluating any new technology. Compared to traditional single-motor drive systems, this system employs multiple low-speed, high-torque external rotor permanent magnet motors. Although the number of motors is higher, the cost of each individual motor is relatively low. Therefore, the overall equipment cost offers a certain advantage in large-scale applications. Additionally, the modular design of the multi-motor distributed drive system facilitates easier installation and maintenance. While the initial installation cost is higher, the maintenance costs are lower. The modular design not only simplifies the replacement and repair of individual motors but also reduces downtime, thereby lowering maintenance costs and minimizing production disruptions.
6.2. Energy Consumption Cost
Regarding energy consumption cost, the system optimizes motor power distribution, significantly reducing energy consumption during low-load operations. Experimental data indicate that after power redistribution, the output efficiency of each motor increased by approximately 1.48%. Specifically, before energy savings, each motor’s output power was 9.318 kW, with a total input power of 55.907 kW. After energy savings, each motor’s output power was 9.391 kW, with a total input power of 54.010 kW. The reduction in energy consumption is evident not only in daily operations but also accumulates substantial savings over extended use. For instance, considering a 3 km-long belt conveyor with 100 motors running 4 h per day and 200 days per year, the annual energy savings would be approximately 14,720 kWh. With an electricity cost of 0.5 RMB per kWh, the annual savings would amount to about 7360 yuan. In the long term, the saved electricity costs will significantly offset the initial installation and maintenance expenses, further enhancing the system’s economic viability.
6.3. Economic Return
In terms of economic return, the multi-motor system can flexibly adjust its operating state with load variations, ensuring that the system operates within a high-efficiency range. The experimental results demonstrate that the system maintains stable operation during light-load start-ups and load changes, reducing equipment wear and failure rates, thereby indirectly improving production efficiency. Additionally, the reduced energy consumption directly lowers carbon emissions, aligning with green mining and energy-saving policies. Consequently, enterprises can benefit from related policy support and subsidies, which not only enhances the company’s image but also strengthens its social responsibility.
In summary, although the initial investment in the multi-motor distributed permanent magnet direct drive belt conveyor system is relatively high, its energy savings and increased operational efficiency enable a quick recovery of costs and provide long-term economic and environmental benefits. The control strategy proposed in this paper has been validated experimentally and demonstrates potential economic benefits and broad application prospects in practical scenarios. Through a detailed cost and benefit analysis, the economic advantages of the system are clearly highlighted, providing strong support for its promotion and application.
7. Conclusions
To enhance energy efficiency and production output, this study proposes a multi-motor power distribution strategy under light-load conditions. Compared to existing research, the main contribution of this study is the introduction of a multi-motor power distribution strategy based on fuzzy control and Radial Basis Function (RBF) neural networks. The method proposed in reference [] focuses on optimizing single-motor drive systems for green operation of belt conveyors through speed control. In [], the authors explore control strategies for distributed permanent magnet direct drive systems but do not delve deeply into power distribution among multiple motors. In contrast, the proposed strategy in this study not only considers multi-motor synchronous speed control but also optimizes power distribution through fuzzy control and neural networks, achieving higher energy efficiency and stability. The main conclusions are as follows:
- (1)
- Simulation Validation: MATLAB/Simulink simulations validated the accurate control of motor startup and operation through neural networks, enabling automatic adjustment of motor positions for varying load conditions. While ensuring sufficient power for the conveyor belt, energy savings are achieved by deactivating some motors. The specific power curve adjustments help reduce operational impacts on the conveyor system, maintaining normal motor operation.
- (2)
- Load Matching and Cost Savings: The conveyor belt’s output power is matched to the load by adjusting the number of motors according to different transportation distances, thereby reducing operational costs. For light-load operation, further exploration of motor and roller interchangeability could enhance motor utilization and simplify maintenance.
- (3)
- Large-Scale Industrialization Prospects: Integrating distributed permanent magnet direct drive technology into belt conveyors improves the intelligence of the system while reducing energy consumption, offering economic benefits. Preliminary cost–benefit analysis and market demand surveys indicate that the investment payback period for this technology is within five years, making it attractive. However, transitioning from a laboratory environment to actual industrial applications requires addressing challenges such as equipment standardization, system integration, and long-term reliability testing. Specific needs for different industrial applications may necessitate further customization and optimization of control algorithms to ensure optimal performance.
Despite the positive results in simulations and experiments, the study’s multi-motor power distribution strategy has the following limitations:
- (1)
- Experimental Conditions: The experiments were conducted in relatively ideal and controlled environments, whereas real-world applications may encounter more complex working conditions and external factors (e.g., temperature, humidity, dust) that could affect system performance and stability.
- (2)
- Algorithm Complexity: The use of fuzzy control and RBF neural networks showed good results in small-scale systems, but further optimization may be necessary for large-scale applications to ensure real-time performance and stability. The computational load and response speed of these algorithms could become bottlenecks, especially when handling large volumes of data and complex scenarios.
- (3)
- System Integration: Implementing the distributed permanent magnet direct drive belt conveyor system in real-world applications requires integration with existing industrial equipment and control systems. This may involve issues related to hardware compatibility, system stability, and maintenance costs, necessitating further research and testing.
In summary, despite facing a series of challenges, the industrial prospects of this technology remain promising, especially in modern manufacturing and processing industries that seek high efficiency and low operational costs. Future work will focus on optimizing the general applicability and robustness of the control algorithms, as well as validating large-scale application effectiveness through multi-site pilot projects.
Author Contributions
Conceptualization, Q.Z. and K.S.; methodology, K.X.; software, K.S.; validation, K.G., K.S. and K.X.; formal analysis, Q.Z.; investigation, Q.Z.; resources, K.S.; data curation, K.S.; writing—original draft preparation, K.S.; writing—review and editing, G.D.; visualization, K.X.; supervision, K.G.; project administration, G.D.; funding acquisition, Q.Z. All authors have read and agreed to the published version of the manuscript.
Funding
This work has been partially supported by the Key Research and Development Program of Shaanxi Province (No. 2023-YBGY-368) and Degree and Postgraduate education reform and research project of XUST (No. YJG2022031).
Institutional Review Board Statement
Not applicable.
Informed Consent Statement
Not applicable.
Data Availability Statement
No new data were created or analyzed in this study.
Conflicts of Interest
The authors declare no conflict of interest.
References
- Xu, S. Current status and prospect of intelligent mining technology in coal mines. Metall. Mater. 2024, 44, 187–189. [Google Scholar]
- Ge, S.R.; Hao, S.Q.; Zhang, S.H.; Zhang, X.F.; Zhang, L.; Wang, S.B.; Wang, Z.B.; Bao, J.S.; Yang, X.L.; Yang, J.J. Status of intelligent coal mining technology and potential key technologies in China. Coal Sci. Technol. 2020, 8, 28–46. [Google Scholar]
- Bajda, M.; Hardygóra, M. Analysis of the Influence of the Type of Belt on the Energy Consumption of Transport Processes in a Belt Conveyor. Energies 2021, 14, 6180. [Google Scholar] [CrossRef]
- He, D.J.; Liu, X.W.; Zhong, B. Sustainable belt conveyor operation by active speed control. Measurement 2020, 154, 107458. [Google Scholar] [CrossRef]
- Yao, Y.; Zhang, B. Influence of the elastic modulus of a conveyor belt on the power allocation of multi-drive conveyors. PLoS ONE 2020, 15, e0235768. [Google Scholar] [CrossRef]
- Wang, G.F. New technological progress and coal mine intelligence and its problems. Coal Sci. Technol. 2022, 50, 1–27. [Google Scholar]
- Zhou, Q.X.; Liu, F.; Gong, H. Robust three-vector model predictive torque and stator flux control for PMSM drives with prediction error compensation. J. Power Electron. 2022, 22, 1917–1926. [Google Scholar] [CrossRef]
- Yang, X.L.; Ge, S.R.; Zu, H.B.; Bao, J.S.; Chang, G.Q.; Zhang, L.; Li, H.Y. Permanent magnet intelligent drive system and control strategy of belt conveyor. J. China Coal Soc. 2020, 45, 2116–2126. [Google Scholar]
- Zhang, L.; Bao, J.S.; Ge, S.R.; Yang, X.L.; Yin, Y.; Bao, Z.Y. Permanent magnet driving technology and its application status in the field of mining equipment. Coal Sci. Technol. 2022, 50, 275–285. [Google Scholar]
- Hu, S.Y.; Ren, X.M.; Zheng, D.D. Integral predictor based prescribed performance control for multi-motor driving servo systems. J. Frankl. Inst. 2022, 359, 8910–8932. [Google Scholar] [CrossRef]
- Xiao, X.; Wang, H.C.; Wu, Y.J.; Zhang, Y.J.; Zhou, Y.L.; Li, J. Coaxial dual motor with master-slave structure model-predictive direct torque control speed sensorless control strategy based on double sliding mode estimation. Trans. China Electrotech. Soc. 2021, 36, 1014–1026. [Google Scholar]
- Cao, Z.; Wang, Y.Z.; Hu, J.; Liu, H. Particle swarm fuzzy PID cross-coupled motor synchronization control. Comb. Mach. Tools Autom. Mach. Technol. 2022, 8, 57–61. [Google Scholar]
- Zhao, M.C.; Wang, Q.W.; Wang, Y.W.; Dong, Q.X. Multi-motor cooperative control strategy for speed synchronous control of construction platform. Electronics 2023, 11, 4162. [Google Scholar] [CrossRef]
- Geng, Q.; Li, L.; Zhou, Z.Q.; Wang, Z.Q.; Shi, T.N.; Xaio, C.L. Speed synchronization control of disturbance rejection of dual-PMSM system. Chin. J. Electr. Eng. 2021, 41, 6787–6796. [Google Scholar]
- Stil, V.J.; Varga, T.; Bensic, T.; Marinko, B. A survey of fuzzy algorithms used in multi-motor systems control. Electronics 2020, 9, 1788. [Google Scholar] [CrossRef]
- Zhang, L.; Hao, J.W.; Bao, J.S.; Liu, T.Y.; Yin, Y. Control strategy and dynamic behavior of full-permanent magnet driving belt conveyor. J. Mech. Eng. 2022, 58, 134–147. [Google Scholar]
- Ji, J.H.; Miao, C.Y.; Li, X.G. Research on the energy-saving control strategy of a belt conveyor with variable belt speed based on the material flow rate. PLoS ONE 2020, 15, e0227992. [Google Scholar] [CrossRef]
- Zhang, M.; Zhang, Y.; Zhou, M.; Jiang, K.; Shi, H.; Yu, Y.; Hao, N. Application of Lightweight Convolutional Neural Network for Damage Detection of Conveyor Belt. Appl. Sci. 2021, 11, 7282. [Google Scholar] [CrossRef]
- Zhou, Q.; Gong, H.; Sun, W.; Yan, Q.; Shi, K.; Du, G. Active Speed Control of Belt Conveyor with Variable Speed Interval Based on Fuzzy Algorithm. J. Electr. Eng. Technol. 2024, 19, 1499–1513. [Google Scholar] [CrossRef]
- Zhu, C.Q.; Yan, L.; Diao, X.Y. Displacement sensorless operation control of bearingless permanent magnet synchronous motor based on BP neural network left inverse. Proc. CSEE 2020, 40, 3673–3680. [Google Scholar]
- Zhang, H.; Wang, J.T.; Wu, J. Active tension control of the conical winding system based on the neural network control algorithm of radial-basis functions. Text. Res. J. 2023, 93, 3443–3458. [Google Scholar] [CrossRef]
- Zeng, F. Study on Energy-Saving Control Methods for Bulk Cargo Terminal Belt Conveyors. Ph.D. Thesis, Wuhan University of Technology, Wuhan, China, 2016. [Google Scholar]
- Zeng, F.; Wu, Q. A prediction model for the energy consumption of a belt conveyor system based on neural network. In Proceedings of the 2015 IEEE International Conference on Information and Automation, Lijiang, China, 8–10 August 2015; pp. 1865–1870. [Google Scholar] [CrossRef]
- Wang, Z.; Zhang, Z.; Man, L. Design and modification of No.3 belt conveyor in the southern part of four mines of Dongtan coal mine. Coal Mine Mod. 2024, 33, 5–8. [Google Scholar]
- Wei, N. Design study on belt conveyor selection in Yushupo coal industry. Coal Chem. Ind. 2024, 47, 79–83. [Google Scholar]
- Wang, Z. Research on the design of energy-saving speed control system for belt conveyor. Petrochem. Technol. 2024, 31, 303–304. [Google Scholar]
- Zhou, Q.; Gong, H.; Du, G.; Zhang, Y.; He, H. Distributed Permanent Magnet Direct-Drive Belt Conveyor System and Its Control Strategy. Energies 2022, 15, 8699. [Google Scholar] [CrossRef]
Disclaimer/Publisher’s Note: The statements, opinions and data contained in all publications are solely those of the individual author(s) and contributor(s) and not of MDPI and/or the editor(s). MDPI and/or the editor(s) disclaim responsibility for any injury to people or property resulting from any ideas, methods, instructions or products referred to in the content. |
© 2024 by the authors. Licensee MDPI, Basel, Switzerland. This article is an open access article distributed under the terms and conditions of the Creative Commons Attribution (CC BY) license (https://creativecommons.org/licenses/by/4.0/).