The Maintenance Factor as a Necessary Parameter for Sustainable Artificial Lighting in Engineering Production—A Software Approach
Abstract
1. Introduction
2. Materials and Methods
- −
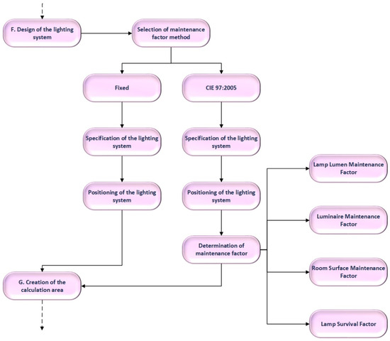
- LSF—Lamp Survival Factor
- −
- LLMF—Lumen Lamp Maintenance Factor
- −
- RSMF—Room Surface Maintenance Factor
- −
- LMF—Luminaire’s Maintenance Factor
3. In Situ Measurements and Creation of Current State Models
4. Extension of Digital Lighting Design Sequence to Include Maintenance Factor in Stage F
5. Maintenance Factor Determination for the Industrial Lighting System via Simulation Software
6. Results and Discussion
7. Conclusions
Author Contributions
Funding
Institutional Review Board Statement
Informed Consent Statement
Data Availability Statement
Conflicts of Interest
References
- Imamguluyev, R.; Mikayilova, R.; Salahli, V. Application of a fuzzy logic model for optimal assessment of the maintenance factor affecting lighting in interior design. In Mobile Computing and Sustainable Informatics: Proceedings of ICMCSI 2022; Springer Nature: Singapore, 2022; pp. 463–474. [Google Scholar]
- Parise, G.; Martirano, L.; Di Ponio, S. Energy performance of interior lighting systems. IEEE Trans. Ind. Appl. 2013, 49, 2793–2801. [Google Scholar] [CrossRef]
- Xu, H. Study of Lighting Design for Interior Spaces. J. Educ. Educ. Res. 2024, 8, 97–101. [Google Scholar] [CrossRef]
- Gueorgiev, V. Specifying optimal maintenance factor in internal lighting applications. In Proceedings of the Second International Scientific Conference “Intelligent Information Technologies for Industry” (IITI’17), Sochi, Russia, 17–21 September 2018; Springer International Publishing: Berlin/Heidelberg, Germany, 2018; Volume 1, pp. 370–378. [Google Scholar]
- Ikuzwe, A.; Ye, X.; Xia, X. Energy-maintenance optimization for retrofitted lighting system incorporating luminous flux degradation to enhance visual comfort. Appl. Energy 2020, 261, 114379. [Google Scholar] [CrossRef]
- Fialho, B.C.; Codinhoto, R.; Fabricio, M.M.; Estrella, J.C.; Ribeiro, C.M.N.; Bueno, J.M.D.S.; Torrezan, J.P.D. Development of a BIM and IoT-Based Smart Lighting Maintenance System Prototype for Universities’ FM Sector. Buildings 2022, 12, 99. [Google Scholar] [CrossRef]
- Gholamian, M.R.; Mohammadi, H.H.E. Designing a New Model for Producing LED Lamps Considering the Quality Effects of Raw Materials on the Rate of Returned Items. Prod. Oper. Manag. 2020, 11, 1–26. [Google Scholar]
- Cenci, M.P.; Dal Berto, F.C.; Schneider, E.L.; Veit, H.M. Assessment of LED lamps components and materials for a recycling perspective. Waste Manag. 2020, 107, 285–293. [Google Scholar] [CrossRef]
- Wehbie, M.; Semetey, V. Characterization of end-of-life LED lamps: Evaluation of reuse, repair and recycling potential. Waste Manag. 2022, 141, 202–207. [Google Scholar] [CrossRef]
- Chang, H.G.; Yeo, I.K.; Jang, W.J. Design of the LED Luminaires replacing the incandescent lamps for Industrial Use. In Proceedings of the Korean Institute of IIIuminating and Electrical Installation Engineers Conference; The Korean Institute of IIIuminating and Electrical Installation Engineers: Seoul, Republic of Korea, 2008; pp. 25–28. [Google Scholar]
- Żagan, W.; Zalewski, S.; Słomiński, S.; Kubiak, K. Methods for designing and simulating optical systems for luminaires. Bull. Pol. Acad. Sci. Tech. Sci. 2020, 68, 739–750. [Google Scholar] [CrossRef]
- Madias, E.N.; Patrikios, E.; Grigoropoulos, C.; Doulos, L. Design and Development of a Sustainable Environmentally Friendly and Human Centric Luminaire. In IOP Conference Series: Earth and Environmental Science; IOP Publishing: Bristol, UK, 2022; Volume 1123, pp. 1–10. [Google Scholar]
- Gentile, N. Improving lighting energy efficiency through user response. Energy Build. 2022, 263, 112022. [Google Scholar] [CrossRef]
- Omran, M.M.; Aziz, V.; Youssef, K. Energy Efficient Lighting System. In Proceedings of the 2019 21st International Middle East Power Systems Conference (MEPCON), Cairo, Egypt, 17–19 December 2019; pp. 307–310. [Google Scholar]
- Castillo-Martinez, A.; Medina-Merodio, J.A.; Gutierrez-Martinez, J.M.; Aguado-Delgado, J.; de-Pablos-Heredero, C.; Otón, S. Evaluation and improvement of lighting efficiency in working spaces. Sustainability 2018, 10, 1110. [Google Scholar] [CrossRef]
- Atadoga, A.; Umoga, U.J.; Lottu, O.A.; Sodiya, E.O. Advancing green computing: Practices, strategies, and impact in modern software development for environmental sustainability. World J. Adv. Eng. Technol. Sci. 2024, 11, 220–230. [Google Scholar] [CrossRef]
- Abdul-Rashid, S.H.; Sakundarini, N.; Ghazilla, R.A.R.; Thurasamy, R. The impact of sustainable manufacturing practices on sustainability performance: Empirical evidence from Malaysia. Int. J. Oper. Prod. Manag. 2017, 37, 182–204. [Google Scholar] [CrossRef]
- Yacob, P.; Wong, L.S.; Khor, S.C. An empirical investigation of green initiatives and environmental sustainability for manufacturing SMEs. J. Manuf. Technol. Manag. 2019, 30, 2–25. [Google Scholar] [CrossRef]
- Meneghesso, G.; Meneghini, M.; Zanoni, E. Recent results on the degradation of white LEDs for lighting. J. Phys. D Appl. Phys. 2010, 43, 1–43. [Google Scholar] [CrossRef]
- CIE. CIE 154-2003 the Maintenance of Outdoor LightingSystems; CIE: Irvine, CA, USA, 2013. [Google Scholar]
- Gălățanu, C.D.; Haba, C.G.; Petrișor, D.; Breniuc, L. Imaging measurements for public lighting predictive maintenance. In Proceedings of the 2019 11th International Symposium on Advanced Topics in Electrical Engineering (ATEE), Bucharest, Romania, 28–30 March 2019; pp. 1–5. [Google Scholar]
- Ogando-Martínez, A.; López-Gómez, J.; Febrero-Garrido, L. Maintenance factor identification in outdoor lighting installations using simulation and optimization techniques. Energies 2018, 11, 2169. [Google Scholar] [CrossRef]
- Perry, M.J. Field study of lighting maintenance factors. Int. J. Light. Res. Technol. 1999, 31, 155–164. [Google Scholar] [CrossRef]
- He, Q.; Qiu, S.; Fan, X.; Liu, K. An interactive virtual lighting maintenance environment for human factors evaluation. Assem. Autom. 2016, 36, 1–11. [Google Scholar] [CrossRef]
- Skarżyński, K. A comparison of the calculations and measurements for a lighting design of the same room. Przegląd Elektrotechniczny 2020, 96, 11–14. [Google Scholar] [CrossRef]
- Gabrova, L.; Hlaskova, M.; Vajkay, F. Comparative evaluation of daylighting simulation programs. Appl. Mech. Mater. 2016, 824, 732–739. [Google Scholar] [CrossRef]
- Sun, C.; Giles, H.; Lian, Z. Parametric regression model for lighting calibration. Indoor Built Environ. 2016, 25, 407–423. [Google Scholar] [CrossRef]
- Espinoza Cateriano, E.; Lopez-Besora, J.; Isalgue Buxeda, A.; Coch Roura, H.; Crespo Cabillo, I. Evaluation of three lighting software in the use of different light intensity spaces. In Sustainability in Energy and Buildings; Springer: Singapore, 2020; pp. 419–429. [Google Scholar]
- Chen, T.; Wang, L.; Wu, Y.; Kong, G.; Hao, Q.; Yin, Y.; Yu, J. An Implementation Method of Collaborative Simulation for Integrated Optimization of Lighting and Interior Design. In International Conference on Building Energy and Environment; Springer: Singapore, 2022; pp. 877–886. [Google Scholar]
- Skarżyński, K.; Żagan, W.; Krajewski, K. Led luminaires: Many chips—Many photometric and lighting simulation issues to solve. Energies 2021, 14, 4646. [Google Scholar] [CrossRef]
- Drofova, I.; Adamek, M.; Sousedikova, L.; Malatinsky, A.; Valasek, P. Comparison of the Lighting Condition of the Interior to Create a 3D Background in Virtual Reality. In Proceedings of the 32nd DAAAM International Symposium, Vienna, Austria, 28–29 October 2021; DAAAM International: Vienna, Austria, 2021; pp. 377–383. [Google Scholar]
- Ekren, N.; Dursun, B.; Aykut, E. Lighting computer programs in lighting technology. Gazi Univ. J. Sci. 2007, 21, 15–20. [Google Scholar]
- Králiková, R.; Džuňová, L.; Lumnitzer, E.; Piňosová, M. Simulation of Artificial Lighting Using Leading Software to Evaluate Lighting Conditions in the Absence of Daylight in a University Classroom. Sustainability 2022, 14, 11493. [Google Scholar] [CrossRef]
- Rossi, M. A design-oriented approach for managing colored light sources in lighting design software. Color Res. Appl. 2023, 48, 32–39. [Google Scholar] [CrossRef]
- Vozmilov, A.G.; Shirobokova, T.A.; Astafev, D.V. Algorithm and software for calculating the design parameters of LED lighting device. In Proceedings of the 2020 International Conference on Industrial Engineering, Applications and Manufacturing (ICIEAM), Sochi, Russia, 18–22 May 2020; pp. 1–5. [Google Scholar]
- Castillo-Martinez, A.; Ramon Almagro, J.; Gutierrez-Escolar, A.; Del Corte, A.; Castillo-Sequera, J.L.; Gómez-Pulido, J.M.; Gutiérrez-Martínez, J.M. Particle swarm optimization for outdoor lighting design. Energies 2017, 10, 141. [Google Scholar] [CrossRef]
- Balaž, Z.; Đuzel, M.; Rezo, B. Research, safety algorithms, and operational procedures of airport maintenance. Polytech. Des. 2023, 11, 191–199. [Google Scholar]
- Yoomak, S.; Jettanasen, C.; Ngaopitakkul, A.; Bunjongjit, S.; Leelajindakrairerk, M. Comparative study of lighting quality and power quality for LED and HPS luminaires in a roadway lighting system. Energy Build. 2018, 159, 542–557. [Google Scholar] [CrossRef]
- Chen, J.; You, L.; Yang, M.; Wang, X. Traffic safety assessment and prediction under different lighting service states in road tunnels. Tunn. Undergr. Space Technol. 2023, 134, 105001. [Google Scholar] [CrossRef]
- Duplakova, D.; Duplak, J.; Kascak, R. Ergonomic rationalization sequence of digital lighting design in the working environment. Int. J. Environ. Res. Public Health 2022, 19, 7275. [Google Scholar] [CrossRef]
- Ikuzwe, A.; Xia, X.; Ye, X. Optimal maintenance plan with lumen degradation failure for energy efficiency lighting retrofit projects. In Proceedings of the 11th International Conference on Applied Energy 2019, Västerås, Sweden, 12–15 August 2019. [Google Scholar]
- International Commission on Illumination. CIE 97:2005 Guide on the Maintenance of Indoor Electric Lighting Systems; Commission Internationale de L’eclairage: Vienna, Austria, 2005. [Google Scholar]
- ISO/CIE TS 20 012 36 0072; Light and Lighting: Maintenance Factor Determination: Way of Working. Úrad pre Normalizáciu, Metrológiu a Skúšobníctvo: Bratislava, Slovakia, 2022.
- DIN EN 12464-1; Light and Lighting-Lighting of Work Places-Part 1: Indoor Work Places. Úrad pre Normalizáciu, Metrológiu a Skúšobníctvo: Bratislava, Slovakia, 2021.
- Maamari, F.; Andersen, M.; de Boer, J.; Carroll, W.L.; Dumortier, D.; Greenup, P. Experimental validation of simulation methods for bi-directional transmission properties at the daylighting performance level. Energy Build. 2006, 38, 878–889. [Google Scholar] [CrossRef]
- Dupláková, D.; Flimel, M.; Duplák, J.; Hatala, M.; Radchenko, S.; Botko, F. Ergonomic rationalization of lighting in the working environment. Part I: Proposal of rationalization algorithm for lighting redesign. Int. J. Ind. Ergon. 2019, 71, 92–102. [Google Scholar] [CrossRef]
- CIE 97:2005; Guide of the Maintenance of Indoor Electric Lighting Systems. The International Commission on Illumination: Austria, Vienna, 2005.














| Lighting Parameter | AT1 | AT2 | AT3 | |
|---|---|---|---|---|
| In situ measurement | EavgI [lx] | 274 | 279 | 283 |
| Uo [-] | 0.91 | 0.94 | 0.93 | |
| Dialux | EavgD [lx] | 278 | 282 | 288 |
| Uo [-] | 0.91 | 0.94 | 0.93 | |
| Deviation | EavgD and EavgI [%] | 1.44 | 1.06 | 1.74 |
| Relux | EavgR [lx] | 275 | 284 | 285 |
| Uo [-] | 0.91 | 0.94 | 0.93 | |
| Deviation | EavgD and EavgI [%] | 1.09 | 0.70 | 1.05 |
| Current State | Alternative No 1 | Alternative No 2 | Alternative No 3 | Alternative No 4 | |
|---|---|---|---|---|---|
| Lamp flux [lm] | 10,300 | 35,000 | 35,000 | 35,000 | 35,000 |
| Luminous efficacy [lm/W] | 129 | 148 | 148 | 148 | 148 |
| Lamp power [W] | 80 | 230 | 230 | 230 | 230 |
| CCT [K] | 5000 | 6500 | 6500 | 6500 | 6500 |
| CRI [-] | 80 | 80 | 80 | 80 | 80 |
| MF method | Option 1 | Option 1 | Option 2 | Option 1 | Option 2 |
| No. of luminaires | 6 | 6 | 6 | 4 | 4 |
| Dialux | Relux |
|---|---|
![]() | |
| Isolux lines of artificial lighting illuminance—Alternative No. 1 | |
![]() | |
| Isolux lines of artificial lighting illuminance—Alternative No. 2 | |
![]() | |
| Isolux lines of artificial lighting illuminance—Alternative No. 3 | |
![]() | |
| Isolux lines of artificial lighting illuminance—Alternative No. 4 | |
Disclaimer/Publisher’s Note: The statements, opinions and data contained in all publications are solely those of the individual author(s) and contributor(s) and not of MDPI and/or the editor(s). MDPI and/or the editor(s) disclaim responsibility for any injury to people or property resulting from any ideas, methods, instructions or products referred to in the content. |
© 2024 by the authors. Licensee MDPI, Basel, Switzerland. This article is an open access article distributed under the terms and conditions of the Creative Commons Attribution (CC BY) license (https://creativecommons.org/licenses/by/4.0/).
Share and Cite
Dupláková, D.; Sloboda, P. The Maintenance Factor as a Necessary Parameter for Sustainable Artificial Lighting in Engineering Production—A Software Approach. Appl. Sci. 2024, 14, 8158. https://doi.org/10.3390/app14188158
Dupláková D, Sloboda P. The Maintenance Factor as a Necessary Parameter for Sustainable Artificial Lighting in Engineering Production—A Software Approach. Applied Sciences. 2024; 14(18):8158. https://doi.org/10.3390/app14188158
Chicago/Turabian StyleDupláková, Darina, and Patrik Sloboda. 2024. "The Maintenance Factor as a Necessary Parameter for Sustainable Artificial Lighting in Engineering Production—A Software Approach" Applied Sciences 14, no. 18: 8158. https://doi.org/10.3390/app14188158
APA StyleDupláková, D., & Sloboda, P. (2024). The Maintenance Factor as a Necessary Parameter for Sustainable Artificial Lighting in Engineering Production—A Software Approach. Applied Sciences, 14(18), 8158. https://doi.org/10.3390/app14188158





