Dynamic Scheduling Optimization of Automatic Guide Vehicle for Terminal Delivery under Uncertain Conditions
Abstract
1. Introduction
2. Literature Review
3. Problem Formulation
3.1. Problem Description
3.1.1. Takeout Delivery Flow
3.1.2. Real-Time Dynamic and Rolling Scheduling
3.1.3. Uncertain Preparation Times
3.1.4. Routing Combination
3.1.5. Look-Forward
3.2. Modeling
- The inertial action currently being executed cannot be changed.
- The preparation time of the restaurant is subject to Gaussian distribution.
- The AGV’s meal pick-up time occupies a small amount of time in the entire delivery process, so it is not considered.
| Algorithm 1. Comparison rule 1. |
| Input: (1) Time set of AGV arriving at restaurant node : (2) The meal preparation time set of restaurant node : Output: The set of times when the AGV leaves restaurant node : |
For For If > else End if End for End for |
| Algorithm 2. Comparison rule 2. |
| Input: (1) Time set of AGV arriving at restaurant node : (2) Total consolidated orders at restaurant node : (3) The meal preparation time set of restaurant node : Output: The set of times when the AGV leaves restaurant node : |
For , , , , End |
| ,,, |
| Input: (1) Current level: (2) Total order number: (3) Time set of AGV arriving at restaurant node : (4) The meal preparation time set of restaurant node : (5) The set of times when the AGV leaves restaurant node : Output: Result |
If For =,,, ,) End Else For End End Result = |
| Algorithm 3. Selection rule. |
| Input: (1) The set of times when the AGV leaves restaurant node : (2) The upper limit of time node density: Output: The set of times when the AGV leaves restaurant node after deletion: |
= If > If Randomly generate a 0–1 vector with length . The sum of elements in is For in vector If Else End if End for Divide the into intervals based on the number in Randomly delete a time point within every interval Union of deleted intervals is Else Divide the evenly into intervals Randomly delete a time point within every interval Union of deleted intervals is End if Else = End if |
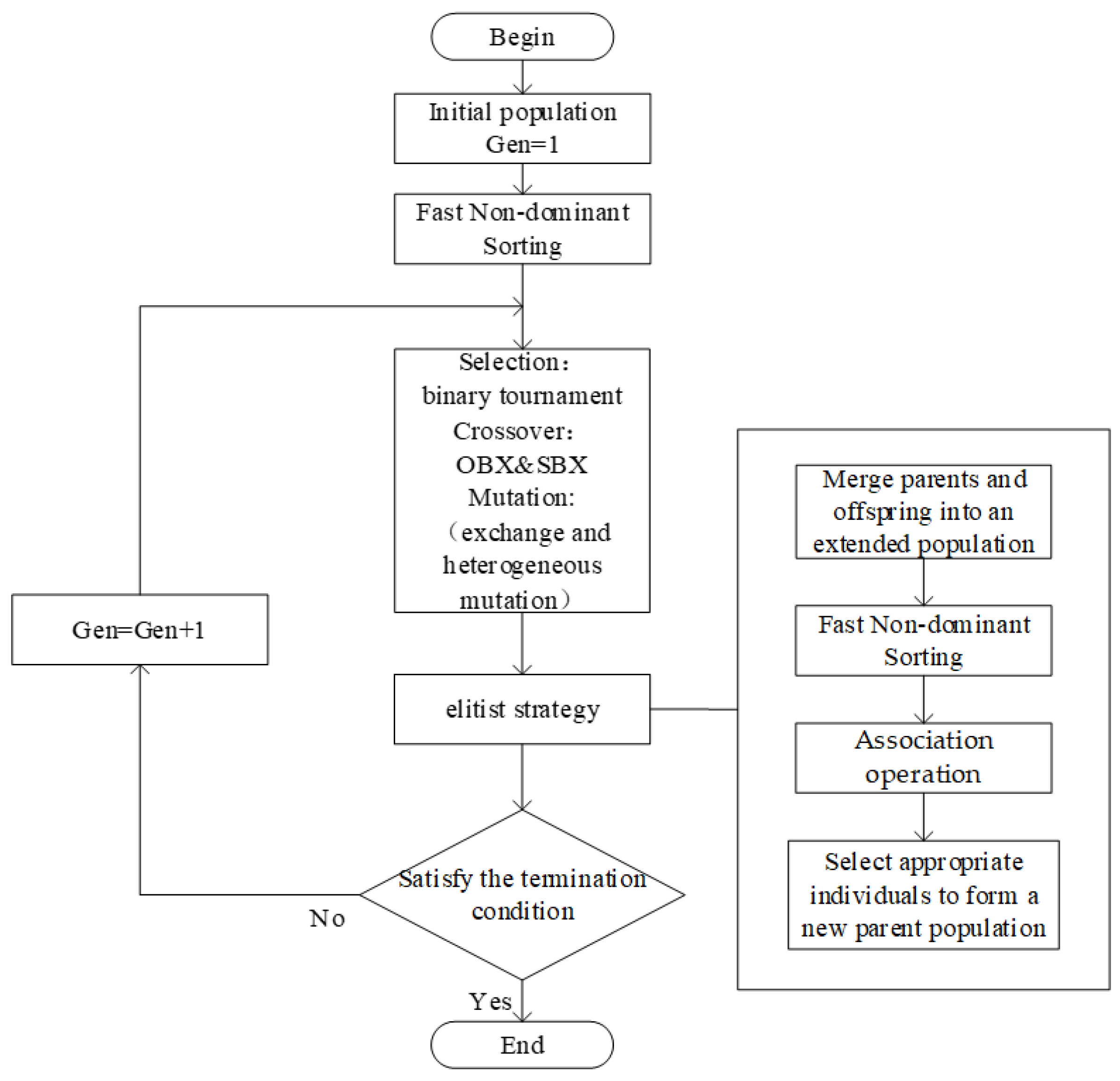
4. The Proposed AC-NSGA-III Algorithm
4.1. NSGA-III
4.2. Operator Design
4.2.1. IRC Coding
| Algorithm 4. Path generation rule. |
| Input: Q; Q = [x, y] %chromosome x; % the construction sequence of the generated orders y = [y1, y2]; %arrays representing node insertion locations, including periodic insertion locations for pick-up and customer nodes N; %The number of orders involved Output: RESULT; %node access order |
| L = []; %initially empty set, storing the temporary path (to be inserted) Pick (); %function of getting the restaurant node Delivery (); %function of getting the customer node P (); %function of getting the list of insertable locations Insert Node (); %node insertion function i = 1; L = [pick(x(i)), delivery(x(i))]; for i = 2: N M Node = pick(x(i)); % gets the restaurant node n1 = P (M Node, L) %gets the list of insertable locations % Calculate the insertion location of the restaurant node if mod(y1(i), length(n1) =0 insert Index=n1(end); else insert Index = n1((mod(y1(i), length(n1))); L = insert Node (L, M Node, insert Index); % inserts the node at the insertion position C Node = delivery(i); % gets the customer node n2 = P (C Node, L) %gets the list of insertable locations % Calculate the customer node insertion location if mod(y2(i), length(n2) = 0 insert Index = n2(end); else insert Index = n2((mod(y1(i), length(n2))); L = insert Node(L, C Node, insert Index); % insert a node at the insertion position end RESULT = L |
4.2.2. Initial Population
4.2.3. Non-Dominant Hierarchical Ranking of Population
4.2.4. Reference Point Evaluation System
4.2.5. Binary Tournament Selection
4.2.6. OBX and SBX Mixed Crossover
4.2.7. Mutation Operator
4.2.8. Elite Strategy
4.2.9. Termination Condition of the Algorithm
5. Experiments
5.1. Basic Data
5.2. Experimental Design
- Scheduling method A (Du et al., 2019 [22]): This method focuses on multi-objective optimization, but does not take order consolidation strategy into account, and adopts deterministic scheduling strategy for solution under dynamic environments.
- Scheduling method B (Yu et al., 2022 [28]): This method also focuses on multi-objective optimization, does not incorporate order consolidation strategy, and implements deterministic scheduling method in dynamic environments.
- Scheduling method C (Zachary, 2019 [23]): This method focuses on single-objective optimization, does not involve an order consolidation strategy, and adopts a deterministic scheduling strategy in a dynamic environment with additional attention to after-effects.
- The method proposed in this paper: the multi-objective optimization framework is introduced, the order consolidation strategy is considered comprehensively, and the uncertain scheduling method is adopted in a dynamic environment. In addition, this study further discusses the problem of after-effect, which improves the comprehensive adaptability and practicability of scheduling strategy.
5.3. Comparison of Results
- Comparison of optimization effect considering uncertainty factors.
- Comparison of order combination patterns.
- Comparison of look-forward optimization effects.
- Comparison of advantages of scheduling methods
6. Conclusions
Author Contributions
Funding
Institutional Review Board Statement
Informed Consent Statement
Data Availability Statement
Conflicts of Interest
Appendix A
| The Number of Rolling Schedules | Order Time | Restaurant Preparation Time Is Subject to Distribution Expectations | Restaurant Preparation Time Follows the Standard Deviation of the Distribution | Restaurant Node Number | Customer Node Number | The Latest Delivery Time |
|---|---|---|---|---|---|---|
| (1) | 11:00:22 | 2 | 0.5 | 1 | 14 | 11:30 |
| (2) | 11:19:58 | 3 | 0.2 | 2 | 15 | 11:45 |
| (3) | 11:23:19 | 2.4 | 1 | 3 | 16 | 11:53 |
| (4) | 11:25:24 | 2.8 | 0.8 | 3 | 17 | 11:55 |
| (5) | 11:31:25 | 2 | 0.6 | 4 | 18 | 12:00 |
| (6) | 11:47:14 | 3.4 | 2 | 5 | 19 | 12:00 |
| (7) | 11:51:54 | 5 | 1.6 | 6 | 20 | 12:20 |
| (8) | 11:56:42 | 5 | 1.5 | 6 | 21 | 12:25 |
| (9) | 11:59:32 | 5 | 0.8 | 6 | 22 | 12:30 |
| (10) | 12:05:49 | 2 | 1 | 7 | 23 | 12:35 |
| (11) | 12:11:36 | 4 | 0.4 | 8 | 24 | 12:40 |
| (12) | 12:20:20 | 2 | 0.6 | 9 | 24 | 12:55 |
| (13) | 12:27:14 | 5.4 | 1.7 | 10 | 25 | 12:55 |
| (14) | 12:30:28 | 3 | 1.3 | 11 | 26 | 13:10 |
| (15) | 12:31:54 | 6.2 | 1 | 12 | 27 | 13:15 |
| (16) | 12:39:42 | 6.2 | 1.2 | 12 | 28 | 13:20 |
| (17) | 12:58:49 | 2.3 | 0.9 | 13 | 29 | 13:30 |
| The Number of Rolling Schedules | Order Time | Restaurant Preparation Time Is Subject to Distribution Expectations | Restaurant Preparation Time Follows the Standard Deviation of the Distribution | Restaurant Node Number | Customer Node Number | The Latest Delivery Time |
|---|---|---|---|---|---|---|
| (1) | 11:04:08 | 2 | 0.9 | 1 | 13 | 11:35 |
| (2) | 11:20:08 | 3 | 0.2 | 2 | 14 | 11:50 |
| (3) | 11:25:58 | 5 | 1.7 | 3 | 15 | 12:00 |
| (4) | 11:28:24 | 3.8 | 0.8 | 4 | 16 | 12:00 |
| (5) | 11:35:19 | 2 | 0.9 | 5 | 17 | 12:10 |
| (6) | 11:46:47 | 3 | 2 | 5 | 18 | 12:15 |
| (7) | 11:50:07 | 5 | 0.4 | 6 | 19 | 12:25 |
| (8) | 11:58:49 | 5.2 | 1.5 | 7 | 20 | 12:30 |
| (9) | 12:20:32 | 2.4 | 1 | 8 | 21 | 12:55 |
| (10) | 12:31:25 | 3 | 1.2 | 9 | 22 | 13:00 |
| (11) | 12:39:36 | 2 | 0.9 | 9 | 23 | 13:20 |
| (12) | 12:40:20 | 4 | 1.7 | 9 | 24 | 13:25 |
| (13) | 12:47:14 | 5.5 | 1 | 10 | 25 | 13:30 |
| (14) | 12:51:28 | 2 | 1 | 11 | 26 | 13:30 |
| (15) | 12:51:54 | 6 | 1 | 12 | 26 | 13:35 |
| The Number of Rolling Schedules | Order Time | Restaurant Preparation Time Is Subject to Distribution Expectations | Restaurant Preparation Time Follows the Standard Deviation of the Distribution | Restaurant Node Number | Customer Node Number | The Latest Delivery Time |
|---|---|---|---|---|---|---|
| (1) | 11:10:42 | 6.2 | 1.2 | 1 | 13 | 11:45 |
| (2) | 11:20:49 | 2.3 | 0.9 | 2 | 13 | 11:50 |
| (3) | 11:25:08 | 2 | 1.7 | 3 | 14 | 11:55 |
| (4) | 11:28:13 | 4.4 | 1.6 | 4 | 15 | 12:00 |
| (5) | 11:31:25 | 4.6 | 0.4 | 5 | 16 | 12:00 |
| (6) | 11:40:59 | 2 | 0.9 | 6 | 17 | 12:15 |
| (7) | 11:55:24 | 3 | 1 | 7 | 18 | 12:30 |
| (8) | 12:10:19 | 2.1 | 0.4 | 8 | 19 | 12:40 |
| (9) | 12:26:17 | 3.7 | 0.2 | 8 | 20 | 12:55 |
| (10) | 12:29:24 | 3 | 2 | 9 | 21 | 13:00 |
| (11) | 12:32:06 | 4 | 1 | 10 | 21 | 13:00 |
| (12) | 12:45:04 | 5.5 | 2.4 | 11 | 22 | 13:25 |
| (13) | 12:50:43 | 5.5 | 1.9 | 12 | 23 | 13:30 |
| The Number of Rolling Schedules | Order Time | Restaurant Preparation Time Is Subject to Distribution Expectations | Restaurant Preparation Time Follows the Standard Deviation of the Distribution | Restaurant Node Number | Customer Node Number | The Latest Delivery Time |
|---|---|---|---|---|---|---|
| (1) | 11:00:36 | 5 | 1.5 | 1 | 12 | 11:30 |
| (2) | 11:05:08 | 4.6 | 0.4 | 2 | 13 | 11:35 |
| (3) | 11:17:47 | 2.4 | 1 | 3 | 14 | 11:50 |
| (4) | 11:29:24 | 4 | 1 | 4 | 15 | 11:55 |
| (5) | 11:39:20 | 2 | 0.6 | 4 | 16 | 12:00 |
| (6) | 11:48:47 | 3.4 | 2 | 5 | 17 | 12:15 |
| (7) | 11:53:07 | 5.5 | 2.4 | 6 | 18 | 12:25 |
| (8) | 12:19:24 | 5 | 1.5 | 7 | 19 | 12:40 |
| (9) | 12:27:32 | 4.6 | 0.4 | 8 | 19 | 12:55 |
| (10) | 12:31:07 | 2 | 1 | 9 | 20 | 13:00 |
| (11) | 12:44:39 | 5 | 2.4 | 10 | 21 | 13:20 |
| (12) | 12:54:20 | 2 | 0.8 | 11 | 22 | 13:30 |
References
- Analysis of the Size and Development Trend of China’s Online Takeout Market in 2021. Available online: https://bg.qianzhan.com/report/detail/300/211112-19960858.html (accessed on 13 November 2021).
- Giuffrida, N.; Fajardo-Calderin, J.; Masegosa, A.D.; Werner, F.; Steudter, M.; Pilla, F. Optimization and machine learning applied to last-mile logistics: A Review. Sustain. 2022, 14, 5329. [Google Scholar] [CrossRef]
- Liu, L.; Qu, T.; Thurer, M.; Ma, L.; Zhang, Z.; Yuan, M. A new knowledge-guided multi-objective optimisation for the multi-AGV dispatching problem in dynamic production environments. Int. J. Prod. Res. 2022, 61, 6030–6051. [Google Scholar] [CrossRef]
- Practical Operational Optimization of Meituan’s Intelligent Delivery System. Available online: https://tech.meituan.com/2020/02/20/meituan-delivery-operations-research.html (accessed on 12 August 2024).
- Liu, Y.; Guo, B.; Chen, C.; Du, H.; Yu, Z.; Zhang, D.; Ma, H. FooDNet: Toward an Optimized Food Delivery Network based on Spatial Crowdsourcing. IEEE Trans. Mob. Comput. 2019, 18, 1288–1301. [Google Scholar] [CrossRef]
- Xue, G.; Wang, Z.; Wang, G. Optimization of Rider Scheduling for a Food Delivery Service in O2O Business. J. Adv. Transp. 2021, 2021, 5515909. [Google Scholar] [CrossRef]
- Reyes, D.; Erera, A.; Savelsbergh, M.; Sahasrabudhe, S.; O’Neil, R. The Meal Delivery Routing Problem. Optim. Online 2018, 6571, 2018. [Google Scholar]
- Yildiz, B.; Savelsbergh, M. Provably High-Quality Solutions for the Meal Delivery Routing Problem. Transp. Sci. 2019, 53, 1372–1388. [Google Scholar] [CrossRef]
- Du, J.; Guo, B.; Liu, Y.; Wang, L.; Han, Q.; Chen, C.; Yu, Z. CrowDNet: Enabling a Crowdsourced Object Delivery Network Based on Modern Portfolio Theory. Internet Things J. IEEE 2019, 6, 9030–9041. [Google Scholar] [CrossRef]
- Steever, Z.; Karwan, M.; Murray, C. Dynamic courier routing for a food delivery service. Comput. Oper. Res. 2019, 107, 173–188. [Google Scholar] [CrossRef]
- Sun, G.; Tian, Z.; Liu, R.; Jing, Y.; Ma, Y. Research on Coordination and Optimization of Order Allocation and Delivery Route Planning in Take-Out System. Math. Probl. Eng. 2020, 2020, 7248492. [Google Scholar] [CrossRef]
- Tu, W.; Zhao, T.; Zhou, B.; Jiang, J.; Xia, J.; Li, Q. OCD: Online Crowdsourced Delivery for On-Demand Food. IEEE Internet Things J. 2019, 7, 6842–6854. [Google Scholar] [CrossRef]
- Liao, W.; Zhang, L.; Wei, Z. Multi-objective green meal delivery routing problem based on a two-stage solution strategy. J. Clean. Prod. 2020, 258, 120627. [Google Scholar] [CrossRef]
- Yu, H.; Luo, X.; Wu, T. Online pickup and delivery problem with constrained capacity to minimize latency. J. Comb. Optim. 2020, 43, 1–20. [Google Scholar] [CrossRef]
- Abramov, I.V.; Abramov, A.I.; Nikitin, Y.R.; Sosnovich, E.; Božek, P.; Stollmann, V. Diagnostics of electrical drives. In Proceedings of the 2015 International Conference on Electrical Drives and Power Electronics (EDPE), The High Tatras, Slovakia, 21–23 September 2015; pp. 364–367. [Google Scholar]
- Tapak, P.; Kocur, M.; Rabek, M.; Matej, J. Periodical vehicle inspections with smart technology. Appl. Sci. 2023, 13, 7241. [Google Scholar] [CrossRef]
- Ulmer, M.W.; Thomas, B.W.; Campbell, A.M.; Woyak, N. The Restaurant Meal Delivery Problem: Dynamic Pickup and Delivery with Deadlines and Random Ready Times. Transp. Sci. 2021, 55, 75–100. [Google Scholar] [CrossRef]
- Xin, J.; Wei, L.; Wang, D.; Xuan, H. Receding horizon path planning of automated guided vehicles using a time-space network model. Optim. Control. Appl. Methods 2020, 41, 1889–1903. [Google Scholar] [CrossRef]
- Cheng, W.; Meng, W. An efficient genetic algorithm for multi AGV scheduling problem about intelligent warehouse. Robot. Intell. Autom. 2023, 43, 382–393. [Google Scholar] [CrossRef]
- Gao, Y.; Chen, C.H.; Chang, D. A Machine Learning-Based Approach for Multi-AGV Dispatching at Automated Container Terminals. J. Mar. Sci. Eng. 2023, 11, 1407. [Google Scholar] [CrossRef]
- Qiu, L.; Wang, J.; Chen, W.; Wang, H. Heterogeneous AGV routing problem considering energy consumption. In Proceedings of the IEEE International Conference on Robotics and Biomimetics, Zhuhai, China, 6–9 December 2015; pp. 1894–1899. [Google Scholar]
- Chen, J.; Wu, Y.; Huang, S.; Wang, P. Multi-objective optimization for AGV energy efficient scheduling problem with customer satisfaction. AIMS Math. 2023, 8, 20097–20124. [Google Scholar] [CrossRef]
- Xin, J.; Wei, L.; D’Ariano, A.; Zhang, F.; Negenborn, R. Flexible time-space network formulation and hybrid metaheuristic for conflict-free and energy-efficient path planning of automated guided vehicles. J. Clean. Prod. 2023, 398, 136472. [Google Scholar] [CrossRef]
- Zou, W.Q.; Pan, Q.K.; Meng, T.; Gao, L.; Wang, Y.L. An effective discrete artificial bee colony algorithm for multi-AGVs dispatching problem in a matrix manufacturing workshop. Expert Syst. Appl. 2020, 161, 113675. [Google Scholar] [CrossRef]
- Li, G.; Zeng, B.; Liao, W.; Li, X.; Gao, L. A new AGV scheduling algorithm based on harmony search for material transfer in a real-world manufacturing system. Adv. Mech. Eng. 2018, 10, 1687814018765560. [Google Scholar] [CrossRef]
- Wang, Y.J.; Liu, X.Q.; Leng, J.Y.; Wang, J.J.; Meng, Q.N.; Zhou, M.J. Study on scheduling and path planning problems of multi-AGVs based on a heuristic algorithm in intelligent manufacturing workshop. Adv. Prod. Eng. Manag. 2022, 17, 505–513. [Google Scholar] [CrossRef]
- Zheng, J.; Wang, S.; Wang, L.; Chen, J.F.; Wang, L.; Hao, J.; He, R.; Sun, Z. A two-stage algorithm for fuzzy online order dispatching problem. In Proceedings of the 2020 IEEE Congress on Evolutionary Computation (CEC), Glasgow, UK, 19–24 July 2020; pp. 1–8. [Google Scholar]
- Zheng, J.; Wang, L.; Wang, S.; Chen, J.F.; Wang, X.; Duan, H.; Liang, Y.; Ding, X. Modeling stochastic service time for complex on-demand food delivery. Complex Intell. Syst. 2022, 8, 4939–4953. [Google Scholar] [CrossRef]
- Advanced Mathematics; Higher Education Press: Beijing, China, 2014.
- Jiang, S.Y.; Li, X.; Zheng, Q.; Wang, L.X. Approximate equal frequency discretization method. In Proceedings of the 2009 WRI global Congress on Intelligent Systems, Xiamen, China, 19–21 May 2009; Volume 3, pp. 514–518. [Google Scholar]
- Deb, K.; Jain, H. An evolutionary many-objective optimization algorithm using reference-point-based nondominated sorting approach, part I: Solving problems with box constraints. IEEE Trans. Evol. Comput. 2013, 18, 577–601. [Google Scholar] [CrossRef]
- Jamil, M.A.; Nour, M.K.; Alotaibi, S.S.; Hussain, M.J.; Hussaini, S.M.; Naseer, A. Software Product Line Maintenance Using Multi-Objective Optimization Techniques. Appl. Sci. 2023, 13, 9010. [Google Scholar] [CrossRef]
- Zhao, X.; Zhu, Y.; Mei, Z. A Many-Objective Joint Parallel Simulation Method for Acoustic Optimization Design of Sound-Absorbing Structures. Appl. Sci. 2022, 12, 6892. [Google Scholar] [CrossRef]
- Das, I.; Dennis, J.E. Normal-Boundary Intersection: A New Method for Generating the Pareto Surface in Nonlinear Multicriteria Optimization Problems. SIAM J. Optim. 1998, 8, 631–657. [Google Scholar] [CrossRef]
- Sato, M.; Oyama, A. Comparative Study of Crossovers for Decision Space Diversity of Non-Dominated Solutions. In Proceedings of the 2021 IEEE Symposium Series on Computational Intelligence (SSCI), Orlando, FL, USA, 5–7 December 2021; pp. 1–8. [Google Scholar]
- Park, H.; Son, D.; Koo, B.; Jeong, B. Waiting strategy for the vehicle routing problem with simultaneous pickup and delivery using genetic algorithm. Expert Syst. Appl. 2021, 165, 113959. [Google Scholar] [CrossRef]
- Zhang, H.; Wang, G.G. Improved NSGA-III using transfer learning and centroid distance for dynamic multi-objective optimization. Complex Intell. Syst. 2021, 9, 1143–1164. [Google Scholar] [CrossRef]
- Gu, Z.M.; Wang, G.G. Improving NSGA-III algorithms with information feedback models for large-scale many-objective optimization. Future Gener. Comput. Syst. 2020, 107, 49–69. [Google Scholar] [CrossRef]
- Sun, Y.; Yen, G.G.; Yi, Z. IGD Indicator-Based Evolutionary Algorithm for Many-Objective Optimization Problems. IEEE Trans. Evol. Comput. 2019, 23, 173–187. [Google Scholar] [CrossRef]













| Model Type | Author | Model | Scheduling Framework | Uncertain Times | Action Consolidation | Look-Forward | Multi-Objective/Single-Objective |
|---|---|---|---|---|---|---|---|
| Xin et al. (2020) [18] | MVPD | One-time decision | N | S | |||
| Cheng et al. (2023) [19] | MAGV-SP | One-time decision | N | S* | |||
| Gao et al. (2023) [20] | MADP | One-time decision | N | S* | |||
| Qiu et al. (2015) [21] | EHARP | One-time decision | N | S* | |||
| Chen et al. (2023) [22] | AGVEESC | One-time decision | N | M | |||
| Xin et al. (2022) [23] | ARP | One-time decision | N | ||||
| Zou et al. (2020) [24] | AGVDP | One-time decision | N | S* | |||
| Li et al. (2018) [25] | AGVSP | One-time decision | N | S* | |||
| Wang et al. (2022) [26] | MARP | One-time decision | N | S | |||
| Liu et al. (2023) [3] | AGVDP | One-time decision | Y | M | |||
| Xue et al. (2021) [6] | The pick-up and delivery problem | One-time decision | N | S | |||
| Ulmer et al. (2021) [17] | DPDP, SDDP | One-time decision | Y | c | f | S | |
| Reyes et al. (2018) [7] | MDRP | Rolling decision | N | c | S | ||
| Yildiz et al. (2019) [8] | DVRPs | Rolling decision | N | c | S | ||
| Zheng et al. (2020) [27] | PDP | One-time decision | Y | S* | |||
| Liao et al. (2020) [13] | GMDRP | Rolling decision | N | c | M | ||
| Zheng et al. (2022) [28] | On-demand food delivery | One-time decision | Y | S* | |||
| Non-VRP | Liu et al. (2018) [5] | Spatial crowdsourcing | One-time decision | N | S; S* | ||
| Du et al. (2019) [9] | Spatial crowdsourcing | Rolling decision | N | M | |||
| Zachary (2019) [10] | VFCDP | Rolling decision * | N | f | S | ||
| Sun et al. (2020) [11] | TRDR | Rolling decision | N | S | |||
| Tu et al. (2019) [12] | Spatial crowdsourcing | Rolling decision | N | S* | |||
| Yu et al. (2022) [14] | DRVRP | Rolling decision | N | M | |||
| The title | Rolling decision * | Y | C | F | M |
| Sets | Description |
|---|---|
| the current set of orders that have been picked up but not delivered | |
| the current order set that has not been picked up | |
| set of orders involved in the current rolling period, , | |
| set of restaurant nodes, | |
| set of virtual restaurant nodes, | |
| set of customer nodes, | |
| set of virtual customer nodes, | |
| set of all nodes, | |
| set of restaurant nodes expansion, | |
| set of customer nodes expansion, | |
| set of all nodes’ expansion, | |
| virtual (actual) restaurant node i mapping of the actual restaurant node, | |
| virtual (actual) customer node j mapping of the actual customer node, | |
| the restaurant node number corresponding to the order ; if the restaurant node number corresponding to the order is , then there is , and there is an inverse mapping , , | |
| the customer node number corresponding to the order ; if the customer node number corresponding to the order is , then there is , and there is an inverse mapping , , | |
| Parameters | |
| maximum capacity of delivery vehicle | |
| travel time from node to node , , | |
| number of the initial node | |
| the ready time of the AGV | |
| order time for order , | |
| the latest delivery time for order , | |
| the volume occupied by commodities for order , | |
| meal preparation time for order ; it follows the Gaussian distribution, , | |
| customer service time for order , | |
| Decision variable | |
| if the deliverer travels from node to node , the decision variable is equal to 1, otherwise is equal to 0, | |
| Other variables | |
| the number of the th node to be visited; if the sequence of the node in the path is , , and there is an inverse mapping , , | |
| if the th node and the next node merge to pick up food, is equal to 1, otherwise is equal to 0, | |
| if the th node and the next node merge to deliver food, is equal to 1, otherwise is equal to 0, | |
| time to arrive , | |
| takeout volume carried on arrival at , | |
| the number of unfinished orders before visit , | |
| the completion time of order , | |
| the timeout rate of the order | |
| Parameters | Value |
|---|---|
| 68.45 dm3 | |
| 11:00 | |
| 5 min | |
| 10 | |
| 0.8 | |
| 0.06 |
| Order Timeout Rate (%) | Total Customer Waiting Time (min) | |||||
|---|---|---|---|---|---|---|
| Optimum | Worst | Mean | Optimum | Worst | Mean | |
| Spatial Crowdsourcing; Heuristic Algorithm (A) | 0.69 | 1.21 | 0.98 | 21.38 | 30.64 | 27.63 |
| DRVRP; WR+WI (B) | 0.54 | 0.94 | 0.87 | 20.13 | 28.80 | 25.38 |
| VFCDP; Heuristic Algorithm (C) | 0.51 | 0.99 | 0.82 | 18.75 | 27.67 | 21.47 |
| MO-RPDRP; AC-NSGA-III (D) | 0.37 | 0.78 | 0.59 | 14.61 | 22.96 | 21.47 |
Disclaimer/Publisher’s Note: The statements, opinions and data contained in all publications are solely those of the individual author(s) and contributor(s) and not of MDPI and/or the editor(s). MDPI and/or the editor(s) disclaim responsibility for any injury to people or property resulting from any ideas, methods, instructions or products referred to in the content. |
© 2024 by the authors. Licensee MDPI, Basel, Switzerland. This article is an open access article distributed under the terms and conditions of the Creative Commons Attribution (CC BY) license (https://creativecommons.org/licenses/by/4.0/).
Share and Cite
Shao, Q.; Miao, J.; Liao, P.; Liu, T. Dynamic Scheduling Optimization of Automatic Guide Vehicle for Terminal Delivery under Uncertain Conditions. Appl. Sci. 2024, 14, 8101. https://doi.org/10.3390/app14188101
Shao Q, Miao J, Liao P, Liu T. Dynamic Scheduling Optimization of Automatic Guide Vehicle for Terminal Delivery under Uncertain Conditions. Applied Sciences. 2024; 14(18):8101. https://doi.org/10.3390/app14188101
Chicago/Turabian StyleShao, Qianqian, Jiawei Miao, Penghui Liao, and Tao Liu. 2024. "Dynamic Scheduling Optimization of Automatic Guide Vehicle for Terminal Delivery under Uncertain Conditions" Applied Sciences 14, no. 18: 8101. https://doi.org/10.3390/app14188101
APA StyleShao, Q., Miao, J., Liao, P., & Liu, T. (2024). Dynamic Scheduling Optimization of Automatic Guide Vehicle for Terminal Delivery under Uncertain Conditions. Applied Sciences, 14(18), 8101. https://doi.org/10.3390/app14188101
