Abstract
This study presents an innovative home energy management system (HEMS) that incorporates PV, WTs, and hybrid backup storage systems, including a hydrogen storage system (HSS), a battery energy storage system (BESS), and electric vehicles (EVs) with vehicle-to-home (V2H) technology. The research, conducted in Liaoning Province, China, evaluates the performance of the HEMS under various demand response (DR) scenarios, aiming to enhance resilience, efficiency, and energy independence in green buildings. Four DR scenarios were analyzed: No DR, 20% DR, 30% DR, and 40% DR. The findings indicate that implementing DR programs significantly reduces peak load and operating costs. The 40% DR scenario achieved the lowest cumulative operating cost of $749.09, reflecting a 2.34% reduction compared with the $767.07 cost in the No DR scenario. The integration of backup systems, particularly batteries and fuel cells (FCs), effectively managed energy supply, ensuring continuous power availability. The system maintained a low loss of power supply probability (LPSP), indicating high reliability. Advanced optimization techniques, particularly the reptile search algorithm (RSA), are crucial in enhancing system performance and efficiency. These results underscore the potential of hybrid backup storage systems with V2H technology to enhance energy independence and sustainability in residential energy management.
1. Introduction
1.1. Background and Motivations
The global energy landscape is at a critical juncture, facing the dual challenges of finite fossil fuel reserves and escalating environmental impacts [1,2]. Traditional energy sources like coal, oil, and natural gas, while essential for meeting current global energy demands, exact a heavy toll on the environment through greenhouse gas emissions [3]. These emissions contribute significantly to global warming and climate change [4]. The consequences are profound and far-reaching, from sea-level rise and melting polar ice caps to an increase in the frequency and intensity of weather events like hurricanes, droughts, and heatwaves [5]. The urgency to transition towards sustainable energy solutions has never been clearer. Compounding these challenges are energy shortages and vulnerabilities in our existing energy infrastructure. Many regions are heavily reliant on imported fossil fuels, exposing them to economic volatility and geopolitical tensions.
Convention power grids and transmission systems further exacerbate risks of supply disruptions and grid instability, underscoring the need for resilient and decentralized energy strategies [6]. In response to these imperatives, HEMS have emerged as a promising solution [7]. HEMS leverage cutting-edge technologies to track and improve energy usage [8,9,10]. By integrating data on electricity prices, demand patterns, weather forecasts, and renewable energy availability, these systems empower homeowners to make informed choices that minimize energy waste and decrease utility expenses. Through sophisticated algorithms and smart controls, HEMS adjust appliance usage, heating, and lighting to align with optimal energy efficiency practices [11].
Moreover, HEMS play a pivotal role in facilitating the integration of RESs such as PV and small-scale WTs into the residential energy mix. This decentralized approach not only reduces reliance on centralized fossil fuel-based power generation but also enhances local energy resilience and sustainability [12,13,14,15]. By generating clean energy at the point of consumption, households equipped with HEMS contribute to broader efforts to mitigate greenhouse gas emissions and combat climate change. Beyond their technical capabilities, HEMS empowers consumers by providing an actionable understanding of their energy use trends and practices. Furthermore, these systems enable participation in DR programs, where electricity consumption can be adaptively modified based on grid conditions [16]. This capability supports grid stability during peak demand periods and enhances overall system reliability as RESs become more prevalent.
The integration of RESs into residential energy systems has been extensively studied, with numerous research efforts highlighting the benefits and challenges associated with PV and WTs [17,18,19]. Studies consistently show that RESs can significantly decrease dependence on fossil fuels and reduce greenhouse gas emissions. However, the inherent intermittency of solar and wind energy necessitates the inclusion of backup systems to ensure a stable energy supply [20,21,22,23]. Various studies have explored the use of batteries and FCs as effective backup sources. However, there is limited research on the comprehensive integration of these elements, namely PV, wind, batteries, FCs, EVs, and TOU-based DR programs, into a cohesive energy management system for residential applications.
1.2. Related Works
The evolution and optimization of HEMS have seen substantial progress over the past few decades. The foundation for the modern smart grid was laid by the electrical power research institute (EPRI) in 1998, which researched a sophisticated interactive system designed to create a highly reliable and fully automated grid in the United States, laying the foundation for the U.S. smart grid [24].
Several studies have explored various approaches to optimize HEMS. In [25], a study integrated a smart thermostat with a HEMS using MILP for day-ahead load scheduling to reduce costs and enhance DR and PV self-consumption. The fuzzy logic-based thermostat managed air-conditioning efficiently. A simulation showed a 53.2% cost reduction under the TOU rates of Turkey and a 24% AC cost reduction compared with conventional thermostats. An energy management system using reinforcement learning (RL) and fuzzy reasoning (FR) was proposed [26]. It optimally scheduled appliances, considering user preferences, and showed significant cost reductions and consumption smoothing. The system employed Q-learning for optimal decision-making, shifting appliance usage to off-peak hours. A MATLAB/Simulink interface demonstrated the DR scheme with smart appliances and energy sources.
A HEMS using deep Q-learning (DQN) and double deep Q-learning (DDQN) for scheduling home energy appliances was proposed [27]. These model-free algorithms help customers reduce electricity consumption in a dynamic environment. Tests show that DDQN is more effective than DQN for cost minimization. Detailed analysis and comparisons with particle swarm optimization (PSO) validated the performance. Effectiveness was confirmed using a real-world database combined with a household energy storage model. In [28], their study explored DR in household appliance usage by analyzing factors affecting electricity usage behavior. It utilized K-means clustering to categorize households and estimate daily electricity consumption patterns, crucial for effective DR strategies in Greater Accra, Ghana. The study ensured clustering quality using the Silhouette Score and principal component analysis, integrating qualitative and quantitative data. Consumer behavior surveys further refined insights into appliance usage trends.
Research has also focused on addressing the mismatch between energy supply and demand through flexible load management, achieving notable reductions in electricity costs and improvements in renewable energy utilization [29]. The study utilized a genetic algorithm to minimize electricity costs and improve renewable energy use, showing a 22.5% cost reduction and a 16.5% increase in renewable energy utilization. In [30], the integration of attention networks into HEMS was explored to enhance energy consumption optimization. By using the AMpds2 dataset and evaluating time series forecasting models, the study found that transformers improved forecasting accuracy by 4%. The implementation used Python 3.2 and the matplotlib library for visualizing results. In [31], the day-ahead operation of a smart residential distribution electrical grid was demonstrated using a two-stage multiple-criteria decision-making model. The study optimized energy consumption costs, power losses, and demand-side comfort by employing load shifting and interruption strategies. Improved sunflower optimization (IFSO) and TOPSIS were utilized, demonstrating effectiveness on a 33-bus distribution network.
Studies on shared energy storage and enhanced DR have addressed issues related to the low utilization of energy storage caused by uncertainties in energy sources and load demands, demonstrating improved energy storage utilization and operational economy [32]. By expressing source-load uncertainty with interval numbers and analyzing DR mechanisms, the model optimized source–grid–load–storage interactions. Sensitivity analysis on the linearized objective function under dual-side uncertainty improved result accuracy. Simulation comparisons revealed that this method effectively handled uncertainties, enhancing energy storage utilization and operational economy compared with traditional centralized storage systems. In [33], the study optimized hybrid RESs with PV and backup storage, comparing PV/battery systems with off-grid PV/hydrogen configurations for remote locations. Using PSO in MATLAB, the research showed PV/battery systems were more economical with decreasing reliability and increasing interest rates. The PV/battery setup required 44.8% less solar panel capacity than PV/hydrogen.
In [34], a comprehensive framework for optimizing urban energy systems with renewable sources was introduced. Applied to a small neighborhood in Beijing, this framework combined rooftop PV and waste biomass potential assessment, multi-perspective optimization, and an analysis of energy policy impacts. The study revealed that fully utilizing biomass and PV could meet 73% of local electricity demand at a cost of 0.1030 $/kWh and 0.5416 kg/kWh in carbon emissions. EVs are increasingly vital for sustaining energy balance. Properly managing the energy of these vehicles as well as that of charging stations is essential [35,36]. In [37], a new approach for designing and optimizing a PV/Wind Hybrid RESs for an EV charging station and a university shopping complex in India was introduced. It proposed a two-stage framework that considered uncertainties in renewable energy generation and utilized the Ebola optimization search algorithm (ESOA). The first stage involved modeling the hybrid system components to minimize levelized power supply price, while the second stage used ESOA for optimization. The results showed a 15% reduction in levelized power supply price and a 10% improvement in system reliability, offering insights into optimal distributed generation sizing in SWHS.
In [38], a distributed cooperative operation strategy was proposed for multi-agent energy systems integrating wind, solar, and buildings, utilizing chance-constrained programming (CCP). The system was modeled with detailed electric and thermal characteristics to enhance flexibility. A Nash bargaining model was used to maximize profits, addressing coalition income and power payment, with the adaptive alternating direction method of multipliers ensuring agent privacy. The CCP method managed uncertainties from wind, solar generation, and outdoor temperatures. Simulations validated that the strategy preserves privacy and boosts profitability for both the system and individual agents. In [39], a stochastic bi-level optimal allocation strategy was introduced to reduce energy storage costs for urban development, integrating BESS with intelligent buildings (IBs). Detailed thermal dynamic models were created for IBs with air conditioning systems and the BESS station. A bi-level model addressed electricity price uncertainties: the upper-level reduces BESS station planning costs, while the lower-level minimizes IB operating costs. This nonlinear model was simplified to a single-level mixed-integer linear programming problem using Karush–Kuhn–Tucker (KKT) conditions. The results showed it met temperature comfort needs and benefited both BESS stations and IBs.
1.3. Paper Contributions
Despite significant advancements in HEMS and the integration of RESs, there remain several critical gaps in the literature regarding the use of backup systems, V2H technology, and DR strategies. Specifically, the comprehensive integration and optimization of these elements within a unified HEMS framework for residential applications are not fully addressed. A comparative review of recent HEMSs, evaluating their objectives and contributions is presented in Table 1. While batteries have been extensively studied as a backup source to manage the intermittency of RESs, there is a limited understanding of the integrated use of multiple backup systems within a single HEMS. This includes the combined utilization of batteries, FCs, and EVs in a cohesive system that ensures continuous energy supply and enhances overall system reliability. The potential of EVs to serve as mobile energy storage units and their role in providing backup power through V2H technology is underexplored. While most studies concentrate on V2G capabilities, the specific advantages and challenges of V2H, where EVs provide power directly to homes during outages or peak demand periods, warrant further exploration. Understanding the integration of V2H with other backup systems and renewable sources can significantly improve energy resilience and flexibility in residential settings.
Table 1.
A comprehensive comparison of recent HEMSs, evaluating their aims and the significance of their outcomes.
Although Time-of-Use (TOU) pricing and other DR strategies have been widely studied for their effectiveness in shifting energy consumption to off-peak periods, their interaction with backup systems and V2H technology in a unified HEMS framework remains largely unexplored. Integrating DR programs with backup systems and V2H can optimize energy usage, reduce costs, and enhance grid stability, but practical implementation and optimization methods need more comprehensive research. Advanced optimization algorithms have shown promise in managing specific aspects of HEMS. However, the combined application of these algorithms to simultaneously manage RESs, backup systems, V2H technology, and DR programs in real-time is not well documented.
Developing robust control strategies that can dynamically adjust to varying energy demands and supply conditions is crucial to enhance the efficiency and reliability of HEMS. There is a lack of comprehensive case studies that demonstrate the practical benefits and challenges of integrating backup systems, V2H technology, and DR programs in diverse real-world scenarios. Detailed case studies, particularly in different geographical and climatic conditions, are necessary to validate theoretical models and simulations, providing practical insights into the feasibility and effectiveness of these integrated systems. This paper addresses several critical gaps in the field of residential energy management and renewable energy integration, specifically focusing on the integration of backup systems, V2H technology, and DR strategies. The contributions are outlined as follows:
- 1-
- A novel hybrid energy system is presented, combining PV and wind as primary sources with FCs, batteries, and EVs as backup sources. This system is designed to optimize energy reliability, flexibility, and resilience, ensuring a continuous energy supply even under variable conditions.
- 2-
- A fast and computationally efficient optimization model is developed for HEMS applications, facilitating swift decision-making processes and enhancing overall system performance. The application of the RSA optimizer for multi-objective optimization is thoroughly examined, effectively balancing multiple objectives such as cost minimization, energy efficiency, and emissions reduction. By leveraging the RSA optimizer, the energy management system operates at optimal performance levels across various scenarios, providing a holistic and efficient solution to energy management challenges.
- 3-
- The implementation of TOU-based DR programs within the hybrid energy system is detailed. By leveraging real-time price signals, the system effectively manages energy consumption, reduces costs, and enhances grid stability.
- 4-
- A comprehensive case study of a home in Liaoning Province, China, is provided. This case study illustrates the practical application and benefits of the proposed energy management system, including detailed data on energy consumption patterns, cost savings, and system performance under various operational scenarios.
- 5-
- The scalability and replicability of the proposed system in different geographical and climatic conditions are discussed. By addressing potential challenges and providing solutions, this paper offers a framework for the wider adoption of hybrid energy systems in residential settings.
- 6-
- This study explores optimal scheduling strategies for the daily plugging of home appliances and EVs, aiming to maximize energy usage efficiency and benefits from the integrated energy system.
- 7-
- The potential benefits of installing hybrid backup energy systems are investigated, including a thorough cost–benefit analysis for different electricity tariffs. This analysis, focused on dedicated end-users in China, highlights significant cost reduction opportunities and underscores the economic viability of the proposed system.
2. Proposed HEMS Framework
In recent years, the need for efficient energy management in residential settings has gained significance due to rising energy costs, the environmental effects of fossil fuels, and the growing demand for sustainable living solutions. HEMSs are crucial in optimizing energy consumption by integrating various energy sources and storage systems. These systems are designed to not only enhance energy efficiency but also support the use of RESs, which is crucial for decreasing carbon footprints and combating climate change. By intelligently managing the energy flow and storage, HEMSs contribute significantly to the stability and reliability of the overall power grid, thereby ensuring a consistent and sustainable energy supply for households. The development and implementation of HEMSs are vital steps toward achieving energy sustainability, as they enable homeowners to utilize RESs more effectively, reduce energy costs, and contribute to environmental conservation efforts.
The proposed HEMS framework utilizes PV systems and WTs as the primary energy sources. In addition to these main sources, three backup energy sources are incorporated: hydrogen storage systems, batteries, and EV batteries (EVBs). These backup sources ensure a reliable energy supply even when the primary sources are insufficient. The central control unit plays a vital role in overseeing energy flow within the HEMS. It applies advanced optimization algorithms to manage the distribution and consumption of energy effectively. Effective energy management within HEMS relies on various strategies, including DR programs and TOU pricing. DR programs are designed to motivate consumers to cut back or adjust their energy usage during peak demand periods, thereby enhancing grid stability and reducing energy costs. TOU pricing encourages consumers to move their energy usage to off-peak periods, further optimizing energy consumption patterns. Optimization techniques, such as multi-objective optimization using the RSA optimizer, are employed to balance energy supply and demand, achieving cost savings and efficiency. RSA has been selected because of its high performance compared with many new optimizers.
A key component of the proposed HEMS is its data acquisition and monitoring system. These data are crucial for the optimization and decision-making processes, ensuring that the HEMS can respond dynamically to changing conditions and maintain optimal performance. The AI-based HEMS design is shown in Figure 1. The AI-based HEMS presented in the figure serves as the central component responsible for optimizing energy usage and flow within a modern home. The HEMS integrates various energy sources, storage solutions, and home appliances, ensuring the efficient management of electricity generation, storage, and consumption. This system is designed to adapt dynamically to changing conditions, leveraging real-time data for decision-making and optimization processes.
Figure 1.
Proposed Framework of the HEMS.
This system acts as the central control unit for a home that primarily relies on PV panels and WTs for its power. To ensure a continuous energy supply, even when these renewable sources are not generating sufficient power, the home is supported by three key backup solutions, namely the HSS, the BESS, and V2H technology. The PV panels and WTs capture energy from the sun and wind, directing it into the home’s energy system. The HEMS intelligently manages this energy, ensuring that it is used effectively to meet the household’s needs. Recognizing the intermittent nature of renewable energy, the system is equipped with advanced backup solutions, namely the HSS, which stores energy in the form of hydrogen that can be converted back into electricity during periods of low renewable generation. The BESS stores excess electricity, providing power during peak demand or when electricity prices are high. The V2H system adds an additional layer of flexibility by allowing electric vehicles to not only charge but also supply power back to the home when necessary, ensuring a reliable power supply even during outages or times of low energy production.
A significant aspect of this HEMS is its ability to acquire and monitor data in real-time. The system continuously collects and processes information about the home’s energy demand, the power generated by the PV panels and wind turbines, and the current electricity price based on TOU pricing. TOU pricing is crucial for the system’s operation, enabling the HEMS to make smart decisions about when to use stored energy, when to rely on real-time generated power, and when to shift the operation of specific appliances to times when electricity is more affordable. This integration with DR strategies ensures that energy costs are minimized while maximizing the use of renewable energy.
The HEMS demonstrates its versatility by managing different types of household appliances, which are categorized as shiftable, elastic, and fixed. Shiftable appliances, namely dishwashers and clothes dryers, are scheduled to operate during off-peak hours or when energy is plentiful, reducing strain on the grid and lowering costs. Elastic appliances, including air conditioners and water heaters, have their energy consumption adjusted by the HEMS to align with the availability of renewable energy and price signals. Fixed appliances, namely lighting and TVs, are monitored to ensure they operate efficiently within the overall energy management strategy.
Figure 2 provides a detailed diagram that outlines the methodology of the proposed integrated smart HEMS. AI techniques are integrated into the HEMS to optimize energy management strategies dynamically. Additionally, AI-based anomaly detection improves system reliability by identifying and addressing potential issues before they escalate. A practical application of the HEMS framework can be seen in a case study of a home in Liaoning Province, China.
Figure 2.
Comprehensive Diagram Illustrating the Framework of the Proposed Integrated Intelligent HEMS.
The framework is structured into three main sections: system configuration, methodology, and findings evaluation, each providing a clear view of the system’s components, operational strategy, and outcomes. The system configuration section illustrates the core components of the home energy system. The home primarily relies on main RESs, namely WTs and PV panels, which generate electricity based on weather conditions and the availability of wind and sunlight. These renewable sources are essential for powering residential loads, contributing to a sustainable and energy-efficient household. To ensure continuous energy supply, even when the RES are insufficient, the system is supported by a backup system that includes batteries, V2H technology, and FCs. The V2H integration allows electric vehicles not only to charge from the grid but also to supply power back to the home when needed, providing additional flexibility and resilience.
The methodology section is divided into two stages: the optimization of individual renewable energy sources and the development of an adaptive AI-based smart HEMS. In the first stage, the system focuses on modeling renewable energy sources, assessing energy demand effectively, conducting resource assessments, selecting appropriate technologies, and gathering weather data. This stage is crucial for understanding the potential of renewable resources at the specific location of the home and ensuring that energy generation is optimized to meet the household’s needs. The second stage involves the implementation of an adaptive AI-based HEMS that incorporates user preferences, assesses operating costs, determines decision variables, conducts sensitivity analysis, and selects optimal technologies. This adaptive approach ensures that the HEMS can dynamically respond to changing conditions, maintaining optimal performance and cost efficiency.
The findings evaluation section focuses on the outcomes of implementing the AI-powered Smart HEMS and is divided into three assessments: technical, economic, and environmental. The technical evaluation includes an energy analysis that compares the energy generation from renewable sources with the household’s energy consumption. This analysis helps to identify periods of surplus and deficit energy, ensuring that the backup systems are effectively utilized to balance energy supply and demand. The economic assessment involves a financial analysis that evaluates the operating costs across various scenarios, such as high renewable energy availability versus low availability. This analysis helps to determine the most cost-effective energy management strategies. The environmental assessment includes an ecological analysis that measures the reduction in greenhouse gas emissions achieved by prioritizing renewable energy sources and the improvement in the renewable fraction, which indicates the proportion of total energy consumption met by renewable sources.
3. Modeling of Backup Systems
Incorporating backup systems into a HEMS is vital for ensuring a dependable and uninterrupted power supply. This study focuses on three primary backup systems: the HSS, BESS, and the EV. These systems support the main RESs, such as PV and WTs, by providing additional power during periods of low generation or high demand. The HSS stores surplus energy as hydrogen, which can later be transformed back into electricity, offering a long-term storage solution. The BESS provides immediate power balancing, crucial for addressing short-term fluctuations in energy supply and demand. The EV functions as both a mode of transportation and a mobile energy storage unit, charging during times of surplus energy and discharging during peak demand. Integrating these backup systems enhances the effectiveness and dependability of the HEMS, ensuring energy security and optimizing the use of RESs. This section details each backup system, covering their components, operational characteristics, and integration strategies within the HEMS.
3.1. Hydrogen Storage System
The HSS is a pivotal element in enhancing the reliability and adaptability of a HEMS. This system encompasses three main components: an electrolyzer, a hydrogen tank, and an FC. Each component has a distinct role in the process of converting excess renewable power into hydrogen, storing it safely, and reconverting it into electricity when required. By integrating an HSS, homeowners can effectively manage energy generated from intermittent RESs such as PV and WTs.
3.1.1. Electrolyzer
The electrolyzer is the cornerstone of the hydrogen storage system. It utilizes excess electricity from RESs to separate water into hydrogen and oxygen through electrolysis. This process ensures that any excess energy, which would otherwise be wasted, is converted into a storable form. The efficiency of the electrolyzer significantly impacts the overall performance of the HSS. Different electrolyzer types, such as alkaline, proton exchange membrane, and solid oxide, offer varying levels of efficiency, cost, and scalability. The choice of electrolyzer depends on several factors, including the specific requirements of the energy system, economic considerations, and the intended scale of hydrogen production. The ability of the electrolyzer to convert surplus renewable energy into hydrogen enhances the sustainability and efficiency of the HEMS by ensuring that no generated energy is wasted. Through this process, water is broken down into oxygen (O2) and hydrogen (H2), as illustrated below:
The amount of generated by the electrolyzer and sent to the tank can be calculated through the following formula [50,51]:
The given equation describes the hydrogen production rate of an electrolyzer, which depends on the power supplied to it and the efficiency of the conversion process. When power is supplied (), the electrolyzer produces hydrogen, with the amount generated over a time interval Δt calculated based on the power input and the electrolyzer’s efficiency (). If no power is supplied (), the hydrogen production is zero. This equation ensures that hydrogen production only occurs when the electrolyzer is active, effectively linking energy input to hydrogen output, which is critical for optimizing the use of electrolyzers in energy systems, especially when integrated with renewable energy sources.
3.1.2. Hydrogen Storage Tank
Once is generated, it must be stored safely and efficiently. The tank is designed to store hydrogen gas at high pressure, ensuring it is readily available for use when needed. The storage capacity of the tank is a critical parameter as it calculates the amount of energy that can be stored for later use. Advanced storage technologies, including composite materials and cryogenic methods, are employed to maximize storage efficiency and ensure safety. Proper storage management is crucial to maintaining the integrity of the hydrogen and preventing leaks or other safety hazards. By storing energy in the form of hydrogen, the HSS provides a long-term energy storage solution that can balance seasonal variations in renewable energy production, thus guaranteeing a consistent energy supply even when renewable generation is low. It is kept under high pressure, and the tank’s capacity can be calculated through the following formula [51]:
when the PV and WTs produce more power than what is required by the load at time t, the electrolyzer will store hydrogen in the tanks. The quantity of hydrogen stored in the tank can be determined with the following formula [52]:
The equation for the hydrogen storage tank describes how the amount of hydrogen stored at any time t is calculated based on the energy dynamics within the system. Specifically, the stored energy () is determined by adding the energy stored at the previous time step t − 1 to the net surplus energy generated at time t. This surplus energy is the difference between the energy generated by renewable sources () and the energy consumed by the load (), adjusted for the efficiency of the inverter (). The resulting net energy is then multiplied by the electrolyzer’s efficiency (), which dictates how effectively this energy is converted into storable hydrogen. This equation is essential for managing the conversion of excess renewable energy into hydrogen, allowing for effective energy storage that can be used during periods of lower generation or higher demand.
Conversely, when there is insufficient power obtained from RESs, the stored hydrogen is converted into electricity using FCs. In this situation, the quantity of hydrogen in the tank can be calculated using the following formula:
The equation describes the process of utilizing stored hydrogen to generate electricity when RESs are insufficient to meet the load demand. Specifically, it calculates the remaining energy in the hydrogen storage tank at time t by subtracting the amount of hydrogen used to cover the energy shortfall. This shortfall is determined by the difference between the load demand and the energy generated by RESs, adjusted for the efficiency of the inverter and the fuel cells. The equation ensures that the stored hydrogen is only depleted by the necessary amount to make up for the energy deficit, effectively balancing the system’s energy needs when renewable generation is low. This approach helps maintain a reliable power supply while optimizing the use of stored hydrogen as a backup energy source.
3.1.3. Fuel Cells
The FC is responsible for converting stored hydrogen back into electricity when there is a demand for power. This conversion is essential during periods of low RES generation or when energy demand peaks. The efficiency of FCs is crucial in determining how effectively the stored hydrogen can be converted back into usable energy. Various types of FCs, such as PEM, solid oxide FCs (SOFC), and molten carbonate FCs (MCFC), offer different characteristics and suitability for specific applications. Choosing the right fuel cell technology is essential for optimizing the performance of the HSS and ensuring its smooth integration with the HEMS. FCs not only deliver a dependable source of electricity but also help in reducing greenhouse gas emissions, thereby supporting sustainable energy practices. It produces electricity via chemical reactions through providing to the anode and to the cathode. The output voltage of the fuel cells can be calculated using the following equation [53,54]:
The activation and concentration losses can be determined using the following equations:
Ohmic losses are mainly influenced by the membrane resistance (), which can be computed using the following formula:
To calculate the current produced by the FCs, the following equation can be utilized:
The energy generated by the FCs can be determined using the following equation:
The cost of operating and maintaining the FCs can be determined using the following equation:
The integration of these components within the HSS is managed through sophisticated control systems that optimize the production, storage, and utilization of hydrogen. Real-time monitoring and management ensure that the electrolyzer operates when there is excess renewable energy, the hydrogen storage tank maintains optimal pressure levels, and the FC provides electricity as required. This coordinated operation maximizes the efficiency and reliability of the HSS, making it a vital backup system for the HEMS.
3.2. Battery Storage System
The BESS is crucial for providing immediate power supply and balancing energy demand within the HEMS. By accumulating energy in batteries when there is an excess and discharging it during shortages, the BESS ensures a stable power output. This system is defined by its high efficiency, quick response time, and the ability to deliver power instantly. The BESS helps mitigate fluctuations in energy supply from renewable sources, contributing to a stable and reliable energy system. Additionally, the SOC of the batteries is continuously monitored and managed to maximize their lifespan and performance. The BESS offers a versatile solution that enhances the overall reliability and efficiency of the HEMS by providing both short-term and long-term energy storage. The SOC of the battery while charging can be determined using the following formula, which represents the energy stored at time t during the charging cycle [55,56].
The SOC of the battery during the charging process is calculated using a formula that accounts for the energy stored at the previous time step, the self-discharge rate, and the net energy available from RESs and FCs after meeting the load demand. Specifically, the SOC at time t is determined by adding the energy contributions from PV, WTs, and FCs, while subtracting the load demand adjusted for inverter efficiency, and then applying the battery’s charging efficiency. This equation ensures an accurate representation of the battery’s energy storage level, reflecting both the energy inputs and losses, and is crucial for managing the battery’s performance and optimizing energy storage in a renewable energy system. The energy stored in the battery during discharge mode can be determined using this equation:
The equation calculates the SOC of a battery during discharge mode by considering both the energy used to meet the load demand and the contributions from RESs such as PV, WTs, and FCs. The SOC at the current time t is derived by first accounting for natural self-discharge, then subtracting the net energy drawn from the battery after renewable generation has been applied. This equation ensures that the battery’s energy depletion is accurately tracked, reflecting the actual power requirements and the support provided by other energy sources, thereby optimizing the battery’s role in maintaining the system’s energy balance. The energy storage in the battery is governed by the following constraints:
The battery SOC constraints ensure that the battery operates within safe and efficient limits, maintaining the SOC between a defined minimum and maximum level. The minimum SOC (), is calculated based on the DOD and the nominal capacity of the battery (), indicating the lowest level to which the battery can be safely discharged. The maximum SOC (), prevents overcharging, which could damage the battery. These constraints are essential for preserving battery health, optimizing performance, and extending the battery’s lifespan by preventing harmful conditions such as deep discharging or overcharging.
3.3. Electric Vehicle
EVs offer a dual function in the HEMS: they serve as both a mode of transportation and a mobile energy storage unit. The EVs can be recharged during times of surplus energy generation and can supply power back to the HEMS during peak demand or power outages. This bidirectional energy flow enhances the system’s flexibility and resilience. Integrating EVs into the HEMS allows homeowners to enhance their energy efficiency and decrease dependence on the power grid. Key factors in integrating EVs include battery capacity, charging and discharging rates, and availability schedules. This approach promotes renewable energy use and supports sustainable and efficient energy practices. The SOC of the EVB during charging is defined through the following formula:
The SOC of the EVB during charging is determined by a formula that accounts for the balance between the power generated and the load demand at a given time, adjusted by the charging efficiency of the battery. Specifically, the SOC at the current time (t) is calculated by adding the net energy gained during charging to the SOC from the previous time step. This net energy is derived from the difference between the generated power and the load demand, multiplied by the charging efficiency, and then normalized by the battery’s total capacity. This equation effectively tracks how the battery’s energy level increases during charging, ensuring that the SOC is accurately reflected based on real-time power dynamics and the efficiency of the charging process.
The EVB acts as a power supply when there is an energy shortfall from RESs. The SOC of the EVB during discharging through the following formula:
The SOC of the EVB during discharging is calculated by considering the energy required to meet the load demand, adjusted by the power generated at that time. Specifically, the SOC at the current time t is determined by subtracting the net energy needed to satisfy the load from the SOC at the previous time step. This net energy is the difference between the load demand and the generated power, divided by the discharging efficiency and the battery’s total capacity. This equation effectively tracks the decrease in the battery’s energy during discharging, ensuring that the SOC accurately reflects the energy used to meet the system’s demands while accounting for the efficiency of the discharging process.
4. Operational Strategy
The operational strategy of the HEMS is designed to enhance the usage of RESs, manage backup systems efficiently, and ensure a continuous power supply to meet load demands. The process begins by assessing the load requirements of the residential building. This involves determining the total energy demand to guarantee the seamless operation of all electrical appliances and systems within the home. Following this, the power produced by the primary RESs, specifically PV and WTs, is computed. The total power generated is then compared against the load requirements. If the power produced by the PV and WTs surpasses the load demands, the system moves to verify the status of the backup sources. Conversely, if the power generated is less than the load requirements, the system proceeds to assess the power deficit and verify the constraints and availability of backup sources. In the next step, the system verifies the status of the backup sources, which include the BESS, HSS, and EVB. The parameters checked are the quantity of H2 in the tank and the SOC of the BESS and EVB. If there is excess energy, it is redirected to the backup sources based on their status. For instance, if the hydrogen tank is full and both the BESS and EVB reach their maximum SOC (SOCmax), the excess energy is sent to a dummy load.
In cases where a power deficit is identified, the system checks the availability and constraints of the backup sources. If the SOC of the EVB (SOCEV) is between 70% and 80%, the system proceeds to load shedding. Similarly, if the SOC of the BESS (SOCBatt) is between 20% and 80%, the system evaluates the operational cost. Additionally, if there is stored hydrogen available, the system also evaluates the operational cost. For backup sources that meet the criteria, the system performs an operational cost evaluation. This involves calculating the cost of activating the backup sources to meet the load requirements. The operational cost analysis is further refined using advanced optimization techniques, specifically the RSA. This step ensures that the most cost-effective and efficient backup source is selected. Based on the optimization analysis, the system activates the optimal backup source to meet the load shortage, ensuring that the power supply remains uninterrupted. Finally, the system checks if the load shortage has been met. If the shortage is resolved, the process stops. If not, the system may loop back to reassess the available options and continue the process. The operational strategy of the HEMS provides a comprehensive framework for managing energy generation and storage as detailed in the flowchart in Figure 3. By leveraging advanced optimization techniques and systematically evaluating the status of primary and backup sources, the system ensures efficient energy management and continuous power supply.
Figure 3.
Flowchart of the HEMS’ Operational Strategy.
5. Proposed Optimization Problem
The operational strategy of the HEMS addresses a complex multi-objective optimization problem, which aims to balance several conflicting objectives, such as minimizing operating costs, LPSP, and surplus power wasted in a dummy load. This section details the formulation of the optimization problem and the application of advanced optimization techniques to achieve optimal performance.
5.1. Objective Functions
The primary objective functions of the proposed multi-objective optimization problem are as follows. First, the minimization of operating costs aims to reduce the total expenses associated with energy consumption and the operation of backup storage systems. The cost function considers the expenses related to purchasing electricity from the grid, maintaining renewable energy systems, and running backup sources such as batteries and FCs. Second, the minimization of the LPSP focuses on ensuring a consistent and dependable power supply to fulfill the load requirements, thus minimizing the probability of power shortages. Third, the minimization of surplus power wasted in a dummy load seeks to optimize the use of generated power by reducing the amount of excess energy that cannot be stored or used effectively, thereby minimizing waste. The multi-objective problem is represented by these equations:
where denotes control vectors, denote the equality and inequality constraints, respectively, and denote objective function values.
The multi-objective optimization problem presented seeks to simultaneously minimize multiple objectives, including operation and maintenance costs (), the loss of power supply probability (), and surplus power (), subject to certain constraints. Minimizing aims to reduce the costs associated with running and maintaining the system, while minimizing LPSP enhances system reliability by reducing the likelihood of power shortages. Additionally, minimizing improves system efficiency by reducing excess power generation.
5.2. Constraints
The constraints are critical to guarantee the effective and optimal operation of the HEMS. The equality constraints guarantee that the power balance is maintained, ensuring that the generation and consumption of energy are always matched. The inequality constraints help in maintaining the operational limits of the system, such as the maximum capacity of energy storage and the allowable power drawn from renewable sources. Operational constraints guarantee that the SOC of the battery remains within safe boundaries, and the RESs operate within their specified capacities. Additionally, the constraints on operational and maintenance costs are vital for keeping the system economically viable. These constraints collectively ensure that the HEMS operates reliably, sustainably, and cost-effectively, balancing various objectives such as cost minimization, the maximization of renewable energy usage, and the minimization of environmental impact. The proposed optimization problem includes the following constraints:
- a.
- Power balance constraint
Ensuring the power balance is a fundamental requirement for the effective functioning of a HEMS. This constraint guarantees that the energy produced by various sources matches the energy consumed by the household at all times. Balancing power generation from photovoltaic panels, WTs, and FCs with the energy demands of household appliances and devices is crucial to maintain system stability. Any imbalance can result in either energy shortages or surpluses, which can destabilize the system and reduce efficiency. By meticulously coordinating different energy sources and backup systems, such as BESSs and EVBs, the system provides a consistent and dependable power supply. This balance enables optimal resource utilization, minimizes dependence on external power sources, and improves overall system efficiency. It can be expressed as follows:
The power balance constraint ensures that the total power demand () is always met by the total generated power () at any given time t, which is crucial for maintaining grid stability. This is achieved by balancing the power contributions from PV systems, WTs, FCs, BESS, and EVs. The term k determines the operation mode of the BESS and EVs. When k = 1, it indicates that the system is discharging, meaning that the BESS and EVs are supplying power to the home. When k = 0, it indicates that there is no change in the charge state, meaning the BESS and EVs are neither charging nor discharging, and their SOC remains constant. When k = −1, it indicates that the system is charging, meaning that the batteries and EVs are absorbing power from the home. This constraint ensures that the sum of power from all sources and storage systems precisely matches the load demand at all times.
- b.
- Surplus power Constraints
Effectively managing surplus power is essential to prevent overloading the energy system and to make efficient use of excess generation. The surplus power constraint limits the amount of extra power that can be generated by renewable sources or other means. This is crucial, especially when RESs like PV and WTs produce more energy than needed. Without this constraint, excess power could lead to system instability, potential equipment damage, or wasted energy. By capping the surplus power, the system can adopt strategies such as storing the excess energy in batteries, exporting it to the grid, or modulating generation levels. This approach safeguards the system and maximizes the utilization of RESs, promoting a more sustainable and resilient energy management framework. It can be expressed as follows:
This constraint ensures that the surplus power does not exceed the maximum allowable limit . By imposing this limit, the system is designed to avoid overgeneration, which can lead to inefficiencies, wasted energy, or even potential operational issues.
- c.
- Reliability constraint
Reliability is a vital feature of any energy management system, especially in a residential context where an uninterrupted and reliable power supply is vital. The reliability constraint ensures that the probability of power supply failure, or the LPSP, stays within acceptable limits. This constraint is essential for maintaining user confidence and ensuring that household devices and appliances receive a consistent power supply. By setting a maximum threshold for LPSP, the system can implement measures to enhance reliability, such as integrating backup power sources, improving grid interaction, or optimizing the operation of energy storage systems. High reliability not only improves user experience but also supports critical applications that require uninterrupted power, thereby strengthening the overall resilience and dependability of the HEMS [10,57].
This reliability constraint ensures that the system maintains a high level of reliability by keeping the LPSP below the acceptable threshold (. By calculating the LPSP, the system assesses whether the power generated and stored is sufficient to meet the load demand over time, accounting for all available sources of power. The goal is to minimize the risk of power shortages, thereby ensuring that the system consistently meets consumer demand with minimal interruptions.
- d.
- Operational constraints of EV
EVs serve a dual purpose in modern HEMSs, acting both as a mode of transportation and a flexible energy storage resource. The charging and discharging constraints for EVs are designed to optimize battery performance and longevity. These constraints ensure that the EVB is charged and discharged within specified limits to avoid overcharging or deep discharging, which can degrade the battery’s health and efficiency. Maintaining the SOC within optimal levels enhances the battery’s lifespan and ensures readiness for use when needed. Additionally, these constraints help seamlessly integrate the EV into the HEMS, allowing it to act as a backup power source during peak demand or as a storage solution for excess renewable energy. By managing the EV’s charging and discharging cycles effectively, the system can leverage the EV’s capacity to enhance overall energy efficiency and reliability.
The SOC of the EVB should remain between 70% and 80% to ensure optimal operation. The effectiveness of the EVB’s charging and discharging process can be determined using the following formula:
The availability status of the EV is given as follows:
The provided constraints ensure the optimal operation of the EVB by regulating its charging and discharging power levels and maintaining the SOC between 70% and 80%, a range that balances the dual purposes of the EV for both transportation and energy storage. The charging and discharging power constraints ensure that the EVB operates safely within its power limits, while the efficiency of the EVB’s charging and discharging process is evaluated using a specific formula that considers various operational factors. Additionally, the availability status of the EV is monitored, determining whether the EVB can participate in charging or discharging at any given time. These constraints work together to effectively integrate the EVB into the energy management system, optimizing its use for both transportation and energy support while preserving battery health and ensuring reliability.
- e.
- Operational Constraints of BESS
The BESS is an essential element of the HEMS, offering flexibility and resilience by storing excess energy and supplying power during high demand periods. The operational constraints for BESS are designed to ensure that the battery operates within safe and efficient limits. These constraints define the acceptable SOC range, preventing the battery from overcharging or deep discharging. By maintaining the SOC within 20% to 80%, the system can maximize the battery’s lifespan and efficiency. Additionally, constraints on the energy storage capacity and the charging and discharging rates ensure that the battery’s operation is optimized for both daily cycling and long-term durability. These measures help maintain a reliable and sustainable energy supply, support the integration of RESs, and enhance the overall performance of the HEMS. It can be expressed as follows:
This range ensures that the battery has enough capacity to handle daily charge and discharge cycles while preserving its structural integrity and performance over time. Batteries naturally lose charge over time even when not in use, a phenomenon known as self-discharge. The SOC at the next time step takes this into account, ensuring the system correctly anticipates the battery’s available charge.
The energy that a battery can store is bound by its maximum and minimum capacities. These constraints ensure that the battery operates within its designed limits, which are determined by the battery’s physical characteristics and safety requirements [58,59]:
where
The rate at which a battery charges or discharges is also regulated to prevent overloading and to maintain system stability. These constraints ensure that the charging and discharging processes occur within safe limits, promoting battery longevity and reliable performance:
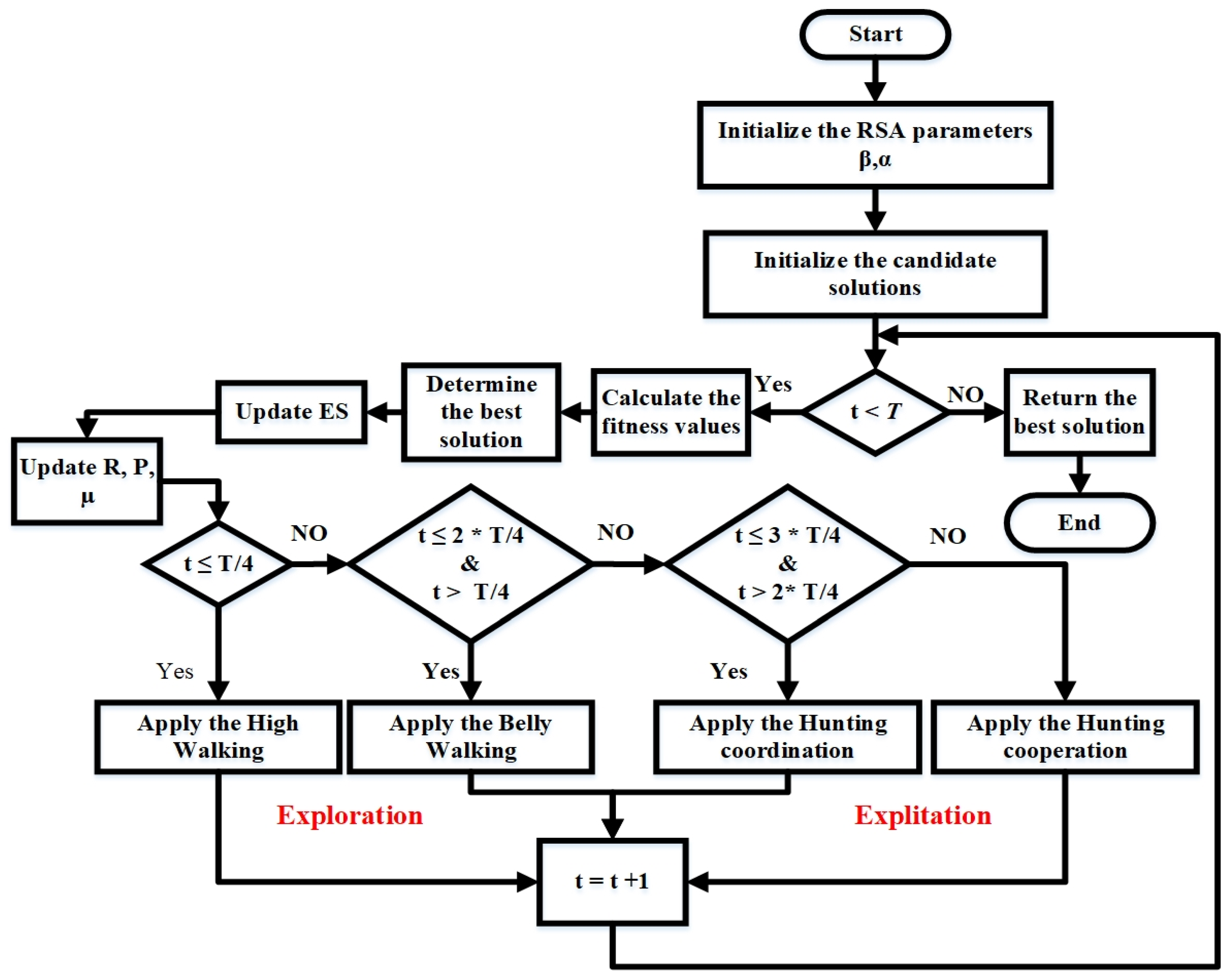
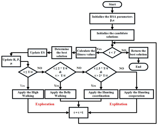
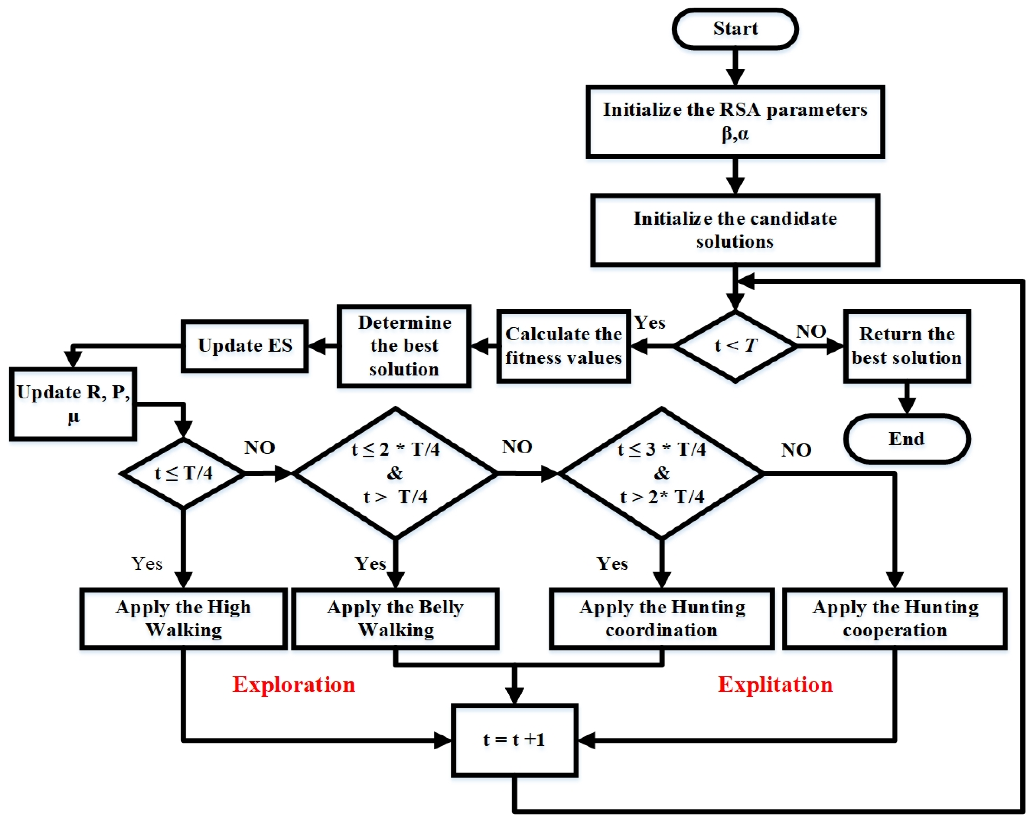
6. Reptile Search Algorithm
The RSA is a metaheuristic algorithm inspired by natural processes, introduced by [60] in 2022. It emulates the hunting strategies, exploitative actions, and encircling maneuvers observed in crocodiles. In the RSA approach, the optimization process initiates with a stochastically generated group of potential solutions (X), as presented in Equation (43). During each iteration, the best solution identified is treated as nearly optimal.
where denotes a group of candidate solutions that are randomly produced according to the following equation, with referring to the position of the solution.
The RSA shares similarities with other nature-inspired algorithms, particularly in its reliance on the two fundamental concepts of exploration and exploitation. These principles are key to understanding the algorithm’s functionality. Crocodiles use these strategies when hunting for food, employing movements to encircle their prey.
- Encircling phase (exploration)
In the context of encircling behavior, crocodiles use two main types of movement: high walking and belly walking. These actions are linked to different regions and are primarily involved in the global exploration phase of the search. However, these movements, unlike the hunting phase, do not allow crocodiles to easily approach their prey due to the potential for disturbances. Consequently, the exploration phase aims to cover a large search area, potentially identifying dense regions after several attempts. Moreover, during this stage of optimization, the exploration strategies (high and belly walking) are utilized to aid the subsequent hunting/exploitation phase by conducting a comprehensive and extensive search. This search phase is determined by two distinct conditions. The high walking movement strategy is executed when , whereas the belly walking movement strategy is implemented when . The position update equations for the exploration phase are presented as follows:
indicates the percentage change between the jth value of the optimum solution and the equivalent value in the current solution. This can be determined as follows:
represents the average of the solutions, which can be computed using the following formula:
- Hunting phase (exploitation)
In hunting behavior, crocodiles use two main strategies: hunting coordination and cooperation. These strategies relate to different intensification techniques that focus on the local exploitation search. Unlike encircling mechanisms, these strategies allow crocodiles to effectively approach their prey due to their intensification efforts. Consequently, the exploitation search often uncovers a near-optimal solution, potentially after multiple attempts. Moreover, during this optimization phase, the exploitation mechanisms are employed to perform an intensified search close to the optimal solution, with an emphasis on communication between these strategies. The search in this phase follows specific conditions: the hunting coordination strategy is employed when . In contrast, the hunting cooperation strategy is utilized when . The value is updated during exploitation using the following formula:
To underscore both exploration and exploitation, the search processes are organized into two main approaches: exploration and exploitation, each consisting of two strategies. The exploration phase includes the high walking and belly walking strategies, while the exploitation phase involves hunting coordination and cooperation. The flowchart in Figure 4 provides a clear and detailed overview of the RSA process.
Figure 4.
Flowchart illustrating a clear and comprehensive overview of the RSA process.
In the proposed approach, the RSA algorithm is utilized to address a multi-objective optimization problem, a task that demands careful consideration of multiple, often conflicting, objectives. The RSA algorithm is particularly well-suited for such complex scenarios due to its robust capabilities in exploring vast solution spaces and effectively balancing trade-offs between competing goals. The parameters used in this study, as detailed in Table 2, are crucial for the algorithm’s performance.
Table 2.
The parameters of the AVOA, RSA, and SO algorithms.
The number of iterations is set to 100, providing the algorithm with ample opportunities to thoroughly explore the solution space and refine its search for optimal solutions. A large population size of 200,000 is chosen to ensure a diverse set of potential solutions. This diversity is crucial in a multi-objective context, as it allows the algorithm to simultaneously consider various solutions that may offer different balances between the objectives. The problem is modeled in a three-dimensional space, which reflects the complexity of the objectives and constraints that need to be satisfied. To guide the algorithm’s search process, specific values for the parameters α and β are set at 0.1 and 0.005, respectively. These parameters play a key role in fine-tuning the algorithm’s exploration and exploitation balance, ensuring that the search process is neither too random nor too rigid but instead maintains an effective equilibrium that leads to high-quality solutions.
Furthermore, the pseudocode provided in Algorithm 1 comprehensively outlines the RSA process, covering each step from the initialization of the population to the eventual discovery of the optimal solution. This detailed pseudocode not only offers a clear understanding of the algorithm’s flow but also highlights the significance of each parameter in steering the algorithm towards achieving the desired multi-objective outcomes. By following this structured approach, the RSA algorithm effectively navigates the complexities inherent in multi-objective optimization, ultimately delivering a robust and balanced solution.
| Algorithm 1: RSA pseudocode | ||||||
| Initialization | ||||||
| Configure the parameters for the RSA, including α, β, and others as necessary. | ||||||
| While (t < T) do | ||||||
| Compute the fitness value for each candidate solution within the set (X) | ||||||
| Identify the most optimal solution among those evaluated. | ||||||
| using Equation (45). | ||||||
| Start the RSA process | ||||||
| using Equations (43), (44) and (46), respectively. | ||||||
| then | ||||||
| using | ||||||
| [High walking] | ||||||
| Else if then | ||||||
| using | ||||||
| [Belly walking] | ||||||
| Else if then | ||||||
| using | ||||||
| [Hunting coordination] | ||||||
| Else | ||||||
| using | ||||||
| [Hunting cooperation] | ||||||
| End if | ||||||
| End for | ||||||
| End for | ||||||
| t = t + 1 | ||||||
| End while | ||||||
| Return the optimal solution Best(X) | ||||||
7. Load Data
To assess the proposed problem, a medium-sized household is utilized. Table 3 illustrates the load profile for different household appliances, detailing their daily energy usage and operational times. This case study examines a residential home in Liaoning Province, China. The location of the home is indicated on the map of Liaoning shown in Figure 5. The table presents the energy consumption of different appliances, showing their power usage and the number of hours they typically operate each day. For instance, the home uses two air conditioners, each with a power consumption of 1500 watts. These air conditioners operate for approximately 11 h daily, resulting in a combined daily energy consumption of 33,000 Wh. This substantial energy use reflects the necessity for cooling in the regional climate.
Table 3.
Power Usage, Operating Duration, and Categories of Household Appliances.
Figure 5.
Location of the residential home in Liaoning Province, China, examined in this case study.
Additionally, the household includes two refrigerators, each consuming 100 watts. These refrigerators operate for an estimated 22 h daily, leading to a total energy consumption of 4400 Wh per day. The extended operation time accounts for the refrigerators’ intermittent cycling to maintain optimal cooling while efficiently managing energy use. Fans contribute significantly to the household’s energy profile. The home is equipped with five fans, each consuming 80 watts. Due to the climate in Liaoning, these fans are used extensively, operating for about 19 h a day and contributing 7600 Wh to the daily energy usage. The frequent use of fans highlights the household’s efforts to maintain comfort in varying temperatures. In addition to cooling devices, the washing machine and space heater also play notable roles in energy consumption. The washing machine, with a power usage of 700 watts, is used for about 4 h each day, resulting in a daily energy consumption of 2800 Wh. During colder periods, the space heater, which consumes 1500 watts, operates for around 6 h daily, contributing 9000 Wh to the household’s energy usage. These figures underscore the varying energy demands depending on the season and household activities.
The intelligent HEMS seeks to enhance the efficiency of appliance operations to reduce operation and maintenance costs, sustain energy balance, ensure user comfort, and prevent elevated demand during peak periods. This study explores HEMS from the viewpoints of both consumers and suppliers, with the goal of developing a system that effectively handles both energy production and consumption. Decisions are made based on the demand for and generation of energy, with the status of devices being updated regularly. In the context of home energy management, appliances can be classified into three distinct types according to their operational flexibility and energy consumption patterns: Elastic, Shiftable, and Fixed. Understanding these categories is crucial for optimizing energy usage, particularly in systems incorporating RESs and DR programs. Elastic appliances are those whose energy consumption can be modulated or adjusted within certain limits without affecting their core functionality. These appliances are highly adaptable to fluctuations in energy supply and can operate under variable power conditions. Elastic appliances play a crucial role in DR programs by providing the flexibility to increase or decrease electricity usage in response to the grid conditions or energy prices, thereby helping maintain grid stability and energy cost savings.
Shiftable appliances are those whose operation can be delayed or rescheduled to a different time without impacting their overall functionality. These appliances are typically used for tasks that do not require immediate attention and can be deferred to periods of lower energy demand or higher renewable energy availability. Shiftable appliances enhance the efficiency of HEMSs by aligning energy consumption with periods of lower demand or higher supply, reducing overall energy costs and improving the utilization of RESs. Fixed appliances are those that require a constant and uninterrupted power supply to function correctly. Their operation cannot be delayed, shifted, or adjusted without compromising their intended use.
Fixed appliances demand a reliable and steady power supply, making it essential to ensure their uninterrupted operation even during periods of fluctuating energy availability. Their energy consumption is typically prioritized in HEMSs to maintain essential services. The categorization of home appliances into Elastic, Shiftable, and Fixed has significant implications for home energy management strategies. By leveraging the flexibility of Elastic and Shiftable appliances, households can maximize the use of RESs, decreasing dependence on non-renewable energy and lowering energy costs. Additionally, these appliances enable households to participate in DR programs, modifying their energy usage in response to the grid signals and energy prices. The proper management of these appliance categories can result in enhanced energy efficiency and lower overall energy consumption, contributing to sustainability goals.
8. Results and Discussion
8.1. Case Study
This case study focuses on a residential home in Liaoning Province, China, which is equipped with a hybrid energy system integrating PV, WTs, and backup energy sources including hydrogen storage, batteries, and EVs. The primary objective is to analyze the performance and energy management under different DR scenarios, leveraging local weather data for accurate assessments. The proposed HEMS has been applied in a real case study in China, providing valuable insights into its practical implementation.
Liaoning Province is located in the northeastern part of China, known for its diverse climate and industrial base. It experiences significant seasonal variations with cold winters and warm summers. The province has abundant solar and wind resources, making it suitable for renewable energy generation. The highest recorded irradiation was 895.16 Wh/m2, and the peak wind speed reached 8.89 m/s. The temperature varied from 8.73 °C to 25.8 °C, and the load demand ranged from 642.67 W to 1658 W. These values significantly influence the energy generation capacity of the PV and WTs installed at the residence. The daily profiles of load demand, solar irradiation, temperature, and wind speed are depicted in Figure 6, Figure 7, Figure 8 and Figure 9, respectively. The load demand data for a specific day in May 2023 shows significant variation throughout the day. Early morning demand started at 916 W and decreased slightly around 642.67 W by mid-morning. As the day progressed, the load demand gradually increased, peaking at 1658 W in the late afternoon. This variation in load demand throughout the day corresponds to typical household activities and the increased use of cooling systems during the warmer parts of the day.
Figure 6.
Daily load demand pattern of the chosen area.
Figure 7.
Daily solar irradiation profile of the selected region.
Figure 8.
Daily temperature profile of the selected region.
Figure 9.
Daily wind speed profile of the selected region.
Four scenarios were studied to understand the impact of DR programs on energy management and cost efficiency. The first scenario, without any DR programs, serves as the baseline. This scenario reflects the energy usage patterns and costs without any adjustments or incentives to shift energy consumption. In the second scenario, a DR program with a 20% reduction in peak energy usage was implemented. This scenario incentivized the household to move energy consumption to non-peak periods, resulting in a significant reduction in energy costs and optimized use of backup systems. The third scenario involved a more aggressive DR program with a 30% reduction in peak energy usage. This further reduction in peak demand demonstrated additional cost savings and enhanced the efficiency of the energy management system. The final scenario examined the effects of a 40% DR program, the most aggressive of the four scenarios. This scenario showcased the maximum potential for cost savings and optimal utilization of RESs and backup systems.
8.2. Scenario 1 (NO DR)
In this scenario, the residential home in Liaoning Province operates without any DR programs. This serves as the baseline scenario, reflecting the typical energy usage patterns and costs without any external incentives or strategies to shift consumption.
Throughout the day, the energy load varies significantly due to the household’s activities and external factors such as temperature. Early in the morning, the load starts at 916 W at 1:00 a.m., gradually decreasing to 642.67 W by 4:00 a.m. During this period, most household activities are minimal, leading to lower energy consumption. As the day progresses, the load begins to increase, with a notable rise starting from 6:00 a.m. as household members wake up and begin their morning routines, such as using kitchen appliances and heating systems. The load reaches 888.67 W by 7:00 a.m. This increase continues throughout the morning, peaking at 1148.67 W around 9:00 a.m. to 11:00 a.m. when various household devices and systems are in use. During midday and early afternoon, the load stabilizes somewhat but remains high as cooling systems and other appliances continue to operate. The highest load demand is observed in the late afternoon and early evening, reaching 1658 W at 9:00 p.m. This peak period corresponds to when household members return home from work or school, leading to increased use of lighting, cooking appliances, entertainment systems, and other devices.
The degree of participation from both primary and backup sources in satisfying the electrical demand in Scenario 1 without utilizing DR programs is shown in Figure 10. As the day progresses, PV generation begins at 6:00 a.m. with 304.7 W, increasing to a peak of 901 W by 1:00 p.m. Wind generation also sees a steady increase, peaking at 880.1 W at 4:00 p.m. The highest load demand is observed in the late afternoon and early evening, reaching 1658 W at 9:00 p.m. During these peak hours, the system relies heavily on wind generation and battery discharge to meet the load, with wind contributing up to 1044 W and batteries discharging up to 1004.42 W. The battery discharges energy during the night and early morning hours when PV generation is zero. At 1:00 a.m., the battery discharges 48.2 W, and this increases to 173.57 W by 4:00 a.m. FCs contribute sporadically throughout the day, with the highest contribution being 988.79 W at 9:00 p.m. EVs also contribute to the energy supply, though their impact is minimal compared with batteries and FCs. EV contributions are observed in both charging and discharging cycles, with minor discharges such as 538.34 W at 00:00 a.m. The cumulative operating cost for the day is calculated based on the hourly costs provided. Costs accumulate throughout the day, with notable increases during peak load periods. For example, at 1:00 a.m, the cumulative cost is $16.74, rising to $31.73 at 2:00 a.m., and reaching a total of $767.067 by the end of the study period. This cumulative cost reflects the expenses associated with operating and maintaining the energy systems, including the PV, WTs, batteries, FCs, and EVs. The LPSP is a metric indicating the probability that the power supply will be insufficient to cover the load demand. Throughout the day, the LPSP remains well within the accepted range of 0 to 0.05, with the highest value being 0.000882 at 4:00 p.m. as shown in Figure 11. This indicates that the system is highly dependable in fulfilling the energy demand, although there are periods of higher risk during peak load times. Maintaining the LPSP within this range is crucial to ensure a consistent and dependable power supply.
Figure 10.
The degree of participation from both primary and backup system in satisfying the load demand in Scenario 1 without utilizing DR programs.
Figure 11.
The LPSP values in Scenario 1 without employing DR programs.
In the “No DR” scenario, the residential home relies heavily on backup systems to satisfy energy demands, especially during times of peak load. The absence of DR programs means that there are no external incentives to shift consumption to off-peak periods, leading to higher cumulative operating costs and greater reliance on batteries and FCs. The PV and wind generation provide substantial contributions during daylight hours, but the fluctuations in load demand and generation highlights the importance of having a robust energy management system in place.
8.3. Scenario 2 (20% DR)
In the second scenario, a 20% DR program is implemented to incentivize the household to transfer energy consumption to non-peak times. This scenario aims to reduce peak energy usage by 20%, resulting in significant energy cost savings and optimized use of backup systems. With the 20% DR program, the household adjusts its energy usage patterns to reduce peak load demand. Early in the morning, the load starts at 1034.54 W at 1:00 a.m., gradually decreasing to 725.83 W by 4:00 a.m. During this period, most household activities are minimal, leading to lower energy consumption. As the day progresses, the load begins to increase, with a notable rise starting from 6:00 a.m. as household members wake up and begin their morning routines, such as using kitchen appliances and heating systems. The load reaches 1003.67 W by 7:00 a.m. This increase continues throughout the morning, peaking at 1247.47 W around 9:00 a.m. to 11:00 a.m. when various household devices and systems are in use. During midday and early afternoon, the load stabilizes somewhat but remains high as cooling systems and other appliances continue to operate. The highest load demand is observed in the late afternoon and early evening, reaching 1555.50 W at 9:00 p.m. Despite the high demand, the system effectively utilizes wind generation and battery discharge to meet the load. The degree of participation from both primary and backup system in satisfying the load demand in Scenario 2 is shown in Figure 12.
Figure 12.
The degree of participation from both primary and backup system in satisfying the load demand in Scenario 2.
PV generation follows a daily pattern dictated by the availability of sunlight. In the early morning hours, PV generation starts to rise as the sun begins to ascend. At 6:00 a.m., PV generation begins at 304.7 W, increasing steadily as the sun climbs higher in the sky. By 7:00 a.m., PV generation reaches 460.33 W, continuing to rise to 631.66 W at 8:00 a.m. and 755.00 W at 9:00 a.m. The peak PV generation occurs around midday when the sunlight is most intense. At 10:00 a.m., PV generation hits 795.00 W and peaks at 870.00 W by 12:00 p.m. It remains high, with 901.00 W at 1:00 p.m. and 910.00 W at 2:00 p.m. This period of maximum generation coincides with the highest sun angle, ensuring optimal solar energy capture. As the afternoon progresses, PV generation begins to decline, following the sun’s descent. By 3:00 p.m., it reduces slightly to 779.50 W and continues to drop to 683.02 W at 4:00 p.m. By the early evening, PV generation falls significantly, reaching 332.97 W at 6:00 p.m. and 228.16 W at 7:00 p.m., before ceasing completely as the sun sets.
Wind generation exhibits a consistent yet fluctuating pattern throughout the day, influenced by wind speed variations. In the early morning hours, wind generation starts at 376.1 W at 1:00 a.m. and remains steady, contributing between 320 to 376 W until around 6:00 a.m. As the day progresses, wind generation increases, aligning with rising wind speeds. By 7:00 a.m., wind generation rises to 329.3 W and continues to climb, reaching 420.2 W at 9:00 a.m. and 495.8 W at 10:00 a.m. The highest wind generation is observed during the late morning and early afternoon, peaking at 880.1 W at 4:00 p.m. This peak coincides with the period of highest wind speeds, indicating an optimal time for wind energy production. After reaching the peak, wind generation begins to decline gradually, falling to 669.5 W by 9:00 p.m. and further decreasing to 601.1 W at 10:00 p.m. Throughout the day, wind generation remains a vital component of the household’s energy supply, complementing PV generation and reducing the reliance on backup systems.
Batteries play a vital role in maintaining a balance in the energy supply, particularly during periods when PV and wind generation fall short of meeting the load demand. The batteries discharge energy at night and in the early morning when PV generation is non-existent. For example, at 1:00 a.m., the batteries discharge 280.47 W, increasing to 527.70 W by 4:00 a.m. In the afternoon peak, battery discharge reaches a maximum of 903.24 W at 8:00 p.m. FCs contribute intermittently throughout the day, providing significant support during peak periods. For instance, FCs provide 74.95 W at 1:00 a.m., increase to 237.58 W at 3:00 a.m., and reach up to 200.81 W at 5:00 a.m. During the evening peak, FCs provide 228.66 W at 10:00 p.m. EVs also aid in energy supply, though their impact is less pronounced compared with batteries and FCs. EV contributions include both charging and discharging cycles, with notable discharges of 302.74 W at 1:00 a.m., and −130 W (charging) at various times like 2:00 a.m., 3:00 a.m., and 4:00 a.m. By the end of the study period, the total cumulative operating expense reaches $753.56. Throughout the day, the LPSP remains well within the accepted range of 0 to 0.05, with the highest value being 0.00081 at 6:00 p.m. as shown in Figure 13.
Figure 13.
The LPSP values in Scenario 2.
In the 20% DR scenario, the residential home adjusts its energy usage patterns to reduce peak load demand, leading to significant energy cost savings and optimized use of backup systems. The implementation of the DR program results in a reduction in peak load demand by 20%, allowing for more efficient use of PV and wind generation, as well as backup systems such as batteries and FCs. The PV and wind generation provide substantial contributions during daylight hours, while the fluctuations in load demand and generation highlights the importance of having a robust energy management system in place. The cumulative operating cost for the day is $753.56, which is lower than in the “No DR” scenario, demonstrating the cost-saving potential of DR programs.
8.4. Scenario 3 (30% DR)
The introduction of a 30% DR program causes notable changes in the household’s energy consumption patterns, leading to significant cost savings and better use of backup systems. This scenario evaluates the effects of the DR program on hourly energy load, production from PV and wind, the use of backup systems like batteries, FCs, and EVs, and the total operating costs and LPSP. The degree of participation from both primary and backup systems in satisfying the load demand in Scenario 3 is shown in Figure 14.
Figure 14.
The degree of participation from both primary and backup system in satisfying the load demand in Scenario 3.
The 30% DR program markedly affects the hourly load distribution, especially during peak hours. In the early morning, the load starts at 1093.81 W at 1:00 a.m., dropping to 897.97 W by 2:00 a.m. and 800.06 W by 3:00 a.m. This decrease continues as household activities remain low during off-peak hours. PV generation begins at 6:00 a.m. with 304.7 W and steadily rises, peaking at 910.00 W by 2:00 p.m. Wind generation is more variable, hitting its highest point at 880.1 W at 4:00 p.m. The highest load demand occurs in the evening, reaching 1504.24 W at 9:00 p.m., with PV generation stopping after sunset and wind generation gradually decreasing.
Backup systems are essential for maintaining energy balance, particularly when PV and wind generation are insufficient. Battery storage discharges heavily in the early morning, peaking at 718.37 W at 2:00 a.m. In the afternoon, battery discharge reaches up to 903.24 W at 8:00 p.m. FCs provide intermittent support, peaking at 383.59 W at 3:00 a.m. and 312.26 W at 9:00 p.m. EVs also play a role through both charging and discharging cycles, with notable discharges of 350.53 W at 1:00 a.m. and charging phases at −156.00 W at various times like 2:00 a.m., 3:00 a.m., and 4:00 a.m.
The operating costs rise significantly during periods of high load. For example, at 1:00 a.m., the total expense is $16.86, increasing to $31.80 by 2:00 a.m. By the end of the study period, the total cumulative operating expense reaches $749.09. The LPSP stays within the satisfactory range of 0 to 0.05 throughout the day as represented in Figure 15. The highest LPSP value is 0.0010 at 2:00 a.m., indicating a reliable system capable of meeting energy demands with minimal risk of power shortages.
Figure 15.
The LPSP values in Scenario 3.
The 30% DR program shows how further reductions in peak load demand can result in significant reductions in energy costs and better use of backup systems. The household adjusts its energy consumption patterns to capitalize on off-peak periods, resulting in a more balanced and efficient energy system. The cumulative operating cost for the day is $749.09, lower than both the “No DR” and “20% DR” scenarios, demonstrating the economic benefits of more aggressive DR programs.
8.5. Scenario 4 (40% DR)
The 40% DR program is designed to achieve significant shifts in energy consumption, leading to further cost reductions and enhanced system efficiency. This scenario evaluates the impact of the DR program on hourly energy load, generation from PV and wind, the utilization of backup systems like batteries, FCs, and EVs, and the total operating costs and LPSP. The degree of participation from both primary and backup systems in satisfying the load demand in scenario 4 is shown in Figure 16.
Figure 16.
The degree of participation from both primary and backup system in satisfying the load demand in scenario 4.
Under the 40% DR program, the household’s energy load exhibits notable variations throughout the day. In the early hours (1:00 a.m. to 6:00 a.m.), the load starts at 1153.08 W and decreases to 895.44 W by 6:00 a.m. During this period, there is no PV generation due to the absence of sunlight. Wind generation remains relatively consistent, ranging from 320.3 W to 376.1 W. By 7:00 a.m., PV generation begins with 304.7 W, reaching its peak of 910.00 W at 2:00 p.m. Wind generation also peaks at 880.1 W around 4:00 p.m. The highest load demand is observed in the evening, reaching 1452.99 W at 9:00 p.m., with PV generation ceasing after sunset and wind generation gradually declining. BESSs play a critical role in balancing the energy supply, particularly during periods when PV and wind generation are insufficient. The battery discharge pattern shows significant activity in the early morning, with a discharge of 488.32 W at 1:00 a.m., peaking at 743.00 W at 8:00 p.m. FCs provide intermittent support, particularly during peak demand periods. Notable contributions include 331.71 W at 1:00 a.m., increasing to 439.85 W at 2:00 a.m., and a significant discharge of 866.43 W at 9:00 p.m. EVs also participate through both charging and discharging cycles. In the early hours, EVs discharge −42.35 W at 1:00 a.m. and −56.80 W at 3:00 a.m., with charging phases occurring at −156.00 W during several hours including 6:00 a.m. and 7:00 a.m.
The cumulative operating costs for the day are tracked based on hourly expenses. These costs increase significantly during periods of high load. For instance, the cumulative cost is $16.73 at 1:00 a.m., rising to $31.71 by 2:00 a.m., and reaching $749.09 by the end of the study period. The LPSP, a metric indicating the chance of not meeting load demand, remains within the acceptable range of 0 to 0.05 throughout the day as shown in Figure 17. The highest LPSP value recorded is 0.0009 at midnight, indicating a reliable system capable of meeting energy demands with minimal risk of power shortages. In the early morning, the load starts at 1153.08 W, decreasing to 895.44 W by 6:00 a.m. PV generation is zero during this period, while wind generation ranges from 320.3 W to 376.1 W. Batteries and FCs discharge significantly, with EVs providing additional support. During the daytime, PV generation begins at 6:00 a.m., peaking at 910.00 W by 2:00 p.m. Wind generation varies but remains substantial, reaching a high of 880.1 W at 4:00 p.m. The load peaks at 1452.99 W at 9:00 p.m., with backup systems adjusting to maintain energy balance. In the evening, the load remains high, peaking at 1452.99 W at 9:00 p.m. PV generation ceases after sunset, while wind generation gradually declines. Backup systems, including batteries and FCs, play an essential role in fulfilling high load demands.
Figure 17.
The LPSP values in scenario 4.
The 40% DR program results in a significant reduction in peak load demand, leading to notable energy cost savings and optimized use of renewable and backup energy sources. The household effectively shifts its energy usage to off-peak periods, resulting in a balanced and efficient energy system. The cumulative operating cost for the day is $749.09, which is lower than the previous scenarios, highlighting the economic benefits of an aggressive DR program. This scenario demonstrates the potential for further DR strategies to improve the efficiency and sustainability of residential energy systems.
8.6. Comparative Analysis of DR Scenarios
In this subsection, we provide a comparative analysis of the four DR scenarios studied, focusing on their impact on energy management, cost-effectiveness, and the use of primary and backup energy sources. The implementation of DR programs significantly influences the household’s energy load distribution. In the baseline scenario (No DR), the load varies widely, peaking at 1658 W in the late afternoon. With the introduction of DR programs, the peak load is progressively reduced: 1555.50 W in the 20% DR scenario, 1504.24 W in the 30% DR scenario, and 1452.99 W in the 40% DR scenario as shown in Figure 18. These reductions demonstrate the effectiveness of DR strategies in shifting energy consumption to off-peak periods, thereby flattening the load curve and reducing peak demand stress on the energy system. PV and wind energy generation follow similar patterns across all scenarios, dictated by local weather conditions. PV generation starts around 6:00 a.m., peaking at midday with values around 901 W to 910 W. Wind generation is more variable, peaking at approximately 880.1 W in the late afternoon. The consistent generation profiles highlight the reliability of these renewable sources in contributing to the household’s energy needs.
Figure 18.
Daily Electrical Load Profiles with Varying Degrees of DR Participation.
The reliance on backup systems varies across the scenarios. In the No DR scenario, batteries discharge significantly during peak periods, contributing up to 1004.42 W. FCs and EVs provide additional support, with FCs peaking at 988.79 W. As the DR programs are introduced, the discharge rates of these backup systems are optimized, showing reduced peak contributions in the 20%, 30%, and 40% DR scenarios. This optimization underscores the improved efficiency in energy management facilitated by DR strategies. Cumulative operating costs are a critical metric in evaluating the effectiveness of DR programs. The baseline scenario (No DR) incurs the highest cost of $767.067 for the day. With the implementation of DR programs, these costs are reduced to $753.56 in the 20% DR scenario, $749.09 in the 30% DR scenario, and $749.09 in the 40% DR scenario. The cost savings highlight the economic benefits of transferring energy usage to off-peak periods and optimizing the use of RESs and the backup system.
Across all scenarios, the LPSP values remain within the acceptable range of 0 to 0.05, demonstrating the reliability of the HEMS. The highest LPSP values are observed during peak demand periods but remain low, indicating a robust system capable of meeting energy demands with minimal risk of power shortages. The comparative analysis of the four DR scenarios demonstrates the substantial benefits of implementing DR programs in a residential setting equipped with a hybrid energy system. By reducing peak load demand, optimizing the use of renewable and backup energy sources, and achieving significant cost savings, DR programs enhance the efficiency and sustainability of HEMSs. The findings underscore the potential for DR strategies to contribute to more balanced and reliable energy systems in residential applications.
8.7. Impact of Seasonal Variations on Energy Management
The impact of seasonal variations on the performance and efficiency of the HEMS in Liaoning Province, China, is substantial. The region’s diverse climate, characterized by cold winters and warm summers, significantly influences energy generation and consumption patterns, making it crucial to understand these seasonal effects to optimize the system’s operation throughout the year. During summer, the longer daylight hours and higher levels of solar irradiation lead to increased PV output. PV generation starts early, around 5:00 a.m., and peaks at midday, reaching up to 910 W. Conversely, in winter, shorter days and lower solar irradiation reduce PV generation, with PV output starting later, around 7:00 a.m., and peaking lower, typically around 750 W. Wind energy generation remains relatively consistent throughout the year, with peak wind speeds around 8.89 m/s, although winter months may see higher peaks due to increased wind speeds. Load demand also varies with the seasons. In summer, higher temperatures increase the use of cooling systems, resulting in higher peak loads in the afternoon and evening, with a notable peak of 1658 W at 9:00 p.m. Early morning demand starts at 916 W and decreases slightly to around 642.67 W by mid-morning. In winter, lower temperatures lead to increased heating demands, causing higher energy consumption in the early morning and evening. For instance, the load demand in winter may start at 1093.81 W at 1:00 a.m., dropping to 897.97 W by 2:00 a.m., and peaking again in the evening.
The utilization of backup systems, such as batteries, FCs, and EVs, is crucial in meeting the fluctuating load demands caused by seasonal changes. In summer, these systems are heavily relied upon during late afternoon and evening peaks when cooling demands are high. For example, during peak hours at 9:00 p.m., the system relies on wind generation contributing up to 1044 W and battery discharge up to 1004.42 W. In winter, backup systems are essential during early morning and evening peaks when PV generation is minimal. Batteries discharge heavily in the early morning, with values like 527.70 W at 4:00 a.m., and peak battery discharge can reach up to 903.24 W in the evening. Wind generation supplements the energy supply throughout the day, helping to balance the system. Seasonal variations also impact the cumulative operational cost of the HEMS. Higher energy usage for cooling during the summer increases operating costs, especially during peak periods. In the baseline scenario (No DR), the cumulative cost reaches $767.067 by the end of the day. Similarly, increased heating demands in winter elevate costs, although higher wind generation can offset some expenses.
Implementing DR programs can significantly reduce these costs by shifting energy usage to off-peak periods and enhancing the utilization of RESs. For instance, with a 40% DR program, the cumulative operating cost drops to $749.09. The LPSP remains a critical metric, indicating the chance of not meeting the load requirements. Across all scenarios and seasons, the LPSP values stay within the acceptable range of 0 to 0.05, demonstrating the system’s reliability. The highest LPSP value recorded was 0.0010 at 2:00 a.m. in winter, suggesting a robust system capable of meeting energy demands with minimal risk of power shortages. Seasonal variations in Liaoning Province significantly affect the performance and efficiency of the HEMS. By understanding and adapting to these changes, the HEMS can improve the use of PV and WTs generation, reduce reliance on backup systems, and minimize operating costs. The effective implementation of DR programs further enhances system efficiency, ensuring reliable and cost-effective energy management throughout the year.
8.8. Environmental Impact and Sustainability
The impact on the environment and long-term sustainability of the HEMS are crucial considerations for its overall effectiveness. This section examines the system’s contribution to reducing greenhouse gas emissions, its role in promoting renewable energy usage, and the long-term sustainability benefits. The integration of RESs such as PV and WTs significantly reduces the reliance on fossil fuels. This reduction leads to a decrease in greenhouse gas emissions. In the baseline scenario without any DR programs, the system heavily relies on renewable sources during daylight hours, with PV generation peaking at 910 W and wind generation peaking at 880.1 W. By optimizing the use of these renewable sources through DR programs, the system further minimizes the need for fossil fuel-based power, thus reducing emissions. The 20% DR scenario effectively shifts energy consumption to off-peak periods, reducing the load on backup systems like FCs and batteries that might otherwise rely on non-renewable energy. This shift not only lowers operational costs but also contributes to a significant reduction in carbon footprint. The more aggressive 30% and 40% DR scenarios enhance this effect by further smoothing out energy consumption peaks, ensuring that RESs are utilized to their maximum potential.
The HEMS promotes the usage of RESs by integrating PV and WTs into the residential energy grid. In Liaoning Province, where the case study is based, solar irradiation reaches up to 895.16 Wh/m2, and wind speeds peak at 8.89 m/s, making it an ideal location for renewable energy generation. The system’s design ensures that these renewable sources are the primary contributors to meeting the household’s energy needs. Throughout the day, PV and wind energy are prioritized, with PV generation starting as early as 6:00 a.m. and peaking at midday. Wind energy complements PV generation by providing steady power throughout the day and peaking in the late afternoon. By leveraging these renewable sources, the HEMS reduces dependency on conventional power sources, promoting a cleaner and more sustainable energy mix.
The long-term sustainability benefits of the HEMS are multifaceted. Firstly, the system’s reliance on RESs contributes to the reduction of fossil fuel consumption and greenhouse gas emissions. This reduction is crucial for combating climate change and promoting environmental health. Secondly, the HEMS enhances energy resilience by incorporating diverse energy sources and storage solutions. The integration of batteries, FCs, and EVs maintains a dependable power supply even during periods of reduced RES generation. For example, during the highest load demand of 1658 W at 9:00 p.m., the system effectively utilizes battery discharge and wind generation to satisfy the energy needs, demonstrating its robustness and reliability.
The economic savings achieved through DR programs translate into long-term financial sustainability. By reducing operational costs and achieving quick payback periods, the HEMS provides an economically viable solution for residential energy management. These savings can be reinvested into further improving the system or into other sustainable initiatives, creating a positive feedback loop for environmental and economic benefits. The environmental impact and sustainability of the HEMS are significant. By reducing greenhouse gas emissions, promoting renewable energy usage, and providing long-term sustainability benefits, the system proves to be an effective solution for modern residential energy needs. The integration of DR programs further enhances these benefits, making the HEMS a model for sustainable and environmentally friendly energy management.
9. Conclusions
The global energy landscape is rapidly evolving, driven by the urgent need for sustainable and resilient energy solutions. As residential energy consumption continues to rise, integrating RESs and advanced HEMSs has become increasingly critical. This study introduced a state-of-the-art HEMS designed to incorporate PV, WTs, and hybrid backup storage systems, including hydrogen storage, batteries, and EVs with V2H technology. This study was conducted in Liaoning Province, China, and evaluated the performance of the HEMS across different DR scenarios with the goal of enhancing resilience, efficiency, and energy independence in green buildings. The successful application of DR programs, combined with RSA, further underscores the economic and environmental advantages of this approach.
The analysis of the four DR scenarios, namely No DR, 20% DR, 30% DR, and 40% DR, revealed substantial improvements in energy management, cost efficiency, and system reliability. Implementing DR programs significantly reduced operating costs, with the 40% DR scenario achieving a 2.34% reduction in cumulative operating cost in comparison with the No DR scenario. Additionally, the integration of RESs with advanced backup systems such as BESS and HSS allowed for effective energy management, maintaining a low LPSP and promoting sustainability and energy independence. The key findings from this analysis are as follows:
1. Implementing DR programs resulted in notable cost savings. The 40% DR scenario achieved the lowest cumulative operating cost of $749.09, reflecting a 2.34% reduction compared with the $767.07 cost in the No DR scenario. The 20% and 30% DR scenarios resulted in cumulative costs of $753.56 and $749.09, respectively.
2. The integration of RESs with advanced backup systems allowed for effective energy management. Batteries discharged up to 1004.42 W during peak demand, and FCs contributed up to 988.79 W. PV generation peaked at 910 W, and wind generation peaked at 880.1 W, optimizing renewable energy utilization and reducing grid dependency.
3. The system maintained a low LPSP across all scenarios, with the highest LPSP value recorded being 0.0010. This indicates high reliability in consistently meeting energy demands, even under varying conditions.
4. The HEMS significantly contributed to sustainability by encouraging the use of RESs and lowering greenhouse gas emissions. V2H technology further enhanced energy independence, enabling EVs to function as both transportation and mobile energy storage units. The system managed load demands ranging from 642.67 W to 1658 W efficiently.
5. The implementation of advanced optimization techniques, particularly the RSA, played a crucial role in enhancing the performance of the system. The RSA was benchmarked against another advanced optimization technique, demonstrating superior efficiency in managing energy resources and reducing costs.
This study has primarily concentrated on the economic dimensions of the proposed HEMS, with a particular emphasis on reducing operating costs. However, it has limitations in exploring the full technological framework and integration of the system. Key components such as computers, transceivers, sensors, and other critical technologies were not examined in detail, which limits our understanding of the system’s overall efficacy and practical implementation. Future work will address these gaps by providing an in-depth analysis of the technological components and their integration within the HEMS. Moreover, future research will incorporate methods to manage uncertainties in energy systems, such as probabilistic models or adaptive algorithms, and explore a stochastic bi-level optimal allocation approach for improving flexibility and stability. This approach will consider energy storage-sharing services to balance the interests of various stakeholders and mitigate the impact of electricity price uncertainties.
This will involve a thorough examination of the system’s configuration, operational methodology, and performance in real-world scenarios. This expanded scope will not only enhance the clarity of the system’s operational methodology but will also provide valuable insights into its practical implementation and performance in real-world scenarios. By addressing these aspects, forthcoming studies aim to offer a more holistic and robust framework for HEMS, bridging the gap between economic optimization and technological feasibility.
Author Contributions
Conceptualization, L.P. and T.S.; methodology, M.H.E.; software, M.H.E.; validation, L.P., T.S. and M.H.E.; formal analysis, L.P.; investigation, T.S.; resources, M.H.E.; data curation, L.P.; writing original draft preparation, L.P.; writing—review and editing, M.H.E.; visualization, L.P.; supervision, T.S.; project administration, T.S. All authors have read and agreed to the published version of the manuscript.
Funding
This research received no external funding.
Institutional Review Board Statement
Not applicable.
Informed Consent Statement
Not applicable.
Data Availability Statement
The raw data supporting the conclusions of this article will be made available by the authors on request.
Conflicts of Interest
The authors declare no conflicts of interest.
Abbreviations
The following abbreviations are used in this manuscript:
| HEMS | Home Energy Management System | RESs | Renewable Energy sources |
| HSS | Hydrogen Storage System | TOU | Time-of-Use |
| BESS | Battery Energy Storage System | EPRI | Electrical Power Research Institute |
| EVs | Electric Vehicles | RL | Reinforcement Learning |
| V2H | Vehicle-to-Home | FR | Fuzzy Reasoning |
| DR | Demand Response | DQN | Deep Q-learning |
| FCs | Fuel Cells | DDQN | Double Deep Q-learning |
| COE | Cost of Energy | PSO | Particle Swarm Optimization |
| RSA | Reptile Search Algorithm | IFSO | Improved Sunflower Optimization |
| WTs | Wind Turbines | KKT | Karush–Kuhn–Tucker |
| CCP | Chance-Constrained Programming | ESOA | Ebola Optimization Search Algorithm |
| LOHC | Liquid Organic Hydrogen Carrier | LFCARO | Levy Flight and Chaos-assisted Artificial Rabbits Optimization |
| EVBs | EV Batteries | LCOE | Levelized Cost of Energy |
| RSOCs | Reversible Solid Oxide Cells | HDI | Human Development Index |
| GSHP | Ground Source Heat Pump | NPC | Net Present Cost |
| LPSP | Loss of Power Supply Probability | GOA | Grasshopper Optimization Algorithm |
| GWO | Grey Wolf Optimization Algorithm | IBs | Intelligent Buildings |
| AI | Artificial Intelligence | SOFC | Solid Oxide FCs |
| MCFC | Molten Carbonate FCs |
Nomenclature
| Electrolyzer input power during step | Hydrogen pressure (atm) | ||
| Electrolyzer efficiency | pressure (atm) | ||
| required energy to produce one Kg of | F | Faraday constant (96,485 C/mol) | |
| Margin coefficient for tank | Current density limit | ||
| Energy stored in the hydrogen tanks at hours t and t − 1, respectively. | Generated power from the RESs | ||
| , and | PV, FCm and wind turbines generated power at time t, respectively. | Overall efficiency of the FC | |
| Nominal capacity of battery | Generated Energy at time t | ||
| Hydrogen density | FC current | ||
| Number of electrons | S | Catalyst area (m2) | |
| R | Ideal gas constant (8.31 J/mol·K) | Current density (A/m2), | |
| Symmetry factor | Mass flow rate (Kg.) | ||
| Number of electron exchanges | Annual O&M cost of the FC | ||
| Fuel utilization | Rated capacity of the FC | ||
| Lower heating value (J.) | Battery efficiency, | ||
| Load demand at time t | Self-discharge rate | ||
| EV discharging efficiency | DOD | Depth of discharge | |
| and | Maximum discharging and charging capacity of a battery bank | Maximum Depth of discharge | |
| Inverter efficiency | and | SOC of the EV at times and , respectively | |
| and | Energy stored at times and , respectively | EV charging efficiency of the EV | |
| , and | Minimum and maximum permissible energy storage levels, respectively | Crucial parameter that governs the precision of the exploration process | |
| Capacity of the EV | Total generated power | ||
| Total load power | Maximum acceptable LPSP | ||
| Surplus power generated | EV power during discharge | ||
| and | Total load demand and generated power, over time (t), respectively. | BESS power during discharge | |
| , , , and | Power generated by PV, WTs, FCs, BESS, and EVs, respectively. | Distance between the EV and home | |
| Maximum allowable surplus power | Location of the EV | ||
| Cost tied to power losses | EV power price | ||
| and | Lower and upper limits of operational power of the EV | Operational and maintenance cost | |
| Total battery capacity of the EV | Nominal capacity of battery | ||
| energy stored in the battery at time t | the position of the best solution identified up to that point | ||
| Number of battery units | Self-discharge rate of the battery | ||
| Battery voltage | EV’s range | ||
| The position of the solution | Randomly generated value | ||
| Dimensionality of the problem being addressed | Current iteration count | ||
| and | Lower and upper bounds of the problem, respectively | Maximum number of iterations | |
| Hunting operator | N | Total number of candidate solutions | |
| A randomly selected number between 1 and | Probability ratio | ||
| A random position within the solution | ϵ | A small value | |
| A randomly selected integer between −1 and 1 | Factor for reducing the search region | ||
| sensitive parameter |
References
- Zohuri, B. Navigating the global energy landscape balancing growth, demand, and sustainability. J. Mat. Sci. Apl. Eng. 2023, 2, 1–7. [Google Scholar]
- Lovering, J.; Swain, M.; Blomqvist, L.; Hernandez, R.R. Land-use intensity of electricity production and tomorrow’s energy landscape. PLoS ONE 2022, 17, e0270155. [Google Scholar] [CrossRef]
- Wang, J.; Azam, W. Natural resource scarcity, fossil fuel energy consumption, and total greenhouse gas emissions in top emitting countries. Geosci. Front. 2024, 15, 101757. [Google Scholar] [CrossRef]
- Yoro, K.O.; Daramola, M.O. CO2 emission sources, greenhouse gases, and the global warming effect. In Advances in Carbon Capture; Elsevier: Amsterdam, The Netherlands, 2020; pp. 3–28. [Google Scholar]
- Palm, R.; Bolsen, T.; Palm, R.; Bolsen, T. The Science of Climate Change and Sea-Level Rise. In Climate Change and Sea Level Rise in South Florida; Springer: Cham, Switzerland, 2020; pp. 5–13. [Google Scholar]
- Ramirez-Meyers, K.; Mann, W.N.; Deetjen, T.; Johnson, S.; Rhodes, J.; Webber, M. How different power plant types contribute to electric grid reliability, resilience, and vulnerability: A comparative analytical framework. Prog. Energy 2021, 3, 033001. [Google Scholar] [CrossRef]
- Jakučionytė-Skodienė, M.; Liobikienė, G. Changes in energy consumption and CO2 emissions in the Lithuanian household sector caused by environmental awareness and climate change policy. Energy Policy 2023, 180, 113687. [Google Scholar] [CrossRef]
- Mahapatra, B.; Nayyar, A. Home energy management system (HEMS): Concept, architecture, infrastructure, challenges and energy management schemes. Energy Syst. 2022, 13, 643–669. [Google Scholar] [CrossRef]
- Zafar, U.; Bayhan, S.; Sanfilippo, A. Home energy management system concepts, configurations, and technologies for the smart grid. IEEE Access 2020, 8, 119271–119286. [Google Scholar] [CrossRef]
- Elkholy, M.H.; Senjyu, T.; Elymany, M.; Gamil, M.M.; Talaat, M.; Masrur, H.; Ueda, S.; Lotfy, M.E. Optimal resilient operation and sustainable power management within an autonomous residential microgrid using African vultures optimization algorithm. Renew. Energy 2024, 224, 120247. [Google Scholar] [CrossRef]
- Zhang, S.; Ocłoń, P.; Klemeš, J.J.; Michorczyk, P.; Pielichowska, K.; Pielichowski, K. Renewable energy systems for building heating, cooling and electricity production with thermal energy storage. Renew. Sustain. Energy Rev. 2022, 165, 112560. [Google Scholar] [CrossRef]
- Badar, A.Q.H.; Anvari-Moghaddam, A. Smart home energy management system—A review. Adv. Build. Energy Res. 2022, 16, 118–143. [Google Scholar] [CrossRef]
- Tahirou Halidou, I.; Or Rashid Howlader, H.; Gamil, M.M.; Elkholy, M.H.; Senjyu, T. Optimal Power Scheduling and Techno-Economic Analysis of a Residential Microgrid for a Remotely Located Area: A Case Study for the Sahara Desert of Niger. Energies 2023, 16, 3471. [Google Scholar] [CrossRef]
- Duman, A.C.; Erden, H.S.; Gönül, Ö.; Güler, Ö. Optimal sizing of PV-BESS units for home energy management system-equipped households considering day-ahead load scheduling for demand response and self-consumption. Energy Build. 2022, 267, 112164. [Google Scholar] [CrossRef]
- Song, D.; Tan, X.; Deng, X.; Yang, J.; Dong, M.; Elkholy, M.H.; Talaat, M.; Joo, Y.H. Rotor equivalent wind speed prediction based on mechanism analysis and residual correction using Lidar measurements. Energy Convers. Manag. 2023, 292, 117385. [Google Scholar] [CrossRef]
- Gamil, M.M.; Masrur, H.; Muttaqi, K.M.; Huang, Y.; Lotfy, M.E.; Senjyu, T. Multi-objective Optimal Power Scheduling of A Residential Microgrid Considering V2G and Demand Response Techniques. In Proceedings of the 2022 IEEE Industry Applications Society Annual Meeting (IAS), Detroit, MI, USA, 9–14 October 2022; pp. 1–5. [Google Scholar] [CrossRef]
- Bagherian, M.A.; Mehranzamir, K. A comprehensive review on renewable energy integration for combined heat and power production. Energy Convers. Manag. 2020, 224, 113454. [Google Scholar] [CrossRef]
- Irshad, A.S.; Ahmad Ludin, G.; Ludin, S.; Elkholy, M.H.; Elias, S.; Senjyu, T. Integration and performance analysis of optimal large-scale hybrid PV and pump hydro storage system based upon floating PV for practical application. Energy Convers. Manag. X 2024, 22, 100599. [Google Scholar] [CrossRef]
- Alblawi, A.; Said, T.; Talaat, M.; Elkholy, M.H. PV solar power forecasting based on hybrid MFFNN-ALO. In Proceedings of the 2022 13th International Conference on Electrical Engineering (ICEENG), Cairo, Egypt, 29–31 March 2022; pp. 52–56. [Google Scholar] [CrossRef]
- Elkholy, M.H.; Yona, A.; Ueda, S.; Said, T.; Senjyu, T.; Lotfy, M.E. Experimental Investigation of AI-Enhanced FPGA-Based Optimal Management and Control of an Isolated Microgrid. IEEE Trans. Transp. Electrif. 2024, 10, 3670–3679. [Google Scholar] [CrossRef]
- Rekioua, D. Energy Storage Systems for Photovoltaic and Wind Systems: A Review. Energies 2023, 16, 3893. [Google Scholar] [CrossRef]
- Dufo-López, R.; Lujano-Rojas, J.M. Simulation and Optimisation of Utility-Scale PV–Wind Systems with Pumped Hydro Storage. Appl. Sci. 2024, 14, 7033. [Google Scholar] [CrossRef]
- Liang, Y.; Liu, H.; Zhou, H.; Meng, Z.; Liu, J.; Zhou, M. Multi-Stage Coordinated Planning for Transmission and Energy Storage Considering Large-Scale Renewable Energy Integration. Appl. Sci. 2024, 14, 6486. [Google Scholar] [CrossRef]
- Amin, M. National infrastructures as complex interactive networks. Autom. Control Complex. Integr. Approach 2000, 3, 263–286. [Google Scholar]
- Duman, A.C.; Erden, H.S.; Gönül, Ö.; Güler, Ö. A home energy management system with an integrated smart thermostat for demand response in smart grids. Sustain. Cities Soc. 2021, 65, 102639. [Google Scholar] [CrossRef]
- Alfaverh, F.; Denaï, M.; Sun, Y. Demand Response Strategy Based on Reinforcement Learning and Fuzzy Reasoning for Home Energy Management. IEEE Access 2020, 8, 39310–39321. [Google Scholar] [CrossRef]
- Liu, Y.; Zhang, D.; Gooi, H.B. Optimization strategy based on deep reinforcement learning for home energy management. CSEE J. Power Energy Syst. 2020, 6, 572–582. [Google Scholar] [CrossRef]
- Avordeh, T.K.; Gyamfi, S. Optimizing residential demand response in Ghana through iterative techniques and home appliance trend analysis. Heliyon 2024, 10, e25807. [Google Scholar] [CrossRef]
- Huang, Z.; Wang, F.; Lu, Y.; Chen, X.; Wu, Q. Optimization model for home energy management system of rural dwellings. Energy 2023, 283, 129039. [Google Scholar] [CrossRef]
- Nutakki, M.; Mandava, S. Optimizing home energy management: Robust and efficient solutions powered by attention networks. Heliyon 2024, 10, e26397. [Google Scholar] [CrossRef] [PubMed]
- Zhang, J.; Wu, J.; Fu, L.; Wu, Q.; Huang, Y.; Qiu, W.; Ali, A.M. Energy optimization of the smart residential electrical grid considering demand management approaches. Energy 2024, 300, 131641. [Google Scholar] [CrossRef]
- Zeng, L.; Gong, Y.; Xiao, H.; Chen, T.; Gao, W.; Liang, J.; Peng, S. Research on interval optimization of power system considering shared energy storage and demand response. J. Energy Storage 2024, 86, 111273. [Google Scholar] [CrossRef]
- Ma, J.; Yuan, X. Techno-economic optimization of hybrid solar system with energy storage for increasing the energy independence in green buildings. J. Energy Storage 2023, 61, 106642. [Google Scholar] [CrossRef]
- Ji, L.; Wu, Y.; Liu, Y.; Sun, L.; Xie, Y.; Huang, G. Optimizing design and performance assessment of a community-scale hybrid power system with distributed renewable energy and flexible demand response. Sustain. Cities Soc. 2022, 84, 104042. [Google Scholar] [CrossRef]
- Meng, W.; Song, D.; Huang, L.; Chen, X.; Yang, J.; Dong, M.; Talaat, M.; Elkholy, M.H. Distributed energy management of electric vehicle charging stations based on hierarchical pricing mechanism and aggregate feasible regions. Energy 2024, 291, 130332. [Google Scholar] [CrossRef]
- Alonso-Cepeda, A.; Villena-Ruiz, R.; Honrubia-Escribano, A.; Gómez-Lázaro, E. A Review on Electric Vehicles for Holistic Robust Integration in Cities: History, Legislation, Meta-Analysis of Technology and Grid Impact. Appl. Sci. 2024, 14, 7147. [Google Scholar] [CrossRef]
- Zhu, G.; Yan, G.; Garmroudi, D. Optimizing solar-wind hybrid energy systems for sustainable charging stations and commercial applications: A two-stage framework with ebola-inspired optimization. Expert Syst. Appl. 2024, 246, 123180. [Google Scholar] [CrossRef]
- Ding, B.; Li, Z.; Li, Z.; Xue, Y.; Chang, X.; Su, J.; Jin, X.; Sun, H. A CCP-based distributed cooperative operation strategy for multi-agent energy systems integrated with wind, solar, and buildings. Appl. Energy 2024, 365, 123275. [Google Scholar] [CrossRef]
- Zhang, H.; Li, Z.; Xue, Y.; Chang, X.; Su, J.; Wang, P.; Guo, Q.; Sun, H. A Stochastic Bi-level Optimal Allocation Approach of Intelligent Buildings Considering Energy Storage Sharing Services. IEEE Trans. Consum. Electron. 2024. [Google Scholar] [CrossRef]
- Sathish Kumar, D.; Premkumar, M.; Kumar, C.; Muyeen, S.M. Optimal scheduling algorithm for residential building distributed energy source systems using Levy flight and chaos-assisted artificial rabbits optimizer. Energy Rep. 2023, 9, 5721–5740. [Google Scholar] [CrossRef]
- Knosala, K.; Kotzur, L.; Röben, F.T.C.; Stenzel, P.; Blum, L.; Robinius, M.; Stolten, D. Hybrid Hydrogen Home Storage for Decentralized Energy Autonomy. Int. J. Hydrogen Energy 2021, 46, 21748–21763. [Google Scholar] [CrossRef]
- Cheraghi, R.; Hossein Jahangir, M. Multi-objective optimization of a hybrid renewable energy system supplying a residential building using NSGA-II and MOPSO algorithms. Energy Convers. Manag. 2023, 294, 117515. [Google Scholar] [CrossRef]
- Wu, Y.; Aziz, S.M.; Haque, M.H. Vehicle-to-home operation and multi-location charging of electric vehicles for energy cost optimisation of households with photovoltaic system and battery energy storage. Renew. Energy 2024, 221, 119729. [Google Scholar] [CrossRef]
- Almutairi, K.; Hosseini Dehshiri, S.S.; Hosseini Dehshiri, S.J.; Mostafaeipour, A.; Issakhov, A.; Techato, K. Use of a Hybrid Wind—Solar—Diesel—Battery Energy System to Power Buildings in Remote Areas: A Case Study. Sustainability 2021, 13, 8764. [Google Scholar] [CrossRef]
- Araoye, T.O.; Ashigwuike, E.C.; Mbunwe, M.J.; Bakinson, O.I.; Ozue, T.I. Techno-economic modeling and optimal sizing of autonomous hybrid microgrid renewable energy system for rural electrification sustainability using HOMER and grasshopper optimization algorithm. Renew. Energy 2024, 229, 120712. [Google Scholar] [CrossRef]
- Huy, T.H.B.; Truong Dinh, H.; Ngoc Vo, D.; Kim, D. Real-time energy scheduling for home energy management systems with an energy storage system and electric vehicle based on a supervised-learning-based strategy. Energy Convers. Manag. 2023, 292, 117340. [Google Scholar] [CrossRef]
- Mohammad, A.; Zuhaib, M.; Ashraf, I. An optimal home energy management system with integration of renewable energy and energy storage with home to grid capability. Int. J. Energy Res. 2022, 46, 8352–8366. [Google Scholar] [CrossRef]
- Mehrjerdi, H. Peer-to-peer home energy management incorporating hydrogen storage system and solar generating units. Renew. Energy 2020, 156, 183–192. [Google Scholar] [CrossRef]
- Ren, K.; Liu, J.; Wu, Z.; Liu, X.; Nie, Y.; Xu, H. A data-driven DRL-based home energy management system optimization framework considering uncertain household parameters. Appl. Energy 2024, 355, 122258. [Google Scholar] [CrossRef]
- Mahmoud, F.S.; Abdelhamid, A.M.; Al Sumaiti, A.; El-Sayed, A.-H.M.; Diab, A.A.Z. Sizing and Design of a PV-Wind-Fuel Cell Storage System Integrated into a Grid Considering the Uncertainty of Load Demand Using the Marine Predators Algorithm. Mathematics 2022, 10, 3708. [Google Scholar] [CrossRef]
- Smaoui, M.; Abdelkafi, A.; Krichen, L. Optimal sizing of stand-alone photovoltaic/wind/hydrogen hybrid system supplying a desalination unit. Sol. Energy 2015, 120, 263–276. [Google Scholar] [CrossRef]
- Maleki, A.; Askarzadeh, A. Artificial bee swarm optimization for optimum sizing of a stand-alone PV/WT/FC hybrid system considering LPSP concept. Sol. Energy 2014, 107, 227–235. [Google Scholar] [CrossRef]
- Ghenai, C.; Salameh, T.; Merabet, A. Technico-economic analysis of off grid solar PV/Fuel cell energy system for residential community in desert region. Int. J. Hydrogen Energy 2020, 45, 11460–11470. [Google Scholar] [CrossRef]
- Elkholy, M.H.; Elymany, M.; Metwally, H.; Farahat, M.A.; Senjyu, T.; Elsayed Lotfy, M. Design and implementation of a Real-time energy management system for an isolated Microgrid: Experimental validation. Appl. Energy 2022, 327, 120105. [Google Scholar] [CrossRef]
- Patel, A.; Singal, S.K. Economic analysis of integrated renewable energy system for electrification of remote rural area having scattered population. Int. J. Renew. Energy Res. 2018, 8, 523–539. [Google Scholar]
- Kumar, N.M.; Chopra, S.S.; Chand, A.A.; Elavarasan, R.M.; Shafiullah, G.M. Hybrid Renewable Energy Microgrid for a Residential Community: A Techno-Economic and Environmental Perspective in the Context of the SDG7. Sustainability 2020, 12, 3944. [Google Scholar] [CrossRef]
- Sadeghi, D.; Hesami Naghshbandy, A.; Bahramara, S. Optimal sizing of hybrid renewable energy systems in presence of electric vehicles using multi-objective particle swarm optimization. Energy 2020, 209, 118471. [Google Scholar] [CrossRef]
- Elkholy, M.H.; Elymany, M.; Ueda, S.; Halidou, I.T.; Fedayi, H.; Senjyu, T. Maximizing microgrid resilience: A two-stage AI-Enhanced system with an integrated backup system using a novel hybrid optimization algorithm. J. Clean. Prod. 2024, 446, 141281. [Google Scholar] [CrossRef]
- Zhang, N.; Yang, N.-C.; Liu, J.-H. Optimal Sizing of PV/Wind/Battery Hybrid Microgrids Considering Lifetime of Battery Banks. Energies 2021, 14, 6655. [Google Scholar] [CrossRef]
- Abualigah, L.; Elaziz, M.A.; Sumari, P.; Geem, Z.W.; Gandomi, A.H. Reptile Search Algorithm (RSA): A nature-inspired meta-heuristic optimizer. Expert Syst. Appl. 2022, 191, 116158. [Google Scholar] [CrossRef]
Disclaimer/Publisher’s Note: The statements, opinions and data contained in all publications are solely those of the individual author(s) and contributor(s) and not of MDPI and/or the editor(s). MDPI and/or the editor(s) disclaim responsibility for any injury to people or property resulting from any ideas, methods, instructions or products referred to in the content. |
© 2024 by the authors. Licensee MDPI, Basel, Switzerland. This article is an open access article distributed under the terms and conditions of the Creative Commons Attribution (CC BY) license (https://creativecommons.org/licenses/by/4.0/).

















