Abstract
Domain Generation Algorithms (DGAs) are algorithms present in most malware used by botnets and advanced persistent threats. These algorithms dynamically generate domain names to maintain and obfuscate communication between the infected device and the attacker’s command and control server. Since DGAs are used by many threats, it is extremely important to classify a given DGA according to the threat it is related to. In addition, as new threats emerge daily, classifier models tend to become obsolete over time. Deep neural networks tend to lose their classification ability when retrained with a dataset that is significantly different from the initial one, a phenomenon known as catastrophic forgetting. This work presents a computational scheme composed of a deep learning model based on CNN and natural language processing and an incremental learning technique for class increment through transfer learning to classify 60 DGA families and include a new family to the classifier model, training the model incrementally using some examples from known families, avoiding catastrophic forgetting and maintaining metric levels. The proposed methodology achieved an average precision of 86.75%, an average recall of 83.06%, and an average F1 score of 83.78% with the full dataset, and suffered minimal losses when applying the class increment.
1. Introduction
Botnets consist of groups of computers or devices infected with malware, which can be remotely controlled via a command and control (C2) server [1]. Attackers leverage botnets for various cyberattacks, such as distributed denial of service (DDoS) attacks, directing infected devices to target specific systems, or systematically extracting information from corporate and government networks [2]. Botnets use Domain Generating Algorithms (DGAs) as a strategy to maintain and obfuscate communication between a botclient and C2 servers. DGAs are codes embedded in most malware families that generate domain names. These domains are used to maintain communication between the infected machines and the C2 servers [3,4]. This approach allows the C2 servers to change their IP addresses without disrupting communication with the botnet. Consequently, DGAs enhance the resilience of communication between C2 servers and botnet members and improve the obfuscation of the C2 server’s location [1].
Attackers register numerous domains that are compatible with their DGAs. This strategy ensures that if one domain is block-listed for abuse, another can take its place. The vast number of DGA-generated domains makes using block lists impractical, as maintaining a list of thousands of domains can significantly hinder firewall performance [5].
One of the most significant cyberattacks that used DGA at some point in its lifecycle was the attack on SolarWinds [6] that occurred in 2020. This gained notoriety when hackers managed to gain unauthorized access to the source code of the Orion system, which is used for monitoring technological infrastructure. More than 18,000 SolarWinds customers installed versions infected with the Sunburst malware, including technology giants such as Microsoft, Intel, and Cisco. The Sunburst malware used an elaborate DGA mechanism [3] that, in addition to maintaining communication between the infected station and the C2 servers, was also capable of accurately identifying which infected station the information obtained came from. Therefore, identifying requests for DGA domains on a network or detecting them during registration can mitigate botnet-related threats, prevent potential attacks on corporate networks, and support proactive cybersecurity measures.
Approaches using deep neural networks have been used by researchers around the world to solve complex problems in a wide range of fields, from electrical engineering [7], to natural language processing and sentiment classification [8], and also in the area of cybersecurity.
In this context, numerous efforts have been made to detect these DGAs through automated methods utilizing artificial intelligence, with the most recent approaches typically employing deep learning techniques. Ref. [9] use the NetLab360 dataset, which encompasses approximately 35 DGA families, for their analysis of DGA examples. They encode the input characters into values ranging from 0 to 38 to derive the initial feature vector. A Convolutional Neural Network (CNN) model, concatenated with a BiLSTM network, is proposed to extract meta-features for DGA detection. The study reports an accuracy of 94.51%, a recall of 95.05%, and a precision of 93.11% for binary detection. In [4], researchers utilize pre-trained word embedding models, including BERT [10] and ELMo [11], to generate the initial feature vector from domain names. This initial vector is input into a CNN and then processed by a classifier, achieving a peak accuracy of 96.08%. Ref. [12] presents a model based on CNN and character-level embeddings, utilizing domain names converted to ASCII as input. Using the Majestic Million [13] dataset for legitimate domain examples and the NetLab360 [14] dataset for examples from 56 threat families, the model achieves an accuracy of 99.12% and a precision of 99.33%.
Considering the multitude of distinct threats, some recent efforts have concentrated on addressing the problem of classifying DGAs into families to ascertain the specific threat associated with a given DGA. In [15], the proposal was a hybrid model using transformers and CNN to classify around 50 DGA families in the NetLab360 dataset. The obtained results presented are a macro precision of 71.66% and a macro F1 score of 67.44%. Another work, Ref. [16], presents a study on multiclass classification involving 12 categories, comprising 11 word-based DGA families and legitimate examples. The proposed model utilizes a Bi-LSTM deep neural network, with input data derived from word embeddings. The study reports an F1 score of 94.40% for DGAs and 77.30% for the legitimate class. Therefore, recent DGA detection models exhibit performance metrics nearing ideal results, with accuracy rates surpassing 95%. The researchers in [17] address multiclass DGA classification and the problem of class imbalance using an approach based on a deep learning model and a transfer learning technique. The work addresses the issue of catastrophic forgetting in transfer learning between deep neural network models to mitigate the class imbalance problem.
However, recent studies focusing on the classification of these DGAs suggest that there is still room for improvement, especially with regard to the increase in classes. It can also be seen that all works start from a well-defined dataset, with a specific number of DGA families, and use the entire dataset to train and test their models.
Given the daily emergence of new threats and the resultant new DGA families, it would be highly valuable to incrementally retrain [18] a model that already exhibits adequate performance metrics. This approach should allow the model to identify new families without compromising its ability to classify previously known families and without requiring the use of all examples from all known families [19]. However, in artificial neural networks, there is a phenomenon known as catastrophic forgetting [20,21]. This occurs when a pre-trained model is retrained with a dataset different from the one originally used, leading to an abrupt update of all network parameters. Consequently, this results in a significant loss of the model’s prior classification capabilities.
In this study, a computational scheme is presented consisting of a deep learning model based on CNN and character-level embeddings for classifying DGAs into 61 known families and an incremental learning technique for class increment, allowing the pre-trained model to classify a new DGA family without losing the ability to classify previously known families. The proposed methodology was defined using transfer learning, incremental training, and a strategy for selecting examples for incremental training. This approach effectively mitigates the phenomenon of catastrophic forgetting. The main contributions of this article are as follows:
- Presents a computational scheme for DGA multiclass classification, with class increment, based on a deep learning model and a transfer learning class increment technique.
- Proposes a deep learning model based on CNN and character-level embedding for multiclass classification of DGAs.
- Demonstrates a technique for class increment for the proposed classifier model, using a few examples of known classes and avoiding catastrophic forgetting.
This work is organized as follows: Section 2 details the materials and methodology employed in data pre-processing, describes the datasets used, and describes the tools and technologies that supported this work, along with a description of the proposed model. Also in Section 2, the technique for class increment, avoiding catastrophic forgetting, is detailed. Section 3 presents the results obtained by the model in several tests, comparisons of different configurations of the proposed model, and results in relation to the existing literature in the classification of 61 DGA families. The results obtained with the application of the proposed technique for adding a new class to the previously trained model are also presented. Finally, Section 4 offers a discussion, conclusions, and proposals for future works.
2. Materials and Methods
This section outlines the methodology utilized for the development of the proposed model, including the pre-processing of datasets and the technologies employed. Section 2.1 describes the development environment and applied technologies, details the datasets and their pre-processing, and explains the division into training and testing sets. Section 2.2 elaborates on the proposed model, detailing each layer along with its functions and hyperparameters, and providing a summary to facilitate the reproduction of the experiment. Section 2.3 introduces the proposed class incremental learning technique, and Section 2.4 discusses the metrics used to evaluate the results obtained from training and testing the proposed model.
2.1. Development Environment and Datasets
To develop this work, we used a notebook Dell, acquired in Brazil, with 32 GB of RAM, 11th Generation Intel Core i5 processor with 12 processing cores, RTX 3050 GPU with 4 GB of graphics processing memory, 1 TB of storage in NVMe units, and 4 TB of storage in an external hard drive for processing data and building models, training algorithms, and analyzing results. All algorithms were developed using the Python 3.8 programming language with the help of the Pandas [22] and NumPy [23] libraries for manipulating the datasets. The Scikit-learn [24] library was used to present the model metrics and the processing stages of the datasets. The deep learning models were developed using the open-source TensorFlow 2.8 [25] library developed and maintained by Google. The notebooks containing the complete experiment have been published, thus allowing the complete reproduction of this work. The source code is available in the Data Availability Statement.
For the training and testing of the models proposed in this work, the DGArchive database maintained by the Fraunhofer Institute for Communication, Information Processing, and Ergonomics (FKIE) [26], a German institution focused on the development of technologies for the early detection and mitigation of risks, has been used as a source of algorithm-generated domain examples. The institute kindly provided us with access to its API, allowing us to query both historical DGA data and daily cataloged examples. Through the API, it collected examples of DGAs observed over a 15-day period, from 1 January to 15 January 2024, encompassing 122 DGA families. For the development of this work, only families with at least 1000 examples in the dataset were selected, reducing the number of families to 61. Table 1 presents the distribution of examples for each DGA family that make up the dataset used.
Table 1.
Distribution of examples by DGA family in the dataset.
Domain names were encoded character by character to ASCII code. The maximum length checked across the domain name samples was 70 characters, so smaller domain names were padded with zeros from the end to the maximum length. No data cleaning was necessary because the data received by the above-cited API was already tabulated, and the only input datum used was the domain name. No normalization or transformation was applied to the data to keep the model’s input data as close to reality as possible.
To train and test the proposed model, as well as the other models to compare the results, the dataset was separated in the proportion of 70% for training and 30% for testing into three different random states using the repeated holdout [27] principle to mitigate the impact of selection on results. For the class increment experiment, a family was selected and removed from the dataset; the remaining dataset was then separated into a proportion of 70% for training and 30% for testing. In this case, three families were chosen depending on the number of examples present in the dataset, namely Metastealer with 80,000 examples in the dataset, Suppobox with 10,350 examples in the dataset, and Darkshell with only 1049 examples available.
2.2. Proposed Model
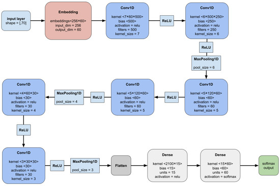
The proposed deep learning model, a fundamental part of the proposed computational scheme, is based on CNN and natural language-processing techniques, with its data input into a character-level embedding layer [12,28]. This receives an initial vector composed of 70 ASCII values relative to each character in the domain to be classified. The embedding layer then converts each value into a vector of 60 values, related to the context of that character in the domain name in question. The output of the embedding layer is then connected to a CNN structure that seeks to extract meta-features relevant to domain name classification from the 70 vectors of 60 values provided by the next higher layer. This CNN structure has six convolutional layers, in addition to relu and maxpooling layers. The output of the CNN structure is then connected to a flattened layer to adjust the shape of the data and then deliver it to a dense classifier. The last dense layer of the classification has a number of neurons equal to the number of classes for which the model is being trained and uses softmax as an activation function. This function assigns a floating point value to each output neuron, and the sum of these values will always be equal to 1 and the highest observed value represents the class to which the model classified the input example. Figure 1 presents a conceptual model of the proposed classifier model; the model itself is available in full in the Kaggle Notebook mentioned in Section 1.
Figure 1.
Proposed model concept.
2.2.1. Embedding Layer
Embedding layers are extensively utilized in natural language processing (NLP), where each word is represented by an array of floating point values [29,30]. These layers are trainable, enabling the network to learn the representation of each word. In this study, character-level embeddings are employed. Consequently, each character of a domain name, after being converted to its ASCII code, is processed by the embedding layer, where it is represented by a vector of 60 values. This feature vector, constructed by the embedding layer, is subsequently passed to the CNN component of the proposed model.
2.2.2. Deep Convolutional Neural Network
Convolutional neural networks (CNNs) can identify specific features in images with minimal pre-processing requirements [29,30]. In this work, the CNN component of the proposed model is designed to extract relevant features for the analyzed classes from the feature vector generated by the embedding layer at the model’s input. The model comprises six convolutional layers of varying dimensions, forming a deep CNN architecture.
2.2.3. Flatten and Dense Layers
The flattened layer was used after the convolutional component of the proposed model to reshape the feature vector generated by the previous layers, ensuring compatibility with the fully connected dense layers positioned at the end of the model. Finally, two fully connected layers, with 15 and n neurons, respectively, with n being the number of classes for which the model is being trained, serve as classifiers using the feature vector received from the flattened layer. The last dense layer uses softmax (Equation (1)) as the activation function; this returns values between 0 and 1 for each of the output neurons, whose sum will always be equal to 1, and the largest value is considered the class for which the model classified the example.
2.2.4. Hyperparameters and Model Concept
Another crucial aspect of the proposed model is the selection of hyperparameters. In deep learning models, hyperparameters are not learned during training but must be defined beforehand [31,32]. These parameters are set externally to the model and play a pivotal role in shaping the architecture and training process of the neural network. Unlike model parameters such as weights and biases, which are automatically adjusted by the optimization algorithm during training, hyperparameters are predetermined and have a direct impact on the model’s performance and behavior. The hyperparameters that were used to compile the proposed model are detailed in Table 2.
Table 2.
Hyperparameters used to compile the proposed model.
The L1 and L2 regularizers were employed to apply penalties to the layer parameters, which are added to the loss function to prevent overfitting [33]. The chosen values, 1 × 10−5 and 1 × 10−4, respectively, are sufficiently low to avoid a sudden impact on the training process. The Adam optimizer was selected due to its computational efficiency as a stochastic gradient descent method, particularly suitable for problems with a large number of parameters and data [34]. The ReLU activation function was chosen to increase the sparsity of the network by converting negative values to zero [30]. Additionally, the network’s learning rate was set to a low value, 1 × 10−4, to facilitate slower parameter updates and thereby aim for the best global minimum loss.
For an initial evaluation of the proposed model for classifying 61 DGA families, the dataset was separated in the proportion of 70% for training and 30% for testing three times, with different random states, for 10% validation of the training set was selectively selected with the validation_split function. For each selection, the model was trained for 20 epochs, the best validation accuracy was saved using the callback function, and then the test set prediction was performed. The results obtained in this initial experiment are presented in Section 3.
2.3. Class Incremental Learning Technique
This experiment was carried out in two stages. In the first stage, the examples of 60 of the 61 families present in the dataset were separated, reserving examples of one family to perform the class increment. The goal is to have a trained multiclass classifier presenting good metrics in the classification among the 60 DGA families and then, using a reduced number of examples of classes already known by the model, add a new class to the classifier, maintaining an adequate level of metrics.
The remaining group, with 60 families, was divided into proportions of 70% for training and 30% for testing. The proposed model was then trained by 20 epochs and the metrics were evaluated with the test set. For incremental training purposes, training set prediction has been run and 500 examples from each family that the model classified correctly were selected. This reduced set of examples represents about 3% of the initial training dataset and will be used to avoid catastrophic forgetting and guarantee the increment of the new class without the model losing its ability to classify known classes.
The trained multiclass model was then changed in its last layer, removing the last dense layer with 60 neurons and adding a dense layer with 61 neurons. From this moment on, incremental training occurs in two stages, in the first stage all layers of the model, except the last one of 61 neurons, are defined as non-trainable, and thus only the weights of the last layer will be updated, maintaining the weights of feature extractor layers without updating. The model is then trained for 20 epochs with the incremental training set, with 500 examples from each known class that were correctly classified by the model plus 70% of the examples from the new class. The test suite also receives the addition of 30% of the examples of the new class. After this incremental training step, all layers of the model were defined as trainable, and the learning rate set to 1 × 10−5, training the model one last time for another 20 epochs and performing the prediction on the test set. The complete process of the incremental learning technique through transfer learning is shown in Figure 2.
Figure 2.
Proposed class incremental learning by transfer learning process.
In the proposed methodology, stage f0 represents the classifier model before initial training. Stage f1 therefore represents the classifier model already trained to classify among 60 DGA families. In stage f2, the model has been trained incrementally, with 500 examples of each of the 60 families known by the model that were correctly classified added to 70% of the examples of the new family. At this stage, only the last layer of the model is trainable; all other layers are defined as non-trainable, and this is the first stage of incremental training. In stage f3, the classifier model was trained again, with all layers defined as trainable and a learning rate 10 times lower, to smoothly update the parameters of all layers. At all stages after each training, the metrics were checked to verify the effectiveness of the proposed methodology. The results obtained in the proposed class increment process performed with three different families are presented in Section 3.
2.4. Metrics and Evaluations
To evaluate the model, the most commonly accepted metrics for evaluating deep learning models was used: Precision (Prec.) (Equation (2)), Recall (Rec.) (Equation (3)), F1 score (F1) (Equation (4)). These metrics are obtained as follows:
where
- True Positive (TP): DGA classified correctly in its class;
- False Positive (FP): DGA from another class misclassified in a given class;
- False Negative (FN): DGA of one class misclassified into another class.
To evaluate the effectiveness of the proposed model and the application of NLP techniques to domain names, an additional model derived from the main model, which will be referred to as Model 1, was tested on the same dataset. One model without the embedding layer in the input will be referred to as Model 2. The basic structure of the two tested models is presented in Table 3. For better visualization, the Figure graphically presents the results obtained by the models compared in each of the metrics side by side. Additionally, five other models from recent works were trained and tested on the same dataset: the Bilbo model presented in [35], a model using the pre-trained transformer DistilBERT, a lighter and faster version of the BERT transformer proposed in [36], as well as simple CNN, CNN+LSTM, and RNN models proposed in [28].
Table 3.
Tested models and their basic structure.
The structures of the models tested for comparison were obtained from the GitHub repositories of each author, cited as supplementary material in their works. This direct comparison between the results is important to demonstrate the robustness of the proposed model and its alignment with the state-of-the-art research developed in this regard. Table 3 presents the basic structure of each of the works and models compared on the same training and test dataset.
To evaluate the effectiveness of applying the proposed class increment technique, Model 1 was subjected to training to classify among 60 DGA families and then a new family was added to the model using the proposed technique, and metrics in each of the training steps were noted. The metrics of the same Model 1 trained exclusively with the reduced dataset were also noted to compare results. This evaluation was repeated three times using three different DGA families as incremental classes, with different numbers of examples in the dataset, namely Metastealer with 80,000 examples, Suppobox with 10,350 examples, and Darkshell with 1049 examples in the dataset.
3. Results and Discussion
This section presents the results obtained by the two-step DGA classifier model. First, it was evaluated that the metrics obtained by the model trained with 70% of the examples contained in the dataset and tested with 30% of the examples. To make it possible to evaluate the impact of character-level embedding on the metrics obtained, the same tests were carried out with an altered version of the proposed model, called Model 1, removing the embedding layer. This model without the embedding layer is called Model 2. Also, to assess the model’s performance in relation to the state-of-the-art DGA classification efforts, five other models available in recent works were implemented, being trained and tested on the same dataset. In a second moment, Model 1 was subjected to the incremental training process to increase the class, as presented in Section 2.3.
3.1. Classic Train Evaluation
All models presented were trained and tested three times with random selections of data from the same dataset containing 61 DGA families in the order of 70% for training and 30% for testing. The precision, recall, and F1 score of each of the 61 families were recorded for each training and test. Table 4 presents the general average of the metrics among all DGA families during the tests carried out for each of the tested models.
Table 4.
Average of the metrics obtained by Model 1, Model 2, and other models in direct comparison to classifying 61 DGA families.
It is possible to observe that Model 1 obtained significantly higher metrics than the other models tested; on average, Model 1 presented a precision 20.73% higher than the average of the other models and 6.97% higher than the second best, which is Model 2; recall 24.72% higher than the average of the other models and 10.67% higher than the recall obtained by Model 2; and an F1 score 25% higher than the average of the other models, and 10.91% higher than the F1 score obtained by Model 2. It can also be seen that models based on convolutional neural networks obtained better metrics than the others. Therefore, in addition to obtaining metrics superior to the other models on the same set of data, Model 1 obtained, on average, metrics 9.52% higher than those obtained by Model 2, a model that did not use character-level embedding in the input data. For better visualization, Figure 3 graphically presents the results obtained by the models compared in each of the metrics side by side.
Figure 3.
Graphical comparison of the metrics obtained by the tested models.
A more detailed overview with results by family is presented in Appendix A. Table A1 presents the results obtained by Model 1 in the classification among the 61 DGA families. Table A2 presents the results obtained by Model 2 in classifying the 61 DGA families. Table A3 presents the results obtained by the Bilbo model in classifying the 61 DGA families. Table A4 presents the results obtained by the DistilBERT model in classifying each of the 61 DGA families. Table A5 presents the results per family obtained by the CNN model. Table A6 and Table A7 present the results obtained by the CNN+LSTM and RNN models, respectively, in classifying the 61 DGA families.
3.2. Class Incremental Learning Method
Once Model 1 proved to be robust, with metrics in line with the state-of-the-art, even surpassing metrics from published models, it began to verify the effectiveness of the proposed technique for class increment through transfer learning presented in Section 2.3. In this experiment, it was separated by a DGA family so that it could be used as an incremental class; that is, it would be included in the scope of classes known by the model already trained to classify the other classes. For this, it selected three DGA families, with different amounts of samples present in the dataset, namely Metastealer with 80,000 examples, Suppobox with 10,350 examples, and Darkshell with 1049 examples in the dataset. Three incremental training tests were carried out to increase the class using the proposed technique, and in each of the tests, a family was used as the incremental class.
For each of the tests, the averages of the general metrics were calculated at each of the training moments. In the initial stage, the metrics refer to the classifier trained to classify among 60 families. The first stage of incremental training consists of defining all layers of the model as not-trainable except the last one, editing the last layer by adding one more neuron so that the model can classify between 61 classes. Then, the classifier model was retrained with 500 examples of each of the known families that were correctly classified by the classifier in their previous state, along with 70% of the examples of the new family.
In the second stage of incremental training, the model has its layers defined as trainable again and training occurs with a learning rate of 1 × 10−5, 10 times lower than the training rate used in the initial training, to perform fine adjustments to the weights of the model for the classification of the 61 classes. To verify the effectiveness of incremental training and assess whether there was indeed a transfer of learning in incremental training, it was trained an identical model, from scratch, only with the reduced set of examples used in the two stages of incremental training. The average precision, recall, and F1 score among all families classified by the model in the initial stage, in each of the incremental training stages, and in the control training for each of the families used as an incremental class are presented in Table 5, Table 6 and Table 7.
Table 5.
Average of the metrics obtained by the proposed Model 1 during the incremental process using Metastealer as an incremental class.
Table 6.
Average of the metrics obtained by the proposed Model 1 during the incremental process using Suppobox as an incremental class.
Table 7.
Average of the metrics obtained by the proposed Model 1 during the incremental process using Darkshell as an incremental class.
Table 5 presents the general averages of precision, recall, and F1 score obtained when using the Metastealer class as an incremental class, for each of the incremental training steps of Model 1. The metrics extracted by each family are presented in Appendix A, Table A8 presents the metrics obtained by Model 1 for the initial training without the Metastealer family, Table A9 presents the results obtained by Model 1 after the first stage of incremental training, with examples of the new Metastealer class. Table A10 presents the results after the second training stage, and Table A11 shows the results of Model 1 trained exclusively on the reduced dataset.
Table 6 presents the general averages of precision, recall, and F1 score obtained when using the Suppobox class as an incremental class, for each of the incremental training steps of Model 1. The metrics extracted by each family are presented in Appendix A, Table A12 presents the metrics obtained by Model 1 for the initial training without the Metastealer family, Table A13 presents the results obtained by Model 1 after the first stage of incremental training, with examples of the new Metastealer class, Table A14 presents the results after the second training stage, and Table A15 shows the results of Model 1 trained exclusively on the reduced dataset.
Table 7 presents the general averages of precision, recall, and F1 score obtained when using the Darkshell class as an incremental class, for each of the incremental training steps of Model 1. The metrics extracted by each family are presented in Appendix A, Table A16 presents the metrics obtained by Model 1 for the initial training without the Metastealer family, Table A17 presents the results obtained by Model 1 after the first stage of incremental training, with examples of the new Metastealer class, Table A18 presents the results after the second training stage, and Table A19 shows the results of Model 1 trained exclusively on the reduced dataset.
Separating the Metastealer family, with 80,000 examples available, to be used as a new class, the initial average accuracy obtained by the model was 86.53% and at the end of the second stage of incremental training, with the new class added to the model, it was 81.27%; therefore, there was a loss of accuracy of 5.27%, but 22.07% higher compared to the accuracy of the model trained without transfer learning with the reduced set of examples. The recall in the initial stage of the model with 60 families was 80.54% and rose to 84.33% after the second stage of incremental training, a gain in this metric of 3.79%, and a gain of 10.38% compared to the trained model with no transfer of learning. The F1 score in the initial stage was 81.76% and became 81.27% at the end of the second stage of incremental class training, which is a loss of 0.49%, but a gain about the model trained from scratch without the incremental process of 18.76%.
When it was separated from the Suppobox family, with 10,350 examples in the dataset, as an incremental class, the initial average accuracy obtained by the model was 86.72% and at the end of the second step of incremental training, with the new class added to the model, it was 82.00%, therefore showing a loss of accuracy of 4.72%, but 24.84% higher compared to the accuracy of the model trained without transfer learning with the reduced set of examples. The recall in the initial stage of the model with 60 families was 82.53% and rose to 84.88% after the second stage of incremental training, showing a gain in this metric of 2.35% and a gain of 11.65% compared to the trained model without transfer learning. The F1 score in the initial stage was 82.79% and became 81.51% at the end of the second stage of incremental class training, showing a loss of 1.28%, but a gain in the model trained from scratch without the incremental process of 21.13%.
For tests using the Darkshell family, with 1049 examples in the dataset, as an incremental class, the initial average accuracy obtained by the model was 86.52% and at the end of the second step of incremental training, with the new class added to the model, was 81.56%, therefore showing a loss of accuracy of 4.96%, but 19.52% higher compared to the accuracy of the model trained without transfer learning with the reduced set of examples. The recall in the initial stage of the model with 60 families was 81.67% and rose to 85.88% after the second stage of incremental training. There was a gain in this metric of 4.31%, and a gain of 10.84% when compared to the trained model without transfer of learning. The F1 score in the initial stage was 82.77% and became 82.45% at the end of the second stage of incremental class training, showing a loss of 0.31%, but there was a gain in the model trained from scratch, without the incremental process of 17.15%.
4. Conclusions
This work presented a computational scheme for DGA classification, composed of a deep learning model based on deep convolutional neural network and natural language processing and a technique for class increment by transfer learning to allow the increment of a new DGA family to the multiclass classifier model, avoiding catastrophic forgetting and maintaining the levels of the class metrics already known by the model.
First, observing the results presented in Section 3, it is possible to see that the proposed Model 1 obtained metrics very well aligned with the state-of-the-art research related to the multiclass classification of DGA, including obtaining metrics superior to some models obtained from the literature in direct comparison, using the same dataset for training and testing. These results reinforce the robustness of the work presented and its positioning in recent literature for the classification of DGA. The results obtained by the proposed Model 1 were also superior, on average, by around 19.5% to the results obtained by Model 2, a modified model, without the embedding layer in the data input, thus demonstrating the impact of applying character-level embedding on the results of the models presented.
Regarding the class increment technique, it was noticed that, in general, the number of examples available for the new class that should be added to the model does not have a significant impact on the general metrics after applying the class increment technique by transfer learning, since the results obtained by the three families tested as an incremental class with different numbers of examples in the dataset were very close.
It is also possible to verify that the proposed class increment technique proved to be efficient, keeping the levels of the model’s metrics very close to those obtained at the time of initial training, and also much higher than the metrics obtained by the model trained exclusively with the reduced dataset, which reinforces the thesis that there was transfer of learning during the class increase process. Likewise, it can be concluded that the presented technique proved to be efficient in avoiding catastrophic forgetting in the incremental training of the proposed model for classifying examples from 61 DGA families.
Thus, the proposed computational scheme, combining the proposed deep learning model with the presented class increment technique, proved to be efficient both in classifying DGA families and robust and reliable in incrementing a new family to the multiclass classifier, avoiding catastrophic forgetting satisfactorily and keeping metrics balanced and at high levels.
For future work, the application of deep neural network techniques and models to seek better results in DGA multiclass classification can be suggested, since the general metrics are not yet at levels close to the limit, performing at around 80%. For example, the application of Large Language Models (LLMs), which have presented outstanding results in the area of Natural Language Processing (NLP). Possibly, Graph Neural Networks (GNNs) could be an innovative alternative to searching for relationships (edges) between domain names (vertices) of the same family. It would also be interesting to apply unsupervised learning techniques in order to find the occurrence of new DGA families in an automated way. This work presented results obtained with the increment of a class to a previously trained model. It may be interesting to evaluate the degradation of the metrics with the increment of more than one class. The integration of classifier models in real-world environments, through Passive DNS, would also be an interesting initiative, in order to observe and validate the performance of artificial intelligence models in a real environment.
Author Contributions
Conceptualization, J.R.G. and A.M.C.; methodology, J.R.G.; software, J.R.G.; validation, J.R.G., A.M.C. and L.A.N.; formal analysis, J.R.G., A.M.C. and L.A.N.; investigation, J.R.G. and A.M.C.; resources, J.R.G., A.M.C. and L.A.N.; data curation, J.R.G.; writing—original draft preparation, J.R.G.; writing—review and editing, J.R.G., A.M.C. and L.A.N.; visualization, J.R.G., A.M.C. and L.A.N.; supervision, A.M.C. and L.A.N.; project administration, A.M.C.; funding acquisition, A.M.C. and L.A.N. All authors have read and agreed to the published version of the manuscript.
Funding
This research was financed in part by the National Council for Scientific and Technological Development CNPq (Grant #313643/2021-0), and NIC.BR—Núcleo de Informação e Coordenação do Ponto BR (Grant FUNDUNESP #3467/2023).
Institutional Review Board Statement
Not applicable.
Informed Consent Statement
Not applicable.
Data Availability Statement
The codes with the DGA multiclass classification experiment, the proposed models, and the codes of the compared models, as well as the dataset used, are published and available at https://www.kaggle.com/code/rafaelgregrio/multiclass-dga-classification-models-comparison (accessed on 16 August 2024). The codes referring to the class increment process by transfer learning, the results obtained, and the dataset used are available at https://www.kaggle.com/code/rafaelgregrio/multiclass-classifier-incremental-learning-dga (accessed on 16 August 2024).
Acknowledgments
We greatly thank the Fraunhofer Institute for Communication, Information Processing, and Ergonomics (FKIE) for providing access to the DGA feeds used in this work.
Conflicts of Interest
The authors declare no conflicts of interest.
Abbreviations
The following abbreviations are used in this manuscript:
| BiLSTM | Bidirational Long Short-Term Memory |
| CNN | Convolutional Neural Network |
| C2 | Command and Control |
| DGA | Domain Generation Algorithm |
| GNN | Graph Neural Network |
| LLM | Large Language Models |
| NLP | Natural Language Processing |
Appendix A
Table A1.
Model 1 on classic training method precision, recall, and F1 score of each of the 61 DGA family.
Table A1.
Model 1 on classic training method precision, recall, and F1 score of each of the 61 DGA family.
| Family | Prec. | Rec. | F1 | Family | Prec. | Rec. | F1 |
|---|---|---|---|---|---|---|---|
| bamital | 99.86% | 100.00% | 99.93% | orchard | 99.56% | 99.27% | 99.41% |
| banjori | 99.56% | 100.00% | 99.78% | padcrypt | 98.38% | 97.05% | 97.71% |
| bazarloader | 99.96% | 100.00% | 99.98% | phorpiex | 94.00% | 79.34% | 86.02% |
| chinad | 99.77% | 99.41% | 99.59% | pitou | 98.86% | 97.51% | 98.18% |
| conficker | 57.82% | 28.75% | 38.25% | proslikefan | 85.57% | 14.08% | 23.91% |
| corebot | 99.30% | 99.34% | 99.31% | pseudoman | 77.67% | 91.23% | 83.88% |
| cryptolocker | 55.66% | 44.31% | 49.32% | pushdo | 94.77% | 97.22% | 95.93% |
| darkshell | 99.89% | 100.00% | 99.94% | pushdotid | 91.84% | 98.59% | 95.09% |
| darkwatchman | 99.94% | 100.00% | 99.97% | pykspa2s | 97.07% | 98.65% | 97.85% |
| dircrypt | 0.00% | 0.00% | 0.00% | qadars | 98.98% | 98.89% | 98.94% |
| dyre | 99.96% | 100.00% | 99.98% | qakbot | 71.23% | 74.64% | 72.89% |
| ebury | 99.22% | 99.11% | 99.17% | qsnatch | 98.28% | 98.62% | 98.45% |
| emotet | 92.88% | 99.65% | 96.14% | ramdo | 99.39% | 99.98% | 99.68% |
| flubot | 90.51% | 95.16% | 92.77% | ramnit | 55.25% | 60.23% | 57.62% |
| fobber | 43.74% | 15.40% | 22.49% | ranbyus | 81.68% | 94.05% | 87.40% |
| gameover | 99.97% | 99.99% | 99.98% | rovnix | 99.38% | 97.72% | 98.54% |
| gameover_p2p | 95.55% | 54.28% | 69.22% | shifu | 80.09% | 94.84% | 86.78% |
| gozi | 88.01% | 68.44% | 76.99% | simda | 99.18% | 99.80% | 99.49% |
| grandoreiro | 99.58% | 99.89% | 99.74% | sphinx | 39.98% | 41.19% | 40.32% |
| locky | 78.37% | 39.95% | 52.87% | suppobox | 97.72% | 99.68% | 98.69% |
| m0yvtdd | 54.61% | 67.68% | 59.34% | symmi | 99.83% | 99.93% | 99.88% |
| metastealer | 99.94% | 100.00% | 99.97% | tinba | 94.21% | 99.29% | 96.69% |
| monerominer | 99.95% | 100.00% | 99.97% | tinyfluff | 99.93% | 99.90% | 99.91% |
| murofet | 78.90% | 94.90% | 86.15% | tinynuke | 99.44% | 100.00% | 99.72% |
| murofetweekly | 99.85% | 99.56% | 99.70% | tufik | 0.00% | 0.00% | 0.00% |
| mydoom | 90.36% | 92.24% | 91.21% | urlzone | 97.40% | 92.34% | 94.80% |
| necro | 99.47% | 98.89% | 99.18% | vawtrak | 87.03% | 75.70% | 80.90% |
| necurs | 94.21% | 88.53% | 91.28% | virut | 99.65% | 99.99% | 99.82% |
| ngioweb | 96.19% | 93.26% | 94.68% | xxhex | 99.90% | 99.98% | 99.94% |
| nymaim | 54.71% | 19.67% | 28.90% | zloader | 94.75% | 99.80% | 97.21% |
| nymaim2 | 93.19% | 68.81% | 79.15% | Average | 86.75% | 83.06% | 83.78% |
Table A2.
Model 2 on classic training method precision, recall, and F1 score of each of the 61 DGA family.
Table A2.
Model 2 on classic training method precision, recall, and F1 score of each of the 61 DGA family.
| Family | Prec. | Rec. | F1 | Family | Prec. | Rec. | F1 |
|---|---|---|---|---|---|---|---|
| bamital | 99.71% | 99.93% | 99.82% | orchard | 99.02% | 99.11% | 99.06% |
| banjori | 98.55% | 99.96% | 99.25% | padcrypt | 87.76% | 82.19% | 84.01% |
| bazarloader | 99.99% | 100.00% | 100.00% | phorpiex | 48.84% | 3.04% | 5.67% |
| chinad | 99.68% | 99.37% | 99.52% | pitou | 84.30% | 93.22% | 88.26% |
| conficker | 63.38% | 19.32% | 29.56% | proslikefan | 74.66% | 8.29% | 14.74% |
| corebot | 95.16% | 90.31% | 92.65% | pseudoman | 59.74% | 95.06% | 73.34% |
| cryptolocker | 64.92% | 27.52% | 38.57% | pushdo | 88.20% | 68.96% | 77.38% |
| darkshell | 99.90% | 100.00% | 99.95% | pushdotid | 47.97% | 65.56% | 55.29% |
| darkwatchman | 99.95% | 100.00% | 99.98% | pykspa2s | 82.88% | 86.63% | 84.60% |
| dircrypt | 0.00% | 0.00% | 0.00% | qadars | 78.75% | 65.90% | 71.18% |
| dyre | 99.97% | 100.00% | 99.99% | qakbot | 70.71% | 63.89% | 67.09% |
| ebury | 98.10% | 99.66% | 98.87% | qsnatch | 98.35% | 98.42% | 98.39% |
| emotet | 91.66% | 99.58% | 95.45% | ramdo | 69.18% | 77.16% | 72.87% |
| flubot | 88.38% | 94.02% | 91.10% | ramnit | 42.62% | 53.00% | 47.15% |
| fobber | 7.21% | 0.43% | 0.82% | ranbyus | 77.06% | 92.58% | 84.10% |
| gameover | 99.82% | 99.89% | 99.86% | rovnix | 98.55% | 96.99% | 97.76% |
| gameover_p2p | 91.09% | 52.46% | 66.54% | shifu | 79.48% | 33.84% | 47.47% |
| gozi | 77.12% | 8.81% | 15.57% | simda | 77.36% | 97.57% | 86.27% |
| grandoreiro | 99.10% | 99.16% | 99.13% | sphinx | 43.02% | 13.71% | 17.18% |
| locky | 78.77% | 34.10% | 47.47% | suppobox | 64.08% | 67.10% | 64.79% |
| m0yvtdd | 44.48% | 88.82% | 59.13% | symmi | 99.38% | 100.00% | 99.69% |
| metastealer | 99.76% | 100.00% | 99.88% | tinba | 88.48% | 99.31% | 93.58% |
| monerominer | 99.97% | 100.00% | 99.98% | tinyfluff | 99.65% | 99.87% | 99.76% |
| murofet | 74.33% | 94.47% | 83.20% | tinynuke | 99.73% | 100.00% | 99.87% |
| murofetweekly | 99.71% | 99.45% | 99.57% | tufik | 0.00% | 0.00% | 0.00% |
| mydoom | 60.14% | 41.17% | 48.69% | urlzone | 92.36% | 88.43% | 90.33% |
| necro | 99.11% | 94.77% | 96.89% | vawtrak | 64.96% | 20.58% | 30.57% |
| necurs | 92.14% | 84.74% | 88.28% | virut | 99.69% | 100.00% | 99.84% |
| ngioweb | 95.92% | 71.51% | 81.93% | xxhex | 99.90% | 99.92% | 99.91% |
| nymaim | 46.82% | 9.30% | 15.38% | zloader | 90.74% | 99.89% | 95.09% |
| nymaim2 | 94.33% | 37.03% | 53.11% | Average | 79.78% | 72.39% | 72.87% |
Table A3.
Bilbo on classic training method precision, recall, and F1 score of each of the 61 DGA family.
Table A3.
Bilbo on classic training method precision, recall, and F1 score of each of the 61 DGA family.
| Family | Prec. | Rec. | F1 | Family | Prec. | Rec. | F1 |
|---|---|---|---|---|---|---|---|
| bamital | 99.63% | 62.49% | 75.31% | orchard | 92.61% | 19.95% | 32.15% |
| banjori | 78.91% | 94.73% | 86.04% | padcrypt | 88.59% | 87.07% | 87.78% |
| bazarloader | 98.26% | 99.32% | 98.79% | phorpiex | 0.00% | 0.00% | 0.00% |
| chinad | 98.82% | 99.38% | 99.10% | pitou | 75.70% | 34.76% | 45.16% |
| conficker | 14.65% | 0.58% | 1.11% | proslikefan | 0.00% | 0.00% | 0.00% |
| corebot | 96.39% | 85.58% | 90.65% | pseudoman | 34.53% | 2.74% | 5.07% |
| cryptolocker | 55.01% | 16.25% | 24.97% | pushdo | 52.81% | 21.77% | 28.03% |
| darkshell | 89.44% | 82.97% | 86.07% | pushdotid | 20.60% | 53.77% | 29.73% |
| darkwatchman | 85.77% | 100.00% | 92.34% | pykspa2s | 45.83% | 8.28% | 13.14% |
| dircrypt | 0.00% | 0.00% | 0.00% | qadars | 99.40% | 77.19% | 86.89% |
| dyre | 99.95% | 100.00% | 99.98% | qakbot | 56.46% | 59.50% | 57.94% |
| ebury | 94.38% | 75.73% | 84.02% | qsnatch | 90.65% | 98.76% | 94.53% |
| emotet | 0.00% | 0.00% | 0.00% | ramdo | 79.18% | 80.91% | 79.95% |
| flubot | 78.51% | 92.21% | 84.77% | ramnit | 16.29% | 8.57% | 11.23% |
| fobber | 0.00% | 0.00% | 0.00% | ranbyus | 61.49% | 89.22% | 72.81% |
| gameover | 99.83% | 100.00% | 99.91% | rovnix | 87.07% | 91.01% | 88.98% |
| gameover_p2p | 95.75% | 28.09% | 43.31% | shifu | 0.00% | 0.00% | 0.00% |
| gozi | 68.27% | 27.34% | 38.61% | simda | 55.89% | 81.17% | 66.20% |
| grandoreiro | 99.79% | 95.87% | 97.79% | sphinx | 31.29% | 34.51% | 32.56% |
| locky | 57.67% | 2.65% | 5.02% | suppobox | 65.30% | 82.98% | 73.00% |
| m0yvtdd | 0.00% | 0.00% | 0.00% | symmi | 95.10% | 99.90% | 97.44% |
| metastealer | 99.98% | 98.77% | 99.37% | tinba | 84.40% | 99.51% | 91.33% |
| monerominer | 99.85% | 100.00% | 99.92% | tinyfluff | 99.60% | 99.82% | 99.71% |
| murofet | 71.48% | 97.20% | 82.36% | tinynuke | 76.87% | 100.00% | 86.67% |
| murofetweekly | 99.70% | 98.93% | 99.32% | tufik | 0.00% | 0.00% | 0.00% |
| mydoom | 0.00% | 0.00% | 0.00% | urlzone | 93.93% | 92.02% | 92.97% |
| necro | 100.00% | 98.10% | 99.04% | vawtrak | 0.00% | 0.00% | 0.00% |
| necurs | 72.80% | 66.00% | 69.22% | virut | 99.48% | 99.99% | 99.73% |
| ngioweb | 93.55% | 71.35% | 80.91% | xxhex | 98.97% | 100.00% | 99.48% |
| nymaim | 0.00% | 0.00% | 0.00% | zloader | 79.64% | 97.73% | 87.73% |
| nymaim2 | 97.49% | 36.81% | 53.38% | Average | 64.39% | 58.22% | 58.22% |
Table A4.
DistilBERT on classic training method precision, recall, and F1 score of each of the 61 DGA family.
Table A4.
DistilBERT on classic training method precision, recall, and F1 score of each of the 61 DGA family.
| Family | Prec. | Rec. | F1 | Family | Prec. | Rec. | F1 |
|---|---|---|---|---|---|---|---|
| bamital | 0.00% | 0.00% | 0.00% | orchard | 87.46% | 17.54% | 28.78% |
| banjori | 89.00% | 73.64% | 80.54% | padcrypt | 79.43% | 69.77% | 73.32% |
| bazarloader | 99.37% | 98.10% | 98.72% | phorpiex | 85.97% | 30.49% | 44.94% |
| chinad | 0.00% | 0.00% | 0.00% | pitou | 79.66% | 27.28% | 38.90% |
| conficker | 26.80% | 5.41% | 8.32% | proslikefan | 95.24% | 0.81% | 1.58% |
| corebot | 33.33% | 0.02% | 0.04% | pseudoman | 60.55% | 25.57% | 35.92% |
| cryptolocker | 0.00% | 0.00% | 0.00% | pushdo | 73.68% | 80.67% | 76.94% |
| darkshell | 93.32% | 54.78% | 68.88% | pushdotid | 47.76% | 14.39% | 21.70% |
| darkwatchman | 93.50% | 97.32% | 95.37% | pykspa2s | 62.18% | 28.82% | 38.58% |
| dircrypt | 0.00% | 0.00% | 0.00% | qadars | 78.73% | 0.72% | 1.43% |
| dyre | 82.71% | 42.22% | 55.62% | qakbot | 42.74% | 15.65% | 22.79% |
| ebury | 16.67% | 0.06% | 0.11% | qsnatch | 92.26% | 92.63% | 92.44% |
| emotet | 0.00% | 0.00% | 0.00% | ramdo | 33.33% | 0.02% | 0.04% |
| flubot | 24.86% | 1.41% | 2.35% | ramnit | 29.15% | 5.15% | 8.70% |
| fobber | 5.13% | 0.10% | 0.20% | ranbyus | 0.00% | 0.00% | 0.00% |
| gameover | 76.76% | 96.06% | 85.32% | rovnix | 0.00% | 0.00% | 0.00% |
| gameover_p2p | 0.00% | 0.00% | 0.00% | shifu | 53.94% | 44.41% | 47.51% |
| gozi | 89.12% | 29.29% | 43.71% | simda | 70.53% | 91.50% | 79.64% |
| grandoreiro | 88.61% | 78.56% | 83.28% | sphinx | 0.00% | 0.00% | 0.00% |
| locky | 47.76% | 0.73% | 1.43% | suppobox | 93.27% | 98.08% | 95.61% |
| m0yvtdd | 43.81% | 54.23% | 47.89% | symmi | 90.74% | 72.72% | 80.49% |
| metastealer | 72.33% | 98.84% | 83.47% | tinba | 39.85% | 74.88% | 51.89% |
| monerominer | 73.05% | 97.49% | 83.47% | tinyfluff | 95.35% | 98.83% | 97.06% |
| murofet | 40.29% | 77.02% | 52.65% | tinynuke | 0.00% | 0.00% | 0.00% |
| murofetweekly | 59.77% | 6.50% | 10.79% | tufik | 0.00% | 0.00% | 0.00% |
| mydoom | 87.77% | 35.99% | 49.61% | urlzone | 66.29% | 30.45% | 40.41% |
| necro | 33.33% | 0.02% | 0.05% | vawtrak | 91.39% | 4.54% | 8.56% |
| necurs | 35.76% | 35.90% | 35.72% | virut | 90.91% | 100.00% | 95.24% |
| ngioweb | 96.83% | 79.41% | 87.26% | xxhex | 97.60% | 99.93% | 98.75% |
| nymaim | 32.21% | 1.98% | 3.62% | zloader | 0.00% | 0.00% | 0.00% |
| nymaim2 | 95.96% | 45.89% | 61.49% | Average | 53.71% | 36.65% | 38.05% |
Table A5.
CNN on classic training method precision, recall, and F1 score of each of the 61 DGA family.
Table A5.
CNN on classic training method precision, recall, and F1 score of each of the 61 DGA family.
| Family | Prec. | Rec. | F1 | Family | Prec. | Rec. | F1 |
|---|---|---|---|---|---|---|---|
| bamital | 98.95% | 96.29% | 97.60% | orchard | 94.39% | 62.04% | 74.47% |
| banjori | 96.41% | 99.75% | 98.05% | padcrypt | 87.22% | 78.24% | 82.40% |
| bazarloader | 100.00% | 100.00% | 100.00% | phorpiex | 85.13% | 31.99% | 46.31% |
| chinad | 81.41% | 84.78% | 83.03% | pitou | 89.46% | 80.30% | 84.61% |
| conficker | 41.25% | 22.89% | 29.39% | proslikefan | 91.65% | 7.81% | 14.37% |
| corebot | 94.92% | 84.38% | 89.23% | pseudoman | 59.10% | 30.52% | 39.91% |
| cryptolocker | 68.29% | 18.66% | 29.11% | pushdo | 82.52% | 90.42% | 86.26% |
| darkshell | 97.73% | 98.01% | 97.85% | pushdotid | 76.74% | 77.74% | 77.17% |
| darkwatchman | 99.57% | 100.00% | 99.79% | pykspa2s | 81.52% | 83.22% | 82.35% |
| dircrypt | 0.00% | 0.00% | 0.00% | qadars | 94.25% | 88.29% | 91.15% |
| dyre | 99.89% | 100.00% | 99.94% | qakbot | 63.71% | 63.25% | 63.47% |
| ebury | 94.24% | 81.40% | 87.19% | qsnatch | 96.85% | 98.02% | 97.43% |
| emotet | 61.90% | 87.81% | 72.47% | ramdo | 97.76% | 99.91% | 98.82% |
| flubot | 68.14% | 81.04% | 74.01% | ramnit | 37.28% | 24.96% | 29.87% |
| fobber | 0.00% | 0.00% | 0.00% | ranbyus | 63.88% | 58.33% | 60.91% |
| gameover | 98.49% | 99.49% | 98.99% | rovnix | 44.44% | 0.12% | 0.23% |
| gameover_p2p | 86.51% | 15.51% | 26.17% | shifu | 56.35% | 76.53% | 64.76% |
| gozi | 77.20% | 37.79% | 50.42% | simda | 92.11% | 98.86% | 95.36% |
| grandoreiro | 95.42% | 89.93% | 92.47% | sphinx | 0.00% | 0.00% | 0.00% |
| locky | 73.41% | 33.14% | 45.59% | suppobox | 84.70% | 95.31% | 89.66% |
| m0yvtdd | 45.86% | 76.42% | 57.28% | symmi | 99.78% | 100.00% | 99.89% |
| metastealer | 99.87% | 100.00% | 99.93% | tinba | 76.55% | 92.01% | 83.57% |
| monerominer | 99.53% | 99.96% | 99.75% | tinyfluff | 98.23% | 99.80% | 99.01% |
| murofet | 69.87% | 89.85% | 78.61% | tinynuke | 99.62% | 100.00% | 99.81% |
| murofetweekly | 96.34% | 77.99% | 85.13% | tufik | 0.00% | 0.00% | 0.00% |
| mydoom | 85.39% | 36.06% | 50.23% | urlzone | 94.21% | 91.48% | 92.82% |
| necro | 99.00% | 93.39% | 96.10% | vawtrak | 48.56% | 31.12% | 37.90% |
| necurs | 92.32% | 79.20% | 85.26% | virut | 98.38% | 99.98% | 99.17% |
| ngioweb | 92.40% | 82.23% | 87.02% | xxhex | 99.50% | 99.93% | 99.71% |
| nymaim | 53.02% | 13.62% | 21.64% | zloader | 47.61% | 77.75% | 59.03% |
| nymaim2 | 91.62% | 53.80% | 67.60% | Average | 77.06% | 68.38% | 69.68% |
Table A6.
CNN+LSTM on classic training method precision, recall, and F1 score of each of the 61 DGA family.
Table A6.
CNN+LSTM on classic training method precision, recall, and F1 score of each of the 61 DGA family.
| Family | Prec. | Rec. | F1 | Family | Prec. | Rec. | F1 |
|---|---|---|---|---|---|---|---|
| bamital | 99.29% | 89.25% | 93.81% | orchard | 93.47% | 94.41% | 93.84% |
| banjori | 95.05% | 99.97% | 97.45% | padcrypt | 73.10% | 82.20% | 76.39% |
| bazarloader | 99.99% | 99.95% | 99.97% | phorpiex | 18.18% | 0.48% | 0.94% |
| chinad | 98.99% | 98.81% | 98.89% | pitou | 87.62% | 51.62% | 63.14% |
| conficker | 28.38% | 16.63% | 20.76% | proslikefan | 3.70% | 0.06% | 0.11% |
| corebot | 95.37% | 93.57% | 94.44% | pseudoman | 34.73% | 72.96% | 45.78% |
| cryptolocker | 48.64% | 37.84% | 42.26% | pushdo | 76.40% | 83.82% | 79.76% |
| darkshell | 91.02% | 82.52% | 86.53% | pushdotid | 48.33% | 66.89% | 55.98% |
| darkwatchman | 99.39% | 99.32% | 99.35% | pykspa2s | 67.89% | 73.99% | 70.35% |
| dircrypt | 0.00% | 0.00% | 0.00% | qadars | 90.96% | 80.37% | 85.19% |
| dyre | 100.00% | 100.00% | 100.00% | qakbot | 70.31% | 68.79% | 69.50% |
| ebury | 96.02% | 95.53% | 95.76% | qsnatch | 96.98% | 97.47% | 97.21% |
| emotet | 80.78% | 97.59% | 88.31% | ramdo | 93.79% | 99.59% | 96.57% |
| flubot | 87.28% | 95.22% | 91.05% | ramnit | 46.68% | 56.95% | 51.14% |
| fobber | 12.12% | 0.21% | 0.42% | ranbyus | 77.53% | 91.03% | 83.74% |
| gameover | 99.92% | 99.94% | 99.93% | rovnix | 97.52% | 95.96% | 96.72% |
| gameover_p2p | 92.45% | 43.45% | 58.92% | shifu | 63.18% | 60.61% | 60.68% |
| gozi | 77.80% | 33.69% | 45.86% | simda | 84.84% | 97.62% | 90.77% |
| grandoreiro | 96.68% | 98.14% | 97.39% | sphinx | 34.96% | 30.48% | 30.74% |
| locky | 35.11% | 3.77% | 6.79% | suppobox | 73.71% | 87.09% | 79.82% |
| m0yvtdd | 50.82% | 29.90% | 37.29% | symmi | 98.04% | 99.83% | 98.92% |
| metastealer | 99.88% | 99.99% | 99.93% | tinba | 92.46% | 99.26% | 95.74% |
| monerominer | 99.85% | 99.94% | 99.90% | tinyfluff | 98.82% | 99.57% | 99.19% |
| murofet | 78.21% | 92.46% | 84.68% | tinynuke | 92.25% | 99.51% | 95.65% |
| murofetweekly | 99.96% | 99.70% | 99.83% | tufik | 0.00% | 0.00% | 0.00% |
| mydoom | 0.00% | 0.00% | 0.00% | urlzone | 95.39% | 90.20% | 92.71% |
| necro | 99.78% | 96.62% | 98.18% | vawtrak | 22.94% | 4.66% | 7.40% |
| necurs | 89.64% | 86.30% | 87.94% | virut | 99.66% | 100.00% | 99.83% |
| ngioweb | 96.56% | 67.51% | 79.46% | xxhex | 99.47% | 99.73% | 99.60% |
| nymaim | 32.12% | 1.62% | 3.03% | zloader | 94.24% | 99.59% | 96.84% |
| nymaim2 | 95.15% | 42.99% | 59.22% | Average | 73.83% | 70.28% | 70.19% |
Table A7.
RNN on classic training method precision, recall, and F1 score of each of the 61 DGA family.
Table A7.
RNN on classic training method precision, recall, and F1 score of each of the 61 DGA family.
| Family | Prec. | Rec. | F1 | Family | Prec. | Rec. | F1 |
|---|---|---|---|---|---|---|---|
| bamital | 56.79% | 30.52% | 37.44% | orchard | 54.47% | 14.80% | 23.19% |
| banjori | 49.10% | 51.23% | 49.98% | padcrypt | 47.09% | 36.13% | 39.60% |
| bazarloader | 90.66% | 98.45% | 94.07% | phorpiex | 0.00% | 0.00% | 0.00% |
| chinad | 71.62% | 69.84% | 70.44% | pitou | 54.09% | 24.75% | 30.21% |
| conficker | 12.19% | 5.52% | 6.60% | proslikefan | 0.00% | 0.00% | 0.00% |
| corebot | 69.34% | 44.36% | 47.49% | pseudoman | 11.27% | 7.22% | 8.80% |
| cryptolocker | 24.08% | 11.44% | 15.47% | pushdo | 27.26% | 20.29% | 23.27% |
| darkshell | 32.30% | 17.44% | 22.66% | pushdotid | 20.34% | 21.05% | 18.41% |
| darkwatchman | 78.20% | 93.95% | 85.35% | pykspa2s | 15.14% | 2.64% | 4.50% |
| dircrypt | 0.00% | 0.00% | 0.00% | qadars | 51.40% | 48.05% | 49.62% |
| dyre | 91.88% | 99.93% | 95.40% | qakbot | 47.51% | 46.58% | 46.40% |
| ebury | 57.40% | 40.75% | 47.52% | qsnatch | 92.52% | 90.89% | 91.34% |
| emotet | 49.51% | 59.78% | 54.12% | ramdo | 60.67% | 62.16% | 61.38% |
| flubot | 76.25% | 86.30% | 80.67% | ramnit | 14.08% | 14.13% | 14.10% |
| fobber | 0.00% | 0.00% | 0.00% | ranbyus | 65.71% | 76.18% | 69.83% |
| gameover | 99.09% | 99.59% | 99.34% | rovnix | 65.38% | 62.70% | 64.00% |
| gameover_p2p | 29.71% | 5.78% | 9.68% | shifu | 22.39% | 15.64% | 16.71% |
| gozi | 22.27% | 8.66% | 12.47% | simda | 66.55% | 75.76% | 70.81% |
| grandoreiro | 54.92% | 50.29% | 52.25% | sphinx | 19.54% | 4.59% | 7.07% |
| locky | 0.00% | 0.00% | 0.00% | suppobox | 21.87% | 23.63% | 22.72% |
| m0yvtdd | 2.08% | 0.13% | 0.24% | symmi | 58.55% | 57.59% | 58.06% |
| metastealer | 97.49% | 99.99% | 98.69% | tinba | 80.52% | 98.99% | 88.57% |
| monerominer | 86.79% | 94.41% | 90.10% | tinyfluff | 93.89% | 99.59% | 96.52% |
| murofet | 63.39% | 90.67% | 74.55% | tinynuke | 80.71% | 62.32% | 53.67% |
| murofetweekly | 89.09% | 89.88% | 88.01% | tufik | 0.00% | 0.00% | 0.00% |
| mydoom | 0.00% | 0.00% | 0.00% | urlzone | 75.66% | 84.37% | 79.44% |
| necro | 65.09% | 59.39% | 62.06% | vawtrak | 0.00% | 0.00% | 0.00% |
| necurs | 57.35% | 67.88% | 61.80% | virut | 97.99% | 100.00% | 98.97% |
| ngioweb | 58.53% | 22.95% | 28.53% | xxhex | 66.07% | 65.84% | 65.96% |
| nymaim | 7.41% | 0.04% | 0.08% | zloader | 57.51% | 63.66% | 60.36% |
| nymaim2 | 26.48% | 11.78% | 16.31% | Average | 47.33% | 44.11% | 43.69% |
Table A8.
Class Incremental Method, initial 60 DGA families without Metastealer precision, recall, and F1 score of each DGA family.
Table A8.
Class Incremental Method, initial 60 DGA families without Metastealer precision, recall, and F1 score of each DGA family.
| Family | Prec. | Rec. | F1 | Family | Prec. | Rec. | F1 |
|---|---|---|---|---|---|---|---|
| bamital | 100.00% | 99.79% | 99.89% | padcrypt | 99.06% | 99.20% | 99.13% |
| banjori | 99.02% | 99.97% | 99.49% | phorpiex | 90.46% | 57.14% | 70.04% |
| bazarloader | 99.90% | 100.00% | 99.95% | pitou | 97.73% | 97.51% | 97.62% |
| chinad | 99.91% | 99.51% | 99.71% | proslikefan | 100.00% | 11.25% | 20.22% |
| conficker | 56.82% | 27.01% | 36.61% | pseudoman | 71.72% | 60.25% | 65.49% |
| corebot | 99.42% | 99.71% | 99.57% | pushdo | 94.29% | 98.04% | 96.13% |
| cryptolocker | 67.61% | 32.60% | 43.99% | pushdotid | 92.39% | 97.63% | 94.94% |
| darkshell | 98.75% | 73.37% | 84.19% | pykspa2s | 95.28% | 99.33% | 97.26% |
| darkwatchman | 100.00% | 100.00% | 100.00% | qadars | 99.21% | 98.06% | 98.63% |
| dircrypt | 0.00% | 0.00% | 0.00% | qakbot | 68.76% | 78.96% | 73.51% |
| dyre | 99.95% | 100.00% | 99.98% | qsnatch | 97.99% | 98.56% | 98.28% |
| ebury | 99.83% | 96.81% | 98.29% | ramdo | 98.23% | 99.67% | 98.95% |
| emotet | 89.12% | 100.00% | 94.25% | ramnit | 53.22% | 59.99% | 56.40% |
| flubot | 91.46% | 94.46% | 92.94% | ranbyus | 83.61% | 92.04% | 87.62% |
| fobber | 40.59% | 6.80% | 11.65% | rovnix | 100.00% | 98.76% | 99.38% |
| gameover | 99.99% | 99.98% | 99.98% | shifu | 80.45% | 95.79% | 87.45% |
| gameover_p2p | 95.94% | 54.43% | 69.46% | simda | 97.51% | 99.90% | 98.69% |
| gozi | 89.74% | 58.17% | 70.59% | sphinx | 40.79% | 49.45% | 44.70% |
| grandoreiro | 99.68% | 100.00% | 99.84% | suppobox | 95.39% | 99.48% | 97.39% |
| locky | 83.50% | 40.00% | 54.09% | symmi | 99.76% | 99.92% | 99.84% |
| m0yvtdd | 54.22% | 58.14% | 56.11% | tinba | 94.49% | 99.22% | 96.80% |
| monerominer | 99.95% | 100.00% | 99.97% | tinyfluff | 99.78% | 99.88% | 99.83% |
| murofet | 77.89% | 95.89% | 85.96% | tinynuke | 99.84% | 100.00% | 99.92% |
| murofetweekly | 100.00% | 99.89% | 99.95% | tufik | 0.00% | 0.00% | 0.00% |
| mydoom | 95.11% | 72.91% | 82.54% | urlzone | 98.16% | 92.71% | 95.35% |
| necro | 99.93% | 99.10% | 99.51% | vawtrak | 78.29% | 82.83% | 80.49% |
| necurs | 94.59% | 89.12% | 91.77% | virut | 99.41% | 99.98% | 99.70% |
| ngioweb | 94.39% | 90.86% | 92.59% | xxhex | 99.92% | 100.00% | 99.96% |
| nymaim | 64.36% | 10.63% | 18.25% | zloader | 94.50% | 99.96% | 97.15% |
| nymaim2 | 81.87% | 68.19% | 74.41% | ||||
| orchard | 98.20% | 99.77% | 98.98% | Average | 86.53% | 80.54% | 81.76% |
Table A9.
Class Incremental Method, 1st incremental train with Metastealer examples precision, recall, and F1 score of each DGA family.
Table A9.
Class Incremental Method, 1st incremental train with Metastealer examples precision, recall, and F1 score of each DGA family.
| Family | Prec. | Rec. | F1 | Family | Prec. | Rec. | F1 |
|---|---|---|---|---|---|---|---|
| bamital | 100.00% | 99.79% | 99.89% | padcrypt | 98.28% | 99.60% | 98.94% |
| banjori | 99.63% | 99.32% | 99.48% | phorpiex | 77.12% | 66.96% | 71.68% |
| bazarloader | 99.91% | 100.00% | 99.95% | pitou | 90.76% | 97.96% | 94.22% |
| chinad | 99.91% | 99.35% | 99.63% | proslikefan | 26.30% | 20.93% | 23.31% |
| conficker | 47.80% | 29.60% | 36.56% | pseudoman | 46.76% | 96.89% | 63.08% |
| corebot | 95.88% | 99.48% | 97.65% | pushdo | 96.09% | 97.00% | 96.54% |
| cryptolocker | 48.13% | 53.81% | 50.81% | pushdotid | 89.76% | 97.08% | 93.28% |
| darkshell | 94.42% | 73.37% | 82.58% | pykspa2s | 96.00% | 96.64% | 96.32% |
| darkwatchman | 99.91% | 100.00% | 99.96% | qadars | 97.96% | 98.67% | 98.31% |
| dircrypt | 5.32% | 34.57% | 9.22% | qakbot | 76.71% | 65.74% | 70.80% |
| dyre | 99.98% | 100.00% | 99.99% | qsnatch | 99.39% | 97.65% | 98.51% |
| ebury | 95.02% | 99.33% | 97.12% | ramdo | 96.17% | 99.73% | 97.92% |
| emotet | 69.52% | 100.00% | 82.02% | ramnit | 57.51% | 46.95% | 51.70% |
| flubot | 90.26% | 94.93% | 92.53% | ranbyus | 80.71% | 93.61% | 86.68% |
| fobber | 30.15% | 26.20% | 28.04% | rovnix | 98.08% | 99.29% | 98.68% |
| gameover | 99.99% | 99.76% | 99.88% | shifu | 70.39% | 98.04% | 81.95% |
| gameover_p2p | 75.86% | 61.10% | 67.69% | simda | 98.00% | 99.77% | 98.88% |
| gozi | 76.54% | 63.88% | 69.64% | sphinx | 18.86% | 95.05% | 31.47% |
| grandoreiro | 99.04% | 100.00% | 99.52% | suppobox | 95.15% | 98.85% | 96.97% |
| locky | 58.90% | 35.97% | 44.66% | symmi | 99.06% | 100.00% | 99.53% |
| m0yvtdd | 42.14% | 85.14% | 56.37% | tinba | 94.58% | 97.29% | 95.91% |
| monerominer | 99.93% | 100.00% | 99.96% | tinyfluff | 99.69% | 99.89% | 99.79% |
| murofet | 79.92% | 43.67% | 56.48% | tinynuke | 99.84% | 100.00% | 99.92% |
| murofetweekly | 100.00% | 99.67% | 99.84% | tufik | 10.72% | 47.22% | 17.47% |
| mydoom | 51.83% | 85.59% | 64.57% | urlzone | 99.63% | 92.14% | 95.74% |
| necro | 99.79% | 97.64% | 98.70% | vawtrak | 71.34% | 83.07% | 76.76% |
| necurs | 98.87% | 83.47% | 90.52% | virut | 99.61% | 99.98% | 99.79% |
| ngioweb | 93.33% | 90.97% | 92.14% | xxhex | 99.63% | 100.00% | 99.81% |
| nymaim | 32.67% | 23.56% | 27.38% | zloader | 91.09% | 99.77% | 95.23% |
| nymaim2 | 78.20% | 71.40% | 74.64% | metastealer | 97.16% | 100.00% | 98.56% |
| orchard | 97.10% | 99.77% | 98.42% | Average | 80.86% | 84.21% | 81.04% |
Table A10.
Class Incremental Method, 2nd incremental train with Metastealer examples precision, recall, and F1 score of each DGA family.
Table A10.
Class Incremental Method, 2nd incremental train with Metastealer examples precision, recall, and F1 score of each DGA family.
| Family | Prec. | Rec. | F1 | Family | Prec. | Rec. | F1 |
|---|---|---|---|---|---|---|---|
| bamital | 100.00% | 100.00% | 100.00% | padcrypt | 97.51% | 99.60% | 98.54% |
| banjori | 99.45% | 99.96% | 99.70% | phorpiex | 90.31% | 83.26% | 86.64% |
| bazarloader | 99.87% | 100.00% | 99.94% | pitou | 93.33% | 98.41% | 95.81% |
| chinad | 99.71% | 99.09% | 99.40% | proslikefan | 54.11% | 19.38% | 28.54% |
| conficker | 50.10% | 32.20% | 39.20% | pseudoman | 56.19% | 95.05% | 70.63% |
| corebot | 95.58% | 99.77% | 97.63% | pushdo | 93.84% | 94.79% | 94.31% |
| cryptolocker | 44.76% | 48.65% | 46.62% | pushdotid | 89.19% | 97.69% | 93.24% |
| darkshell | 97.93% | 73.37% | 83.89% | pykspa2s | 96.38% | 96.41% | 96.39% |
| darkwatchman | 99.30% | 100.00% | 99.65% | qadars | 95.94% | 98.44% | 97.18% |
| dircrypt | 4.41% | 36.19% | 7.87% | qakbot | 74.46% | 64.99% | 69.40% |
| dyre | 100.00% | 100.00% | 100.00% | qsnatch | 98.77% | 97.47% | 98.11% |
| ebury | 92.96% | 99.83% | 96.27% | ramdo | 96.99% | 100.00% | 98.47% |
| emotet | 71.26% | 99.77% | 83.14% | ramnit | 50.98% | 47.51% | 49.18% |
| flubot | 89.91% | 92.35% | 91.11% | ranbyus | 78.74% | 90.58% | 84.24% |
| fobber | 29.55% | 21.56% | 24.93% | rovnix | 91.67% | 99.12% | 95.25% |
| gameover | 100.00% | 99.78% | 99.89% | shifu | 65.92% | 98.74% | 79.06% |
| gameover_p2p | 74.24% | 59.38% | 65.98% | simda | 98.59% | 99.18% | 98.88% |
| gozi | 77.56% | 67.68% | 72.28% | sphinx | 21.84% | 87.73% | 34.98% |
| grandoreiro | 99.04% | 100.00% | 99.52% | suppobox | 96.05% | 98.56% | 97.29% |
| locky | 55.48% | 38.35% | 45.36% | symmi | 97.00% | 99.68% | 98.32% |
| m0yvtdd | 43.19% | 86.82% | 57.68% | tinba | 94.21% | 92.78% | 93.49% |
| monerominer | 99.56% | 100.00% | 99.78% | tinyfluff | 99.29% | 100.00% | 99.64% |
| murofet | 80.28% | 39.84% | 53.25% | tinynuke | 99.84% | 100.00% | 99.92% |
| murofetweekly | 99.78% | 100.00% | 99.89% | tufik | 10.49% | 51.67% | 17.45% |
| mydoom | 70.71% | 89.05% | 78.83% | urlzone | 99.70% | 91.68% | 95.52% |
| necro | 99.65% | 98.89% | 99.27% | vawtrak | 58.45% | 83.68% | 68.82% |
| necurs | 96.84% | 83.99% | 89.96% | virut | 99.70% | 99.87% | 99.79% |
| ngioweb | 89.25% | 91.41% | 90.32% | xxhex | 99.85% | 100.00% | 99.92% |
| nymaim | 38.50% | 24.41% | 29.88% | zloader | 90.03% | 98.99% | 94.29% |
| nymaim2 | 73.68% | 76.89% | 75.25% | metastealer | 98.70% | 100.00% | 99.34% |
| orchard | 96.67% | 99.77% | 98.20% | Average | 81.27% | 84.33% | 81.27% |
Table A11.
Model 1, not pre-trained, trained with the same number of few examples used in the incremental method for Metastealer class, precision, recall, and F1 score of each DGA family.
Table A11.
Model 1, not pre-trained, trained with the same number of few examples used in the incremental method for Metastealer class, precision, recall, and F1 score of each DGA family.
| Family | Prec. | Rec. | F1 | Family | Prec. | Rec. | F1 |
|---|---|---|---|---|---|---|---|
| bamital | 98.74% | 100.00% | 99.37% | padcrypt | 59.22% | 91.16% | 71.80% |
| banjori | 92.67% | 96.46% | 94.53% | phorpiex | 40.18% | 89.06% | 55.38% |
| bazarloader | 99.68% | 99.46% | 99.57% | pitou | 50.94% | 98.41% | 67.13% |
| chinad | 79.26% | 93.17% | 85.65% | proslikefan | 4.78% | 34.60% | 8.40% |
| conficker | 14.81% | 28.18% | 19.41% | pseudoman | 19.29% | 70.44% | 30.28% |
| corebot | 92.41% | 92.78% | 92.60% | pushdo | 74.06% | 71.93% | 72.98% |
| cryptolocker | 13.26% | 23.24% | 16.88% | pushdotid | 40.08% | 63.31% | 49.08% |
| darkshell | 88.49% | 100.00% | 93.90% | pykspa2s | 91.56% | 84.07% | 87.65% |
| darkwatchman | 98.36% | 100.00% | 99.17% | qadars | 58.89% | 89.06% | 70.90% |
| dircrypt | 1.14% | 21.11% | 2.17% | qakbot | 35.32% | 12.29% | 18.24% |
| dyre | 99.82% | 100.00% | 99.91% | qsnatch | 96.44% | 89.77% | 92.98% |
| ebury | 66.11% | 99.33% | 79.38% | ramdo | 96.99% | 100.00% | 98.47% |
| emotet | 25.59% | 94.53% | 40.28% | ramnit | 12.66% | 17.32% | 14.63% |
| flubot | 57.15% | 58.62% | 57.88% | ranbyus | 45.23% | 47.75% | 46.46% |
| fobber | 6.62% | 43.12% | 11.48% | rovnix | 58.39% | 94.70% | 72.24% |
| gameover | 99.64% | 99.38% | 99.51% | shifu | 37.94% | 75.04% | 50.40% |
| gameover_p2p | 16.06% | 67.43% | 25.94% | simda | 88.08% | 83.40% | 85.68% |
| gozi | 16.05% | 68.82% | 26.03% | sphinx | 6.07% | 55.49% | 10.95% |
| grandoreiro | 69.28% | 100.00% | 81.85% | suppobox | 68.61% | 86.03% | 76.34% |
| locky | 19.04% | 15.03% | 16.80% | symmi | 82.34% | 95.25% | 88.33% |
| m0yvtdd | 43.85% | 75.06% | 55.36% | tinba | 80.24% | 45.70% | 58.23% |
| monerominer | 99.45% | 99.97% | 99.71% | tinyfluff | 98.09% | 99.35% | 98.72% |
| murofet | 60.62% | 21.50% | 31.74% | tinynuke | 99.68% | 100.00% | 99.84% |
| murofetweekly | 96.23% | 98.13% | 97.17% | tufik | 8.55% | 38.72% | 14.01% |
| mydoom | 40.98% | 79.25% | 54.03% | urlzone | 70.21% | 68.88% | 69.54% |
| necro | 37.72% | 94.51% | 53.92% | vawtrak | 30.07% | 65.78% | 41.27% |
| necurs | 85.82% | 36.71% | 51.42% | virut | 98.73% | 95.42% | 97.05% |
| ngioweb | 63.86% | 84.47% | 72.74% | xxhex | 96.79% | 99.70% | 98.22% |
| nymaim | 5.10% | 15.72% | 7.70% | zloader | 55.74% | 80.92% | 66.01% |
| nymaim2 | 59.65% | 62.24% | 60.92% | metastealer | 95.78% | 100.00% | 97.84% |
| orchard | 62.32% | 99.54% | 76.65% | Average | 59.19% | 73.96% | 62.50% |
Table A12.
Class Incremental Method, initial 60 DGA families without Suppobox precision, recall, and F1 score of each DGA family.
Table A12.
Class Incremental Method, initial 60 DGA families without Suppobox precision, recall, and F1 score of each DGA family.
| Family | Prec. | Rec. | F1 | Family | Prec. | Rec. | F1 |
|---|---|---|---|---|---|---|---|
| bamital | 99.79% | 100.00% | 99.89% | orchard | 99.51% | 99.75% | 99.63% |
| banjori | 99.96% | 99.99% | 99.97% | padcrypt | 99.07% | 99.21% | 99.14% |
| bazarloader | 99.89% | 100.00% | 99.95% | phorpiex | 91.62% | 72.57% | 80.99% |
| chinad | 99.59% | 99.30% | 99.45% | pitou | 99.33% | 97.37% | 98.34% |
| conficker | 62.28% | 26.05% | 36.74% | proslikefan | 73.68% | 2.34% | 4.53% |
| corebot | 99.06% | 99.61% | 99.33% | pseudoman | 67.80% | 94.66% | 79.01% |
| cryptolocker | 58.42% | 39.49% | 47.13% | pushdo | 96.33% | 97.40% | 96.86% |
| darkshell | 100.00% | 100.00% | 100.00% | pushdotid | 93.89% | 98.90% | 96.33% |
| darkwatchman | 99.78% | 100.00% | 99.89% | pykspa2s | 98.71% | 97.67% | 98.19% |
| dircrypt | 0.00% | 0.00% | 0.00% | qadars | 98.78% | 98.13% | 98.45% |
| dyre | 99.98% | 100.00% | 99.99% | qakbot | 68.76% | 77.97% | 73.07% |
| ebury | 99.11% | 97.89% | 98.50% | qsnatch | 97.70% | 98.73% | 98.21% |
| emotet | 91.39% | 99.78% | 95.40% | ramdo | 99.50% | 100.00% | 99.75% |
| flubot | 90.77% | 95.27% | 92.97% | ramnit | 58.26% | 54.27% | 56.19% |
| fobber | 46.15% | 1.98% | 3.79% | ranbyus | 79.98% | 94.30% | 86.55% |
| gameover | 99.97% | 99.99% | 99.98% | rovnix | 98.91% | 98.55% | 98.73% |
| gameover_p2p | 95.02% | 53.36% | 68.34% | shifu | 79.46% | 97.54% | 87.57% |
| gozi | 83.51% | 74.25% | 78.61% | simda | 99.08% | 99.92% | 99.50% |
| grandoreiro | 100.00% | 100.00% | 100.00% | sphinx | 40.30% | 55.86% | 46.82% |
| locky | 74.23% | 42.62% | 54.15% | symmi | 99.92% | 100.00% | 99.96% |
| m0yvtdd | 57.98% | 63.01% | 60.39% | tinba | 94.30% | 99.07% | 96.63% |
| metastealer | 99.96% | 100.00% | 99.98% | tinyfluff | 99.93% | 99.94% | 99.94% |
| monerominer | 99.99% | 99.99% | 99.99% | tinynuke | 100.00% | 100.00% | 100.00% |
| murofet | 80.51% | 94.46% | 85.97% | tufik | 33.33% | 0.02% | 0.04% |
| murofetweekly | 99.89% | 99.68% | 99.79% | urlzone | 97.14% | 92.43% | 94.72% |
| mydoom | 92.31% | 85.25% | 88.64% | vawtrak | 86.00% | 84.51% | 85.25% |
| necro | 99.86% | 99.44% | 99.65% | virut | 99.60% | 99.99% | 99.79% |
| necurs | 94.47% | 88.69% | 91.49% | xxhex | 99.26% | 100.00% | 99.63% |
| ngioweb | 94.67% | 94.88% | 94.77% | zloader | 93.85% | 99.52% | 96.60% |
| nymaim | 52.04% | 19.94% | 28.83% | ||||
| nymaim2 | 82.59% | 66.40% | 73.61% | Average | 86.62% | 82.53% | 82.79% |
Table A13.
Class Incremental Method, 1st incremental train with Suppobox examples precision, recall, and F1 score of each DGA family.
Table A13.
Class Incremental Method, 1st incremental train with Suppobox examples precision, recall, and F1 score of each DGA family.
| Family | Prec. | Rec. | F1 | Family | Prec. | Rec. | F1 |
|---|---|---|---|---|---|---|---|
| bamital | 98.75% | 100.00% | 99.37% | orchard | 96.20% | 99.51% | 97.83% |
| banjori | 99.35% | 99.76% | 99.55% | padcrypt | 98.94% | 98.81% | 98.87% |
| bazarloader | 99.91% | 100.00% | 99.96% | phorpiex | 77.83% | 68.36% | 72.79% |
| chinad | 97.66% | 93.97% | 95.78% | pitou | 44.58% | 96.49% | 60.98% |
| conficker | 43.21% | 25.79% | 32.30% | proslikefan | 0.00% | 0.00% | 0.00% |
| corebot | 98.82% | 88.50% | 93.37% | pseudoman | 41.77% | 97.92% | 58.56% |
| cryptolocker | 42.81% | 32.60% | 37.01% | pushdo | 91.77% | 95.77% | 93.73% |
| darkshell | 97.30% | 100.00% | 98.63% | pushdotid | 94.43% | 89.60% | 91.95% |
| darkwatchman | 99.96% | 100.00% | 99.98% | pykspa2s | 96.98% | 94.30% | 95.63% |
| dircrypt | 6.68% | 27.29% | 10.73% | qadars | 97.27% | 97.96% | 97.61% |
| dyre | 99.80% | 100.00% | 99.90% | qakbot | 83.68% | 44.11% | 57.77% |
| ebury | 98.09% | 99.30% | 98.69% | qsnatch | 99.22% | 96.01% | 97.59% |
| emotet | 82.78% | 100.00% | 90.58% | ramdo | 93.22% | 99.94% | 96.46% |
| flubot | 90.21% | 94.85% | 92.47% | ramnit | 56.75% | 44.66% | 49.98% |
| fobber | 44.64% | 8.24% | 13.91% | ranbyus | 79.85% | 83.53% | 81.65% |
| gameover | 100.00% | 99.58% | 99.79% | rovnix | 71.91% | 96.92% | 82.56% |
| gameover_p2p | 60.21% | 58.05% | 59.11% | shifu | 48.23% | 98.70% | 64.80% |
| gozi | 72.60% | 9.96% | 17.52% | simda | 98.61% | 91.64% | 95.00% |
| grandoreiro | 76.00% | 100.00% | 86.36% | sphinx | 27.34% | 89.14% | 41.85% |
| locky | 81.58% | 22.99% | 35.87% | symmi | 98.79% | 100.00% | 99.39% |
| m0yvtdd | 50.86% | 60.72% | 55.35% | tinba | 95.19% | 95.32% | 95.25% |
| metastealer | 99.95% | 100.00% | 99.97% | tinyfluff | 99.77% | 99.99% | 99.88% |
| monerominer | 99.96% | 99.99% | 99.98% | tinynuke | 99.67% | 100.00% | 99.84% |
| murofet | 80.70% | 88.71% | 84.52% | tufik | 0.00% | 0.00% | 0.00% |
| murofetweekly | 99.46% | 98.93% | 99.19% | urlzone | 98.76% | 90.37% | 94.38% |
| mydoom | 90.73% | 77.60% | 83.65% | vawtrak | 78.50% | 68.77% | 73.32% |
| necro | 98.95% | 99.30% | 99.13% | virut | 99.37% | 99.96% | 99.67% |
| necurs | 99.24% | 73.64% | 84.54% | xxhex | 99.33% | 99.85% | 99.59% |
| ngioweb | 92.83% | 67.80% | 78.37% | zloader | 87.43% | 98.59% | 92.67% |
| nymaim | 44.14% | 16.81% | 24.35% | suppobox | 12.48% | 96.94% | 22.11% |
| nymaim2 | 57.17% | 55.80% | 56.48% | Average | 78.23% | 79.24% | 76.03% |
Table A14.
Class Incremental Method, 2nd incremental train with Suppobox examples precision, recall, and F1 score of each DGA family.
Table A14.
Class Incremental Method, 2nd incremental train with Suppobox examples precision, recall, and F1 score of each DGA family.
| Family | Prec. | Rec. | F1 | Family | Prec. | Rec. | F1 |
|---|---|---|---|---|---|---|---|
| bamital | 96.74% | 100.00% | 98.34% | orchard | 99.27% | 99.75% | 99.51% |
| banjori | 98.36% | 99.92% | 99.13% | padcrypt | 97.15% | 99.34% | 98.23% |
| bazarloader | 99.91% | 100.00% | 99.96% | phorpiex | 76.77% | 84.07% | 80.25% |
| chinad | 98.88% | 98.99% | 98.93% | pitou | 95.47% | 97.15% | 96.30% |
| conficker | 55.17% | 29.39% | 38.35% | proslikefan | 100.00% | 4.17% | 8.01% |
| corebot | 99.32% | 97.49% | 98.39% | pseudoman | 56.87% | 96.44% | 71.55% |
| cryptolocker | 40.65% | 54.48% | 46.56% | pushdo | 91.25% | 96.72% | 93.91% |
| darkshell | 98.48% | 100.00% | 99.23% | pushdotid | 94.62% | 95.82% | 95.21% |
| darkwatchman | 100.00% | 100.00% | 100.00% | pykspa2s | 94.05% | 96.36% | 95.19% |
| dircrypt | 4.48% | 42.82% | 8.11% | qadars | 96.45% | 98.68% | 97.55% |
| dyre | 99.93% | 100.00% | 99.97% | qakbot | 72.39% | 65.83% | 68.95% |
| ebury | 91.91% | 99.82% | 95.70% | qsnatch | 98.72% | 97.74% | 98.22% |
| emotet | 82.23% | 99.89% | 90.20% | ramdo | 98.20% | 100.00% | 99.09% |
| flubot | 87.22% | 94.92% | 90.91% | ramnit | 53.30% | 52.45% | 52.87% |
| fobber | 30.04% | 12.03% | 17.18% | ranbyus | 76.93% | 87.64% | 81.94% |
| gameover | 99.98% | 99.91% | 99.95% | rovnix | 94.95% | 98.73% | 96.80% |
| gameover_p2p | 73.00% | 60.18% | 65.97% | shifu | 62.12% | 98.41% | 76.16% |
| gozi | 81.76% | 73.31% | 77.30% | simda | 99.14% | 99.48% | 99.31% |
| grandoreiro | 83.68% | 100.00% | 91.11% | sphinx | 23.05% | 91.38% | 36.82% |
| locky | 69.42% | 46.91% | 55.98% | symmi | 98.50% | 99.92% | 99.20% |
| m0yvtdd | 47.65% | 85.66% | 61.24% | tinba | 95.05% | 95.27% | 95.16% |
| metastealer | 99.95% | 100.00% | 99.98% | tinyfluff | 99.80% | 99.97% | 99.88% |
| monerominer | 99.99% | 99.99% | 99.99% | tinynuke | 99.84% | 100.00% | 99.92% |
| murofet | 80.51% | 84.46% | 82.44% | tufik | 0.00% | 0.00% | 0.00% |
| murofetweekly | 99.89% | 99.57% | 99.73% | urlzone | 98.87% | 90.76% | 94.64% |
| mydoom | 86.03% | 95.90% | 90.70% | vawtrak | 80.41% | 83.40% | 81.87% |
| necro | 99.37% | 99.51% | 99.44% | virut | 99.64% | 99.95% | 99.80% |
| necurs | 98.25% | 80.01% | 88.20% | xxhex | 99.70% | 100.00% | 99.85% |
| ngioweb | 96.67% | 89.19% | 92.78% | zloader | 87.73% | 98.45% | 92.78% |
| nymaim | 40.26% | 30.90% | 34.96% | suppobox | 58.47% | 99.94% | 73.78% |
| nymaim2 | 63.54% | 74.60% | 68.63% | Average | 82.00% | 84.88% | 81.51% |
Table A15.
Model 1, not pre-trained, trained with the same number of few examples used in the incremental method for Suppobox class, precision, recall, and F1 score of each DGA family.
Table A15.
Model 1, not pre-trained, trained with the same number of few examples used in the incremental method for Suppobox class, precision, recall, and F1 score of each DGA family.
| Family | Prec. | Rec. | F1 | Family | Prec. | Rec. | F1 |
|---|---|---|---|---|---|---|---|
| bamital | 98.14% | 100.00% | 99.06% | orchard | 99.02% | 99.75% | 99.39% |
| banjori | 96.33% | 99.08% | 97.69% | padcrypt | 47.93% | 82.78% | 60.71% |
| bazarloader | 99.36% | 99.26% | 99.31% | phorpiex | 11.55% | 81.42% | 20.23% |
| chinad | 80.46% | 94.93% | 87.10% | pitou | 80.25% | 97.15% | 87.90% |
| conficker | 31.33% | 26.66% | 28.81% | proslikefan | 6.86% | 4.34% | 5.32% |
| corebot | 91.13% | 93.47% | 92.28% | pseudoman | 11.21% | 64.24% | 19.08% |
| cryptolocker | 13.63% | 26.55% | 18.01% | pushdo | 58.86% | 75.51% | 66.15% |
| darkshell | 82.65% | 100.00% | 90.50% | pushdotid | 38.82% | 71.93% | 50.42% |
| darkwatchman | 96.36% | 100.00% | 98.15% | pykspa2s | 80.59% | 83.82% | 82.17% |
| dircrypt | 1.29% | 12.00% | 2.33% | qadars | 53.58% | 91.52% | 67.59% |
| dyre | 99.93% | 100.00% | 99.97% | qakbot | 43.40% | 15.26% | 22.58% |
| ebury | 49.39% | 99.82% | 66.08% | qsnatch | 92.84% | 92.31% | 92.58% |
| emotet | 23.85% | 89.04% | 37.62% | ramdo | 45.61% | 98.06% | 62.26% |
| flubot | 63.35% | 45.57% | 53.01% | ramnit | 15.71% | 24.62% | 19.18% |
| fobber | 1.66% | 1.32% | 1.47% | ranbyus | 38.98% | 48.41% | 43.18% |
| gameover | 99.87% | 99.39% | 99.63% | rovnix | 46.41% | 94.75% | 62.30% |
| gameover_p2p | 16.71% | 68.68% | 26.88% | shifu | 24.65% | 94.93% | 39.14% |
| gozi | 14.95% | 66.92% | 24.43% | simda | 87.62% | 75.53% | 81.13% |
| grandoreiro | 89.97% | 100.00% | 94.72% | sphinx | 3.98% | 60.00% | 7.46% |
| locky | 25.21% | 36.17% | 29.71% | symmi | 88.19% | 98.63% | 93.12% |
| m0yvtdd | 41.59% | 85.18% | 55.89% | tinba | 70.21% | 39.70% | 50.72% |
| metastealer | 97.30% | 99.22% | 98.25% | tinyfluff | 98.62% | 99.87% | 99.24% |
| monerominer | 99.42% | 99.61% | 99.52% | tinynuke | 95.01% | 100.00% | 97.44% |
| murofet | 62.67% | 49.56% | 55.35% | tufik | 0.00% | 0.00% | 0.00% |
| murofetweekly | 100.00% | 97.54% | 98.75% | urlzone | 82.64% | 69.15% | 75.30% |
| mydoom | 11.35% | 87.16% | 20.08% | vawtrak | 22.42% | 52.29% | 31.39% |
| necro | 87.12% | 93.83% | 90.35% | virut | 99.07% | 92.84% | 95.85% |
| necurs | 88.90% | 45.62% | 60.30% | xxhex | 97.94% | 100.00% | 98.96% |
| ngioweb | 63.80% | 74.18% | 68.60% | zloader | 53.96% | 79.67% | 64.34% |
| nymaim | 9.66% | 30.32% | 14.65% | suppobox | 36.43% | 100.00% | 53.41% |
| nymaim2 | 16.89% | 57.60% | 26.12% | Average | 57.16% | 73.23% | 60.38% |
Table A16.
Class Incremental Method, initial 60 DGA families without Darkshell precision, recall, and F1 score of each DGA family.
Table A16.
Class Incremental Method, initial 60 DGA families without Darkshell precision, recall, and F1 score of each DGA family.
| Family | Prec. | Rec. | F1 | Family | Prec. | Rec. | F1 |
|---|---|---|---|---|---|---|---|
| bamital | 99.79% | 100.00% | 99.89% | padcrypt | 98.66% | 98.53% | 98.59% |
| banjori | 99.91% | 100.00% | 99.95% | phorpiex | 92.74% | 80.23% | 86.03% |
| bazarloader | 99.99% | 100.00% | 100.00% | pitou | 98.82% | 97.90% | 98.36% |
| chinad | 99.40% | 99.16% | 99.28% | proslikefan | 83.92% | 19.29% | 31.37% |
| conficker | 55.40% | 29.46% | 38.47% | pseudoman | 71.43% | 77.66% | 74.42% |
| corebot | 99.83% | 99.09% | 99.46% | pushdo | 95.93% | 96.96% | 96.44% |
| cryptolocker | 57.38% | 45.89% | 50.99% | pushdotid | 91.80% | 97.92% | 94.76% |
| darkwatchman | 99.87% | 99.83% | 99.85% | pykspa2s | 97.43% | 99.21% | 98.31% |
| dircrypt | 0.00% | 0.00% | 0.00% | qadars | 99.27% | 97.29% | 98.27% |
| dyre | 99.98% | 100.00% | 99.99% | qakbot | 72.25% | 73.88% | 73.05% |
| ebury | 99.49% | 97.81% | 98.64% | qsnatch | 98.43% | 98.32% | 98.37% |
| emotet | 86.21% | 98.67% | 92.02% | ramdo | 99.72% | 99.94% | 99.83% |
| flubot | 91.16% | 94.52% | 92.81% | ramnit | 55.91% | 58.39% | 57.12% |
| fobber | 47.72% | 16.61% | 24.64% | ranbyus | 82.29% | 93.67% | 87.62% |
| gameover | 99.98% | 99.96% | 99.97% | rovnix | 99.30% | 98.43% | 98.86% |
| gameover_p2p | 96.43% | 50.50% | 66.28% | shifu | 77.63% | 96.79% | 86.16% |
| gozi | 85.68% | 69.57% | 76.79% | simda | 99.22% | 99.62% | 99.42% |
| grandoreiro | 99.10% | 100.00% | 99.55% | sphinx | 50.50% | 17.47% | 25.95% |
| locky | 80.80% | 42.37% | 55.59% | suppobox | 97.45% | 99.35% | 98.39% |
| m0yvtdd | 50.16% | 80.05% | 61.68% | symmi | 100.00% | 99.23% | 99.61% |
| metastealer | 99.97% | 100.00% | 99.99% | tinba | 94.54% | 99.40% | 96.91% |
| monerominer | 99.94% | 100.00% | 99.97% | tinyfluff | 99.64% | 99.83% | 99.74% |
| murofet | 76.86% | 96.44% | 85.54% | tinynuke | 100.00% | 100.00% | 100.00% |
| murofetweekly | 100.00% | 99.33% | 99.66% | tufik | 0.00% | 0.00% | 0.00% |
| mydoom | 92.95% | 79.23% | 85.55% | urlzone | 96.45% | 92.36% | 94.36% |
| necro | 99.78% | 98.37% | 99.07% | vawtrak | 89.16% | 71.39% | 79.29% |
| necurs | 94.43% | 88.61% | 91.43% | virut | 99.63% | 99.99% | 99.81% |
| ngioweb | 97.35% | 81.13% | 88.50% | xxhex | 99.19% | 100.00% | 99.59% |
| nymaim | 53.89% | 14.63% | 23.01% | zloader | 95.24% | 99.96% | 97.55% |
| nymaim2 | 91.96% | 56.86% | 70.27% | ||||
| orchard | 99.12% | 99.12% | 99.12% | Average | 86.52% | 81.67% | 82.77% |
Table A17.
Class Incremental Method, 1st incremental train with Darkshell examples precision, recall, and F1 score of each DGA family.
Table A17.
Class Incremental Method, 1st incremental train with Darkshell examples precision, recall, and F1 score of each DGA family.
| Family | Prec. | Rec. | F1 | Family | Prec. | Rec. | F1 |
|---|---|---|---|---|---|---|---|
| bamital | 99.79% | 100.00% | 99.89% | padcrypt | 97.73% | 98.12% | 97.93% |
| banjori | 99.78% | 99.91% | 99.84% | phorpiex | 89.45% | 86.74% | 88.08% |
| bazarloader | 99.96% | 100.00% | 99.98% | pitou | 95.68% | 98.14% | 96.89% |
| chinad | 98.61% | 98.85% | 98.73% | proslikefan | 33.27% | 30.06% | 31.59% |
| conficker | 47.87% | 31.26% | 37.82% | pseudoman | 38.81% | 98.52% | 55.69% |
| corebot | 99.20% | 98.87% | 99.04% | pushdo | 96.89% | 93.85% | 95.35% |
| cryptolocker | 44.20% | 60.71% | 51.16% | pushdotid | 88.65% | 96.41% | 92.37% |
| darkwatchman | 99.74% | 99.78% | 99.76% | pykspa2s | 97.54% | 97.41% | 97.48% |
| dircrypt | 5.54% | 28.67% | 9.28% | qadars | 96.63% | 98.34% | 97.48% |
| dyre | 99.98% | 100.00% | 99.99% | qakbot | 79.25% | 63.82% | 70.71% |
| ebury | 93.96% | 99.66% | 96.73% | qsnatch | 99.56% | 96.07% | 97.78% |
| emotet | 68.44% | 100.00% | 81.26% | ramdo | 98.25% | 99.94% | 99.09% |
| flubot | 89.74% | 95.51% | 92.54% | ramnit | 57.06% | 50.55% | 53.61% |
| fobber | 25.00% | 40.28% | 30.85% | ranbyus | 76.91% | 91.57% | 83.60% |
| gameover | 99.98% | 99.95% | 99.96% | rovnix | 95.14% | 98.78% | 96.93% |
| gameover_p2p | 72.00% | 57.43% | 63.89% | shifu | 61.24% | 97.81% | 75.32% |
| gozi | 76.64% | 76.94% | 76.79% | simda | 98.65% | 97.07% | 97.85% |
| grandoreiro | 95.09% | 99.40% | 97.19% | sphinx | 29.48% | 88.18% | 44.19% |
| locky | 70.31% | 47.76% | 56.88% | suppobox | 96.77% | 98.44% | 97.60% |
| m0yvtdd | 41.67% | 98.45% | 58.55% | symmi | 99.39% | 99.54% | 99.46% |
| metastealer | 99.99% | 100.00% | 99.99% | tinba | 94.20% | 99.19% | 96.63% |
| monerominer | 99.87% | 100.00% | 99.93% | tinyfluff | 99.47% | 99.77% | 99.62% |
| murofet | 81.04% | 51.95% | 63.32% | tinynuke | 99.30% | 100.00% | 99.65% |
| murofetweekly | 99.89% | 99.66% | 99.78% | tufik | 10.81% | 40.72% | 17.08% |
| mydoom | 77.32% | 93.17% | 84.51% | urlzone | 99.51% | 91.27% | 95.21% |
| necro | 99.78% | 97.73% | 98.75% | vawtrak | 70.26% | 73.35% | 71.77% |
| necurs | 99.00% | 80.37% | 88.72% | virut | 99.66% | 99.99% | 99.82% |
| ngioweb | 96.15% | 80.02% | 87.35% | xxhex | 98.90% | 100.00% | 99.45% |
| nymaim | 33.38% | 26.06% | 29.27% | zloader | 89.57% | 99.96% | 94.48% |
| nymaim2 | 86.38% | 55.47% | 67.55% | darkshell | 49.16% | 93.33% | 64.40% |
| orchard | 94.56% | 99.12% | 96.79% | Average | 80.85% | 85.15% | 81.53% |
Table A18.
Class Incremental Method, 2nd incremental train with Darkshell examples precision, recall, and F1 score of each DGA family.
Table A18.
Class Incremental Method, 2nd incremental train with Darkshell examples precision, recall, and F1 score of each DGA family.
| Family | Prec. | Rec. | F1 | Family | Prec. | Rec. | F1 |
|---|---|---|---|---|---|---|---|
| bamital | 100.00% | 100.00% | 100.00% | padcrypt | 97.23% | 98.79% | 98.01% |
| banjori | 99.55% | 99.91% | 99.73% | phorpiex | 85.19% | 90.93% | 87.96% |
| bazarloader | 99.86% | 100.00% | 99.93% | pitou | 92.14% | 98.37% | 95.15% |
| chinad | 97.74% | 98.96% | 98.35% | proslikefan | 48.65% | 26.05% | 33.93% |
| conficker | 47.18% | 37.17% | 41.59% | pseudoman | 53.31% | 96.60% | 68.70% |
| corebot | 99.66% | 99.83% | 99.75% | pushdo | 94.22% | 94.49% | 94.35% |
| cryptolocker | 42.32% | 61.33% | 50.08% | pushdotid | 90.11% | 97.59% | 93.70% |
| darkwatchman | 99.52% | 99.87% | 99.70% | pykspa2s | 97.86% | 97.58% | 97.72% |
| dircrypt | 5.25% | 41.74% | 9.32% | qadars | 94.50% | 98.84% | 96.62% |
| dyre | 99.91% | 100.00% | 99.96% | qakbot | 77.69% | 63.97% | 70.16% |
| ebury | 90.80% | 99.83% | 95.10% | qsnatch | 99.62% | 96.60% | 98.09% |
| emotet | 71.77% | 100.00% | 83.57% | ramdo | 98.03% | 99.94% | 98.98% |
| flubot | 89.73% | 94.14% | 91.89% | ramnit | 53.96% | 49.16% | 51.45% |
| fobber | 32.91% | 40.81% | 36.44% | ranbyus | 77.39% | 89.90% | 83.18% |
| gameover | 99.98% | 99.91% | 99.94% | rovnix | 95.13% | 98.61% | 96.84% |
| gameover_p2p | 73.18% | 58.53% | 65.04% | shifu | 72.61% | 96.35% | 82.81% |
| gozi | 76.08% | 81.98% | 78.92% | simda | 98.65% | 99.66% | 99.15% |
| grandoreiro | 92.98% | 100.00% | 96.36% | sphinx | 32.51% | 80.82% | 46.37% |
| locky | 64.63% | 47.69% | 54.88% | suppobox | 94.75% | 99.12% | 96.89% |
| m0yvtdd | 43.70% | 98.45% | 60.53% | symmi | 98.77% | 99.00% | 98.89% |
| metastealer | 99.99% | 100.00% | 100.00% | tinba | 95.03% | 96.67% | 95.84% |
| monerominer | 99.89% | 100.00% | 99.94% | tinyfluff | 99.66% | 99.78% | 99.72% |
| murofet | 80.27% | 47.94% | 60.03% | tinynuke | 99.30% | 100.00% | 99.65% |
| murofetweekly | 99.55% | 99.55% | 99.55% | tufik | 11.27% | 44.85% | 18.02% |
| mydoom | 63.41% | 99.45% | 77.45% | urlzone | 99.54% | 90.51% | 94.81% |
| necro | 99.64% | 98.02% | 98.82% | vawtrak | 70.56% | 77.63% | 73.92% |
| necurs | 97.22% | 82.26% | 89.12% | virut | 99.70% | 99.96% | 99.83% |
| ngioweb | 92.73% | 90.07% | 91.38% | xxhex | 98.90% | 100.00% | 99.45% |
| nymaim | 42.37% | 23.66% | 30.36% | zloader | 92.12% | 100.00% | 95.90% |
| nymaim2 | 83.64% | 63.02% | 71.88% | darkshell | 84.45% | 100.00% | 91.57% |
| orchard | 86.59% | 99.12% | 92.43% | Average | 81.56% | 85.98% | 82.45% |
Table A19.
Model 1, not pre-trained, trained with the same number of few examples used in the incremental method for Darkshell class, precision, recall, and F1 score of each DGA family.
Table A19.
Model 1, not pre-trained, trained with the same number of few examples used in the incremental method for Darkshell class, precision, recall, and F1 score of each DGA family.
| Family | Prec. | Rec. | F1 | Family | Prec. | Rec. | F1 |
|---|---|---|---|---|---|---|---|
| bamital | 97.13% | 100.00% | 98.54% | padcrypt | 73.34% | 97.72% | 83.79% |
| banjori | 88.24% | 99.22% | 93.40% | phorpiex | 41.93% | 83.95% | 55.93% |
| bazarloader | 99.93% | 99.99% | 99.96% | pitou | 67.26% | 97.67% | 79.66% |
| chinad | 82.06% | 90.32% | 85.99% | proslikefan | 22.78% | 21.86% | 22.31% |
| conficker | 23.05% | 30.27% | 26.17% | pseudoman | 34.01% | 79.88% | 47.70% |
| corebot | 82.11% | 89.41% | 85.61% | pushdo | 60.87% | 77.89% | 68.33% |
| cryptolocker | 22.50% | 26.00% | 24.13% | pushdotid | 45.67% | 72.46% | 56.03% |
| darkwatchman | 99.09% | 99.78% | 99.44% | pykspa2s | 84.06% | 82.93% | 83.49% |
| dircrypt | 1.10% | 25.92% | 2.11% | qadars | 53.53% | 84.45% | 65.52% |
| dyre | 99.96% | 99.82% | 99.89% | qakbot | 71.12% | 41.28% | 52.24% |
| ebury | 94.24% | 99.33% | 96.72% | qsnatch | 97.83% | 88.47% | 92.91% |
| emotet | 65.37% | 95.44% | 77.60% | ramdo | 53.70% | 97.99% | 69.38% |
| flubot | 75.10% | 53.18% | 62.27% | ramnit | 12.71% | 20.15% | 15.59% |
| fobber | 10.75% | 39.40% | 16.89% | ranbyus | 45.02% | 50.63% | 47.66% |
| gameover | 99.93% | 98.55% | 99.23% | rovnix | 55.93% | 92.70% | 69.76% |
| gameover_p2p | 32.04% | 54.46% | 40.34% | shifu | 42.82% | 54.01% | 47.77% |
| gozi | 10.12% | 72.67% | 17.76% | simda | 82.71% | 82.69% | 82.70% |
| grandoreiro | 73.72% | 100.00% | 84.87% | sphinx | 5.69% | 64.55% | 10.45% |
| locky | 20.03% | 34.56% | 25.36% | suppobox | 52.40% | 79.42% | 63.14% |
| m0yvtdd | 39.77% | 77.59% | 52.59% | symmi | 82.43% | 99.54% | 90.18% |
| metastealer | 99.28% | 99.13% | 99.20% | tinba | 83.13% | 43.94% | 57.49% |
| monerominer | 99.06% | 99.73% | 99.39% | tinyfluff | 97.76% | 99.51% | 98.63% |
| murofet | 65.13% | 41.03% | 50.34% | tinynuke | 98.95% | 99.82% | 99.39% |
| murofetweekly | 98.44% | 99.10% | 98.77% | tufik | 9.91% | 32.30% | 15.17% |
| mydoom | 31.43% | 76.50% | 44.55% | urlzone | 76.14% | 70.06% | 72.97% |
| necro | 86.03% | 95.11% | 90.35% | vawtrak | 15.89% | 70.17% | 25.91% |
| necurs | 91.60% | 49.56% | 64.32% | virut | 99.22% | 99.11% | 99.17% |
| ngioweb | 64.47% | 81.13% | 71.85% | xxhex | 98.90% | 99.93% | 99.41% |
| nymaim | 20.78% | 25.20% | 22.78% | zloader | 68.06% | 85.72% | 75.87% |
| nymaim2 | 20.18% | 61.23% | 30.36% | darkshell | 61.89% | 100.00% | 76.46% |
| orchard | 95.58% | 99.56% | 97.53% | Average | 62.03% | 75.15% | 65.30% |
References
- Kambourakis, G.; Anagnostopoulos, M.; Meng, W.; Zhou, P. Botnets: Architectures, Countermeasures, and Challenges, 1st ed.; CRC Press: Boca Raton, FL, USA, 2019. [Google Scholar] [CrossRef]
- Shahzad, H.; Sattar, A.; Skandaraniyam, J. DGA Domain Detection using Deep Learning. In Proceedings of the 2021 IEEE 5th International Conference on Cryptography, Security and Privacy (CSP), Zhuhai, China, 8–10 January 2021; pp. 139–143. [Google Scholar] [CrossRef]
- Wong, A.D. Detecting Domain-Generation Algorithm (DGA) Based Fully-Qualified Domain Names (FQDNs) with Shannon Entropy. arXiv 2023, arXiv:2304.07943. [Google Scholar]
- Huang, W.; Zong, Y.; Shi, Z.; Wang, L.; Liu, P. PEPC: A Deep Parallel Convolutional Neural Network Model with Pre-trained Embeddings for DGA Detection. In Proceedings of the 2022 International Joint Conference on Neural Networks (IJCNN), Padua, Italy, 18–23 July 2022; pp. 1–8. [Google Scholar] [CrossRef]
- Ren, F.; Jiang, Z.; Wang, X.; Liu, J. A DGA domain names detection modeling method based on integrating an attention mechanism and deep neural network. Cybersecurity 2020, 3, 4. [Google Scholar] [CrossRef]
- Kruti, A.; Butt, U.; Sulaiman, R.B. A review of SolarWinds attack on Orion platform using persistent threat agents and techniques for gaining unauthorized access. arXiv 2023, arXiv:2308.10294. [Google Scholar]
- Patil, M.; Paramane, A.; Das, S.; Rao, U.; Rozga, P. Hybrid Algorithm for Dynamic Fault Prediction of HVDC Converter Transformer Using DGA Data. IEEE Trans. Dielectr. Electr. Insul. 2024, 31, 2128–2135. [Google Scholar] [CrossRef]
- Xiao, L.; Xue, Y.; Wang, H.; Hu, X.; Gu, D.; Zhu, Y. Exploring fine-grained syntactic information for aspect-based sentiment classification with dual graph neural networks. Neurocomputing 2022, 471, 48–59. [Google Scholar] [CrossRef]
- Wang, Y.; Pan, R.; Wang, Z.; Li, L. A Classification Method Based on CNN-BiLSTM for Difficult Detecting DGA Domain Name. In Proceedings of the 2023 IEEE 13th International Conference on Electronics Information and Emergency Communication (ICEIEC), Beijing, China, 14–16 July 2023; pp. 17–21. [Google Scholar] [CrossRef]
- Devlin, J.; Chang, M.; Lee, K.; Toutanova, K. BERT: Pre-training of Deep Bidirectional Transformers for Language Understanding. arXiv 2018, arXiv:1810.04805. [Google Scholar]
- Peters, M.; Neumann, M.; Iyyer, M.; Gardner, M.; Clark, C.; Lee, K.; Zettlemoyer, L. Deep contextualized word representations. arXiv 2018, arXiv:1802.05365. [Google Scholar]
- Gregório, J.; Cansian, A.; Neves, L.; Salvadeo, D. Deep Convolutional Neural Network and Character Level Embedding for DGA Detection. In Proceedings of the 26th International Conference on Enterprise Information Systems-Volume 2: ICEIS. INSTICC, Angers, France, 28–30 April 2024; SciTePress: Setúbal, Portugal, 2024; pp. 167–174. [Google Scholar] [CrossRef]
- Majestic. Majestic Million. 2023. Available online: https://pt.majestic.com/reports/majestic-million (accessed on 16 August 2024).
- NetLab 360. NetLab360. 2022. Available online: https://blog.netlab.360.com/ (accessed on 16 August 2024).
- Ding, L.; Du, P.; Hou, H.; Zhang, J.; Jin, D.; Ding, S. Botnet DGA Domain Name Classification Using Transformer Network with Hybrid Embedding. Big Data Res. 2023, 33, 100395. [Google Scholar] [CrossRef]
- Liew, S.R.C.; Law, N.F. Word encoding for word-looking DGA-based Botnet classification. In Proceedings of the 2023 Asia Pacific Signal and Information Processing Association Annual Summit and Conference (APSIPA ASC), Taipei, Taiwan, 31 October–3 November 2023; pp. 1816–1821. [Google Scholar] [CrossRef]
- Fan, B.; Ma, H.; Liu, Y.; Yuan, X.; Ke, W. KDTM: Multi-Stage Knowledge Distillation Transfer Model for Long-Tailed DGA Detection. Mathematics 2024, 12, 626. [Google Scholar] [CrossRef]
- Nagarikar, A.; Dangi, R.S.; Maity, S.K.; Kuvelkar, A.; Wandhekar, S. Incremental Learning of Classification Models in Deep Learning. In Proceedings of the 6th International Conference on Advances in Artificial Intelligence, ICAAI ’22, Birmingham, UK, 21–23 October 2023; pp. 56–60. [Google Scholar] [CrossRef]
- Yang, Q.; Gu, Y.; Wu, D. Survey of incremental learning. In Proceedings of the 2019 Chinese Control And Decision Conference (CCDC), Nanchang, China, 3–5 June 2019; pp. 399–404. [Google Scholar] [CrossRef]
- Ramesh, R.; Chaudhari, P. Model Zoo: A Growing “Brain” That Learns Continually. arXiv 2022, arXiv:2106.03027. [Google Scholar]
- Llopis-Ibor, L.; Beltran-Royo, C.; Cuesta-Infante, A.; Pantrigo, J.J. Fast incremental learning by transfer learning and hierarchical sequencing. Expert Syst. Appl. 2023, 212, 118580. [Google Scholar] [CrossRef]
- The Pandas Development Team. pandas-dev/pandas: Pandas; Zenodo: Geneva, Switzerland, 2020. [Google Scholar] [CrossRef]
- Harris, C.R.; Millman, K.J.; van der Walt, S.J.; Gommers, R.; Virtanen, P.; Cournapeau, D.; Wieser, E.; Taylor, J.; Berg, S.; Smith, N.J.; et al. Array programming with NumPy. Nature 2020, 585, 357–362. [Google Scholar] [CrossRef] [PubMed]
- Pedregosa, F.; Varoquaux, G.; Gramfort, A.; Michel, V.; Thirion, B.; Grisel, O.; Blondel, M.; Prettenhofer, P.; Weiss, R.; Dubourg, V.; et al. Scikit-learn: Machine Learning in Python. J. Mach. Learn. Res. 2011, 12, 2825–2830. [Google Scholar]
- Abadi, M.; Agarwal, A.; Barham, P.; Brevdo, E.; Chen, Z.; Citro, C.; Corrado, G.S.; Davis, A.; Dean, J.; Devin, M.; et al. TensorFlow: Large-Scale Machine Learning on Heterogeneous Systems. 2015. Available online: https://tensorflow.org (accessed on 16 August 2024).
- Fraunhofer FKIE. DGArchive. 2023. Available online: https://dgarchive.caad.fkie.fraunhofer.de/ (accessed on 16 August 2024).
- Tanner, E.M.; Bornehag, C.G.; Gennings, C. Repeated holdout validation for weighted quantile sum regression. MethodsX 2019, 6, 2855–2860. [Google Scholar] [CrossRef] [PubMed]
- Ravi, V.; Alazab, M.; Srinivasan, S.; Arunachalam, A.; Soman, K.P. Adversarial Defense: DGA-Based Botnets and DNS Homographs Detection through Integrated Deep Learning. IEEE Trans. Eng. Manag. 2023, 70, 249–266. [Google Scholar] [CrossRef]
- Goodfellow, I.; Bengio, Y.; Courville, A. Deep Learning; MIT Press: Cambridge, MA, USA, 2016; Available online: http://www.deeplearningbook.org (accessed on 16 August 2024).
- Zhang, A.; Lipton, Z.C.; Li, M.; Smola, A.J. Dive into Deep Learning; Cambridge University Press: Cambridge, UK, 2023; Available online: https://D2L.ai (accessed on 16 August 2024).
- Koutsoukas, A.; Monaghan, K.J.; Li, X.; Huan, J. Deep-learning: Investigating deep neural networks hyper-parameters and comparison of performance to shallow methods for modeling bioactivity data. J. Cheminform. 2017, 9, 42. [Google Scholar] [CrossRef] [PubMed]
- Dalli, A. Impact of Hyperparameters on Deep Learning Model for Customer Churn Prediction in Telecommunication Sector. Math. Probl. Eng. 2022, 2022, 4720539. [Google Scholar] [CrossRef]
- Salehin, I.; Kang, D.K. A Review on Dropout Regularization Approaches for Deep Neural Networks within the Scholarly Domain. Electronics 2023, 12, 3106. [Google Scholar] [CrossRef]
- Kingma, D.P.; Ba, J. Adam: A Method for Stochastic Optimization. arXiv 2017, arXiv:1412.6980. [Google Scholar]
- Highnam, K.; Puzio, D.; Luo, S.; Jennings, N.R. Real-Time Detection of Dictionary DGA Network Traffic using Deep Learning. arXiv 2020, arXiv:2003.12805. [Google Scholar] [CrossRef]
- Sanh, V.; Debut, L.; Chaumond, J.; Wolf, T. DistilBERT, a distilled version of BERT: Smaller, faster, cheaper and lighter. arXiv 2019, arXiv:1910.01108. [Google Scholar]
Disclaimer/Publisher’s Note: The statements, opinions and data contained in all publications are solely those of the individual author(s) and contributor(s) and not of MDPI and/or the editor(s). MDPI and/or the editor(s) disclaim responsibility for any injury to people or property resulting from any ideas, methods, instructions or products referred to in the content. |
© 2024 by the authors. Licensee MDPI, Basel, Switzerland. This article is an open access article distributed under the terms and conditions of the Creative Commons Attribution (CC BY) license (https://creativecommons.org/licenses/by/4.0/).