Research on the Jiamusi Area’s Shallow Groundwater Recharge Using Remote Sensing and the SWAT Model
Abstract
1. Introduction
2. Overview of the Study Area
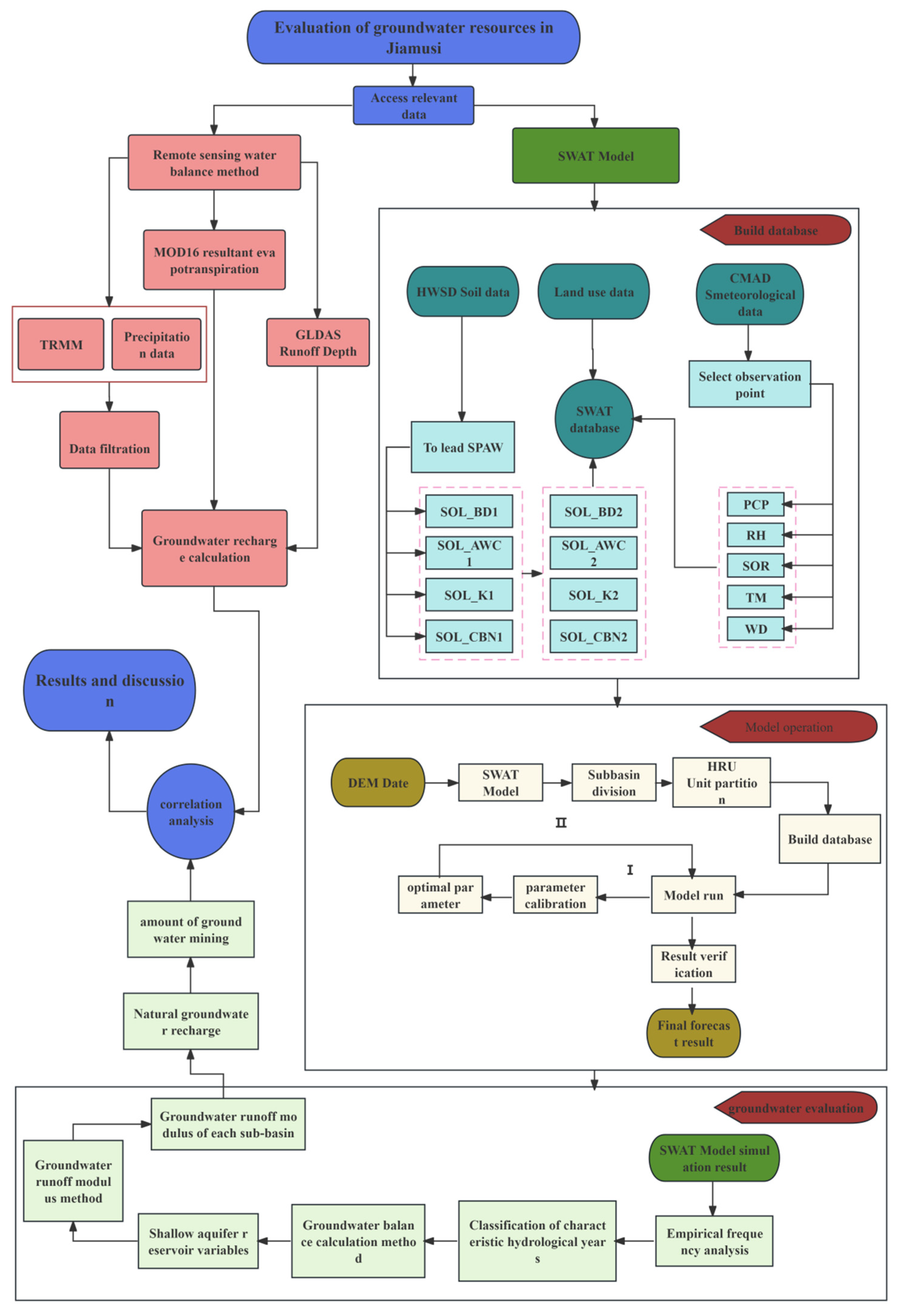
3. Materials and Methods
3.1. Sources of Data
3.1.1. Data on Elevation
3.1.2. Data on Soil Type
3.1.3. Type Data of Land Use
3.1.4. Info about the Weather and Runoff
3.1.5. Data for the Water Balance Technique Using Remote Sensing
3.2. Research Methods
3.2.1. Remote Sensing Water Balance Method
3.2.2. SWAT Model
3.2.3. Shallow Aquifer Reservoir Variable Calculation Method
4. Results
4.1. From 2008 to 2016, Jiamusi’s Groundwater Recharge Was Calculated Using the Remote Sensing Water Balance Method
4.2. Calculation of Groundwater Recharge in the Jiamusi Area by the SWAT Model
4.2.1. Sub-Watershed Division and HRU Unit
4.2.2. Parameter Calibration and Verification
4.2.3. Calculation of Groundwater Resources Based on SWAT
5. Discussion
5.1. Applicability of SWAT Model and Remote Sensing Meteorology to Groundwater Recharge Calculation
5.2. Current Deficiencies and Prospects for Future Improvement
6. Conclusions
- The HWSD World Soil Database and the CMADS meteorological data set, which serve as the model’s driving databases, simulated the study region well. With R2 and NS values of 0.81 and 0.77, respectively, Fuyuan Hydrology Station had the best simulation effect. Tongjiang Hydrology Station followed with R2 and NS values of 0.77 and 0.75, respectively, both of which meet the simulation requirements.
- Examine the entire scene. In the Jiamusi area, groundwater phreatic-bed reserves are distributed very differently. The primary pattern is the progressive decrease in volume in Jiamusi city to the northeast and southeast. It falls to the southwest of Fuyuan City’s center. The trend of the simulated groundwater net discharge is essentially in line with reality. The Songhua River trunk area in Tongjiang City contains the Jiamusi groundwater storage area to the southeast and northwest. Surface water makes up the majority of the water resources here, with relatively little water reserves in the diving layer. Jiamusi’s northeast primarily diminishes to the southwest from Fuyuan City’s core.
- The average groundwater recharge in the Jiamusi area between 2008 and 2016 was estimated by the remote sensing water balance method to be 53.2 × 108 m3, while the average exploitable amount was found to be 23.94 × 108 m3. The recoverable amount was 27.4 × 108 m3, and the average groundwater recharge was 61.03 × 108 m3, according to the SWAT model. Between 2010 and 2016, the No. 1 basin’s average groundwater runoff modulus was 0.89 L/(s·km2), total recharge was 31.522 billion m3, and total recoverable amount was 14.184 billion m3. In the No. 2 basin, the total recharge was 11.256 billion m3, the total recoverable amount was 5.065 billion m3, and the average groundwater runoff modulus was 1.113 L/(s·km2).
- Given the restoration of Jiamusi’s groundwater level, it is recommended that flood waters be released in the upper reservoir of the Shidang River during dry years in order to maintain Songhua River’s water level stability and lessen groundwater reversal recharge while providing irrigation water for the Fujin Irrigation District. In rural regions, it is suggested that supervision over groundwater consumption for agriculture and irrigation is tightened, awareness is increased, and the bar for groundwater use is raised.
Author Contributions
Funding
Data Availability Statement
Conflicts of Interest
References
- Ning, L.; Pan, T.; Zhang, Q.; Zhang, M.; Li, Z.; Hou, Y. Differentiated Impacts of Land-Use Changes on Landscape and Ecosystem Services under Different Land Management System Regions in Sanjiang Plain of China from 1990 to 2020. Land 2024, 13, 437. [Google Scholar] [CrossRef]
- Kang, L.; Zhang, H.Q. Sensitivity Analysis of the Evaluation of Agricultural Drought Resistance Capacity in China’s Five Major Grain-Producing Regions. J. China Agric. Univ. 2015, 20, 214–224. [Google Scholar]
- Zhang, H.; Zhang, Y.D.; Huang, Y.; Wang, B. Study on Water Consumption Patterns and Growth Characteristics of Rice under Different Irrigation Modes. Water Sav. Irrig. 2023, 4, 25–31. [Google Scholar]
- Wu, W.J.; Xia, T.; Hu, Q. Pattern of Conversion between Paddy Fields and Dry Lands and Its Water Resource Effects in Heilongjiang from 1980 to 2015. China Agric. Resour. Reg. Plan. 2019, 40, 142–151. [Google Scholar]
- Zhang, M.N.; Cheng, X.X.; Li, Z.H.; Liu, W.P.; Cui, H.Q.; Wei, S.B.; Liu, W.P.; Liu, J.T.; Li, Y.L.; Chen, Z. Monitoring, Assessment, and Prediction of Ground Surface Deformation in the Groundwater Level Decline Area of Jiansanjiang in Sanjiang Plain. Geol. Bull. 2023, 42, 1211–1217. [Google Scholar]
- DeMille, M. Assessment and estimation of groundwater recharge for a catchment located in highland tropical climate in central Ethiopia using catchment soil–water balance (SWB) and chloride mass balance (CMB) techniques. Environ. Earth Sci. 2015, 74, 1137–1150. [Google Scholar] [CrossRef]
- Hornero, J.; Manzano, M.; Ortega, L.; Custodio, E. Integrating soil water and tracer balances, numerical modelling and GIS tools to estimate regional groundwater recharge: Application to the Alcadozo Aquifer System (SE Spain). Sci. Total Environ. 2016, 568, 415–432. [Google Scholar] [CrossRef]
- Yin, L. Study on Groundwater Recharge Based on Multiple Methods; China University of Geosciences: Beijing, China, 2011. [Google Scholar]
- Cheng, K. Regional Optimal Allocation of Land and Water Resources and Risk Analysis of Food Security Based on Complex Adaptive System Theory. Ph.D. Thesis, Northeast Agricultural University, Harbin, China, 2015. [Google Scholar]
- Zhao, Q.; Tang, J.; Yang, H.; Zhang, X.L.; Luo, L.J. The chronology and geochemical characteristics of Late Triassic Adakite in central Jimusi Block and its geological significance. J. Earth Sci. Environ. 2019, 45, 240–255. [Google Scholar]
- Liu, R. Study on the Comparative Advantages of Developing Modern Agriculture in Jiamusi City and Sanjiang Plain. Stat. Consult. 2015, 3, 24–26. [Google Scholar]
- Zhao, X.G. Prediction of Mine Water Inflow Based on Atmospheric Rainfall Infiltration Coefficient Method and Kosyakov Formula. Inn. Mong. Coal Econ. 2014, 137+141. [Google Scholar] [CrossRef]
- Yun, Z.D.; Hu, Q.F.; Wang, Y.T.; Wu, H.Y.; Wang, L.Z.; Shang, S.W. Accuracy Assessment of Remote Sensing and Reanalysis Evapotranspiration Data: A Comparative Study Based on GRACE and Basin Monthly Water Balance Model. J. Hydraul. Eng. 2023, 54, 117–127. [Google Scholar] [CrossRef]
- Liang, Z.M.; Zhao, J.F.; Duan, Y.N.; Huang, J.; Li, B.; Wang, J.; Hu, Y. Differential form New Anjiang model. Adv. Water Sci. 2024, 35, 374–386. [Google Scholar]
- Kong, C.; Zhang, H.Y.; Dai, J.F.; Lv, Y.J.; Li, Z.T.; Wan, Z.P. Runoff simulation of Musong River Basin in Huixian rock-soluble wetland based on tank model. Yellow River 2019, 46, 17–21+63. [Google Scholar]
- Zhu, C.H. Optimal Allocation of Water Resources in Jiamusi City Based on Multidimensional Critical Regulation Theory; Northeast Agricultural University: Harbin, China, 2015. [Google Scholar]
- Ridwansyah, I.; Yulianti, M.; Apip, O.S.I.; Shimizu, Y.; Wibowo, H.; Fakhrudin, M. The impact of land use and climate change on surface runoff and groundwater in Cimanuk watershed, Indonesia. Limnology 2020, 21, 487–498. [Google Scholar] [CrossRef]
- Zhu, Y.F. Study on Water Resource Vulnerability in Songhua River Basin under Changing Environment; Jilin University: Changchun, China, 2024. [Google Scholar]
- Chen, K.; Wang, L.Q.; Liu, Y.; Liu, J.X. Applicability evaluation of CMADS dataset in Hulan River Basin. J. Irrig. Drain. 2019, 43, 60–68. [Google Scholar]
- Aqnouy, M.; Ommane, Y.; Ouallali, A.; Gourfi, A.; Ayele, G.T.; El Yousfi, Y.; Bouizrou, I.; Stitou El Messari, J.E.; Zettam, A.; Melesse, A.M.; et al. Evaluation of TRMM 3B43 V7 precipitation data in varied Moroccan climatic and topographic zones. Mediterr. Geosci. Rev. 2024, 6, 159–175. [Google Scholar] [CrossRef]
- Abid, N.; Jaafar, B.A.; Bargaoui, Z.; Mannaerts, C.M. Assessment of long term MOD16 and LSA SAF actual evapotranspiration using Budyko curve. Remote Sens. Appl. Soc. Environ. 2024, 34, 101166. [Google Scholar]
- Gautam, K.P.; Chandra, S.; Henry, K.P. Monitoring of the Groundwater Level using GRACE with GLDAS Satellite Data in Ganga Plain, India to Understand the Challenges of Groundwater Depletion, Problems, and Strategies for Mitigation. Environ. Chall. 2024, 15, 100874. [Google Scholar] [CrossRef]
- Chen, Y.H.; Li, X.B.; Shi, P.J. The Remote Sensing Model for Regional Evapotranspiration Estimation over Heterogeneous Landscape. Acta Meteorol. Sin. 2002, 60, 508–512. (In Chinese) [Google Scholar]
- Zhang, W.M.; Dong, Z.C.; Qian, W.; Zhu, C.T. Advances in Applications of Remote Sensing Data to Hydrology and Water Resources. Water Sav. Irrig. 2007, 8, 24–32. (In Chinese) [Google Scholar]
- Zhao, X.L.; Yan, X.D. Study on the Change Trend of Soil Water Storage in Heilongjiang Province in the Past 20 Years. Geogr. Sci. 2006, 5, 5569–5573. [Google Scholar]
- Wang, Z.G.; Liu, C.M.; Huang, Y.B. Research on the principle, structure and application of SWAT model. Prog. Geogr. 2003, 1, 79–86. [Google Scholar]
- Saurette, D.D.; Biswas, A.; Gillespie, A.W. Determining minimum sample size for the conditioned Latin hypercube sampling algorithm. Pedosphere 2024, 34, 530–539. [Google Scholar] [CrossRef]
- Abdo, H.G.; Vishwakarma, D.K.; Alsafadi, K.; Bindajam, A.A.; Mallick, J.; Mallick, S.K.; Kumar, K.C.A.; Albanai, J.A.; Kuriqi, A.; Hysa, A. GIS-based multi-criteria decision making for delineation of potential groundwater recharge zones for sustainable resource management in the Eastern Mediterranean: A case study. Appl. Water Sci. 2024, 14, 160. [Google Scholar] [CrossRef]
- Zhang, J.Z.; Zhang, Z.Y.; Wang, Q.M. Study on rainfall infiltration recharge law of typical small watershed in Hebei Plain. J. China Inst. Water Resour. Hydropower Res. 2023, 21, 37–46. (In Chinese) [Google Scholar]
- Liu, K.; Li, M.J.; Mou, H.L.; Lv, Z.Y.; Liu, P.; Yin, Z.K.; Liu, Z.W.; Liang, L.L. Analysis of influential factors in large-scale runoff simulation by SWAT model: A case study of the upper Parana River Basin. J. Water Resour. Archit. Eng. 2019, 21, 191–198. [Google Scholar]
- Mebarki, H.; Maref, N.; Dris, A.E.M. Modelling the monthly hydrological balance using Soil and Water Assessment Tool (SWAT) model: A case study of the Wadi Mina upstream watershed. J. Groundw. Sci. Eng. 2019, 12, 161–177. [Google Scholar] [CrossRef]
- Zhu, Q.; Zhao, H.Y.; Wang, J.Y.; Liu, T.W. The underground water level dynamic change characteristics and influencing factors analysis. Water Beijing 2024, 3, 1–6. [Google Scholar] [CrossRef]
- Chen, J.M. An important shortcoming and improvement of evapotranspiration model in current remote sensing. Chin. Sci. Bull. 1988, 6, 454–457. [Google Scholar]
- Hinzer, I.; Altherr, M.; Christiansen, R.; Schreuer, J.; Wohnlich, S. Characterisation of an Artesian Groundwater System in the Valle de Iglesia in the Central Andes of Argentina. Int. J. Earth Sci. 2021, 110, 2559–2571. [Google Scholar] [CrossRef]
- Yao, R. Study on the Dynamics and Prediction of Groundwater Level in the Urban Area of Jiamusi City; Heilongjiang University: Harbin, China, 2024. [Google Scholar]
- Uwamahoro, S.; Liu, T.; Nzabarinda, V.; Muhigire, J.; Umugwaneza, A.; Maniraho, A.P.; Ingabire, D. Assessing hydrological interactions, soil erosion intensities, and vegetation dynamics in Nyabarongo River tributaries: A SWAT and RUSLE modeling approach. Model. Earth Syst. Environ. 2024, 10, 4317–4335. [Google Scholar] [CrossRef]
- Ayalew, B.Y.; Seoro, L.; Jae, K.L. Calibration and uncertainty analysis of integrated SWAT-MODFLOW model based on iterative ensemble smoother method for watershed scale river-aquifer interactions assessment. Earth Sci. Inform. 2023, 16, 3545–3561. [Google Scholar]
- Ji, X.Y.; Wei, Y.C.; Wang, W.Y.; Fang, H. Error Analysis of Surface Cover Change Detection in Urban Areas Using High-Resolution Remote Sensing Images. Remote Sens. Technol. Appl. 2018, 33, 932–941. [Google Scholar]
- Yu, Y. Study on the Impact of Water Resources Utilization on Aquatic Ecology in Jinxi Irrigation Area of Fujin City, Heilongjiang Province. Sci. Technol. Innov. 2020, 10, 118–119. [Google Scholar]










| Soil Type | FLC | PHh | GLM | ATc | LVh | CMe |
|---|---|---|---|---|---|---|
| Watershed No. 1 | 2.12 | 25.23 | 7.19 | 2.88 | 15.17 | 0.35 |
| Watershed No. 2 | 3.44 | 28.98 | 8.71 | - | 16.56 | 0.44 |
| Coefficient | SOL_BD1 | SOL_AWC1 | SOL_K1 | SOL_CBN1 | SOL_BD2 | SOL_AWC2 | SOL_K2 | SOL_CBN2 | Hierarchy | |
|---|---|---|---|---|---|---|---|---|---|---|
| Soil Type | ||||||||||
| FLc | 1.52 | 0.14 | 9.32 | 0.63 | 1.47 | 0.14 | 12.60 | 0.47 | L-L | |
| PHh | 1.35 | 0.14 | 14.21 | 1.90 | 1.59 | 0.13 | 8.21 | 0.67 | L-L | |
| GLm | 1.49 | 0.14 | 13.55 | 1.62 | 1.59 | 0.14 | 5.20 | 0.65 | L-CL | |
| ATc | 0.97 | 0.19 | 43.52 | 1.15 | 1.43 | 0.14 | 8.93 | 0.80 | SIL-L | |
| LVh | 1.53 | 0.13 | 10.33 | 0.70 | 1.62 | 0.13 | 4.14 | 0.35 | L-CL | |
| CMe | 1.47 | 0.14 | 10.21 | 1.11 | 1.51 | 0.12 | 5.73 | 0.31 | L-L | |
| WATER | 1.70 | 0 | 258 | 0 | 0 | 0 | 0 | 0 | - | |
| Coefficient | SOL_BD1 | SOL_AWC1 | SOL_K1 | SOL_CBN1 | SOL_BD2 | SOL_AWC2 | SOL_K2 | SOL_CBN2 | Hierarchy | |
|---|---|---|---|---|---|---|---|---|---|---|
| Soil Type | ||||||||||
| FLc | 1.65 | 0.17 | 9.35 | 0.67 | 1.45 | 0.14 | 12.57 | 0.41 | L-L | |
| PHh | 1.37 | 0.12 | 13.21 | 1.79 | 1.63 | 0.14 | 9.01 | 0.55 | L-L | |
| GLm | 1.64 | 0.14 | 13.51 | 1.28 | 1.62 | 0.14 | 5.55 | 0.54 | L-CL | |
| LVh | 1.59 | 0.13 | 10.49 | 0.77 | 1.59 | 0.13 | 4.27 | 0.57 | L-CL | |
| CMe | 1.39 | 0.14 | 9.17 | 1.17 | 1.48 | 0.14 | 7.34 | 0.28 | L-L | |
| WATER | 1.98 | 0 | 288 | 0 | 0 | 0 | 0 | 0 | - | |
| Coefficient | Description | Coefficient | Description |
|---|---|---|---|
| SOL_BD | weight of dried soil, comprising soil particles and intergranular pores, per unit volume. It stands for the moist bulk density of soil (SOILdensity). | CLAY | Clay content, %wt, refers to soil particles <0.002 mm in diameter. |
| SOL_AWC | Indicates the effective water content of the soil layer in mm/mm. | SILT | Silt refers to the loam content of the soil (%wt); that is, the percentage by weight of soil particles between 0.002 and 0.05 mm in diameter. |
| SOL_CBN | Organic carbon content (%wt) of the soil layer. | SAND | Sand content, %wt, refers to particles with diameters between 0.05 and 2.0 mm. |
| SOL_K | Saturated water conductivity/saturated hydraulic conductivity, mm/h. | ROCK | Gravel content, %wt, refers to particles with a diameter greater than 2 mm; |
| SOL_ZMS | Represents the maximum root depth of the soil profile, mm. | USLE_K | Erodibility factor |
| Reclassification Coding | Name | SWAT Coding |
|---|---|---|
| 1 | Plowland | AGRL |
| 2 | Forest land | FRST |
| 3 | Meadow | RNGB |
| 4 | Water | WATR |
| 5 | Urban and rural, industrial and mining, residential land | URML |
| 6 | Unused land | WETL |
| Data Type | Data Source |
|---|---|
| Digital Elevation Model (DEM) | NASA Earth Science data website (https://nasadaacs.eos.nasa.gov/) accessed on 15 June 2024 |
| Soil type and attribute list | HWSD data downloaded from the National Tibetan Plateau Scientific Data Center (World Soil Database) (https://data.tpdc.ac.cn/home) accessed on 15 June 2024 |
| Land type use data | Institute of Aerospace Information Innovation, Chinese Academy of Sciences |
| Meteorological data | CMADS (V1.1) downloaded from the National Tibetan Plateau Scientific Data Center (https://data.tpdc.ac.cn/home) accessed on 15 June 2024 |
| Runoff data | Tongjiang City Hydrology Station |
| Precipitation data | TRMM data |
| Evapotranspiration | MOD16 software synthesis |
| Surface runoff depth | GLDAS model estimation |
| A Given Year | 2008 | 2009 | 2010 | 2011 | 2012 | 2013 | 2014 | 2015 | 2016 | Mean Value |
|---|---|---|---|---|---|---|---|---|---|---|
| Supplemental amount | 56.3 | 54.5 | 55.8 | 40.5 | 51.8 | 56.7 | 45.5 | 50.5 | 67.71 | 53.2 |
| Recoverable amount | 25.3 | 24.5 | 25.1 | 18.2 | 23.3 | 25.5 | 20.4 | 22.7 | 30.4 | 23.94 |
| Encoding | Parameter Name | Parameter Meaning | Optimal Parameter (Basin No. 1) | Optimal Parameter (Basin No. 2) |
|---|---|---|---|---|
| 1 | r__CN2.mgt | SCS runoff curve value | 0.75 | 0.81 |
| 2 | v__GW_DELAY.gw | Groundwater delay time | 784.90 | 721.10 |
| 3 | v__GWQMN.gw | Level threshold of shallow aquifers when groundwater enters the main channel (mm) | 2.01 | 1.88 |
| 4 | v__REVAPMN.gw | Shallow groundwater evaporation depth threshold (mm) | 900.40 | 855.50 |
| 5 | v__SOL_AWC().sol | Surface water availability (mm) | −0.44 | 1.02 |
| 6 | v__CH_K2.rte | Effective permeability coefficient (mm/h) | 695.11 | 721.41 |
| 7 | v__RCHRG_DP.gw | Permeability coefficient of deep aquifer | 0.55 | 0.53 |
| 8 | r__SOL_K().sol | Soil-saturated water conductivity (mm/h) | 1.60 | 1.45 |
| 9 | r__SOL_ALB().sol | Moist soil albedo | 0.31 | 0.35 |
| 10 | v__ALPHA_BNK.rte | Base flow regression constant | 0.24 | 0.24 |
| 11 | v__SLSUBBSN.hru | Average slope length (m) | 1.95 | 2.11 |
| 12 | r__HRU_SLP.hru | Average slope (m/m) | 2.33 | 2.16 |
| 13 | v__CANMX.hru | Maximum canopy water storage (mm) | 427.5 | 455.4 |
| 14 | v__SFTMP.bsn | Average air temperature on snowfall days (°C) | 10.0 | 9.12 |
| 15 | v__SMTMP.bsn | Average temperature on snowfall days (°C) | 13.8 | 12.44 |
| 16 | v__SMFMX.bsn | Snowmelt factor | 35.0 | 45.50 |
| 17 | v__TIMP.bsn | Temperature lag coefficient of snow cover | 2.84 | 2.58 |
| 18 | v__SNOCOVMX.bsn | Snow depth threshold/cm | 1002.29 | 800.50 |
| 19 | v__TLAPS.sub | Temperature lapse rate (°C/km) | 4.44 | 3.58 |
| 20 | v__ESCO.hru | Soil evaporation compensation coefficient | 1.53 | 2.00 |
| 21 | v__EPCO.hru | Plant absorption compensation coefficient | 0.71 | 0.85 |
| 22 | v__ALPHA_BF.gw | Base flow alpha factor (1/day) | 1.25 | 1.47 |
| Model Reliability | R2 | NSE |
|---|---|---|
| equivalent to gold | 0.80 < R2 ≤ 1.00 | 0.75 < NSE ≤ 1.00 |
| excellent | 0.70 < R2 ≤ 0.80 | 0.65 < NSE ≤ 0.75 |
| typical | 0.50 < R2 ≤ 0.70 | 0.50 < NSE ≤ 0.65 |
| Not happy | R2 ≤ 0.50 | NSE ≤ 0.50 |
| A Given Year | Supply Term | Excretion Term | Subtotal | ∆Sgw | ||
|---|---|---|---|---|---|---|
| PERC | REVAP | GWQ | DARCHG | |||
| 2010 | 35.70 | 3.6 | 26.15 | 12.51 | 6.56 | −6.56 |
| 2011 | 26.40 | 3.41 | 31.2 | 17.61 | 25.82 | −25.82 |
| 2012 | 42.50 | 2.07 | 30.41 | 1.52 | 8.5 | 8.5 |
| 2013 | 33.54 | 0.42 | 35.64 | 2.00 | 4.34 | −4.34 |
| 2014 | 35.42 | 0.23 | 39.09 | 1.83 | 5.73 | −5.73 |
| 2015 | 29.77 | 0 | 33.08 | 1.75 | 5.13 | −5.13 |
| 2016 | 51.59 | 0.11 | 35.76 | 1.56 | 14.16 | 14.16 |
| Mean value | 36.41 | 1.40 | 33.04 | 5.54 | 3.57 | −3.57 |
| Excretion item percentage/% | - | 3.50 | 82.64 | 13.85 | - | - |
| Subcatchment | Dry Year (2011) | Normal Water Year (2014) | Wet Year (2016) | ||||||
|---|---|---|---|---|---|---|---|---|---|
| Runoff Modulus (l·s−1·km2) | Supply (104 m3·a−1) | Recoverable Amount (104 m3·a−1) | Runoff Modulus (l·s−1·km2) | Supply (104 m3·a−1) | Recoverable Amount (104 m3·a−1) | Runoff Modulus (l·s−1·km2) | Supply (104 m3·a−1) | Recoverable Amount (104 m3·a−1) | |
| 1 | 0.32 | 738.89 | 332.50 | 0.35 | 2878.46 | 1295.31 | 0.32 | 2864.86 | 1289.19 |
| 2 | 0.32 | 5001.23 | 2250.55 | 0.44 | 5124.13 | 2305.86 | 0.39 | 4639.69 | 2087.86 |
| 3 | 0.29 | 7324.10 | 3295.85 | 0.39 | 6956.44 | 3130.40 | 0.41 | 7357.46 | 3310.86 |
| 4 | 0.79 | 5135.03 | 2310.76 | 0.64 | 4921.60 | 2214.72 | 0.65 | 5677.38 | 2554.82 |
| 5 | 0.53 | 4408.69 | 1983.91 | 0.57 | 5307.09 | 2388.19 | 0.60 | 6025.34 | 2711.40 |
| 6 | 0.18 | 582.45 | 262.10 | 0.31 | 819.46 | 368.76 | 0.25 | 772.87 | 347.79 |
| 7 | 1.18 | 20,504.17 | 9226.88 | 1.39 | 26,464.78 | 11,909.15 | 1.20 | 25,084.80 | 11,288.16 |
| 8 | 0.95 | 6765.13 | 3044.31 | 1.08 | 8005.84 | 3602.63 | 1.13 | 9033.71 | 4065.17 |
| 9 | 1.16 | 8058.63 | 3626.38 | 1.26 | 9011.32 | 4055.09 | 1.21 | 8980.72 | 4041.32 |
| 10 | 1.07 | 19,627.64 | 8832.44 | 1.10 | 13,622.53 | 6130.14 | 1.09 | 14,704.89 | 6617.20 |
| 11 | 0.10 | 1227.11 | 552.20 | 0.10 | 787.08 | 354.19 | 0.12 | 815.17 | 366.83 |
| 12 | 0.26 | 3222.56 | 1450.15 | 0.17 | 1160.80 | 522.36 | 0.17 | 1225.64 | 551.54 |
| 13 | 1.03 | 18,993.38 | 8547.02 | 1.04 | 15,421.41 | 6939.63 | 1.04 | 17,147.58 | 7716.41 |
| 14 | 0.35 | 5539.72 | 17.87 | 0.42 | 6738.71 | 3032.42 | 0.42 | 7169.69 | 3226.36 |
| 15 | 0.39 | 4000.18 | 1800.08 | 0.42 | 6738.71 | 3032.42 | 0.42 | 7169.69 | 3226.36 |
| 16 | 0.08 | 1248.72 | 561.92 | 0.20 | 2211.69 | 995.26 | 0.18 | 1604.62 | 722.08 |
| 17 | 1.20 | 85,096.90 | 38,293.61 | 1.29 | 101,863.37 | 45,838.52 | 1.28 | 110,336.70 | 49,651.52 |
| 18 | 0.92 | 15,048.28 | 6771.73 | 1.03 | 18,687.93 | 8409.57 | 0.95 | 18,368.96 | 8266.03 |
| 19 | 0.13 | 92.79 | 41.76 | 0.15 | 107.75 | 48.49 | 0.16 | 119.94 | 53.97 |
| 20 | 0.12 | 446.01 | 200.70 | 0.31 | 3056.16 | 1375.27 | 0.32 | 3169.52 | 1426.28 |
| 21 | 0.35 | 1052.07 | 473.43 | 0.41 | 1274.18 | 573.38 | 0.42 | 1402.29 | 631.03 |
| 22 | 0.92 | 57,196.06 | 25,738.23 | 1.12 | 65,089.91 | 29,290.46 | 1.15 | 68,030.41 | 30,613.68 |
| 23 | 0.24 | 2688.07 | 1209.63 | 0.27 | 3262.56 | 1468.15 | 0.99 | 3592.44 | 1616.60 |
| 24 | 0.39 | 1280.56 | 576.25 | 0.48 | 1512.85 | 680.78 | 0.47 | 1535.84 | 691.13 |
| 25 | 0.87 | 25,076.75 | 11,284.54 | 0.97 | 30,075.78 | 13,534.10 | 0.96 | 33,043.89 | 14,869.75 |
| 26 | 0.23 | 5775.52 | 2598.98 | 0.40 | 8236.07 | 3706.23 | 0.43 | 8826.07 | 3971.73 |
| 27 | 1.14 | 23,876.81 | 10,744.56 | 1.21 | 25,737.79 | 11,582.01 | 1.13 | 23,683.23 | 10,657.45 |
| 28 | 0.48 | 13,511.60 | 6080.22 | 0.79 | 19,511.93 | 8780.37 | 0.72 | 19,146.63 | 8615.98 |
| 29 | 0.43 | 11,758.90 | 5291.51 | 0.75 | 15,138.60 | 6812.37 | 0.70 | 13,377.21 | 6019.74 |
| 30 | 0.33 | 6701.98 | 3015.89 | 0.46 | 9354.13 | 4209.36 | 0.43 | 8663.02 | 3898.36 |
| 31 | 1.07 | 28,442.59 | 12,799.17 | 1.28 | 36,532.74 | 16,439.73 | 1.18 | 31,865.58 | 14,339.51 |
| total | - | 384,922.52 | 173,215.13 | - | 465,890.86 | 209,650.89 | - | 480,166.31 | 216,074.84 |
| Subcatchment | Dry Year (2011) | Normal Water Year (2014) | Wet Year (2016) | ||||||
|---|---|---|---|---|---|---|---|---|---|
| Runoff Modulus (l·s−1·km2) | Supply (104 m3·a−1) | Recoverable Amount (104 m3·a−1) | Runoff Modulus (l·s−1·km2) | Supply (104 m3·a−1) | Recoverable Amount (104 m3·a−1) | Runoff Modulus (l·s−1·km2) | Supply (104 m3·a−1) | Recoverable Amount (104 m3·a−1) | |
| 1 | 0.44 | 1033.81 | 465.21 | 0.54 | 1168.31 | 525.73 | 0.58 | 1457.64 | 655.93 |
| 2 | 0.43 | 5441.23 | 2448.55 | 0.53 | 6201.79 | 2790.80 | 0.62 | 7737.66 | 3481.94 |
| 3 | 1.13 | 7825.90 | 3521.65 | 1.39 | 90,358.05 | 40,661.12 | 1.61 | 112,735.22 | 50,730.84 |
| 4 | 1.09 | 15,532.00 | 6989.4 | 1.35 | 20,557.53 | 9250.88 | 1.42 | 25,648.60 | 11,541.87 |
| 5 | 0.88 | 8938.80 | 4022.46 | 1.09 | 11,851.04 | 5332.96 | 1.06 | 14,785.95 | 6653.67 |
| 6 | 1.24 | 7784.61 | 3503.07 | 1.53 | 11,303.40 | 5086.53 | 1.62 | 14,102.69 | 6346.210 |
| 7 | 1.23 | 17,620.44 | 7929.19 | 1.52 | 23,521.71 | 10,584.76 | 1.66 | 29,346.86 | 13,206.08 |
| 8 | 1.05 | 9113.07 | 4100.88 | 1.30 | 11,061.69 | 4977.76 | 1.32 | 13,801.12 | 6210.50 |
| 9 | 1.55 | 10,845.50 | 4880.47 | 1.91 | 12,354.67 | 5559.60 | 1.90 | 15,414.30 | 6936.43 |
| total | - | 84,135.36 | 37,860.91 | - | 188,378.19 | 84,770.18 | - | 235,030.04 | 105,763.51 |
Disclaimer/Publisher’s Note: The statements, opinions and data contained in all publications are solely those of the individual author(s) and contributor(s) and not of MDPI and/or the editor(s). MDPI and/or the editor(s) disclaim responsibility for any injury to people or property resulting from any ideas, methods, instructions or products referred to in the content. |
© 2024 by the authors. Licensee MDPI, Basel, Switzerland. This article is an open access article distributed under the terms and conditions of the Creative Commons Attribution (CC BY) license (https://creativecommons.org/licenses/by/4.0/).
Share and Cite
Yang, X.; Dai, C.; Liu, G.; Li, C. Research on the Jiamusi Area’s Shallow Groundwater Recharge Using Remote Sensing and the SWAT Model. Appl. Sci. 2024, 14, 7220. https://doi.org/10.3390/app14167220
Yang X, Dai C, Liu G, Li C. Research on the Jiamusi Area’s Shallow Groundwater Recharge Using Remote Sensing and the SWAT Model. Applied Sciences. 2024; 14(16):7220. https://doi.org/10.3390/app14167220
Chicago/Turabian StyleYang, Xiao, Changlei Dai, Gengwei Liu, and Chunyue Li. 2024. "Research on the Jiamusi Area’s Shallow Groundwater Recharge Using Remote Sensing and the SWAT Model" Applied Sciences 14, no. 16: 7220. https://doi.org/10.3390/app14167220
APA StyleYang, X., Dai, C., Liu, G., & Li, C. (2024). Research on the Jiamusi Area’s Shallow Groundwater Recharge Using Remote Sensing and the SWAT Model. Applied Sciences, 14(16), 7220. https://doi.org/10.3390/app14167220
