Identification of Land Use Mix Using Point-Based Geospatial Data in Urban Areas
Abstract
1. Introduction
- How can point-based geospatial data be used to model the LUM in urban areas?
- How effective is the combination of Voronoi triangulation and an entropy-based LUM formula in identifying and classifying mixed land use areas?
- What are the optimal POI density ranges that contribute significantly to the accuracy of LUM classification in urban areas?
1.1. Related Works
1.1.1. Land Use/Land Cover (LULC)
1.1.2. LULC Classification
1.1.3. Land Use Mix (LUM)
2. Materials and Methods
2.1. Study Area
2.2. Datasets
2.2.1. POI Data
2.2.2. Land Registry Data
2.3. Data Pre-Processing
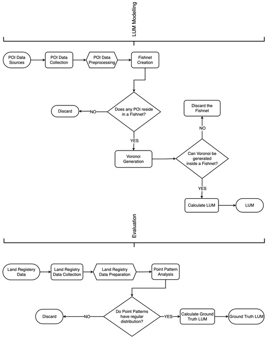
2.4. Methodology
2.5. Fishnet Creation
2.6. Voronoi Generation
2.7. Calculate LUM
2.8. Evaluation: Point Pattern Analysis
3. Results
Experimental Results
4. Discussion
5. Conclusions
Author Contributions
Funding
Institutional Review Board Statement
Informed Consent Statement
Data Availability Statement
Conflicts of Interest
Appendix A. List of Google Maps Places Types
| Label | Label | Label |
|---|---|---|
| accounting | lawyer | park |
| airport | library | parking |
| amusement_park | light_rail_station | pet_store |
| aquarium | liquor_store | pharmacy |
| art_gallery | local_government_office | physiotherapist |
| atm | locksmith | plumber |
| bakery | lodging | police |
| bank | meal_delivery | post_office |
| bar | meal_takeaway | primary_school |
| beauty_salon | mosque | real_estate_agency |
| bicycle_store | movie_rental | restaurant |
| book_store | movie_theater | roofing_contractor |
| bowling_alley | moving_company | rv_park |
| bus_station | museum | school |
| cafe | night_club | secondary_school |
| campground | painter | shoe_store |
| car_dealer | electronics_store | shopping_mall |
| car_rental | embassy | spa |
| car_repair | fire_station | stadium |
| car_wash | florist | storage |
| casino | funeral_home | store |
| cemetery | furniture_store | subway_station |
| church | gas_station | supermarket |
| city_hall | grocery_or_supermarket | synagogue |
| clothing_store | gym | taxi_stand |
| convenience_store | hair_care | tourist_attraction |
| courthouse | hardware_store | train_station |
| dentist | hindu_temple | transit_station |
| department_store | home_goods_store | travel_agency |
| doctor | hospital | university |
| drugstore | insurance_agency | veterinary_care |
| electrician | laundry | zoo |
References
- Jacobs, J. The Death and Life of Great American Cities; Random House: New York, NY, USA, 1961. [Google Scholar]
- Swamy, S.; Baindur, D. Managing urban freight transport in an expanding city—Case study of Ahmedabad. Res. Transp. Bus. Manag. 2014, 11, 5–14. [Google Scholar] [CrossRef]
- Jia, P.; Pan, X.; Liu, F.; He, P.; Zhang, W.; Liu, L.; Zou, Y.; Chen, L. Land use mix in the neighbourhood and childhood obesity. Obes. Rev. 2021, 22, e13098. [Google Scholar] [CrossRef] [PubMed]
- Cervero, R.; Kockelman, K. Travel demand and the 3Ds: Density, diversity, and design. Transp. Res. Part D Transp. Environ. 1997, 2, 199–219. [Google Scholar] [CrossRef]
- Frank, L.D.; Schmid, T.L.; Sallis, J.F.; Chapman, J.; Saelens, B.E. Linking objectively measured physical activity with objectively measured urban form: Findings from SMARTRAQ. Am. J. Prev. Med. 2005, 28, 117–125. [Google Scholar] [CrossRef]
- Xu, Y.; Wang, L.; Fu, C.; Kosmyna, T. A fishnet-constrained land use mix index derived from remotely sensed data. Ann. GIS 2017, 23, 303–313. [Google Scholar] [CrossRef]
- Eom, S.; Suzuki, T.; Lee, M.H. A land-use mix allocation model considering adjacency, intensity, and proximity. Int. J. Geogr. Inf. Sci. 2020, 34, 899–923. [Google Scholar] [CrossRef]
- Thanh Noi, P.; Kappas, M. Comparison of random forest, k-nearest neighbor, and support vector machine classifiers for land cover classification using Sentinel-2 imagery. Sensors 2018, 18, 18. [Google Scholar] [CrossRef]
- Liu, X.; He, J.; Yao, Y.; Zhang, J.; Liang, H.; Wang, H.; Hong, Y. Classifying urban land use by integrating remote sensing and social media data. Int. J. Geogr. Inf. Sci. 2017, 31, 1675–1696. [Google Scholar] [CrossRef]
- Li, J.; Benediktsson, J.A.; Zhang, B.; Yang, T.; Plaza, A. Spatial technology and social media in remote sensing: A survey. Proc. IEEE 2017, 105, 1855–1864. [Google Scholar] [CrossRef]
- Aubrecht, C.; Ungar, J.; Aubrecht, D.O.; Freire, S.; Steinnocher, K. Mapping Land Use Dynamics Using the Collective Power of the Crowd. In Earth Observation Open Science and Innovation; Springer: Cham, Switzerland, 2018; pp. 247–253. [Google Scholar]
- Doan, T.N.; Lim, E.P. Modeling location-based social network data with area attraction and neighborhood competition. Data Min. Knowl. Discov. 2019, 33, 58–95. [Google Scholar] [CrossRef]
- Li, J.; He, Z.; Plaza, J.; Li, S.; Chen, J.; Wu, H.; Wang, Y.; Liu, Y. Social media: New perspectives to improve remote sensing for emergency response. Proc. IEEE 2017, 105, 1900–1912. [Google Scholar] [CrossRef]
- Yao, Y.; Li, X.; Liu, X.; Liu, P.; Liang, Z.; Zhang, J.; Mai, K. Sensing spatial distribution of urban land use by integrating points-of-interest and Google Word2Vec model. Int. J. Geogr. Inf. Sci. 2017, 31, 825–848. [Google Scholar] [CrossRef]
- Sitthi, A.; Nagai, M.; Dailey, M.; Ninsawat, S. Exploring land use and land cover of geotagged social-sensing images using naive bayes classifier. Sustainability 2016, 8, 921. [Google Scholar] [CrossRef]
- Frias-Martinez, V.; Frias-Martinez, E. Spectral clustering for sensing urban land use using Twitter activity. Eng. Appl. Artif. Intell. 2014, 35, 237–245. [Google Scholar] [CrossRef]
- Weng, Q.; Mao, Z.; Lin, J.; Liao, X. Land-use scene classification based on a CNN using a constrained extreme learning machine. Int. J. Remote Sens. 2018, 39, 6281–6299. [Google Scholar] [CrossRef]
- Zhai, W.; Bai, X.; Shi, Y.; Han, Y.; Peng, Z.R.; Gu, C. Beyond Word2vec: An approach for urban functional region extraction and identification by combining Place2vec and POIs. Comput. Environ. Urban Syst. 2019, 74, 1–12. [Google Scholar] [CrossRef]
- Miller, J.S. Impact of Jobs–Housing Balance on Average Jurisdiction Commuting Times: Virginia Macroscopic Analysis. Transp. Res. Rec. 2011, 2244, 18–26. [Google Scholar] [CrossRef]
- Song, Y.; Knaap, G.J. Measuring the effects of mixed land uses on housing values. Reg. Sci. Urban Econ. 2004, 34, 663–680. [Google Scholar] [CrossRef]
- Yue, Y.; Zhuang, Y.; Yeh, A.G.; Xie, J.Y.; Ma, C.L.; Li, Q.Q. Measurements of POI-based mixed use and their relationships with neighbourhood vibrancy. Int. J. Geogr. Inf. Sci. 2017, 31, 658–675. [Google Scholar] [CrossRef]
- Gehrke, S.R.; Clifton, K.J. Toward a spatial-temporal measure of land-use mix. J. Transp. Land Use 2016, 9, 171–186. [Google Scholar] [CrossRef][Green Version]
- Ghosh, P.A.; Raval, P.M. Modelling urban mixed land-use prediction using influence parameters. GeoScape 2021, 15, 66–78. [Google Scholar] [CrossRef]
- Belen, R.; Temizel, T.T.; Kaygısız, Ö. A data quality case study for Turkish highway accident data sets. In Proceedings of the Road Safety on Four Continents: 15th International Conference, Abu Dhabi, United Arab Emirates, 28–30 March 2010. [Google Scholar]
- Field, D.A. Laplacian smoothing and Delaunay triangulations. Commun. Appl. Numer. Methods 1988, 4, 709–712. [Google Scholar] [CrossRef]
- Frank, L.D.; Sallis, J.F.; Conway, T.L.; Chapman, J.E.; Saelens, B.E.; Bachman, W. Many pathways from land use to health: Associations between neighborhood walkability and active transportation, body mass index, and air quality. J. Am. Plan. Assoc. 2006, 72, 75–87. [Google Scholar] [CrossRef]
- Bailey, T.C.; Gatrell, A.C. Interactive Spatial Data Analysis; Longman Scientific & Technical Essex: London, UK, 1995; Volume 413. [Google Scholar]
- Pielou, E. The effect of quadrat size on the estimation of the parameters of Neyman’s and Thomas’s distributions. J. Ecol. 1957, 45, 31–47. [Google Scholar] [CrossRef]
- Getis, A. Temporal land-use pattern analysis with the use of nearest neighbor and quadrat methods. Ann. Assoc. Am. Geogr. 1964, 54, 391–399. [Google Scholar] [CrossRef]
- Rogers, A. Quadrat analysis of urban dispersion: 1. Theoretical techniques. Environ. Plan. A 1969, 1, 47–80. [Google Scholar] [CrossRef]
- Shu, H.; Pei, T.; Song, C.; Ma, T.; Du, Y.; Fan, Z.; Guo, S. Quantifying the spatial heterogeneity of points. Int. J. Geogr. Inf. Sci. 2019, 33, 1355–1376. [Google Scholar] [CrossRef]
- Fan, C.; Myint, S. A comparison of spatial autocorrelation indices and landscape metrics in measuring urban landscape fragmentation. Landsc. Urban Plan. 2014, 121, 117–128. [Google Scholar] [CrossRef]
- Anselin, L. Local indicators of spatial association—LISA. Geogr. Anal. 1995, 27, 93–115. [Google Scholar] [CrossRef]









| Latitude | Longitude | Real Estate Count |
|---|---|---|
| 39.9836 | 32.8218 | 201 |
| 39.9838 | 32.8217 | 153 |
| 39.9755 | 32.8281 | 112 |
| 39.9838 | 32.8218 | 107 |
| 40.0430 | 32.8998 | 97 |
| Accuracy | Precision | Recall | F1 | |
|---|---|---|---|---|
| Overall | 0.51 | 0.48 | 0.69 | 0.57 |
| Baseline all 0 s | 0.57 | 1.00 | 0.57 | 0.72 |
| Baseline all 1 s | 0.43 | 0.00 | NA | NA |
| Sig. Level | Accuracy | Precision | Recall | F1 | # of Places | Baseline |
|---|---|---|---|---|---|---|
| p ≤ 0.01 | 0.71 | 0.63 | 0.92 | 0.75 | 28 | 0.58 |
| p ≤ 0.02 | 0.61 | 0.46 | 0.92 | 0.62 | 38 | 0.58 |
| p ≤ 0.03 | 0.51 | 0.34 | 0.92 | 0.50 | 49 | 0.61 |
| p ≤ 0.04 | 0.49 | 0.31 | 0.92 | 0.46 | 55 | 0.61 |
| p ≤ 0.05 | 0.48 | 0.27 | 0.92 | 0.41 | 65 | 0.59 |
| p ≤ 0.10 | 0.45 | 0.19 | 0.92 | 0.31 | 96 | 0.57 |
| p ≤ 0.20 | 0.41 | 0.13 | 0.92 | 0.23 | 135 | 0.57 |
| p ≤ 0.30 | 0.39 | 0.15 | 0.70 | 0.25 | 161 | 0.56 |
| Bins | Accuracy | Precision | Recall | F1 | # of Places | Baseline |
|---|---|---|---|---|---|---|
| [4–5] | 0.41 | 0.34 | 0.55 | 0.42 | 113 | 0.66 |
| [6–11] | 0.42 | 0.26 | 0.51 | 0.35 | 156 | 0.54 |
| [12–17] | 0.51 | 0.53 | 0.55 | 0.54 | 107 | 0.65 |
| [18–28] | 0.57 | 0.56 | 0.78 | 0.65 | 175 | 0.48 |
| [29–60] | 0.77 | 0.74 | 0.88 | 0.80 | 111 | 0.56 |
| Bins | Accuracy | Precision | Recall | F1 | # of Places | Baseline |
|---|---|---|---|---|---|---|
| Ankara [29–60] | 0.77 | 0.74 | 0.88 | 0.80 | 111 | 0.56 |
| Kadıköy [29–60] | 0.78 | 0.77 | 0.91 | 0.83 | 18 | 0.66 |
Disclaimer/Publisher’s Note: The statements, opinions and data contained in all publications are solely those of the individual author(s) and contributor(s) and not of MDPI and/or the editor(s). MDPI and/or the editor(s) disclaim responsibility for any injury to people or property resulting from any ideas, methods, instructions or products referred to in the content. |
© 2024 by the authors. Licensee MDPI, Basel, Switzerland. This article is an open access article distributed under the terms and conditions of the Creative Commons Attribution (CC BY) license (https://creativecommons.org/licenses/by/4.0/).
Share and Cite
Akyol, M.A.; Temizel, T.T.; Duzgun, S.; Baykal, N. Identification of Land Use Mix Using Point-Based Geospatial Data in Urban Areas. Appl. Sci. 2024, 14, 6871. https://doi.org/10.3390/app14166871
Akyol MA, Temizel TT, Duzgun S, Baykal N. Identification of Land Use Mix Using Point-Based Geospatial Data in Urban Areas. Applied Sciences. 2024; 14(16):6871. https://doi.org/10.3390/app14166871
Chicago/Turabian StyleAkyol, Mehmet Ali, Tuğba Taşkaya Temizel, Sebnem Duzgun, and Nazife Baykal. 2024. "Identification of Land Use Mix Using Point-Based Geospatial Data in Urban Areas" Applied Sciences 14, no. 16: 6871. https://doi.org/10.3390/app14166871
APA StyleAkyol, M. A., Temizel, T. T., Duzgun, S., & Baykal, N. (2024). Identification of Land Use Mix Using Point-Based Geospatial Data in Urban Areas. Applied Sciences, 14(16), 6871. https://doi.org/10.3390/app14166871

