Hardware Design and Implementation of a High-Precision Optically Pumped Cesium Magnetometer System Based on the Human-Occupied Vehicle Platform
Abstract
1. Introduction
2. Overall Design
3. Optically Pumped Probe Design
3.1. Probe Front End
3.1.1. Cesium Atomic Lamp Design
3.1.2. Cesium Absorption Cell Design
3.2. Electronics Unit Design
3.2.1. Signal Conditioning Circuit
3.2.2. Temperature Control Circuit
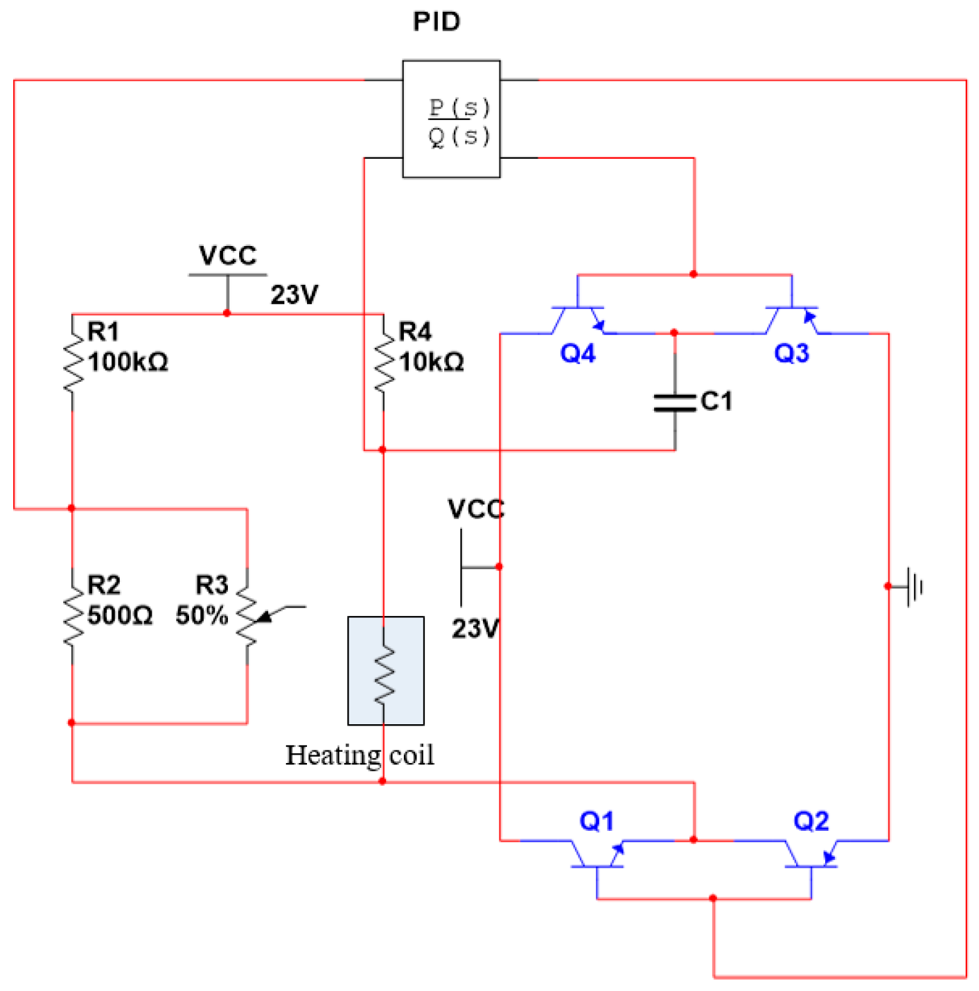
3.2.3. RF Excitation Circuit
4. Flux Probe Design
4.1. Probe Unit
4.2. Electronics Unit
5. Probe Automatic Switching Scheme
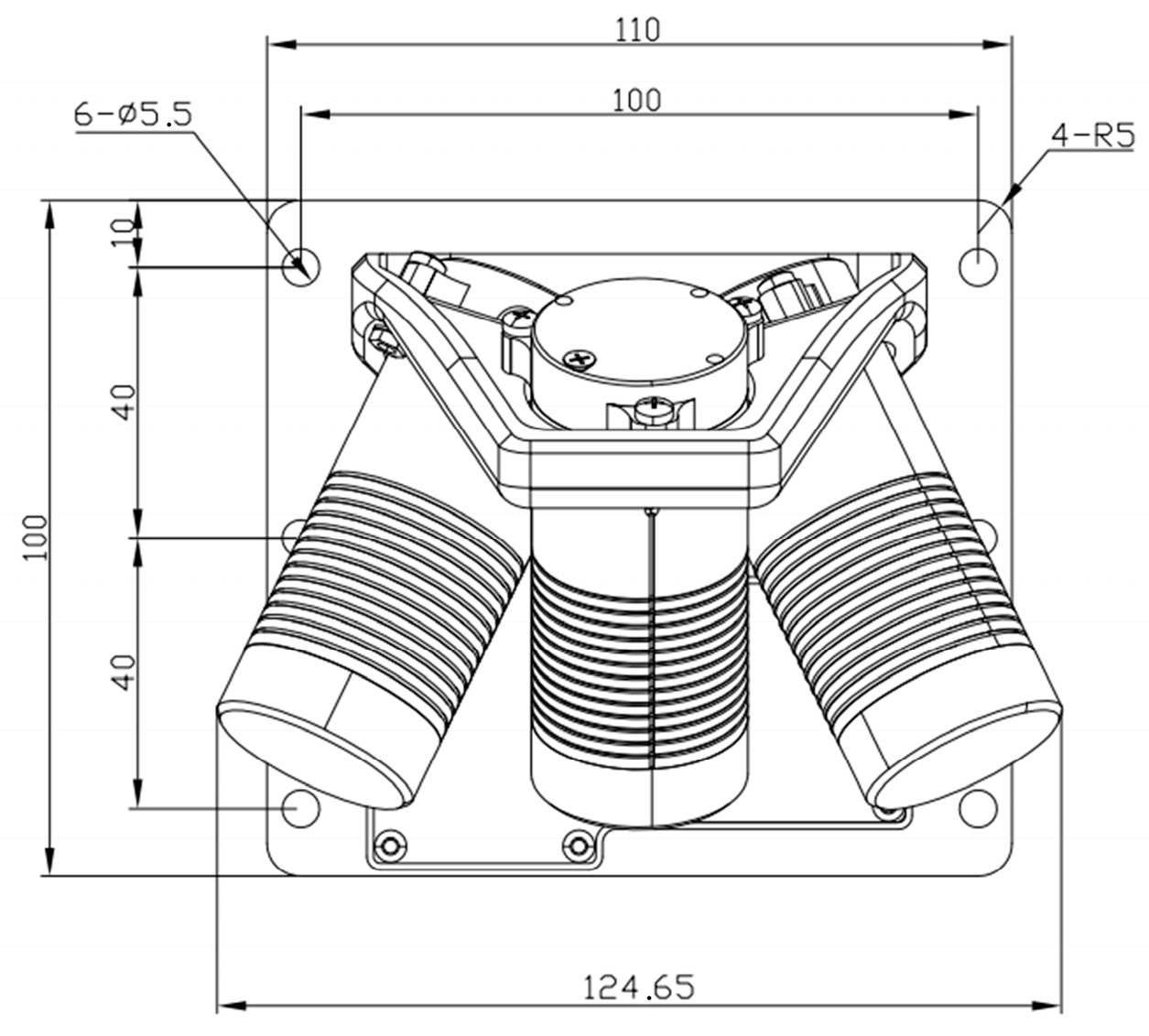
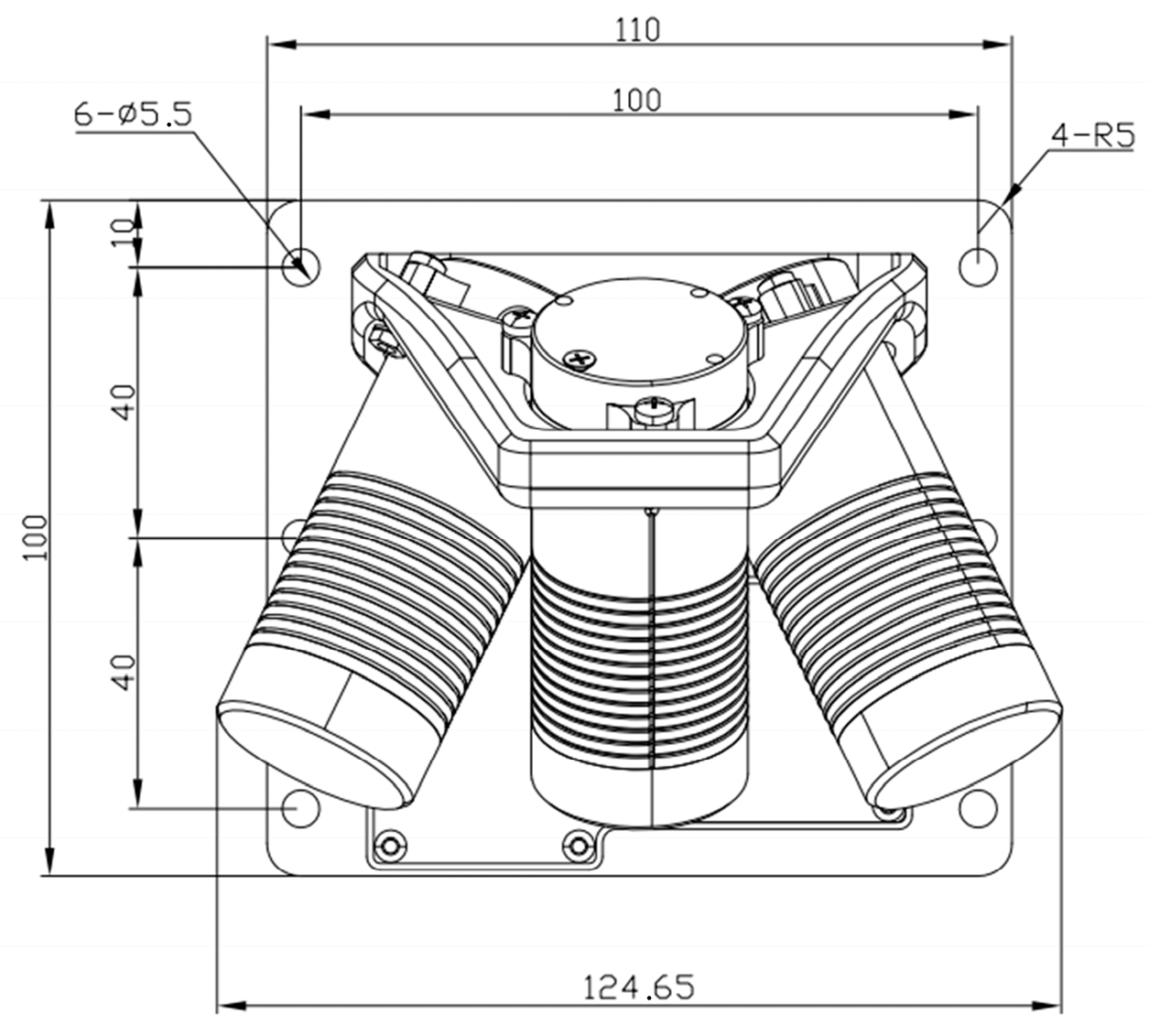
5.1. Three Optically Pumped Probe Structure Design
5.2. Switching Scheme Based on the Minimum Deviation Angle Criterion
6. Design of Magnetic Signal Processor
6.1. Acquisition Board Design
6.2. Digital Board Design
7. Instrument Testing
7.1. Optically Pumped Cesium Magnetometer Probe Testing
7.2. Absolute Accuracy Test
7.3. Sensitivity Test
7.4. Gradient Tolerance Test of the Optically Pumped Cesium Magnetometer Probe
7.5. Dynamic Range Test of the Optically Pumped Cesium Magnetometer Probe
7.6. Triaxial Flux Gate Probe Testing
7.7. Zero-Field Compensation of the Triaxial Flux Gate Probe
7.8. Noise of the Triaxial Flux Gate Probe
7.9. Probe Automatic Switching Test
8. Conclusions
Author Contributions
Funding
Data Availability Statement
Conflicts of Interest
References
- Wang, Z.; Liu, S.; Guo, Y.; Wu, Y.; Wang, Y.; Zhao, J. Joint use of scalar and vector magnetometers for underwater magnetic target localization. IEEE Geosci. Remote Sens. Lett. 2023, 20, 7505305. [Google Scholar] [CrossRef]
- Li, X.; Luo, X.; Deng, M.; Qiu, N.; Sun, Z.; Chen, K. Low-noise, low-power-consumption seafloor vector magnetometer. J. Oceanol. Limnol. 2023, 41, 804–815. [Google Scholar] [CrossRef]
- Wang, G.; Pan, Z. Fluxgate Magnetometer Offset Vector Determination Using Current Sheets in the Solar Wind. Astrophys. J. 2022, 926, 12. [Google Scholar] [CrossRef]
- Sato, T.; Okino, K.; Kumagai, H. Magnetic structure of an oceanic core complex at the southernmost Central Indian Ridge: Analysis of shipboard and deep-sea three-component magnetometer data. Geochem. Geophys. Geosyst. 2009, 10, Q06003. [Google Scholar] [CrossRef]
- Subba Rao, P.B.V.; Singh, B.P.; Gawali, P.B. A geoelectrical section across the Andaman arc sea region, northeast Indian Ocean by using ocean bottom magnetometers. J. Geol. Soc. India 2000, 55, 47–64. [Google Scholar]
- Li, G.; Geng, X.; Liang, S.; Chen, Y.; Huang, G.; Li, G.; Zhang, X.; Yang, G. Attitude-independent route tracking for subsea power cables using a scalar magnetometer under high sea conditions. Remote Sens. 2024, 16, 226. [Google Scholar] [CrossRef]
- Hori, S.; Oida, T.; Kobayashi, T. A simulation study on receivers of ultra-low field MRI with an optically pumped magnetometer. Trans. Jpn. Soc. Med. Biol. Eng. 2021, 59, 840–842. [Google Scholar]
- Zhang, W.; Huang, W.; Luo, Y.; Li, F. Simultaneous detection of deep-sea earthquake and magnetic field using three-axis fiber optic accelerometer-magnetometer. In Proceedings of the 2019 IEEE International Instrumentation and Measurement Technology Conference, Auckland, New Zealand, 20–23 May 2019. [Google Scholar] [CrossRef]
- Hood, L.L.; Oliveira, J.S.; Galluzzi, V.; Rothery, D.A. Investigating sources of Mercury’s crustal magnetic field: Further mapping of MESSENGER magnetometer data. J. Geophys. Res. Planets 2018, 123, 2647–2666. [Google Scholar] [CrossRef]
- Johnson, C.L.; Mittelholz, A.; Langlais, B.; Lognonne, P.; Pike, W.T.; Joy, S.P.; Russel, C.T.; Yu, Y.; Fillingim, M.; Ansan, V.; et al. First results from the InSight Fluxgate magnetometer: Constraints on Mars’ crustal magnetic field at the InSight landing site. In Proceedings of the Lunar and Planetary Science Conference, The Woodlands, TX, USA, 18–22 March 2019. [Google Scholar]
- Egbert, G.D.; Booker, J.R. Imaging crustal structure in southwestern Washington with small magnetometer arrays. J. Geophys. Res. B Solid Earth 1993, 98, 15967–15985. [Google Scholar] [CrossRef]
- Richmond, N.C.; Hood, L.L. A preliminary global map of the vector lunar crustal magnetic field based on Lunar Prospector magnetometer data. J. Geophys. Res. 2008, 113, E02010. [Google Scholar] [CrossRef]
- Gavazzi, B.; Alkhatib-Alkontar, R.; Munschy, M.; Colin, F.; Duvette, C. On the use of Fluxgate 3-axis magnetometers in archaeology: Application with a multi-sensor device on the site of Qasr ‘Allam in the Western Desert of Egypt. Archaeol. Prospect. 2017, 24, 59–73. [Google Scholar] [CrossRef]
- Cui, W. An overview of submersible research and development in China. J. Mar. Sci. Appl. 2018, 17, 459–470. [Google Scholar] [CrossRef]
- Ge, J.; Luo, W.; Dong, H.; Liu, H.; Wang, H.; Wang, W.; Yuan, Z.; Zhu, J.; Zhang, H. Towed Overhauser marine magnetometer for weak magnetic anomaly detection in severe ocean conditions. Rev. Sci. Instrum. 2020, 91, 035112. [Google Scholar] [CrossRef] [PubMed]
- Yu, C.; Xiang, X.; Lapierre, L.; Zhang, Q. Robust Magnetic Tracking of Subsea Cable by AUV in the Presence of Sensor Noise and Ocean Currents. IEEE J. Ocean. Eng. 2018, 43, 311–322. [Google Scholar] [CrossRef]
- Jin, K.; Geng, X.; Liang, Z.; Tang, W.; Xiao, J.; Hu, H.; Huang, G.; Li, G.; Yang, G.; Liang, S. Design of Portable Self-Oscillating VCSEL-Pumped Cesium Atomic Magnetometer. Electronics 2022, 11, 3666. [Google Scholar] [CrossRef]
- Ji, Z.H.; Zhang, H.S.; Su, D.Q.; Zhao, Y.T.; Xiao, L.T.; Jia, S.T. Pump–probe and four-wave mixing spectra arising from recoil-induced resonance in an operating cesium magneto-optical trap. J. Phys. Soc. Jpn. 2018, 87, 024301. [Google Scholar] [CrossRef]
- Lu, Y.-T.; Liu, L.-S.; Shi, Y.-Q.; Zhao, T.; Zhu, W.-H.; Zhang, T.-F.; Liu, W.-M.; Zhang, X.-J. A High-Sensitivity Cesium Atomic Magnetometer Based on A Cesium Spectral Lamp. Appl. Sci. 2023, 13, 8225. [Google Scholar] [CrossRef]
- Luong, V.S.; Le, M.; Quang, V.P. Fluxgate-based displacement sensor design. J. Supercond. Novel Magn. 2023, 36, 1767–1775. [Google Scholar] [CrossRef]
- Cerdeira, M.A.; Kurlyandskaya, G.V.; Fernandez, A.; Tejedor, M.; Garcia-Miquel, H. Giant Magnetoimpedance Effect in Surface Modified CoFeMoSiB Amorphous Ribbons. Chin. Phys. Lett. 2003, 20, 2246–2249. [Google Scholar] [CrossRef]
- Lotfollahi, Z.; Amirabadizadeh, A.; Safronov, A.P.; Kurlyandskaya, G.V. Magnetic properties and giant magnetoimpedance effect for CoFeMoSiB surface modified amorphous ribbons covered by water based ferrofluid. In Proceedings of the 7th Moscow International Symposium on Magnetism (MISM), Moscow, Russia, 1–5 July 2017. [Google Scholar]
- Lotfollahi, Z.; Amirabadizadeh, A.; Safronov, A.P.; Beketov, I.V.; Kurlyandskaya, G.V. Magnetoimpedance effect in CoFeMoSiB as-quenched and surface modified amorphous ribbons in the presence of igon oxide nanoparticles of water-based ferrofluid. J. Sens. 2017, 2017, 4365682. [Google Scholar] [CrossRef]
- Xilinx. Zynq-7000 SoC Technical Reference Manual. Available online: https://www.amd.com/en/products/adaptive-socs-and-fpgas/soc/zynq-7000.html (accessed on 1 January 2024).
- Scintrex. Magnetic Methods. Available online: https://scintrexltd.com/wp-content/uploads/2017/03/CS-3-Brochure-762711_3.pdf (accessed on 5 June 2024).
- Geometrics. G-824A Magnetometer. Available online: https://www.geometrics.com/product/g-824a/ (accessed on 5 June 2024).
- Bartington Instruments. Mag-03® Three-Axis Magnetic Field Sensors. Available online: https://gmw.com/wp-content/uploads/2023/04/Mag-03-DS0013.pdf (accessed on 5 June 2024).




























| No. | Structure | Design Indicators | |
|---|---|---|---|
| 1 | Magnetic core | Material | Cobalt-based amorphous ribbons |
| Length | 21 mm ± 0.2 mm | ||
| Diameter | 0.2 mm | ||
| 2 | Excitation coil | Wire diameter | 0.035 mm |
| Number of turns | 500 | ||
| 3 | Induction coil | Wire diameter | 0.2 mm |
| Number of turns | 800 | ||
| Indicator | Proposed Optically Pumped Cesium Magnetometer | CS-3 | G-824A |
|---|---|---|---|
| Absolute accuracy | <2.5 nT | <2.5 nT | <3 nT |
| Sensitivity | 0.29 pT @ 1 sample/s | 0.6 pT Hz−1/2 rms | 0.5 pT Hz−1/2 rms |
| Gradient tolerance | ≥54,000 nT/m | 40,000 nT/m | 19,685 nT/m |
| Dynamic range | 12,165.10–137,992.85 nT | 15,000–105,000 nT | 20,000–100,000 nT |
| Direction error | ±0.2 nT | ±0.2 nT | ±0.15 nT |
| Weight | 1.49 kg | 1.5 kg | 2.7 kg |
| Indicator | Proposed Triaxial Flux Gate Probe | Mag-03SS |
|---|---|---|
| Zero-field offset | ≤±5 nT | ±30–±50 nT |
| Temperature drift compensation coefficient | ≤±0.09 nT/°C | ≤±0.1–±0.6 nT/°C |
| Polarity | Output voltage positive when pointing north | Output voltage positive when pointing north |
| Noise | ≤8 pT Hz−1/2 rms at 1 Hz | 6–20 pT Hz−1/2 rms at 1 Hz |
| Frequency response and bandwidth | ≤±3% kHz−1; ≥3 kHz | ≤±5% kHz–1; ≥3 kHz |
| Scaling | 100 mV/µT | 100 mV/µT |
| Scaling error | ≤±0.5% | ≤±0.5% |
| Linearity error | <0.0015% | <0.0015% |
| Measurement range | ±100 µT | ±100 µT |
| Operating temperature | −40–85 °C | −10–50 °C |
| Orientation error | <0.5° | <0.5° |
| Installation error | <0.1° | <0.1° |
| Geomagnetic H, D, and Z components | High-precision continuous measurement | High-precision continuous measurement |
| Weight | 80 g | 185 g |
| Axis | Forward Output (µV) | Reverse Output (µV) | Commutation (µV/nT) | Zero-Field Compensation (nT) |
|---|---|---|---|---|
| X | −1169 | 1932 | 100 | 3.815 |
| Y | 480 | 390 | 100 | 4.350 |
| Z | −2260 | 3250 | 100 | 4.950 |
| Axis | Commutation Coefficient (µV/nT) | Output Voltage (µV Hz−1/2) | Noise (pT Hz−1/2) |
|---|---|---|---|
| X | 100 | 597.298 | 5.97 |
| Y | 100 | 767.073 | 7.67 |
| Z | 100 | 590.630 | 5.91 |
Disclaimer/Publisher’s Note: The statements, opinions and data contained in all publications are solely those of the individual author(s) and contributor(s) and not of MDPI and/or the editor(s). MDPI and/or the editor(s) disclaim responsibility for any injury to people or property resulting from any ideas, methods, instructions or products referred to in the content. |
© 2024 by the authors. Licensee MDPI, Basel, Switzerland. This article is an open access article distributed under the terms and conditions of the Creative Commons Attribution (CC BY) license (https://creativecommons.org/licenses/by/4.0/).
Share and Cite
Zhou, K.; Zhang, Q.; Zhang, Q. Hardware Design and Implementation of a High-Precision Optically Pumped Cesium Magnetometer System Based on the Human-Occupied Vehicle Platform. Appl. Sci. 2024, 14, 6778. https://doi.org/10.3390/app14156778
Zhou K, Zhang Q, Zhang Q. Hardware Design and Implementation of a High-Precision Optically Pumped Cesium Magnetometer System Based on the Human-Occupied Vehicle Platform. Applied Sciences. 2024; 14(15):6778. https://doi.org/10.3390/app14156778
Chicago/Turabian StyleZhou, Keyu, Qimao Zhang, and Qisheng Zhang. 2024. "Hardware Design and Implementation of a High-Precision Optically Pumped Cesium Magnetometer System Based on the Human-Occupied Vehicle Platform" Applied Sciences 14, no. 15: 6778. https://doi.org/10.3390/app14156778
APA StyleZhou, K., Zhang, Q., & Zhang, Q. (2024). Hardware Design and Implementation of a High-Precision Optically Pumped Cesium Magnetometer System Based on the Human-Occupied Vehicle Platform. Applied Sciences, 14(15), 6778. https://doi.org/10.3390/app14156778

