A Lightweight YOLOv8 Model for Apple Leaf Disease Detection
Abstract
1. Introduction
- (1)
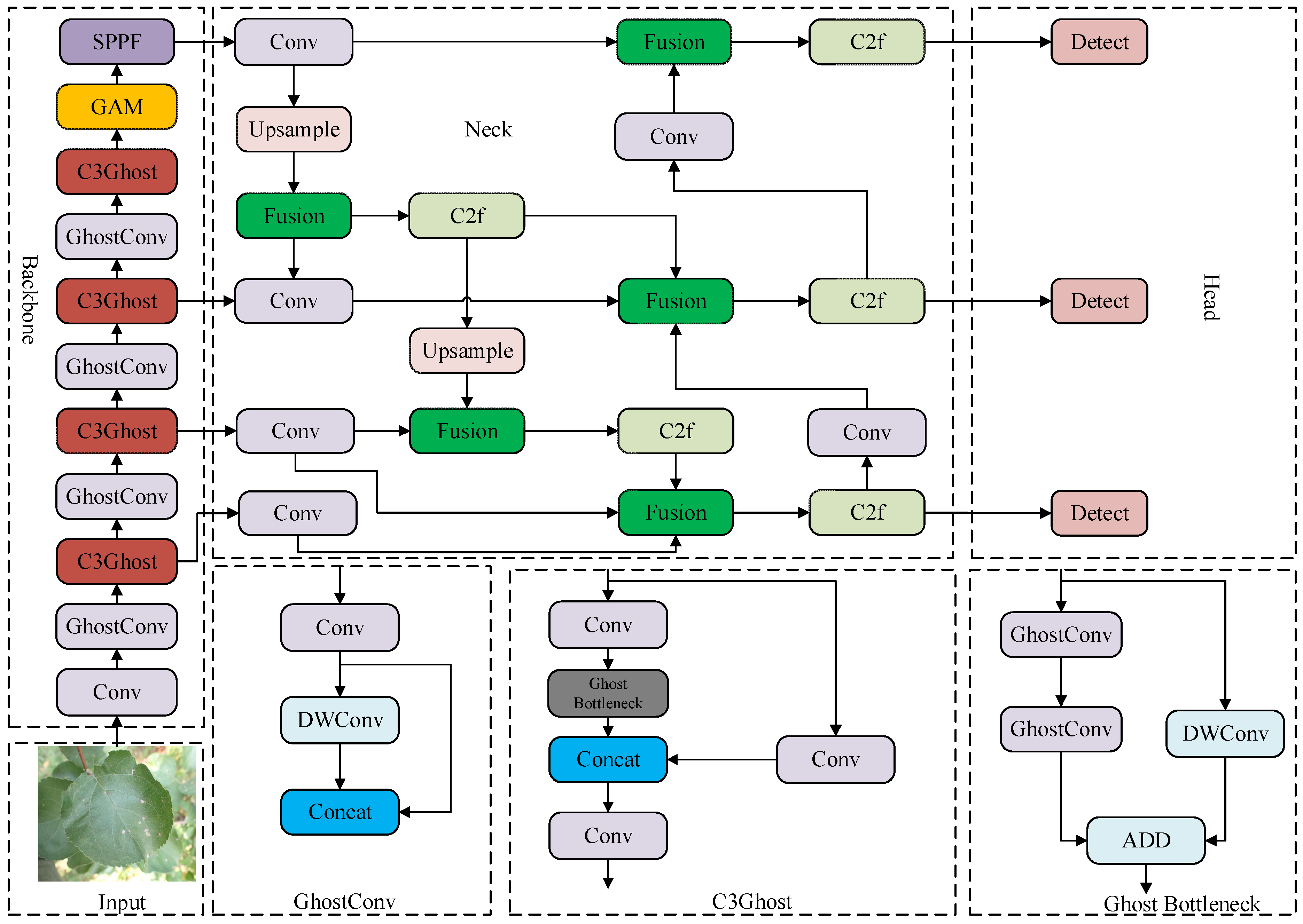
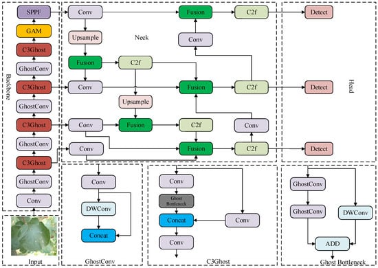
- In the backbone network, GhostConv is substituted for the traditional Conv layer, and the C3Ghost module replaces the original C2f structure. It effectively realizes the lightweight of the network model and significantly reduces the number of parameters and computational burden of the model.
- (2)
- A global attention mechanism (GAM) is implemented to enable the network to identify and localize regions of interest more precisely and improve the accuracy of detection.
- (3)
- The enhanced weighted bi-directional feature pyramid network (BiFPN) has been designed to detect better small target spots on apple leaves in complex environments and improve detection capabilities in the field. We have successfully incorporated different weights for features at various scales and implemented cross-scale weight suppression and expression to enhance feature fusion and improve target detection capabilities.
2. Materials and Methods
2.1. Dataset
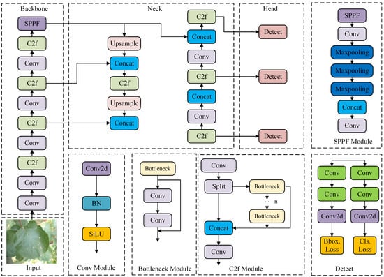
2.2. YOLOv8 Network Structures
2.3. Design for the YOLOv8–GGi Model
2.3.1. Backbone Network Optimization
2.3.2. Global Attention Mechanism
2.3.3. BiFPN Feature Fusion Network
2.4. Comprehensive Test Platform and Training Evaluation
3. Results
3.1. Enhancing Model Detection Efficiency
3.2. Model and Algorithm Test
3.3. Evaluation of Various Target Detection Algorithms
4. Discussion
- (1)
- Lightweight improvement: This study introduces GhostConv to replace Conv in the original YOLOv8n structure, forming the main part of the backbone. Additionally, we utilize the C3Ghost module to replace the original C2f structure. This replacement results in a 22.2% reduction in module size, a 3.1% decrease in precision, a 24.4% decrease in floating-point computation, a 28.1% reduction in the number of network model parameters, and a 4.8% reduction in recall. However, the mean average precision (mAP) at the IoU threshold of 0.5 is only reduced by 2.8%. The findings from the experiments indicate that the advanced network architecture, based on the Ghost module, significantly mitigates the parameter count and complexity of the model. This optimization prioritizes enhanced speed at the expense of sacrificing precision and recall. Nevertheless, the refined model maintains relatively efficient detection performance while embodying a streamlined framework.
- (2)
- Introducing the attention mechanism: Implementing lightweight improvements significantly reduces the size of the algorithmic model. However, we introduce the global attention mechanism (GAM) into the backbone network to address the decline in detection performance resulting from insufficient effective feature extraction. This addition results in noteworthy enhancements in precision, recall, and mAP@0.5, with improvements of 4.9%, 4.8%, and 2.7%, respectively, compared to YOLOv8–GhostNet. Despite a 3.9% increase in model size, the computational overhead remains minimal. This efficiency is attributed to the coordinate attention mechanism, which captures cross-channel relationships and direction-aware and location-aware information. Introducing the global attention mechanism improves the model’s emphasis on pertinent features, improving its performance across various tasks. By dynamically adjusting attention weights, the global attention mechanism (GAM) adapts to different scenarios, enhancing the model’s robustness and performance while maintaining low computational costs.
- (3)
- Adding the improved BiFPN bidirectional feature pyramid network: This study addresses the challenge posed by the morphological diversity of diseases at various developmental stages and the variations in shape and size within the same disease class. We investigate the necessity of feature fusion at different scales to tackle this issue. To this end, we replaced the original PAFPN with an improved BiFPN in the multi-scale feature fusion network of YOLOv8 while augmenting the P2 large-scale feature layer. Our approach yielded notable improvements compared to YOLOv8–GhostNet–C3Ghost–GAM, including a 1.4% increase in precision, a 2.3% increase in recall, and a 3.5% increase in the mean average precision calculated at an IoU threshold of 0.5 (mAP@0.5). We also reduced the model size by 25.5% and FLOPs by 17.9%. Notably, our method demonstrated significant enhancements in fusing features from distant targets, such as small lesions on apple trees, as evidenced by the substantial results observed on the test map images.
5. Conclusions
Author Contributions
Funding
Institutional Review Board Statement
Informed Consent Statement
Data Availability Statement
Acknowledgments
Conflicts of Interest
References
- Jiang, P.; Chen, Y.; Liu, B.; He, D.; Liang, C. Real-time detection of apple leaf diseases using deep learning approach based on improved convolutional neural networks. IEEE Access 2019, 7, 59069–59080. [Google Scholar] [CrossRef]
- O’Rourke, D. Economic importance of the world apple industry. Apple Genome 2021, 1–18. [Google Scholar] [CrossRef]
- Bonkra, A.; Pathak, S.; Kaur, A.; Shah, M.A. Exploring the trend of recognizing apple leaf disease detection through machine learning: A comprehensive analysis using bibliometric techniques. Artif. Intell. Rev. 2024, 57, 21. [Google Scholar] [CrossRef]
- Bansal, P.; Kumar, R.; Kumar, S. Disease detection in apple leaves using deep convolutional neural network. Agriculture 2021, 11, 617. [Google Scholar] [CrossRef]
- Dhaka, V.S.; Meena, S.V.; Rani, G.; Sinwar, D.; Ijaz, M.F.; Woźniak, M. A survey of deep convolutional neural networks applied for prediction of plant leaf diseases. Sensors 2021, 21, 4749. [Google Scholar] [CrossRef] [PubMed]
- Yağ, İ.; Altan, A. Artificial intelligence-based robust hybrid algorithm design and implementation for real-time detection of plant diseases in agricultural environments. Biology 2022, 11, 1732. [Google Scholar] [CrossRef] [PubMed]
- Kaur, A.; Kukreja, V.; Aggarwal, P.; Thapliyal, S.; Sharma, R. Amplifying Apple Mosaic Illness Detection: Combining CNN and Random Forest Models. In Proceedings of the 2024 IEEE International Conference on Interdisciplinary Approaches in Technology and Management for Social Innovation (IATMSI), Gwalior, India, 14–16 March 2024; pp. 1–5. [Google Scholar] [CrossRef]
- Zambon, I.; Cecchini, M.; Egidi, G.; Saporito, M.G.; Colantoni, A. Revolution 4.0: Industry vs. agriculture in a future development for SMEs. Processes 2019, 7, 36. [Google Scholar] [CrossRef]
- Sharma, A.; Jain, A.; Gupta, P.; Chowdary, V. Machine learning applications for precision agriculture: A comprehensive review. IEEE Access 2020, 9, 4843–4873. [Google Scholar] [CrossRef]
- Al Bashish, D.; Braik, M.; Bani-Ahmad, S. Detection and classification of leaf diseases using K-means-based segmentation and. Inf. Technol. J. 2011, 10, 267–275. [Google Scholar] [CrossRef]
- Panigrahi, K.P.; Das, H.; Sahoo, A.K.; Moharana, S.C. Maize Leaf Disease Detection and Classification Using Machine Learning Algorithms. In Progress in Computing, Analytics and Networking: Proceedings of ICCAN 2019; Springer: Singapore, 2020. [Google Scholar] [CrossRef]
- Jan, M.; Ahmad, H. Image features based intelligent apple disease prediction system: Machine learning based apple disease prediction system. Int. J. Agric. Environ. Inf. Syst. (IJAEIS) 2020, 11, 31–47. [Google Scholar] [CrossRef]
- Zhang, K.; Ying, H.; Dai, H.-N.; Li, L.; Peng, Y.; Guo, K.; Yu, H. Compacting deep neural networks for Internet of Things: Methods and applications. IEEE Internet Things J. 2021, 8, 11935–11959. [Google Scholar] [CrossRef]
- Ahmed, S.R.; Sonuç, E.; Ahmed, M.R.; Duru, A.D. Analysis survey on deepfake detection and recognition with convolutional neural networks. In Proceedings of the 2022 International Congress on Human-Computer Interaction, Optimization and Robotic Applications (HORA), Ankara, Turkey, 9–11 June 2022; pp. 1–7. [Google Scholar] [CrossRef]
- Mohanty, S.N.; Ghosh, H.; Rahat, I.S.; Reddy, C.V.R. Advanced Deep Learning Models for Corn Leaf Disease Classification: A Field Study in Bangladesh. Eng. Proc. 2023, 59, 69. [Google Scholar] [CrossRef]
- Li, M.; Cheng, S.; Cui, J.; Li, C.; Li, Z.; Zhou, C.; Lv, C. High-performance plant pest and disease detection based on model ensemble with inception module and cluster algorithm. Plants 2023, 12, 200. [Google Scholar] [CrossRef] [PubMed]
- Xie, X.; Ma, Y.; Liu, B.; He, J.; Li, S.; Wang, H. A deep-learning-based real-time detector for grape leaf diseases using improved convolutional neural networks. Front. Plant Sci. 2020, 11, 751. [Google Scholar] [CrossRef] [PubMed]
- Zhu, L.; Li, Z.; Li, C.; Wu, J.; Yue, J. High performance vegetable classification from images based on alexnet deep learning model. Int. J. Agric. Biol. Eng. 2018, 11, 217–223. [Google Scholar] [CrossRef]
- Wu, H.; Hua, Y.; Zou, H.; Ke, G. A lightweight network for vehicle detection based on embedded system. J. Supercomput. 2022, 78, 18209–18224. [Google Scholar] [CrossRef]
- Chen, Y.; Xie, Y.; Song, L.; Chen, F.; Tang, T. A survey of accelerator architectures for deep neural networks. Engineering 2020, 6, 264–274. [Google Scholar] [CrossRef]
- Yang, Q.; Duan, S.; Wang, L. Efficient identification of apple leaf diseases in the wild using convolutional neural networks. Agronomy 2022, 12, 2784. [Google Scholar] [CrossRef]
- Yue, X.; Qi, K.; Na, X.; Zhang, Y.; Liu, Y.; Liu, C. Improved YOLOv8-Seg Network for Instance Segmentation of Healthy and Diseased Tomato Plants in the Growth Stage. Agriculture 2023, 13, 1643. [Google Scholar] [CrossRef]
- Lou, H.; Duan, X.; Guo, J.; Liu, H.; Gu, J.; Bi, L.; Chen, H. DC-YOLOv8: Small-size object detection algorithm based on camera sensor. Electronics 2023, 12, 2323. [Google Scholar] [CrossRef]
- Terven, J.; Córdova-Esparza, D.-M.; Romero-González, J.-A. A comprehensive review of yolo architectures in computer vision: From yolov1 to yolov8 and yolo-nas. Mach. Learn. Knowl. Extr. 2023, 5, 1680–1716. [Google Scholar] [CrossRef]
- Hussain, M. YOLO-v1 to YOLO-v8, the rise of YOLO and its complementary nature toward digital manufacturing and industrial defect detection. Machines 2023, 11, 677. [Google Scholar] [CrossRef]
- Kim, J.-H.; Kim, N.; Park, Y.W.; Won, C.S. Object detection and classification based on YOLO-V5 with improved maritime dataset. J. Mar. Sci. Eng. 2022, 10, 377. [Google Scholar] [CrossRef]
- Jiang, K.; Xie, T.; Yan, R.; Wen, X.; Li, D.; Jiang, H.; Jiang, N.; Feng, L.; Duan, X.; Wang, J. An attention mechanism-improved YOLOv7 object detection algorithm for hemp duck count estimation. Agriculture 2022, 12, 1659. [Google Scholar] [CrossRef]
- Liu, C.; Wen, J.; Huang, J.; Lin, W.; Wu, B.; Xie, N.; Zou, T. Lightweight Underwater Object Detection Algorithm for Embedded Deployment Using Higher-Order Information and Image Enhancement. J. Mar. Sci. Eng. 2024, 12, 506. [Google Scholar] [CrossRef]
- Guo, C.; Fan, B.; Zhang, Q.; Xiang, S.; Pan, C. Augfpn: Improving multi-scale feature learning for object detection. In Proceedings of the IEEE/CVF Conference on Computer Vision and Pattern Recognition, Seattle, WA, USA, 14–19 June 2020; pp. 12595–12604. [Google Scholar] [CrossRef]
- Wang, G.; Chen, Y.; An, P.; Hong, H.; Hu, J.; Huang, T. UAV-YOLOv8: A small-object-detection model based on improved YOLOv8 for UAV aerial photography scenarios. Sensors 2023, 23, 7190. [Google Scholar] [CrossRef] [PubMed]
- Cao, J.; Bao, W.; Shang, H.; Yuan, M.; Cheng, Q. GCL-YOLO: A GhostConv-based lightweight yolo network for UAV small object detection. Remote Sens. 2023, 15, 4932. [Google Scholar] [CrossRef]
- Liu, Y.; Shao, Z.; Hoffmann, N. Global attention mechanism: Retain information to enhance channel-spatial interactions. arXiv 2021, arXiv:2112.05561. [Google Scholar] [CrossRef]
- He, L.; Wei, H.; Wang, Q. A New Target Detection Method of Ferrography Wear Particle Images Based on ECAM-YOLOv5-BiFPN Network. Sensors 2023, 23, 6477. [Google Scholar] [CrossRef]
- Chen, Y.; Dai, X.; Chen, D.; Liu, M.; Dong, X.; Yuan, L.; Liu, Z. Mobile-former: Bridging mobilenet and transformer. In Proceedings of the IEEE/CVF Conference on Computer Vision and Pattern Recognition, New Orleans, LA, USA, 18–24 June 2022; pp. 5270–5279. [Google Scholar] [CrossRef]
- Han, K.; Wang, Y.; Tian, Q.; Guo, J.; Xu, C.; Xu, C. Ghostnet: More features from cheap operations. In Proceedings of the IEEE/CVF Conference on Computer Vision and Pattern Recognition, Seattle, WA, USA, 14–19 June 2020; pp. 1580–1589. [Google Scholar] [CrossRef]
- Xiao, X.; Feng, X. Multi-object pedestrian tracking using improved YOLOv8 and OC-SORT. Sensors 2023, 23, 8439. [Google Scholar] [CrossRef]
- Han, K.; Wang, Y.; Xu, C.; Guo, J.; Xu, C.; Wu, E.; Tian, Q. GhostNets on heterogeneous devices via cheap operations. Int. J. Comput. Vis. 2022, 130, 1050–1069. [Google Scholar] [CrossRef]
- Niu, Z.; Zhong, G.; Yu, H. A review on the attention mechanism of deep learning. Neurocomputing 2021, 452, 48–62. [Google Scholar] [CrossRef]
- Liu, Z.; Li, L.; Fang, X.; Qi, W.; Shen, J.; Zhou, H.; Zhang, Y. Hard-rock tunnel lithology prediction with TBM construction big data using a global-attention-mechanism-based LSTM network. Autom. Constr. 2021, 125, 103647. [Google Scholar] [CrossRef]
- Ni, Y.-H.; Wang, H.; Mao, J.-X.; Xi, Z.; Chen, Z.-Y. Quantitative detection of typical bridge surface damages based on global attention mechanism and YOLOv7 network. Struct. Health Monit. 2024, 14759217241246953. [Google Scholar] [CrossRef]
- Yang, Y.; Jiao, G.; Liu, J.; Zhao, W.; Zheng, J. A lightweight rice disease identification network based on attention mechanism and dynamic convolution. Ecol. Inform. 2023, 78, 102320. [Google Scholar] [CrossRef]
- Chao, X.; Sun, G.; Zhao, H.; Li, M.; He, D. Identification of apple tree leaf diseases based on deep learning models. Symmetry 2020, 12, 1065. [Google Scholar] [CrossRef]
- Zhou, L.; Liu, Z.; Zhao, H.; Hou, Y.-E.; Liu, Y.; Zuo, X.; Dang, L. A Multi-Scale Object Detector Based on Coordinate and Global Information Aggregation for UAV Aerial Images. Remote Sens. 2023, 15, 3468. [Google Scholar] [CrossRef]

















| Apple Disease Category | Original Images (Sheets) | Enhanced Images (Sheets) | Enhanced Image (Sheets) | ||
|---|---|---|---|---|---|
| Training Set | Test Set | Validation Set | |||
| Alternaria leaf spot | 391 | 1746 | 1222 | 349 | 175 |
| Rust | 390 | 1740 | 1218 | 348 | 174 |
| Grey spot | 391 | 1746 | 1222 | 349 | 175 |
| Frogeye leaf spot | 392 | 1752 | 1226 | 350 | 176 |
| All diseases | 1564 | 6984 | 4888 | 1396 | 700 |
| Apple Leaf Disease Dataset | Precision (%) | Recall (%) | mAP@0.5 (%) |
|---|---|---|---|
| Original dataset | 79.6 | 73.5 | 81.3 |
| Enhanced dataset | 83.1 | 77.9 | 83.5 |
| Experimental Environment | Experimental Configuration |
|---|---|
| Operating System | Windows 10.0.17134.1 |
| CPU | Intel Xeon W-2223 CPU @ 3.60 GHz (Intel Corporation, Santa Clara, CA, USA) |
| GPU | NVIDIA GeForce RTX 3080 (Intel Corporation, Santa Clara, CA, USA) |
| CUDA version | CUDA 11.7 |
| Deep learning framework | Pytorch 1.10.0 |
| Compilation Language | Python 3.8 |
| Apple Leaf Disease Category | mAP@0.5 (%) | |
|---|---|---|
| YOLOv8n–GGi | YOLOV8n | |
| Alternaria leaf spot | 88.5 | 86.1 |
| Rus | 86.8 | 83.1 |
| Grey spot | 84.5 | 78 |
| Frogeye leaf spot | 87.7 | 86.1 |
| All diseases | 86.9 | 83.4 |
| Model | Precision (%) | Recall (%) | mAP@0.5 (%) | FLOPs (G) | Parameters (M) | Weight Size (MB) |
|---|---|---|---|---|---|---|
| YOLOv8n | 83.1 | 77.9 | 83.5 | 8.2 | 3.2 | 6.3 |
| YOLOv8n–GhostNet | 80.5 | 75.0 | 82.1 | 7.7 | 2.8 | 5.4 |
| YOLOv8n–GhostNet–C3Ghost | 80.0 | 73.1 | 80.7 | 6.2 | 2.3 | 4.9 |
| YOLOv8n–GhostNet–GAM | 84.9 | 77.9 | 83.4 | 6.7 | 2.4 | 5.1 |
| YOLOv8n–GhostNet–GAM-improved BiFPN | 86.3 | 80.2 | 86.9 | 5.5 | 1.7 | 3.8 |
| Model | Precision (%) | Recall (%) | mAP@0.5 (%) | FLOPs (G) | Parameters (M) | Weight Size (MB) |
|---|---|---|---|---|---|---|
| YOLOv3-Tiny | 72.1 | 71.3 | 76.4 | 18.9 | 12.1 | 24.4 |
| YOLOv5s | 77.9 | 73.8 | 78.8 | 23.8 | 9.1 | 18.5 |
| YOLOv6 | 73.2 | 75.9 | 79.7 | 11.8 | 4.2 | 8.7 |
| YOLOv7-Tiny | 74.4 | 74.4 | 78.0 | 13.2 | 6.0 | 12.3 |
| YOLOv8n | 83.1 | 77.9 | 83.5 | 8.2 | 3.2 | 6.3 |
| YOLOv10s | 88.1 | 85.2 | 88.7 | 21.3 | 7.1 | 14.1 |
| Ours | 86.3 | 80.2 | 86.9 | 5.5 | 1.7 | 3.8 |
Disclaimer/Publisher’s Note: The statements, opinions and data contained in all publications are solely those of the individual author(s) and contributor(s) and not of MDPI and/or the editor(s). MDPI and/or the editor(s) disclaim responsibility for any injury to people or property resulting from any ideas, methods, instructions or products referred to in the content. |
© 2024 by the authors. Licensee MDPI, Basel, Switzerland. This article is an open access article distributed under the terms and conditions of the Creative Commons Attribution (CC BY) license (https://creativecommons.org/licenses/by/4.0/).
Share and Cite
Gao, L.; Zhao, X.; Yue, X.; Yue, Y.; Wang, X.; Wu, H.; Zhang, X. A Lightweight YOLOv8 Model for Apple Leaf Disease Detection. Appl. Sci. 2024, 14, 6710. https://doi.org/10.3390/app14156710
Gao L, Zhao X, Yue X, Yue Y, Wang X, Wu H, Zhang X. A Lightweight YOLOv8 Model for Apple Leaf Disease Detection. Applied Sciences. 2024; 14(15):6710. https://doi.org/10.3390/app14156710
Chicago/Turabian StyleGao, Lijun, Xing Zhao, Xishen Yue, Yawei Yue, Xiaoqiang Wang, Huanhuan Wu, and Xuedong Zhang. 2024. "A Lightweight YOLOv8 Model for Apple Leaf Disease Detection" Applied Sciences 14, no. 15: 6710. https://doi.org/10.3390/app14156710
APA StyleGao, L., Zhao, X., Yue, X., Yue, Y., Wang, X., Wu, H., & Zhang, X. (2024). A Lightweight YOLOv8 Model for Apple Leaf Disease Detection. Applied Sciences, 14(15), 6710. https://doi.org/10.3390/app14156710

