You are currently viewing a new version of our website. To view the old version click .
Applied Sciences
  • Article
  • Open Access

1 August 2024

A Novel Equivalent Combined Control Architecture for Electro-Optical Equipment: Performance and Robustness

,
,
,
and
1
Electro-Optical Countermeasure Department, Chinese Academy of Sciences, Changchun Institute of Optics, Fine Mechanics and Physics, Changchun 130033, China
2
University of Chinese Academy of Sciences, Beijing 100049, China
3
School of Communication Engineering, Jilin University, Changchun 130012, China
*
Author to whom correspondence should be addressed.
This article belongs to the Special Issue Advanced Control Systems and Applications

Abstract

In this paper, we propose a novel equivalent composite control architecture for electro-optical equipment. The improved tracking performance and loss of robustness caused by this structure have a clear relationship with a 2 , the time coefficient of the compensation circuit. The compensation circuit can make the speed quality factor and the acceleration quality factor of the system infinite, and the jerk quality factor can be expanded to 1 / a 2 times the original acceleration quality factor, but it will cause a main zero point of the servo system to be far away from the virtual axis and the main poles to be close to the virtual axis. As the time coefficient of the compensation loop controller decreases, the tracking performance of the system increases, but the robustness decreases, the dynamic response deteriorates, the water bed effect becomes more obvious, and the system is more susceptible to noise and disturbances. Compared to the existing method, our method focuses on system performance and robustness. Experimental results show that our method can achieve target tracking with a peak accuracy of 64 and 22 (RMS), which is superior to the tracking performance without equivalent composite control.

1. Introduction

Due to its high pointing accuracy, strong resistance to electromagnetic interference, and low operational costs, electro-optical equipment is widely used in various fields, such as range measurement [1], military reconnaissance [2], and laser defense weapons [3]. The servo system of electro-optical equipment is a typical electromechanical servo system with flexible modal characteristics [4,5], whose bandwidth is limited by the resonant frequency of the tracking frame [6]. Generally, the shear frequency of the speed loop ranges from 30% to 50% of the lock-in frequency, and the shear frequency of the position loop ranges from 10% to 20% of the lock-in frequency [7]. This bandwidth limitation also dictates the tracking performance limits of electro-optical equipment. When tracking ultra-high-speed and highly maneuverable targets, the desired tracking accuracy cannot be achieved through series correction alone [8].
Composite control is a primary means to improve the tracking performance of electromechanical servo systems. By integrating with technologies such as dynamic programming, Kalman filtering, delay compensation, and multi-source information fusion, advanced control algorithms have been developed and widely applied in industrial servos, robotics, and aircraft control [9,10]. Unlike these applications, electro-optical equipment is a follow-up servo system where the information acquired during tracking is the deviation rather than angular input, allowing only for equivalent composite control, such as speed lag compensation and acceleration lag compensation [11]. The performance of equivalent composite control has been validated in multiple domestic range measurement devices, leading to the development of coaxial tracking technology based on multi-source information fusion [12].
However, during the development of electro-optical equipment, it was found that the speed feedforward generated by coaxial tracking can easily cause instability in the servo system. This issue is directly related to the robustness loss caused by equivalent composite control and has not received sufficient attention in past research [8,11,12]. Robust and optimal design methods, which transform control system design into rigorous mathematical optimization problems, have been a hot topic in high-performance servo system design in recent years. Methods such as H mixed sensitivity shaping, μ synthesis, and GKYP (Generalized KYP Lemma) [13,14,15,16,17,18], although currently limited by system uncertainty measurements, provide a valuable approach by considering factors such as system tracking performance to effective inputs, response to external noise errors, and disturbance suppression capabilities. Studies combining classical Disturbance-Observer-Based Control (DOBC) design with robust control design, deliberately creating discrepancies between nominal and actual models to enhance torque resistance suppression while analyzing robustness loss, have optimized the control structure [19,20,21].
Tracking precision of high-speed targets has always been a paramount metric in the design of electro-optical equipment servo systems. Within limited bandwidths, employing series correction alone often fails to achieve the desired velocity and acceleration quality factors. Thus, incorporating equivalent composite control (coaxial tracking) can enhance the system’s tracking performance. However, in modern warfare scenarios characterized by complexity and uncertainty, solely focusing on steady-state precision during the design process proves insufficient. Dynamic response capability and robustness should equally be crucial considerations in the design process.
In this paper, we propose a novel equivalent composite control structure for electro-optical equipment, examining the improvements in tracking performance, robustness loss, and impacts on the speed loop from various perspectives, and presenting a balanced choice with optimal performance and robustness. The proposed equivalent composite control structure in this paper achieves a balance between tracking performance and robustness by adjusting the time coefficient ° /s of the compensation loop. Compared to the existing method, the method proposed in this paper simultaneously focuses on system performance and robustness. It not only intuitively reflects the improvement in system performance but also highlights the reduction in robustness, making it easier for users to adjust and achieve a more suitable control system. In this way, the maximum values are as follows: azimuth angular velocity is 12.14 ° /s, angular acceleration is 5.72 ° / s 2 , and angular jerk is 5.68 ° / s 3 ; elevation angular velocity is 7.04 ° /s, angular acceleration is 3.31 ° / s 2 , and angular jerk is 1.55 ° / s 3 . The system achieves target tracking with a peak accuracy of 64 and 22 (rms).

2. Problem Solve

2.1. Tracking Issues in Electro-Optical Equipment

The closed-loop structure of the position loop in electro-optical equipment is depicted in Figure 1. In this structure, K P s represents the controller for the position loop, and W V c s denotes the closed-loop transfer function of the speed loop. The open-loop transfer function of the position loop can be expressed by the following equation:
W P o s = 1 s K P s W V c s = k p s τ 1 + d 1 s + d 2 s 2 + + d m s m 1 + c 1 s + c 2 s 2 + + c n s n
where τ = 1 , 2 , 3 , correspond to Type I, Type II, and Type III systems, respectively. The error transfer function of the system is given by
E s θ s = 1 1 + W P o s
Figure 1. Position loop of electro-optical equipment.
According to the dynamic error coefficient method [22], the tracking error satisfies the following:
E s = θ s 1 + W P o s = C 0 θ s + C 1 s θ s + C 2 2 s 2 θ s +
where C i = d i d s i E s R s s = 0 represent the quality factors of various orders for the electro-optical equipment. Equation (1) through Equation (3) indicate that, given the open-loop transfer function, the system’s tracking error can be roughly estimated using the velocity quality factor C 0 , acceleration quality factor C 1 , and jerk quality factor C 2 . The dynamic error coefficients for Type I to Type III systems are shown in Table 1.
Table 1. Dynamic Error Coefficients.
The frequency of the input signal θ t for electro-optical equipment is typically low, generally not exceeding 1.57 rad/s [22]. It can be assumed that the input signal is entirely within the low-frequency range, i.e., lower than the first crossover frequency of the position loop. In this case, the tracking error is approximately equal to
e t = 1 k p d r t d t v
In the early designs of gyroscopes, due to limitations in the frame rate of infrared cameras and the computational capabilities of image processing chips, there was a significant lag in the deviation output. As a result, controllers could not tolerate the −90° phase loss introduced by the integral loop, leading to the adoption of lag-lead control strategies [11]. However, with the rapid advancement in infrared imaging technology and chip-based graphics processing capabilities in recent years, the lag time of the deviation output has been greatly reduced. This reduction has made it possible to implement controllers with integral loops.
K P s = k p 1 + d 1 s + d 2 s 2 + d m s m s 1 + c 1 s + c 2 s 2 + c n s n
In fact, the three main parameters that primarily affect the tracking performance of electro-optical equipment are the integral term 1 s , the open-loop gain k p , and the parameter d 1 affecting the dominant zero. Therefore, the controller’s form can be abbreviated to
K P s = k p ( 1 + b 1 s ) s
At this point, W P o s represents a Type II system. W P o s is capable of providing up to k p = ω P 2 system gain (with ω P as the position loop cutoff frequency), if the quality factor still cannot meet the tracking accuracy requirements, it becomes necessary to introduce coaxial tracking technology. The structural framework of the electro-optical equipment servo system based on coaxial tracking is depicted in Figure 2.
Figure 2. Servo system of electro-optical equipment based on-axis tracking.
The system comprises two parts: multi-source information fusion and multi-loop control. In the multi-source information fusion section, error correction, delay compensation, filtering, and other computations are implemented using computers. The synthesized velocity feedforward is then applied to the velocity loop. Coaxial tracking is essentially a form of equivalent composite control. The simplified model is depicted in Figure 3. The mechanism by which equivalent composite control enhances tracking performance has been extensively analyzed in previous research [8,11]. However, from the transfer functions of the control structures listed in reference [8], it is difficult to clearly observe the influence of control parameter variations on the system’s robustness. It is not easy to explain the phenomenon where the introduction of feedforward leads to instability in the servo system.
Figure 3. Equivalent composite control architecture.

2.2. Tracking Performance of Equivalent Composite Control

The controllers K P s for the position loop and K v s for the velocity loop in Figure 3 are designed in the form of Equation (5). Here, both the velocity and position loops are Type II systems, capable of achieving error-free tracking of the first derivative of the input signal. To facilitate subsequent formula derivations, calculations are simplified accordingly:
K P s = k p ( 1 + b 1 s ) s
K v s = k v ( 1 + b 2 s ) s
The function of the controlled object G v s is represented as follows:
G v s = C T J s 1 + a 1 s
where, k v = J k v / C T represents the true open-loop gain of the velocity loop, k p is the open-loop gain of the position loop, C T denotes the torque coefficient of the motor, and J is the moment of inertia of the tracking frame. The compensator controller K A s is represented as shown in Equation (10), where a 2 is the time coefficient of the compensator controller ( a 2 < 1 ). It is essential to emphasize that although K A s takes the form of a first-order low-pass filter, its significance does not reside in noise filtering, similar to the controller design approach in Reference [19]:
K A s = 1 1 + a 2 s
Based on the formulas above, we can derive the open-loop transfer function of the system, which is given specifically by the following formula:
W P o s = K P s G P s = k p s 3 a 2 1 + d 1 s + d 2 s + d 3 s 1 + c 1 s + c 2 s + c 3 s B s = 1 + b 1 + b 2 + a 2 s + b 1 b 2 + a 2 b 1 + b 2 s 2 + a 2 b 1 b 2 s 3 A s = 1 + a 2 k v b 2 + 1 a 2 k v s + a 1 + a 2 a 2 k v s 2 + a 1 k v s 3
From Equation (11), we observe that equivalent composite control elevates the order of the control system’s open-loop transfer function. At this point, the velocity quality factor and acceleration quality factor of the electro-optical equipment are both represented as , while the jerk quality factor increases to 1 / a 2 times the original acceleration quality factor. From a holistic design perspective, equivalent composite control can be viewed as a simpler implementation method of a Type III system. However, it is important to note that the compensator loop leads to changes in the pole locations of the closed-loop transfer function W V c of the velocity loop.
W V c = v O s v I s = K V s G V s 1 + 1 K A s K V s G V s
Examining the composite control structure depicted in Figure 4, the closed-loop transfer function of the position loop with the introduction of feedforward compensation channel can be expressed as shown in Equation (13):
W P c s = θ o s θ i s = K F s + K P s G P s 1 + K P s G P s
where K F s = s / 1 + a 2 s , the introduction of the feedforward compensation channel does not alter the poles of the closed-loop transfer function W P c s .
Figure 4. Composite control architecture.
The open-loop transfer function of the composite control structure can be obtained using Equation (14):
W P o s = W P c s 1 W P c s = K F s + K P s G P s 1 K F s G P s
The expression for the open-loop transfer function W P o s of the composite control is given by
W P o s = k p a 2 s 3 B ( s ) A ( s ) W P o s = k p a 2 s 3 1 + d 1 s + d 2 s + d 3 s 1 + c 1 s + c 2 s + c 3 s
Comparing Equation (10) with Equation (14), we observe that equivalent composite control and composite control have the same order and gain. Therefore, they can achieve almost identical steady-state tracking accuracy. The difference lies in the fact that equivalent composite control changes the poles of the closed-loop transfer function of the velocity loop, which will have an impact on the system’s robustness.
The typical usage scenario of electro-optical equipment is illustrated in Figure 5, where the brown line represents the horizon. The equipment is located at point O, and the linear distance to the transition point is denoted as X. When the target passes through the transition point with a flight velocity of V and a flight altitude of Z, according to geometric relationships, the azimuth angle of the electro-optical equipment is given by
A t = arctan V X t
with X = 4 km, Z = 3 km, and the target’s flight velocity of 5000 km/h, the electro-optical equipment servo systems are designed using equivalent composite control and composite control structures for tracking the target. The results are depicted in Figure 6. Simulation results indicate that both equivalent composite control and composite control structures have the same open-loop gain and order, both being Type III systems. The error curve is a proportionally scaled version of the input angular jerk, and the tracking accuracy is nearly identical. As a 2 decreases, the tracking error diminishes.
Figure 5. Tracking a flying target of equal height and equal speed.
Figure 6. Tracking error of the typical target.

2.3. Robustness of Equivalent Composite Control

From Equation (12), it is apparent that equivalent composite control modifies the closed-loop transfer function of the velocity loop, thereby affecting the controlled object of the position loop. Further analysis is needed to understand the influence of the compensator K A s on G P s . For ease of formula derivation and to better observe the impact of the time coefficient on changes in the system’s poles and zeros, we assume a 1 = 0 and k v 4 b 2 2 . As a result, the controlled object of the position loop G ˜ P s can be expressed as shown in Equation (17):
G ˜ P s = 1 a 2 s 2 ( s + z 1 ) ( s + z 2 ) s + p 1 ( s + p 2 ) p 1 = 2 k v k v b 2 + 1 a 2 + k v b 2 + 1 a 2 2 4 k v p 2 = k v b 2 + 1 a 2 + k v b 2 + 1 a 2 2 4 k v 2
where z 1 = 1 / b 2 , z 2 = 1 / a 2 .
As a 2 varies, one zero and two poles will change accordingly. With the decrease of a 2 , the zero Z 2 gradually moves away from the imaginary axis, pole P 1 approaches the imaginary axis, and pole P 2 moves away from the imaginary axis. The movement of zero Z 2 and pole P 1 will affect the stability of the system. The trajectory is illustrated in Figure 7. In the figure, Z 3 represents the zero of the position loop controller K P s . Even if the parameters of the velocity loop do not meet k v 4 b 2 2 , the movement trend of the zero and pole remains unchanged. This is not further elaborated here. The results are depicted in Figure 8.
Figure 7. The locus of main zero and pole when k v 4 / b 2 2 .
Figure 8. The locus of main zero and pole when k v < 4 / b 2 2 .
According to Equation (11), with the adoption of velocity lag compensation, the open-loop transfer function W P o s of the position loop becomes a third-order system. It exhibits a decay rate of −60 dB per decade in the low-frequency range. The stability of the system is maintained due to the presence of three dominant zeros, Z 1 , Z 2 , and Z 3 , which introduce lag, causing W P o s to eventually cross the real axis at a rate lower than −40 dB per decade. However, as the time coefficient a 2 decreases, although it enhances system performance, if a 2 becomes sufficiently small, pole P 1 may become smaller than Z 1 , Z 2 , or even Z 3 . In such cases, when W P o 1 crosses the real axis at a rate exceeding −40 dB per decade, the system becomes unstable.
From Equation (17), it is evident that G P s has no non-negative poles. According to the Nyquist stability criterion, a system is stable as long as its Nyquist plot does not encircle the point ( 1 , j 0 ) . Therefore, the distance ρ min from the Nyquist plot to the point ( 1 , j 0 ) represents the true stability margin of the electro-optical equipment servo system. This value happens to be equal to the reciprocal of the maximum sensitivity of the position loop, defined as shown in Equation (18):
S = d ln W P c d ln G P 1 = G P 1 W P c d W P c d G P 1 = 1 1 + K p G P 1
where W P c represents the closed-loop transfer function of the tracking loop. The relationship between ρ min and S j ω is described by
ρ min = min ( 1 + K p G P 1 ) = max 1 1 + K p G P 1 = max 1 S j ω
The impact of velocity lag compensation on sensitivity is illustrated in Table 2, where ω 0 denotes the point of S j ω 0 = 1 .
Table 2. The relationship between maximum sensitivity and a 2 .
From Table 2, it is evident that as a 2 decreases, the maximum sensitivity also gradually increases. According to engineering experience, sensitivity should be controlled within the range of 1.2 to 2. Therefore, choosing a time constant such that a 2 / b 2 2 , 4 represents a good compromise between performance and robustness. When a 2 = b 2 , the sensitivity of the controlled object reaches 4.41, which is difficult to achieve in practical engineering [23]. Since the crossover frequency of the velocity loop is typically chosen between 40 rad/s and 60 rad/s, following the design approach in this paper, b 2 0.067 , 0.125 is a suitable range. In this case, 1 a 2 4 , 7.46 . If the cutoff frequency can be increased further, a 2 can be set to a smaller value, leading to better tracking performance of the system.
The sensitivity function profoundly influences the design of electro-optical equipment servo systems. From Equation (18), it is also evident that the sensitivity function S j ω can represent the tracking performance of the electro-optical equipment towards the target and its suppression of disturbances. A lower sensitivity implies better tracking performance for signals at that frequency and stronger suppression of disturbances. However, sensitivity is constrained by the Bode integral theorem and cannot be arbitrarily specified. With velocity lag compensation control, the sensitivity function satisfies the following equation:
0 ln S j ω d ω = π 2 lim s s K P s G P s = 0
Combining Equation (20) and Table 1, it is evident that equivalent composite control does not significantly enhance ω 0 . The sensitivity suppressed in the low-frequency range will appear in the high-frequency range. When sensitivity exceeds 1, the system will amplify disturbances. Even if a lead-lag controller is selected, sensitivity still exhibits peaks exceeding 1.
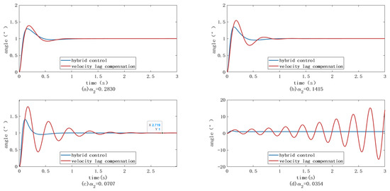
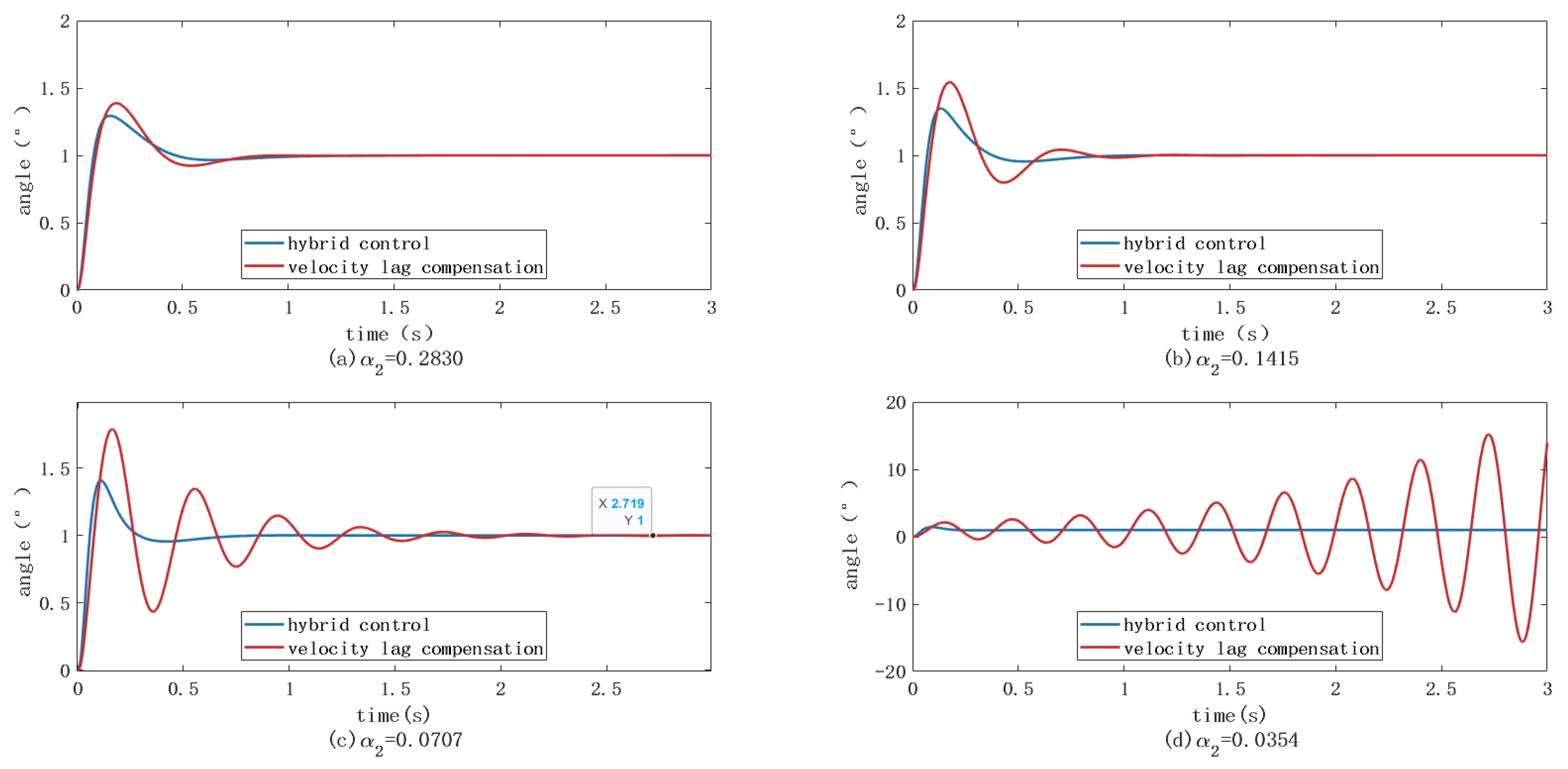
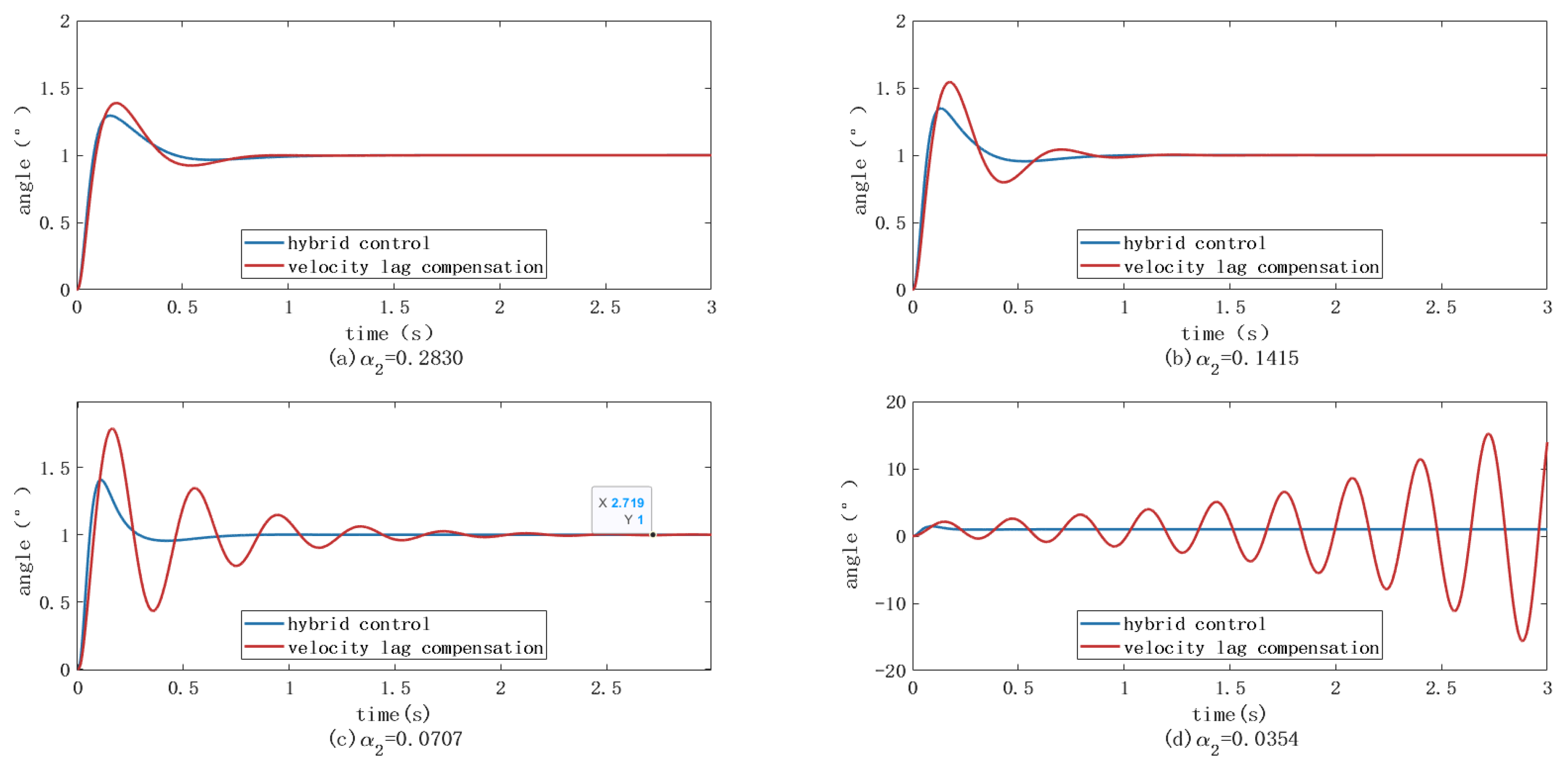
Comparing the step responses of velocity lag compensation and composite control, the simulation results are depicted in Figure 9. When a 2 = 0.0707 , oscillations in the system increase noticeably. However, when a 2 decreases to 0.0354, the control system becomes unstable.
Figure 9. Step response of systems corresponding to different velocity lags.
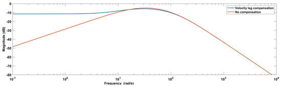
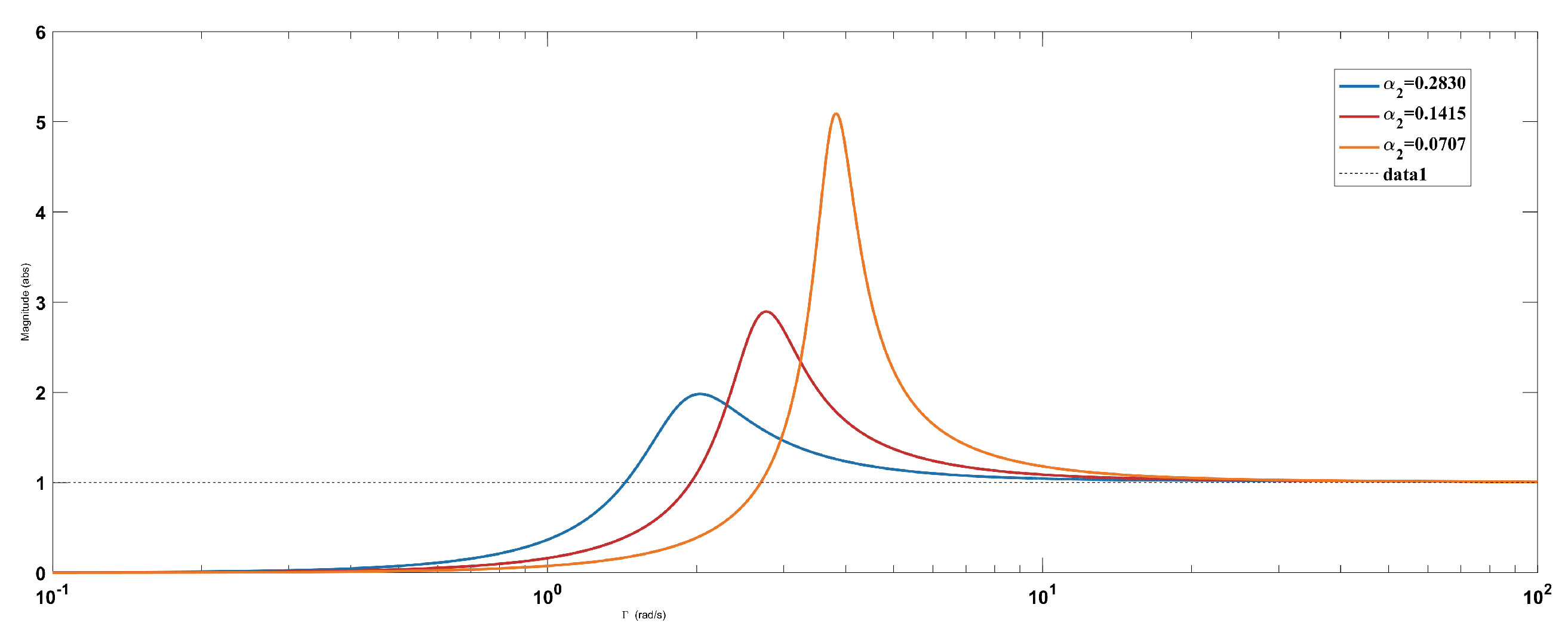
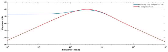
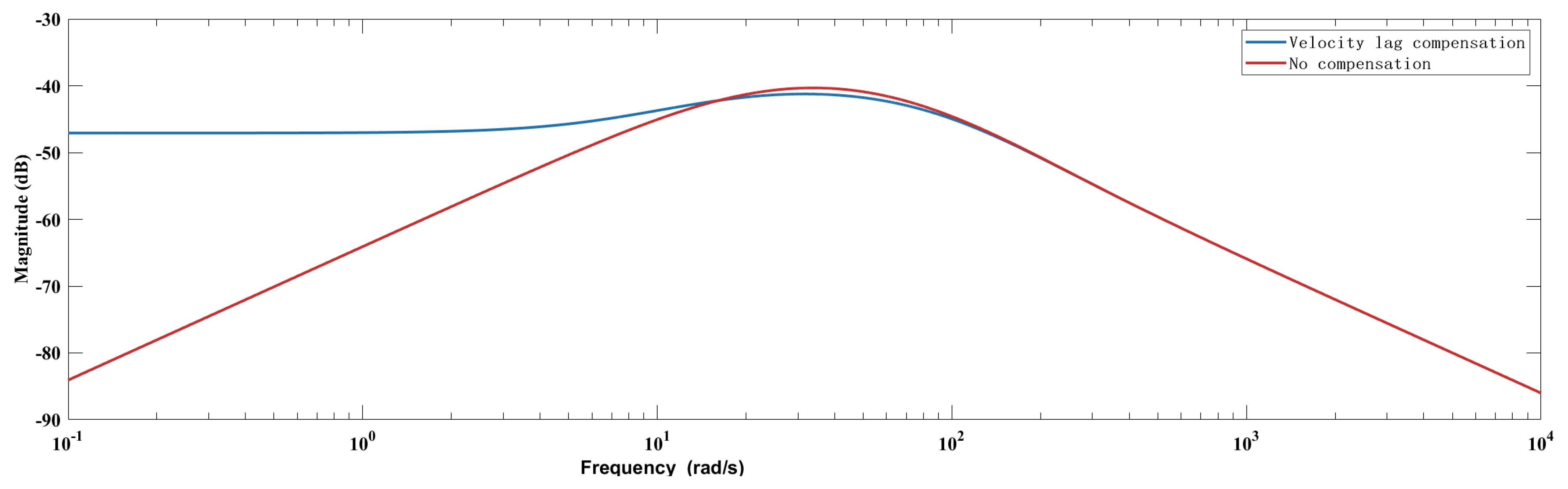
The impact of a 2 on the sensitivity function curve S j ω is shown in Figure 10. While a lower a 2 improves tracking and disturbance rejection in the low-frequency range, the system will amplify disturbances more significantly in the 10 rad/s to 100 rad/s frequency range. This phenomenon is known as the waterbed effect. In the design of electro-optical equipment servo systems, special attention must be given to the region where S j ω > 1 . This is to avoid having significant energy useful signals in this frequency band, which could otherwise lead to instability and performance issues.
Figure 10. Sensitivity function changes with a 2 .

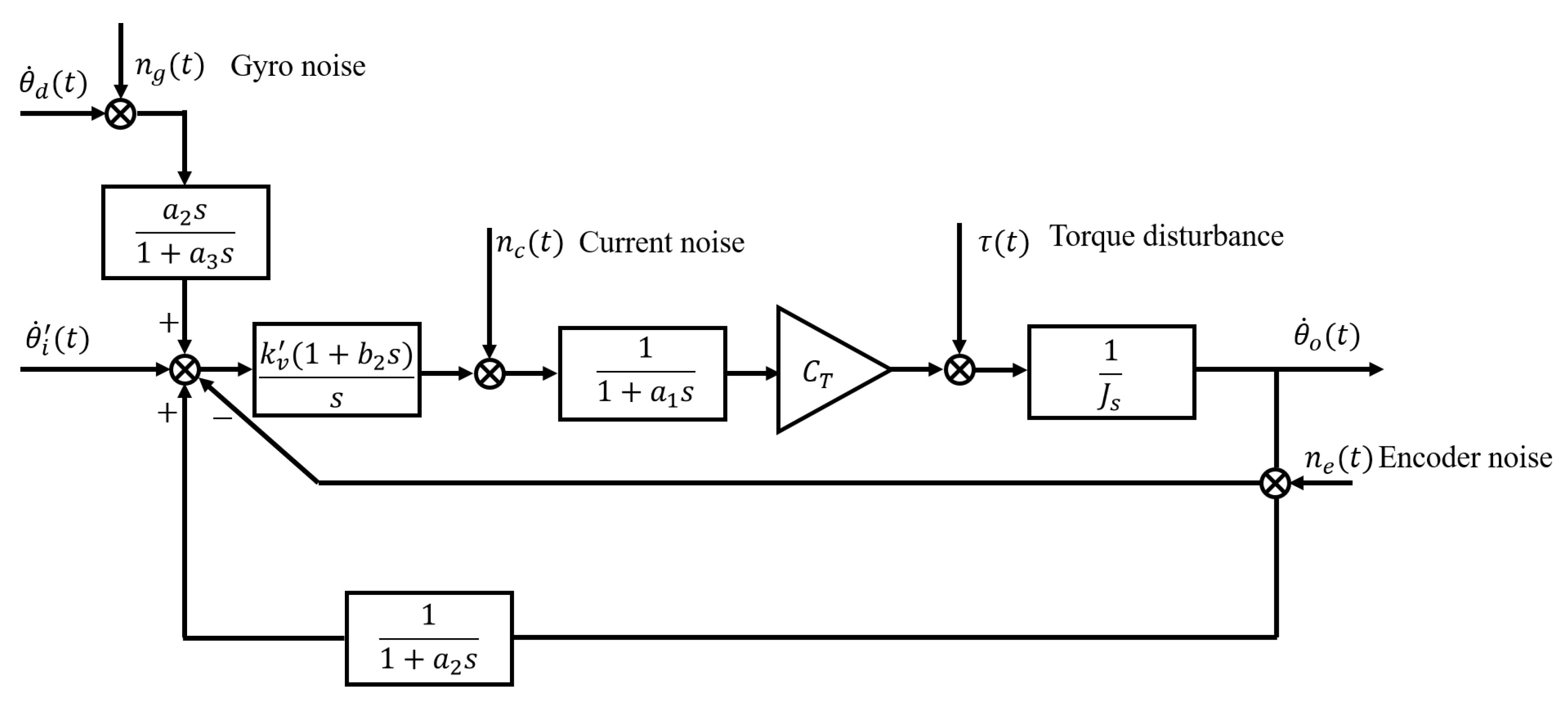
2.4. Impact of Equivalent Composite Control on the Velocity Loop

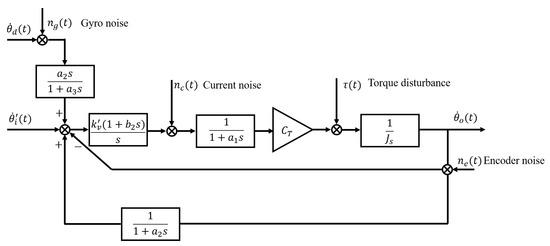
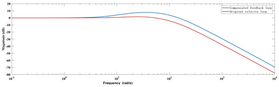
The impact of equivalent composite control on the velocity loop is illustrated in Figure 11. The new closed-loop transfer function is given by
W V c s = θ ˙ i s θ ˙ o s = 1 a 2 s 1 + b 2 + a 2 s + b 2 a 2 s 2 A s A s = 1 + b 2 a 2 k v + 1 a 2 k v s + a 1 + a 2 a 2 k v s 2 + a 1 k v s 3
Figure 11. The influence of equivalent composite control on the speed loop.
The output θ ˙ o s of W V c s remains as velocity. However, to ensure that the low-frequency output matches the true desired input θ ˙ o s = a 2 s θ ˙ i s , the input must be θ ˙ i s . This implies that after employing equivalent composite control, if the electro-optical equipment still requires the feedforward of the carrier’s attitude angular velocity θ ˙ d t (such as the rotational speed of a vehicle, ship, or aircraft), the velocity signal must be differentiated and scaled down by a factor of a 2 . Equivalent composite control has two effects on the inertial stabilization platform:
  • Considering a 2 0.134 , 0.25 and the amplification effect of differentiation (differencing) on high-frequency noise, equivalent composite control imposes quite high demands on the resolution of the velocity gyroscope.
  • It is necessary to design filters to suppress high-frequency noise. A high bandwidth cannot effectively suppress the high-frequency noise of the gyroscope, while a low bandwidth essentially filters out useful signals. θ ˙ d t represents a typical random signal, and classical filters struggle to achieve good results.
We analyze the effect of gyroscope noise n g t . The transfer function is given by Equation (22). The transfer function without compensation is shown in Equation (23). Comparing the introduction of time constants a 2 and a 3 in the two equations reveals that the pole changes induced by their introduction make the velocity output more sensitive to high-frequency noise.
T 1 s = 1 1 + a 3 s 1 + b 2 + a 2 s + b 2 a 2 s 2 A s
T 1 s = 1 + b 2 s 1 + b 2 s + 1 k v s 2 + a 1 k v s 3
Then we analyze the impact of current sensor noise n c t on the output θ ˙ o t . The transfer function is represented by Equation (24). The transfer function without compensation is given by Equation (25). Comparing the two equations, besides the influence of the time constant a 2 on the poles, equivalent composite control also increases the system’s gain by a factor of 1 / a 2 and adds an integral term. This makes the velocity output more sensitive to low-frequency noise from the current sensor.
T 2 s = C T a 2 J k v 1 + a 2 s A s
T 2 s = C T J k v s 1 + b 2 s + 1 k v s 2 + a 1 k v s 3
The transfer functions for torque disturbance τ t and output θ ˙ o t are given by Equations (26) and (27), respectively. The impact is similar to that of current loop noise, and therefore, further elaboration is unnecessary here.
T 3 s = 1 a 2 J k v 1 + a 1 + a 2 s + a 1 a 2 s 2 A s
T 3 s = s J k v 1 + a 1 s 1 + b 2 s + 1 k v s 2 + a 1 k v s 3
The simulated velocity results are depicted in Figure 12, Figure 13 and Figure 14. With a 2 = 0.1415 and a 3 = 0.0531 , the simulation outcomes align with the results derived from theoretical analysis.
Figure 12. The influence of gyro noise on the speed loop output.
Figure 13. The influence of hall sensor noise on the speed loop output.
Figure 14. The influence of torque disturbance on the speed loop output.

2.5. Tracking Experiment

The controller design method proposed in this paper was used to conduct a tracking experiment. The experimental scenario is shown in Figure 15. This figure includes the following: (a) electro-optical equipment; (b) field of view; (c) computer operation interface; (d) motor drive circuit; (e) optical dynamic target.
Figure 15. Tracking experimental environment. (a) electro-optical equipment; (b) Field of view; (c) Computer operation interface; (d) Motor drive circuit; (e) Optical dynamic target.
Next, we will perform the fitting using MATLAB (2023a) and compare the results with the actual tracking experiment data. For the controller design of the electro-optical equipment’s azimuth axis, identification experiments were conducted to determine the rigid body model of the control object. The comparison between the fitted results and the actual data is shown in the Figure 16. Additionally, a frequency sweep test was performed on the electro-optical equipment, and the analysis revealed that the frequency of the first resonant mode of the electro-optical equipment is 102.6 rad/s (16.3 Hz).
Figure 16. Comparison of fitted results with actual data.
The model of the rigid structure is
P r = 13.27 s 400 s + 400
where 400 s + 400 is the transfer function of the current loop. Magnitude of the transfer function from test data is shown in Figure 17.
Figure 17. Magnitude of the transfer function from test data.
In the experiment, three transfer functions need to be designed: the turntable speed loop C v , the turntable position loop C p , and the compensation loop K A . The controller for the turntable speed loop is as follows:
C v = 2.92 ( 1 + 10.94 s ) s ( 0.005 s + 1 )
C p = 12.17 ( 1 + 4.39 s ) s ( 0.01 s + 1 )
K A = 1 1 + 0.16 s
The step responses of the turntable’s speed loop and position loop are shown in Figure 18 and Figure 19. The position loop uses image feedback with the camera’s frame rate set to 50 Hz. According to the optical system of the tracking turntable, 1 pixel = 18 arcseconds = 0.005 degrees.
Figure 18. Step response of the speed loop.
Figure 19. Step response of the position loop.
From the step response figures, it can be analyzed that the overshoot of the equivalent composite control is higher, which also confirms the derivation in Section 2.4 that equivalent composite control reduces the system’s stability margin. We performed fitting for the azimuth and elevation inputs in the electro-optical equipment. The inputs and fitting results of the equivalent composite control are shown in Figure 20 and Figure 21.
Figure 20. Azimuth angle input and fitting results.
Figure 21. Elevation angle input and fitting results.
The azimuth angle input is
θ a = 20.75 sin ( 0.47 t 2.15 ) / cos ( θ e ) + 225.22
where the elevation angle input θ e is
θ e = 14.97 sin ( 0.47 t 0.63 ) + 40
In the fitting results, the maximum values are as follows: the azimuth angular velocity is 12.14 ° / s , the azimuth angular acceleration is 5.72 ° / s 2 , and the azimuth angular jerk is 5.68 ° / s 3 . For the elevation angle, the maximum angular velocity is 7.04 ° / s , the maximum angular acceleration is 3.31 ° / s 2 , and the maximum angular jerk is 1.55 ° / s 3 .
Additionally, to validate the tracking performance of the equivalent composite control, we calculated the azimuth tracking error and elevation tracking error. The results are shown in Figure 22 and Figure 23, and the error data are presented in Table 3.
Figure 22. Azimuth tracking error.
Figure 23. Elevation tracking error.
Table 3. Error analysis.
Based on the error analysis, the equivalent composite control reduces the peak error to one-sixth of the original value, which is very close to the value of K A used in this paper. This confirms the derivation in Section 2.2.
The final results indicate that the frequency of the first resonant mode of the turntable is 16.2 Hz, which is a lightly damped mode. With the input signals given by Equations (32) and (33), the maximum values are as follows: azimuth angular velocity is 12.14 ° /s, angular acceleration is 5.72 ° / s 2 , and angular jerk is 5.68 ° / s 3 ; elevation angular velocity is 7.04 ° /s, angular acceleration is 3.31 ° / s 2 , and angular jerk is 1.55 ° / s 3 . The system achieves target tracking with a peak accuracy of 64 and 22 (rms).

3. Conclusions

The proposed equivalent composite control structure in this paper achieves a balance between tracking performance and robustness by adjusting the time coefficient a 2 of the compensation loop. Smaller values of a 2 enhance tracking performance but also lead to the displacement of the system’s dominant zeros away from the imaginary axis and the convergence of dominant poles towards the imaginary axis. This diminishes system robustness, deteriorates dynamic response, and exacerbates the waterbed effect. Optimal compromise between performance and robustness is attained when the time constant satisfies a 2 / b 2 2 , 4 . The influence of equivalent composite control on the original velocity loop is significant. If inertial stability is desired post-implementation of equivalent composite control, the feedforward gyroscope speed needs to undergo differential processing and be reduced by a factor of a 2 . This imposes considerable demands on the resolution of the velocity gyroscope. Moreover, the system becomes more sensitive to gyroscope noise, Hall sensor noise, and torque disturbances. Compared to the existing method referenced in [11], the method proposed in this paper simultaneously focuses on system performance and robustness. It not only intuitively reflects the improvement in system performance but also highlights the reduction in robustness, making it easier for users to adjust and achieve a more suitable control system. Therefore, when designing equivalent composite control or coaxial tracking for electro-optical equipment, comprehensive analysis, evaluation, and trade-offs among various factors such as effective system inputs, uncertainties, noise, and disturbances are necessary to achieve superior tracking performance.

Author Contributions

Conceptualization, Y.L.; methodology, Y.L. and W.W.; software, Y.L.; validation, Y.L. and J.C.; formal analysis, Y.L.; investigation, Y.L.; resources, Y.L.; data curation, Y.L.; writing—original draft preparation, J.C.; writing—review and editing, Y.Z.; visualization, M.C.; supervision, W.W.; project administration, Y.L.; funding acquisition, J.C. All authors have read and agreed to the published version of the manuscript.

Funding

Supported by the National Key Research and Development Program of China (NO. 2021YFB3601402).

Institutional Review Board Statement

No applicable.

Data Availability Statement

The data presented in this study are available on request from the corresponding author.

Conflicts of Interest

The authors declare no conflicts of interest.

References

  1. Yu, Y.; Liu, Z.Y.; Sun, Z.Y.; Liu, H.B. Development Status and Prospect of Photoelectric Measurement Equipment in Range. Acta Opt. Sin. 2023, 43, 1–17. [Google Scholar]
  2. Hilkert, J.M. Inertially stabilized platform technology Concepts and principles. IEEE Control Syst. Mag. 2008, 28, 26–46. [Google Scholar]
  3. Zhu, M.; Chen, X.; Liu, X.; Chaoyong, T.; Wei, L. Situation and key technology of tactical laser anti-UAV. Infrared Laser Eng. 2021, 50, 1–13. [Google Scholar]
  4. Wen, C.; Tan, M.; Lu, J.; Su, W. Identification of electromechanical servo systems with flexible characteristics. Control Theory Appl. 2023, 40, 663–672. [Google Scholar]
  5. Zheng, L.; Wu, Y.; Wang, X.; Huang, Q. Closed-loop identification method for servo elastic load. Control Theory Technol. 2023, 40, 468–476. [Google Scholar]
  6. Deng, Y.; Li, H.; Chen, T. Dynamic analysis of two meters telescope mount control system. Opt. Precis. Eng. 2018, 26, 654–661. [Google Scholar] [CrossRef]
  7. Deng, Y.; Liu, J.; Li, H.; Wang, J. Control system of 4 meters telescope based on segmented permanent magnet arc synchronous motor. Opt. Precis. Eng. 2020, 28, 591–600. [Google Scholar] [CrossRef]
  8. Xu, Z.; Huang, P. Stability and Servo Control in Optoelectronics; Science Press: Beijing, China, 2020. [Google Scholar]
  9. Zhen, Z. Research development in preview control theory and applications. Acta Autom. Sin. 2016, 42, 172–188. [Google Scholar]
  10. Xi, Y.; Li, D.; Lin, S. Model predictive control—Status and challenges. Acta Autom. Sin. 2013, 39, 222–236. [Google Scholar]
  11. Wang, J.; Ji, T.; Gao, X.; Chen, T. Study of improving the optoelectronic system capability to track moving targets by using acceleration delay compensation. Opt. Precis. Eng. 2005, 13, 681–685. (In Chinese) [Google Scholar]
  12. Yang, H. Research on the Method of Improving Accuracy of Photoelectric Tracking System Based on Multi-Source Data Fusion; Graduate University of the Chinese Academy of Sciences: Beijing, China, 2016. [Google Scholar]
  13. Zhou, K.; Ren, Z. A New Controller Architecture for High Performance, Robust, and Fault-tolerant Control. IEEE Trans. Autom. Control 2001, 46, 1613–1618. [Google Scholar] [CrossRef]
  14. Qi, T.; Chen, J.; Su, W. Control Under Stochastic Multiplicative Uncertainties: Part I, Fundamental Conditions of Stabilizability. IEEE Trans. Autom. Control 2017, 62, 1269–1284. [Google Scholar] [CrossRef]
  15. Su, W.; Chen, J.; Fu, M. Control Under Stochastic Multiplicative Uncertainties: Part II, Optimal Design for Performance. IEEE Trans. Autom. Control 2017, 62, 1285–1300. [Google Scholar] [CrossRef]
  16. Lim, J.S.; Ryoo, J.; Lee, Y. Fixed-order controller design with frequency domain specifications. In Proceedings of the ICROS-SICE International Joint Conference, Fukuoka, Japan, 18–21 August 2009; pp. 108–111. [Google Scholar]
  17. Lim, J.S.; Ryoo, J.R.; Lee, Y.I.; Son, S.Y. Design of a fixed order controller for the track-following control of optical disc drives. IEEE Trans. Control Syst. Technol. 2011, 20, 205–213. [Google Scholar] [CrossRef]
  18. Su, W.; Wen, C. Applications of robust and optimal control in servo systems. Control Decis. 2018, 33, 888–905. [Google Scholar]
  19. Kobayashi, H.; Katsura, S.; Ohnishi, K. An analysis of parameter variations of disturbance observer for motion control. IEEE Trans. Ind. Electron. 2007, 54, 3413–3421. [Google Scholar] [CrossRef]
  20. Sariyildiz, E.; Ohnishi, K. Stability and Robustness of Disturbance-Observer-Based Motion Control Systems. IEEE Trans. Ind. Electron. 2014, 62, 414–422. [Google Scholar] [CrossRef]
  21. Sariyildiz, E.; Hangai, S.; Uzunovic, T.; Nozaki, T.; Ohnishi, K. Stability and robustness of the disturbance observer-based motion control systems in discrete-time domain. IEEE/ASME Trans. Mechatron. 2020, 26, 2139–2150. [Google Scholar] [CrossRef]
  22. Wang, G.; He, Z. Control System Design; Tsinghua University Press: Beijing, China, 2008. [Google Scholar]
  23. Stein, G. Respect the unstable. IEEE Control Syst. Mag. 2003, 23, 12–25. [Google Scholar]
Disclaimer/Publisher’s Note: The statements, opinions and data contained in all publications are solely those of the individual author(s) and contributor(s) and not of MDPI and/or the editor(s). MDPI and/or the editor(s) disclaim responsibility for any injury to people or property resulting from any ideas, methods, instructions or products referred to in the content.

Article Metrics

Citations

Article Access Statistics

Multiple requests from the same IP address are counted as one view.