Numerical Simulation Study of Built-In Porous Obstacles to Improve the Thermal Stratification Performance of Storage Tanks
Abstract
Highlights
- A study was conducted to investigate the stratification performance of storage tanks equipped with porous obstacles.
- Five CFD models of storage tanks with different internal structures were established.
- Comparing the thermal stratification performance of storage tanks with different internal structures.
- The stratification characteristics of traditional storage tanks, perforated plate obstacle tanks, and porous obstacle tanks were compared. Additionally, the heat storage properties of tanks with porous obstacles installed in various configurations were evaluated.
- The installation of porous obstacles within storage tanks yields superior stratification effects compared to perforated plate obstacles. Storage tanks equipped with porous obstacles near both the top and bottom exhibit optimal thermal stratification performance.
Abstract
1. Introduction
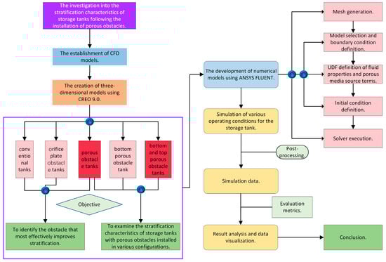
2. Research Methodology Design
3. Methods
3.1. Model Establishment
- Reynolds Number:
- Froude Number:
3.2. CFD Model
3.2.1. Mathematical Model
3.2.2. Physical Properties
3.2.3. Boundary Conditions
- The side walls and the top and bottom surfaces of the tank are considered adiabatic.
- At the initial moment, there is no heat conduction or heat convection between the water layers inside the tank.
- In actual stratified thermal storage tanks, the top and bottom surfaces are typically curved. In this study, they are simplified to flat surfaces.
- The working fluid is considered incompressible, and viscous dissipation and thermal radiation are neglected.
3.2.4. Porous Model
3.3. Parameter Dimensionless
- Dimensionless time :
- Dimensionless height :
- Dimensionless temperature :
4. Evaluation Indicators
4.1. Thermocline Thickness
4.2. Exergy Efficiency
5. Results and Discussion
5.1. Analysis of the Thermal Performance of the Storage Tank during Discharge with a c–h Ratio of 0.38
5.1.1. Time-Dependent Temperature Profile
5.1.2. Thermocline Thickness
5.1.3. Exergy Efficiency
5.1.4. Characteristics of the Internal Flow Field
5.2. Analysis of the Thermal Performance of the Storage Tank during Discharge with a c–h Ratio of 0
5.2.1. Time-Dependent Temperature Profile
5.2.2. Thermocline Thickness
5.2.3. Exergy Efficiency
5.2.4. Characteristics of the Internal Flow Field
6. Conclusions
- (1)
- Installing obstacles inside the tank can partially hinder the mixing of hot and cold water, thereby improving stratification. Among these, porous obstacles exhibit superior stratification performance. At a flow rate of 0.3 m/s, the thermocline thickness of traditional and orifice plate obstacle tanks is 42% and 14.3% higher, respectively, than that of tanks with porous obstacles. A porous obstacle can limit the disturbance range of the jet, ensuring that the fluid above is not subjected to intense turbulence.
- (2)
- The fluid below the porous obstacle experiences intense mixing. When the obstacle is near the inlet, it can reduce the mixing region of the fluid. Considering that the c–h ratio inside the storage tank varies in practice applications, installing the porous obstacle near the bottom is more reasonable, as it can adapt to different discharge and charge states.
- (3)
- Adding porous obstacles at both the top and bottom outlets can reduce the disturbance at the outlets, further improving stratification. At a flow rate of 0.3 m/s, the thermocline thickness is 17% higher when there is only one porous obstacle compared to when there are two porous obstacles.
- (4)
- When the flow rate is too low, axial thermal conduction within the storage tank becomes the main factor reducing energy storage efficiency. Therefore, selecting an appropriate flow rate is crucial when using the storage tank.
Author Contributions
Funding
Institutional Review Board Statement
Informed Consent Statement
Data Availability Statement
Acknowledgments
Conflicts of Interest
Nomenclature
| Inertial resistance coefficient | ||
| Specific heat of water | ||
| The initial ratio of cold water to hot water | ||
| Temperature of cold water | ||
| Tank diameter | ||
| Energy of tank | ||
| Body force acceleration | ||
| Froude number | ||
| Ideal stratification | ||
| Gravitational acceleration | ||
| Total height of the water layer | ||
| Thermocline thickness | ||
| Temperature of hot water | ||
| Number of water layers | ||
| Number of water layers | ||
| Height of the tank wall surface | ||
| kg | Mass of the water in the i-th layer | |
| Pressure | ||
| Volumetric flow rate at the inlet | ||
| Circumferential radius of the upper and lower bases | ||
| Reynolds number | ||
| Source term of the momentum equation | ||
| Dimensionless time | ||
| s | Discharge actual time | |
| Dimensionless temperature | ||
| k | Temperature of the water in the k-th layer | |
| k | Temperature of the cold water | |
| k | Temperature of the hot water at the inlet | |
| k | Volume-averaged temperature | |
| Velocity in -direction | ||
| Velocity in -direction | ||
| Velocity in -direction | ||
| Dimensionless height | ||
| Density | ||
| Density | ||
| Stress tensor vector | ||
| , , | Orthogonal directions in Cartesian coordinates | |
| Thermal conductivity | ||
| Exergy | ||
| Actual exergy | ||
| Porosity | ||
| Exergy efficiency | ||
| Coefficient of volumetric expansion |
References
- Cocco, D.; Serra, F. Performance comparison of two-tank direct and thermocline thermal energy storage systems for 1 MWe class concentrating solar power plants. Energy 2015, 81, 526–536. [Google Scholar] [CrossRef]
- Savicki, D.L.; Vielmo, H.A.; Krenzinger, A. Three-dimensional analysis and investigation of the thermal and hydrodynamic behaviors of cylindrical storage tanks. Renew. Energy 2011, 36, 1364–1373. [Google Scholar] [CrossRef]
- Njoku, H.O.; Ekechukwu, O.V.; Onyegegbu, S.O. Analysis of stratified thermal storage systems: An overview. Heat Mass Transf. 2014, 50, 1017–1030. [Google Scholar] [CrossRef]
- Chandra, Y.P. Stratification analysis of domestic hot water storage tanks. Energy Build 2019, 187, 110–131. [Google Scholar] [CrossRef]
- Shaikh, W.; Wadegaonkar, A.; Kedare, S.B.; Bose, M. Numerical simulation of single media thermocline based storage system. Sol. Energy 2018, 174, 207–217. [Google Scholar] [CrossRef]
- Erdemir, D.; Altuntop, N. Improved thermal stratification with obstacles placed inside the vertical mantled hot water tanks. Appl. Therm. Eng. 2016, 100, 20–29. [Google Scholar] [CrossRef]
- Gao, L.; Lu, H.L.; Sun, B.Z.; Che, D.Y.; Dong, L.W. Numerical and experimental investigation on thermal stratification characteristics affected by the baffle plate in thermal storage tank. J. Energy Storage 2021, 34, 13. [Google Scholar] [CrossRef]
- Erdemir, D.; Atesoglu, H.; Altuntop, N. Experimental investigation on enhancement of thermal performance with obstacle placing in the horizontal hot water tank used in solar domestic hot water system. Renew. Energy 2019, 138, 187–197. [Google Scholar] [CrossRef]
- Altuntop, N.; Arslan, M.; Ozceyhan, V.; Kanoglu, M. Effect of obstacles on thermal stratification in hot water storage tanks. Appl. Therm. Eng. 2005, 25, 2285–2298. [Google Scholar] [CrossRef]
- Yin, Z.H.; Kuihua; Gao, M.; Qi, J. Simulations and Exergy Analysis on Performance of Single Thermocline Energy Storage Tank With the Thermal Insulation Panel. Proc. CSEE 2021, 41, 236–246. [Google Scholar]
- Feng, H.M.; Li, H.T.; He, S.Y.; Qi, J.H.; Han, K.H.; Gao, M. Numerical simulation on thermal stratification performance in thermocline water storage tank with multi-stage middle perforated obstacles. Therm. Sci. Eng. Prog. 2022, 35, 12. [Google Scholar] [CrossRef]
- Wang, X.; He, Z.; Xu, C.; Du, X.Z. Dynamic Simulations on Simultaneous Charging/Discharging Process of Water Thermocline Storage Tank. Proc. CSEE 2019, 39, 5989–5998. [Google Scholar]
- Moncho-Esteve, I.J.; Gasque, M.; González-Altozano, P.; Palau-Salvador, G. Simple inlet devices and hot water storage tank their influence on thermal stratification in a. Energy Build. 2017, 150, 625–638. [Google Scholar] [CrossRef]
- Wang, Z.L.; Zhang, H.; Dou, B.L.; Huang, H.J.; Wu, W.D.; Wang, Z.Y. Experimental and numerical research of thermal stratification with a novel inlet in a dynamic hot water storage tank. Renew. Energy 2017, 111, 353–371. [Google Scholar] [CrossRef]
- Xu, C.; Liu, M.; Jiao, S.; Tang, H.Y.; Yan, J.J. Experimental study and analytical modeling on the thermocline hot water storage tank with radial plate-type diffuser. Int. J. Heat Mass Transf. 2022, 186, 14. [Google Scholar] [CrossRef]
- Ulrike, J. Thermal stratification in small solar domestic storage tanks caused by draw-offs. Sol. Energy 2005, 78, 291–300. [Google Scholar]
- Devore, N.; Yip, H.; Rhee, J. Domestic hot water storage tank: Design and analysis for improving thermal stratification. J. Sol. Energy Eng. 2013, 135, 040905. [Google Scholar] [CrossRef]
- Lake, A.; Rezaie, B. Energy and exergy efficiencies assessment for a stratified cold thermal energy storage. Appl. Energy 2018, 220, 605–615. [Google Scholar] [CrossRef]
- Bai, Y.K.; Yang, M.; Wang, Z.F.; Li, X.X.; Chen, L.F. Thermal stratification in a cylindrical tank due to heat losses while in standby mode. Sol. Energy 2019, 185, 222–234. [Google Scholar] [CrossRef]
- Hoffmann, J.F.; Fasquelle, T.; Goetz, V.; Py, X. A thermocline thermal energy storage system with filler materials for concentrated solar power plants: Experimental data and numerical model sensitivity to different experimental tank scales. Appl. Therm. Eng. 2016, 100, 753–761. [Google Scholar] [CrossRef]
- Chung, J.D.; Cho, S.H.; Tae, C.S.; Yoo, H. The effect of diffuser configuration on thermal stratification in a rectangular storage tank. Renew. Energy 2008, 33, 2236–2245. [Google Scholar] [CrossRef]
- Li, Q.; Huang, X.Q.; Tai, Y.H.; Gao, W.F.; Wenxian, L.; Liu, W.M. Thermal stratification in a solar hot water storage tank with mantle heat exchanger. Renew. Energy 2021, 173, 1–11. [Google Scholar] [CrossRef]
- Chandra, Y.P.; Matuska, T. Numerical prediction of the stratification performance in domestic hot water storage tanks. Renew. Energy 2020, 154, 1165–1179. [Google Scholar] [CrossRef]
- Castell, A.; Medrano, M.; Solé, C.; Cabeza, L.F. Dimensionless numbers used to characterize stratification in water tanks for discharging at low flow rates. Renew. Energy 2010, 35, 2192–2199. [Google Scholar] [CrossRef]
- Mawire, A.; Taole, S.H. A comparison of experimental thermal stratification parameters for an oil/pebble-bed thermal energy storage (TES) system during charging. Appl. Energy 2011, 88, 4766–4778. [Google Scholar] [CrossRef]
- Göppert, S.; Lohse, R.; Urbaneck, T.; Schirmer, U.; Platzer, B.; Steinert, P. New computation method for stratifcation pipes of solar storage tanks. Sol. Energy 2009, 83, 1578–1587. [Google Scholar] [CrossRef]
- Andersen, E.; Furbo, S.; Fan, J. Multilayer fabric stratifcation pipes for solar tanks. Sol. Energy 2007, 81, 1219–1226. [Google Scholar] [CrossRef]
- Baeten, B.; Confrey, T.; Pecceu, S.; Rogiers, F.; Helsen, L. A validated model for mixing and buoyancy in stratified hot water storage tanks for use in building energy simulations. Appl. Energy 2016, 172, 217–229. [Google Scholar] [CrossRef]
- Ge, Z.H.; Zhang, F.Y.; Zhang, Y.J. Simulation on Performance Improvement of Single Thermocline Energy Storage Tank. Proc. CSEE 2019, 39, 773–781. [Google Scholar]
- Gasque, M. Study of the influence of inner lining material on thermal stratification in a hot water storage tank. Appl. Therm. Eng. 2015, 75, 344–356. [Google Scholar] [CrossRef]
- Yaïci, W.; Ghorab, M.; Entchev, E.; Hayden, S. Three-dimensional unsteady CFD simulations of a thermal storage tank performance for optimum design. Appl. Therm. Eng. 2013, 60, 152–163. [Google Scholar] [CrossRef]
- Shin, M.S.; Kim, H.S.; Jang, D.S.; Lee, S.N.; Lee, Y.S.; Yoon, H.G. Numerical and experimental study on the design of a stratifed thermal storage system. Appl. Therm. Eng. 2004, 24, 17–27. [Google Scholar] [CrossRef]
- Rosen, M.A. The exergy of stratified thermal energy storages. Sol. Energy 2001, 71, 173–185. [Google Scholar] [CrossRef]
- Kaloudis, E.; Grigoriadis DG, E.; Papanicolaou, E.; Panidis, T. Large eddy simulation of thermocline flow phenomena and mixing during discharging of an initially homogeneous or stratified storage tank. Eur. J. Mech. B. Fluids 2014, 48, 94–114. [Google Scholar] [CrossRef]
- Musser, A.; Bahnfleth, W.P. Parametric study of charging inlet diffuser performance in stratified chilled water storage tanks with radial diffusers: Part1-model development and validation. HVAC&R Res. 2001, 7, 31–49. [Google Scholar]
- Louise, J.S.; Simon, F. Entrance effects in solar storage tanks. Sol. Energy 2003, 75, 337–348. [Google Scholar]
















| Case | Type | c–h Ratio | H-T (K) | C-T (K) | Velocity (m/s) |
|---|---|---|---|---|---|
| E1 | a | 0.38 | 360 | 300 | 0.1/0.2/0.3 |
| E2 | b | 0.38 | 360 | 300 | 0.1/0.2/0.3 |
| E3 | c | 0.38 | 360 | 300 | 0.1/0.2/0.3 |
| E4 | c | 0 | 360 | 300 | 0.1/0.2/0.3 |
| E5 | e | 0 | 360 | 300 | 0.1/0.2/0.3 |
| E6 | f | 0 | 360 | 300 | 0.1/0.2/0.3 |
| Case | 0.1 m/s | 0.2 m/s | 0.3 m/s |
|---|---|---|---|
| Re | 9.72 × 103 | 1.94 × 104 | 2.91 × 104 |
| Fr | 4.3 × 10−4 | 8.6 × 10−4 | 1.2 × 10−3 |
| Q | 4.24 L/min | 8.48 L/min | 12.72 L/min |
Disclaimer/Publisher’s Note: The statements, opinions and data contained in all publications are solely those of the individual author(s) and contributor(s) and not of MDPI and/or the editor(s). MDPI and/or the editor(s) disclaim responsibility for any injury to people or property resulting from any ideas, methods, instructions or products referred to in the content. |
© 2024 by the authors. Licensee MDPI, Basel, Switzerland. This article is an open access article distributed under the terms and conditions of the Creative Commons Attribution (CC BY) license (https://creativecommons.org/licenses/by/4.0/).
Share and Cite
Tan, J.; He, S.; Du, Z. Numerical Simulation Study of Built-In Porous Obstacles to Improve the Thermal Stratification Performance of Storage Tanks. Appl. Sci. 2024, 14, 6529. https://doi.org/10.3390/app14156529
Tan J, He S, Du Z. Numerical Simulation Study of Built-In Porous Obstacles to Improve the Thermal Stratification Performance of Storage Tanks. Applied Sciences. 2024; 14(15):6529. https://doi.org/10.3390/app14156529
Chicago/Turabian StyleTan, Jun, Shiping He, and Zhenglong Du. 2024. "Numerical Simulation Study of Built-In Porous Obstacles to Improve the Thermal Stratification Performance of Storage Tanks" Applied Sciences 14, no. 15: 6529. https://doi.org/10.3390/app14156529
APA StyleTan, J., He, S., & Du, Z. (2024). Numerical Simulation Study of Built-In Porous Obstacles to Improve the Thermal Stratification Performance of Storage Tanks. Applied Sciences, 14(15), 6529. https://doi.org/10.3390/app14156529
