Sustainable Development of an Innovative Spreadable Plant-Based Product of High Added Value through the Valorization of an Agro-Food By-Product
Abstract
Featured Application
Abstract
1. Introduction
2. Materials and Methods
2.1. Raw Materials
2.2. Product Development and Manufacture
2.2.1. Initial Small-Scale Experimentation
2.2.2. Industrial Large-Scale Manufacture and Packaging of Vegetable Spread
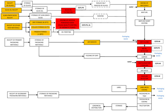
2.3. HACCP Plan Development and Implementation
2.3.1. Preliminary Steps of HACCP
2.3.2. Application of HACCP Principles—Hazard Analysis and CCP Determination
2.4. Sensory Evaluation
2.5. Chemical Analyses for Determination of Nutritional Value
2.6. Microbiological Analyses for Shelf-Life Determination
2.7. Antioxidant Capacity
2.7.1. Preparation of Vegetable Spread Solution
2.7.2. Determination of TPC Using Folin–Ciocalteau Assay
2.7.3. Assessment of TAC via FRAP Assay
2.7.4. In Vitro Digestion Analysis
2.8. Statistical Analysis
3. Results
3.1. Basic Ingredients
3.2. Physicochemical Analysis
3.3. CCPs of the Manufacturing Process
3.4. Sensory Evaluation of Ελ-Yum
3.5. Nutritional Value and Nutrition Claims for Product Labelling
3.6. Shelf-Life Assessment of Ελ-Yum
3.7. Evaluation of TPC and TAC
4. Discussion
5. Conclusions
Supplementary Materials
Author Contributions
Funding
Institutional Review Board Statement
Informed Consent Statement
Data Availability Statement
Acknowledgments
Conflicts of Interest
References
- Fassio, F.; Chirilli, C. The circular economy and the food system: A review of principal measuring tools. Sustainability 2023, 15, 10179. [Google Scholar] [CrossRef]
- Ghisellini, P.; Cialani, C.; Ulgiati, S. A review on circular economy: The expected transition to a balanced interplay of environmental and economic systems. J. Clean. Prod. 2016, 114, 11–32. [Google Scholar] [CrossRef]
- Ohama, H.; Ikeda, H.; Moriyama, H. Health foods and foods with health claims. In Nutraceutical and Functional Food Regulations in the United States and around the World, 3rd ed.; Bagchi, D., Ed.; Academic Press: London, UK, 2019; pp. 345–376. [Google Scholar] [CrossRef]
- Karelakis, C.; Zevgitis, P.; Galanopoulos, K.; Mattas, K. Consumer trends and attitudes to functional foods. J. Int. Food Agribus. Mark. 2020, 32, 266–294. [Google Scholar] [CrossRef]
- Santos-Buelga, C.; González-Paramás, A.M.; Oludemi, T.; Ayuda-Durán, B.; González-Manzano, S. Plant phenolics as functional food ingredients. In Advances in Food and Nutrition Research; Ferreira, I.C.F.R., Barros, L., Eds.; Academic Press: London, UK, 2019; Volume 90, pp. 183–257. [Google Scholar] [CrossRef]
- Stark, A.H.; Madar, Z. Olive oil as a functional food: Epidemiology and nutritional approaches. Nutr. Rev. 2002, 60, 170–176. [Google Scholar] [CrossRef] [PubMed]
- Uddin, M.K.; Juraimi, A.S.; Hossain, M.S.; Nahar, M.A.U.; Ali, M.E.; Rahman, M.M. Purslane weed (Portulaca oleracea): A prospective plant source of nutrition, omega-3 fatty acid, and antioxidant attributes. Sci. World J. 2014, 2014, 951019. [Google Scholar] [CrossRef] [PubMed]
- Adeleke, B.S.; Babalola, O.O. Oilseed crop sunflower (Helianthus annuus) as a source of food: Nutritional and health benefits. Food Sci. Nutr. 2020, 8, 4666–4684. [Google Scholar] [CrossRef] [PubMed]
- Wojtunik-Kulesza, K.; Oniszczuk, A.; Oniszczuk, T.; Combrzyński, M.; Nowakowska, D.; Matwijczuk, A. Influence of in vitro digestion on composition, bioaccessibility and antioxidant activity of food polyphenols—A non-systematic review. Nutrients 2020, 12, 1401. [Google Scholar] [CrossRef] [PubMed]
- Kesden, D.; Will, A.A., Jr. Purslane: A ubiquitous garden weed with nutritional potential. Proc. Fla. State Hort. Soc. 1987, 100, 195–197. [Google Scholar]
- Mohamed, A.I.; Hussein, A.S. Chemical composition of purslane (Portulaca oleracea). Plant Foods Hum. Nutr. 1994, 45, 1–9. [Google Scholar] [CrossRef]
- Ferreira, T.M.M.; Salgado, F.F.; Souza, O.C.A.; Silva, R.V.; Silva, V.N.B.; Molinari, P.A.O.; Rocha, T.L.; Souza Junior, M.T. Genetic engineering of purslane (Portulaca oleracea L.). In Medicinal Plants—Chemical, Biochemical, and Pharmacological Approaches; de Oliveira, M.S., de Aguiar Andrade, E., Kumar, R., Mali, S.N., Eds.; IntechOpen: Rijeka, Croatia, 2024; pp. 1–20. [Google Scholar] [CrossRef]
- Ozturk, M.; Altay, V.; Güvensen, A. Portulaca oleracea: A vegetable from saline habitats. In Handbook of Halophytes: From Molecules to Ecosystems towards Biosaline Agriculture; Grigore, M.-N., Ed.; Springer Nature: Cham, Switzerland, 2020; pp. 2319–2332. [Google Scholar] [CrossRef]
- Dkhil, M.A.; Moniem, A.E.A.; Al-Quraishy, S.; Saleh, R.A. Antioxidant effect of purslane (Portulaca oleracea) and its mechanism of action. J. Med. Plant Res. 2011, 5, 1589–1593. [Google Scholar] [CrossRef]
- Guo, J.; Peng, J.; Han, J.; Wang, K.; Si, R.; Shan, H.; Wang, X.; Zhang, J. Extracts of Portulaca oleracea promote wound healing by enhancing angiology regeneration and inhibiting iron accumulation in mice. Chin. Herb. Med. 2022, 14, 263–272. [Google Scholar] [CrossRef] [PubMed]
- Simopoulos, A.P.; Salem, N., Jr. Purslane: A terrestrial source of omega-3 fatty acids. N. Eng. J. Med. 1987, 315, 833. [Google Scholar] [CrossRef]
- Simopoulos, A.P. Omega-3 fatty acids in health and disease and in growth and development. Am. J. Clin. Nutr. 1991, 54, 438–463. [Google Scholar] [CrossRef] [PubMed]
- Gonnella, M.; Charfeddine, M.; Conversa, G.; Santamaria, P. Purslane: A review of its potential for health and agricultural aspects. Eur. J. Plant Sci. Biotechnol. 2010, 4, 131–136. [Google Scholar]
- Carrascosa, A.; Pascual, J.A.; Ros, M.; Petropoulos, S.A.; Alguacil, M.d.M. Agronomical practices and management for commercial cultivation of Portulaca oleracea as a crop: A review. Plants 2023, 12, 1246. [Google Scholar] [CrossRef] [PubMed]
- FAO (Food and Agriculture Organization of the United Nations); WHO (World Health Organization). Recommended international code of practice/General principles of food hygiene. In Codex Alimentarius: Food Hygiene (Basic Texts), 4th ed.; FAO/WHO: Rome, Italy, 2009; pp. 1–33. [Google Scholar]
- NACMCF (National Advisory Committee on Microbiological Criteria for Foods). Hazard analysis and critical control point principles and application guidelines. J. Food Prot. 1997, 61, 1246–1259. Available online: https://www.fda.gov/food/hazard-analysis-critical-control-point-haccp/haccp-principles-application-guidelines (accessed on 22 May 2024).
- Karantonis, H.C.; Nasopoulou, C.; Skalkos, D. Functional bakery snacks for the post-COVID-19 market, fortified with omega-3 fatty acids. Sustainability 2022, 14, 4816. [Google Scholar] [CrossRef]
- European Parliament; Council of the European Union. Regulation (EC) No 1924/2006 on Nutrition and Health Claims Made on Foods. Off. J. Eur. Union 2006, L404, 9–25. Available online: https://eur-lex.europa.eu/legal-content/en/ALL/?uri=CELEX%3A32006R1924 (accessed on 22 May 2024).
- ISO/IEC 17025:2017; General Requirements for the Competence of Testing and Calibration Laboratories. ISO: Geneva, Switzerland, 2017; pp. 1–29.
- Andritsos, N.D.; Mataragas, M.; Mavrou, E.; Stamatiou, A.; Drosinos, E.H. The microbiological condition of minced pork prepared at retail stores in Athens, Greece. Meat Sci. 2012, 91, 486–489. [Google Scholar] [CrossRef]
- Andritsos, N.D.; Stasinou, V.; Tserolas, D.; Giaouris, E. Temperature distribution and hygienic status of domestic refrigerators in Lemnos island, Greece. Food Control 2021, 127, 108121. [Google Scholar] [CrossRef]
- Spanos, G.A.; Wrolstad, R.E. Influence of variety, maturity, processing and storage on the phenolic composition of peer juice. J. Agric. Food Chem. 1990, 38, 817–824. [Google Scholar] [CrossRef]
- Benzie, I.F.F.; Strain, J.J. The ferric reducing ability of plasma (FRAP) as a measure of “antioxidant power”: The FRAP assay. Annal. Biochem. 1996, 239, 70–76. [Google Scholar] [CrossRef] [PubMed]
- Kapsokefalou, M.; Zhu, L.; Miller, D.D. Adding iron to green tea may decrease its antioxidant capacity in rats after an oral dose of the mixture. Nutr. Res. 2006, 26, 480–485. [Google Scholar] [CrossRef]
- Cao, G.; Prior, R.L. Comparison of different analytical methods for assessing total antioxidant capacity of human serum. Clin. Chem. 1998, 44, 1309–1315. [Google Scholar] [CrossRef] [PubMed]
- Kaloteraki, C.; Bousdouni, P.; Almpounioti, K.; Ouzaid, C.; Papagianni, O.; Sfikti, F.; Dimitsa, E.; Tsami, D.; Sarivasilleiou, A.G.; Karantonis, H.C.; et al. Fortification of olive oil with herbs and waste by-products towards sustainable development: Total antioxidant capacity, phenolic content, and in vitro predicted bioavailability. Appl. Sci. 2023, 13, 8876. [Google Scholar] [CrossRef]
- Mihaylova, D.; Desseva, I.; Stoyanova, M.; Petkova, N.; Terzyiska, M.; Lante, A. Impact of in vitro gastrointestinal digestion on the bioaccessibility of phytochemical compounds from eight fruit juices. Molecules 2021, 26, 1187. [Google Scholar] [CrossRef]
- ISO 19036:2019; Microbiology of the Food Chain–Estimation of Measurement Uncertainty for Quantitative Determinations. ISO: Geneva, Switzerland, 2019; pp. 1–38.
- ISO 22000:2018; Food Safety Management Systems–Requirements for Any Organization in the Food Chain. ISO: Geneva, Switzerland, 2018; pp. 11–48.
- European Commission. Regulation (EU) No 116/2010 Amending Regulation (EC) No 1924/2006 with Regard to the List of Nutrition Claims. Off. J. Eur. Union 2010, L37, 16–18. Available online: https://eur-lex.europa.eu/legal-content/EN/TXT/?uri=celex%3A32010R0116 (accessed on 22 May 2024).
- Tuytschaever, T.; Jacxsens, L.; De Boeck, E.; Uyttendaele, M. Microbiological characteristics and applied preservation method of novel ready-to-eat vegetarian spreads and dips. Food Control 2023, 143, 109313. [Google Scholar] [CrossRef]
- Campos, J.; Mourão, J.; Pestana, N.; Peixe, L.; Novais, C.; Antunes, P. Microbiological quality of ready-to-eat salads: An underestimated vehicle of bacteria and clinically relevant antibiotic resistance genes. Int. J. Food Microbiol. 2013, 166, 464–470. [Google Scholar] [CrossRef]
- Andreou, V.; Chanioti, S.; Stergiou, P.; Katsaros, G. Valorization of the olive oil production residue: Healthy ingredient for developing high value-added spread. Sustainability 2021, 13, 13984. [Google Scholar] [CrossRef]
- Saarniit, K.; Lang, H.; Kuldjärv, R.; Laaksonen, O.; Rosenvald, S. The stability of phenolic compounds in fruit, berry, and vegetable purees based on accelerated shelf-life testing methodology. Foods 2023, 12, 1777. [Google Scholar] [CrossRef]
- Smuda, S.S.; Mohammed, A.T.; Tsakali, E.; Van Impe, J.F.M.; Marie, A.M. Preparation and evaluation of functional cocoa-free spread alternatives from different sources. Food Sci. Nutr. 2024, 12, 4299–4310. [Google Scholar] [CrossRef]
- Tolve, R.; Tchuenbou-Magaia, F.L.; Sportiello, L.; Bianchi, F.; Radecka, I.; Favati, F. Shelf-life prediction and thermodynamic properties of no added sugar chocolate spread fortified with multiple micronutrients. Foods 2022, 11, 2358. [Google Scholar] [CrossRef]
- Osman, D.M.; Noureldin, H.A.; El-Gazzar, F.E.; Salman, K.H. Fortification of ice milk with purslane (Portulaca oleracea) bioactive compounds. Assiut J. Agric. Sci. 2023, 54, 34–49. [Google Scholar] [CrossRef]
- Hussie, H.A.; Salem, E.M. Development of gluten free snacks fortified with purslane (Portulaca oleracea) powder. J. Food Nutr. Sci. 2016, 4, 136–144. [Google Scholar] [CrossRef]
- Al-Quwaie, D.A.; Allohibi, A.; Aljadani, M.; Alghamdi, A.M.; Alharbi, A.A.; Baty, R.S.; Qahl, S.H.; Saleh, O.; Shakak, A.O.; Alqahtani, F.S.; et al. Characterization of Portulaca oleracea whole plant: Evaluating antioxidant, anticancer, antibacterial, and antiviral activities and application as quality enhancer in yogurt. Molecules 2023, 28, 5859. [Google Scholar] [CrossRef]
- El-Sayed, M.I.; Ibrahim, A.A.; Awad, S. Impact of purslane (Portulaca oleracea L.) extract as antioxidant and antimicrobial agent on overall quality and shelf life of Greek-style yoghurt. Egypt. J. Food Sci. 2019, 47, 51–64. [Google Scholar] [CrossRef]
- Salehi, M.; Ghorbani, M.; Mahoonk, A.S.; Khomeiri, M. Physicochemical, antioxidant and sensory properties of yogurt fortified with common purslane (Portulaca oleracea) extract. J. Food Meas. Charact. 2021, 15, 4288–4296. [Google Scholar] [CrossRef]
- Delvarianzadeh, M.; Nouri, L.; Nafchi, M.; Ebrahimi, H. Physicochemical, rheological, and sensory evaluation of voluminous breads enriched by purslane (Portulaca oleracea L.). Ital. J. Food Sci. 2020, 32, 815–830. [Google Scholar] [CrossRef]
- Melilli, M.G.; Di Stefano, V.; Sciacca, F.; Pagliaro, A.; Bognanni, R.; Scandurra, S.; Virzì, N.; Gentile, C.; Palumbo, M. Improvement of fatty acid profile in durum wheat breads supplemented with Portulaca oleracea L. Quality traits of purslane-fortified bread. Foods 2020, 9, 764. [Google Scholar] [CrossRef] [PubMed]
- Melilli, M.G.; Pagliaro, A.; Scandurra, S.; Gentile, C.; Di Stefano, V. Omega-3 rich foods: Durum wheat spaghetti fortified with Portulaca oleracea. Food Biosci. 2020, 37, 100730. [Google Scholar] [CrossRef]
- Alam, M.A.; Juraimi, A.S.; Rafii, M.Y.; Hamid, A.A.; Aslani, F.; Hasan, M.M.; Zainudin, M.A.M.; Uddin, M.K. Evaluation of antioxidant compounds, antioxidant activities, and mineral composition of 13 collected purslane (Portulaca oleracea L.) accessions. BioMed Res. Int. 2014, 2014, 296063. [Google Scholar] [CrossRef] [PubMed]
- Zeleňaková, L.; Kolesárová, A.; Mendelová, A.; Fikselová, M.; Žiarovská, J. Hygienic quality of chickpea spreads in relation to the used ingredients and storage conditions. J. Microbiol. Biotechnol. Food Sci. 2024, 13, e10556. [Google Scholar] [CrossRef]
- Kostyra, E.; Gawlińska, K.; Żakowska-Biemans, S.; Piotrowska, A.; Gantner, M.; Kulik, K.; Świąder, K. Exploring the sensory characteristics of the soybean spreads enhanced with vegetables and spices. Appl. Sci. 2024, 14, 1096. [Google Scholar] [CrossRef]
- Kirse, A.; Karklina, D.; Strautniece, E.V. Sensory Evaluation of New Bean Spreads for Vegetarians. In Proceedings of the Research for Rural Development 2013 Annual 19th International Scientific Conference, Jelgava, Latvia, 15–17 May 2013; Volume 1. Available online: http://www2.llu.lv/research_conf/proceedings.htm (accessed on 22 May 2024).
- Olalekan-Adeniran, M.A.; Jayeola, O.C.; Yahaya, L.E.; Muhammed-Bashir, W.O. Production and evaluation of seed/nut bread spread from cashewnut (Anacadium occidentale, L.) and sesame seed (Sesamum indicum, L.). Int. J. Res. Publ. Rev. 2021, 2, 150–156. [Google Scholar]
- Mikasauskaite-Tiso, J.; Lemmens, S.; Vasiliauskiene, N.J.; Froyen, A.; Kraujutiene, I. Physicochemical and microbiological properties of the zero-waste vegetable spreads. J. Hyg. Eng. Des. 2023, 45, 195–201. [Google Scholar]
- Ghosal, S.; Bhattacharyya, D.K.; Bhowal, J. Production, characterization, and storage stability of nutritionally enriched flaxseed-based spread. J. Food Proc. Pres. 2022, 46, e16574. [Google Scholar] [CrossRef]
- Koutelidakis, A.E.; Andritsos, N.D.; Kabolis, D.; Kapsokefalou, M.; Drosinos, E.H.; Komaitis, M. Antioxidant and antimicrobial properties of tea and aromatic plant extracts against bacterial foodborne pathogens: A comparative evaluation. Curr. Top. Nutraceutical Res. 2016, 14, 133–142. Available online: https://link.gale.com/apps/doc/A479943043/HRCA?u=anon~7fe38a6d&sid=googleScholar&xid=8bc9115b (accessed on 22 May 2024).





| Ingredient | Quantity (in Grams per 125 g Portion) | Percentage (%) 1 |
|---|---|---|
| Purslane | 14.0 | 11.2 |
| Purslane (in pieces) | 7.5 | 6.0 |
| Green pitted olives | 7.0 | 5.6 |
| Olive oil | 7.5 | 6.0 |
| Sunflower seeds (soaked) | 35.125 | 28.1 |
| Pistachio (powder) | 1.0 | 0.8 |
| Linseeds (powder) | 3.5 | 2.8 |
| Garlic (powder) | 0.125 | 0.1 |
| Tomato flakes (powder) | 1.5 | 1.2 |
| Yellow hard cheese | 5.0 | 4.0 |
| Black pepper | 0.25 | 0.2 |
| Agave syrup | 2.5 | 2.0 |
| Mustard | 7.5 | 6.0 |
| Thyme | 0.125 | 0.1 |
| Lemon juice | 17.0 | 13.6 |
| Lemon zest | 0.125 | 0.1 |
| Water | 15.0 | 12.0 |
| Parameter (Unit) | Result | Uncertainty |
|---|---|---|
| Energy value (Kcal/100 g) | 230 | 11 kcal |
| Energy value (Kj/100 g) | 950 | 48 kj |
| Moisture and volatiles (g/100 g) | 63.3 | 1% |
| Proteins (g/100 g) | 7.1 | 2% |
| Ash (g/100 g) | 1.8 | 2.7% |
| Dietary fibers (g/100 g) | 4.1 | 22.1% |
| Carbohydrates (g/100 g) | 4.0 | 1.4 g/100 g |
| of which sugars (g/100 g) | 2.8 | 8.7% |
| Galactose (g/100 g) | ND 1 | - |
| Glucose (g/100 g) | 1.3 | 17.7% |
| Lactose (g/100 g) | ND | - |
| Maltose (g/100 g) | ND | - |
| Sucrose (g/100 g) | ND | - |
| Fructose (g/100 g) | 1.5 | 8.7% |
| Fat (g/100 g) | 19.7 | 5.4% |
| of which saturated (g/100 g) | 3.0 | 11.7% |
| of which saturated % (g/100 g fat) | 15.4 | 7.4% |
| of which mono-unsaturated (g/100 g) | 10.3 | 11.7% |
| of which mono-unsaturated % (g/100 g) | 52.4 | 2.5% |
| of which poly-unsaturated (g/100 g) | 6.3 | 11.7% |
| of which poly-unsaturated % (g/100 g) | 32.2 | 2.5% |
| Sum of trans (C18:1T) and (C18:2T) acids | ND | - |
| Sodium (mg/Kg) | 2220 | 11.4% |
| Sodium chloride (g NaCl/100 g) | 0.56 | 11.4% |
| Microbiological Parameter (Unit) | Day 1 | Day 5 | Day 25 | Day 45 | Day 90 | Day 120 | Day 150 | Day 180 |
|---|---|---|---|---|---|---|---|---|
| TVC 1 (log cfu/g) | 2.04 ± 0.06 | 2.60 ± 0.06 | 2.48 ± 0.06 | 3.52 ± 0.06 | 5.45 ±0.06 | 5.32 ± 0.06 | 5.54 ± 0.06 | 5.49 ± 0.06 |
| Aerobic spores 2 (log cfu/g) | <1.00 | <1.00 | <1.00 | <1.00 | <1.00 | <1.60 | <1.60 | <1.60 |
| Anaerobic spores 2 (log cfu/g) | <1.60 | <1.00 | <1.00 | <1.60 | <1.00 | <1.60 | <1.60 | <1.00 |
| E. coli 3 (log cfu/g) | <1.00 | <1.00 | <1.00 | <1.00 | <1.00 | <1.00 | <1.00 | <1.00 |
| Staphylococci 4 (log cfu/g) | <1.00 | <1.00 | <1.00 | <1.00 | <1.00 | <1.00 | <1.00 | <1.00 |
| SR anaerobes 5 (log cfu/g) | <1.00 | <1.00 | <1.00 | <1.00 | <1.00 | <1.00 | <1.00 | <1.60 |
| C. perfringens (log cfu/g) | <1.00 | <1.00 | <1.00 | <1.00 | <1.00 | <1.00 | <1.00 | <1.00 |
| B. cereus (log cfu/g) | <2.00 | <2.00 | <2.00 | <2.00 | <2.00 | <2.00 | <2.00 | <2.60 |
| YMC 6 (log cfu/g) | <2.00 | <2.00 | <2.00 | <2.00 | <2.00 | <2.00 | <2.00 | <2.00 |
| Salmonella spp. (cfu/25 g) | ND 7 | ND | ND | ND | ND | ND | ND | ND |
| L. monocytogenes (cfu/25 g) | ND | ND | ND | ND | ND | ND | ND | ND |
| TPC (mg GAE/g dw) | TAC (mmol Fe2+/g dw) | |
|---|---|---|
| Before digestion | 0.95 ± 0.06 | 0.016 ± 0.00 |
| After digestion | 0.27 ± 0.03 | 0.005 ± 0.00 |
| Predicted bioavailability % | 28.03% | 30.58% |
Disclaimer/Publisher’s Note: The statements, opinions and data contained in all publications are solely those of the individual author(s) and contributor(s) and not of MDPI and/or the editor(s). MDPI and/or the editor(s) disclaim responsibility for any injury to people or property resulting from any ideas, methods, instructions or products referred to in the content. |
© 2024 by the authors. Licensee MDPI, Basel, Switzerland. This article is an open access article distributed under the terms and conditions of the Creative Commons Attribution (CC BY) license (https://creativecommons.org/licenses/by/4.0/).
Share and Cite
Vardakas, A.; Giannakas, A.E.; Dimitrakouda, M.; Ndreka, A.; Chaintari, C.; Iordanidis, G.; Vaggeli, N.; Angelari, T.; Almpounioti, K.; Potsaki, P.; et al. Sustainable Development of an Innovative Spreadable Plant-Based Product of High Added Value through the Valorization of an Agro-Food By-Product. Appl. Sci. 2024, 14, 6525. https://doi.org/10.3390/app14156525
Vardakas A, Giannakas AE, Dimitrakouda M, Ndreka A, Chaintari C, Iordanidis G, Vaggeli N, Angelari T, Almpounioti K, Potsaki P, et al. Sustainable Development of an Innovative Spreadable Plant-Based Product of High Added Value through the Valorization of an Agro-Food By-Product. Applied Sciences. 2024; 14(15):6525. https://doi.org/10.3390/app14156525
Chicago/Turabian StyleVardakas, Alexios, Aris E. Giannakas, Maria Dimitrakouda, Amarildo Ndreka, Christiana Chaintari, George Iordanidis, Nikolaos Vaggeli, Tarsizia Angelari, Kalliopi Almpounioti, Panagiota Potsaki, and et al. 2024. "Sustainable Development of an Innovative Spreadable Plant-Based Product of High Added Value through the Valorization of an Agro-Food By-Product" Applied Sciences 14, no. 15: 6525. https://doi.org/10.3390/app14156525
APA StyleVardakas, A., Giannakas, A. E., Dimitrakouda, M., Ndreka, A., Chaintari, C., Iordanidis, G., Vaggeli, N., Angelari, T., Almpounioti, K., Potsaki, P., Papagianni, O., Skondras, D., Karabagias, I. K., Koutelidakis, A. E., & Andritsos, N. D. (2024). Sustainable Development of an Innovative Spreadable Plant-Based Product of High Added Value through the Valorization of an Agro-Food By-Product. Applied Sciences, 14(15), 6525. https://doi.org/10.3390/app14156525

