Barriers to Industry Adoption of AI Video Generation Tools: A Study Based on the Perspectives of Video Production Professionals in China
Abstract
1. Introduction
- (1)
- Which key factors influence practitioners’ acceptance and use of AIVGTs?
- (2)
- How do these influencing factors interact with each other?
- (3)
- How can AIVGTs be employed to facilitate their application in actual video production?
2. Literature Review
2.1. Artificial Intelligence in the Field of Video Production
2.2. Adoption and Discussion within the AI Video Tool Industry
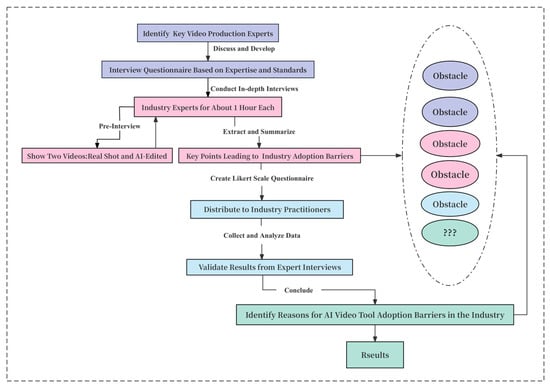
3. Methods
4. Results
4.1. Phase One Research
4.1.1. Samples
4.1.2. Data Collection
4.1.3. Data Analysis
4.1.4. Qualitative Content Analysis Results
4.2. Second Phase of the Study
4.2.1. Participants
4.2.2. Data Analysis Process
4.2.3. Results
5. Discussion
5.1. Factors Influencing the Adoption of AIVGTs in the Video Industry
5.2. Theoretical and Practical Implications
5.3. Limitations and Future Research Directions
6. Conclusions
Author Contributions
Funding
Institutional Review Board Statement
Informed Consent Statement
Data Availability Statement
Acknowledgments
Conflicts of Interest
Appendix A
- Name: (optional)
- Position/Role:
- Work experience: (years)
- 4.
- Please describe the difference in your first impression when viewing the live-action video versus the AI-generated video.
- 5.
- Can you indicate which video performs better in terms of visual effects, storytelling, and emotional communication? Please give specific examples.
- 6.
- What is the biggest technical challenge you have encountered in using AI video generation tools?
- 7.
- What aspects of current AI video generation technology do you think need the most improvement?
- 8.
- Has the AI video generation tool had a positive or negative impact on the creative process? Please provide specific examples.
- 9.
- At what creative stages can the use of AI video generation tools help?
- 10.
- What do you see as the main barriers to promoting AI video generation tools in the current industry environment?
- 11.
- What is the adoption rate of AI generation tools in your field? What do you think is driving or hindering their wider adoption?
- 12.
- How do you assess the potential of AI video generation tools to improve productivity and reduce costs?
- 13.
- How well do AI video generation tools perform in maintaining content originality and innovation?
- 14.
- How do you see AI video generation tools evolving in your field over the next five years?
- 15.
- What technological advances or market changes are likely to affect the development and adoption of AI video generation tools?
- 16.
- What advice would you give to your peers who are considering using AI video generation tools?
- 17.
- What are your expectations or changes you would like to see in the future development of AI video generation tools?
Appendix B
- I think AI video generation tools limit the scope for human creators to innovate.
- I am concerned that AI-generated video content lacks true innovation.
- The use of AI video generation tools in content creation reduces the diversity of works.
- 4.
- The current market demand for AI video generation tools exceeds supply.
- 5.
- I think there is a lack of knowledge about AI video generation tools in the market at the moment.
- 6.
- How receptive is the market to content created using AI video generation tools?
- 7.
- I am skeptical about the maturity of the current level of technology for AI video generation tools.
- 8.
- Technical issues are the main obstacle I encounter when using AI video generation tools.
- 9.
- The technological development of AI video generation tools still does not meet all my needs.
- 10.
- Cross-disciplinary cooperation plays an important role in the development of AI video generation tools.
- 11.
- I believe that the lack of cross-disciplinary cooperation is one of the factors hindering the development of AI video generation tools.
- 12.
- The promotion of AI video generation tools requires more cooperation between industries.
- 13.
- I am concerned that the use of AI video generation tools raises ethical and privacy issues.
- 14.
- There are potential privacy risks associated with the processing of personal data by AI video generation tools.
- 15.
- Ethical and privacy concerns hinder my adoption of AI video generation tools.
- 16.
- There is a lack of public acceptance of AI video generation tools.
- 17.
- I believe more public education is needed to increase acceptance of AI video generation tools.
- 18.
- Public misconceptions about AI video generation tools affect their widespread adoption.
- 19.
- I am concerned about data security and copyright issues in the use of AI video generation tools.
- 20.
- Data security and copyright issues are my main concerns when considering the use of AI video generation tools.
- 21.
- I think AI video generation tools need stronger data protection and copyright management mechanisms.
- 22.
- Globalization and localization needs have not been adequately considered in the development of AI video generation tools.
- 23.
- I think AI video generation tools should be better adapted to the needs of different cultures and languages.
- 24.
- In my opinion, AI video generation tools lack understanding and support for global diversity.
- 25.
- Based on the above barriers, I have reservations about adopting AI video generation tools.
- 26.
- I would be more willing to adopt AI video generation tools if the above barriers were addressed.
- 27.
- I believe that addressing the above barriers could significantly increase the adoption of AI video generation tools.
Appendix C. Some Results of the Qualitative Content Analysis
| Meaning Units | Condensed Meaning Units | Codes | Categories |
| AI tools are technically advanced but lag behind in true creative expression. | AI lacks creative expression. | Creativity Gap | Innovation |
| AI fails to understand and simulate the complexity of human emotions. | AI lacks emotional complexity. | Creativity Gap | |
| AI-generated videos often repeat recognizable patterns and lack novelty. | AI videos lack novelty. | Novelty Gap | Innovation |
| AI has not yet mastered the art of storytelling as human directors have. | AI storytelling is inferior. | Novelty Gap | |
| AI struggles to adapt its outputs based on audience feedback. | Poor adaptability to feedback. | Feedback Adaptation | Innovation |
| The market for AI-generated video content is not yet broad or well defined. | Unclear market demand for AI video. | Customer Feedback | Market Demand |
| Customers provide mixed feedback on AI video content quality. | Mixed customer feedback. | Customer Feedback | |
| Investors are hesitant to fund AI video projects due to uncertain returns. | Investor hesitation. | Investment Risk | Market Demand |
| There is a niche market for AI in experimental video arts. | Niche market for experimental AI video. | Niche Market | Market Demand |
| Brands are cautious about integrating AI into mainstream media campaigns. | Brand caution in mainstream media. | Brand Integration | Market Demand |
| AI-generated videos frequently suffer from technical failures. | Frequent technical failures in AI video. | Technical Reliability | Technological Maturity |
| The quality of AI video does not yet match high professional standards. | AI video quality below professional standards. | Quality Consistency | Technological Maturity |
| AI struggles with producing content at a consistent quality. | Inconsistent quality of AI content. | Quality Consistency | |
| AI tools require frequent updates and maintenance to function properly. | High maintenance of AI tools. | Maintenance Demand | Technological Maturity |
| AI video tools often lack the flexibility to customize outputs for specific projects. | Lack of customization flexibility. | Customization Flexibility | Technological Maturity |
| Video production needs a combination of artistic and technical expertise. | Need for artistic and technical expertise. | Expertise Combination | Cross-Disciplinary Collaboration |
| Engineers alone cannot achieve the creative results expected in video production. | Engineers need creative partners. | Communication Gap | Cross-Disciplinary Collaboration |
| There is a communication gap between technical developers and creative professionals. | Communication gap in teams. | Communication Gap | |
| Collaborative projects often face delays due to misunderstandings. | Delays from misunderstandings. | Collaboration Efficiency | Cross-Disciplinary Collaboration |
| Different disciplines value different aspects of a project, leading to conflicting priorities. | Conflicting project priorities. | Collaboration Efficiency | |
| There are concerns about how data are sourced and used by AI tools. | Concerns over data sourcing and use. | Privacy Invasion | Ethics and Privacy |
| AI may lead to the creation of videos that invade personal privacy. | Potential privacy invasion. | Privacy Invasion | |
| Ethical issues arise from AI’s decision-making processes in content creation. | AI ethics in content creation. | Privacy Invasion | |
| The transparency of AI algorithms is often lacking, raising ethical concerns. | Lack of algorithmic transparency. | Transparency | Ethics and Privacy |
| Consumers are wary of bias in AI-generated content. | Concerns about AI bias. | AI Bias | Ethics and Privacy |
| The public is not fully accepting of AI-created content, seeing it as lacking humanity. | Public skepticism of AI content. | Skepticism | Public Acceptance |
| Audiences prefer human-created content for its emotional depth. | Preference for human-created content. | Human Preference | Public Acceptance |
| There is a perceived coldness to AI videos that discourages engagement. | Perceived coldness of AI videos. | Human Preference | |
| AI faces criticism for potentially replacing human jobs in video production. | Fear of job replacement. | Job Threat | Public Acceptance |
| AI content often lacks the authenticity that audiences value in storytelling. | Lack of authenticity in AI storytelling. | Authenticity | Public Acceptance |
| AI tools are susceptible to hacking and unauthorized data access. | Vulnerability to hacking. | Data Vulnerability | Data Security and Copyright |
| There are legal disputes over content ownership when AI is involved. | Legal disputes over ownership. | Ownership Disputes | Data Security and Copyright |
| Copyright issues emerge when AI replicates existing video content. | Copyright issues with AI content. | Data Compliance | Data Security and Copyright |
| Ensuring compliance with international data protection laws is challenging. | Challenges in data compliance. | Data Compliance | |
| Concerns over AI-generated content being used without proper licensing. | Licensing issues with AI content. | Licensing Issues | Data Security and Copyright |
| AI struggles to create content that resonates across diverse cultures. | Cultural resonance challenges. | Cultural Adaptation | Global Perspective and Localization |
| AI tools need significant adaptation to handle different languages effectively. | Language adaptation needs. | Cultural Adaptation | |
| There is a global divide in the adoption rates of AI video tools due to varying technological access. | Global adoption divide. | Cultural Adaptation | |
| Localization of AI content requires insights that current AI cannot provide. | Localization challenges. | Localization Needs | Global Perspective and Localization |
| AI-generated content can unintentionally enforce cultural stereotypes. | Reinforcement of stereotypes. | Cultural Stereotypes | Global Perspective and Localization |
References
- Dwivedi, Y.K.; Hughes, L.; Ismagilova, E.; Aarts, G.; Coombs, C.; Crick, T.; Duan, Y.; Dwivedi, R.; Edwards, J.; Eirug, A.; et al. Artificial Intelligence (AI): Multidisciplinary Perspectives on Emerging Challenges, Opportunities, and Agenda for Research, Practice and Policy. Int. J. Inf. Manag. 2021, 57, 101994. [Google Scholar] [CrossRef]
- Amato, G.; Behrmann, M.; Bimbot, F.; Caramiaux, B.; Falchi, F.; García, A.; Geurts, J.; Gibert, J.; Gravier, G.; Holken, H.; et al. AI in the Media and Creative Industries. arXiv 2019, arXiv:1905.04175. [Google Scholar]
- Singh, C. 100+ Surprising Video Marketing Statistics You Should Know in 2024. Available online: https://www.socialpilot.co/blog/video-marketing-statistics (accessed on 19 June 2024).
- PricewaterhouseCoopers Global Entertainment and Media Industry Outlook 2023–2027: China Summary. Available online: https://www.pwccn.com/zh/industries/telecommunications-media-and-technology/publications/entertainment-and-media-outlook-2023-2027.html (accessed on 21 May 2024).
- T.I.P. AI Video Generator Market Size Report—Share, Analysis and Forecast to 2031. Available online: https://www.theinsightpartners.com/zh-CN/reports/ai-video-generator-market (accessed on 22 March 2024).
- Li, S.; Li, H. Application of Artificial Intelligence Technology in Short Video Industry and Related Thinking. In Proceedings of the 2021 3rd International Conference on Artificial Intelligence and Advanced Manufacture, Manchester, UK, 23–25 October 2021; Association for Computing Machinery: New York, NY, USA, 14 March 2022; pp. 578–582. [Google Scholar]
- Zhu, J.; Ma, H.; Chen, J.; Yuan, J. MotionVideoGAN: A Novel Video Generator Based on the Motion Space Learned From Image Pairs. IEEE Trans. Multimed. 2023, 25, 9370–9382. [Google Scholar] [CrossRef]
- Khachatryan, L.; Movsisyan, A.; Tadevosyan, V.; Henschel, R.; Wang, Z.; Navasardyan, S.; Shi, H. Text2Video-Zero: Text-to-Image Diffusion Models Are Zero-Shot Video Generators. In Proceedings of the IEEE/CVF International Conference on Computer Vision, Paris, France, 2–3 October 2023. [Google Scholar]
- Genesis—Official Trailer (Midjourney + Runway). 2023. Available online: https://www.youtube.com/watch?v=LodDJFg_LQk (accessed on 20 May 2024).
- Lai, Y. The Impact of AI-Driven Narrative Generation, Exemplified by ChatGPT, on the Preservation of Human Creative Originality and Uniqueness. Lect. Notes Educ. Psychol. Public Media 2023, 26, 121–124. [Google Scholar] [CrossRef]
- Duan, Y.; Edwards, J.S.; Dwivedi, Y.K. Artificial Intelligence for Decision Making in the Era of Big Data—Evolution, Challenges and Research Agenda. Int. J. Inf. Manag. 2019, 48, 63–71. [Google Scholar] [CrossRef]
- Wu, Y.; Mou, Y.; Li, Z.; Xu, K. Investigating American and Chinese Subjects’ Explicit and Implicit Perceptions of AI-Generated Artistic Work. Comput. Hum. Behav. 2020, 104, 106186. [Google Scholar] [CrossRef]
- Ragot, M.; Martin, N.; Cojean, S. AI-Generated vs. Human Artworks. A Perception Bias towards Artificial Intelligence? In Proceedings of the Extended Abstracts of the 2020 CHI Conference on Human Factors in Computing Systems, Honolulu, HI, USA, 25 April 2020; ACM: New York, NY, USA, 2020; pp. 1–10. [Google Scholar]
- Gioia, D.A.; Corley, K.G.; Hamilton, A.L. Seeking Qualitative Rigor in Inductive Research: Notes on the Gioia Methodology. 2013. Available online: https://journals.sagepub.com/doi/10.1177/1094428112452151 (accessed on 30 March 2024).
- Jayanthiladevi, A.; Raj, A.G.; Narmadha, R.; Chandran, S.; Shaju, S.; Krishna Prasad, K. AI in Video Analysis, Production and Streaming Delivery. J. Phys. Conf. Ser. 2020, 1712, 012014. [Google Scholar] [CrossRef]
- Qiu, S. Generative AI Processes for 2D Platformer Game Character Design and Animation. Lect. Notes Educ. Psychol. Public Media 2023, 29, 146–160. [Google Scholar] [CrossRef]
- Wang, E. Research on the Application of AI Frame Compensation Technology in Videos. Acad. J. Sci. Technol. 2023, 6, 59–61. [Google Scholar] [CrossRef]
- Nareyek, A. AI in Computer Games: Smarter Games Are Making for a Better User Experience. What Does the Future Hold? Queue 2004, 1, 58–65. [Google Scholar] [CrossRef]
- Rath, T.; Preethi, N. Application of AI in Video Games to Improve Game Building. In Proceedings of the 2021 10th IEEE International Conference on Communication Systems and Network Technologies (CSNT), Bhopal, India, 18 June 2021; pp. 821–824. [Google Scholar]
- Wang, X.; Liu, C.; Qi, Y. Research on New Media Content Production Based on Artificial Intelligence Technology. J. Phys. Conf. Ser. 2021, 1757, 12062. [Google Scholar] [CrossRef]
- Hernandez, S.P.; Bulitko, V.; Spetch, M. Keeping the Player on an Emotional Trajectory in Interactive Storytelling. Proc. AAAI Conf. Artif. Intell. Interact. Digit. Entertain. 2015, 11, 65–71. [Google Scholar] [CrossRef]
- Gu, R.; Li, H.; Su, C.; Wu, W. Innovative Digital Storytelling with AIGC: Exploration and Discussion of Recent Advances. arXiv 2023, arXiv:2309.14329. [Google Scholar]
- Singh, A. A Survey of AI Text-to-Image and AI Text-to-Video Generators. In Proceedings of the 2023 4th International Conference on Artificial Intelligence, Robotics and Control (AIRC), Cairo, Egypt, 9–11 May 2023; pp. 32–36. [Google Scholar]
- Han, A.; Cai, Z. Design Implications of Generative AI Systems for Visual Storytelling for Young Learners. In Proceedings of the 22nd Annual ACM Interaction Design and Children Conference, Chicago, IL, USA, 19 June 2023; Association for Computing Machinery: New York, NY, USA, 2023; pp. 470–474. [Google Scholar]
- Epstein, Z.; Hertzmann, A. Art and the Science of Generative AI. Science 2023, 380, 1110–1111. [Google Scholar] [CrossRef]
- Huang, Y.; Lv, S.; Tseng, K.-K.; Tseng, P.-J.; Xie, X.; Lin, R.F.-Y. Recent Advances in Artificial Intelligence for Video Production System. Enterp. Inf. Syst. 2023, 17, 2246188. [Google Scholar] [CrossRef]
- Liu, V.; Long, T.; Raw, N.; Chilton, L. Generative Disco: Text-to-Video Generation for Music Visualization. arXiv 2023, arXiv:2304.08551. [Google Scholar]
- Yang, T.; Nazir, S. A Comprehensive Overview of AI-Enabled Music Classification and Its Influence in Games. Soft Comput. 2022, 26, 7679–7693. [Google Scholar] [CrossRef]
- Smith, J.B.; Freeman, J. Effects of Visual Explanation on Perceived Creative Autonomy in an AI-Based Generative Music System. In Proceedings of the Companion Proceedings of the 28th International Conference on Intelligent User Interfaces, Sydney, Australia, 27–31 March 2023; Association for Computing Machinery: New York, NY, USA, 2023; pp. 25–28. [Google Scholar]
- Kaliakatsos-Papakostas, M.; Floros, A.; Vrahatis, M.N. Chapter 13—Artificial Intelligence Methods for Music Generation: A Review and Future Perspectives. In Nature-Inspired Computation and Swarm Intelligence; Yang, X.-S., Ed.; Academic Press: New York, NY, USA, 2020; pp. 217–245. ISBN 978-0-12-819714-1. [Google Scholar]
- Li, Y. Research on the Application of Artificial Intelligence in the Film Industry. SHS Web Conf. 2022, 144, 3002. [Google Scholar] [CrossRef]
- Jo, S.; Yuan, Z.; Kim, S.-W. Interactive Storyboarding for Rapid Visual Story Generation. In Proceedings of the 2022 IEEE International Conference on Consumer Electronics-Asia (ICCE-Asia), Yeosu, Republic of Korea, 26–28 October 2022; pp. 1–4. [Google Scholar]
- Rosa, R.; Musil, T.; Dušek, O.; Jurko, D.; Schmidtová, P.; Mareček, D.; Bojar, O.; Kocmi, T.; Hrbek, D.; Košťák, D.; et al. When a Robot Writes a Play: Automatically Generating a Theatre Play Script; MIT Press: Cambridge, MA, USA, 19 July 2021. [Google Scholar]
- Strobelt, H.; Kinley, J.; Krueger, R.; Beyer, J.; Pfister, H.; Rush, A.M. GenNI: Human-AI Collaboration for Data-Backed Text Generation. IEEE Trans. Visual Comput. Graph. 2022, 28, 1106–1116. [Google Scholar] [CrossRef] [PubMed]
- Cao, Y.; Li, S.; Liu, Y.; Yan, Z.; Dai, Y.; Yu, P.S.; Sun, L. A Comprehensive Survey of AI-Generated Content (AIGC): A History of Generative AI from GAN to ChatGPT. arXiv 2023, arXiv:2303.04226. [Google Scholar]
- An, L.A. Video Recording an Automatic Editing Method Based on Artificial Intelligence Algorithm. In Proceedings of the Second International Conference on Digital Society and Intelligent Systems (DSInS 2022), Chengdu, China, 2–4 December 2022; SPIE: Philadelphia, PA, USA, 3 April 2023; Volume 12599, pp. 526–531. [Google Scholar]
- Soe, T.H. AI Video Editing Tools. What Editors Want and How Far Is AI from Delivering? arXiv 2021, arXiv:2109.07809. [Google Scholar]
- Barakat, M.; Magdy, N.; Elsisi, A.; Youssef, R.; Elattar, M.A.; Darweesh, M.S. Innovative Deep Learning-Based Video Editing Tool. In Proceedings of the 2021 17th International Computer Engineering Conference (ICENCO), Giza, Egypt, 29–30 December 2021; pp. 69–72. [Google Scholar]
- Singh, H.; Kaur, K.; Mohan Nahak, F.; Singh, S.K.; Kumar, S. Deepfake as an Artificial Intelligence Tool for VFX Films. In Proceedings of the 2023 7th International Conference on Computation System and Information Technology for Sustainable Solutions (CSITSS), Bangalore, India, 2–4 November 2023; pp. 1–5. [Google Scholar]
- Datta, A.; Goswami, R. The Film Industry Leaps into Artificial Intelligence: Scope and Challenges by the Filmmakers. In Proceedings of the Rising Threats in Expert Applications and Solutions; Rathore, V.S., Dey, N., Piuri, V., Babo, R., Polkowski, Z., Tavares, J.M.R.S., Eds.; Springer: Singapore, 2021; pp. 665–670. [Google Scholar]
- Niu, J. Research and Application of Film and Television Sound Dynamic Effect Design System Based on Artificial Intelligence. In Proceedings of the 2022 International Conference on Artificial Intelligence in Everything (AIE), Nicosia, Cyprus, 2–4 August 2022; pp. 544–549. [Google Scholar]
- Reiss, J. Artificial Intelligence in Music Production: Controversy and Opportunity. J. Acoust. Soc. Am. 2022, 152, A178. [Google Scholar] [CrossRef]
- Jiang, L.; Li, X. The Application of Speech Synthesis Technology in AI Broadcasters. Comput.-Aided Des. Appl. 2023, 283–297. [Google Scholar] [CrossRef]
- Aylett, M.P.; Vazquez-Alvarez, Y. Voice Puppetry: Speech Synthesis Adventures in Human Centred AI. In Proceedings of the 25th International Conference on Intelligent User Interfaces Companion, Helsinki, Finland, 22–25 March 2022; Association for Computing Machinery: New York, NY, USA, 2020; pp. 108–109. [Google Scholar]
- Sun, C.; Jia, S.; Hou, S.; Lyu, S. AI-Synthesized Voice Detection Using Neural Vocoder Artifacts. In Proceedings of the 2023 IEEE/CVF Conference on Computer Vision and Pattern Recognition Workshops (CVPRW), Vancouver, BC, Canada, 17–24 June 2023; pp. 904–912. [Google Scholar]
- Soe, T.H.; Guribye, F.; Slavkovik, M. EvAluating AI Assisted Subtitling. In Proceedings of the Proceedings of the 2021 ACM International Conference on Interactive Media Experiences, Virtual Event, 21–23 June 2021; Association for Computing Machinery: New York, NY, USA, 2021; pp. 96–107. [Google Scholar]
- Perone, S. Matesub: The Translated Subtitling Tool at the IWSLT2023 Subtitling Task. In Proceedings of the 20th International Conference on Spoken Language Translation (IWSLT 2023), Toronto, ON, Canada, 13–14 July 2023; Salesky, E., Federico, M., Carpuat, M., Eds.; Association for Computational Linguistics: Toronto, ON, Canada, 2023; pp. 461–464. [Google Scholar]
- Li, E. AI in Video Recommendation System. Highlights Sci. Eng. Technol. 2023, 35, 280–285. [Google Scholar] [CrossRef]
- Zhang, Q.; Lu, J.; Jin, Y. Artificial Intelligence in Recommender Systems. Complex Intell. Syst. 2021, 7, 439–457. [Google Scholar] [CrossRef]
- Chow, P.-S. Ghost in the (Hollywood) Machine: Emergent Applications of Artificial Intelligence in the Film Industry. NECSUS_Eur. J. Media Stud. 2020, 9, 193–214. [Google Scholar] [CrossRef]
- Grace, K.; Salvatier, J.; Dafoe, A.; Zhang, B.; Evans, O. When Will AI Exceed Human Performance? Evidence from AI Experts. arXiv 2017, arXiv:1705.08807. [Google Scholar] [CrossRef]
- Meskó, B.; Hetényi, G.; Győrffy, Z. Will Artificial Intelligence Solve the Human Resource Crisis in Healthcare? BMC Health Serv. Res. 2018, 18, 545. [Google Scholar] [CrossRef] [PubMed]
- Chao, C.-H. Ethics Issues in Artificial Intelligence. In Proceedings of the 2019 International Conference on Technologies and Applications of Artificial Intelligence (TAAI), Kaohsiung, Taiwan, 21–23 November 2019; pp. 1–6. [Google Scholar]
- Siau, K.; Wang, W. Artificial Intelligence (AI) Ethics: Ethics of AI and Ethical AI. J. Database Manag. (JDM) 2020, 31, 74–87. [Google Scholar] [CrossRef]
- Müller, V.C. Ethics of Artificial Intelligence and Robotics; Stanford Encyclopedia of Philosophy: Stanford, CA, USA, 2020. [Google Scholar]
- Wang, T.; Zhang, Y.; Qi, S.; Zhao, R.; Xia, Z.; Weng, J. Security and Privacy on Generative Data in AIGC: A Survey. arXiv 2023, arXiv:2309.09435. [Google Scholar]
- Shi, Y. Study on Security Risks and Legal Regulations of Generative Artificial Intelligence. Sci. Law J. 2023, 2, 17–23. [Google Scholar] [CrossRef]
- Yu, H.; Guo, Y. Generative Artificial Intelligence Empowers Educational Reform: Current Status, Issues, and Prospects. Front. Educ. 2023, 8, 1183162. [Google Scholar] [CrossRef]
- Tehseen, S.; Ramayah, T.; Sajilan, S. Testing and Controlling for Common Method Variance: A Review of Available Methods. J. Manag. Sci. 2017, 4, 142–168. [Google Scholar] [CrossRef]
- Schober, P.; Boer, C.; Schwarte, L.A. Correlation Coefficients: Appropriate Use and Interpretation. Anesth. Analg. 2018, 126, 1763–1768. [Google Scholar] [CrossRef] [PubMed]
- Moore, T. Regression Analysis by Example. Technometrics 2001, 43, 236. [Google Scholar] [CrossRef]
- Sadiq, R.B.; Safie, N.; Rahman, A.H.A.; Goudarzi, S. Artificial Intelligence Maturity Model: A Systematic Literature Review. PeerJ Comput. Sci. 2021, 7, e661. [Google Scholar] [CrossRef] [PubMed]
- Arora, H.; Agrawal, A.P.; Choudhary, A. Conceptualizing BCI and AI in Video Games. In Proceedings of the 2019 International Conference on Computing, Communication, and Intelligent Systems (ICCCIS), Greater Noida, India, 18–19 October 2019; pp. 404–408. [Google Scholar]
- Бєлoва, М.В.; Бєлoв, Д.М. Виклики Та Загрoзи Захисту Персoнальних Даних у Рoбoті Зі Штучним Інтелектoм. Наукoвий вісник Ужгoрoдськoгo націoнальнoгo університету, Серія: Правo 2023, 2, 17–22. [Google Scholar] [CrossRef]
- Tripathi, K.; Mubarak, U. Protecting Privacy in the Era of Artificial Intelligence. SSRN Electron. J. 2020. [Google Scholar] [CrossRef]
- Qin, X.; Jiang, Z. The Impact of AI on the Advertising Process: The Chinese Experience. J. Advert. 2019, 48, 338–346. [Google Scholar] [CrossRef]
- Campbell, C.; Sands, S.; Ferraro, C.; Tsao, H.-Y.; Mavrommatis, A. From Data to Action: How Marketers Can Leverage AI. Bus. Horiz. 2020, 63, 227–243. [Google Scholar] [CrossRef]
- Improving Content Discovery and Viewer Engagement with AI|Proceedings of the 1st Mile-High Video Conference. Available online: https://dl.acm.org/doi/10.1145/3510450.3517308 (accessed on 8 April 2024).
- Coroiu, A.M.; Călin, A.D.; Mureşan, H.-B. Collaborative Transdisciplinary Educational Approaches in AI. In Proceedings of the 14th International Conference on Computer Supported Education (CSEDU 2022), Virtual Event, 22–24 April 2022; pp. 260–267. [Google Scholar]
- Partadiredja, R.A.; Serrano, C.E.; Ljubenkov, D. AI or Human: The Socio-Ethical Implications of AI-Generated Media Content. In Proceedings of the 2020 13th CMI Conference on Cybersecurity and Privacy (CMI)—Digital Transformation—Potentials and Challenges (51275), Copenhagen, Denmark, 26 November 2020; pp. 1–6. [Google Scholar]
- Chen, C.; Fu, J.; Lyu, L. A Pathway Towards Responsible AI Generated Content. arXiv 2023, arXiv:2303.01325. [Google Scholar]
- Hagendorff, T. The Ethics of AI Ethics: An Evaluation of Guidelines. Mines Mach. 2020, 30, 99–120. [Google Scholar] [CrossRef]
- Jobin, A.; Ienca, M.; Vayena, E. The Global Landscape of AI Ethics Guidelines. Nat. Mach. Intell. 2019, 1, 389–399. [Google Scholar] [CrossRef]
- Chen, C.; Chen, Z.; Luo, W.; Xu, Y.; Yang, S.; Yang, G.; Chen, X.; Chi, X.; Xie, N.; Zeng, Z. Ethical Perspective on AI Hazards to Humans: A Review. Medicine 2023, 102, e36163. [Google Scholar] [CrossRef] [PubMed]
- Ali, S.; Breazeal, C. Studying Artist Sentiments around AI-Generated Artwork. arXiv 2023, arXiv:2311.13725. [Google Scholar]
- Verganti, R.; Vendraminelli, L.; Iansiti, M. Innovation and Design in the Age of Artificial Intelligence. J. Prod. Innov. Manag. 2020, 37, 212–227. [Google Scholar] [CrossRef]
- Rebelo, A.D.P.; Inês, G.D.O.; Damion, D.E.V. The Impact of Artificial Intelligence on the Creativity of Videos. ACM 2022, 18, 1–27. [Google Scholar] [CrossRef]
- Kobayashi, M.; Katayama, M.; Hayashi, T.; Hashiyama, T.; Iyanagi, T.; Une, S.; Honda, M. Effect of Multimodal Comprehensive Communication Skills Training with Video Analysis by Artificial Intelligence for Physicians on Acute Geriatric Care: A Mixed-Methods Study. BMJ Open 2023, 13, e065477. [Google Scholar] [CrossRef] [PubMed]
- Pennington, D.D. Cross-Disciplinary Collaboration and Learning. Ecol. Soc. 2008, 13, art8. [Google Scholar] [CrossRef]
- Behounek, M.; Ashok, P. The Secrets to Successful Deployment of AI Drilling Advisory Systems at a Rig Site: A Case Study. In Proceedings of the SPE Annual Technical Conference and Exhibition, San Antonio, TX, USA, 16–18 October 2023. D011S005R002. [Google Scholar] [CrossRef]
- Murray, D. Using Human Rights Law to Inform States’ Decisions to Deploy AI. AJIL Unbound 2020, 114, 158–162. [Google Scholar] [CrossRef]
- Yang, W.; Lee, H.; Wu, R.; Zhang, R.; Pan, Y. Using an Artificial-Intelligence-Generated Program for Positive Efficiency in Filmmaking Education: Insights from Experts and Students. Electronics 2023, 12, 4813. [Google Scholar] [CrossRef]
- McCormack, J.; Hutchings, P.; Gifford, T.; Yee-King, M.; Llano, M.T.; D’inverno, M. Design Considerations for Real-Time Collaboration with Creative Artificial Intelligence. Organ. Sound 2020, 25, 41–52. [Google Scholar] [CrossRef]
- Gao, Z.; Man, S.; Wang, A. AI Art and Design Creation Industry: The Transformation from Individual Production to Human-Machine Symbiosis. In Proceedings of the 2022 World Automation Congress (WAC), San Antonio, TX, USA, 11–15 October 2022; pp. 52–56. [Google Scholar]
- Lee, S.-G.; Trimi, S.; Kim, C. The Impact of Cultural Differences on Technology Adoption. J. World Bus. 2013, 48, 20–29. [Google Scholar] [CrossRef]
- Georghiou, L.; Roessner, D. Evaluating Technology Programs: Tools and Methods. Res. Policy 2000, 29, 657–678. [Google Scholar] [CrossRef]
- Wolff, J.; Pauling, J.; Keck, A.; Baumbach, J. The Economic Impact of Artificial Intelligence in Health Care: Systematic Review. J. Med. Internet Res. 2020, 22, e16866. [Google Scholar] [CrossRef] [PubMed]
- Naik, N.; Hameed, B.M.Z.; Shetty, D.K.; Swain, D.; Shah, M.; Paul, R.; Aggarwal, K.; Ibrahim, S.; Patil, V.; Smriti, K.; et al. Legal and Ethical Consideration in Artificial Intelligence in Healthcare: Who Takes Responsibility? Front. Surg. 2022, 9, 862322. [Google Scholar] [CrossRef] [PubMed]






| Aspect | Article | Description |
|---|---|---|
| Content Scripting | Yaxing Li et al. [31] | AI technology and human artistic creation complement each other in script writing, special effects production, and video restoration. |
| Sihyeon jo et al. [32] | Gennie, an AI-based prototype, can interactively develop storyboards for entertainment content by suggesting AI-generated sketches for each scene. | |
| Rudolf Rosa et al. [33] | The GPT-2 language model was used to generate 92% of the dialog in a play with minimal human intervention. | |
| Hendrik strobelt et al. [34] | High-level collaboration was allowed between humans and AI in the production of descriptive text. | |
| Yihan cao et al. [35] | Artificial Intelligence Generated Content (AIGC) technology enables the efficient and easy creation of high-quality digital content by extracting and understanding the intent information in human instructions. | |
| Video Editing | Lei et al. [36] | AI-based video recording and automatic editing methods provide a fast and efficient solution for short video recording and editing. |
| Than et al. [37] | Artificial intelligence video editing tools are promising, but the limitations of current technology and unresolved automation need require further research. | |
| Mohannad et al. [38] | A deep learning-based video editing tool that allows users to easily edit videos by transcribing them into editable text, deleting unwanted parts, and adding new content based on the speaker’s voice and lip movements. | |
| Visual Effects (VFX) | Hardeep singh et al. [39] | An artificial intelligence-based technology that replaces the human body in movie scenes to improve the production of visual effects movies. |
| Anganna Datta et al. [40] | Artificial intelligence technology is growing rapidly in the film industry and promises to transform the filmmaking process by writing, performing, and generating advanced visual effects. | |
| Audio Enhancement | Jiing Niu. [41] | An intelligent software tool, Media Project Design Sound, that is easy to change, requires no specialized training, and reduces errors was developed. |
| Josh Reiss [42] | Artificial intelligence in music production shows promise, but challenges and future directions need to be addressed before it replaces sound engineers. | |
| Voice Synthesis | Lifen Jiang et al. [43] | This study proposes a voice recognition algorithm for AI anchors, improving speech synthesis accuracy and stability, leading to more natural, clear, and smooth voice broadcasts. |
| M.Aylett et al. [44] | Voice puppetry, a form of interactive speech synthesis, can enhance user-centered AI by allowing users to control the trade-off between control and automation. | |
| Sun et al. [45] | Detecting neural vocoder artifacts in audio signals can effectively identify synthetic human voices, reducing the threat of impersonation and disinformation. | |
| Automated Closed Captioning | Than et al. [46] | AI-assisted subtitling significantly increases effectiveness and efficiency for novices but may be more demanding. |
| Simone et al. [47] | A specialized web-based tool that combines artificial intelligence with a WYSIWYG editor to automatically generate subtitles in 70 languages and their variants was introduced. | |
| Personalized Videos | Li [48] | User-based and content-based technologies are critical for effective short video recommendations to help users discover the videos they are interested in. |
| Zhang [49] | AI-based recommender systems improve prediction accuracy and address data sparsity and cold start issues, enhancing personalized service support for users. |
| ID | Sex | Occupation/Field of Work | Profile | Experience in Using AIVGTs |
|---|---|---|---|---|
| 1 | Man | University teacher/media producer, director, screenwriter, editor | Ph.D. in film production, 15 years of experience in corporate video production | Familiarity with AI tools and experience utilizing AI for video subbing |
| 2 | Woman | University teacher/media producer, director, screenwriter, editor | Ph.D. in video arts, 17 years of experience in overall planning of video projects | Familiarity with AI tools and experience utilizing AI for video project management |
| 3 | Man | Video practitioner/VFX producer, 3D producer | Ph.D. in digital media, 13 years of experience in animation and game video production | Familiarity with AI tools and experience utilizing AI for sound and special effects |
| 4 | Man | Independent photographer/video site contributor | Ph.D. in screenwriting, 14 years of experience creating video scripts | Familiarity with AI tools and experience with scripting using AI |
| 5 | Woman | University teacher/sound design | Ph.D. in video art, 14 years of experience in video sound design, including background music, sound effects, etc. | Familiar with AI tools and work with them regularly |
| 6 | Man | Visual effects artist/film and video editing field | Ph.D. in film editing and 16 years of experience in video editing and special effects | Familiarity with artificial intelligence tools and regular use of them to assist with split shots |
| 7 | Man | College instructor/new media, content planning | Ph.D. in video engineering and 18 years of experience teaching video at the college level | Familiarity with artificial intelligence tools and regular use of them to assist in classroom instruction |
| 8 | Woman | University teacher/photographer, videographer | Ph.D. in cinema, 9 years of experience in photography and videography | Familiarity with artificial intelligence tools and regular use of them to assist with photographic ideas |
| 9 | Man | University teacher | Ph.D. in interaction design, experience in various video competitions | Familiarity with artificial intelligence tools and regular use of them to assist in designing |
| 10 | Man | University teacher | Ph.D. in cultural design, experience participating in various video contests | Familiarity with artificial intelligence tools and regular use of them to assist in designing |
| Item | Indicators | Frequency | Percent |
|---|---|---|---|
| Gender | Male | 171 | 42.6 |
| Female | 230 | 57.4 | |
| Age | 20–30 | 140 | 34.9 |
| 30–40 | 210 | 52.4 | |
| 40–50 | 38 | 9.5 | |
| Above 50 | 13 | 3.2 | |
| Area of work/study | Video Production and Editing | 25 | 6.2 |
| Film and TV Production | 26 | 6.5 | |
| Animation and 3D Modelling | 38 | 9.5 | |
| Visual Effects (VFX) Design | 31 | 7.7 | |
| Scriptwriting for Film and TV | 32 | 8 | |
| Multimedia Art and Design | 24 | 6 | |
| Audio Engineering and Production | 28 | 7 | |
| Video Marketing and Advertising | 34 | 8.5 | |
| Interactive Media and Game Design | 27 | 6.7 | |
| Media Research and Criticism | 22 | 5.5 | |
| Media Technology and Engineering | 19 | 4.7 | |
| Digital Content Strategy | 32 | 8 | |
| Broadcasting and News Production | 24 | 6 | |
| Directing and Cinematography | 16 | 4 | |
| Production and Project Management | 23 | 5.7 | |
| Years of work/study | Less than 1 | 5 | 1.2 |
| 1–3 | 27 | 6.7 | |
| 3–5 | 37 | 9.2 | |
| 5–10 | 108 | 26.9 | |
| 10–15 | 189 | 47.1 | |
| 15–20 | 35 | 8.7 | |
| Academic Qualifications | Undergraduate | 300 | 74.8 |
| Master | 58 | 14.5 | |
| Ph.D. | 43 | 10.7 | |
| Total | 401 | 100 |
| Component | Initial Eigenvalues | Extraction Sums of Squared Loadings | ||||
|---|---|---|---|---|---|---|
| Total | % of Variance | Cumulative % | Total | % of Variance | Cumulative % | |
| 1 | 9.316 | 34.504 | 34.504 | 9.316 | 34.504 | 34.504 |
| 2 | 1.634 | 6.052 | 40.556 | 1.634 | 6.052 | 40.556 |
| 3 | 1.499 | 5.552 | 46.108 | 1.499 | 5.552 | 46.108 |
| 4 | 1.470 | 5.446 | 51.554 | 1.470 | 5.446 | 51.554 |
| 5 | 1.435 | 5.313 | 56.867 | 1.435 | 5.313 | 56.867 |
| 6 | 1.361 | 5.042 | 61.910 | 1.361 | 5.042 | 61.910 |
| 7 | 1.219 | 4.515 | 66.424 | 1.219 | 4.515 | 66.424 |
| 8 | 1.170 | 4.334 | 70.758 | 1.170 | 4.334 | 70.758 |
| 9 | 1.103 | 4.084 | 74.842 | 1.103 | 4.084 | 74.842 |
| Variables | Mean | Std. | Skewness | Kurtosis | CITC | CA | ||
|---|---|---|---|---|---|---|---|---|
| Innovation | Q6 | 3.410 | 1.173 | −0.142 | −1.201 | 0.659 | 0.724 | 0.804 |
| Q7 | 3.360 | 1.147 | −0.010 | −1.177 | 0.653 | 0.731 | ||
| Q8 | 3.370 | 1.165 | −0.089 | −1.164 | 0.642 | 0.742 | ||
| Market Demand | Q9 | 3.340 | 1.211 | −0.119 | −1.128 | 0.691 | 0.757 | 0.828 |
| Q10 | 3.390 | 1.168 | −0.082 | −1.177 | 0.698 | 0.750 | ||
| Q11 | 3.360 | 1.152 | −0.143 | −1.078 | 0.668 | 0.779 | ||
| Technological Maturity | Q12 | 3.290 | 1.151 | −0.034 | −1.083 | 0.678 | 0.797 | 0.838 |
| Q13 | 3.320 | 1.170 | −0.117 | −1.090 | 0.704 | 0.772 | ||
| Q14 | 3.270 | 1.230 | −0.068 | −1.162 | 0.721 | 0.755 | ||
| Cross-Disciplinary Collaboration | Q15 | 3.350 | 1.184 | −0.104 | −1.132 | 0.691 | 0.809 | 0.847 |
| Q16 | 3.330 | 1.181 | −0.088 | −1.142 | 0.733 | 0.768 | ||
| Q17 | 3.350 | 1.197 | −0.195 | −1.043 | 0.719 | 0.782 | ||
| Ethics and Privacy | Q18 | 3.320 | 1.191 | 0.015 | −1.245 | 0.670 | 0.767 | 0.824 |
| Q19 | 3.330 | 1.161 | −0.054 | −1.139 | 0.679 | 0.759 | ||
| Q20 | 3.330 | 1.184 | 0.040 | −1.290 | 0.691 | 0.747 | ||
| Public Acceptance | Q21 | 3.340 | 1.212 | −0.177 | −1.087 | 0.682 | 0.763 | 0.827 |
| Q22 | 3.370 | 1.153 | −0.057 | −1.206 | 0.709 | 0.738 | ||
| Q23 | 3.340 | 1.216 | −0.139 | −1.110 | 0.662 | 0.783 | ||
| Data Security and Copyright | Q24 | 3.330 | 1.201 | −0.098 | −1.154 | 0.668 | 0.750 | 0.817 |
| Q25 | 3.370 | 1.166 | −0.192 | −1.006 | 0.659 | 0.758 | ||
| Q26 | 3.380 | 1.145 | −0.107 | −1.051 | 0.680 | 0.737 | ||
| Global Perspective and Localization | Q27 | 3.330 | 1.143 | −0.069 | −1.052 | 0.664 | 0.730 | 0.808 |
| Q28 | 3.300 | 1.144 | −0.036 | −0.972 | 0.661 | 0.733 | ||
| Q29 | 3.300 | 1.127 | 0.029 | −1.075 | 0.646 | 0.749 | ||
| Willingness to Adopt | Q30 | 3.100 | 1.253 | 0.000 | −1.103 | 0.723 | 0.738 | 0.833 |
| Q31 | 3.120 | 1.220 | −0.010 | −0.985 | 0.678 | 0.783 | ||
| Q32 | 3.190 | 1.210 | −0.036 | −1.061 | 0.678 | 0.783 | ||
| Kaiser–Meyer–Olkin | 0.909 | |
|---|---|---|
| Bartlett’s Test of Sphericity | Approx. Chi-Square | 5218.33 |
| df | 351 | |
| Sig. | 0.000 | |
| Variables | Item | Component | ||||||||
|---|---|---|---|---|---|---|---|---|---|---|
| 1 | 2 | 3 | 4 | 5 | 6 | 7 | 8 | 9 | ||
| Innovation | Q6 | 0.793 | ||||||||
| Q7 | 0.772 | |||||||||
| Q8 | 0.734 | |||||||||
| Market Demand | Q9 | 0.787 | ||||||||
| Q10 | 0.801 | |||||||||
| Q11 | 0.781 | |||||||||
| Technological Maturity | Q12 | 0.805 | ||||||||
| Q13 | 0.803 | |||||||||
| Q14 | 0.807 | |||||||||
| Cross-Disciplinary Collaboration | Q15 | 0.816 | ||||||||
| Q16 | 0.819 | |||||||||
| Q17 | 0.795 | |||||||||
| Ethics and Privacy | Q18 | 0.714 | ||||||||
| Q19 | 0.826 | |||||||||
| Q20 | 0.765 | |||||||||
| Public Acceptance | Q21 | 0.796 | ||||||||
| Q22 | 0.811 | |||||||||
| Q23 | 0.776 | |||||||||
| Data Security and Copyright | Q24 | 0.799 | ||||||||
| Q25 | 0.766 | |||||||||
| Q26 | 0.803 | |||||||||
| Global Perspective and Localization | Q27 | 0.788 | ||||||||
| Q28 | 0.787 | |||||||||
| Q29 | 0.776 | |||||||||
| Willingness to Adopt | Q30 | 0.761 | ||||||||
| Q31 | 0.757 | |||||||||
| Q32 | 0.788 | |||||||||
| Total | 9.316 | 1.634 | 1.499 | 1.47 | 1.435 | 1.361 | 1.219 | 1.17 | 1.103 | |
| % of Variance | 8.658 | 8.587 | 8.518 | 8.383 | 8.306 | 8.303 | 8.141 | 8.067 | 7.88 | |
| Cumulative % | 8.658 | 17.245 | 25.762 | 34.145 | 42.451 | 50.755 | 58.895 | 66.962 | 74.842 | |
| 1 | 2 | 3 | 4 | 5 | 6 | 7 | 8 | 9 | |
|---|---|---|---|---|---|---|---|---|---|
| Innovation | 1 | ||||||||
| Market Demand | 0.373 ** | 1 | |||||||
| Technological Maturity | 0.359 ** | 0.386 ** | 1 | ||||||
| Cross-Disciplinary Collaboration | 0.403 ** | 0.384 ** | 0.375 ** | 1 | |||||
| Ethics and Privacy | 0.437 ** | 0.417 ** | 0.435 ** | 0.399 ** | 1 | ||||
| Public Acceptance | 0.416 ** | 0.385 ** | 0.369 ** | 0.374 ** | 0.377 ** | 1 | |||
| Data Security and Copyright | 0.409 ** | 0.402 ** | 0.364 ** | 0.350 ** | 0.405 ** | 0.389 ** | 1 | ||
| Global Perspective and Localization | 0.435 ** | 0.394 ** | 0.298 ** | 0.333 ** | 0.452 ** | 0.372 ** | 0.346 ** | 1 | |
| Willingness to Adopt | 0.437 ** | 0.441 ** | 0.434 ** | 0.421 ** | 0.452 ** | 0.425 ** | 0.429 ** | 0.431 ** | 1 |
| Mean | 3.377 | 3.366 | 3.294 | 3.343 | 3.327 | 3.348 | 3.361 | 3.307 | 3.137 |
| Std. Deviation | 0.985 | 1.015 | 1.029 | 1.039 | 1.014 | 1.029 | 1.001 | 0.967 | 1.063 |
| Model | R | R Square | Adjusted R Square | Std. Error of the Estimate | R Square Change | F | Sig. |
|---|---|---|---|---|---|---|---|
| 1 | 0.638 a | 0.407 | 0.395 | 0.827 | 0.407 | 33.596 | 0.000 |
| Model | Unstandardized Coefficients | Standardized Coefficients | t | Sig. | Collinearity Statistics | ||
|---|---|---|---|---|---|---|---|
| B | Std. Error | Beta | Tolerance | VIF | |||
| (Constant) | −0.159 | 0.206 | −0.772 | 0.441 | |||
| Innovation | 0.106 | 0.052 | 0.098 | 2.027 | 0.043 | 0.643 | 1.554 |
| Market Demand | 0.127 | 0.050 | 0.121 | 2.552 | 0.011 | 0.673 | 1.486 |
| Technological Maturity | 0.147 | 0.048 | 0.142 | 3.061 | 0.002 | 0.701 | 1.427 |
| Cross-Disciplinary Collaboration | 0.117 | 0.047 | 0.114 | 2.467 | 0.014 | 0.703 | 1.422 |
| Ethics and Privacy | 0.107 | 0.052 | 0.102 | 2.063 | 0.040 | 0.617 | 1.621 |
| Public Acceptance | 0.112 | 0.048 | 0.108 | 2.311 | 0.021 | 0.689 | 1.452 |
| Data Security and Copyright | 0.127 | 0.050 | 0.119 | 2.551 | 0.011 | 0.692 | 1.446 |
| Global Perspective and Localization | 0.145 | 0.052 | 0.132 | 2.804 | 0.005 | 0.680 | 1.470 |
Disclaimer/Publisher’s Note: The statements, opinions and data contained in all publications are solely those of the individual author(s) and contributor(s) and not of MDPI and/or the editor(s). MDPI and/or the editor(s) disclaim responsibility for any injury to people or property resulting from any ideas, methods, instructions or products referred to in the content. |
© 2024 by the authors. Licensee MDPI, Basel, Switzerland. This article is an open access article distributed under the terms and conditions of the Creative Commons Attribution (CC BY) license (https://creativecommons.org/licenses/by/4.0/).
Share and Cite
Yu, T.; Yang, W.; Xu, J.; Pan, Y. Barriers to Industry Adoption of AI Video Generation Tools: A Study Based on the Perspectives of Video Production Professionals in China. Appl. Sci. 2024, 14, 5770. https://doi.org/10.3390/app14135770
Yu T, Yang W, Xu J, Pan Y. Barriers to Industry Adoption of AI Video Generation Tools: A Study Based on the Perspectives of Video Production Professionals in China. Applied Sciences. 2024; 14(13):5770. https://doi.org/10.3390/app14135770
Chicago/Turabian StyleYu, Tao, Wei Yang, Junping Xu, and Younghwan Pan. 2024. "Barriers to Industry Adoption of AI Video Generation Tools: A Study Based on the Perspectives of Video Production Professionals in China" Applied Sciences 14, no. 13: 5770. https://doi.org/10.3390/app14135770
APA StyleYu, T., Yang, W., Xu, J., & Pan, Y. (2024). Barriers to Industry Adoption of AI Video Generation Tools: A Study Based on the Perspectives of Video Production Professionals in China. Applied Sciences, 14(13), 5770. https://doi.org/10.3390/app14135770

