Abstract
Ambient temperature has a significant effect on the electrical and luminous parameters of light-emitting diodes (LEDs), which include forward and reverse current, forward voltage, and luminous flux. This paper gives insight into the influence of ambient temperature on the electrical and luminous parameters of LEDs powered by a rectangular pulsed voltage source versus those powered by a constant voltage source. The characteristics of LEDs in LED lighting devices were studied to determine their optimal operating conditions. To this end, rectangular pulse voltages with different pulse filling factors D were considered against the DC voltage source. Characteristics were obtained for the current stabilization mode and for the LED voltage stabilization mode. In both modes, the temperature dependence of the luminous flux, current, voltage, power consumption, and luminous efficiency of the LEDs was studied in the 20 °C to 60 °C range. The optimal LED operating conditions were determined, of which their luminous flux and luminous efficiency are least dependent on ambient temperature. When powered by a rectangular pulse voltage, the LED device drivers’ optimal pulse filling factor and operating frequency were determined.
1. Introduction
Ambient temperature has a significant impact on the luminous characteristics of LEDs. It also reduces the service life of LED light sources. Therefore, it is essential to identify ways to reduce the impact of ambient temperature on the light and electrical parameters of LEDs, thus increasing the efficiency of their use [1,2].
Being part of lighting devices, LEDs are powered by constant voltage. This applies both to linear driver circuits with current stabilization and circuits with switching drivers. In the latter case, the output stage of the driver operates in pulse mode, while LEDs are still supplied with a constant voltage after a low-pass filter [3,4]. Investigations were conducted on the temperature dependence of LEDs’ electrical and luminous parameters in LED light sources (lamps, floodlights). They indicate that with an increase in ambient temperature, the luminous flux of LEDs decreases significantly, even when the LED current is constant [1,2,3,4,5]. Moreover, this decrease is most pronounced in light sources with linear drivers and is somewhat less in circuits with switching drivers [6].
In LED drivers with constant voltage stabilization, the luminous flux decreased significantly less with an increase in ambient temperature compared to circuits that stabilized the LED current [6,7,8]. A decrease in the LED luminous flux with temperature suggests that an increase in ambient temperature and consequently in the temperature of the LED p-n junction causes a decrease in the intensity of its radiation, which is due to the following factors [7,8,9,10,11,12]:
- (1)
- Radiation-free recombination due to deep impurity levels;
- (2)
- Recombination on the surface;
- (3)
- Loss of carriers in the barrier layers of the p-n junction [13,14,15,16].
To determine the LED temperature, we measure its crystal temperature by causing a drop in the forward voltage at a constant current [17,18]. The ambient temperature is kept within a specific range. The more significant the direct decrease in voltage with temperature, the higher the temperature of the LED crystal, and therefore the more significant the drop in its luminous flux.
Thus, to estimate the temperature of the LED crystal, and hence its luminous flux, it is necessary to obtain the temperature dependence of the LED forward voltage at a constant current. This applies to LEDs powered by constant voltage sources and those powered by rectangular pulse sources at different ambient temperatures. A rectangular pulse voltage leads to a decrease in the crystal temperature and hence to a lower drop in the luminous flux of LEDs. As a result, the service life of LED light sources is extended [19,20,21,22]. At the same time, to ensure the rated value of the current through the LED, its amplitude almost doubles. Such a doubling of the current leads to an increase in the LED’s luminous flux at high excitation currents compared to that of LEDs powered with direct current [12].
Previous studies indicate that rectangular pulses are the most energy-efficient way to power LEDs [1,2,3,6,7,10]. Their characteristics measured under such operating conditions indicate that the luminous flux and luminous efficiency significantly depend on both the pulse frequency and the pulse fill factor D. Moreover, the influence of ambient temperature is not as significant as when a constant voltage powers LEDs.
When a pulsed power supply to LEDs is used, pulse width modulation is used. In this case, the LED is supplied with a 0.3–100 kHz pulse-modulated voltage with a variable pulse filling factor D, which is determined by the ratio of the pulse duration τ0 to the oscillation period T:
D = τ0/T,
Although the flicker of an LED light source is not perceived by human vision at frequencies above 100 Hz, a stroboscopic effect is still felt even at frequencies close to 300 Hz [12]. This accounts for the lower limit of the frequency range. The limitation of the upper frequency range is due to a significant decrease in the light output coefficient η of LEDs at frequencies above 100 kHz [12]. In the range of 0.3–100 kHz, the luminous flux of LEDs (for example, LED-003W-13C-220-240LM-B-PS manufactured by Bridgelux, USA) at a constant current remains practically unchanged and depends only on the fill factor [13].
We analyzed the dependence of LEDs’ luminous efficiency on the pulse frequency using different values for the pulse filling factor D given in [3]. Our conclusion was that when choosing the operating frequency of the LED device driver, it is necessary to consider the value of the LED’s luminous efficiency and the efficiency of its output stages. Therefore, the optimal driver frequencies are in the range of 20–30 kHz, that is, outside the range of sound frequencies, in which the LED light output is maximum.
Also, the fill factor D of the driver output pulses should be no less than 0.5 because LEDs’ luminous flux and light output are more significant in this case.
The objectives of this research are as follows:
- -
- To determine the effect of ambient temperature on the electrical and luminous parameters of LED lighting devices powered by pulsed voltage in the form of rectangular pulses;
- -
- To investigate how the frequency of the voltage (current) pulses that supply LEDs affects their luminous flux at different ambient temperatures;
- -
- To investigate the effect of ambient temperature on the electrical parameters (voltage, current) and luminous flux of LEDs when they are powered by pulsed voltage with different pulse filling factors;
- -
- To compare the temperature dependence of the electrical parameters and luminous flux of LEDs when a constant voltage source and a pulsed source power them;
- -
- To propose a constructive solution for an LED driver powered by pulsed voltage and to study the effect of its temperature regime on the electrical parameters and luminous flux of the LED.
2. Materials and Methods
To accomplish the tasks set, we studied the electrical parameters and luminous flux of smd2835 LEDs, which are often used in the design of LED lighting devices.
To study the light and electrical characteristics of medium-power smd2835 LEDs [14], which are often used in the design of LED lighting devices, an experimental setup was used, a diagram and a general view of which are shown in Figure 1. The studies were carried out in a TERMOSTAT chamber. The LEDs were powered by a rectangular pulse voltage at a constant current and voltage for the entire measurement duration. The temperature in the chamber changed from 20 °C to 60 °C. The pulse frequency varied from 10 kHz to 30 kHz. The LED current was measured at a constant voltage equal to the rated voltage at a temperature of 25 °C. The voltage across the LED was measured at a constant current value equal to the rated current at a temperature of 25 °C.
Figure 1.
Schematic of the experimental setup.
In both cases, the illumination was measured, and the LED power consumption and light output were calculated. A scheme of the experimental setup is shown in Figure 1. The TERMOSTAT chamber was used to measure the illumination of the studied LEDs located in the middle of the chamber. Their electrical parameters (voltage, current) were also studied when the LEDs were powered by the PULSE GENERATOR rectangular pulse generator.
A 200 W EK1 heater and a fan to accelerate the cooling of the LEDs were located in the lower part of the chamber. The temperature in the chamber was measured using an electronic thermometer BK1. The LED current, which varied with the output voltage UIMP of the pulse generator, was limited by the value of the resistor R1. A milliammeter A1 was used for measurements. The LED voltage was measured with a voltmeter V1.
The walls in the middle of the chamber were painted black. The illuminance of the LEDs was measured with a luxmeter, the sensitive element BL1 of which was isolated from external light. Five minutes after the voltage was applied, the LED parameters were measured in the temperature range from 20 to 60 °C. The temperature in the chamber was changed according to increments of 5 °C.
Measurements were made after the temperature stabilized. First, the LED voltage was measured and then the LED current and illuminance.
In order to reduce the instrumental error of the measurements, the relative units of the results obtained in relation to their values at a temperature of 25 °C were used to construct the experimental characteristics.
To study the dependence of the LEDs’ luminous flux on temperature, we measure the illuminance E created by them with the help of a luxmeter. We use relative values E/E25°C (where E is the current value of illuminance and E25°C is the illuminance at a temperature of 25 °C) for plotting. Given that E = Φ/A, where Φ is the current value of luminous flux and A is the area of the illuminated surface, we consider these dependences to be true for relative values of luminous fluxes Φ/Φ25°C (where Φ25°C is the luminous flux at a temperature of 25 °C).
3. Results
3.1. Investigation of Temperature Characteristics of smd2835 LEDs When LEDs Are Powered by a Rectangular Pulsed Voltage
The electrical parameters and luminous flux of the LEDs were studied when the ambient temperature varied for different values of the current and voltage and when they were powered by a pulsed voltage.
The effective value of the LED current Id imp was set so that the illuminance was equal to the illuminance created by the nominal value of its current Id nom. The LEDs were powered by a constant voltage source at a temperature of 25 °C. In this case, the luminous fluxes of LEDs will also be equal, and the average values of the LED current will be the same since the luminous flux and brightness are proportional to the average value of the LED current [12,13].
In order to ensure the same luminous flux for different values of the pulse duty cycle D, the LED voltage and current should be as follows:
- -
- For D = 0.5, the effective voltage value Ud imp will be equal to
Ud imp = Ud nom/ka = Ud nom/1.41 = 0.71 × Ud nom,
Id imp = Im imp/ka = 2 × Id nom/1.41 = 1.41 × Id nom,
- -
- For D = 0.33, the effective voltage value Ud imp will be equal to
Id imp is the effective current value;
- -
- For D = 0.67, the effective voltage value Ud imp will be equal to
Id imp is the effective current value;
The studies were conducted over the entire temperature range for two cases:
- -
- First, the LED pulse current was kept constant at a temperature of 25 °C; then, the temperature was changed to measure the current values of the LED voltage and the illumination created by it.
- -
- The LED pulse voltage was maintained as constant at a value equal to that at a temperature of 25 °C, and when the temperature changed, the LED current values were measured along with the illumination generated by it.
In both cases, the illumination was set as equal to that generated by the rated current of the LEDs powered by a constant voltage source at a temperature of 25 °C.
We present the characteristics of smd2835 LEDs with a rated voltage of 18.5 V, a power of 1 W, a rated current of 50 mA, and a color temperature of 3300 K [23,24,25] when the LED is powered by rectangular pulses with a frequency of 20 kHz.
The obtained temperature dependence in relative units at D = 0.33 (D = 1/3) is shown in Figure 2 and Figure 3, where Id imp is the value of the current, Ud imp is the voltage, Φimp is the luminous flux, and Id imp25°C, Ud imp25°C, and Φimp25°C are, respectively, the LED current, voltage, and luminous flux at an ambient temperature Tc = 25 °C.
Figure 2.
Temperature dependences in relative units of voltage, current, and luminous flux of the LED for a pulse voltage at D = 0.33 with a constant current value.
Figure 3.
Temperature dependence in relative units of the LED voltage, current, and luminous flux for the pulse voltage at D = 0.33 at a constant voltage value.
We can analyze the graphs shown in Figure 2. With Id imp25°C = 80 mA = const, the luminous flux is equal to the nominal luminous flux when the LED is powered by a constant voltage source. In this case, the LED voltage decreases with an increase in temperature by 4%. The luminous flux decreases significantly to 12% at 60 °C versus its value at 25 °C.
With a constant value of the forward voltage Ud imp25°C = const (Figure 3), the current increases with a temperature up to 12% at Tc = 60 °C, and the decrease in luminous flux in the temperature range from 20 to 60 °C is not more than 6%.
We compare the dependencies presented in Figure 2 and Figure 3. As seen, an increase in the LED current (Figure 3) at a constant voltage value partially compensates for the drop in its luminous flux with an increase in temperature. The temperature dependence in relative units for a pulse voltage at D = 0.5 is shown in Figure 4 and Figure 5.
Figure 4.
Temperature dependence in relative units of the LED voltage, current, and luminous flux for a pulse voltage at D = 0.5 with a constant current value.
Figure 5.
Temperature dependence in relative units of the LED voltage, current, and luminous flux for a pulse voltage at D = 0.5 with a constant voltage value.
Figure 4 shows the LED characteristics at a current value Id imp25°C = const. The graph shows that the LED voltage with a constant current decrease with an increase in temperature by no more than 2%, and the luminous flux decreases to 6% at 60 °C versus its value at 25 °C.
Comparing the dependencies in Figure 2 and Figure 4, we see that the LED voltage and luminous flux (Figure 4) decrease with an increase in temperature almost half as much as in Figure 2. Therefore, supplying LEDs with a pulsed voltage with a coefficient D = 0.5 is more efficient compared to supplying them with a pulsed voltage with a coefficient D = 0.33.
When Ud imp25°C = const (Figure 5), the current increases by only 4% at Tc = 60 °C with an increase in temperature, and the luminous flux decreases by only 4% in the temperature range studied.
Comparing the dependencies in Figure 3 and Figure 5, we see that the LED current increases less with temperature, only by 4% (Figure 5) compared to Figure 3, and the luminous flux decreases almost twice as much as in Figure 3. Therefore, the voltage stabilization of the LEDs with a coefficient D = 0.5 is more effective compared to a coefficient D = 0.33.
Figure 6 and Figure 7 show the temperature dependencies in relative units for the pulse voltage with a coefficient D = 0.67. Figure 6 shows the LED characteristics at Id imp25°C = const, which is maintained as constant during the measurement process.
Figure 6.
Temperature dependence in relative units of the LED voltage, current, and luminous flux for a pulse voltage at D = 0.67 with a constant current value.
Figure 7.
Temperature dependence in relative units of the LED voltage, current, and luminous flux for a pulse voltage at D = 0.67 with a constant voltage value.
As is seen, the LED voltage decreases by 2% with an increase in temperature at a constant current, while the light flux decreases by 8% at 60 °C versus its value at 25 °C.
We compare the dependencies shown in Figure 6 and those presented in Figure 2 and Figure 4. As is seen, with the pulsed voltage with a coefficient D = 0.67, the voltage and luminous flux decrease less with an increase in temperature to 60 °C as compared to the pulsed voltage with a coefficient D = 0.33. At the same time, the effect of temperature on changes in voltage and luminous flux is significantly less using a pulse power supply with a pulse filling factor D = 0.5 as compared to that with D = 0.67.
With a constant value of the forward voltage (Ud imp25°C = const) (Figure 7), the current increases by 12% at Tc = 60 °C versus its value at 20 °C, and the luminous flux decreases to 5% with an increase in temperature to 60 °C.
With an increase in the pulse filling factor to D = 0.67, the LED luminous flux decreases by 4% at a constant current value and by 2% at a constant LED voltage value compared to its value at D = 0.5. In this case, the operating conditions of the LEDs are close to those of LEDs powered by a constant voltage, where the luminous flux decreases much more with an increase in temperature.
Thus, even in this case, switching to a power supply with D = 0.5 is more optimal in terms of the higher efficiency of LED light sources. Oscillograms of an smd2835 LED with the voltage and current waveforms at a frequency of 20 kHz at D = 0.33, D = 0.5, and D = 0.67 are shown in Figure 8. As is seen from the oscillograms, the LED current and voltage have the form of rectangular pulses, which is characteristic of an active load. Therefore, LEDs should be considered purely active loads in the frequency range studied.
Figure 8.
Voltage (lower waveforms in each figure) and current (upper waveforms) waveforms of smd2835 LED at 20 kHz at (a) D = 0.33; (b) D = 0.5; (c) D = 0.67.
Let us analyze how the power of Pd LEDs and their luminous efficiency η = Φ/Pd change with temperature, the values of which were obtained through calculation based on the results on the experimental temperature dependence for the LED luminous flux, voltage, and current under a pulsed power supply using different values for the D coefficient (Figure 2 and Figure 7).
Figure 9 shows the dependence of the relative values of the LED power Pd imp/Pd imp25°C and light output ηimp/ηimp25°C on temperature obtained at a constant current value for D = 0.33 from the graphs (Figure 4). As is seen, the power consumption drops by 4% in the entire temperature range, and the luminous efficacy drops by 8%. This accounts for decreased luminous flux with an increase in temperature (Figure 2).
Figure 9.
Dependence of the relative values of power and luminous efficiency of LEDs on temperature obtained at a constant current value for D = 0.33.
Figure 10 shows the same dependence obtained from the graphs at a constant LED voltage (Figure 3). In this case, the luminous flux decreases less with temperature (Figure 3), but the power consumption increases significantly (by more than 10%), and the luminous efficiency decreases significantly (by up to 13%).
Figure 10.
Dependence of the relative values of the LED power and luminous efficiency on temperature obtained at a constant voltage value for D = 0.33.
Figure 11 shows the dependence of the relative values of LED power and light output on temperature obtained from the graphs (Figure 4) at a constant current value and at D = 0.5. As for the dependence obtained at D = 0.33 (Figure 9), the power consumption drops only by 2% over the entire temperature range, but the luminous efficacy drops by 3%. Therefore, the drop in luminous flux with an increase in temperature does not exceed 6% (Figure 3).
Figure 11.
Dependence of the relative values of LED power and luminous efficiency on temperature obtained at a constant current value for D = 0.5.
Figure 12 shows the same dependence obtained from the graphs (Figure 5) at a constant LED voltage. As is seen, the power consumption increases much less, only by 5% in the temperature range studied, and the light output decreases by 8%, which is also much less than in the previous case.
Figure 12.
Dependence of the relative values of LED power and luminous efficiency on temperature obtained at a constant voltage value for D = 0.5.
Figure 13 shows the dependence of the relative values of the LED power and light output on temperature obtained from the graphs (Figure 9) at a constant current value and at D = 0.5. Figure 14 shows the dependence obtained from the graphs (Figure 10) at a constant LED voltage. As is seen, the effect of temperature on power consumption and light output is less than at D = 0.33 but more pronounced than at D = 0.5. With a constant current, the power consumption drops by 2%, and the light output drops by 4%. At a constant voltage, power consumption increases by 6%, and light output decreases by 9%.
Figure 13.
Dependence of the relative values of LED power and luminous efficiency on temperature obtained at a constant current value and at D = 0.67.
Figure 14.
Dependence of the relative values of LED power and luminous efficiency on temperature obtained at a constant voltage value and at D = 0.67.
We can compare the dependencies in Figure 9, Figure 10, Figure 11, Figure 12, Figure 13 and Figure 14. As is seen, a rectangular pulsed voltage (D = 0.5) facilitates the lowest influence of ambient temperature on the luminous efficiency and power consumption of the LEDs with a stabilized current. At a temperature of 60 °C, these parameters decrease by 2–3% only (Figure 11).
To ensure the minimum dependence of the luminous flux on temperature, we can use a power supply with D = 0.5 and a constant voltage with LEDs (Figure 5). In this case, the luminous flux decreases less than at a constant current. However, with an increase in temperature, the power consumption increases significantly, and the luminous efficiency of the LED lighting device decreases (Figure 12).
When powered by a pulsed voltage with D = 0.33 and D = 0.67, the effect of temperature on the LED’s light output and power consumption becomes less pronounced. But it is still significantly greater than in the case when LEDs are powered by a pulsed voltage at D = 0.5. Here, the LED’s current is maintained as constant, as is its voltage.
3.2. Investigation into the Temperature Characteristics of smd2835 LEDs When LEDs Are Powered by a Constant Voltage Source
We compare the temperature characteristics of smd2835 LEDs when these LEDs are powered by a constant voltage source. The dependence in Figure 15 is plotted for a constant value for direct current and that in Figure 16 for a constant value of DC voltage [12]. Ud and Id are the voltage and current of the LED; Ud0 25°C and Id025°C are the nominal voltage and current at 25 °C; Φ is the luminous flux; Φ0 25°C is the luminous flux at 25 °C.
Figure 15.
Dependence of Ud/Ud0 25°C, Id/Id0 25°C, and Φ/Φ0 25°C on temperature Tc for SMD2835 LED. Id = Id0 25°C = const.
Figure 16.
Dependence of Ud/Ud0 25°C, Id/Id0 25°C, and Φ/Φ0 25°C on the temperature Tc for the SMD2835 LED, Ud = Ud0 25°C = const.
We can compare the characteristics shown in Figure 4 (pulsed voltage with a fill factor D = 0.5 is applied to the LED) with the characteristics in Figure 15 (the LED is powered by a constant voltage source), which are obtained at a constant LED current and an equal luminous flux at a temperature of 25 °C.
In both cases, the voltage across the LEDs decreases slightly with an increase in temperature (by about 2%). When the temperature of the LED crystal can be estimated from a decrease in this dependence, it can be argued that, in both cases, its temperature differs slightly. However, in the temperature range from 20 to 60 °C, the luminous flux decreases by 6% in the first case and by 12% in the latter case.
To plot graphs showing the temperature dependence of the relative values of the power Pd/Pd 25°C of the LED and its light output η/η25°C, we use the data shown in Figure 15 and Figure 16. These data were obtained at a constant voltage and using a luminous flux at 25 °C. Figure 15 presents the results for LEDs powered by a pulsed voltage, while Figure 16 shows the results for LEDs powered by a constant voltage source.
With an increase in temperature in the range from 20 to 60 °C, the luminous flux decreases only to 4% (Figure 5), while the current increases to 14%, and the luminous flux decreases by only 2% (Figure 16).
When comparing the temperature dependence of the power and light output in Figure 11 and Figure 17, we conclude that in the first case, the power decreases when the temperature is in the range from 20 to 60 °C is 2%, and the light output is not more than 3%. In the second case, the power decreases by the same 2%, but the light output decreases by almost 10%.
Figure 17.
Dependence of relative values of LED power and luminous efficiency on temperature obtained at a constant current. Id = Id0 25°C = const.
We compare the temperature dependence of the power and light output in Figure 12 and Figure 18. In the first figure, the power increases by 4% in the temperature range from 20 to 60 °C, and the light output decreases by 8%. In Figure 16, the power increases by 14%, and the light output decreases by 13%.
Figure 18.
Dependence of relative values of LED power and luminous efficiency on temperature obtained at a constant voltage. Ud = Ud0 25°C = const.
3.3. Proposed Design Solution
Previously, we studied the temperature dependence of the current, voltage, and luminous flux of a 10 W Premier-10 LED lamp manufactured by HOROZ ELECTRIC with a pulse driver and with pulse width control of the LED voltage [11].
The electrical circuit of this lamp is shown in Figure 19, and a functional diagram of it is shown in Figure 20.
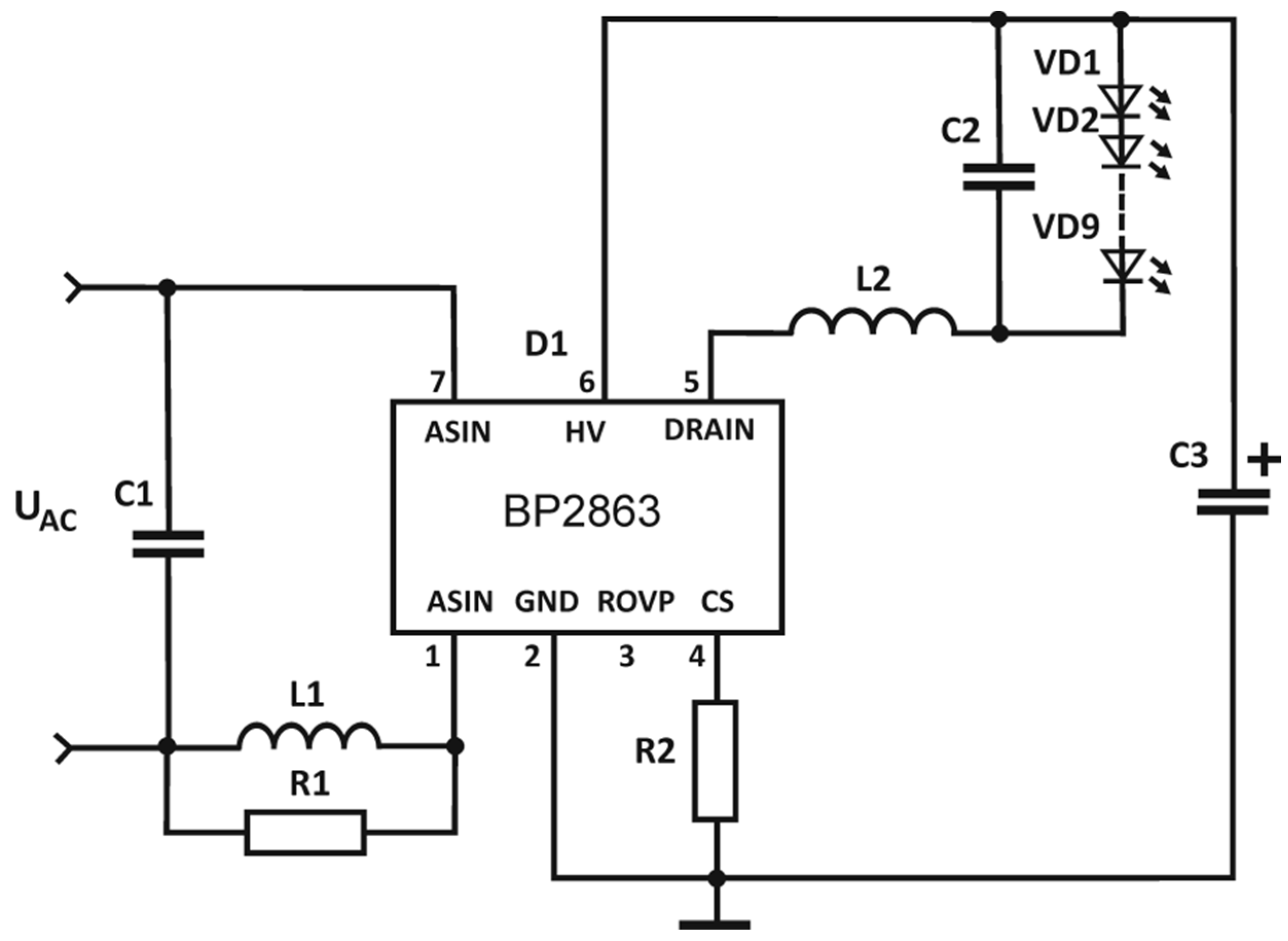
Figure 19.
Electrical circuit of a 10 W Premier-10 LED lamp.
Figure 20.
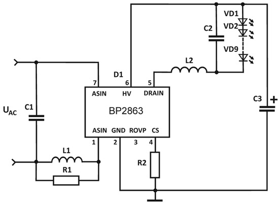
Functional diagram of the BP2863 chip.
The lamp driver is based on the BP2863 (D1) chip [26,27,28], which is a high-frequency pulse converter with pulse width control of the voltage at the DRAIN pin.
The sequentially switched on LEDs VD1…VD9 are connected to the DRAIN output of the chip through the inductor L1, and the anode of the first LED VD1 is connected to the HV output of the diode bridge of the chip. The capacitor C2 is connected in parallel to the LEDs (Figure 17).
Therefore, the LEDs are supplied with a constant voltage. The lamp driver stabilizes the LED current, the value of which is regulated by changing the pulse fill factor D at the DRAIN pin.
Figure 21a shows the voltage waveforms at the DRAIN pin of the driver when the lamp is powered using ~UAC = 220 V, and Figure 21b demonstrates the current through the LEDs, which has high-frequency pulsation.
Figure 21.
Voltage waveform at the DRAIN pin of the (a) BP2863 chip; (b) current waveform through the LED.
Figure 22 shows the dependence of the relative values of the LED’s current Id/Id 25°C, voltage Ud/Ud 25°C, and luminous flux Φ/Φ25°C on temperature Tc, where Id, Ud, and Φ are the current values for the current, voltage and luminous flux and Id 25°C, Ud 25°C, and Φ25°C are the values of current, voltage, and luminous flux at a temperature of 25 °C and a power supply voltage of ~UAC = 220 V = const [11].
Figure 22.
Dependence of Ud/Ud 25°C, Id/Id 25°C, Φ/Φ25°C on the temperature Tc at a supply voltage of ~220 V for the Premier-10 lamp.
As seen in Figure 22, with an increase in temperature Tc, the current decreases by 3%, the LED voltage decreases by 2%, and the luminous flux decreases by 4%. The obtained dependencies remain practically unchanged when the supply voltage ~UAC changes by ±10% [11].
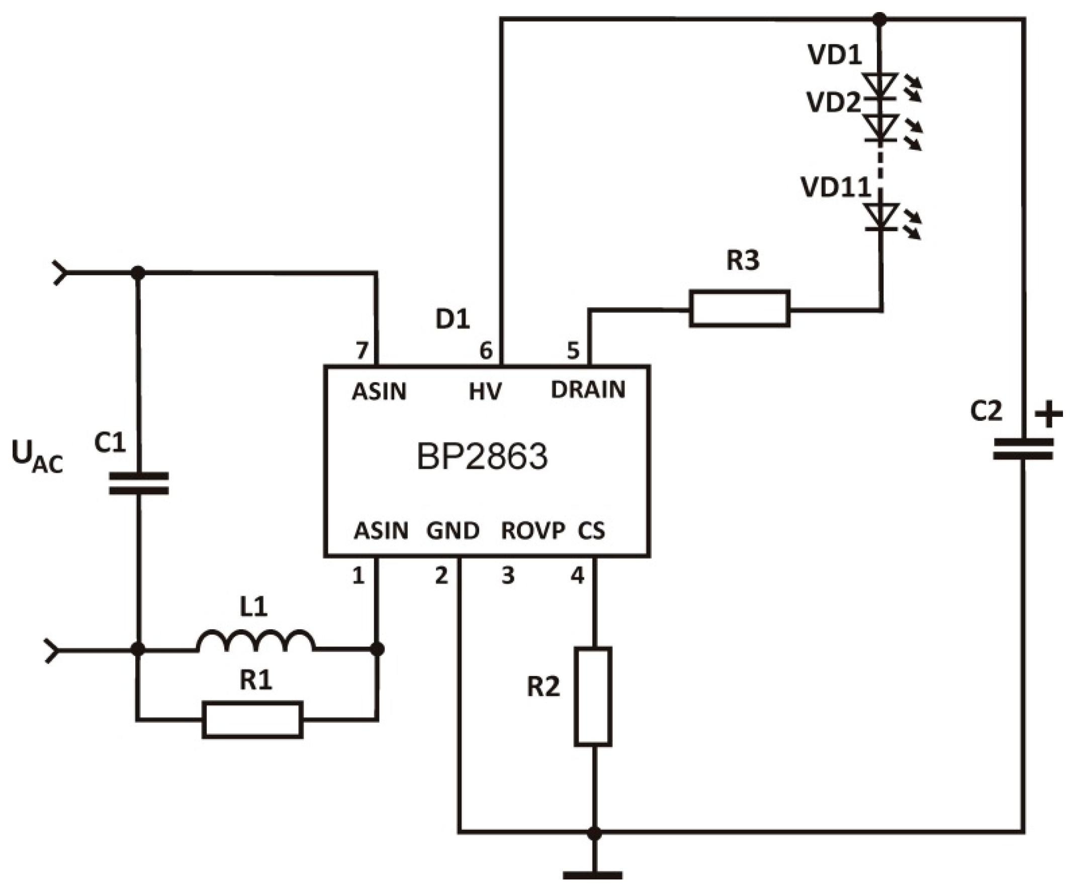
The LED’s current sensor is shown in Figure 19. The resistor R2 is connected in series to the output transistor of the driver, which works in pulse mode (Figure 20). To increase the stability and luminous flux of the LED lamp in the temperature range from 20 to 60 °C, it would be advisable to supply LEDs with pulsed voltage directly from the DRAIN output of the driver chip rather than with a constant voltage (filter L1, C1, Figure 21a). In this case, the driver that stabilizes the LED’s current needs to be investigated because the LED’s current will also be pulsed (pulse voltage on the resistor R2) but not constant.
At the same time, the driver circuit will become simpler (Figure 23) and more convenient since we have removed the technologically complex element L1, as well as the high-voltage, high-frequency capacitor C1 [29].
Figure 23.
Electrical circuit of a lamp (Figure 17) with a rectangular pulse voltage on LEDs.
To select the number of LEDs and their electrical parameters for the circuit (Figure 23), we make the following calculations.
The current and total power of the LEDs, and thus the LED lamp, can be controlled. To this end, we select a certain number of LEDs with the required rated voltage, which are connected in parallel if necessary. The value of the pulse filling factor D should be close to D = 0.5.
At the DRAIN output of the D1 chip, the amplitude value Um will be equal to
The same voltage will be supplied to the LEDs and its value can be written as
where Ud nom is the nominal voltage across the LED at a temperature of 25 °C, and n is the number of LEDs connected in series.
Um ≥ n × Ud nom,
Taking into account expression (2), given that D = 0.5, the effective value of the LED voltage Ude will be approximately equal to
Ude = Um/ka = n × Ud nom/1.41 = 0.71 × n × Ud nom.
At the same time, the amplitude value of the pulse current, which should provide the same luminous flux as the nominal current Id nom,
will be at least twice as high as Id nom at 25 °C.
and its current value Ide are equal to
Im imp = Id nom/D,
Im imp = 2 × Id nom
Ide = Im imp/ka = 2 × Id nom/1.41 = 1.41 × Id nom.
If we connect the R3 resistor in series with the LEDs to limit the current (Figure 21), we can write, taking into account expressions (12) and (10), the following:
0.71 × n × Ud nom + 1.41 × Id nom × R3 = 0.71× Um.
From the last expression, for the selected value of R3 (tens of ohms), we can determine the number of LEDs n for a certain type of LED with known values of the rated current and voltage.
Alternatively, with the selected value of n (an integer), given (9),
from expression (14), we can find the value of R3.
n ≤ Um/Ud nom,
4. Discussion
We can analyze the dependencies shown in Figure 2 and Figure 18. Given that D = 0.33 with a constant current value, the luminous flux decreases by 12% (Figure 6). With a constant voltage value, the LED current increases to 12%, and the luminous flux decreases by 6% (Figure 7). The most optimal choice is powering LEDs with a pulse voltage with a filling factor D = 0.5 (Figure 4 and Figure 5), for which the following applies:
- -
- -
- The temperature dependence of the relative values of power and luminous efficiency using a constant value for the LED current (Figure 11) is optimal. Their decrease with an increase in ambient temperature up to 60 °C does not exceed 3%.
With an increase in the pulse filling factor (D = 0.67), the LED operating conditions approach those characteristic of a constant voltage [12]. At a constant current, the luminous flux decreases by 8% (Figure 6). At a constant voltage, the LED current increases to 12%, and the luminous flux decreases by 5% (Figure 7).
At a constant voltage across the LEDs using different values for the pulse fill factor D, when the LED is powered by both pulse voltage and DC voltage using rated voltage and current (Figure 16), the drop in luminous flux with an increase in temperature is the lowest. At the same time, the power consumption increases, and the light output decreases significantly compared to the LED current stabilization mode (Figure 9 and Figure 18).
Supplying a rectangular pulse voltage with a fill factor D = 0.5 and stabilizing the LED current (Figure 4) with a pulse frequency of 20–30 kHz would be the best operating conditions for LEDs. In this case, the drop in luminous flux and luminous efficacy is lower than in the case when LEDs are supplied with both DC voltage and pulse voltage with coefficients D = 0.33 and D = 0.67, respectively. This can be explained by smaller losses due to recombination on the semiconductor surface and smaller losses of carriers in the barrier layers of the p-n junction.
The temperature dependence obtained for the LEDs powered by a constant voltage source was almost identical [11,12]. Therefore, we can consider the conclusions obtained to be valid for other types of LEDs of different powers.
5. Conclusions
Based on the results of this experimental research, we can draw the following conclusions.
Powering LEDs in lighting devices with a rectangular pulsed voltage has advantages over powering them with a constant voltage. In the latter case, ambient temperature from 20 to 60 °C has little effect on their luminous flux and light output.
When LEDs are powered by a constant voltage source, their luminous flux and efficiency decrease by more than 10% at 60 °C versus 25 °C. The main disadvantage of theses operating conditions is a significant (up to 10%) decrease in light output with an increase in temperature.
Pulse voltage with coefficients D = 0.33 and D = 0.67 also has certain advantages. In this case, the temperature dependence of the LED’s light output and power consumption is lower at a constant current than at a constant voltage. But it is still much higher than at a pulse voltage with a coefficient D = 0.5.
Therefore, stabilizing the LED’s current in LED lighting devices with an increase in ambient temperature appears to be the best operating conditions. In addition, LEDs should be powered by a pulsed voltage with a filling factor D = 0.5 and a frequency of 20–30 kHz.
Supplying LEDs with pulse voltage of a rectangular shape makes it possible to simplify the driver of the lighting device. As a result, we obtain a more technologically advanced structure. Its scheme excludes the elements of the voltage rectifier (inductor, capacitor), through which the constant voltage is supplied to the LEDs.
Special requirements may be required from time to time of the luminous flux stability of LED lighting devices, in particular, in conditions of variable ambient temperatures. In this case, LED lighting devices can be powered both by constant voltage sources with voltage stabilization and pulse power sources with a coefficient D = 0.5 and a constant voltage (Figure 5). However, with an increase in temperature, the power consumption of LED lighting devices increases significantly, and their light output decreases (Figure 12). That is, the efficiency of their use drops significantly.
Author Contributions
Conceptualization, V.M. and V.P.; methodology, R.M. and O.S.; validation, P.M. and I.B.; formal analysis, I.B. and R.M.; investigation, I.B., V.P., P.M., O.S., V.M. and R.M.; data curation, V.P.; writing—original draft preparation, I.B., V.P., P.M., O.S., V.M., L.K. and R.M.; writing—review and editing I.B., V.P., P.M., O.S., L.K. and V.M.; visualization, I.B.; supervision, V.M. and V.P.; project administration, P.M. and R.M. All authors have read and agreed to the published version of the manuscript.
Funding
This research received no external funding.
Institutional Review Board Statement
Not applicable.
Informed Consent Statement
Not applicable.
Data Availability Statement
The data presented in this study are available on request from the corresponding author. The data are not publicly available due to the fact that the dataset production is part of the innovation point of this paper, the dataset will not be open-sourced at the first time, we will continue to explore new possibilities in the subsequent experimental research, and then the dataset will be made public along with the related code.
Conflicts of Interest
The authors declare no conflicts of interest.
References
- Lee, S.-W.R.; Lo, J.C.C.; Tao, M.; Ye, H. From LED to Solid State Lighting: Principles, Materials, Packaging, Characterization, Applications, From LED to Solid State Lighting: Principles, Materials, Packaging, Characterization, Applications; John Wiley & Sons: Hoboken, NJ, USA, 2021; pp. 1–247. [Google Scholar]
- Maaspuro, M. Piezoelectric oscillating cantilever fan for thermal management of electronics and LEDs–A review. Microelectron. Reliab. 2016, 63, 342–353. [Google Scholar] [CrossRef]
- Yurtseven, M.B.; Mete, S.; Onaygil, S. The effects of temperature and driving current on the key parameters of commercially available, high-power, white LEDs. Light. Res. Technol. 2015, 48, 943–965. [Google Scholar] [CrossRef]
- Baran, K.; Różowicz, A.; Wachta, H.; Różowicz, S. Modeling of Selected Lighting Parameters of LED Panel. Energies 2020, 13, 3583. [Google Scholar] [CrossRef]
- Baran, K.; Różowicz, A.; Wachta, H.; Różowicz, S.; Mazur, D. Thermal analysis of the factors influencing junction temperature of LED panel sources. Energies 2019, 12, 3941. [Google Scholar] [CrossRef]
- Poppe, A.; Farkas, G.; Gaal, L.; Hantos, G.; Hegedus, J.; Rencz, M. Multi-Domain Modelling of LEDs for Supporting Virtual Prototyping of Luminaires. Energies 2019, 12, 1909. [Google Scholar] [CrossRef]
- Khanh, T.; Bodrogi, P.; Vinh, Q.; Winkle, H. LED Lighting. Technology and Perception; Wiley-VCH Verlag GmbH: Darmstadt, Germany, 2015; 520p. [Google Scholar]
- Xiao, Y.; Zhao, Y.; Yang, Y.; Gao, S.; Han, S.; Yang, P. Effects of multi-factors on the junction temperature of LED automotive lamp chips. Microelectron. Reliab. 2022, 136, 114658. [Google Scholar] [CrossRef]
- Wu, H.-H.; Lin, K.-H.; Lin, S.-T. A study on the heat dissipation of high power multi-chip COB LEDs. Microelectron. J. 2012, 43, 280–287. [Google Scholar] [CrossRef]
- Alim, M.A.; Abdullah, M.Z.; Aziz, M.S.A.; Kamarudin, R. Die attachment, wire bonding, and encapsulation process in LED packaging: A review. Sens. Actuators A Phys. 2021, 329, 112817. [Google Scholar] [CrossRef]
- Andriichuk, V.; Nakonechnyi, M.; Osadtsa, Y.; Filiuk, Y. Study of LED light sources in the case of pulsed power supply. Tech. Electrodyn. 2021, 1, 68. [Google Scholar]
- Andriichuk, V.A.; Nakonechnyi, M.S.; Filiuk, Y.O. Kinetics of narrow-spectrum LED glow under pulsed power. Semicond. Phys. Quantum Electron. Optoelectron. 2023, 26, 230–235. [Google Scholar] [CrossRef]
- Andriichuk, V.; Nakonechyi, M.; Filiuk, Y.; Osadtsa, Y.; Xinzhong, G. Kinetics of LEDs white lighting under pulse power supply. In Proceedings of the ICAA EIT 2021, Ternopil, Ukraine, 15–17 December 2021; pp. 33–39. [Google Scholar]
- Beliakova, I.; Piscio, V.; Maruschak, P.; Shovkun, O.; Medvid, V.; Markovych, M. Operation of Electronic Devices for Controlling Led Light Sources When the Environment Temperature Changes. Appl. Syst. Innov. 2023, 6, 57. [Google Scholar] [CrossRef]
- Beliakova, I.; Piscio, V.; Maruschak, P.; Shovkun, O.; Medvid, V.; Mykhailyshyn, R. Research Control Devices for LED Light Sources under Their Operating Conditions at Elevated Temperatures. Appl. Sci. 2023, 13, 7247. [Google Scholar] [CrossRef]
- Karas, V.I. Electrical Properties of LEDs. Available online: https://eprints.kname.edu.ua/25946/2/ЧACTЬ3-5.pdf (accessed on 23 June 2024).
- Vitta, P.; Žukauskas, A. Thermal characterization of light-emitting diodes in the frequency domain. Appl. Phys. Lett. 2008, 93, 103508. [Google Scholar] [CrossRef]
- Echtler, F.; Sielhorst, T.; Huber, M.; Klinker, G. A Short Guide to Modulated Light. In Proceedings of the 3rd International Conference on Tangible and Embedded Interaction, Cambridge, UK, 16–18 February 2009; Volume 4, pp. 393–396. [Google Scholar]
- Górecki, K.; Ptak, P.; Gensikowski, M. An Influence of Parameters of the Control Signal of Power LEDs on Their Junction Temperature and Emitted Light. Energies 2023, 16, 5544. [Google Scholar] [CrossRef]
- LED Drivers: Constant Voltage, vs. Constant Current. Available online: https://my.avnet.com/abacus/solutions/technologies/power/the-design-engineers-guide/constant-current-vs-constant-current-led-drivers (accessed on 1 June 2024).
- Abdurohman, M.; Nugraha, R.; Gautama Putrada, A. An Improvement of Led Lighting System Accuracy with Voltage Control System. In Proceedings of the 2020 Fifth International Conference on Informatics and Computing (ICIC), Gorontalo, Indonesia, 3–4 November 2020; pp. 1–5. [Google Scholar]
- Hrbac, R.; Kolar, V.; Novak, T.; Prokop, L.; Vanus, J. Low-cost solution of LED driving, designed for tunable white lighting systems. IFAC-PapersOnLine 2018, 51, 396–401. [Google Scholar] [CrossRef]
- Gnatov, A.V.; Dzyubenko, O.A.; Frolov, V.Y.; Vasilevich, O.S. Features of measuring the parameters of pulse signals of various shapes. Automob. Electron. Mod. Technol. 2014, 6, 56–64. [Google Scholar]
- 2835LED Datasheet Cree, Inc. Available online: https://www.alldatasheet.com/datasheet-pdf/pdf/1179587/CREE/2835LED.html (accessed on 1 June 2024).
- 2835 LED High Voltage 6V 9V 18V 24V 36V 48V. Available online: http://www.ykgdled.com/en/products_96.html (accessed on 1 June 2024).
- BP2863 Driver Datasheet. Available online: http://www.kingsunled.net/Data/kingsunled/upload/file/20201116/6374112563576195264326178.pdf (accessed on 1 June 2024).
- BP2863 Datasheet. Available online: https://datasheetspdf.com/datasheet/BP2836D.html (accessed on 1 June 2024).
- PAM 2863. 2A LED Driver with Internal Switch. Available online: https://html.alldatasheet.com/html-pdf/790204/DIODES/PAM2863/1548/7/PAM2863.html (accessed on 1 June 2024).
- Krylyk, L.V.; Seletska, O.A. Materials of Electronic Equipment: A Textbook; VNTU: Vinnytsia, Ukraine, 2017; 120p. [Google Scholar]
Disclaimer/Publisher’s Note: The statements, opinions and data contained in all publications are solely those of the individual author(s) and contributor(s) and not of MDPI and/or the editor(s). MDPI and/or the editor(s) disclaim responsibility for any injury to people or property resulting from any ideas, methods, instructions or products referred to in the content. |
© 2024 by the authors. Licensee MDPI, Basel, Switzerland. This article is an open access article distributed under the terms and conditions of the Creative Commons Attribution (CC BY) license (https://creativecommons.org/licenses/by/4.0/).






















