Effect of Vitamin C, D3, Ca Supplements and Olive Paste Enriched with Mountain Tea on Health Biomarkers in Postmenopausal Women with Osteopenia or Osteoporosis: A Prospective Interventional Study
Abstract
1. Introduction
2. Materials and Methods
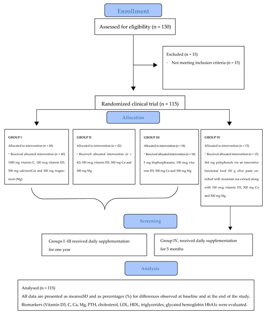
2.1. Recruitment Process
2.2. Intervention Study Design
2.2.1. Questionnaires
2.2.2. Anthropometric Measurements
2.3. Biomarkers
2.4. Olive Paste Enriched with Mountain Tea
2.5. Statistical Analysis
2.5.1. Sample Size Calculation
2.5.2. Data Analysis
3. Results
4. Discussion
5. Conclusions
Supplementary Materials
Author Contributions
Funding
Institutional Review Board Statement
Informed Consent Statement
Data Availability Statement
Acknowledgments
Conflicts of Interest
References
- Makras, P.; Athanasakis, K.; Boubouchairopoulou, N.; Rizou, S.; Anastasilakis, A.D.; Kyriopoulos, J.; Lyritis, G.P. Cost-effective osteoporosis treatment thresholds in Greece. Osteoporos. Int. 2015, 26, 1949–1957. [Google Scholar] [CrossRef] [PubMed]
- Kanis, J.A.; McCloskey, E.V.; Johansson, H.; Oden, A.; Melton, L.J., III; Khaltaev, N. A reference standard for the description of osteoporosis. Bone 2008, 42, 467–475. [Google Scholar] [CrossRef]
- World Health Organization. Decade of Healthy Ageing 2020–2030 Proposal [PDF]. 2019. Available online: https://www.who.int/docs/default-source/documents/decade-of-health-ageing/decade-ageing-proposal-en.pdf?Status=Temp&sfvrsn=b0a7b5b1_12 (accessed on 12 September 2023).
- Vaisi-Raygani, A.; Mohammadi, M.; Jalali, R.; Ghobadi, A.; Salari, N. The prevalence of obesity in older adults in Iran: A systematic review and metaanalysis. BMC Geriatr. 2019, 19, 371. [Google Scholar] [CrossRef]
- Khoddam, H.; Eshkevarlaji, S.; Nomali, M.; Modanloo, M.; Keshtkar, A.A. Prevalence of malnutrition among elderly people in Iran: Protocol for a systematic review and meta-analysis. JMIR Res. Protoc. 2019, 8, e15334. [Google Scholar] [CrossRef]
- Cheraghi, P.; Cheraghi, Z.; Bozorgmehr, S. The Prevalence and risk factors of osteoporosis among the elderly in Hamadan province: A cross sectional study. Med. J. Islam. Repub. Iran 2018, 32, 111. [Google Scholar] [CrossRef] [PubMed]
- Cauley, J.A. Public health impact of osteoporosis. J. Gerontol. Ser. A Biomed. Sci. Med. Sci. 2013, 68, 1243–1251. [Google Scholar] [CrossRef] [PubMed]
- Bryant, L. Osteoporosis and Osteopenia—Vitamin Therapy for Stronger Bones, 1st ed.; Chicago: Chicago, IL, USA, 2019; p. 16. [Google Scholar]
- Liu, H.F.; Yang, L.; He, H.C.; Zhou, J.; Liu, Y.; Wang, C.Y.; Wu, Y.C.; He, C.Q. Pulsed electromagnetic fields on postmenopausal osteoporosis in southwest China: A randomized, active-controlled clinical trial. Bioelectromagnetics 2013, 34, 323–332. [Google Scholar] [CrossRef] [PubMed]
- Yi-Chou, H.; Wu, C.C.; Liao, M.T.; Shyu, J.F.; Hung, C.F.; Yen, T.H.; Lu, C.L.; Lu, K.C. Role of Nutritional Vitamin D in Osteoporosis Treatment. ClinicaChimicaActa 2018, 84, 179–191. [Google Scholar]
- Garnero, P.; Cremers, S. Bone turnover markers. In Principles of Bone Biology; Academic Press: Cambridge, MA, USA, 2020; pp. 1801–1832. [Google Scholar]
- Tucker, K.L.; Hannan, M.T.; Chen, H.; Cupples, L.A.; Wilson, P.W.; Kiel, D.P. Potassium, magnesium, and fruit and vegetable intakes are associated with greater bone mineral density in elderly men and women. Am. J. Clin. Nutr. 1999, 69, 727–736. [Google Scholar] [CrossRef] [PubMed]
- Sahni, S.; Hannan, M.T.; Blumberg, J.; Cupples, L.A.; Kiel, D.P.; Tucker, K.L. Inverse association of carotenoid intakes with 4-y change in bone mineral density in elderly men and women: The Framingham Osteoporosis Study. Am. J. Clin. Nutr. 2009, 89, 416–424. [Google Scholar] [CrossRef]
- Booth, S.L.; Tucker, K.L.; Chen, H.; Hannan, M.T.; Gagnon, D.R.; Cupples, L.A.; Wilson, P.W.; Ordovas, J.; Schaefer, E.J.; Dawson-Hughes, B.; et al. Dietary vitamin K intakes are associated with hip fracture but not with bone mineral density in elderly men and women. Am. J. Clin. Nutr. 2000, 71, 1201–1208. [Google Scholar] [CrossRef] [PubMed]
- Rondanelli, M.; Peroni, G.; Fossari, F.; Vecchio, V.; Faliva, M.A.; Naso, M.; Perna, S.; Di Paolo, E.; Riva, A.; Petrangolini, G.; et al. Evidence of a Positive Link between Consumption and Supplementation of Ascorbic Acid and Bone Mineral Density. Nutrients 2021, 13, 1012. [Google Scholar] [CrossRef] [PubMed] [PubMed Central]
- Clarke, M.; Ward, M.; Strain, J.J.; Hoey, L.; Dickey, W.; McNulty, H. B-vitamins and bone in health and disease: The current evidence. Proc. Nutr. Soc. 2014, 73, 330–339. [Google Scholar] [CrossRef] [PubMed]
- Dimakopoulos, I.; Magriplis, E.; Mitsopoulou, A.V.; Karageorgou, D.; Bakogianni, I.; Micha, R.; Michas, G.; Chourdakis, M.; Ntouroupi, T.; Tsaniklidou, S.M.; et al. Association of serum vitamin D status with dietary intake and sun exposure in adults. Clin. Nutr. ESPEN 2019, 34, 23–31. [Google Scholar] [CrossRef] [PubMed]
- Sun, L.L.; Li, B.L.; Xie, H.L.; Fan, F.; Yu, W.-Z.; Wu, B.-H.; Xue, W.-Q.; Chen, Y.-M. Associations between the dietary intake of antioxidant nutrients and the risk of hip fracture in elderly Chinese: A case-control study. Br. J. Nutr. 2014, 112, 1706–1714. [Google Scholar] [CrossRef] [PubMed]
- Dermience, M.; Lognay, G.; Mathieu, F.; Goyens, P. Effects of thirty elements on bone metabolism. J. Trace Elem. Med. Biol. 2015, 32, 86–106. [Google Scholar] [CrossRef]
- Caroli, A.; Poli, A.; Ricotta, D.; Banfi, G.; Cocchi, D. Invited review: Dairy intake and bone health: A viewpoint from the state of the art. J. Dairy Sci. 2011, 94, 5249–5262. [Google Scholar] [CrossRef]
- Tabatabaei-Malazy, O.; Salari, P.; Khashayar, P.; Larijani, B. New horizons in treatment of osteoporosis. Daru 2017, 25, 2. [Google Scholar]
- Albani, E.; Petrou, P. A systematic review and meta-analysis of vitamin D and calcium in preventing osteoporotic fractures. Clin. Rheumatol. 2020, 39, 3571–3579. [Google Scholar]
- Position Statement. Management of osteoporosis in postmenopausal women: 2010 position statement of The North American Menopause Society. Menopause J. N. Am. Menopause Soc. 2010, 17, 25–54. [CrossRef]
- Smith, J. The effects of polyphenols on bone metabolism. In Advances in Nutrition Research; Johnson, A., Ed.; Elsevier: Amsterdam, The Netherlands, 2021; pp. 45–62. [Google Scholar] [CrossRef]
- Konstantinidi, M.; Lydatakis, A.; Olympiou, A.; Theodosiou, S.; Bekiri, M.; Anastasiou, I.; Vlachos, N.; Tsakotos, G.; Koutelidakis, A. Study of the relationship among the consumption of bio-functional foods ingredients with bone metabolism indices in middle-aged and elderly people with osteoporosis risk. Public Health Toxicol. 2022, 2 (Suppl. S1), A127. [Google Scholar] [CrossRef]
- Weaver, C.M.; Liebman, M. Biomarkers of bone health appropriate for evaluating functional foods designed to reduce risk of osteoporosis. Br. J. Nutr. 2002, 88 (Suppl. S2), S225–S232. [Google Scholar] [CrossRef] [PubMed]
- Arnold, M.; Rajagukguk, Y.V.; Gramza-Michałowska, A. Functional Food for Elderly High in Antioxidant and Chicken Eggshell Calcium to Reduce the Risk of Osteoporosis—A Narrative Review. Foods 2021, 10, 656. [Google Scholar] [CrossRef] [PubMed] [PubMed Central]
- Brown, L.; Caligiuri, S.; Brown, D.; Pierce, G. Clinical trials using functional foods provide unique challenges. J. Funct. Foods 2018, 45, 233–238. [Google Scholar] [CrossRef]
- Martirosyan, D.; Singh, J. A new definition of functional food by FFC: What makes a new definition unique? Funct. Foods Health Dis. FFHD 2015, 5, 209–223. [Google Scholar] [CrossRef]
- Sirtori, C.R.; Galli, C.; Anderson, J.W.; Sirtori, E.; Arnoldi, A. Functional Foods for Dyslipidaemia and Cardiovascular Risk Prevention. Nutr. Res. Rev. 2009, 22, 244–261. [Google Scholar] [CrossRef] [PubMed]
- Koutelidakis, A.; Dimou, C. The effects of functional food and bioactive compounds on biomarkers of cardiovascular diseases. In Functional Foods Text Book, 1st ed.; Martirosyan, D., Ed.; Functional Food Center: Dallas, TX, USA, 2016; pp. 89–117. [Google Scholar]
- Kyritsakis, A. Olive Oil—Conventionla and Organic, Edible Olive—Olive Paste, 4th ed.; Embrio: Thessaloniki, Greece, 2007; pp. 328–336. [Google Scholar]
- Franke, A.A.; Cooney, R.V.; Henning, S.M.; Custer, L.J. Bioavailability and antioxidant effects of orange juice components in humans. J. Agric. Food Chem. 2005, 53, 5170–5178. [Google Scholar] [CrossRef] [PubMed]
- Dontas, I.A.; Lelovas, P.P.; Kourkoulis, S.K.; Aligiannis, N.; Paliogianni, A.; Mitakou, S.; Galanos, A.; Kassi, E.; Mitousoudis, A.; Xanthos, T.T.; et al. Protective effect of Sideritis euboea extract on bone mineral density and strength of ovariectomized rats. Menopause 2011, 18, 915–922. [Google Scholar] [CrossRef] [PubMed]
- NHANES. NHANES Food Questionnaire. Centers od Disease Control and Prevention, U.S.A. 2019. Available online: https://wwwn.cdc.gov/nchs/nhanes/continuousnhanes/questionnaires.aspx?BeginYear=2019 (accessed on 1 June 2024).
- Ntrigios, I.; Ntrigiou, V.; Dimou, C.; Rigopoulos, N.; Koutelidakis, A. Correlation of specific functional foods consumption with anthropometric characteristics and body composition on a sample of 18–65 years old aged adults from Greece. In Proceedings of the 22nd International Conference Functional Foods and Chronic Diseases: Science and Practice, Boston, MA, USA, 22 September 2017. [Google Scholar]
- Alissa, E.M.; Gordon, A.F. Functional Foods and Nutraceuticals in the Primary Prevention of Cardiovascular Diseases. J. Nutr. Metab. 2012, 2012, 569486. [Google Scholar] [CrossRef] [PubMed]
- Panagiotakos, D.B.; Pitsavos, C.; Stefanadis, C. Dietary patterns: A Mediterranean diet score and its relation to clinical and biological markers of cardiovascular disease risk. Nutr. Metab. Cardiovasc. Dis. 2006, 16, 559–568. [Google Scholar] [CrossRef]
- Papagianni, O.; Moulas, I.; Loukas, T.; Magkoutis, A.; Skalkos, D.; Kafetzopoulos, D.; Dimou, C.Μ.; Karantonis, H.C.; Koutelidakis, A.E. Trends in Food Innovation: An Interventional Study on the Benefits of Consuming Novel Functional Cookies Enriched with Olive Paste. Sustainability 2021, 13, 11472. [Google Scholar] [CrossRef]
- Shedd, K.M.; Hanson, K.B.; Alekel, D.L.; Schiferl, D.J.; Hanson, L.N.; Van Loan, M.D. Quantifying leisure physical activity and its relation to bone density and strength. Med. Sci. Sports Exerc. 2007, 39, 2189–2198. [Google Scholar] [CrossRef] [PubMed] [PubMed Central][Green Version]
- WHO. Obesity and Overweight Fact Sheet. 2021. Available online: https://www.who.int/news-room/fact-sheets/detail/obesity-and-overweight (accessed on 10 June 2024).
- Myint, P.K.; Kwok, C.S.; Luben, R.N.; Wareham, N.J.; Khaw, K.T. Body fat percentage, body mass index and waist-to-hip ratio as predictors of mortality and cardiovascular disease. Heart 2014, 100, 1613–1619. [Google Scholar] [CrossRef] [PubMed]
- Mukhopadhyay, P.; Ghosh, S.; Bhattacharjee, K.; Chowdhury, S. Inverse Relationship Between 25 Hydroxy Vitamin D and Parathormone: Are there Two Inflection Points? Indian J. Endocrinol. Metab. 2019, 23, 422–427. [Google Scholar] [CrossRef] [PubMed] [PubMed Central]
- Rosen, C.J. Clinical practice. Vitamin D insufficiency. N. Engl. J. Med. 2011, 364, 248–254. [Google Scholar] [CrossRef] [PubMed]
- Aloia, J.; Bojadzievski, T.; Yusupov, E.; Shahzad, G.; Pollack, S.; Mikhail, M.; Yeh, J. The relative influence of calcium intake and vitamin D status on serum parathyroid hormone and bone turnover biomarkers in a double-blind, placebo-controlled parallel group, longitudinal factorial design. J. Clin. Endocrinol. Metab. 2010, 95, 3216–3224. [Google Scholar] [CrossRef] [PubMed]
- Meier, C.; Woitge, H.W.; Witte, K.; Lemmer, B.; Seibel, M.J. Supplementation with oral vitamin D3 and calcium during winter prevents seasonal bone loss: A randomized controlled open-label prospective trial. J. Bone Miner. Res. 2004, 19, 1221–1230. [Google Scholar] [CrossRef] [PubMed]
- Weisman, S.M.; Matkovic, V. Potential use of biochemical markers of bone turnover for assessing the effect of calcium supplementation and predicting fracture risk. Clin. Ther. 2005, 27, 299–308. [Google Scholar] [CrossRef] [PubMed]
- Méndez-Sánchez, L.; Clark, P.; Winzenberg, T.M.; Tugwell, P.; Correa-Burrows, P.; Costello, R. Calcium and vitamin D for increasing bone mineral density in premenopausal women. Cochrane Database Syst. Rev. 2023, 1, CD012664. [Google Scholar] [CrossRef] [PubMed] [PubMed Central]
- Sahni, S.; Tucker, K.L.; Kiel, D.P.; Quach, L.; Casey, V.A.; Hannan, M.T. Milk and yogurt consumption are linked with higher bone mineral density but not with hip fracture: The Framingham Offspring Study. Arch. Osteoporos. 2013, 8, 119, Erratum in Arch. Osteoporos. 2013, 8, 132. [Google Scholar] [CrossRef] [PubMed] [PubMed Central][Green Version]
- Jackson, R.D.; LaCroix, A.Z.; Gass, M.; Wallace, R.B.; Robbins, J.; Lewis, C.E.; Bassford, T.; Beresford, S.A.; Black, H.R.; Blanchette, P.; et al. Calcium plus vitamin D supplementation and the risk of fractures. N. Engl. J. Med. 2006, 354, 669–683, Erratum in N. Engl. J. Med. 2006, 354, 1102. [Google Scholar] [CrossRef] [PubMed]
- Kim, Y.A.; Kim, K.M.; Lim, S.; Choi, S.H.; Moon, J.H.; Kim, J.H.; Kim, S.W.; Jang, H.C.; Shin, C.S. Favorable effect of dietary vitamin C on bone mineral density in postmenopausal women (KNHANES IV, 2009): Discrepancies regarding skeletal sites, age, and vitamin D status. Osteoporos. Int. 2015, 26, 2329–2337. [Google Scholar] [CrossRef] [PubMed]
- Bolland, M.; Barber, P.; Doughty, R.; Mason, B.; Horne, A.; Ames, R.; Gamble, G.D.; Grey, A.; Reid, I.R. Vascular events in healthy older women receiving calcium supplementation: Randomised controlled trial. BMJ (Clin. Res. Ed.), 2008; 336, 262–266. [Google Scholar]
- Kim, M.H.; Lee, H.J. Osteoporosis, vitamin C intake, and physical activity in Korean adults aged 50 years and over. J. Phys. Ther. Sci. 2016, 28, 725–730. [Google Scholar] [CrossRef]
- Filip, R.; Possemiers, S.; Heyerick, A.; Pinheiro, I.; Raszewski, G.; Davicco, M.J.; Coxam, V. Twelve-Month consumption of a polyphenol extract from olive (OLEA EUROPAEA) in a double blind, randomized trial increases serum total osteocalcin levels and improves serum lipid profiles in postmenopausal women with osteopenia. J. Nutr. Health Aging 2015, 19, 77–86. [Google Scholar] [CrossRef]
- Yahagi, K.; Davis, H.R.; Arbustini, E.; Virmani, R. Sex differences in coronary artery disease: Pathological observations. Atherosclerosis 2015, 239, 260–267. [Google Scholar] [CrossRef] [PubMed]
- Morvaridzadeh, M.; Agah, S.; Alibakhshi, P.; Heydari, H.; Hoseini, A.S.; Palmowski, A.; Toupchian, O.; Abdollahi, S.; Rezamand, G.; Heshmati, J. Effects of Calcium and Vitamin D Co-supplementation on the Lipid Profile: A Systematic Review and Meta-analysis. Clin. Ther. 2021, 43, 274–296. [Google Scholar] [CrossRef] [PubMed]
- Kim, K.C.; Shin, D.H.; Lee, S.Y.; Im, J.A.; Lee, D.C.; Lee, H.R. Relationship between serum total cholesterol level and osteoporotic status in elderly Korean men and women. Korean J. Intern. Med. 2012, 27, 176–182. [Google Scholar]
- Skenderidis, P.; Kerasioti, E.; Karkanta, E.; Stagos, D.; Kouretas, D.; Petrotos, K.; Hadjichristodoulou, C.; Tsakalof, A. Assessmentof the antioxidant and antimutagenic activity of extracts from goji berry of Greek cultivation. Toxicol. Rep. 2018, 5, 251–257. [Google Scholar] [CrossRef]
- Ulewicz-Magulska, B.; Wesolowski, M. Total Phenolic Contents and Antioxidant Potential of Herbs Used for Medical and Culinary Purposes. Plant Foods Hum. Nutr. 2018, 74, 61–67. [Google Scholar] [CrossRef] [PubMed]
- Konstantinidi, M.; Koutelidakis, A.E. Functional foods and bioactive compounds: A review of its possible role on weight management and obesity’s metabolic consequences. Medicines 2019, 6, 94. [Google Scholar] [CrossRef]
- Annunziata, A.; Mariani, A. Do consumers care about nutrition and health claims? Some evidence from Italy. Nutrients 2019, 11, 2735. [Google Scholar] [CrossRef]
- Kemmler, W.; Engelke, K.; Lauber, D.; Weineck, J.; Hensen, J.; Kalender, W.A. Exercise effects on fitness and bone mineral density in early postmenopausal women: 1-year EFOPS results. Med. Sci. Sports Exerc. 2002, 34, 2115–2123. [Google Scholar] [CrossRef] [PubMed]
- Stanghelle, B.; Bentzen, H.; Giangregorio, L.; Pripp, A.H.; Skelton, D.A.; Bergland, A. Effects of a resistance and balance exercise programme on physical fitness, health-related quality of life and fear of falling in older women with osteoporosis and vertebral fracture: A randomized controlled trial. Osteoporos. Int. 2020, 31, 1069–1078, Erratum in Osteoporos. Int. 2020, 31, 1187. [Google Scholar] [CrossRef] [PubMed]
- Gibbs, J.C.; MacIntyre, N.J.; Ponzano, M.; Templeton, J.A.; Thabane, L.; Papaioannou, A.; Giangregorio, L.M. Exercise for improving outcomes after osteoporotic vertebral fracture. Cochrane Database Syst. Rev. 2019, 7, Cd008618. [Google Scholar] [CrossRef] [PubMed]
- Filipović, T.N.; Lazović, M.P.; Backović, A.N.; Filipović, A.N.; Ignjatović, A.M.; Dimitrijević, S.S.; Gopčević, K.R. A 12-week exercise program improves functional status in postmenopausal osteoporotic women: Randomized controlled study. Eur. J. Phys. Rehabil. Med. 2021, 57, 120–130. [Google Scholar] [CrossRef]

| Nutritional Composition (per 100 g) | |
|---|---|
| Energy (kcal) | 157 |
| Carbohydrates (g) | 6.6 |
| Fat, total (g) | 12.4 |
| Protein (g/kg) | 2.7 |
| Saturated fat (g) | 1.1 |
| Sugar, total (g) | 2.7 |
| Total phenolic ingredients (μg Gallic Acid) | 728 ± 311 |
| Total Antioxidant activity (μmol FeSO4) | 956 ± 33 |
| Characteristics | Group I (n = 40) | Group II (n = 42) | Group III (n = 18) | Group IV (n = 15) | p-Value * |
|---|---|---|---|---|---|
| Age (years) | 45 ± 8 | 56 ± 8 | 56 ± 8 | 45 ± 7 | 0.839 |
| Height (cm) | 154 ± 36 | 162 ± 9 | 159 ± 6.5 | 162 ± 8.4 | 0.39 |
| Weight (kg) | 74 ± 15.4 | 76 ± 17.4 | 73 ± 13 | 69 ± 10 | 0.628 |
| BMI (kg/m2) | 28.34 ± 5.95 | 29.11 ± 6.45 | 28.79 ± 3.86 | 26.7 ± 0.82 | 0.385 |
| BMI overweight category (kg/m2) | 28.34 ± 5.95 | 29.11 ± 6.45 | 28.79 ± 3.86 | 26.7 ± 0.82 | 0.385 |
| Body fat (kg) | 36.23 ± 10.87 | 35.91 ± 8.2 | 39.17 ± 13.32 | 35.0 ± 10.74 | 0.61 |
| Muscle mass (kg) | 44.88 ± 7.22 | 44.21 ± 8.05 | 43.16 ± 6.40 | 43.17 ± 7.01 | 0.4 |
| Total body water (kg) | 47.01 ± 5.48 | 44 ± 6.13 | 44.86 ± 5 | 44.84 ± 5.20 | 0.25 |
| Beginning of Study | End of Study | % Change | p-Value * | |
|---|---|---|---|---|
| 25(OH)D3 (ng/mL) | ||||
| Group I | 27.42 ± 12.12 | 26.48 ± 7.96 | −3.43% | 0.2 |
| Group II | 23.15 ± 8.37 | 24.01 ± 8.68 | 3.71% | 0.2 |
| Group III | 28.21 ± 8.84 | 28.62 ± 7.78 | 1.45% | 0.2 |
| Group IV | 26.69 ± 6.83 | 28.19 ± 6.44 | 5.62% | 0.81 |
| PTH (pg/mL) | ||||
| Group I | 62.63 ± 27.00 | 76.44 ± 36.45 | 22.05% | 0.77 |
| Group II | 58.95 ± 23.96 | 56.71 ± 23.85 | −3.80% | 0.77 |
| Group III | 69.01 ± 17.82 | 52.21 ± 17.87 | −24.34% | 0.77 |
| Group IV | 48.84 ± 19.49 | 55.6 ± 19.63 | 13.84% | 0.11 |
| Beginning of Study | End of Study | % Change | p-Value * | |
|---|---|---|---|---|
| Total cholesterol (mg/dL) | ||||
| Group I | 210.82 ± 30.17 | 207 ± 29.32 | −1.81% | 0.54 |
| Group II | 200.1 ± 33.14 | 197.85 ± 36.96 | −1.12% | 0.54 |
| Group III | 192.89 ± 29.46 | 197.17 ± 13.72 | 2.22% | 0.034 |
| Group IV | 185.14 ± 34.17 | 181.31 ± 32.21 | −2.07% | 0.034 |
| p-value † | 0 | 0 | −0.70% | 0.39 |
| Glucose (mg/dL) | ||||
| Group I | 91.82 ± 8.93 | 93.33 ± 4.62 | 1.64% | 0.37 |
| Group II | 96.15 ± 15.27 | 99.56 ± 17.68 | 3.55% | 0.37 |
| Group III | 108 ± 16.97 | 109.5 ± 14.85 | 1.40% | 0.37 |
| Group IV | 93.81 ± 8.98 | 96 ± 11.74 | 2.33% | 0.048 |
| p-value † | 0.136 | 0.29 | 2.23% | 0.29 |
| HbA1c (%) | ||||
| Group I | 5.64 ± 0.39 | 5.77 ± 0.42 | 2.30% | 0.27 |
| Group II | 5.74 ± 0.53 | 5.72 ± 0.55 | −0.35% | 0.27 |
| Group III | 5.71 ± 0.67 | 5.76 ± 0.8 | 0.88% | 0.27 |
| Group IV | 5.76 ± 0.81 | 5.85 ± 0.83 | 1.56% | 0.027 |
| Beginning of Study | End of Study | % Change | p-Value * | |
|---|---|---|---|---|
| Whole-body BMD (g/cm2) | ||||
| Group I | 1.38 ± 0.49 | 1.85 ± 0.5 | 3.46% | 0.027 |
| Group II | 1.29 ± 0.45 | 1.31 ± 0.47 | 1.55% | 0.036 |
| Group III | 1.39 ± 0.5 | 1.56 ± 0.51 | 12.23% | 0.043 |
| Group IV | 1.67 ± 0.48 | 1.87 ± 0.35 | 11.98% | 0.003 |
| p-value † | 0.298 | 0.187 |
| Physical Activity Levels | Total Bone Density (rho) | p-Value * |
|---|---|---|
| moderate | ||
| Group I | - | - |
| Group II | - | - |
| Group III | - | - |
| Group IV | 3.20 ± 0.28 | 0.726 |
| p-value | - | - |
| intense | ||
| Group I | 2.65 ± 0.48 | 0.032 |
| Group II | 2.83 ± 0.38 | 0.032 |
| Group III | 2.61 ± 0.50 | 0.032 |
| Group IV | - | - |
| p-value | - | - |
Disclaimer/Publisher’s Note: The statements, opinions and data contained in all publications are solely those of the individual author(s) and contributor(s) and not of MDPI and/or the editor(s). MDPI and/or the editor(s) disclaim responsibility for any injury to people or property resulting from any ideas, methods, instructions or products referred to in the content. |
© 2024 by the authors. Licensee MDPI, Basel, Switzerland. This article is an open access article distributed under the terms and conditions of the Creative Commons Attribution (CC BY) license (https://creativecommons.org/licenses/by/4.0/).
Share and Cite
Konstantinidi, M.; Stoupi, S.; Anastasiou, I.; Nikolaos, V.Z.; Tsakotos, G.; Koutelidakis, A.E. Effect of Vitamin C, D3, Ca Supplements and Olive Paste Enriched with Mountain Tea on Health Biomarkers in Postmenopausal Women with Osteopenia or Osteoporosis: A Prospective Interventional Study. Appl. Sci. 2024, 14, 5610. https://doi.org/10.3390/app14135610
Konstantinidi M, Stoupi S, Anastasiou I, Nikolaos VZ, Tsakotos G, Koutelidakis AE. Effect of Vitamin C, D3, Ca Supplements and Olive Paste Enriched with Mountain Tea on Health Biomarkers in Postmenopausal Women with Osteopenia or Osteoporosis: A Prospective Interventional Study. Applied Sciences. 2024; 14(13):5610. https://doi.org/10.3390/app14135610
Chicago/Turabian StyleKonstantinidi, Melina, Stavroula Stoupi, Ioannis Anastasiou, Vlachos Zounelis Nikolaos, George Tsakotos, and Antonios E. Koutelidakis. 2024. "Effect of Vitamin C, D3, Ca Supplements and Olive Paste Enriched with Mountain Tea on Health Biomarkers in Postmenopausal Women with Osteopenia or Osteoporosis: A Prospective Interventional Study" Applied Sciences 14, no. 13: 5610. https://doi.org/10.3390/app14135610
APA StyleKonstantinidi, M., Stoupi, S., Anastasiou, I., Nikolaos, V. Z., Tsakotos, G., & Koutelidakis, A. E. (2024). Effect of Vitamin C, D3, Ca Supplements and Olive Paste Enriched with Mountain Tea on Health Biomarkers in Postmenopausal Women with Osteopenia or Osteoporosis: A Prospective Interventional Study. Applied Sciences, 14(13), 5610. https://doi.org/10.3390/app14135610

