Inspection of Semi-Elliptical Defects in a Steel Pipe Using the Metal Magnetic Memory Method
Abstract
Featured Application
Abstract
1. Introduction
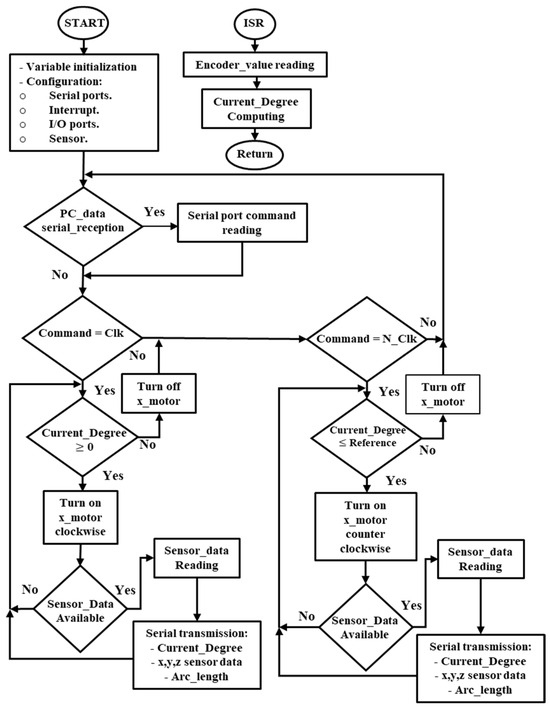
2. Materials and Methods
3. Results and Discussion
4. Conclusions
Author Contributions
Funding
Institutional Review Board Statement
Informed Consent Statement
Data Availability Statement
Acknowledgments
Conflicts of Interest
References
- Yuhua, D.; Datao, Y. Estimation of failure probability of oil and gas transmission pipelines by fuzzy fault tree analysis. J. Loss Prev. Process Ind. 2005, 18, 83–88. [Google Scholar] [CrossRef]
- Dziubiński, M.; Frątczak, M.; Markowski, A.S. Aspects of risk analysis associated with major failures of fuel pipelines. J. Loss Prev. Process Ind. 2006, 19, 399–408. [Google Scholar] [CrossRef]
- Restrepo, C.E.; Simonoff, J.S.; Zimmerman, R. Causes, cost consequences, and risk implications of accidents in US hazardous liquid pipeline infrastructure. Int. J. Crit. Infrastruct. Prot. 2009, 2, 38–50. [Google Scholar] [CrossRef]
- Vera, J.; Caballero, L.; Taboada, M. Reliability of Dye Penetrant Inspection Method to Detect Weld Discontinuities. Russ. J. Nondestruct. Test. 2024, 60, 85–95. [Google Scholar] [CrossRef]
- Fan, Z.; Bai, K.; Chen, C. Ultrasonic testing in the field of engineering joining. Int. J. Adv. Manuf. Technol. 2024, 132, 4135–4160. [Google Scholar] [CrossRef]
- Zhengyu, O.; Cheng, X.; Zandong, H.; Jisong, C.; Shihao, D. Nondestructive testing method for internal defects in ferromagnetic materials under weak bias magnetization. Measurement 2024, 226, 114173. [Google Scholar] [CrossRef]
- Olsen, A.A. Corrosion Monitoring and Non-destructive Testing. In Equipment Conditioning Monitoring and Techniques; Springer: Cham, Switzerland, 2024. [Google Scholar] [CrossRef]
- Gdoutos, E.; Konsta-Gdoutos, M. Nondestructive Testing (NDT). In Mechanical Testing of Materials; Solid Mechanics and Its Applications; Springer: Cham, Switzerland, 2024; Volume 275. [Google Scholar] [CrossRef]
- Nadzri, N.; Saari, M.M.; Zaini MA, H.P.; Aziz, Z.A. Detection of vertical and horizontal crack in steel structure using a circular eddy current testing probe. In Proceedings of the AIP Conference Proceedings, Pahang, Malaysia, 5–6 December 2022; Volume 2998, p. 060010. [Google Scholar] [CrossRef]
- Shen, Y.; Wang, Y.; Wu, B.; Li, P.; Han, Z.; Zhang, C.; Liu, X. A novel sensor based on the composite mechanism of magnetic flux leakage and magnetic field disturbance for comprehensive inspection of defects with varying angles and widths. NDT E Int. 2024, 145, 103131. [Google Scholar] [CrossRef]
- Hassan, O.S.; Rahman, M.S.; Mustapha, A.A.; Gaya, S.; Abou-Khousa, M.A.; Cantwell, W.J. Inspection of antennas embedded in smart composite structures using microwave NDT methods and X-ray computed tomography. Measurement 2024, 226, 114086. [Google Scholar] [CrossRef]
- Lu, Q.Y.; Wong, C.H. Applications of non-destructive testing techniques for post-process control of additively manufactured parts. Virtual Phys. Prototyp. 2017, 12, 301–321. [Google Scholar] [CrossRef]
- Khalili, P.; Cawley, P. The choice of ultrasonic inspection method for the detection of corrosion at inaccessible locations. NDT E Int. 2018, 99, 80–92. [Google Scholar] [CrossRef]
- Zhou, Y.L.; Quian, X.; Birnie, A.; Zhao, X.-L. A reference free ultrasonic phased array to identify surface cracks in welded steel pipes based on transmissibility. Intern. J. Press. Vessels Pip. 2018, 168, 66–78. [Google Scholar] [CrossRef]
- Li, X.; Wang, Y.; Wan, X.; Tang, B.; Qin, Y.; Xu, C. Physics-informed deep filtering of ultrasonic guided waves for incipient defect inspection of large-scale square tube structures. J. Sound Vib. 2023, 567, 118066. [Google Scholar] [CrossRef]
- Wang, G.; Tse, P.W.; Yuan, M. Automatic internal crack detection from a sequence of infrared images with a triple-threshold Canny edge detector. Meas. Sci. Technol. 2018, 29, 025403. [Google Scholar] [CrossRef]
- Manjunatha, M.; Selvakumar, A.A.; Godeswar, V.P.; Manimaran, R. A low cost underwater robot with grippers for visual inspection of external pipeline surface. Proc. Comp. Sci. 2018, 133, 108–115. [Google Scholar] [CrossRef]
- Kordonski, W.; Gorodkin, S.; Behlok, R. In-line monitoring of (MR) fluid properties. J. Magn. Magn. Mater. 2015, 382, 328–334. [Google Scholar] [CrossRef]
- Hajibagheri, H.R.; Heidari, A.; Amini, R. An experimental investigation of the nature of longitudinal cracks in oil and gas transmission pipelines. J. Alloys Comp. 2018, 741, 1121–1129. [Google Scholar] [CrossRef]
- Zhang, W.; Shi, Y.; Li, Y.; Luo, Q. A Study of Quantifying Thickness of Ferromagnetic Pipes Based on Remote Field Eddy Current Testing. Sensors 2018, 18, 2769. [Google Scholar] [CrossRef]
- Saffiudeen, M.F.; Syed, A.; Mohammed, F.T. Failure Analysis of Heat Exchanger Using Eddy Current Testing (ECT). J. Fail. Anal. Prev. 2023, 23, 1898–1906. [Google Scholar] [CrossRef]
- Zhang, S.; Li, H.; Zhao, C. Defect-depth-field algorithm for simulating magnetic flux leakage signals based on discrete magnetic dipole model. NDT E Intern. 2023, 139, 102939. [Google Scholar] [CrossRef]
- Liu, B.; Wu, Z.; Wang, P.; He, L.; Yang, L.; Lian, Z.; Liu, T. Quantization of magnetic flux leakage internal detection signals for composite defects of gas and oil pipelines. Energy Rep. 2023, 9, 5899–5914. [Google Scholar] [CrossRef]
- Feng, B.; Yang, Y.; Sun, Y.; Deng, Z. Magnetization time lag caused by Eddy currents and its influence on high-speed magnetic flux leakage testing. Res. Nondestruct. Eval. 2019, 30, 189–204. [Google Scholar] [CrossRef]
- Senck, S.; Scheerer, M.; Revol, V.; Plank, B.; Hannesschläger, C.; Gusenbauer, C.; Kastner, J. Microcrack characterization in loaded CFRP laminates using quantitative two- and three-dimensional X-ray dark-field imaging. Compos. Part A Appl. Sci. Manuf. 2018, 115, 206–214. [Google Scholar] [CrossRef]
- Shi, P.; Jin, K.; Zheng, X. A magnetomechanical model for the magnetic memory method. Intern. J. Mech. Sci. 2017, 124–125, 229–241. [Google Scholar] [CrossRef]
- Ankener, W.; Böttger, D.; Smaga, M.; Gabi, Y.; Strass, B.; Wolter, B.; Beck, T. Micromagnetic and Microstructural Characterization of Ferromagnetic Steels in Different Heat Treatment Conditions. Sensors 2022, 22, 4428. [Google Scholar] [CrossRef]
- Winkler, R.; Ciria, M.; Ahmad, M.; Plank, H.; Marcuello, C. A Review of the Current State of Magnetic Force Microscopy to Unravel the Magnetic Properties of Nanomaterials Applied in Biological Systems and Future Directions for Quantum Technologies. Nanomaterials 2023, 13, 2585. [Google Scholar] [CrossRef]
- Dubov, A.A. A study of metal properties using the method of magnetic memory. Met. Sci. Heat Treat. 1997, 39, 401–405. [Google Scholar] [CrossRef]
- Villegas-Saucillo, J.J.; Díaz-Carmona, J.J.; Escarola-Rosas, M.A.; Vázquez-Leal, H.; Martínez-Castillo, J.; Herrera-May, A.L. Measurements of the Magnetic Field Variations Related with the Size of V-Shaped Notches in Steel Pipes. Appl. Sci. 2021, 11, 3940. [Google Scholar] [CrossRef]
- Yao, K.; Deng, B.; Wang, Z.D. Numerical studies to signal characteristics with the metal magnetic memory-effect in plastically deformed samples. NDT E Int. 2012, 47, 7–17. [Google Scholar] [CrossRef]
- Shi, P.; Jin, K.; Zhang, P.; Xie, S.; Chen, Z.; Zheng, X. Quantitative inversion of stress and crack in ferromagnetic materials based on metal magnetic memory method. IEEE Trans. Magn. 2018, 54, 6202011. [Google Scholar] [CrossRef]
- Liu, B.; Ma, Z.; He, L.; Wang, D.; Zhang, H.; Ren, J. Quantitative study on the propagation characteristics of MMM signal for stress international detection of long distance oil and gas pipeline. NDT E Int. 2018, 100, 40–47. [Google Scholar] [CrossRef]
- Villegas-Saucillo, J.J.; Díaz-Carmona, J.J.; Cerón-Álvarez, C.A.; Juárez-Aguirre, R.; Domínguez-Nicolás, S.M.; López-Huerta, F.; Herrera-May, A.L. Measurement System of Metal Magnetic Memory Method Signals around Rectangular Defects of a Ferromagnetic Pipe. Appl. Sci. 2019, 9, 2695. [Google Scholar] [CrossRef]
- Dubov, A.; Kolokolniko, S. The metal magnetic memory method application for online monitoring of damage development in steel pipes and welded joints specimens. Weld. World 2013, 57, 123–136. [Google Scholar] [CrossRef]
- Dubov, A.; Dubov, A.; Kolokolnikov, S. Detection of local stress concentration zones in engineering products-the lacking link in the non-destructive testing system. Weld. World 2018, 62, 301–309. [Google Scholar] [CrossRef]
- Xu, K.; Qiu, X.; Tian, X. Theoretical investigation of metal magnetic memory testing technique for detection of magnetic flux leakage signals from buried defect. Nondestruct. Test. Eval. 2018, 33, 45–55. [Google Scholar] [CrossRef]
- Shi, P.; Jin, K.; Zheng, X. A general nonlinear magnetomechanical model for ferromagnetic materials under a constant weak magnetic field. J. Appl. Phys. 2016, 119, 145103. [Google Scholar] [CrossRef]
- Kolokolnikov, S.; Dubov, A.; Steklov, O. Assessment of welded joints stress-strain state inhomogeneity before and after post weld heat treatment based on the metal magnetic memory method. Weld. World 2016, 64, 665–672. [Google Scholar] [CrossRef]
- Li, Z.; Dixon, S.; Cawley, P.; Jarvis, R.; Nagy, P.B.; Cabeza, S. Experimental studies of the magneto-mechanical memory (MMM) technique using permanently installed magnetic sensor arrays. NDT E Int. 2017, 92, 136–148. [Google Scholar] [CrossRef]
- Yang, L.J.; Liu, B.; Chen, L.J.; Gao, S.W. The quantitative interpretation by measurement using the magnetic memory method (MMM)-based on density functional theory. NDT E Int. 2013, 55, 15–20. [Google Scholar] [CrossRef]
- Dubov, A.A. Development of a metal magnetic memory method. Chem. Petrol Eng. 2012, 47, 837–839. [Google Scholar] [CrossRef]
- Yao, K.; Wang, Z.D.; Deng, B.; Shen, K. Experimental research on metal magnetic memory method. Exp. Mech. 2012, 52, 305–314. [Google Scholar] [CrossRef]
- Dubov, A.; Kolokolnikov, S. Assessment of the material state of oil and gas pipelines based on the metal magnetic memory method. Weld. World 2012, 56, 11–19. [Google Scholar] [CrossRef]
- de Oca-Mora, N.J.M.; Woo-García, R.M.; Sánchez-Vidal, A.; Galván-Martínez, R.; Orozco-Cruz, R.; Carmona-Hernández, A.; Herrera-May, A.L.; Restrepo, J.; Algredo-Badillo, I.; López-Huerta, F. Simulation and Detection of Rectangular Magnetic Cracks in Metallic Plates. J. Nondestruct. Eval. 2023, 42, 19. [Google Scholar] [CrossRef]
- Edwards, C.; Palmer, S.B. The magnetic leakage field of suface-beaking cacks. J. Phys. D Appl. Phys. 1986, 19, 657. [Google Scholar] [CrossRef]
- Trevino, D.A.G.; Dutta, S.M.; Ghorbel, F.H.; Karkoub, M. An Improved Dipole Model of 3-D Magnetic Flux Leakage. IEEE Trans. Magn. 2016, 52, 6201707. [Google Scholar] [CrossRef]
- Zhang, H.; Qiu, J.; Xia, R.; Cheng, C.; Zhou, J.; Jiang, H.; Li, Y. Corrosion damage evaluation of loaded steel strand based on self-magnetic flux leakage. J. Magn. Magn. Mater. 2021, 549, 168998. [Google Scholar] [CrossRef]
- Pengpeng, S.; Xiaojing, Z. Magnetic charge model for 3D MMM signals. Nondestruct. Test. Eval. 2015, 31, 45–60. [Google Scholar] [CrossRef]
- A36/A36M-19; Standard Specification for Carbon Structural Steel. ASTM International: West Conshohocken, PA, USA, 2019.








| Defect Sample | Ht(x)_max (mT) | Ht(x)_mean (mT) | 
|---|---|---|
| S1 | 83.28 ± 0.354 | 43.49 ± 0.335 | 
| S2 | 91.3 ± 0.328 | 46.77 ± 0.265 | 
| S3 | 92.55 ± 0.243 | 56.66 ± 0.288 | 
| S4 | 86.12 ± 0.160 | 55.77 ± 0.237 | 
| S5 | 80.27 ± 0.207 | 57.42 ± 0.380 | 
| Defect Sample | Hn(x)_min (mT) | Hn(x)_max (mT) | Δn(x) (mm) | Hn(x)_mean (mT) | 
|---|---|---|---|---|
| S1 | 160.75 ± 0.596 | 217.15 ± 0.493 | 3.806 ± 0.242 | 183.72 ± 0.304 | 
| S2 | 194.2 ± 1.018 | 263.18 ± 0.564 | 3.526 ± 0.411 | 225.16 ± 0.448 | 
| S3 | 193.92 ± 0.728 | 260.67 ± 0.589 | 3.814 ± 0.885 | 223.16 ± 0.545 | 
| S4 | 188.55 ± 0.468 | 244.17 ± 0.516 | 2.115 ± 0.152 | 216.42 ± 0.127 | 
| S5 | 196.57 ± 0.398 | 237.15 ± 0.423 | 2.423 ± 0.128 | 220.15 ± 0.266 | 
| Disclaimer/Publisher’s Note: The statements, opinions and data contained in all publications are solely those of the individual author(s) and contributor(s) and not of MDPI and/or the editor(s). MDPI and/or the editor(s) disclaim responsibility for any injury to people or property resulting from any ideas, methods, instructions or products referred to in the content. | 
© 2024 by the authors. Licensee MDPI, Basel, Switzerland. This article is an open access article distributed under the terms and conditions of the Creative Commons Attribution (CC BY) license (https://creativecommons.org/licenses/by/4.0/).
Share and Cite
Villegas-Saucillo, J.J.; Diaz-Carmona, J.J.; Prado-Olivares, J.; López-Cornejo, M.S.; Elvira-Hernández, E.A.; Cerón-Álvarez, C.A.; Herrera-May, A.L. Inspection of Semi-Elliptical Defects in a Steel Pipe Using the Metal Magnetic Memory Method. Appl. Sci. 2024, 14, 5308. https://doi.org/10.3390/app14125308
Villegas-Saucillo JJ, Diaz-Carmona JJ, Prado-Olivares J, López-Cornejo MS, Elvira-Hernández EA, Cerón-Álvarez CA, Herrera-May AL. Inspection of Semi-Elliptical Defects in a Steel Pipe Using the Metal Magnetic Memory Method. Applied Sciences. 2024; 14(12):5308. https://doi.org/10.3390/app14125308
Chicago/Turabian StyleVillegas-Saucillo, J. Jesús, Jose Javier Diaz-Carmona, Juan Prado-Olivares, Monserrat Sofia López-Cornejo, Ernesto A. Elvira-Hernández, Carlos A. Cerón-Álvarez, and Agustín L. Herrera-May. 2024. "Inspection of Semi-Elliptical Defects in a Steel Pipe Using the Metal Magnetic Memory Method" Applied Sciences 14, no. 12: 5308. https://doi.org/10.3390/app14125308
APA StyleVillegas-Saucillo, J. J., Diaz-Carmona, J. J., Prado-Olivares, J., López-Cornejo, M. S., Elvira-Hernández, E. A., Cerón-Álvarez, C. A., & Herrera-May, A. L. (2024). Inspection of Semi-Elliptical Defects in a Steel Pipe Using the Metal Magnetic Memory Method. Applied Sciences, 14(12), 5308. https://doi.org/10.3390/app14125308
 
        



 
       