Research on Clustering-Based Fault Diagnosis during ROV Hovering Control
Abstract
1. Introduction
2. Faults and Methods
2.1. Thruster Faults

2.2. Thruster Degradation
2.3. DBSCAN
- (1)
- Quantitative model-based analysis often utilizes mathematical modeling techniques, such as Kalman filters for state estimation and regression analysis for parameter estimation. For instance, Sun et al. employed a Gaussian particle filter to estimate the failure model and motion state of the thruster of an autonomous underwater vehicle (AUV) to diagnose faults [40], and Zhang applied an Adaptive Kalman filter for the parameter estimation of a thruster [41];
- (2)
- Qualitative model-based analysis typically employs causal models such as fault trees or uses abstraction layers for FD. Hereau et al. defined a fault tree based on predetermined fault types for diagnosing faults in underwater thrusters [42];
- (3)
- Quantitative data-based analyses generally employ statistical methods, such as principal component analysis (PCA) and neural networks (NNs). For example, Choo et al. used PCA to diagnose faults, such as blade breakage and entanglement, in underwater thrusters [34], and Capocci et al. utilized a model-free pattern recognition neural network (PRNN) to detect and isolate external thruster faults in ROVs [12]. In the study by Zhao et al., an enhanced CNN was applied to detect defect patterns on the wafer surface by improving the traditional CNN and selectively restricting learning on important weights [43];
- (4)
- Qualitative data-based analyses use methods such as fuzzy logic, pattern recognition, and frequency analysis for FD. Tian et al. applied possibilistic fuzzy C-means (PFCM) to classify the types and degrees of faults that can occur in the underwater thrusters of an AUV [44].
- (1)
- Set an arbitrary point p and count the number of points within the radius of the given cluster that includes p;
- (2)
- If the number of points within this radius is at least MinPts, consider point p as a core point and group the points within the radius into a cluster;
- (3)
- If the number of points within the radius is less than MinPts, pass it;
- (4)
- Repeat steps 1 to 3 for all points. If a new point “p” becomes a core point and belongs to the existing cluster (with p as the core point), the two clusters are considered connected and are merged into one cluster;
- (5)
- After completing the clustering process for all points, any point that does not belong to any cluster is considered a noise point. Additionally, points that belong to a cluster but are not core points are called border points. Through iterative processing, adjacent core points form clusters and points not belonging to a cluster are identified as noise.
2.4. Hovering Control
3. Configuration of ROV
3.1. Hardware System
3.2. Control System
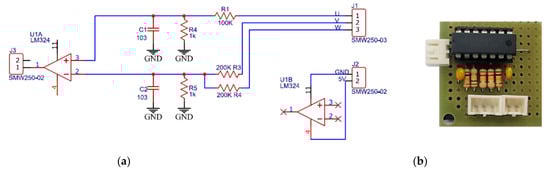
3.3. Back-EMF Measurement RPM Board
4. Performance Evaluation of FD
4.1. Water-Tank Test Results
4.2. Results of FD
5. Conclusions
Author Contributions
Funding
Institutional Review Board Statement
Informed Consent Statement
Data Availability Statement
Acknowledgments
Conflicts of Interest
References
- Christ, R.D.; Wernli, R.L. The ROV Manual: A User Guide for Observation-Class Remotely Operated Vehicles; Butterworth-Heinemann: Oxford, UK, 2014; Chapter 1; p. 1. [Google Scholar] [CrossRef]
- Jung, D.W.; Hong, S.M.; Lee, J.h.; Cho, H.J.; Choi, H.S.; Vu, M.T. A Study on Unmanned Surface Vehicle Combined with Remotely Operated Vehicle System. Proc. Eng. Technol. Innov. 2018, 9, 17–24. [Google Scholar]
- Nam, K.S.; Ryu, D.G.L.J.D.; Ha, K.N. The Basic Study of Underwater Robot Control for Over Actuated Systems. Proc. Eng. Technol. Innov. 2019, 12, 21–25. [Google Scholar]
- Huo, X.; Wang, X.; Ge, T. Impulse control method for hydraulic propulsion system used in 3500 m work-class ROV. Appl. Ocean Res. 2016, 60, 75–83. [Google Scholar] [CrossRef]
- Elvander, J.; Hawkes, G. ROVs and AUVs in support of marine renewable technologies. In Proceedings of the 2012 Oceans, Hampton Roads, VA, USA, 14–19 October 2012; pp. 1–6. [Google Scholar]
- Negahdaripour, S.; Firoozfam, P. An ROV Stereovision System for Ship-Hull Inspection. IEEE J. Ocean Eng. 2006, 31, 551–564. [Google Scholar] [CrossRef]
- Khojasteh, D.; Kamali, R. Design and dynamic study of a ROV with application to oil and gas industries of Persian Gulf. Ocean Eng. 2017, 136, 18–30. [Google Scholar] [CrossRef]
- Azis, F.A.; Aras, M.S.M.; Rashid, M.Z.A.; Othman, M.N.; Abdullah, S.S. Problem Identification for Underwater Remotely Operated Vehicle (ROV): A Case Study. Procedia Eng. 2012, 41, 554–560. [Google Scholar] [CrossRef]
- Schjølberg, I.; Gjersvik, T.B.; Transeth, A.A.; Utne, I.B. Next Generation Subsea Inspection, Maintenance and Repair Operations. IFAC-PapersOnLine 2016, 49, 434–439. [Google Scholar] [CrossRef]
- Nascimento, S.; Valdenegro-Toro, M. Modeling and Soft-fault Diagnosis of Underwater Thrusters with Recurrent Neural Networks. IFAC-PapersOnLine 2018, 51, 80–85. [Google Scholar] [CrossRef]
- De Souza, E.C.; Maruyama, N. Intelligent UUVs: Some issues on ROV dynamic positioning. IEEE Trans. Aerosp. Electron. Syst. 2007, 43, 214–226. [Google Scholar] [CrossRef]
- Capocci, R.; Omerdic, E.; Dooly, G.; Toal, D. Fault-Tolerant Control for ROVs Using Control Reallocation and Power Isolation. J. Mar. Sci. Eng. 2018, 6, 40. [Google Scholar] [CrossRef]
- Liu, F.; Ma, Z.; Mu, B.; Duan, C.; Chen, R.; Qin, Y.; Pu, H.; Luo, J. Review on fault-tolerant control of unmanned underwater vehicles. Ocean Eng. 2023, 285, 115471. [Google Scholar] [CrossRef]
- Isermann, R. Process fault detection based on modeling and estimation methods—A survey. Automatica 1984, 20, 387–404. [Google Scholar] [CrossRef]
- Liu, F.; Tang, H.; Qin, Y.; Duan, C.; Luo, J.; Pu, H. Review on fault diagnosis of unmanned underwater vehicles. Ocean Eng. 2022, 243, 110290. [Google Scholar] [CrossRef]
- Venkatasubramanian, V.; Rengaswamy, R.; Yin, K.; Kavuri, S.N. A review of process fault detection and diagnosis. Comput. Chem. Eng. 2003, 27, 293–311. [Google Scholar] [CrossRef]
- Peng, J. Autonomous Underwater Vehicles; Fault Diagnosis and Tolerance Control in Stable State, A survey. Int. Core J. Eng. 2020, 6, 146–157. [Google Scholar] [CrossRef]
- Raanan, B.Y.; Bellingham, J.; Zhang, Y.; Kemp, M.; Kieft, B.; Singh, H.; Girdhar, Y. Detection of unanticipated faults for autonomous underwater vehicles using online topic models. J. Field Robot. 2017, 35, 705–716. [Google Scholar] [CrossRef]
- Kemp, M. Underwater Thruster Fault Detection and Isolation. In Proceedings of the AIAA Scitech 2019 Forum, San Diego, CA, USA, 7–11 January 2019. [Google Scholar]
- Cho, H.; Choi, H.S.; Kim, H.J.; Nam, K.S.; Ryu, J.D.; Ha, K.N. Feature Selection for Unmanned Surface Vehicle Fault Diagnosis Research and Experimental Verification. J. Inst. Control. Robot. Syst. 2022, 28, 542–550. [Google Scholar] [CrossRef]
- Chen, Z.; Li, Y.F. Anomaly Detection Based on Enhanced DBScan Algorithm. Procedia Eng. 2011, 15, 178–182. [Google Scholar] [CrossRef]
- Dahiya, S. Using Clustering techniques and Classification Mechanisms for Fault Diagnosis. Int. J. Adv. Trends Comput. Sci. Eng. 2020, 9, 2138–2146. [Google Scholar] [CrossRef]
- Liu, Y.; Song, B.; Wang, L.; Gao, J.; Xu, R. Power Transformer Fault Diagnosis Based on Dissolved Gas Analysis by Correlation Coefficient-DBSCAN. Appl. Sci. 2020, 10, 4440. [Google Scholar] [CrossRef]
- Cheliotis, M.; Lazakis, I.; Cheliotis, A. Bayesian and machine learning-based fault detection and diagnostics for marine applications. Ships Offshore Struct. 2022, 17, 2686–2698. [Google Scholar] [CrossRef]
- Celik, M.; Dadaser-Celik, F.; Dokuz, A.S. Anomaly detection in temperature data using DBSCAN algorithm. In Proceedings of the 2011 International Symposium on Innovations in Intelligent Systems and Applications, Istanbul, Turkey, 15–18 June 2011; pp. 91–95. [Google Scholar]
- Tran Manh, T.; Juntae, K. The Anomaly Detection by Using DBSCAN Clustering with Multiple Parameters. In Proceedings of the 2011 International Conference on Information Science and Applications, Jeju, Republic of Korea, 26–29 April 2011; pp. 1–5. [Google Scholar]
- Li, D.; Zhang, Z.; Liu, P.; Wang, Z. DBSCAN-Based Thermal Runaway Diagnosis of Battery Systems for Electric Vehicles. Energies 2019, 12, 2977. [Google Scholar] [CrossRef]
- Tian, Y.; Zou, Q.; Han, J. Data-Driven Fault Diagnosis for Automotive PEMFC Systems Based on the Steady-State Identification. Energies 2021, 14, 1918. [Google Scholar] [CrossRef]
- Kim, M.-G.; Kang, H.; Lee, M.-J.; Cho, G.R.; Li, J.-H.; Yoon, T.-S.; Ju, J.; Kwak, H.-W. Study for Operation Method of Underwater Cable and Pipeline Burying ROV Trencher Using Barge and Its Application in Real Construction. J. Ocean. Eng. Technol. 2020, 34, 361–370. [Google Scholar] [CrossRef]
- Jin, S.; Kim, J.; Kim, J.; Seo, T. Six-Degree-of-Freedom Hovering Control of an Underwater Robotic Platform with Four Tilting Thrusters via Selective Switching Control. IEEE/ASME Trans. Mechatron. 2015, 20, 2370–2378. [Google Scholar] [CrossRef]
- Cardaillac, A.; Skjetne, R.; Ludvigsen, M. ROV-Based Autonomous Maneuvering for Ship Hull Inspection with Coverage Monitoring. J. Intell. Robot. Syst. Theory Appl. 2024, 110, 59. [Google Scholar] [CrossRef]
- Akmal, M.; Yusoff, M.; Arshad, M.R. Active Fault Tolerant Control of a Remotely Operated Vehicle Propulsion System. Procedia Eng. 2012, 41, 622–628. [Google Scholar] [CrossRef]
- Tsai, C.M.; Wang, C.S.; Chung, Y.J.; Sun, Y.D.; Perng, J.W. Multi-Sensor Fault Diagnosis of Underwater Thruster Propeller Based on Deep Learning. Sensors 2021, 21, 7187. [Google Scholar] [CrossRef]
- Choo, K.-B.; Cho, H.; Park, J.-H.; Huang, J.; Jung, D.; Lee, J.; Jeong, S.-K.; Yoon, J.; Choo, J.; Choi, H.-S. A Research on Fault Diagnosis of a USV Thruster Based on PCA and Entropy. Appl. Sci. 2023, 13, 3344. [Google Scholar] [CrossRef]
- Tibor, B.; Fedak, V.; Durovsky, F. Modeling and simulation of the BLDC motor in MATLAB GUI. In Proceedings of the 2011 IEEE International Symposium on Industrial Electronics, Gdansk, Poland, 27–30 June 2011; pp. 1403–1407. [Google Scholar] [CrossRef]
- Tang, H.; Zhao, Y.; Wang, Y.; Wang, Q.; Pan, J. Study on Thermal Aging Characteristics of Aviation Motor Winding. In Proceedings of the 2022 IEEE International Conference on High Voltage Engineering and Applications (ICHVE), Chongqing, China, 25–29 September 2022; pp. 1–4. [Google Scholar]
- Lam, J.; Chen, A.; Bennett, A.; Triantafyllou, M. Propeller Characterization Testing of a Blue Robotics T200 Thruster. In Proceedings of the OCEANS 2023—Limerick, Limerick, Ireland, 5–8 June 2023; pp. 1–8. [Google Scholar] [CrossRef]
- Cho, H.J.; Jeong, S.K.; Ji, D.H.; Tran, N.H.; Vu, M.T.; Choi, H.S. Study on Control System of Integrated Unmanned Surface Vehicle and Underwater Vehicle. Sensors 2020, 20, 2633. [Google Scholar] [CrossRef]
- Jin, H.-S.; Cho, H.; Jiafeng, H.; Lee, J.-H.; Kim, M.-J.; Jeong, S.-K.; Ji, D.-H.; Joo, K.; Jung, D.; Choi, H.-S. Hovering control of UUV through underwater object detection based on deep learning. Ocean Eng. 2022, 253, 111321. [Google Scholar] [CrossRef]
- Sun, Y.-s.; Ran, X.-r.; Li, Y.-m.; Zhang, G.-c.; Zhang, Y.-h. Thruster fault diagnosis method based on Gaussian particle filter for autonomous underwater vehicles. Int. J. Nav. Archit. Ocean Eng. 2016, 8, 243–251. [Google Scholar] [CrossRef]
- Zhang, Q. Adaptive Kalman filter for actuator fault diagnosis. Automatica 2018, 93, 333–342. [Google Scholar] [CrossRef]
- Hereau, A.; Godary-Dejean, K.; Guiochet, J.; Crestani, D. A Fault Tolerant Control Architecture Based on Fault Trees for an Underwater Robot Executing Transect Missions. In Proceedings of the 2021 IEEE International Conference on Robotics and Automation (ICRA), Xi’an, China, 30 May–5 June 2021; pp. 2127–2133. [Google Scholar] [CrossRef]
- Zhao, Z.; Wang, J.; Tao, Q.; Li, A.; Chen, Y. An Unknown Wafer Surface Defect Detection Approach Based on Incremental Learning for Reliability Analysis. Reliab. Eng. Syst. Saf. 2024, 244, 109966. [Google Scholar] [CrossRef]
- Tian, Q.; Wang, T.; Liu, B.; Ran, G. Thruster Fault Diagnostics and Fault Tolerant Control for Autonomous Underwater Vehicle with Ocean Currents. Machines 2022, 10, 582. [Google Scholar] [CrossRef]
- Schubert, E.; Sander, J.; Ester, M.; Kriegel, H.P.; Xu, X. DBSCAN Revisited, Revisited. ACM Trans. Database Syst. 2017, 42, 1–21. [Google Scholar] [CrossRef]
- Attar, A.; Bouchnaif, J.; Grari, K. Control of Brushless DC motors using sensorless Back-EMF integration method. Mater. Today Proc. 2021, 45, 7438–7443. [Google Scholar] [CrossRef]
- Ungurean, A.; Coroban-Schramel, V.; Boldea, I. Sensorless control of a BLDC PM motor based on I-f starting and back-EMF zero-crossing detection. In Proceedings of the 2010 12th International Conference on Optimization of Electrical and Electronic Equipment, Brasov, Romania, 20–22 May 2010; pp. 377–382. [Google Scholar]


















| Tachometer | Oscilloscope | |
|---|---|---|
| Measuring Range | 2–199.999 rpm | ~100 MHz |
| Sampling rate | 0.5 s | 2.0 GS/s |
| Accuracy | 3% (vertical) |
| Control Input | Back-EMF Board | Tachometer | Oscilloscope |
|---|---|---|---|
| 1900 | 4253 | 4237 | 4230 |
| 1800 | 3245 | 3239 | 3241 |
| 1700 | 2131 | 2130 | 2132 |
| 1600 | 1002 | 1000 | 998 |
| 1400 | 801 | 803 | 799 |
| 1300 | 1941 | 1933 | 1932 |
| 1200 | 3058 | 3049 | 3049 |
| 1100 | 4201 | 4179 | 4174 |
| Conditions | Battery Voltage (V) | Current (A) | RPM | Control Input |
|---|---|---|---|---|
| Normal | 22.9 | 0.6648 | 1766 | 1630 |
| One-blade breakage | 22.58 | 0.5371 | 1809 | 1635 |
| Two-blades breakage | 22.70 | 0.4294 | 1954 | 1638 |
| Rope | 22.78 | 2.1645 | 1802 | 1658 |
| Net | 22.99 | 2.7734 | 1708 | 1666 |
Disclaimer/Publisher’s Note: The statements, opinions and data contained in all publications are solely those of the individual author(s) and contributor(s) and not of MDPI and/or the editor(s). MDPI and/or the editor(s) disclaim responsibility for any injury to people or property resulting from any ideas, methods, instructions or products referred to in the content. |
© 2024 by the authors. Licensee MDPI, Basel, Switzerland. This article is an open access article distributed under the terms and conditions of the Creative Commons Attribution (CC BY) license (https://creativecommons.org/licenses/by/4.0/).
Share and Cite
Park, J.-H.; Cho, H.; Gil, S.-M.; Choo, K.-B.; Kim, M.; Huang, J.; Jung, D.; Yun, C.; Choi, H.-S. Research on Clustering-Based Fault Diagnosis during ROV Hovering Control. Appl. Sci. 2024, 14, 5235. https://doi.org/10.3390/app14125235
Park J-H, Cho H, Gil S-M, Choo K-B, Kim M, Huang J, Jung D, Yun C, Choi H-S. Research on Clustering-Based Fault Diagnosis during ROV Hovering Control. Applied Sciences. 2024; 14(12):5235. https://doi.org/10.3390/app14125235
Chicago/Turabian StylePark, Jung-Hyeun, Hyunjoon Cho, Sang-Min Gil, Ki-Beom Choo, Myungjun Kim, Jiafeng Huang, Dongwook Jung, ChiUng Yun, and Hyeung-Sik Choi. 2024. "Research on Clustering-Based Fault Diagnosis during ROV Hovering Control" Applied Sciences 14, no. 12: 5235. https://doi.org/10.3390/app14125235
APA StylePark, J.-H., Cho, H., Gil, S.-M., Choo, K.-B., Kim, M., Huang, J., Jung, D., Yun, C., & Choi, H.-S. (2024). Research on Clustering-Based Fault Diagnosis during ROV Hovering Control. Applied Sciences, 14(12), 5235. https://doi.org/10.3390/app14125235

