Abstract
Although the main purpose of conventional geographical positioning systems (GPSs) is to determine either the fastest path or the shortest distance to a destination, this function may not be enough for electric vehicles (EVs). This is simply because the fastest/shortest path may consume relatively higher energy when compared to other paths depending on the nature, speed limit, and topography of the road. This means that the driving range of the EV per charge decreases dramatically. This paper aims to develop a new algorithm and model dedicated for EV GPS which not only selects shortest/fastest routes, but also focuses on the most energy efficient route. This is achieved by considering many factors including aerodynamics, wind speed, topology of roads, with a clear objective of reducing the energy consumed from the battery. A MATLAB Simulink model is developed and validated with real-life case studies to ensure the results are realistic and accurate.
1. Introduction
In recent years, there has been a large growth in new electric vehicle models across various segments, from sedans to trucks, reflecting the mainstream acceptance of electric vehicles [1]. The future of electric vehicles appears promising, with advancements in affordability, range, and reliability expected to drive further adoption [2]. Governments worldwide are also incentivizing the transition to electric vehicles, further fueling their popularity [3]. With the continued decline in battery costs and improvements in charging infrastructure, electric vehicles are poised to eventually replace gasoline-powered vehicles, according to some experts [4]. Additionally, electric vehicles are becoming more economical to use as maintenance costs are significantly lower compared to fuel-based vehicles, and recharging costs are often a quarter of refueling costs in some countries [5].
Based on current EV growth and lessons from prior technological revolutions, researchers at RMI suggest a curve model which predicts that EV sales will expand at least four-fold by 2030, accounting for 62 percent to 86 percent of worldwide automobile sales [6]. EV sales may surpass internal combustion engine (ICE) sales as soon as 2026, as shown in Figure 1 [6]. The graph depicts the projected market share of electric vehicles (EVs) and internal combustion engine (ICE) vehicles over the years from 2015 to 2030. The red line until year 2022 represents the “EV-actuals”, which shows the historical market share of EVs, starting at a low percentage in 2015 and gradually increasing over time. The red line after year 2022 labeled “EV-faster” shows a forecasted faster adoption of EVs, reaching a higher market share by 2030 [7].
Figure 1.
Global EV and ICE market share forecasting as (%).
The green line until year 2022 represents the “ICE-actuals”, which shows the historical market share of ICE vehicles, starting at a high percentage in 2015 and steadily declining over time [6]. The green line after year 2022 labeled “ICE-faster” shows a forecasted faster decline in ICE vehicle market share [7]. The lighter green line labeled “ICE-fast” and the yellow line labeled “EV-fast” provide alternative forecasts, with ICE vehicles declining more rapidly and EVs gaining market share more quickly by 2030 [7].
However, there are still challenges regarding the range per charge and charging time of electric vehicles [8]. For instance, while using a fuel-based vehicle, refueling is quick and gasoline stations are widely available; therefore, the total trip time is mainly composed of road time, with refueling time being negligible [9]. In contrast, electric vehicles may require 3–6 h for charging, depending on the availability of charging points infrastructure and the remaining energy capacity in the battery of the vehicle, which significantly impacts the total trip time [8]. Figure 2 shows a full comparison between the total time spent on a journey using an EV vs. ICE, and shows the time spent in refueling/recharging.
Figure 2.
EV and ICE journey time plus refueling/recharging time comparison.
Moreover, the proposed algorithm has many advantages over some other algorithms such as considering all vehicle parameters when calculating the energy consumed. Additionally, wind speed and direction are taken into consideration. This requires few data as input to select the optimum route with minimal energy consumed. This energy conservation translates into monetary savings for the journey and ultimately extends the battery’s lifespan.
2. Literature Review
Numerous studies have been conducted in this field to determine the most efficient route, considering variables such as distance, traffic, road elevation, and vehicle energy consumption [10]. While route planning has traditionally relied on algorithms like Dijkstra [11], adapting them to suit the unique requirements of electric vehicles has proven challenging. The authors of [12] introduced a multi-objective optimization technique aimed at balancing energy usage and travel time in EV route planning. This approach seeks to optimize both time and energy efficiency simultaneously by identifying Pareto-optimal solutions.
Asghari and Al-e conducted a comprehensive review of the green vehicle routing problem, highlighting challenges such as limited battery range, charging infrastructure, and energy consumption. They also surveyed various optimization techniques employed in the literature, including exact algorithms, metaheuristics, and hybrid methods [13,14].
Castaneda et al. proposed an energy consumption optimization model for the electric vehicle routing problem with time windows. Their model considers both energy consumption and time windows simultaneously, emphasizing the importance of optimizing both objectives. They also provided a thorough review of optimization techniques utilized in the existing literature [14,15].
Also, as mentioned by Lu et al., advances in routing optimization with a hybrid BSO method tailored for 4PL challenges enhance search efficiency and solution accuracy by mimicking beetle foraging behavior. This technique is crucial for electric vehicle (EV) routing, addressing logistical issues, and improving operational efficiency [16]. Similarly, the same authors have explored a unique delivery strategy combining drones and riders, optimizing delivery with a framework that considers time frames, capacity limits, and energy usage, aligning with EV range maximization and sustainable practices [17]. Additionally, another study introduces an ACO method for energy-efficient EV path planning, factoring in road incline, traffic, and charging station placement, emphasizing adaptive algorithms to minimize energy use and improve EV routing accuracy [18].
Wu et al. [19] propose a comprehensive technique to EV charging scheduling. It addresses the use of time-of-use (TOU) pricing to optimize charging periods and reduce peak demand on the power system. The paper proposes methods which achieve a compromise between economic efficiency and grid stability using efficient algorithms. This research is relevant to our study because it emphasizes the need for optimizing numerous parameters that influence EV energy use, such as charging timings and patterns. Integrating these insights into route planning algorithms has the potential to improve the success of EV range maximizing tactics, particularly when external elements like aerodynamics and wind conditions are considered [19].
Similarly, Wu et al. investigate the complexity of scheduling EVs among several depots while keeping in mind power grid restrictions. This study examines the logistical obstacles of EV adoption, highlighting the importance of power grid features in the design process. The study’s focus on optimizing routes and timetables to guarantee effective energy consumption is consistent with our goal of increasing EV range. By combining multi-depot scheduling insights and grid interaction dynamics, our MATLAB Simulink model may be further modified to account for real-world restrictions, thereby boosting the accuracy and reliability of energy consumption estimates verified using real-life data [20].
Therefore, this study aims to address these challenges by examining the energy consumption of electric vehicles across different road topologies and evaluating the impact of various vehicle models, wind speed, and direction on energy consumption. The aim is to identify the most environmentally friendly route for specific vehicles by mathematically analyzing various factors and employing a MATLAB Simulink model. Additionally, the methodology will be validated using a real electric vehicle on roads to ensure the accuracy of our results.
This paper is organized as follows. in Section 2, the data present detailed information on how the conventional GPS applications work on suggesting routes. Then, the next section shows the mathematical model developed with the equations used to calculate the total energy consumption. After that comes the results carried out for the case studies to show how some factors, when they change, affect the range of the vehicle per charge, some of these factors include the car model, wind speed, and road inclinations. Moreover, a validation for the simulated results is carried out in real life, and then the discussion of these data is followed by the conclusion.
Most of the geographical positioning systems (GPSs), such as Google Maps which is the most used application, utilize distance between two locations as a criterion for selecting optimal routes [21]. Other factors considered include current traffic flow, speed restrictions, availability of alternative routes, and user preferences such as avoiding tolls or congested highways. Machine learning techniques are employed by Google Maps to enhance the accuracy of its routing algorithms, ensuring that proposed routes are regularly updated to reflect the latest traffic conditions and other variables [22].
When calculating routes between unique locations, Google Maps takes the following criteria into consideration:
- Shortest path: Google Maps frequently seeks the path that connects two places in the least period, but this is not always the greatest option because it does not account for considerations such as traffic.
- Fastest way: Google Maps may also attempt to find the shortest path between two places, even if it means taking a longer, less-traveled route.
- Least crowded path: Google Maps may prioritize the least congested way between two places, even if it requires a longer or more difficult route.
- Toll-free path: Google Maps may attempt to locate a route that avoids tolls, even if it means taking a longer route.
- EV-friendly path: Google Maps may search for an EV-friendly route, considering possibilities that pass by recharge stations.
Users have the option to set personal preferences, such as avoiding toll roads, which Google Maps will then take into account when generating the route [20]. Several factors will be considered based on the user’s selections and the prevailing traffic conditions.
The current issue lies in the fact that conventional GPSs fail to account for the recharging time discussed earlier. This means that they may suggest a route based solely on the shortest time or distance, disregarding the energy consumption involved. Conversely, there may be another route that proves more economical, minimizing the need for recharging [23].
3. Mathematical Modeling and Proposed Algorithm
To ensure precise prediction of vehicular energy consumption, a comprehensive examination of vehicular dynamics is imperative [24]. Electric vehicles (EVs) possess various dynamic parameters categorized into longitudinal, lateral, and vertical dynamics [25]. Understanding the influence of distinct driving resistances on EV performance is crucial [26]. This study focuses specifically on the impact of driving resistance, a facet of lateral dynamic parameters, on vehicular performance.
Figure 3a,b illustrate the longitudinal motion and resistances of a vehicle on level ground and on an inclined road, respectively [26,27]. The driving force, situated at the drive axle, is the aggregate of the vehicle’s propelling force and the resistances impeding its motion. Primary resistances include aerodynamic drag and rolling resistance. Aerodynamic drag is contingent upon factors such as air density, frontal area, drag coefficient, vehicle velocity, and wind velocity. Rolling resistance, on the other hand, is influenced by the vehicle’s mass, velocity, and tire pressure [26,27].
Figure 3.
(a) Longitudinal motion and resistances of the vehicle on a flat terrain. (b) Longitudinal motion and resistances of the vehicle on an inclined road (θ is the gradient under consideration).
Traction power fluctuates with various factors, including road type (as the coefficient of rolling resistance varies), driving style (acceleration pattern), aerodynamic drag, and road gradient [28]. Auxiliary power encompasses components such as power steering, lighting, audio systems, air conditioning, suspension type, tire slippage, and other installed features [29].
The energy consumption model is primarily built on traction forces, auxiliary power needed, power train efficiency, auxiliary power efficiency, and brake requirements [30].
As shown in the figure below, the total power consumed can be divided into the following five main forces:
- Resistive Force
- Grade Load
- Inertial Load
- Brake Recuperation
- Auxiliary Loads
The resistive force (Fres) is the force needed to overcome the wind speed according to the aerodynamics of the vehicle, and includes the rolling resistance coefficient and the vicious friction coefficient of the tires [26]. These forces can be expressed as follows:
where ‘A’ is the rolling resistance coefficient, ‘B’ is the viscous friction coefficient, ‘C’ is the drag coefficient of the vehicle, and ‘V’ is the relative vehicle speed in m/s [26].
The second force is the grade force which changes according to the road topology, and this can be calculated as follows:
where ‘m’ is the vehicle mass in kg, ‘g’ is the gravitational force, and ‘’ is the inclination of the road in radian [31].
As for the third force, which is inertial load, it is derived from Newton’s First Law of Motion, which stipulates that an item in motion will maintain its velocity unless acted upon by an external force [32]. Therefore, every attempt to modify the motion of a body needs overcoming its inertia, which results in the application of an inertial load, and it can be expressed as follows:
where ‘a’ is the vehicle acceleration in m/s2 [32].
The next one is brake recuperation which is the only force that affects the total force positively on the vehicle. It works when the vehicle is decelerating or braking, and it saves energy from this braking and recharges the battery with this energy, which is why all other forces are added to the total forces while this one is subtracted, and can be expressed as follows:
here there are two types of efficiencies taken into consideration: ‘’ ranges theoretically from 0 to 1 and represents the amount of energy regenerated from braking when powering the wheels the value becomes zero, and for idling or braking the value sometimes reaches about 80%. This value differs according to the vehicle used and regenerative system inside the vehicle. While represents the energy losses from the battery to the wheel as a coefficient which ranges theoretically from 0 to 1 and includes the battery efficiency, power electronic converter, and motor efficiency [33,34].
The last part is the power consumed by the auxiliary loads from lights, horn, air conditioner, and radios, for example, [34]. Therefore, the total power consumed by the vehicle can be finally represented as follows:
where ‘’ is the efficiency of the dc-to-dc converter used in the vehicle to supply the auxiliary loads [35].
As for the energy consumed per kilometer and the average range that the vehicle can cover, this can be calculated as follows:
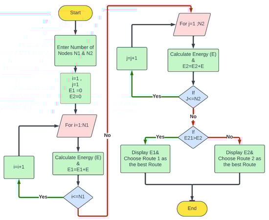
To calculate the total energy for different routes, this process can be carried out by following the flowchart in Figure 4. The flowchart appears to outline a process for calculating and comparing the total energy consumed in different routes to select the optimum route for a specific EV model. The flowchart follows a step-by-step approach:
Figure 4.
Flowchart for comparing two suggested routes and their energy calculation method.
- Start: This initial node marks the beginning of the flowchart.
- Divide routes into nodes: This step involves dividing the suggested routes into multiple nodes. Each node represents a specific point or location along the route. For instance, a road of 10 km can be divided by 10 nodes. Also, as the number of nodes increases, the results become more accurate.
- Calculate the energy consumed in a specified distance for each node: Once the routes are divided into nodes, this step calculates the energy consumed at each node for the specified distance. It likely involves considering factors such as the terrain, speed, and efficiency of the EV model.
- Repeat for the second node until the destination is reached: This step suggests that the process of calculating energy consumption is repeated for each subsequent node until the destination is reached. This allows for a comprehensive assessment of energy usage throughout the entire route.
- Accumulate the energy dissipated for Route 1: At this point, the energy dissipated or consumed at each node is accumulated to determine the total energy consumed for Route 1. This step provides a measure of the energy usage for the entire route.
- Repeat the process for alternative routes: The flowchart indicates that the previous steps are then repeated for alternative routes. This allows for a comparison of the energy consumed on each route.
- Select the optimum route for the selected EV model: Finally, after calculating and comparing the energy consumption of different routes, the flowchart concludes by selecting the optimum route for the selected EV model. The selection is likely based on the route that consumes the least amount of power or offers the best energy efficiency.
Overall, the flowchart provides a systematic approach to evaluating and comparing the consumption of different routes to determine the most energy-efficient option for a particular EV model [36].
4. Results
In this section, the results were carried out using a MATLAB Simulink model from MathWorks for a complete simulation of an electric vehicle on a specific route and the outputs are represented as curves [37].
As shown in Figure 5, this model primarily includes six blocks, each representing a component of the vehicle model. The first block, named the Driving Cycle, represents the relationship between time and speed for the vehicle during the selected journey, with Figure 6 offering an example of a utilized driving cycle. The subsequent block, named Environment, is tasked with adjusting any necessary alterations for the chosen route, variables such as outside temperature, pressure, wind speed, wind direction, and changes in vehicle inclination throughout the journeys can be adjusted through this block.
Figure 5.
MATLAB Simulink model interface [37].
Figure 6.
The FTP75 Driving Cycle (speed vs. time) used for Scenario 1.
Additionally, there exists a block named Longitudinal Driver, housing relevant data for the driver. The subsequent two blocks, denoted as Controller and Passenger Car, are designed to represent every aspect of the vehicle, from regenerative braking and motor power to battery size, wheels, and differential. To facilitate the monitoring of results and energy consumption, a block titled Visualization is designed to generate a list of curves, providing insights into the state of charge (SOC%) of the battery, motor torque, and current throughout the selected journey.
There will be four case studies represented with their results. The first case will compare different aerodynamics of vehicles, the second will explore the impact of wind speed and direction on consumption, and the third case will assess disparities in road topologies and how inclination affects battery consumption. The last case is a validation for the model used in other cases, but in real life, it will compare between simulation results and real data. The figure below shows the MATLAB Simulink EV complete model used in testing and executing the results.
4.1. Simulation Case Studies
4.1.1. Case 1: Impact of Aerodynamics and Weight on kwh Consumption
In this case, two scenarios will be presented to show the influence of aerodynamics, frontal area of the vehicle, drag coefficient, and weight on the energy consumption of EVs per charge. The first scenario contains a comparative analysis of the energy consumed by seven distinct electric vehicle models mentioned in Table 1, each characterized by varying aerodynamics at the same road to calculate the total energy consumed which can simultaneously affect the total time of the trip.
Table 1.
The data used to compare different vehicle models in Case 1.
In the first scenario, all vehicles adhere to a driving cycle wherein the maximum speed reached was approximately 90 km/h, and at some point, the vehicles stop due to high traffic. This can be visually depicted in Figure 6. Given the relatively moderate velocities employed in this scenario, the influence of aerodynamics remains marginal. To explore the impact of aerodynamics more comprehensively, Scenario 2 was initiated. Consequently, the outcomes and energy consumption delineated in Scenario 1 predominantly hinge on the vehicle’s weight rather than its aerodynamic properties. As depicted in Table 2 and Figure 7a, it is evident that vehicles with the lightest weight exhibit minimal energy consumption, while those with the heaviest weight demonstrate the highest consumption.
Table 2.
SOC% and DOD% of different vehicles used in Scenario 1.
Figure 7.
(a) SOC% for Scenario 1 using different vehicle models. (b) Driving Cycle used in Scenario 2 for a constant 120 km/h velocity.
In the context of the second scenario, the velocity remains consistently set throughout the entirety of the 68-km journey, with the vehicle maintaining a speed of 120 km/h as shown in Figure 7b. Moreover, the duration of the journey is standardized across both scenarios within Case 2, where the temporal span remains constant at 2040 s.
From the findings and Table 3, it becomes evident that aerodynamics significantly impacts energy consumption, with vehicle velocity emerging as the primary determinant due to the quadratic relationship expounded earlier in Equation (1). Notably, the energy expended during extended distances and at fixed speeds undergoes exponential variation, as corroborated by the results.
Table 3.
SOC% and DOD% of different vehicles used in Scenario 2 at 120 km/h fixed speed.
4.1.2. Case 2: Impact of Wind Speed on kwh Consumption
In this case, a comparison will be carried out to study the effect of wind speed and direction on the same vehicle and same road. Three scenarios will be executed to figure out the effect of wind, the first one involves the vehicle navigating the road under calm wind conditions, with a wind speed of 0 m/s. Subsequently, the second scenario replicates the same vehicle and road conditions but introduces a headwind of 10 m/s, opposing the vehicle’s direction of motion. Finally, the third scenario features a wind speed of 10 m/s aligned with the vehicle’s direction of travel.
As shown below, the accompanying figure illustrates the vehicle’s driving cycle, characterized by a constant speed of 25 m/s (approximately 90 km/h) which is maintained for a duration of 2040 s (34 min), resulting in the coverage of 51 km as shown in Figure 8. It is important to note that these results are derived under a fixed road inclination of 0 degrees, a parameter consistent across all scenarios. This graph will be the same in each of the three following scenarios, so that the only changed variable in Case 2 is the wind speed and its direction.
Figure 8.
Driving Cycle used in Case 2.
As for the first scenario, Figure 9 illustrates that the green line represents the energy consumption or state of charge (SOC%) achieved by the vehicle after covering 51 km at a constant speed. It reveals that the SOC presently stands at 75%, indicating that 25% of the battery’s energy has been depleted. Given that the vehicle model used is the Volkswagen ID3 Pure model, equipped with a battery capacity of 45 kWh, this means that the energy consumption amounts to approximately 11.25 kWh.
Figure 9.
SOC (%) difference for three scenarios in Case 2 at different wind speeds and directions.
Also, from the same figure, the blue line pertains to Scenario 2, featuring the same vehicle model, fixed speed, and distance covered. However, in this instance, the wind speed registers at 10 m/s, opposing the vehicle’s motion. Notably, the state of charge (SOC) of the vehicle stands at 65%, signifying a 10% increase in energy consumption compared to Scenario 1, totaling 15.75 kWh consumed, with 4.5 kWh extra energy consumed only due to wind speed and direction. This incremental loss underscores the pivotal role of wind direction, a crucial consideration when selecting the optimum route for electric vehicles.
As for the red line in Figure 9, the positive effect of wind speed on the energy consumption is shown as the SOC when the wind direction aligned with the vehicle motion reached 82%, which means that the wind reduced the energy consumed by about 7% when comparing it to Scenario 1. Therefore, the energy consumed in this scenario is 8.1 kwh. A comparison between Scenarios 2 and 3 reveals that about 7.65 kwh was saved from the battery, which is about 48.5% from the energy consumed in Scenario 1.
4.1.3. Case 3: Impact of Elevation on kwh Consumption
In this case, a comparative analysis of two routes leading to the same destination with identical vehicle models is used. This investigation aims to facilitate the selection of the most optimal and cost-effective route, considering variations in topology and elevation along different paths. The chosen location for assessment lies along the road to Hurghada, Egypt, as illustrated in Figure 10. Google Maps suggests a route that offers a 4-min time advantage over the alternative route, with comprehensive data provided in Table 4. In this case, the main factor that will cause a very large difference in consumption is the difference in topologies as shown in Figure 11 [46].
Figure 10.
The routes suggested by Google Maps with distance and time.
Table 4.
Data of two suggested routes by Google Maps.
Figure 11.
Different topologies of routes in Case 3 [46].
From Table 4, it became apparent that the suggested route is less than the other by 4 min. However, a deeper analysis of energy consumption between the two routes reveals pertinent insights, given that Route 1 has a speed limit of 120 km/h [47], while Route 2 imposes a lower limit of 80 km/h [48]. Moreover, in this evaluation, the influence of wind is disregarded, as its effect remains consistent across both routes according to the Windy Mobile app [49]. The accompanying graph depicts the vehicle’s speed profile for Route 1 over time until it reaches its destination, as shown in Figure 12a.
Figure 12.
(a) Route 1 Driving Cycle for ID3 Volkswagen. (b) SOC% for the energy consumed in Route 1.
Figure 12b provides insight into the state of charge (SOC) upon arrival at the destination. From the graph, the data shown provide that the energy consumed by the vehicle is about 48% from the battery as the SOC is 52%. This means that the remaining battery capacity level following this trip is 23.4 kwh.
For Route 2, Figure 13a shows the velocity vs. time. Although it took more time to reach the destination, but in terms of energy consumed if Route 2 was chosen the energy consumed is about 28% of the battery capacity, which can be considered as 12.6 kwh as shown in Figure 13b.
Figure 13.
(a) Route 2 Driving Cycle for ID3 Volkswagen. (b) SOC% for the energy consumed in Route 2.
When comparing both routes, if Route 1 was chosen, then 4 min will be saved from the traveling time. But if Route 2 was chosen as shown in Figure 10, this will save about 46% of the energy consumed in Route 1 or it can be described as 10.8 kwh saved from the battery capacity. Moreover, if the total duration of the journey was calculated for both routes, the result will show that the time saved can be up to 1 h and a half from the total journey time if Route 2 was chosen as shown in Table 5.
Table 5.
Summary of data for two routes with total time for the journey.
Also, if the time for charging is calculated using a 40 kW DC charger, this can alter the charging time to 35 min for Route 1 and 19 min for Route 2. This means that the ratio between both routes is double the time needed when selecting Route 1 as your first option.
4.2. Real-Life Experment
Case 4: Real-Life Validation for Results
In this case, a validation of the MATLAB Simulink model is carried out in real life using two different Volkswagen models. The first one is Volkswagen ID3 Pure, while the second one is Volkswagen E-Lavida to compare between the results taken from the built model to the real energy consumed in a real trip. The selected journey was from the Arab Academy of Science and Technology in Smart Village, Egypt until MSA University in 6th of October City. Google Maps suggested three routes. The main suggested route by Google Maps was taken as the real test, as shown in Figure 14, which is the distance and time of the journey on Google Maps. The total distance covered will be 24.3 km in 30 min.
Figure 14.
Google Maps suggestion for Case 4.
The driving cycle of the selected trip is shown in Figure 15a and the inclination of the road is represented in Figure 15b. This shows that the starting point elevation is 72 m above sea level while the ending point elevation is 207 m, and these inclinations can easily alter the energy consumed by the vehicle on the selected route. Also, the results of the simulation are carried out for the two vehicle models.
Figure 15.
(a) Driving Cycle for Case 4. (b) Inclinations in the route selected for Case 4 [46].
As shown in the results of this simulation in Figure 16a, the SOC% decreased from 100% to 92% approximately, which means that the energy consumed in this journey is 3.55 kWh for the ID3 vehicle while 2.88 kWh for E-Lavida as shown in Figure 16b. Now, it is time to validate these data and the results in real life. The results and a full comparison between energy consumption are shown in Table 6. From the data plotted, a deduction can be made wherein for the ID3 there is a difference in the energy consumed by the model and in real life about 1.4%, which is somehow a reasonable value. As for the E-Lavida, the difference is approximately about 4.1%.

Figure 16.
(a) SOC% for the energy consumed in Route 1 by Volkswagen ID3. (b) SOC% for the energy consumed in Route 1 by Volkswagen E-Lavida.
Table 6.
Comparison between real and simulated results.
In Figure 17a,b, the energy consumed for the Volkswagen E-Lavida is shown as follows: In (a), the percentage was at 100% before the journey began, then at (b), the percentage dropped to 90% which means that energy consumed is about 3 kwh as shown in Table 6. While Figure 18a,b shows the percentage difference between the start and the end of the journey for the Volkswagen ID3 and how the battery dropped from 100% to 92%. Also, in Figure 18c, it is shown that the distance covered and time are the same as in the simulation and the same as Google Maps suggested, knowing that this trip started at 4:08 p.m. on 30 April 2024. Furthermore, the figure shows the energy consumption as 14.8 kWh/100 km, which means that the energy consumed throughout this journey is 3.6 kWh as mentioned earlier.
Figure 17.
(a) Battery SOC equals 1 at the start of the journey by E-Lavida. (b) Battery SOC decreased to 0.9 at the end of the journey.
Figure 18.
(a) Battery SOC equals 100% at the start of the journey by ID3. (b) Battery SOC decreased to 92% at the end of the journey. (c) Some real data from the vehicle.
5. Discussion
As discussed, numerous factors identified in the results can impact the range of motion for electric vehicles and may deplete the battery capacity. Some of these factors are overlooked by conventional geographical positioning systems (GPSs), which prioritize routes based solely on time or distance, disregarding energy considerations. Each case presented in the Section 4 features a graph depicting the state of charge (SOC%).
In Case 1, research findings and resultant data demonstrate that variables such as aerodynamics, drag coefficient, frontal area, and vehicle velocity can exert a significant influence on total energy consumption. Disparities exceeding 60% between two vehicles were observed.
Moving to Case 2, the outcomes revealed that wind speed and direction could conserve approximately 49% of the battery’s capacity during a short journey spanning approximately 50 km. Considering a longer distance, the risk of depleting the entire battery capacity escalates, emphasizing the crucial role of wind speed; therefore, at this situation wind speed can rescue the situation if it was in the same direction of motion.
Regarding the third case, findings indicate that road topology can substantially impact range prediction and energy consumption. Opting for a road with fewer inclines can result in savings of about 46% compared to the aforementioned scenario. Additionally, in windy locations, energy consumption may experience exponential growth.
Lastly, the final case involved the validation of the MATLAB Simulink model, ensuring its alignment with real-life experiences with minimal tolerance. Knowing that the first two cases were at 0 degrees of road inclination, while in the other two cases, inclination and road topologies were taken into consideration in the calculation.
All the listed and studied data discussed above can be easily incorporated in a commercial mobile application that includes predefined data about all EV models, with a large database about each vehicle from the frontal area to the weight and drag coefficient. All the data needed from the user in this mobile application pertains to the used vehicle model and the number of passengers inside the vehicle, as this will affect the total weight which simultaneously affects the energy consumption. Finally, the starting point and the destination reached need to be defined. The output will be the best or more economical and energy efficient route. Also, the approximate calculation of data for energy consumed for the specified destination considers the speed limits of the routes.
6. Conclusions
In conclusion, the primary objective of this paper was to develop a comprehensive mathematical model for power and energy consumption in electric vehicles (EVs), alongside creating a dependable algorithm using the MATLAB Simulink model to ascertain the state of charge (SOC%) of the battery for any vehicle. Additionally, the aim was to conduct comparisons between different routes to determine the most economical or optimal path for EVs with minimum energy consumption. These models incorporate various factors, including those intrinsic to the vehicle model such as aerodynamics and drag coefficient, as well as external variables like wind speed and direction, and road inclination. In addition to simulation, real-world experiments were conducted, and validated the accuracy of data derived from the model. All these factors will help in saving money if taken into consideration and the lifetime of the wheels and battery will increase when choosing the optimum route for the EV.
Author Contributions
Conceptualization, M.A., H.Y.D. and M.M.H.; methodology, M.A. and K.A.; software, K.A. and M.M.H.; validation, K.A., M.A. and H.Y.D.; formal analysis, K.A., M.A. and M.M.H.; investigation, K.A. and M.M.H.; resources, M.A., H.Y.D. and M.M.H.; writing—original draft preparation, K.A., M.A., H.Y.D. and M.M.H.; writing—review and editing, M.A. and H.Y.D.; supervision, M.A., H.Y.D. and M.M.H. All authors have read and agreed to the published version of the manuscript.
Funding
This research didn’t receive any external funding.
Institutional Review Board Statement
Not applicable.
Informed Consent Statement
Not applicable.
Data Availability Statement
The data that support the findings of this study are available from the corresponding author upon reasonable request.
Conflicts of Interest
The authors declare no conflicts of interest.
References
- International Energy Agency (IEA). Global EV Outlook 2021: Accelerating the Transformation of the Global Electric Vehicle Fleet; IEA: Paris, France, 2021. [Google Scholar]
- Naam, R. The Clean Energy Revolution: Fighting Climate Change with Innovation; Stanford University Press: Stanford, CA, USA, 2018. [Google Scholar]
- International Council on Clean Transportation (ICCT). Policy Update: Electric Vehicle Incentives; ICCT: Washington, DC, USA, 2022. [Google Scholar]
- BloombergNEF (BNEF). BNEF Electric Vehicle Outlook 2022; BloombergNEF: New York, NY, USA, 2022. [Google Scholar]
- Union of Concerned Scientists (UCS). Cleaner Cars from Cradle to Grave: How Electric Cars Beat Gasoline Cars in Lifetime Global Warming Emissions; UCS: Cambridge, MA, USA, 2015. [Google Scholar]
- Jay, D.; Swarup, K.S. A comprehensive survey on reactive power ancillary service markets. Renew. Sustain. Energy Rev. 2021, 144, 110967. [Google Scholar]
- Solomon, M. The EV Revolution in Five Charts and Not Too Many Numbers. RMI. Available online: https://rmi.org/the-ev-revolution-in-five-charts-and-not-too-many-numbers/ (accessed on 25 April 2024).
- Ertugrul, K.; Tufekci, E.; Guney, Y.; Ozcan, E. Electric Vehicle Routing Problem with Time Windows: Formulations, Properties, and Algorithms. IEEE Trans. Intell. Transp. Syst. 2019, 20, 2690–2706. [Google Scholar]
- Liu, H.; Li, Z.; Wang, X.; Guo, J. Green Routing for Electric Vehicles with User Preferences: Formulation, Algorithms, and Simulation Results. IEEE Trans. Intell. Transp. Syst. 2017, 18, 2449–2461. [Google Scholar]
- Zhong, Z.; Gao, J.; Liu, S.; Wang, Y. Electric Vehicle Routing Problem with Recharging Stations. IEEE Trans. Autom. Sci. Eng. 2017, 14, 1352–1366. [Google Scholar]
- Javaid, M.A. Understanding Dijkstra Algorithm. Soc. Sci. Res. Netw. 2013. [Google Scholar] [CrossRef]
- Zhang, Q.; Liu, B.; Chen, H.; Wang, J. Multi-objective Optimization of Electric Vehicle Routing Problem with Time-varying Traffic Congestion. IEEE Access 2017, 5, 19414–19429. [Google Scholar]
- Asghari, A.; Al-e, A.H. A Comprehensive Review on the Green Vehicle Routing Problem: Challenges and Trends. IEEE Access 2021, 9, 20615–20633. [Google Scholar]
- Castaneda, L.; Munoz, L.; Gonzalez, L.; Garcia, M. A Review on Optimization Techniques for Electric Vehicle Routing Problem. IEEE Trans. Ind. Inform. 2020, 16, 2714–2722. [Google Scholar]
- Mao, M.; Chen, S.; Li, X.; Xu, J. A Machine Learning Based Electric Vehicle Route Planning Method for Energy Efficiency. IEEE Trans. Veh. Technol. 2020, 69, 14545–14557. [Google Scholar]
- Lu, F.; Jiang, R.; Bi, H.; Gao, Z. Order Distribution and Routing Optimization for Takeout Delivery under Drone–Rider Joint Delivery Mode. J. Theor. Appl. Electron. Commer. Res. 2024, 19, 774–796. [Google Scholar] [CrossRef]
- Lu, F.; Chen, W.; Feng, W.; Bi, H. 4PL Routing Problem Using Hybrid Beetle Swarm Optimization. Soft Comput. 2023, 27, 17011–17024. [Google Scholar] [CrossRef]
- Zhang, H.; Li, X.; Liu, H.; Ma, W.; Tian, H. Energy-efficient Path Planning for Electric Vehicles Using Ant Colony Optimization. Energies 2023, 16, 1234–1256. [Google Scholar]
- Wu, W.; Lin, Y.; Liu, R.; Li, Y.; Zhang, Y.; Ma, C. Online EV Charge Scheduling Based on Time-of-Use Pricing and Peak Load Minimization: Properties and Efficient Algorithms. IEEE Trans. Intell. Transp. Syst. 2022, 23, 572–586. [Google Scholar] [CrossRef]
- Wu, W.; Lin, Y.; Liu, R.; Jin, R. The Multi-Depot Electric Vehicle Scheduling Problem with Power Grid Characteristics. Transp. Res. Part B 2022, 155, 322–347. [Google Scholar] [CrossRef]
- 20 Best Free GPS Navigation Apps & Traffic Apps for 2023|Android & IOS. SIXT Rent a Car Magazine, 24 February 2023. Available online: https://www.sixt.com/magazine/tips/top-free-navigation-apps (accessed on 26 April 2024).
- Kang, S.; Lee, J.; Park, H.; Kim, D. An Integrated Model for Electric Vehicle Route Planning Considering Charging Station Availability and Energy Consumption. IEEE Trans. Intell. Transp. Syst. 2020, 21, 3802–3816. [Google Scholar]
- Rizzoni, G. Principles and Applications of Electrical Engineering; McGraw-Hill Education: New York, NY, USA, 2020. [Google Scholar]
- Milliken, J.G.; Milliken, D.L. Race Car Vehicle Dynamics; SAE International: Warrendale, PA, USA, 1995. [Google Scholar]
- Guzzella, L.; Sciarretta, A. Vehicle Propulsion Systems: Introduction to Modeling and Optimization; Springer Science & Business Media: Berlin/Heidelberg, Germany, 2007. [Google Scholar]
- Bosch, R. Automotive Handbook; Springer Science & Business Media: Berlin/Heidelberg, Germany, 2013. [Google Scholar]
- Crolla, D. Advanced Vehicle Technology; Routledge: London, UK, 2012. [Google Scholar]
- Rajamani, S. Vehicle Dynamics and Control; Springer Science & Business Media: Berlin/Heidelberg, Germany, 2012. [Google Scholar]
- Weiss, G.P.; Kain, R.D. Electric Vehicle Power Management: Integrating Autonomous and Plug-In Hybrid Vehicles; CRC Press: Boca Raton, FL, USA, 2013. [Google Scholar]
- Miller, J.M. Energy Efficiency of Automotive Powertrains; Butterworth-Heinemann: Oxford, UK, 2016. [Google Scholar]
- Rakha, H.; Kamalanathsharma, R.; Ahn, K. A Model to Predict Real-World Energy Consumption of Conventional, Hybrid Electric, and Plug-In Hybrid Electric Light-Duty Vehicles. SAE Int. J. Engines 2015, 8, 2425–2446. [Google Scholar]
- Nijmeijer, A.; Backx, T.; Ruitenberg, R.; Hoekstra, J. Energy Optimization in Hybrid Electric Vehicles by Predictive Route Information. IEEE Trans. Intell. Transp. Syst. 2016, 17, 2198–2209. [Google Scholar]
- Verbrugge, S.; De Schutter, B.; Hellendoorn, J. Energy Optimal Route Planning for Electric Vehicles Using Traffic Prediction and Stochastic Dynamic Programming. IEEE Trans. Intell. Transp. Syst. 2017, 18, 916–925. [Google Scholar]
- Kropiwnicki, J.; Gawłas, T. Estimation of the Regenerative Braking Process Efficiency in Electric Vehicles. Acta Mech. Autom. 2023, 17, 303–310. [Google Scholar] [CrossRef]
- Obradović, M.; Tošić, V.; Marić, M.; Vukadinović, K. Vehicle Routing and Scheduling Problem with Energy Consumption and Time-Dependent Travel Times. Eur. J. Oper. Res. 2018, 269, 909–920. [Google Scholar]
- Pruckner, M.; Rottengruber, H.; Heidl, W.; Zajonz, F.; Lienkamp, M. A Realistic Approach for Assessing the Energy Consumption of Electric Vehicles: Investigating the Influence of Different Factors on Range and Energy Consumption. Transp. Res. Part D Transp. Environ. 2019, 72, 75–91. [Google Scholar]
- Interior PMSM. MATLAB & Simulink. Available online: https://www.mathworks.com/help/autoblks/ug/electric-vehicle-reference-application.html (accessed on 26 April 2024).
- Tesla Model S Plaid. EV Database. Available online: https://ev-database.org/car/1405/Tesla-Model-S-Plaid (accessed on 26 April 2024).
- Verpraet, I. Tesla Model S Plaid Review. Autocar. Available online: https://www.autocar.co.uk/car-review/tesla/model-s-plaid (accessed on 26 April 2024).
- 2014 BMW I3 Technical Data. Available online: https://bmwtechinfo.bmwgroup.com/sib_attachments/B000114_Attachment_1_tech_data.pdf (accessed on 26 April 2024).
- E-NV200: Electric Motor and Battery. Available online: https://europe.nissannews.com/en-GB/releases/e-nv200-electric-motor-and-battery (accessed on 26 April 2024).
- Rivian r1t Aerodynamics—Is the Claimed Drag Coefficient of 0.30 Correct. Available online: https://www.youtube.com/watch?v=LxXCOT5ID20&t=2s (accessed on 26 April 2024).
- Volkswagen, I.D. 3 Pure Performance. EV Database. Available online: https://ev-database.org/car/1530/Volkswagen-ID3-Pure-Performance (accessed on 26 April 2024).
- GMC Hummer EV Worst Electric Vehicle in ACEEE 2024 Greenercars Ratings. Available online: https://gmauthority.com/blog/2024/02/gmc-hummer-ev-worst-electric-vehicle-in-aceee-2024-greenercars-ratings (accessed on 26 April 2024).
- Volkswagen E-Lavida Specifications. Chinese Cars. Available online: https://www.chinamobil.ru/eng/cars/volkswagen/volkswagen-e-lavida/props (accessed on 26 April 2024).
- Egypt Topographic Map, Elevation, Terrain. Topographic Maps. Available online: https://en-gb.topographic-map.com/mapcbdnx/Egypt/?center=29.98172%2C30.96846&zoom=15&popup=29.9623%2C30.96989 (accessed on 26 April 2024).
- Egypt’s Top 10 Roads: Exploring the National Roads Project. Invest-gate. Available online: https://invest-gate.me/features/egypts-top-10-roads-exploring-the-national-roads-project (accessed on 26 April 2024).
- Elshamaa, M.S. Learn about the Speed Limits on Highways and within Cities. ElWatan. 3 June 2023. Available online: https://www.elwatannews.com/news/details/6609167#goog_rewarded (accessed on 26 April 2024).
- Live Wind Map and Wind Forecast—Windy.app. Available online: https://windy.app/map/galala (accessed on 26 April 2024).
Disclaimer/Publisher’s Note: The statements, opinions and data contained in all publications are solely those of the individual author(s) and contributor(s) and not of MDPI and/or the editor(s). MDPI and/or the editor(s) disclaim responsibility for any injury to people or property resulting from any ideas, methods, instructions or products referred to in the content. |
© 2024 by the authors. Licensee MDPI, Basel, Switzerland. This article is an open access article distributed under the terms and conditions of the Creative Commons Attribution (CC BY) license (https://creativecommons.org/licenses/by/4.0/).