Next Article in Journal
Multimodal Shot Prediction Based on Spatial-Temporal Interaction between Players in Soccer Videos
Previous Article in Journal
Validity and Reliability of a Smartphone App for Vertical Jump Height Assessment Using the Marker Displacement Time Method
Previous Article in Special Issue
Wireless Strain Gauge for Monitoring Bituminous Pavements
 
 
Font Type:
Arial Georgia Verdana
Font Size:
Aa Aa Aa
Line Spacing:
Column Width:
Background:
Article

Sustainability Evaluation of a Paper and Pulp Industrial Waste Incorporation in Bituminous Pavements

by
Fábio Simões
1,
Francisco-Javier Rios-Davila
2,
Helena Paiva
1,
Miguel Morais
1 and
Victor M. Ferreira
1,*
1
Civil Engineering Department, RISCO, University of Aveiro, 3810-193 Aveiro, Portugal
2
GAIKER Technology Center, Basque Research and Technology Alliance (BRTA), Parque Científico y Tecnológico de Bizkaia, Edificio 202, 48170 Zamudio, Spain
*
Author to whom correspondence should be addressed.
Appl. Sci. 2024, 14(11), 4846; https://doi.org/10.3390/app14114846
Submission received: 20 May 2024 / Revised: 30 May 2024 / Accepted: 31 May 2024 / Published: 3 June 2024

Abstract

The valorization of wastes as an alternative or secondary raw material in various products and processes has been a solution for the implementation of sustainability, a safer environment, and the concept of circular economy in the efficient use and management of natural resources. To promote sustainability through a circular economy approach, this work tries to demonstrate the environmental gains that are obtained by bringing together, in an industrial symbiosis action, two large industrial sectors (the pulp and paper and the road pavement sectors) responsible for generating large amounts of wastes. A sustainability assessment, based on a life cycle and circular economy approach, is presented here, and discussed using a simple case study carried out on a real scale. Two wastes (dregs and grits) from the pulp and paper industry (PPI) were used to partially replace natural fine aggregates in the production of bituminous mixtures used on the top surface of road pavements. The impacts at a technical, environmental, economic, and social level were assessed and it was shown that this simple waste valorization action is not only positive for the final product from a technical point of view, but also for the environment, causing positive impacts on the different sustainability dimensions that were evaluated.

1. Introduction

The current linear model of economic development has contributed to resources scarcity and to the increase in wastes generation, as well for the emission of greenhouse gases [1]. This growth has followed a linear logic, “take–make–dispose”, meaning that wastes are not recycled but simply deposited in landfills [2]. To change this, the concept of a circular production model has emerged, where the economic and environmental value of products are explored for as long as possible, and this strategy involves, among other actions, replacing primary materials with secondary materials [3].
The construction sector contributes to the economic development through wealth creation (GDP) and employment [4] but, at the same time, impacts and creates pressure on the environment due to intensive consumption of natural resources and energy as well as due to waste generation [5,6]. This has negative effects on the environment, and it does not help promote sustainability and does not encourage the conservation of fundamental resources (water, energy, and raw materials) [7,8,9]. To counteract these negative impacts, industrial sectors should apply a circular economy concept which also involves the incorporation of wastes or byproducts coming from their own sector or from other industries but keeping the same technical performance as the products made from the traditionally used natural raw materials [10,11,12,13,14]. This action allows the minimization of landfill disposal and maintenance of the natural resource reserves [15].
Built infrastructures like roads use different pavement materials combined in mixtures containing aggregates (coarse or fine aggregates and fillers) and a binder (bitumen) [16,17,18]. Thus, pavements can receive different wastes to reduce extraction of natural resources. For example, Topini et al. [19] used bottom ashes from municipal waste incinerators and electric arc furnace steel slags as fillers in bituminous mixtures and obtained good results (compaction, volumetric properties, and mechanical performance) compared with the standard material (calcareous filler) in the same formulation. Sangiorgi et al. [20] used three wastes (used bentonite clay, dried mud waste from tungsten extraction, and a powder from grounded waste glass) as a filler in bituminous mixtures and found that they could assume that function.
In addition to the construction industry, there are other sectors, such as the pulp and paper industry (PPI), consuming large amounts of raw materials (wood and various chemical products) and other resources (water, energy), generating a large volume of different wastes (e.g., lime mud and lime ash, lime slaker grits, green liquor dregs, boiler ash, fly ash, and primary and secondary sludges) that are mostly landfilled [21,22,23,24]. Dregs are generated in the clarification step of the green liquor in the PPI process and consist of sodium carbonate (Na2CO3), calcium carbonate (CaCO3), and sodium sulfide (Na2S). Grits are another waste generated in the causticizing step and consist of calcium carbonate (CaCO3), but may also present CaO, Ca(OH)2, and Na2CO3 as residual components [22,25]. Both wastes show similarity with the fine limestone aggregates used in several construction materials. Some authors [22,26] investigated the use of dregs and grits in hot bituminous mixes and both obtained good results at the laboratory scale. Zanella et al. [27] evaluated the effect of a partial incorporation of grits and dregs in mortars, validating their use as aggregates.
After technical validation, the economic and environmental performance of the pavements should be evaluated through life cycle cost analysis (LCCA) and life cycle assessment (LCA) [12,28]. LCA allows the quantification of the environmental impacts of processes and products during the life cycle, from the extraction of raw materials to their end of life, following ISO standards (ISO 14040 to ISO 14044 series) [29,30,31]. It is also relevant to carry out a social impact assessment study based on a social life cycle assessment (S-LCA) [32,33], because this will allow an overall sustainability evaluation on the introduced modifications.
In the road pavement sector, some researchers have carried out LCA studies to compare different solutions. Farina et al. [28] studied the environmental impacts in the construction of the road wear top layer with dense bituminous mixtures containing recycled materials (rubber from used tires and reclaimed asphalt) and compared them with the traditional solution with natural raw materials, verifying that mixing with rubber has produced fewer environmental impacts. Vega et al. [34] analyzed the environmental impacts of bituminous mixtures with recycled concrete aggregates and found that incorporation of 15% to 30% reduces the impacts compared to the conventional mixture. Costa et al. [35] calculated environmental impacts of waste recycling solutions in building materials and compared them with the landfill disposal solution and found fewer environmental impacts than the disposal scenario. A recent study also presented an integrated approach on wastes valorization in pavements articulating engineering, environmental, and economic implications on its sustainability [36].
The aim of this case study is to assess, in real scale, with a circular economy perspective, the technical viability and sustainability of bituminous mixtures for road pavement top layers, incorporating PPI wastes (dregs and grits) as alternative raw materials to natural aggregates. The economic, environmental, and social impacts of the linear solution (production and application of bituminous mixture on the road pavement and landfill disposal of wastes) and of the circular solution (production and application of the bituminous mixture with dregs or grits on the road pavement) are analyzed and compared at a real industrial scale.

2. Materials and Methods

Most road pavements are of the flexible type and present a top layer with a bituminous mixture. This product is formed by different size aggregates (95 wt%) and bitumen (5 wt%) [10]. Industrial-scale production of the mixture begins with the transport of raw materials to the bituminous mixture preparation plant. Afterwards, aggregates and bitumen are heated and mixed in the plant, and then the mixture is loaded into a truck and transported to the application site. Finally, at the application site, the mixture is spread and compacted by a paver and a compaction cylinder, respectively [37]. Bituminous mixtures are currently standardized products with CE marking, based on defined requirements, characteristics, and test methods for this type of product (EN 13108-1) [38].
Experimentally, this work involved the design, implementation, and monitoring of three bituminous mixtures of the AC14 surface type for application in the pavement wear top layer, one being the reference, with a standard bituminous mixture formulation, and the other two were produced with bituminous mixtures where the fine aggregate (limestone powder) in the standard formulation was partially replaced by dregs or grits, two wastes from the pulp and paper industry. This approach promotes the industrial symbiosis between two industrial companies located less than 25 km from each other, by using the PPI wastes as an alternative raw material in the construction sector. Before incorporation into the bituminous mixtures, a waste manager facility was engaged to dry and sieve the wastes, to eliminate the excess moisture which was initially 50% in dregs and 20% in grits, too much for the intended application. This real-scale test intends to change the linear economy paradigm in a sector that extensively uses natural aggregates, together with another one (PPI) that needs to avoid sending to landfill most of its wastes.
Thus, dregs and grits were tested as alternative raw materials of natural aggregates in the production of bituminous mixes, while changes to the production conditions were checked along with the final characteristics and performance of the bituminous mixtures. Three wear top layers were produced on a full-scale pavement (250 m road), involving a traditional linear economy solution (natural aggregates) and a circular one (mixtures with wastes). Wastes content used to replace the fine aggregate was intentionally kept small (<4%) yet enough to assess their impact, with the purpose of valuing them locally, but without degrading the layer required features and avoiding long distance transportation (>50 km), so as not to aggravate CO2 emissions.
Before the real-scale test, wastes and the traditional aggregate raw material (limestone) were characterized (particle size analysis, density, fines quality) in order to assess any differences. Before the pretreatment stage, samples were taken to assess moisture and particle distribution to guarantee an equivalent material to the traditional raw material. During the real-scale test, samples from the bituminous mixtures with and without wastes were taken to assess technical characteristics such as given by the Marshall test, porosity, and conserved strength. The mixtures environmental impact was assessed in situ for 1 year through leachate collection after road opening to traffic and at the laboratory by standard leaching tests.
After technical validation of the asphalt top layer produced in both circular and linear context, sustainability evaluation of the developed solutions was made though LCA assessments of the environmental, economic, and social impacts caused by this simple industrial symbiosis.

3. Case Study: Description and Technical Assessment

Implementation of the circular model used wastes (dregs and grits) as alternative aggregates in the bituminous mixture, but also avoiding landfill disposal of wastes in the pulp and paper industry. Hence, three mixtures of the AC14 surface type (named reference, dregs, and grits) were produced for application as a top layer in a 250 m road stretch, with the formulations shown in Table 1.
The implementation of this industrial real-scale trial involved the following steps (Figure 1): In the linear case (reference), the natural raw materials were transported directly to the mixing plant from the extraction sites. For the mixtures with wastes (dregs and grits), they were first dried in a solar greenhouse oven, sieved, and placed in big bags for transportation to the bituminous mixture process central. There, they were inserted as aggregates, replacing the natural crushed limestone (0/4 mm) in the reference formulation and then mixed with the rest of the components. After final preparation, the three different bituminous mixtures, with and without PPI wastes, were brought to the application site that was previously prepared to receive the top layer pavement.
For monitoring purposes, samples were taken at the application moment of the three mixtures for laboratory tests and for the 1-year monitoring plan. Samples were also taken from the finished road stretch to perform the control tests that also included local leachate gathering and testing.
CE marking of construction products is mandatory for products that are covered by a harmonized standard [39], which, in the case of bituminous mixtures aggregates, follows EN 13043 [40]. It identifies the minimum requirements that aggregates must meet (particle size analysis) and the properties to be characterized (density and quality of fines) [10]. Table 2 shows that dregs, grits, and natural limestone powder characteristics are quite similar and comply with the quality limit of fine particles they should contain (10 g/kg) as an AC14 surface type mixture. Figure 2 shows the particle size distribution (EN 933-2) [41] of dregs, grits, and limestone (0/4 mm) and, although finer, both wastes show a size grading comparable to the natural limestone used as fine aggregate. Figure 3 shows the fitting of the aggregate mixture in the formulations under test.
During implementation, the features gathered in Table 3 were characterized. All the parameters of the different bituminous mixtures comply with the required limits in the specifications of an AC14 surface type layer, except for a small deviation in the porosity and conserved strength of the bituminous mixture with dregs. Also, Table 4 shows the results of the leachates that were collected in the road drainage system for the different sections of the road pavement, in months 0, 6 and 12, where it was possible to verify that leachate concentrations are well below the limit values

4. Case Study: Sustainability Assessment

4.1. Sustainability Assessment Methodology

Life cycle sustainability assessment (LCSA) is a methodology, based on LCA principles, allowing the evaluation of the three dimensions of sustainability. Here, the guidelines defined by Ciroth et al. [50] were considered and, for each of the life cycle assessments performed, additional reference methodologies were applied.

4.1.1. Environmental Life Cycle Assessment (e-LCA) Method

In the environmental life cycle assessment (e-LCA), the reference method applied was based on ISO 14040:2006 [51] and ISO 14044:2006 [52]. The environmental impact categories assessed were the following:
  • GWP100: Emission of greenhouse gases (expressed as the sum of global warming potential, GWP, 100 years, in carbon dioxide equivalents, CO2 equivalent).
  • AP: Acidifying potential (expressed as sulfur dioxide equivalents, SO2 eq.).
  • EP: Emission of substances to water contributing to oxygen depletion, “eutrophication” (expressed as phosphate equivalents, PO43− eq.).
  • POFP: Emission of gases contributing to the creation of ground-level ozone, “photochemical oxygen creation potential” (expressed as ethylene equivalents, C2H4 eq.).
  • ODP: Emission of ozone-depleting gases (expressed as the depletion potential of the stratospheric ozone layer, ODP kg CFC11 eq.).
  • ADP: Depletion of abiotic resources—elements (expressed as abiotic depletion potential (ADP—elements) for non fossil resources, kg Sb eq.).
  • ADP-FF: Depletion of abiotic resources—fossil fuels (expressed as abiotic depletion potential (ADP—fossil fuels) for fossil resources, MJ, net calorific value).
The characterization models and factors used to calculate each environmental impact category are based on CML-IA (baseline 2013) methodology. Likewise, another two additional environmental impact categories were also assessed, namely, CED—cumulative energy demand (MJ) and WU—water resources used (m3).
The specific software, database, and impact assessment methodology used in this study for LCA was Simapro v.9.2.0.1 software, Ecoinvent v.3.4 database and the environmental impact categories assessed were those defined in the product category rules of the EPD international system for highways, streets, and roads (International EPD System, 2018).

4.1.2. Life Cycle Costing (LCC) Method

Life Cycle Costing assessment allowed the evaluation of the economic impact of each solution during its life cycle. In this case, the methodology followed ISO 15686-5:2017 [53]. To perform this assessment, the data collected corresponded to materials acquisition cost, rental of equipment used which included the manpower, cost of transport of materials, and cost of energy consumed, meaning the cost of consumed fuel by the equipment used in construction works.
For LCC, an Excel file was used in the analysis, being all data collected from process owners, literature review, and online product providers. The impact assessment methodology was based on ISO 15686-5:2017.

4.1.3. Social Life Cycle Assessment (s-LCA) Method

For the social life cycle assessment, the methodology followed the Guidelines for Social Life Cycle Assessment of Products [54]. Apart from information collected for the (e)-LCA and LCC, specific information about workforce and operations time was also gathered. Finally, the specific software, database, and impact assessment methodology used in this study for s-LCA were an open-LCA software (v.2.1), PSILCA 2.0 database, and Guidelines for Social Life Cycle Assessment of Products (2009), respectively.

4.2. Functional Unit and System Boundaries

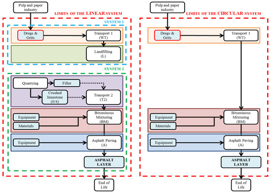
The functional unit used was 1 m2 of bituminous mixture for the construction of a surface layer with 5 cm of thickness (reference, dregs, or grits containing mixtures) and Figure 4 shows the boundaries of the assessed systems, including all involved processes during manufacturing stage.
In the current solution, we considered two different scenarios: first, the landfill disposal of the dregs and grits wastes generated in the pulp and paper industry, and second, the manufacture of bituminous mixtures using dregs and grits wastes to replace the natural limestone aggregate used in these mixtures for road top layers. The end-of-life stage for the studied solutions was not included within the systems limits as there is no difference for this stage between these systems.

4.3. Allocation Procedures

A cut-off system model was applied and, consequently, recyclable materials are available, burden-free to recycling processes, and secondary (recycled) materials bear only the impacts of the recycling processes. No other allocation procedure was used in this study.

5. Case Study: LCA Results and Discussion

5.1. Environmental Assessment

In the linear model, wastes (dregs and grits) are transported from the PPI producer’s facilities to the landfill (1.5 km away). Hence, in the landfill stage, there are impacts resulting from the excavation work (hydraulic digger (HD)) and the waste movement (skid-steer loader (SSL)), as well as from the waste deposition in the landfill. Table 5 shows the impacts generated in the wastes (dregs and grits) landfill disposal. The partial replacement of natural limestone aggregate powder (4%) by the alternative raw material (wastes) uses 4.70 kg of dry wastes per m2. However, because dregs and grits are wet when generated at the mill and landfilled as such, when 4.70 kg of dry wastes are not used in each bituminous mixture production (circular model), it implies that 7.83 kg of wet dregs or 5.63 kg of wet grits are deposited in the landfill (linear model), which generates the environmental impacts expressed in Table 5.
Production of the reference bituminous mixture (linear model) presents impacts associated with the use of raw materials (natural aggregates) (Table 6) as well as the transport of crushed limestone to the bituminous plant (78 km away), and the ones associated with the bitumen and fuel (Table 7).
Fuel is used to dry and heat up the different raw materials, to produce the hot bituminous mixture [10,18,37]. After production, the bituminous mixture is applied on the road to produce the wear top layer and three pieces of energy-consuming equipment (asphalt paver, pneumatic roller, and tandem vibratory roller operating on diesel) are used and accounted for. Table 8 presents the impacts associated with the associated energy from the equipment used in the application of the road top layer.
The impacts of production and application of the bituminous mixtures (Table 6, Table 7 and Table 8) result mainly from the use of the binder (bitumen), except in the water use (WU) category, which results from the use of commercial filler.
Bitumen contribution ranges from 39 to 83% to the environmental impact categories of global warming, ozone layer depletion, acidification, eutrophication, photochemical oxidant formation, abiotic depletion (including fossil fuels), and total CED. This contribution mainly results from bitumen production, since during its refining process there is gas burning and the used fuel (naphtha) has a high sulfur content. The filler is responsible for 38% of the impact in water use, due to water consumption in the rock-crushing step during production phase [55].
Table 9 shows the impacts generated in the production of the bituminous mixture and on the landfill deposition of dregs and grits (linear model). Impacts of the linear model (Table 10) result mainly from the production and application of bituminous mixtures, except in the eutrophication category, which reflects the landfill disposal of wastes (dregs and grits).
The impacts resulting from waste landfill disposal (Table 6) no longer exist in the circular solution, because this disposal is no longer carried out. However, to be used as an alternative raw material, the waste requires pretreatment operations carried out by a licensed waste manager. Thus, the dregs pretreatment impacts (Table 10) arise from the waste transport from the PPI plant to the waste manager (30 km), from the electricity in the drying equipment and in the scalping screen plant and the diesel used in the packaging operation of the final product (loader and telescopic handler). Grits pretreatment has the same operations as dregs, except for the scalping screen process.
Table 11 shows the grits pretreatment impacts, mainly due to transport and drying. In addition to these impacts, the grits pretreatment operation also has impacts related to the loader and telescopic handler (Table 10) operations like the dregs.
The main divergence between dregs and grits (Table 10 and Table 11) results from the difference in moisture content between those wastes, which is higher in dregs. Therefore, transporting dregs to the waste manager consumes more fuel for the same amount of waste (on a dry basis). The drying period of dregs is also longer than the grits and, consequently, consumes more electricity.
After the pretreatment, dregs and grits are transported from the waste manager to the bituminous mixture plant (30 km) which generates more impacts (Table 12), along with the natural aggregates impacts in the production of bituminous mixtures with and without dregs and grits replacing the crushed limestone. In the circular model, the impacts of bitumen and fuel use (Table 7) as well as the equipment used in the paving work (Table 8) have the same impacts of the linear model. In the filler case, there is also a contribution of 38% to the water use impact, due to water consumption in crushing and screening operation in its production phase, as also observed by other authors [56,57].
Although it represents a small percentage of waste incorporation (4%) replacing limestone, differences appear in the impact of limestone powder and its transport, meaning that the incorporation and transport of waste still allows a reduction in the impacts in all categories, varying between 18% and 93%, compared to the linear solution of limestone and its transport, respectively. This reduction in transport impacts is due to the reduction in the transport distance between the limestone powder and waste cases (78 km down to 30 km). However, if we consider just the pretreatment stage of wastes in the circular solution (Table 10 and Table 11), it produces more impacts than just sending them to landfill (linear solution) (Table 5), except in the eutrophication category. The variation in the remaining categories is higher than the linear case by about 48% to 87% and 41% to 54% for dregs and grits, respectively. This difference in variation is explained by the consumption of resources in drying the dregs to eliminate initial moisture (50% for dregs and 16% for grits). Furthermore, it is necessary to use sieving to produce an aggregate like the traditional raw material.
Table 13 and Table 14 show the impacts associated with pretreatment, as well as the impacts of the production and application of the bituminous mixture with dregs and grits, respectively. The difference in impacts of the linear and circular solution of the top road layer is achieved by the partial elimination of impacts associated with the use of limestone, since the impact with the alternative raw material transport (dregs and grits) relative to limestone balances the impacts produced in the waste pretreatment stage.
Adopting the circular model with this overall balance allows for a reduction of between 0.1 and 2% of impacts compared to the linear solution (Table 13 and Table 14 and Figure 5), except in the eutrophication (EP) category, where the reduction is much higher (about 99.5%), mainly due to the elimination of waste disposal to landfill (Table 5).
Figure 5 shows, in an integrated way, the comparative results of the linear model and the circular model. The impact reduction in the circular model is not greater, because the rate of partial incorporation of the dregs and grits as fine aggregate was intentionally quite low (4%) to keep the top layer’s overall performance and to locally eliminate these wastes.
Even with the waste being subjected to pretreatment operations (transport, drying, sieving), the impacts show a clear tendency to decrease in all parameters. Bitumen impacts are of course still high compared to other raw materials (crushed stone, limestone, granite, and filler). The use of other wastes as alternative raw materials for other components should be explored to further minimize overall impacts without degrading performance characteristics.

5.2. Cost Assessment

Figure 6 shows the operating costs of the linear and circular model. The use of dregs and grits in the production of the asphalt mix generates savings (EUR 0.06), due to the partial elimination of the cost of acquiring the natural limestone (0/4 mm) by the asphalt mix producer. Dregs pretreatment in the waste manager facility generates a saving of EUR 0.28 compared to the disposal of the dregs in the landfill, while the transformation of grits in the waste manager generates savings of EUR 0.36 compared to their landfill. Thus, operations (transport, drying, and sieving) that exist between the waste producer and the alternative raw material recipient (bituminous mixture producer) do not produce more costs than the disposal of the waste in landfill.
The circular model operations of dregs and grits as an alternative raw material generate savings of 3% and 4%, respectively, compared to the linear model operations because dregs and grits are cost-free for the bituminous mix industry and this partially saves on the cost of purchasing the fine aggregate; in addition, the waste producer saves on the disposal costs of landfilling waste.
The costs of the linear and circular model (Figure 6) come from materials, transport, investment in equipment, rental of equipment, manpower, and energy, as shown in Figure 7. The linear and circular models have no costs arising from waste treatment, external costs, and investment in equipment. However, the value of transport and rental equipment for circular solutions is EUR 0.07 for both wastes and EUR 0.13 (for dregs) and EUR 0.09 (for grits), respectively, compared to the linear transport solution (EUR 0.32) and of the rental equipment (EUR 4.24).
The value of manpower for grits is the same for the linear and circular model (EUR 1.65), while for dregs it is more expensive (plus EUR 0.02) when compared to the linear solution. This increase with dregs results from the material sieving operation, since the grits do not need this operation. Furthermore, the labor required in the circular grits’ solution is the same as in the linear solution.
On the other hand, circular solutions generate savings in materials (EUR 0.48 for dregs and EUR 0.49 for grits) compared to the linear solution, because wastes are cost-free for the producer in the bituminous industry and so they partially save on the cost acquisition of limestone. Also, there are energy savings in the circular solution (EUR 0.06 for dregs and EUR 0.08 for grits), compared to the linear one (EUR 0.87), because transporting dregs and grits consumes less energy than limestone. Also, the distance for transporting wastes from the circular solution (from waste producer to the bituminous mix central) is reduced by 14 km compared to the linear solution for transporting limestone.

5.3. Social Assessment

The categories of social impacts considered in the linear and circular model were related to consumers, local communities, society, value chain actors, and workers, and these categories result from the aggregation of several subcategories. Table 15 shows the stakeholder category and associated subcategories.
The social impacts of the linear model result from the process of production and application of the bituminous mixture with natural aggregates and from the transport of dregs and grits to the landfill and from the deposition operation. The social impact of the circular model of dregs and grits includes two transports (from the producer to the waste manager and the waste transport from the waste manager to the bituminous mixture plant), as well as the operations of transforming wastes into alternative raw materials and the process of production and application of the bituminous mixture with residues. Table 16 shows the results of the social impacts of the linear and circular model on the production and application of the bituminous mixture.
According to the results of Table 16 and Figure 8, the circular model with dregs presents a reduction of 52%, 2%, 130%, 49%, and 45% in the category of consumers, local communities, society, value chain, and workers, respectively, relative to the linear model of production and application of the bituminous mixture, including the waste disposal in landfill.
Using grits as an alternative aggregate in the production and application of the bituminous mixture (circular model) led to a reduction of 55%, 7%, 123%, 50%, and 47% in consumers, local communities, society, value chain, and workers, respectively, compared to the linear solution.
The social impacts of Table 16 result mainly from the asphalt pavement and bituminous mixture related actions. Social impacts of the transformation (transport and treatment) of dregs and grits into an alternative raw material are greater than the social impacts of the disposal of waste in landfills (linear model), due to the increase in labor and in waste drying time. However, on the other hand, the social impacts of the asphalt pavement and bituminous mixtures of the circular model (with dregs and grits) are reduced compared to the linear model, due to the partial replacement of limestone aggregate and the reduction in costs (energy and labor) associated with the transport of the limestone.

6. Conclusions

A real-scale case study involving partial replacement of 4% of the limestone aggregate by two wastes from the pulp and paper industry (dregs and grits) in a bituminous mixture (AC14 surface type) for the top layer road pavement was made and used to evaluate the different dimensions of life cycle sustainability in a circular economy model approach. The main conclusions are the following:
  • The incorporation of dregs and grits as alternative raw material in the production of a bituminous mixture does not affect its technical performance as a top layer pavement, keeping the expected values in the standards for an AC14 surface type road pavement.
  • These solutions avoid landfilling these wastes with savings for the paper and pulp industry and, at the same time, promote the saving of natural resources in the construction sector.
  • In terms of sustainability and its economic, social, and environmental dimensions, the circular case solution reduces impacts compared to the linear solution, even with a low level of replacement of limestone aggregate (<4%). For instance, more than 100% reduction in society-related impacts were assessed with this simple replacement.
  • The development of the circular model in this way guarantees the local consumption of dregs and grits, which also prevents increasing the transport distance of wastes as alternative raw material that could negatively impact the environmental parameters. In this solution, it was possible to guarantee waste consumption below a 30 km radius of its generation facilities.

Author Contributions

Conceptualization, V.M.F.; methodology, F.S. and F.-J.R.-D.; validation, H.P., M.M. and V.M.F.; formal analysis, F.S., H.P. and F.-J.R.-D.; investigation, F.S., H.P. and F.-J.R.-D.; writing—original draft preparation, F.S. and F.-J.R.-D.; writing—review and editing, M.M. and V.M.F.; supervision and project administration, V.M.F. All authors have read and agreed to the published version of the manuscript.

Funding

This research was funded by the European Union H2020 Program through the project “PAPERCHAIN—New market niches in the paper & pulp industry”, grant number 730305, 2017–2021.

Data Availability Statement

The original contributions presented in the study are included in the article, further inquiries can be directed to the corresponding author.

Acknowledgments

The authors wish to acknowledge the contributions to this work of their partners in the Paperchain project, namely, The Navigator Company, RAIZ, Megavia and Gaiker Institute.

Conflicts of Interest

The authors declare no conflict of interest.

References

  1. Fonseca, L.M.; Domingues, J.P.; Pereira, M.T.; Martins, F.F.; Zimon, D. Assessment of circular economy within Portuguese organizations. Sustainability 2018, 10, 2521. [Google Scholar] [CrossRef]
  2. Ferreira, I.d.A.; de Castro Fraga, M.; Godina, R.; Souto Barreiros, M.; Carvalho, H. A Proposed Index of the Implementation and Maturity of Circular Economy Practices—The Case of the Pulp and Paper Industries of Portugal and Spain. Sustainability 2019, 11, 1722. [Google Scholar] [CrossRef]
  3. Nußholz, J.L.K.; Nygaard Rasmussen, F.N.; Milios, L. Circular building materials: Carbon saving potential and the role of business model innovation and public policy. Resour. Conserv. Recycl. 2019, 141, 308–316. [Google Scholar] [CrossRef]
  4. Norouzi, M.; Chàfer, M.; Cabeza, L.F.; Jiménez, L.; Boer, D. Circular economy in the building and construction sector: A scientific evolution analysis. J. Build. Eng. 2021, 44, 102704. [Google Scholar] [CrossRef]
  5. Ahmed, N.; Abdel-Hamid, M.; Abd El-Razik, M.M.; El-Dash, K.M. Impact of sustainable design in the construction sector on climate change. Ain Shams Eng. J. 2021, 12, 1375–1383. [Google Scholar] [CrossRef]
  6. Chen, K.; Wang, J.; Yu, B.; Wu, H.; Zhang, J. Critical evaluation of construction and demolition waste and associated environmental impacts: A scientometric analysis. J. Clean. Prod. 2021, 287, 125071. [Google Scholar] [CrossRef]
  7. Kim, T.; Tae, S.; Chae, C.U. Analysis of Environmental Impact for Concrete Using LCA by Varying the Recycling Components, the Compressive Strength and the Admixture Material Mixing. Sustainability 2016, 8, 389. [Google Scholar] [CrossRef]
  8. Roh, S.; Kim, R.; Park, W.-J.; Ban, H. Environmental Evaluation of Concrete Containing Recycled and By-Product Aggregates Based on Life Cycle Assessment. Appl. Sci. 2020, 10, 7503. [Google Scholar] [CrossRef]
  9. Guerra, B.C.; Leite, F. Circular economy in the construction industry: An overview of United States stakeholders’ awareness, major challenges, and enablers. Resour. Conserv. Recycl. 2021, 170, 105617. [Google Scholar] [CrossRef]
  10. Martinho, F.C.G.; Picado-Santos, L.G.; Capitão, S.D. Feasibility Assessment of the Use of Recycled Aggregates for Asphalt Mixtures. Sustainability 2018, 10, 1737. [Google Scholar] [CrossRef]
  11. Park, W.-J.; Kim, T.; Roh, S.; Kim, R. Analysis of Life Cycle Environmental Impact of Recycled Aggregate. Appl. Sci. 2019, 9, 1021. [Google Scholar] [CrossRef]
  12. Salehi, S.; Arashpour, M.; Kodikara, J.; Guppy, R. Sustainable pavement construction: A systematic literature review of environmental and economic analysis of recycled materials. J. Clean. Prod. 2021, 313, 127936. [Google Scholar] [CrossRef]
  13. Turk, J.; Cotič, Z.; Mladenovič, A.; Šajna, A. Environmental evaluation of green concretes versus conventional concrete by means of LCA. Waste Manag. 2015, 45, 194–205. [Google Scholar] [CrossRef]
  14. Lima, L.; Trindade, E.; Alencar, L.; Alencar, M.; Silva, L. Sustainability in the construction industry: A systematic review of the literature. J. Clean. Prod. 2021, 289, 125730. [Google Scholar] [CrossRef]
  15. Plati, C. Sustainability factors in pavement materials, design, and preservation strategies: A literature review. Constr. Build. Mater. 2019, 211, 539–555. [Google Scholar] [CrossRef]
  16. Anthonissen, J.; Braet, J.; Van den bergh, W. Life cycle assessment of bituminous pavements produced at various temperatures in the Belgium context. Transp. Res. Part D Transp. Environ. 2015, 41, 306–317. [Google Scholar] [CrossRef]
  17. Cao, R.; Leng, Z.; Hsu, S.-C. Comparative eco-efficiency analysis on asphalt pavement rehabilitation alternatives: Hot in-place recycling and milling-and-filling. J. Clean. Prod. 2019, 210, 1385–1395. [Google Scholar] [CrossRef]
  18. Thives, L.P.; Ghisi, E. Asphalt mixtures emission and energy consumption: A review. Renew. Sustain. Energy Rev. 2017, 72, 473–484. [Google Scholar] [CrossRef]
  19. Topini, D.; Toraldo, E.; Andena, L.; Mariani, E. Use of recycled fillers in bituminous mixtures for road pavements. Constr. Build. Mater. 2018, 159, 189–197. [Google Scholar] [CrossRef]
  20. Sangiorgi, C.; Tataranni, P.; Mazzotta, F.; Simone, A.; Vignali, V.; Lantieri, C. Alternative Fillers for the Production of Bituminous Mixtures: A Screening Investigation on Waste Powders. Coatings 2017, 7, 76. [Google Scholar] [CrossRef]
  21. Mandeep Gupta, G.K.; Shukla, P. Insights into the resources generation from pulp and paper industry wastes: Challenges, perspectives and innovations. Bioresour. Technol. 2020, 297, 122496. [Google Scholar] [CrossRef] [PubMed]
  22. Modolo, R.; Benta, A.; Ferreira, V.M.; Machado, L.M. Pulp and paper plant wastes valorisation in bituminous mixes. Waste Manag. 2010, 30, 685–696. [Google Scholar] [CrossRef] [PubMed]
  23. Monte, M.C.; Fuente, E.; Blanco, A.; Negro, C. Waste management from pulp and paper production in the European Union. Waste Manag. 2009, 29, 293–308. [Google Scholar] [CrossRef] [PubMed]
  24. Santos, A.; Benoît Norris, C.; Barbosa-Póvoa, A.; Carvalho, A. Social Life Cycle Assessment of Pulp and Paper Production—A Portuguese Case Study. In Computer Aided Chemical Engineering, Proceedings of the 30th European Symposium on Computer Aided Process Engineering, Milan, Italy, 24–27 May 2020; Elsevier B.V.: Amsterdam, The Netherlands, 2020; Volume 48, pp. 15–20. [Google Scholar] [CrossRef]
  25. Ribeiro dos Santos, V.; Dezena Cabrelon, M.; de Sousa Trichês, E.; Quinteiro, E. Green liquor dregs and slaker grits residues characterization of a pulp and paper mill for future application on ceramic products. J. Clean. Prod. 2019, 240, 118220. [Google Scholar] [CrossRef]
  26. Pasandín, A.R.; Pérez, I.; Ramírez, A.; Cano, M.M. Moisture damage resistance of hot-mix asphalt made with paper industry wastes as filler. J. Clean. Prod. 2016, 112, 853–862. [Google Scholar] [CrossRef]
  27. Zanella, B.P.; Sá, E.B.; Acorinti, N.O.; Trannin, I.C.B.; Simões, S.J.C. Durability of mixed mortar lining containing dregs and grits. Am. J. Environ. Sci. 2014, 10, 44–47. [Google Scholar] [CrossRef]
  28. Farina, A.; Zanetti, M.C.; Santagata, E.; Blengini, G.A. Life cycle assessment applied to bituminous mixtures containing recycled materials: Crumb rubber and reclaimed asphalt pavement. Resour. Conserv. Recycl. 2017, 117, 204–212. [Google Scholar] [CrossRef]
  29. Özkan, A.; Günkaya, Z.; Tok, G.; Karacasulu, L.; Metesoy, M.; Banar, M.; Kara, A. Life cycle assessment and life cycle cost analysis of magnesia spinel brick production. Sustainability 2016, 8, 662. [Google Scholar] [CrossRef]
  30. Vandewalle, D.; Antunes, V.; Neves, J.; Freire, A.C. Assessment of Eco-Friendly Pavement Construction and Maintenance Using Multi-Recycled RAP Mixtures. Recycling 2020, 5, 17. [Google Scholar] [CrossRef]
  31. Nakic, D. Environmental evaluation of concrete with sewage sludge ash based on LCA. Sustain. Prod. Consum. 2018, 16, 193–201. [Google Scholar] [CrossRef]
  32. Blaauw, S.A.; Maina, J.W.; Grobler, L.J. Social Life Cycle Inventory for Pavements—A Case Study of South Africa. Transp. Eng. 2021, 4, 100060. [Google Scholar] [CrossRef]
  33. Zheng, X.; Easa, S.M.; Yang, Z.; Ji, T.; Jiang, Z. Life-cycle sustainability assessment of pavement maintenance alternatives: Methodology and case study. J. Clean. Prod. 2019, 213, 659–672. [Google Scholar] [CrossRef]
  34. Vega, A.D.L.; Santos, J.; Martinez-Arguelles, G. Life cycle assessment of hot mix asphalt with recycled concrete aggregates for road pavements construction. Int. J. Pavement Eng. 2022, 23, 923–926. [Google Scholar] [CrossRef]
  35. da Costa, T.P.; Quinteiro, P.; Tarelho, L.A.C.; Arroja, L.; Dias, A.C. Environmental assessment of valorisation alternatives for woody biomass ash in construction materials. Resour. Conserv. Recycl. 2019, 148, 67–79. [Google Scholar] [CrossRef]
  36. Hao, G.; He, M.; Lim, S.M.; Ong, G.P.; Zulkati, A.; Kapilan, S. Recycling of plastic waste in porous asphalt pavement: Engineering, environmental, and economic implications. J. Clean. Prod. 2024, 440, 140865. [Google Scholar] [CrossRef]
  37. Peng, B.; Cai, C.; Yin, G.; Li, W.; Zhan, Y. Evaluation system for CO2 emission of hot asphalt mixture. J. Traffic Transp. Eng. (Engl. Ed.) 2015, 2, 116–124. [Google Scholar] [CrossRef]
  38. EN 13108-1; Bituminous Mixtures—Material Specifications—Part 1: Asphalt Concrete. National Standards Authority of Ireland: Dublin, Ireland, 2016.
  39. Wall, S. CE Marking of Construction Products—Evolution of the European Approach to Harmonisation of Construction Products in the Light of Environmental Sustainability Aspects. Sustainability 2021, 13, 16396. [Google Scholar] [CrossRef]
  40. EN 13043; Aggregates for Bituminous Mixtures and Surface Treatments for Roads, Airfields and Other Trafficked Areas. National Standards Authority of Ireland: Dublin, Ireland, 2013.
  41. EN 933-2; Properties of Aggregates—Part 2: Determination of Particle Size Distribution—Test Sieves, Nominal Size of Apertures. National Standards Authority of Ireland: Dublin, Ireland, 2020.
  42. EN 1097-6; Tests for Mechanical and Physical Properties of Aggregates—Part 6: Determination of Particle Density and Water Absorption. National Standards Authority of Ireland: Dublin, Ireland, 2022.
  43. EN 933-9; Tests for Geometrical Properties of Aggregates—Part 9: Assessment of Fines—Methylene Blue Test. National Standards Authority of Ireland: Dublin, Ireland, 2022.
  44. EN 12697-6; Bituminous Mixtures—Test Methods—Part 6: Determination of Bulk Density of Bituminous Specimens. National Standards Authority of Ireland: Dublin, Ireland, 2020.
  45. EN 12697-5; Bituminous Mixtures—Test Methods—Part 5: Determination of the Maximum Density. National Standards Authority of Ireland: Dublin, Ireland, 2018.
  46. EN 12697-8; Bituminous Mixtures—Test Methods—Part 8: Determination of Void Characteristics of Bituminous Specimens. National Standards Authority of Ireland: Dublin, Ireland, 2018.
  47. EN 12697-34; Bituminous Mixtures—Test Methods—Part 34: Marshall Test. National Standards Authority of Ireland: Dublin, Ireland, 2020.
  48. MIL STD 620; Test Methods for Bituminous Paving Materials. U.S. Department of Defense: Washington, DC, USA, 1967.
  49. DL 183/2009; Regime Jurídico da Deposição de Resíduos em Aterro, as Características Técnicas e os Requisitos a Observar na Concepção, Licenciamento, Construção, Exploração, Encerramento e Pós-Encerramento de Aterros, Transpondo Para a Ordem Jurídica Interna a Directiva n. 1999/31/CE, do Conselho, de 26 de Abril. Diário da República: Lisbon, Portugal, 2009.
  50. Ciroth, A.; Finkbeiner, M.; Hildenbrand, J.; Klöpffer, W.; Mazijn, B.; Prakash, S.; Sonnemann Traverso, M.; Ugaya, C.M.L.; Valdivia, S.; Vickery-Niederman, G. Towards a Life Cycle Sustainability Assessment: Making Informed Choices on Products; UNEP/SETAC Life Cycle Initiative: Paris, France, 2011. [Google Scholar]
  51. ISO 14040:2006; Environmental Management—Life Cycle Assessment—Principles and Framework. ISO: Geneva, Switzerland, 2006.
  52. ISO 14044:2006; Environmental Management—Life Cycle Assessment—Requirements and Guidelines. ISO: Geneva, Switzerland, 2006.
  53. ISO 15686-5:2017; Buildings and Constructed Assets—Service Life Planning—Part 5: Life-Cycle Costing. ISO: Geneva, Switzerland, 2017.
  54. Andrews, E.S.; Barthel, L.-P.; Beck, T.; Benoît, C.; Ciroth, A.; Cucuzzella, C.; Gensch, C.-O.; Hébert, J.; Lesage, P.; Manhart, A.; et al. Guidelines for Social Life Cycle Assessment of Products; UNEP/SETAC Life Cycle Initiative: Paris, France, 2009. [Google Scholar]
  55. Oreto, C.; Russo, F.; Veropalumbo, R.; Viscione, N.; Biancardo, S.A.; Acqua, G.D. Life Cycle Assessment of Sustainable Asphalt Pavement Solutions Involving Recycled Aggregates and Polymers. Materials 2021, 14, 3867. [Google Scholar] [CrossRef]
  56. Estanqueiro, B.; Dinis Silvestre, J.; de Brito, J.; Duarte Pinheiro, M. Environmental life cycle assessment of coarse natural and recycled aggregates for concrete. Eur. J. Environ. Civ. Eng. 2018, 22, 429–449. [Google Scholar] [CrossRef]
  57. Pradhan, S.; Tiwari, B.R.; Kumar, S.; Barai, S.V. Comparative LCA of recycled and natural aggregate concrete using Particle Packing Method and conventional method of design mix. J. Clean. Prod. 2019, 228, 679–691. [Google Scholar] [CrossRef]
Figure 1. Implementation steps of bituminous mixtures with and without wastes (dregs and grits) on a road surface: 1. Waste transportation from producer (NVG) to waste manager (WM) in an open truck; 2. Drying process at solar drying (greenhouse); 3. Grits drying process; 4. Grits transportation to the bituminous central; 5. Dregs drying; 6. Dregs sieving process after drying; 7. Dregs transportation to the bituminous central; 8. Mixing dregs and grits in the bituminous mixtures; 9. Bituminous mixtures production; 10. Discharge of bituminous mixture to the truck; 11. Bituminous mixture truck arriving at road location; 12. Surface treatment for roughness; 13. Track coat asphalt emulsion application; 14. Mixtures application equipment; 15. Dregs bituminous mixture application; 16. Grits bituminous mixture application; 17. Standard (reference) bituminous mixture application; 18. Final road stretches (reference, dregs, and grits).
Figure 1. Implementation steps of bituminous mixtures with and without wastes (dregs and grits) on a road surface: 1. Waste transportation from producer (NVG) to waste manager (WM) in an open truck; 2. Drying process at solar drying (greenhouse); 3. Grits drying process; 4. Grits transportation to the bituminous central; 5. Dregs drying; 6. Dregs sieving process after drying; 7. Dregs transportation to the bituminous central; 8. Mixing dregs and grits in the bituminous mixtures; 9. Bituminous mixtures production; 10. Discharge of bituminous mixture to the truck; 11. Bituminous mixture truck arriving at road location; 12. Surface treatment for roughness; 13. Track coat asphalt emulsion application; 14. Mixtures application equipment; 15. Dregs bituminous mixture application; 16. Grits bituminous mixture application; 17. Standard (reference) bituminous mixture application; 18. Final road stretches (reference, dregs, and grits).
Applsci 14 04846 g001aApplsci 14 04846 g001b
Figure 2. Particle size distribution of dregs, grits, and crushed limestone (0/4 mm).
Figure 2. Particle size distribution of dregs, grits, and crushed limestone (0/4 mm).
Applsci 14 04846 g002
Figure 3. Particle size curve of the aggregate mixture used in the manufacture of the bituminous mixtures and the standard limits.
Figure 3. Particle size curve of the aggregate mixture used in the manufacture of the bituminous mixtures and the standard limits.
Applsci 14 04846 g003
Figure 4. Processes, stages, and limits of the product systems.
Figure 4. Processes, stages, and limits of the product systems.
Applsci 14 04846 g004
Figure 5. Environmental improvements achieved by the circular model.
Figure 5. Environmental improvements achieved by the circular model.
Applsci 14 04846 g005
Figure 6. Cost by operation of linear and circular model.
Figure 6. Cost by operation of linear and circular model.
Applsci 14 04846 g006
Figure 7. Distribution of type of cost of linear and circular model.
Figure 7. Distribution of type of cost of linear and circular model.
Applsci 14 04846 g007
Figure 8. Social improvements achieved for circular model.
Figure 8. Social improvements achieved for circular model.
Applsci 14 04846 g008
Table 1. Formulations of the bituminous mixtures (AC14 surface type).
Table 1. Formulations of the bituminous mixtures (AC14 surface type).
Raw Material Reference (%) DregsGrits
Coarse aggregate (6/14 mm)525252
Crushed granite (0/5 mm)222222
Crushed limestone (0/4 mm)221818
Filler 444
Dregs040
Grits 004
Bitumen 4.95 4.9
Table 2. Characteristics for dregs, grits, and crushed limestone (0/4 mm).
Table 2. Characteristics for dregs, grits, and crushed limestone (0/4 mm).
ParameterStandardGrits Dregs Crushed Limestone (0/4)Units
Particle densityEN 1097-6 [42]263026302640mg/m3
Fines qualityEN 933-9 [43]0.23.64g/kg
Table 3. Quality control features of bituminous mixtures.
Table 3. Quality control features of bituminous mixtures.
Sample FeaturesReferenceGritsDregsRequired LimitsStandard
Density235723512336- (mg/m3)EN 12697-6 [44]
Maximum density247124652476- (mg/m3)EN 12697-5 [45]
Air voids content (VM)4.64.65.73–5%EN 12697-8 [46]
Voids content in the aggregate15.815.817.0≥14%EN 12697-8
Voids in aggregate filled with binder70.970.966.8- (%)EN 12697-8
Flow3.73.43.62 ≤ F ≤ 4 mmEN 12697-34 [47]
Stability16.314.715.37.5 ≤ S ≤ 15 (*) kNEN 12697-34
Marshall quotient4.44.34.2≥3 kN/mmEN 12697-34
Conserved strength1009577>80%MIL STD 620 (method 104) [48]
Bitumen binder (%)4.94.94.9±0.3%Reflux method
Table 4. Results of the chemical analysis of the leachate water from the drainage system.
Table 4. Results of the chemical analysis of the leachate water from the drainage system.
ParameterUnitMonth 0Month 6Month 12Limits DL 183/2009 (mg/L) [49], with L/S = 10 L/kg
Before InstallationRefDregsGritsRefDregsGrits
Chloridemg/L5.620.319.619.016.416.116.380
Cr totalµg/L0.90<0.40 (LQ)<0.40 (LQ)<0.40 (LQ)<0.003 (LQ)<0.003 (LQ)0.0040.05
Fluoridemg/L<0.200 (LQ)0.230.220.33<0.200 (LQ)<0.200 (LQ)<0.200 (LQ)1
Phenol indexmg/L<0.005 (LQ)<0.005 (LQ)<0.005 (LQ)<0.005 (LQ)<0.005 (LQ)<0.005 (LQ)<0.005 (LQ)0.1
Sulphatemg/L11.9726.0025.8322.5316.6015.7014.53100
Cumg (Cu)/L0.030.040.080.060.040.030.040.2
Znmg (Zn)/L0.050.300.120.830.200.491.080.4
Pbmg (Pb)/L0.010.010.010.010.0030.0060.020.05
Hgmg (Hg)/L<0.01 (LQ)<0.01 (LQ)<0.01 (LQ)<0.01 (LQ)<0.01 (LQ)<0.01 (LQ)<0.01 (LQ)0.001
Cdmg (Cd)/L<0.0005 (LQ)<0.0005 (LQ)<0.0005 (LQ)<0.0005 (LQ)<0.0005 (LQ)<0.0005 (LQ)<0.0005 (LQ)0.004
Nimg (Ni)/L0.010.010.010.010.0050.0040.010.04
Crmg (Cr)/L0.0040.010.0040.01<0.003 (LQ)<0.003 (LQ)0.0040.05
Bamg (Ba)/L0.010.100.080.200.080.060.022
Asmg (As)/L0.0020.0180.0180.0020.1460.0120.0020.05
Sbmg (Sb)/L0.0010.002<0.001 (LQ)0.00<0.001 (LQ)<0.001 (LQ)0.0040.006
Semg (Se)/L<0.003 (LQ)<0.003 (LQ)<0.003 (LQ)<0.003 (LQ)<0.003 (LQ)<0.003 (LQ)<0.003 (LQ)0.01
Table 5. Results of the environmental impacts for waste deposition in the landfill following bituminous mixture production.
Table 5. Results of the environmental impacts for waste deposition in the landfill following bituminous mixture production.
CategoryUnitTransport (1.5 km)Excavation (HD)Movement of Wastes (SSL)Landfilling
GWPkg CO2 eq2.76 × 10−36.45 × 10−36.47 × 10−33.96 × 10−2
ODPkg CFC−11 eq5.16 × 10−101.22 × 10−91.21 × 10−96.13 × 10−9
APkg SO2 eq9.75 × 10−65.02 × 10−55.02 × 10−52.92 × 10−4
EPkg PO4 eq1.90 × 10−61.11 × 10−51.12 × 10−51.39
POFPkg NMVOC1.35 × 10−59.33 × 10−59.34 × 10−54.87 × 10−4
ADPkg Sb eq6.30 × 10−121.76 × 10−102.09 × 10−109.92 × 10−10
ADP (fossil fuels)MJ4.01 × 10−29.43 × 10−29.40 × 10−25.34 × 10−1
WUm31.45 × 10−42.03 × 10−42.05 × 10−42.04 × 10−3
CEDMJ4.28 × 10−21.01 × 10−11.01 × 10−15.76 × 10−1
Table 6. Results of the environmental impacts for aggregates in bituminous mixture formulation.
Table 6. Results of the environmental impacts for aggregates in bituminous mixture formulation.
CategoryUnitCoarse Aggregate (6/14 mm)Crushed Granite (0/5 mm)Crushed Limestone (0/4 mm)Natural Filler
GWPkg CO2 eq3.84 × 10−17.03 × 10−26.82 × 10−29.04 × 10−1
ODPkg CFC−11 eq4.19 × 10−87.66 × 10−99.75 × 10−99.84 × 10−8
APkg SO2 eq2.13 × 10−33.90 × 10−49.85 × 10−45.01 × 10−3
EPkg PO4 eq5.64 × 10−41.03 × 10−42.37 × 10−41.32 × 10−3
POFPkg NMVOC2.12 × 10−33.88 × 10−41.53 × 10−34.98 × 10−3
ADPkg Sb eq3.96 × 10−87.23 × 10−97.40 × 10−99.30 × 10−8
ADP (fossil fuels)MJ4.688.55 × 10−18.68 × 10−11.10 × 101
WUm33.80 × 10−16.94 × 10−29.26 × 10−28.92 × 10−1
CEDMJ5.651.039.80 × 10−11.33 × 101
Table 7. Environmental impacts for binder, limestone transport, and fuel used in bituminous central.
Table 7. Environmental impacts for binder, limestone transport, and fuel used in bituminous central.
CategoryUnitBitumenLimestone Transport (78 km)Fuel
GWPkg CO2 eq2.591.43 × 10−12.26 × 10−1
ODPkg CFC−11 eq3.64 × 10−62.62 × 10−84.00 × 10−7
APkg SO2 eq2.44 × 10−24.86 × 10−42.89 × 10−3
EPkg PO4 eq3.13 × 10−39.39 × 10−53.37 × 10−4
POFPkg NMVOC2.37 × 10−26.66 × 10−41.52 × 10−3
ADPkg Sb eq1.39 × 10−73.20 × 10−104.43 × 10−8
ADP (fossil fuels)MJ2.84 × 1022.033.09 × 101
WUm38.02 × 10−17.37 × 10−36.48 × 10−2
CEDMJ3.10 × 1022.173.31 × 101
Table 8. Environmental impacts for equipment used in surface layer paving.
Table 8. Environmental impacts for equipment used in surface layer paving.
CategoryUnitAsphalt PaverPneumatic RollerTandem Vibratory Roller
GWPkg CO2 eq4.19 × 10−12.32 × 10−11.64 × 10−1
ODPkg CFC−11 eq7.90 × 10−84.37 × 10−83.09 × 10−8
APkg SO2 eq3.27 × 10−31.81 × 10−31.28 × 10−3
EPkg PO4 eq7.23 × 10−44.00 × 10−42.83 × 10−4
POFPkg NMVOC6.06 × 10−33.36 × 10−32.37 × 10−3
ADPkg Sb eq1.30 × 10−87.17 × 10−95.08 × 10−9
ADP (fossil fuels)MJ6.153.402.41
WUm32.48 × 10−21.37 × 10−29.69 × 10−3
CEDMJ6.573.632.57
Table 9. Environmental impacts for landfill plus bituminous mixture and total impacts of the reference (linear model) for asphalt pavement.
Table 9. Environmental impacts for landfill plus bituminous mixture and total impacts of the reference (linear model) for asphalt pavement.
CategoryUnitLandfillBituminous Mixture (Reference)Asphalt PavementTotal Impacts of Linear Model
GWPkg CO2 eq5.53 × 10−24.398.16 × 10−15.26
ODPkg CFC−11 eq9.07 × 10−94.23 × 10−61.54 × 10−74.39 × 10−6
APkg SO2 eq4.02 × 10−43.63 × 10−26.36 × 10−34.31 × 10−2
EPkg PO4 eq1.395.79 × 10−31.41 × 10−31.40
POFPkg NMVOC6.87 × 10−43.49 × 10−21.18 × 10−24.74 × 10−2
ADPkg Sb eq1.38 × 10−93.30 × 10−72.52 × 10−83.57 × 10−7
ADP (fossil fuels)MJ7.63 × 10−13.35 × 1021.20 × 1013.48 × 102
WUm32.59 × 10−32.314.82 × 10−22.36
CEDMJ8.20 × 10−13.66 × 1021.28 × 1013.80 × 102
Table 10. Environmental impacts for dregs pretreatment in the waste manager.
Table 10. Environmental impacts for dregs pretreatment in the waste manager.
CategoryUnitDregs Transport (34 km)Solar OvenScalping Screen Plant Loader Telescopic Handler
GWPkg CO2 eq1.62 × 10−24.52 × 10−42.51 × 10−24.55 × 10−23.59 × 10−2
ODPkg CFC−11 eq2.98 × 10−91.50 × 10−118.32 × 10−108.58 × 10−96.76 × 10−9
APkg SO2 eq5.53 × 10−53.48 × 10−61.93 × 10−43.55 × 10−42.80 × 10−4
EPkg PO4 eq1.07 × 10−55.92 × 10−73.29 × 10−57.85 × 10−56.18 × 10−5
POFPkg NMVOC7.58 × 10−51.35 × 10−67.50 × 10−56.59 × 10−45.19 × 10−4
ADPkg Sb eq3.64 × 10−114.41 × 10−122.45 × 10−101.41 × 10−91.11 × 10−9
ADP (fossil fuels)MJ2.32 × 10−14.20 × 10−32.33 × 10−16.68 × 10−15.26 × 10−1
WUm38.39 × 10−42.64 × 10−41.47 × 10−22.69 × 10−32.12 × 10−3
CEDMJ2.47 × 10−18.64 × 10−34.80 × 10−17.13 × 10−15.62 × 10−1
Table 11. Environmental impacts for grits pretreatment in the waste manager.
Table 11. Environmental impacts for grits pretreatment in the waste manager.
CategoryUnitGrits Transport (34 km)Solar Oven
GWPkg CO2 eq1.36 × 10−21.89 × 10−4
ODPkg CFC−11 eq2.50 × 10−96.27 × 10−12
APkg SO2 eq4.64 × 10−51.46 × 10−6
EPkg PO4 eq8.96 × 10−62.48 × 10−7
POFPkg NMVOC6.36 × 10−55.66 × 10−7
ADPkg Sb eq3.05 × 10−111.85 × 10−12
ADP (fossil fuels)MJ1.94 × 10−11.76 × 10−3
WUm37.04 × 10−41.11 × 10−4
CEDMJ2.07 × 10−13.62 × 10−3
Table 12. Environmental impacts for aggregates in dregs and grits bituminous mixture formulations.
Table 12. Environmental impacts for aggregates in dregs and grits bituminous mixture formulations.
CategoryUnitTransport from WM to Central (30 km)Natural FillerCoarse Aggregate (6/14 mm)Crushed Limestone (0/4 mm)Crushed Granite (0/5 mm)
GWPkg CO2 eq1.00 × 10−29.04 × 10−13.84 × 10−15.57 × 10−27.03 × 10−2
ODPkg CFC−11 eq1.84 × 10−99.84 × 10−84.19 × 10−87.97 × 10−97.66 × 10−9
APkg SO2 eq3.42 × 10−55.01 × 10−32.13 × 10−38.05 × 10−43.90 × 10−4
EPkg PO4 eq6.60 × 10−61.32 × 10−35.64 × 10−41.94 × 10−41.03 × 10−4
POFPkg NMVOC4.68 × 10−54.98 × 10−32.12 × 10−31.25 × 10−33.88 × 10−4
ADPkg Sb eq2.25 × 10−119.30 × 10−83.96 × 10−86.05 × 10−97.23 × 10−9
ADP (fossil fuels)MJ1.43 × 10−11.10 × 1014.687.09 × 10−18.55 × 10−1
WUm35.18 × 10−48.92 × 10−13.80 × 10−17.56 × 10−26.94 × 10−2
CEDMJ1.53 × 10−11.33 × 1015.658.00 × 10−11.03
Table 13. Environmental impacts for dregs pretreatment plus dregs bituminous mixing and total impacts of circular model for asphalt pavement.
Table 13. Environmental impacts for dregs pretreatment plus dregs bituminous mixing and total impacts of circular model for asphalt pavement.
CategoryUnitDregs Pretreatment Bituminous Mixture (Dregs)Asphalt PavementTotal Impacts of Linear ModelImpact Reduction with Circular Model
GWPkg CO2 eq1.23 × 10−14.248.16 × 10−15.181.5%
ODPkg CFC−11 eq1.92 × 10−84.20 × 10−61.54 × 10−74.37 × 10−60.4%
APkg SO2 eq8.87 × 10−43.57 × 10−26.36 × 10−34.29 × 10−20.3%
EPkg PO4 eq1.84 × 10−45.66 × 10−31.41 × 10−37.25 × 10−399.5%
POFPkg NMVOC1.33 × 10−33.40 × 10−21.18 × 10−24.71 × 10−20.5%
ADPkg Sb eq2.80 × 10−93.29 × 10−72.52 × 10−83.57 × 10−70.1%
ADP (fossil fuels)MJ1.663.33 × 1021.20 × 1013.46 × 1020.3%
WUm32.06 × 10−22.284.82 × 10−22.350.2%
CEDMJ2.013.64 × 1021.28 × 1013.79 × 1020.3%
Table 14. Environmental impacts for grits pretreatment plus grits bituminous mixing and total impacts of circular model for asphalt pavement.
Table 14. Environmental impacts for grits pretreatment plus grits bituminous mixing and total impacts of circular model for asphalt pavement.
CategoryUnitGrits Pretreatment Bituminous Mixture (Grits)Asphalt PavementTotal Impacts of Linear ModelImpact Reduction with Circular Model
GWPkg CO2 eq9.52 × 10−24.248.16 × 10−15.152.0%
ODPkg CFC−11 eq1.78 × 10−84.20 × 10−61.54 × 10−74.37 × 10−60.4%
APkg SO2 eq6.83 × 10−43.57 × 10−26.36 × 10−34.27 × 10−20.8%
EPkg PO4 eq1.50 × 10−45.66 × 10−31.41 × 10−37.21 × 10−399.5%
POFPkg NMVOC1.24 × 10−33.40 × 10−21.18 × 10−24.70 × 10−20.7%
ADPkg Sb eq2.55 × 10−93.29 × 10−72.52 × 10−83.56 × 10−70.1%
ADP (fossil fuels)MJ1.393.33 × 1021.20 × 1013.46 × 1020.4%
WUm35.62 × 10−32.28 × 104.82 × 10−22.340.9%
CEDMJ1.493.64 × 1021.28 × 1013.78 × 1020.4%
Table 15. Stakeholder category and associated subcategories for linear and circular model.
Table 15. Stakeholder category and associated subcategories for linear and circular model.
Stakeholder CategorySubcategories
ConsumersTransparency
Local communitiesAccess to material resources
Local employment
Migration
Respect of indigenous rights
Safe and healthy living conditions
SocietyContribution to economic development
Health and safety (society)
Value chain actorsCorruption
Fair competition
Promoting social responsibility
WorkersChild labor
Discrimination
Fair salary
Forced labor
Health and safety (workers)
Social benefits, legal issues
Working time
Table 16. Social life cycle performance for linear and circular asphalt pavement.
Table 16. Social life cycle performance for linear and circular asphalt pavement.
CategoryLinear Bituminous Mixture Circular Bituminous Mixture (Dregs) Circular Bituminous Mixture (Grits)
Consumers0.0140.0070.006
Local communities63.70262.39459.276
Society0.365−0.110−0.086
Value chain actors38.03219.29419.176
Workers59.95432.93332.031
Disclaimer/Publisher’s Note: The statements, opinions and data contained in all publications are solely those of the individual author(s) and contributor(s) and not of MDPI and/or the editor(s). MDPI and/or the editor(s) disclaim responsibility for any injury to people or property resulting from any ideas, methods, instructions or products referred to in the content.

Share and Cite

MDPI and ACS Style

Simões, F.; Rios-Davila, F.-J.; Paiva, H.; Morais, M.; Ferreira, V.M. Sustainability Evaluation of a Paper and Pulp Industrial Waste Incorporation in Bituminous Pavements. Appl. Sci. 2024, 14, 4846. https://doi.org/10.3390/app14114846

AMA Style

Simões F, Rios-Davila F-J, Paiva H, Morais M, Ferreira VM. Sustainability Evaluation of a Paper and Pulp Industrial Waste Incorporation in Bituminous Pavements. Applied Sciences. 2024; 14(11):4846. https://doi.org/10.3390/app14114846

Chicago/Turabian Style

Simões, Fábio, Francisco-Javier Rios-Davila, Helena Paiva, Miguel Morais, and Victor M. Ferreira. 2024. "Sustainability Evaluation of a Paper and Pulp Industrial Waste Incorporation in Bituminous Pavements" Applied Sciences 14, no. 11: 4846. https://doi.org/10.3390/app14114846

APA Style

Simões, F., Rios-Davila, F.-J., Paiva, H., Morais, M., & Ferreira, V. M. (2024). Sustainability Evaluation of a Paper and Pulp Industrial Waste Incorporation in Bituminous Pavements. Applied Sciences, 14(11), 4846. https://doi.org/10.3390/app14114846

Note that from the first issue of 2016, this journal uses article numbers instead of page numbers. See further details here.

Article Metrics

Back to TopTop