Visualising Static Features and Classifying Android Malware Using a Convolutional Neural Network Approach
Abstract
1. Introduction
- Presenting a CNN model and image-based approach for Android malware analysis based on the values determined with hyperparameter optimisation in the classification model.
- Performing classification and learning operations on the current dataset.
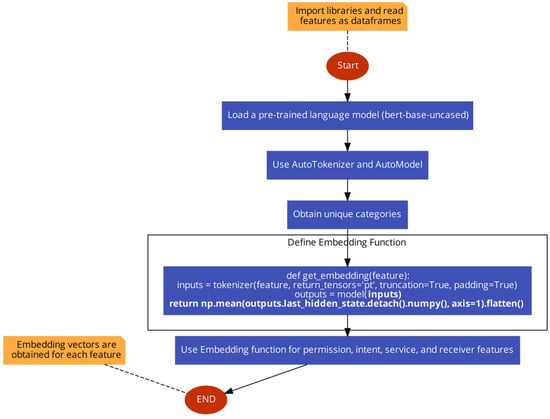
- Using BERT as a text classification algorithm for numerical representation of textual features to generate images.
- Using the image of each feature side by side as a single image file to effectively detect Android malware.
2. Related Studies
3. Materials and Methods
3.1. Dataset
3.2. Proposed Methodology for Android Malware Detection
3.2.1. Data Preprocessing
3.2.2. Image Creation
3.2.3. Classification
3.2.4. Performance Metrics
4. Experimental Results
4.1. Results
4.2. Discussion
5. Conclusions
Author Contributions
Funding
Institutional Review Board Statement
Informed Consent Statement
Data Availability Statement
Conflicts of Interest
References
- Android Security Paper 2023. Available online: https://services.google.com/fh/files/misc/android-enterprise-security-paper-2023.pdf?utm_medium=blog&utm_source=keyword&utm_content=cta-txt&utm_campaign=2023-oct-global-android_14_security-eng&utm_term=security (accessed on 26 February 2024).
- Market Share of Mobile Operating Systems Worldwide 2009–2023. Available online: https://www.statista.com/statistics/272698/global-market-share-held-by-mobile-operating-systems-since-2009/ (accessed on 26 February 2024).
- On-Device Protections. Available online: https://developers.google.com/android/play-protect/client-protections?hl=en (accessed on 26 February 2024).
- Enhanced Google Play Protect Real-Time Scanning for App Installs. Available online: https://security.googleblog.com/2023/10/enhanced-google-play-protect-real-time.html (accessed on 26 February 2024).
- Hammood, L.; Doğru, İ.A.; Kılıç, K. Machine Learning-Based Adaptive Genetic Algorithm for Android Malware Detection in Auto-Driving Vehicles. Appl. Sci. 2023, 13, 5403. [Google Scholar] [CrossRef]
- Kaspersky. Global Mobile Banking Malware Grows 32 Percent in 2023. Available online: https://www.kaspersky.com/about/press-releases/2024_global-mobile-banking-malware-grows-32-percent-in-2023 (accessed on 15 May 2024).
- Zhu, H.-J.; Gu, W.; Wang, L.-M.; Xu, Z.-C.; Sheng, V.S. Android malware detection based on multi-head squeeze-and-excitation residual network. Expert Syst. Appl. 2023, 212, 118705. [Google Scholar] [CrossRef]
- Guerra-Manzanares, A. Machine Learning for Android Malware Detection: Mission Accomplished? A Comprehensive Review of Open Challenges and Future Perspectives. Comput. Secur. 2024, 138, 103654. [Google Scholar] [CrossRef]
- Manzil, H.H.R.; Naik, S.M. Detection approaches for android malware: Taxonomy and review analysis. Expert Syst. Appl. 2024, 238, 122255. [Google Scholar] [CrossRef]
- Liu, K.; Xu, S.; Xu, G.; Zhang, M.; Sun, D.; Liu, H. A Review of Android Malware Detection Approaches Based on Machine Learning. IEEE Access 2020, 8, 24579–124607. [Google Scholar] [CrossRef]
- Alamro, H.; Mtouaa, W.; Aljameel, S.; Salama, A.S.; Hamza, M.A.; Othman, A.Y. Automated Android Malware Detection Using Optimal Ensemble Learning Approach for Cybersecurity. IEEE Access 2023, 11, 72509–72517. [Google Scholar] [CrossRef]
- Vinayakumar, R.; Soman, K.P.; Poornachandran, P. Deep Android Malware Detection and Classification. In Proceedings of the 2017 International Conference on Advances in Computing, Communications and Informatics (ICACCI), Udupi, India, 13–16 September 2017; pp. 1677–1683. [Google Scholar]
- Arora, A.; Peddoju, S.K.; Conti, M. PermPair: Android Malware Detection Using Permission Pairs. IEEE Trans. Inf. Forensics Secur. 2020, 15, 1968–1982. [Google Scholar] [CrossRef]
- Alzaylaee, M.K.; Yerima, S.Y.; Sezer, S. DL-Droid: Deep learning based android malware detection using real devices. Comput. Secur. 2020, 89, 101663. [Google Scholar] [CrossRef]
- Idrees, F.; Rajarajan, M.; Conti, M.; Chen, T.M.; Rahulamathavan, Y. PIndroid: A novel Android malware detection system using ensemble learning methods. Comput. Secur. 2017, 68, 36–46. [Google Scholar] [CrossRef]
- Surendrana, R.; Thomas, T.; Emmanuel, S. A TAN based hybrid model for android malware detection. J. Inf. Secur. Appl. 2020, 54, 102483. [Google Scholar] [CrossRef]
- Bhat, P.; Dutta, K. A multi-tiered feature selection model for Android malware detection based on feature discrimination and information gain. J. King Saud Univ.-Comput. Inf. Sci. 2022, 34, 9464–9477. [Google Scholar] [CrossRef]
- Kabakus, A.T. Hybroid: A Novel Hybrid Android Malware Detection Framework. Erzincan Univ. J. Sci. Technol. 2021, 14, 331–356. [Google Scholar] [CrossRef]
- Alzaylaee, M.K.; Yerima, S.Y.; Sezer, S. Improving Dynamic Analysis of Android Apps Using Hybrid Test Input Generation. In Proceedings of the IEEE International Conference on Cyber Security and Protection of Digital Services (Cyber Security 2017), London, UK, 19–20 June 2017; pp. 1–8. [Google Scholar]
- Grace, M.; Zhou, Y.; Zhang, Q.; Zou, S.; Jiang, X. RiskRanker: Scalable and Accurate Zero-day Android Malware Detection. In Proceedings of the 10th International Conference on Mobile Systems, Applications, and Services—MobiSys’12, New York, NY, USA, 25–29 June 2012; pp. 281–294. [Google Scholar]
- Zhou, Y.; Jiang, X. Dissecting Android Malware: Characterization and Evolution. In Proceedings of the 33rd IEEE Symposium on Security and Privacy (Oakland 2012), San Francisco, CA, USA, 20–23 May 2012; pp. 95–109. [Google Scholar]
- Wang, D.; Chen, T.; Zhang, Z.; Zhang, N. A survey of Android malware detection based on deep learning. In Machine Learning for Cyber Security (ML4CS 2022), 5th ed.; Xu, Y., Yan, H., Teng, H., Cai, J., Li, J., Eds.; Lecture Notes in Computer Science; Springer: Cham, Switzerland, 2022. [Google Scholar]
- Chandramohan, M.; Tan, H.B.K. Detection of Mobile Malware in the Wild. Computer 2012, 45, 65–71. [Google Scholar] [CrossRef]
- Liang, S.; Du, X. Permission combination-based scheme for Android mobile malware detection. In Proceedings of the 2014 IEEE International Conference on Communications (ICC), Sydney, Australia, 10–14 June 2014; pp. 2301–2306. [Google Scholar]
- Singh, P.; Tiwari, P.; Singh, S. Analysis of Malicious Behavior of Android Apps. Procedia Comput. Sci. 2016, 79, 215–220. [Google Scholar] [CrossRef]
- Suarez-Tangil, G.; Tapiador, J.E.; PerisLopez, P.; Blasco, J. Dendroid: A text mining approach to analyzing and classifying code structures in Android malware families. Expert Syst. Appl. 2014, 41, 1104–1117. [Google Scholar] [CrossRef]
- Feng, P.; Ma, J.; Sun, C.; Xu, X.; Ma, Y. A Novel Dynamic Android Malware Detection System with Ensemble Learning. IEEE Access 2018, 6, 30996–31011. [Google Scholar] [CrossRef]
- Kim, T.; Kang, B.; Rho, M.; Sezer, S.; Im, E.G. A Multimodal Deep Learning Method for Android Malware Detection Using Various Features. IEEE Trans. Inf. Forensics Secur. 2019, 14, 773–788. [Google Scholar] [CrossRef]
- El Fiky, A. Visual Detection for Android Malware using Deep Learning. Int. J. Innov. Technol. Explor. Eng. 2020, 10, 152–156. [Google Scholar] [CrossRef]
- Jung, J.; Choi, J.; Cho, S.-J.; Han, S.; Park, M.; Hwang, Y. Android malware detection using convolutional neural networks and data section images. In Proceedings of the 2018 Conference on Research in Adaptive and Convergent Systems (RACS’18), New York, NY, USA, 9–12 October 2018; pp. 149–153. [Google Scholar]
- Lekssays, A.; Falah, B.; Abufardeh, S. A Novel Approach for Android Malware Detection and Classification using Convolutional Neural Networks. In Proceedings of the 2018 Eleventh International Conference on Contemporary Computing (IC3), Noida, India, 2–4 August 2018; pp. 1–4. [Google Scholar]
- Zhang, W.; Luktarhan, N.; Ding, C.; Lu, B. Android Malware Detection Using TCN with Bytecode Image. Symmetry 2021, 13, 1107. [Google Scholar] [CrossRef]
- Zhao, C.; Wang, C.; Zheng, W. Android Malware Detection Based on Sensitive Permissions and APIs. In Security and Privacy in New Computing Environments (SPNCE 2019), 3rd ed.; Li, J., Liu, Z., Peng, H., Eds.; Lecture Notes of the Institute for Computer Sciences, Social Informatics and Telecommunications Engineering; Springer: Cham, Switzerland, 2019. [Google Scholar]
- Mercaldo, F.; Santone, A. Deep learning for image-based mobile malware detection. J. Comput. Virol. Hacking Tech. 2020, 16, 157–171. [Google Scholar] [CrossRef]
- Kural, O.E.; Şahin, D.Ö.; Akleylek, S.; Kılıç, E.; Ömüral, M. Apk2Img4AndMal: Android Malware Detection Framework Based on Convolutional Neural Network. In Proceedings of the 6th International Conference on Computer Science and Engineering (UBMK), Ankara, Turkey, 15–17 September 2021; pp. 731–734. [Google Scholar]
- Nazir, F.; Khan, M.U.S.; Khan, N.; Fayyaz, A. Examining Malware Patterns in Android Platform using Sufficient Input Subset (SIS). In Proceedings of the 2023 International Multi-Disciplinary Conference in Emerging Research Trends (IMCERT), Karachi, Pakistan, 4–5 January 2023; pp. 1–5. [Google Scholar]
- Al-Fawa’reh, M.; Saif, A.; Jafar, M.T.; Elhassan, A. Malware Detection by Eating a Whole APK. In Proceedings of the 15th International Conference for Internet Technology and Secured Transactions (ICITST), London, UK, 8–10 December 2020; pp. 1–7. [Google Scholar]
- Khan, M.A.R.; Kumar, N.; Tripathi, R.C. Detection of Android Malware App through Feature Extraction and Classification of Android Image. Int. J. Adv. Comput. Sci. Appl. (IJACSA) 2022, 13, 906–914. [Google Scholar] [CrossRef]
- Fang, Y.; Gao, Y.; Jing, F.; Zhang, L. Android Malware Familial Classification Based on DEX File Section Features. IEEE Access 2020, 8, 10614–10627. [Google Scholar] [CrossRef]
- Xiao, X.; Yang, S. An Image-Inspired and CNN-Based Android Malware Detection Approach. In Proceedings of the 34th IEEE/ACM International Conference on Automated Software Engineering (ASE), San Diego, CA, USA, 11–15 November 2019; pp. 1259–1261. [Google Scholar]
- Huang, T.H.-D.; Kao, H.-Y. R2-d2: Color-inspired convolutional neural network (CNN)-based android malware detections. In Proceedings of the 2018 IEEE International Conference on Big Data (Big Data), Seattle, WA, USA, 10–13 December 2018. [Google Scholar]
- Mitsuhashi, R.; Shinagawa, T. Exploring Optimal Deep Learning Models for Image-based Malware Variant Classification. In Proceedings of the IEEE 46th Annual Computers, Software, and Applications Conference (COMPSAC), Los Alamitos, CA, USA, 27 June–1 July 2022; pp. 779–788. [Google Scholar]
- Alam, S.; Demir, A.K. Mining Android Bytecodes through the Eyes of Gabor Filters for Detecting Malware. Int. Arab J. Inf. Technol. (IAJIT) 2023, 20, 180–189. [Google Scholar] [CrossRef]
- Ding, Y.; Zhang, X.; Hu, J. Android malware detection method based on bytecode image. J. Ambient. Intell. Humaniz. Comput. 2020, 14, 6401–6410. [Google Scholar] [CrossRef]
- Daoudi, N.; Samhi, J.; Kabore, A.K.; Allix, K.; Bissyandé, T.F.; Klein, J. DEXRAY: A Simple, yet Effective Deep Learning Approach to Android Malware Detection Based on Image Representation of Bytecode. In Deployable Machine Learning for Security Defense (MLHat 2021), 3rd ed.; Wang, G., Ciptadi, A., Ahmadzadeh, A., Eds.; Communications in Computer and Information Science; Springer: Cham, Switzerland, 2021. [Google Scholar]
- Bakour, K.; Ünver, H.M. DeepVisDroid: Android malware detection by hybridizing image-based features with deep learning techniques. Neural Comput. Appl. 2021, 33, 11499–11516. [Google Scholar] [CrossRef]
- Martín, A.; Lara-Cabrera, R.; Camacho, D. Android malware detection through hybrid features fusion and ensemble classifiers: The AndroPyTool framework and the OmniDroid dataset. Inf. Fusion 2019, 52, 128–142. [Google Scholar] [CrossRef]
- Martín, A.; Lara-Cabrera, R.; Camacho, D. A new tool for static and dynamic Android malware analysis. In Proceedings of the Data Science and Knowledge Engineering for Sensing Decision Support (FLINS 2018), Belfast, UK, 21–24 August 2018; pp. 509–516. [Google Scholar]
- Khoa, N.H.; Cam, N.T.; Pham, V.-H.; Nguyen, A.G.-T. Detect Android malware by using deep learning: Experiment and Evaluation. In Proceedings of the 2021 5th International Conference on Machine Learning and Soft Computing (ICMLSC’21), Association for Computing Machinery, New York, NY, USA, 29–31 January 2021; pp. 129–134. [Google Scholar]
- Singh, J.; Thakur, D.; Gera, T.; Shah, B.; Abuhmed, T.; Ali, F. Classification and Analysis of Android Malware Images Using Feature Fusion Technique. IEEE Access 2021, 9, 90102–90117. [Google Scholar] [CrossRef]
- Zegzhda, P.D.; Pavlenko, E.; Ignatev, G.M. Applying deep learning techniques for Android malware detection. In Proceedings of the 11th International Conference on Security of Information and Networks (SIN’18), New York, NY, USA, 10–12 September 2018. [Google Scholar]
- Androguard. Available online: https://github.com/androguard/androguard (accessed on 26 February 2024).
- Darwaish, A.; Naït-Abdesselam, F. RGB-based Android Malware Detection and Classification Using Convolutional Neural Network. In Proceedings of the GLOBECOM 2020—2020 IEEE Global Communications Conference, Taipei, Taiwan, 7–11 December 2020; pp. 1–6. [Google Scholar]
- Lan, T.; Darwaish, A.; Naït-Abdesselam, F.; Gu, P. Defensive Randomization Against Adversarial Attacks in Image-based Android Malware Detection. In Proceedings of the 2023 IEEE International Conference on Communications (ICC): Communication and Information System Security Symposium, Rome, Italy, 28 May–1 June 2023; pp. 5072–5077. [Google Scholar]
- Apktool. A Tool for Reverse Engineering Android Apk Files. Available online: https://apktool.org/ (accessed on 26 February 2024).
- Wang, C.; Zhang, L.; Zhao, K.; Ding, X.; Wang, X. AdvAndMal: Adversarial Training for Android Malware Detection and Family Classification. Symmetry 2021, 13, 1081. [Google Scholar] [CrossRef]
- Zhao, Y.; Qian, Q. Android Malware Identification Through Visual Exploration of Disambly Files. Int. J. Netw. Secur. 2018, 20, 1061–1073. [Google Scholar]
- Arp, D.; Spreitzenbarth, M.; Hubner, M.; Gascon, H.; Rieck, K.; Siemens, C. Drebin: Effective and explainable detection of android malware in your pocket. In Proceedings of the Network and Distributed System Security Symposium, San Diego, CA, USA, 23–26 February 2014. [Google Scholar]
- Wei, F.; Li, Y.; Roy, S.; Ou, X.; Zhou, W. Deep ground truth analysis of current android malware. In Detection of Intrusions and Malware, and Vulnerability Assessment (DIMVA 2017), 2nd ed.; Polychronakis, M., Meier, M., Eds.; Lecture Notes in Computer Science; Springer: Cham, Switzerland, 2017. [Google Scholar]
- Allix, K.; Bissyandé, T.F.; Klein, J.; Traon, Y.L. Androzoo: Collecting millions of android apps for the research community. In Proceedings of the 13th International Conference on Mining Software Repositories (MSR’16), New York, NY, USA, 14–22 May 2016; pp. 468–471. [Google Scholar]
- Lashkari, A.H.; Kadir, A.F.A.; Taheri, L.; Ghorbani, A.A. Toward Developing a Systematic Approach to Generate Benchmark Android Malware Datasets and Classification. In Proceedings of the 52nd IEEE International Carnahan Conference on Security Technology (ICCST), Montreal, QC, Canada, 22–25 October 2018; pp. 1–7. [Google Scholar]
- Ksibi, A.; Zakariah, M.; Almuqren, L.A.; Alluhaidan, A.S. Deep Convolution Neural Networks and Image Processing for Malware Detection. Preprint (Version 1). 27 January 2023. Available online: https://www.researchsquare.com/article/rs-2508967/v1 (accessed on 20 May 2024).
- Mahdavifar, S.; Kadir, A.F.A.; Fatemi, R.; Alhadidi, D.; Ghorbani, A.A. Dynamic Android Malware Category Classification using Semi-Supervised Deep Learning. In Proceedings of the 2020 IEEE International Conference on Dependable, Autonomic and Secure Computing, International Conference on Pervasive Intelligence and Computing, International Conference on Cloud and Big Data Computing, International Conference on Cyber Science and Technology Congress (DASC/PiCom/CBDCom/CyberSciTech), Calgary, AB, Canada, 17–22 August 2020; pp. 515–522. [Google Scholar]
- Mahdavifar, S.; Alhadidi, D.; Ghorbani, A.A. Effective and Efficient Hybrid Android Malware Classification Using Pseudo-Label Stacked Auto-Encoder. J. Netw. Syst. Manag. 2022, 30, 1–34. [Google Scholar] [CrossRef]
- Bert Base Model (Uncased). Available online: https://huggingface.co/bert-base-uncased (accessed on 26 February 2024).
- Pillow (PIL Fork). Available online: https://pillow.readthedocs.io/en/stable/index.html (accessed on 26 February 2024).
- Park, J.H.; Lee, J.; Lee, K.; Min, J.; Ko, H. FBRNN: Feedback recurrent neural network for extreme image super-resolution. In Proceedings of the IEEE/CVF Conference on Computer Vision and Pattern Recognition Workshops, Seattle, WA, USA, 14–19 June 2020; pp. 2021–2028. [Google Scholar]
- Zhuang, B.; Shen, C.; Tan, M.; Liu, L.; Reid, I. Structured binary neural networks for accurate image classification and semantic segmentation. In Proceedings of the IEEE/CVF Conference on Computer Vision and Pattern Recognition, Long Beach, CA, USA, 15–20 June 2019; pp. 413–422. [Google Scholar]
- Optuna. Optimize Your Optimization. Available online: https://optuna.org/ (accessed on 26 February 2024).
- Sogut, E.; Erdem, O.A. A Multi-Model Proposal for Classification and Detection of DDoS Attacks on SCADA Systems. Appl. Sci. 2023, 13, 5993. [Google Scholar] [CrossRef]
- Jo, J.; Cho, J.; Moon, J.A. Malware Detection and Extraction Method for the Related Information Using the ViT Attention Mechanism on Android Operating System. Appl. Sci. 2023, 13, 6839. [Google Scholar] [CrossRef]







| Analysis Method | Advantages | Disadvantages |
|---|---|---|
| Static | Fast scanning and control of malicious applications [27]. | Static analysis is ineffective as many malicious applications use a range of deformation technologies such as bytecode encryption, reflection, and local code execution [27]. |
| No need to tune execution environments and relatively low computational load for static analysis [28]. | The signature database is limited and unable to detect zero-day malware [29]. | |
| Complete code coverage [30]. Ability to reveal errors that do not manifest themselves [31]. | ||
| Dynamic | Detect malicious applications that use some obfuscation techniques such as code encryption or packaging [28]. | It requires a lot of effort to build the environment and the code coverage may be insufficient to safely analyse malware [30] |
| Monitor the behaviour of malware in real time and identify malware types more accurately [32] | It requires high automation and real time and requires more time and memory resources [33]. |
| The 10 Most Used Permissions in Benign Applications | The 10 Most Used Permissions in Malware Applications |
|---|---|
| android.permission.INTERNET | android.permission.INTERNET |
| android.permission.ACCESS_NETWORK_STATE android.permission.WRITE_EXTERNAL_STORAGE android.permission.WAKE_LOCK com.google.android.c2dm.permission.RECEIVE android.permission.ACCESS_WIFI_STATE android.permission.VIBRATE android.permission.GET_ACCOUNTS com.android.vending.BILLING android.permission.READ_PHONE_STATE | android.permission.WRITE_EXTERNAL_STORAGE android.permission.READ_PHONE_STATE android.permission.ACCESS_NETWORK_STATE android.permission.SEND_SMS android.permission.RECEIVE_SMS android.permission.READ_SMS android.permission.ACCESS_WIFI_STATE android.permission.CHANGE_WIFI_STATE android.permission.ACCESS_COARSE_LOCATION |
| The 10 Most Used Intents in Benign Applications | The 10 Most Used Intents in Malware Applications |
|---|---|
| android.intent.action.MAIN | android.intent.action.MAIN |
| com.google.android.c2dm.intent.RECEIVE android.intent.action.VIEW com.android.vending.INSTALL_REFERRER com.google.android.c2dm.intent.REGISTRATION android.intent.action.BOOT_COMPLETED com.google.android.gms.measurement.UPLOAD android.appwidget.action.APPWIDGET_UPDATE android.net.conn.CONNECTIVITY_CHANGE com.google.firebase.INSTANCE_ID_EVENT | android.intent.action.BOOT_COMPLETED android.provider.Telephony.SMS_RECEIVED android.net.conn.CONNECTIVITY_CHANGE android.intent.action.USER_PRESENT android.intent.action.SCREEN_ON android.net.wifi.STATE_CHANGE android.intent.action.BATTERY_CHANGED android.intent.action.DATA_SMS_RECEIVED android.intent.action.PACKAGE_ADDED |
| The 10 Most Used Services in Benign Applications | The 10 Most Used Services in Malware Applications |
|---|---|
| com.google.android.gms.measurement.AppMeasurementService | com.pay.sdk.msg.PayService |
| com.google.android.gms.analytics.CampaignTrackingService com.google.firebase.iid.FirebaseInstanceIdService com.google.android.gms.auth.api.signin.RevocationBoundService com.google.android.gms.analytics.AnalyticsService com.google.firebase.messaging.FirebaseMessagingService com.parse.PushService com.google.firebase.crash.internal.service.FirebaseCrashReceiverService com.google.firebase.crash.internal.service.FirebaseCrashSenderService com.digits.sdk.android.ContactsUploadService | com.pay.sdk.msg.PayListenerService com.ast.sdk.server.ServerM com.software.application.C2DMReceiver com.b.ht.IDD com.b.ht.JAA com.door.pay.sdk.sms.SmsService com.wyzf.service.InitService com.mj.jar.pay.SmsServices com.mj.sms.service.InitService |
| The 10 Most Used Receivers in Benign Applications | The 10 Most Used Receivers in Malware Applications |
|---|---|
| com.google.android.gms.measurement.AppMeasurementReceiver | com.google.android.c2dm.C2DMBroadcastReceiver |
| com.google.firebase.iid.FirebaseInstanceIdInternalReceivercom.google.firebase.iid.FirebaseInstanceIdReceiver com.google.android.gms.gcm.GcmReceiver com.google.android.gms.analytics.CampaignTrackingReceiver com.google.android.gms.analytics.AnalyticsReceiver com.appsflyer.MultipleInstallBroadcastReceiver com.google.android.gms.measurement.AppMeasurementInstallReferrerReceiver com.parse.GcmBroadcastReceiver com.google.android.gcm.GCMBroadcastReceiver | com.ast.sdk.receiver.ReceiverM com.software.application.Notificator com.software.application.SmsReceiver com.software.application.Checker com.b.ht.JDR com.door.pay.sdk.sms.SmsReceiver com.mj.jar.pay.InSmsReceiver top.cure.rece com.emag.yapz.receiver.BootReceiver |
| Parameters | Values |
|---|---|
| Filters | 32–256 |
| Kernel size | 3–7 |
| Pool size | 2–4 |
| Units | 64–256 |
| Epochs | 15–30 |
| Batch size | 16, 32, 64 |
| Validation split | 0.1, 0.3 |
| Verbose | 0, 1 |
| Actual Values | |||
|---|---|---|---|
| Predicted Values | Positive (1) | Negative (0) | |
| Positive (1) | True Positive (TP) | False Negative (FN) | |
| Negative (0) | False Negative (FN) | True Negative (TN) | |
| Model Name | Accuracy (%) | F1-Score (%) | Precision (%) | Recall (%) |
|---|---|---|---|---|
| Our model with 5 outputs | 89 | 89 | 89 | 89 |
| Our model with 2 outputs | 91 | 89 | 90 | 91 |
| DenseNet121 with 2 outputs | 79 | 80 | 88 | 79 |
| MobileNetV2 with 2 outputs | 76 | 66 | 82 | 76 |
| ResNet50 with 2 outputs | 88 | 88 | 88 | 88 |
| References | Datasets | Analysis Method | Features | Creating Image Method | Algorithms | Classification Performance |
|---|---|---|---|---|---|---|
| [34] | AMD | static | apk file | Binary to an image | deep neural network, J48 (J48), Random Forest (RF), Random Tree (RT), Bayesian Network (BN), and AdaBoost | Deep Learning Accuracy 91.8% |
| F-Measure 87.5% | ||||||
| Precision 85.9% | ||||||
| Recall 87.8% | ||||||
| [36] | Virus-Share | static | apk file | Binary to an image | CNN | Accuracy 90% |
| [37] | - | static | apk file | Binary to an image | CNN | Unbalanced dataset Accuracy 74% |
| Balanced dataset Accuracy 95.9% | ||||||
| [40] | AMD | static | classes.dex file | Binary to an image | CNN | Accuracy 93% |
| F-measure 94% | ||||||
| Precision 93.6% | ||||||
| Recall 94.4% | ||||||
| [41] | Cheetah Mobile Taiwan Agency | static | classes.dex file | Binary to an image | CNN | Accuracy 93% |
| [42] | Drebin | static | classes.dex file | Binary to an image | CNN | Accuracy 93.65% |
| F-measure 90.55 | ||||||
| Precision 90.16 | ||||||
| Recall 90.96% | ||||||
| [44] | Drebin | static | classes.dex file | Binary to an image | CNN | Accuracy 95.1% |
| [49] | CICMalDroid 2020 | static | Permissions, Opcodes, API Calls, System Command, Activities, Services, Receivers, API package, Flowdroid | Binary to an image (if feature exists: 1; otherwise: 0) | CNN | Accuracy 99% |
| F1 Score 97.9% | ||||||
| Precision 97.8% | ||||||
| Recall 98.1% | ||||||
| [50] | Drebin | static | Certificate file, Android manifest file, resources file, and classes.dex | Binary to an image | SVM, KNN, and RF for malware images. Texture descriptors GLCM, GIST, and LBP | Certificate and Android Manifest (Feature Fusion-SVM) Accuracy 93.24% |
| [51] | AMD | static | .smali file in API sequence with protection levels | API code to image | CNN | Accuracy 92.84% |
| [56] | - | static | API calls | System call sequence into an RGB image (colour values matching from the constructed feature database) | CNN | Accuracy 93.5% |
| F-Score 92.9% | ||||||
| Precision 92.1% | ||||||
| Recall 90.1% | ||||||
| [57] | Drebin | static | Opcodes and API calls | ASCII code and dictionary | CNN | Accuracy 90.67% |
| F1 93.56% | ||||||
| Precision 93.36% | ||||||
| Recall 93.95% | ||||||
| [71] | AndroZooCICMalDroid2020 | static | DEX file | Binary to an image | Vision Transformer (ViT) | CICMalDroid2020 Accuracy 86.81% |
| F1 Score 87.01% | ||||||
| Precision 87.53% | ||||||
| Recall 86.81% | ||||||
| Our CNN method with 2 outputs | CICMalDroid2020 | static | Permissions, intents, receivers and services | Create embedding vectors with BERT then create images with Pillow | CNN | Accuracy 91% |
| F-Score 89% | ||||||
| Precision 90% | ||||||
| Recall 91% |
| References | Image Sizes |
|---|---|
| [34] | 256 width and height depend on file size |
| [37] | 50 width 50 height |
| [42] | Width depends on file size |
| [44] | 512 width 512 height |
| [49] | 210 width 210 height |
| [50] | 108 width 108 height |
| [51] | 384 width 384 height |
| [56] | 32 width 32 height |
| [57] | 64 width 64 height |
| [71] | 224 width 224 height |
| Our study | 157 width 45 height |
Disclaimer/Publisher’s Note: The statements, opinions and data contained in all publications are solely those of the individual author(s) and contributor(s) and not of MDPI and/or the editor(s). MDPI and/or the editor(s) disclaim responsibility for any injury to people or property resulting from any ideas, methods, instructions or products referred to in the content. |
© 2024 by the authors. Licensee MDPI, Basel, Switzerland. This article is an open access article distributed under the terms and conditions of the Creative Commons Attribution (CC BY) license (https://creativecommons.org/licenses/by/4.0/).
Share and Cite
Kiraz, Ö.; Doğru, İ.A. Visualising Static Features and Classifying Android Malware Using a Convolutional Neural Network Approach. Appl. Sci. 2024, 14, 4772. https://doi.org/10.3390/app14114772
Kiraz Ö, Doğru İA. Visualising Static Features and Classifying Android Malware Using a Convolutional Neural Network Approach. Applied Sciences. 2024; 14(11):4772. https://doi.org/10.3390/app14114772
Chicago/Turabian StyleKiraz, Ömer, and İbrahim Alper Doğru. 2024. "Visualising Static Features and Classifying Android Malware Using a Convolutional Neural Network Approach" Applied Sciences 14, no. 11: 4772. https://doi.org/10.3390/app14114772
APA StyleKiraz, Ö., & Doğru, İ. A. (2024). Visualising Static Features and Classifying Android Malware Using a Convolutional Neural Network Approach. Applied Sciences, 14(11), 4772. https://doi.org/10.3390/app14114772

