Branch-Transformer: A Parallel Branch Architecture to Capture Local and Global Features for Language Identification
Abstract
1. Introduction
- We integrated a dual-branch structure into the language identification model, incorporating both a self-attention-based transformer module and a convolutional branch module. This enables the optimized model to simultaneously capture global and local contextual dependencies, ultimately enhancing the accuracy of language identification.
- To optimize the utilization of both global and local information, we present six distinct information fusion techniques. Through a comparative analysis, we assess the influence of these methods on language identification.
- Through extensive experiments, we have demonstrated the effectiveness of the dual-branch architecture and information fusion. We have achieved the best performance on different length test sets of LRE17 (MLS14, 3 s, 10 s, 30 s).
2. Methods
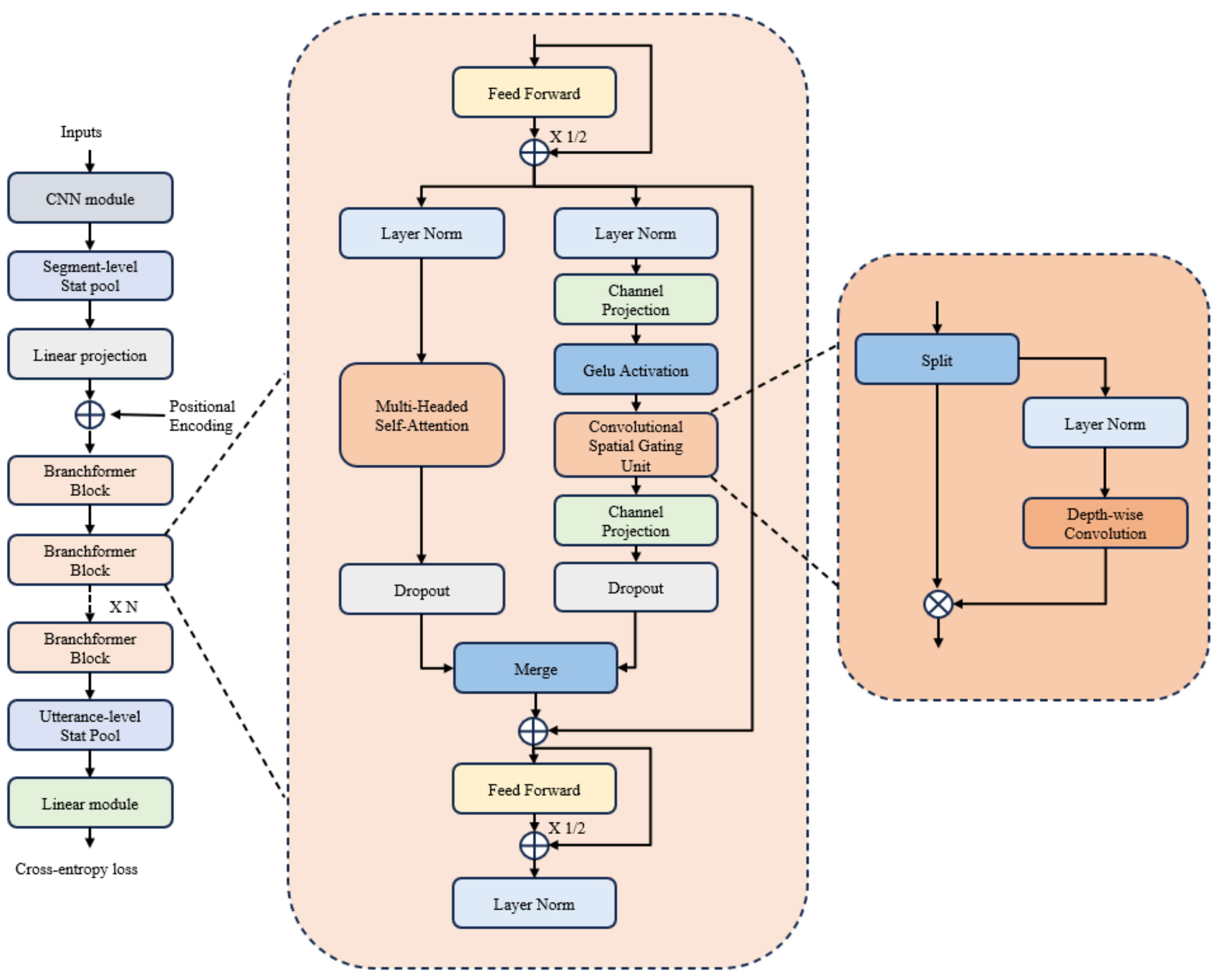
2.1. Model Architecture
2.2. Branchformer Block
2.2.1. Global Extractor Branch
2.2.2. Local Extractor Branch
2.2.3. Merge Module
- Add Merge Module: The method assigns corresponding weights to each branch and adds them together. The calculation process is as follows:where are the global and the local branch weights, respectively. This method is advantageous because it is easy to implement and has low model complexity. Additionally, we can choose appropriate weights for each branch. However, its drawbacks are also apparent. It requires the manual setting of weights, and the suitable values for these weights are unknown, necessitating multiple experiments to determine them. In this paper, we set the weights for both branches to 1.
- Concat Merge Module: The Concat merge module simply concatenates two outputs and and then applies a linear projection to decrease the dimension back to d:where is the linear projection trainable weights.
- Depth-wise Convolution Merge Module: We introduce a deep-wise convolution fusion module to consider adjacent features when two branches of information converge. It should be noted that deep-wise convolution is less computational and has little effect on the speed of the model. We believe that using nearby information can improve the fusion of two branches, similar to Inception Transformer [37]. Therefore, we use deep convolution to realize the exchange of spatial information (as shown in Figure 2c). The specific implementation process is as follows:where stands for the depth-wise convolution and is the linear projection trainable weights. is the feature vector obtained by concatenating global branches and local branches. represents the feature vector obtained after deep convolution. represents the final output obtained after the fusion module.
- Attention Merge Module: We consider that the input representations corresponding to certain input timesteps may be unique, and not as crucial for distinguishing languages as other input timesteps. Therefore, we developed an attention fusion module that focuses on prominent timesteps in the input. This module is inspired by human physiological perception of the environment. When humans process information, they naturally filter out less relevant information and focus on the information of interest. We hope that the attention module we set up can dynamically select the more critical timesteps and allocate larger weights to them while allocating fewer weights to the timesteps irrelevant to language identification. Through this approach, the model can focus on learning useful information and ignore irrelevant information to avoid its impact on model performance. The specific implementation process is as follows:The softmax function computes weights for each speech frame in . is the feature vector obtained by multiplying each speech frame with its corresponding weight. The split operation transforms vector to and , where T represents the length of speech frames and d represents the dimensionality of the speech. Finally, the output of the fusion module is obtained after applying dropout.
- Gated Merge Module: The gate fusion module utilizes multiplicative gates to control the flow of information between local and global information. The inspiration for this idea comes from the flow control mechanism in recurrent neural networks. This mechanism is used to control the transmission of information within neural networks, determining how much information should be retained and how much should be discarded in memory units. We introduce gate control into the fusion of local and global information, expecting the gate fusion module to allocate appropriate weights to the two branches, enabling better aggregation of information from different branches. The implementation process is as follows:In which are learnable linear projections, Gate represents a gating function, z denotes the coefficients of the global branch, and is a non-linear activation function. The gate fusion module provides a flexible and efficient method to integrate local and global information while controlling the flow of information between different branches. Through this approach, we can improve the fusion effect of local and global features, thereby enhancing the performance of the recognition system.
- Inter–Attention Merge Module: The difference between interactive attention and previous attention lies in the calculation of attention scores for features extracted at different time steps by the global information extractor and the local information extractor. Traditional attention methods tend to treat these calculations separately. However, we believe that there is a certain correlation between global and local information. By considering the interaction between local and global information when computing attention scores, we expect to obtain more useful information, thereby further improving model performance. The structure of the proposed interactive attention feature fusion module is illustrated in Figure 2f. The computation of this fusion module is as follows:where A and B are learnable linear projections, and , respectively, represent query vectors obtained after the linear transformation of global branches and local branches. K, V represent key and value vectors obtained after attention calculation. and , respectively, represent global branch vectors and local branch vectors obtained after interaction attention.
3. Data and Model Configuration
3.1. Datasets
3.2. Data Preprocessing and Feature Extraction
3.3. Model Configuration
4. Experiment, Results and Analysis
4.1. Main Result
4.2. Ablation Studies
5. Conclusions
Author Contributions
Funding
Data Availability Statement
Conflicts of Interest
References
- Rajaa, S.; Anandan, K.; Dalmia, S.; Gupta, T.; Chng, E.S. Improving Spoken Language Identification with Map-Mix. In Proceedings of the ICASSP 2023—2023 IEEE International Conference on Acoustics, Speech and Signal Processing (ICASSP), Rhodes Island, Greece, 4–9 June 2023; pp. 1–5. [Google Scholar] [CrossRef]
- Kukk, K.; Alumäe, T. Improving Language Identification of Accented Speech. In Proceedings of the Interspeech 2022, Incheon, Republic of Korea, 18–22 September 2022; pp. 1288–1292. [Google Scholar] [CrossRef]
- Shen, P.; Lu, X.; Kawai, H. Transducer-based language embedding for spoken language identification. In Proceedings of the Interspeech 2022, Incheon, Republic of Korea, 18–22 September 2022; pp. 3724–3728. [Google Scholar] [CrossRef]
- Zissman, M. Comparison of four approaches to automatic language identification of telephone speech. IEEE Trans. Speech Audio Process. 1996, 4, 31–44. [Google Scholar] [CrossRef]
- Muthusamy, Y.; Barnard, E.; Cole, R. Reviewing automatic language identification. IEEE Signal Process. Mag. 1994, 11, 33–41. [Google Scholar] [CrossRef]
- Matejka, P.; Zhang, L.; Ng, T.; Glembek, O.; Ma, J.; Zhang, B.; Mallidi, S.H. Neural Network Bottleneck Features for Language Identification. In Proceedings of the Speaker and Language Recognition Workshop (Odyssey 2014), Joensuu, Finland, 16–19 June 2014; pp. 299–304. [Google Scholar] [CrossRef]
- Snyder, D.; Garcia-Romero, D.; McCree, A.; Sell, G.; Povey, D.; Khudanpur, S. Spoken Language Recognition using X-vectors. In Proceedings of the Speaker and Language Recognition Workshop (Odyssey 2018), Les Sables d’Olonne, France, 26–29 June 2018; pp. 105–111. [Google Scholar] [CrossRef]
- Cai, W.; Cai, Z.; Zhang, X.; Wang, X.; Li, M. A Novel Learnable Dictionary Encoding Layer for End-to-End Language Identification. In Proceedings of the 2018 IEEE International Conference on Acoustics, Speech and Signal Processing (ICASSP), Calgary, AB, Canada, 15–20 April 2018; pp. 5189–5193. [Google Scholar] [CrossRef]
- Schneider, S.; Baevski, A.; Collobert, R.; Auli, M. wav2vec: Unsupervised Pre-Training for Speech Recognition. In Proceedings of the Interspeech 2019, Graz, Austria, 15–19 September 2019; pp. 3465–3469. [Google Scholar] [CrossRef]
- Baevski, A.; Zhou, Y.; Mohamed, A.; Auli, M. wav2vec 2.0: A Framework for Self-Supervised Learning of Speech Representations. In Proceedings of the Advances in Neural Information Processing Systems, Online, 6–12 December 2020; pp. 12449–12460. [Google Scholar]
- Conneau, A.; Baevski, A.; Collobert, R.; Mohamed, A.; Auli, M. Unsupervised Cross-Lingual Representation Learning for Speech Recognition. In Proceedings of the Interspeech 2021, Brno, Czech Republic, 30 August–3 September 2021; pp. 2426–2430. [Google Scholar] [CrossRef]
- Liu, H.; Perera, L.P.G.; Khong, A.W.H.; Chng, E.S.; Styles, S.J.; Khudanpur, S. Efficient Self-Supervised Learning Representations for Spoken Language Identification. IEEE J. Sel. Top. Signal Process. 2022, 16, 1296–1307. [Google Scholar] [CrossRef]
- Liu, H.; Garcia Perera, L.P.; Khong, A.; Styles, S.; Khudanpur, S. PHO-LID: A Unified Model Incorporating Acoustic-Phonetic and Phonotactic Information for Language Identification. In Proceedings of the Interspeech 2022, Incheon, Republic of Korea, 18–22 September 2022; pp. 2233–2237. [Google Scholar] [CrossRef]
- Cai, W.; Cai, D.; Huang, S.; Li, M. Utterance-level end-to-end language identification using attention-based CNN-BLSTM. In Proceedings of the ICASSP 2019—2019 IEEE International Conference on Acoustics, Speech and Signal Processing (ICASSP), Brighton, UK, 12–17 May 2019; pp. 5991–5995. [Google Scholar]
- Miao, X.; McLoughlin, I.; Yan, Y. A New Time-Frequency Attention Mechanism for TDNN and CNN-LSTM-TDNN, with Application to Language Identification. In Proceedings of the Interspeech, Graz, Austria, 15–19 September 2019; pp. 4080–4084. [Google Scholar] [CrossRef]
- Wan, L.; Sridhar, P.; Yu, Y.; Wang, Q.; Moreno, I.L. Tuplemax Loss for Language Identification. In Proceedings of the ICASSP 2019—2019 IEEE International Conference on Acoustics, Speech and Signal Processing (ICASSP), Brighton, UK, 12–17 May 2019; pp. 5976–5980. [Google Scholar] [CrossRef]
- Luo, Q.; Zhou, R. Multi-Scale Channel Adaptive Time-Delay Neural Network and Balanced Fine-Tuning for Arabic Dialect Identification. Appl. Sci. 2023, 13, 4233. [Google Scholar] [CrossRef]
- Li, Z.; Zhao, Z.; Wang, W.; Zhang, P.; Zhao, Q. Explore Long-Range Context Features for Speaker Verification. Appl. Sci. 2023, 13, 1340. [Google Scholar] [CrossRef]
- Cai, W.; Chen, J.; Li, M. Exploring the Encoding Layer and Loss Function in End-to-End Speaker and Language Recognition System. In Proceedings of the Speaker and Language Recognition Workshop (Odyssey 2018), Les Sables d’Olonne, France, 26–29 June 2018; pp. 74–81. [Google Scholar] [CrossRef]
- Gonzalez-Dominguez, J.; Lopez-Moreno, I.; Sak, H.; Gonzalez-Rodriguez, J.; Moreno, P.J. Automatic language identification using long short-term memory recurrent neural networks. In Proceedings of the Interspeech 2014, Singapore, 14–18 September 2014; pp. 2155–2159. [Google Scholar] [CrossRef]
- He, K.; Zhang, X.; Ren, S.; Sun, J. Deep Residual Learning for Image Recognition. In Proceedings of the 2016 IEEE Conference on Computer Vision and Pattern Recognition (CVPR), Las Vegas, NV, USA, 27–30 June 2016; pp. 770–778. [Google Scholar] [CrossRef]
- Desplanques, B.; Thienpondt, J.; Demuynck, K. ECAPA-TDNN: Emphasized Channel Attention, Propagation and Aggregation in TDNN Based Speaker Verification. In Proceedings of the Interspeech 2020, Shanghai, China, 25–29 October 2020; pp. 3830–3834. [Google Scholar] [CrossRef]
- Alumäe, T.; Kukk, K.; Le, V.B.; Barras, C.; Messaoudi, A.; Ben Kheder, W. Exploring the Impact of Pretrained Models and Web-Scraped Data for the 2022 NIST Language Recognition Evaluation. In Proceedings of the Interspeech 2023, Dublin, Ireland, 20–24 August 2023; pp. 516–520. [Google Scholar] [CrossRef]
- Villalba, J.; Borgstrom, J.; Jahan, M.; Kataria, S.; Garcia, L.P.; Torres-Carrasquillo, P.; Dehak, N. Advances in Language Recognition in Low Resource African Languages: The JHU-MIT Submission for NIST LRE22. In Proceedings of the Interspeech 2023, Dublin, Ireland, 20–24 August 2023; pp. 521–525. [Google Scholar] [CrossRef]
- Silnova, A.; Slavicek, J.; Mošner, L.; Klco, M.; Plchot, O.; Matejka, P.; Peng, J.; Burget, T.S.L. ABC System Description for NIST LRE 2022. 2022. Available online: https://www.fit.vutbr.cz/research/groups/speech/publi/2022/NIST_LRE_2022_System_Description.pdf (accessed on 12 December 2023).
- Sarni, S.; Cumani, S.; Siniscalchi, S.M.; Bottino, A. Description and analysis of the KPT system for NIST Language Recognition Evaluation 2022. In Proceedings of the Interspeech 2023, Dublin, Ireland, 20–24 August 2023; pp. 1933–1937. [Google Scholar] [CrossRef]
- Jia, F.; Koluguri, N.R.; Balam, J.; Ginsburg, B. A Compact End-to-End Model with Local and Global Context for Spoken Language Identification. In Proceedings of the Interspeech 2023, Dublin, Ireland, 20–24 August 2023; pp. 5321–5325. [Google Scholar] [CrossRef]
- Romero, D.; D’Haro, L.F.; Estecha-Garitagoitia, M.; Salamea, C. Phonotactic Language Recognition Using A Universal Phoneme Recognizer and A Transformer Architecture. In Proceedings of the ICASSP 2022—2022 IEEE International Conference on Acoustics, Speech and Signal Processing (ICASSP), Singapore, 22–27 May 2022; pp. 6872–6876. [Google Scholar] [CrossRef]
- Wang, F.; Huang, L.; Li, T.; Hong, Q.; Li, L. Conformer-based Language Embedding with Self-Knowledge Distillation for Spoken Language Identification. In Proceedings of the Interspeech 2023, Dublin, Ireland, 20–24 August 2023; pp. 5286–5290. [Google Scholar] [CrossRef]
- Peng, Z.; Huang, W.; Gu, S.; Xie, L.; Wang, Y.; Jiao, J.; Ye, Q. Conformer: Local Features Coupling Global Representations for Visual Recognition. In Proceedings of the 2021 IEEE/CVF International Conference on Computer Vision (ICCV), Montreal, QC, Canada, 10–17 October 2021; pp. 357–366. [Google Scholar] [CrossRef]
- Peng, Y.; Dalmia, S.; Lane, I.; Watanabe, S. Branchformer: Parallel mlp-attention architectures to capture local and global context for speech recognition and understanding. In Proceedings of the International Conference on Machine Learning, Baltimore, MD, USA, 17–23 July 2022; pp. 17627–17643. [Google Scholar]
- Vaswani, A.; Shazeer, N.; Parmar, N.; Uszkoreit, J.; Jones, L.; Gomez, A.N.; Kaiser, L.u.; Polosukhin, I. Attention is All you Need. In Proceedings of the Advances in Neural Information Processing Systems, Long Beach, CA, USA, 4–9 December 2017. [Google Scholar]
- Sakuma, J.; Komatsu, T.; Scheibler, R. MLP-Based Architecture with Variable Length Input for Automatic Speech Recognition. 2022. Available online: https://openreview.net/pdf?id=RA-zVvZLYIy (accessed on 16 January 2023).
- Ba, J.L.; Kiros, J.R.; Hinton, G.E. Layer Normalization. arXiv 2016, arXiv:1607.06450. [Google Scholar]
- Srivastava, N.; Hinton, G.; Krizhevsky, A.; Sutskever, I.; Salakhutdinov, R. Dropout: A Simple Way to Prevent Neural Networks from Overfitting. J. Mach. Learn. Res. 2014, 15, 1929–1958. [Google Scholar]
- Hendrycks, D.; Gimpel, K. Gaussian Error Linear Units (GELUs). arXiv 2016, arXiv:1606.08415. [Google Scholar]
- Si, C.; Yu, W.; Zhou, P.; Zhou, Y.; Wang, X.; Yan, S. Inception transformer. In Proceedings of the Advances in Neural Information Processing Systems, New Orleans, LA, USA, 28 November–9 December 2022. [Google Scholar]
- Sadjadi, S.O.; Kheyrkhah, T.; Tong, A.; Greenberg, C.; Reynolds, D.; Singer, E.; Mason, L.; Hernandez-Cordero, J. The 2017 NIST Language Recognition Evaluation. In Proceedings of the Speaker and Language Recognition Workshop (Odyssey 2018), Les Sables d’Olonne, France, 26–29 June 2018; pp. 82–89. [Google Scholar] [CrossRef]
- Cieri, C.; Miller, D.; Walker, K. The Fisher Corpus: A Resource for the Next Generations of Speech-to-Text. In Proceedings of the Fourth International Conference on Language Resources and Evaluation (LREC’04), Lisbon, Portugal, 26–28 May 2004. [Google Scholar]
- Godfrey, J.; Holliman, E.; McDaniel, J. SWITCHBOARD: Telephone speech corpus for research and development. In Proceedings of the ICASSP-92: 1992 IEEE International Conference on Acoustics, Speech, and Signal Processing, San Francisco, CA, USA, 23–26 March 1992; Volume 1, pp. 517–520. [Google Scholar] [CrossRef]
- Pratap, V.; Xu, Q.; Sriram, A.; Synnaeve, G.; Collobert, R. MLS: A Large-Scale Multilingual Dataset for Speech Research. In Proceedings of the Interspeech 2020, Shanghai, China, 25–29 October 2020; pp. 2757–2761. [Google Scholar] [CrossRef]
- Ardila, R.; Branson, M.; Davis, K.; Kohler, M.; Meyer, J.; Henretty, M.; Morais, R.; Saunders, L.; Tyers, F.; Weber, G. Common Voice: A Massively-Multilingual Speech Corpus. In Proceedings of the Twelfth Language Resources and Evaluation Conference, Marseille, France, 11–16 May 2020; pp. 4218–4222. [Google Scholar]
- Gales, M.J.F.; Knill, K.M.; Ragni, A.; Rath, S.P. Speech recognition and keyword spotting for low-resource languages: Babel project research at CUED. In Proceedings of the 4th Workshop on Spoken Language Technologies for Under-Resourced Languages (SLTU 2014), St. Petersburg, Russia, 14–16 May 2014; pp. 16–23. [Google Scholar]
- Liu, H.; Perera, L.P.G.; Khong, A.W.H.; Dauwels, J.; Styles, S.J.; Khudanpur, S. Enhancing Language Identification Using Dual-Mode Model with Knowledge Distillation. In Proceedings of the Speaker and Language Recognition Workshop (Odyssey 2022), Beijing, China, 28 June–1 July 2022; pp. 248–254. [Google Scholar] [CrossRef]


| Model | 3 s | 10 s | 30 s | |||
|---|---|---|---|---|---|---|
| X-vector [7] | 11.79 | 11.59 | 7.81 | 7.48 | 6.84 | 6.54 |
| XSA-LID [44] | 10.71 | 10.04 | 4.89 | 4.32 | 3.71 | 3.29 |
| CNN-trans [13] (our baseline) | 7.89 | 7.10 | 3.89 | 3.46 | 2.91 | 2.62 |
| conformer [29] | 7.78 | 6.95 | 3.80 | 3.42 | 2.92 | 2.57 |
| B-transformer (ours) | 7.40 | 6.34 | 3.67 | 3.16 | 2.55 | 2.32 |
| Model | 3 s | 10 s | 30 s | |||
|---|---|---|---|---|---|---|
| B-transformer | 7.40 | 6.34 | 3.67 | 3.16 | 2.55 | 2.32 |
| w/o FFN | 7.46 | 6.57 | 3.68 | 3.22 | 2.60 | 2.39 |
| w/o Dconv | 7.67 | 6.84 | 3.77 | 3.31 | 2.75 | 2.46 |
| w/o cgMLP | 7.89 | 7.10 | 3.89 | 3.46 | 2.91 | 2.62 |
| Fusion Method | 3 s | 10 s | 30 s | |||
|---|---|---|---|---|---|---|
| Baseline | 7.89 | 7.10 | 3.89 | 3.46 | 2.91 | 2.62 |
| Add | 7.58 | 6.50 | 4.15 | 3.60 | 2.96 | 2.71 |
| Concat | 7.41 | 6.52 | 3.77 | 3.27 | 2.83 | 2.49 |
| Deep-wise convolution | 7.40 | 6.34 | 3.67 | 3.16 | 2.55 | 2.32 |
| Gated | 7.51 | 6.75 | 3.97 | 3.53 | 2.92 | 2.72 |
| Attention | 7.62 | 6.84 | 3.84 | 3.41 | 2.77 | 2.41 |
| Inter-Attention | 7.81 | 6.76 | 3.87 | 3.37 | 2.85 | 2.52 |
| Kernel Size | 3 s | 10 s | 30 s | |||
|---|---|---|---|---|---|---|
| 1 | 7.77 | 7.15 | 3.97 | 3.37 | 3.33 | 3.04 |
| 3 | 7.40 | 6.34 | 3.67 | 3.16 | 2.55 | 2.32 |
| 5 | 7.39 | 6.49 | 3.98 | 3.50 | 3.16 | 2.82 |
| 15 | 7.31 | 6.67 | 3.71 | 3.35 | 2.96 | 2.67 |
| Weight | 3 s | 10 s | 30 s | |||
|---|---|---|---|---|---|---|
| 0 | 7.90 | 7.12 | 4.11 | 3.77 | 3.38 | 3.19 |
| 0.2 | 7.65 | 6.80 | 3.99 | 3.40 | 3.08 | 2.73 |
| 0.5 | 7.40 | 6.34 | 3.67 | 3.16 | 2.55 | 2.32 |
| 0.8 | 7.86 | 6.84 | 3.81 | 3.28 | 2.75 | 2.40 |
| 1.0 | 7.89 | 7.10 | 3.89 | 3.46 | 2.91 | 2.62 |
Disclaimer/Publisher’s Note: The statements, opinions and data contained in all publications are solely those of the individual author(s) and contributor(s) and not of MDPI and/or the editor(s). MDPI and/or the editor(s) disclaim responsibility for any injury to people or property resulting from any ideas, methods, instructions or products referred to in the content. |
© 2024 by the authors. Licensee MDPI, Basel, Switzerland. This article is an open access article distributed under the terms and conditions of the Creative Commons Attribution (CC BY) license (https://creativecommons.org/licenses/by/4.0/).
Share and Cite
Li, Z.; Liu, S.; Fang, Z.; He, L. Branch-Transformer: A Parallel Branch Architecture to Capture Local and Global Features for Language Identification. Appl. Sci. 2024, 14, 4681. https://doi.org/10.3390/app14114681
Li Z, Liu S, Fang Z, He L. Branch-Transformer: A Parallel Branch Architecture to Capture Local and Global Features for Language Identification. Applied Sciences. 2024; 14(11):4681. https://doi.org/10.3390/app14114681
Chicago/Turabian StyleLi, Zeen, Shuanghong Liu, Zhihua Fang, and Liang He. 2024. "Branch-Transformer: A Parallel Branch Architecture to Capture Local and Global Features for Language Identification" Applied Sciences 14, no. 11: 4681. https://doi.org/10.3390/app14114681
APA StyleLi, Z., Liu, S., Fang, Z., & He, L. (2024). Branch-Transformer: A Parallel Branch Architecture to Capture Local and Global Features for Language Identification. Applied Sciences, 14(11), 4681. https://doi.org/10.3390/app14114681

