1. Introduction
In the field of zinc smelting and manufacturing, the primary challenge faced by each smelting plant is to mitigate the environmental issues associated with solid waste such as smelting slag, respond to the call for sustainable development, and enhance the economic efficiency of the smelting plants [
1,
2]. Given the relatively high content of zinc, lead, gold, and silver in zinc smelting slag, an effective solution is to reasonably recover and utilize secondary metal resources generated during the zinc smelting process [
3,
4,
5].
There have been numerous studies on methods for the recovery of secondary metal resources from zinc smelting slag [
6,
7,
8], including leaching methods, electrochemical methods, and smelting roasting methods. Wei et al. successfully recovered cobalt and zinc from leachate of zinc smelting slag using a leaching method, achieving good recovery results [
9]. Hu et al. proposed a two-stage sintering process using the smelting roasting method, which not only successfully recovered zinc and lead but also produced lightweight bricks suitable for use as construction materials [
10]. Compared to leaching methods, the smelting roasting method achieves efficient metal extraction and higher purity metal products [
11]. In this study, the smelting roasting method was employed. The principle of the smelting roasting method involves melting various smelting slags in a smelting furnace by heating them with coal to ensure smooth subsequent processes. However, excessively high melting temperatures not only affect energy consumption but also increase the difficulty and equipment costs of the smelting process, which greatly influences the application and promotion of the smelting roasting method [
12]. Among the factors affecting melting temperature, slag melting point is a key factor, and, therefore, reducing the slag melting point is of significant importance for controlling the melting temperature.
Zinc smelting slag contains various elemental components, and it is generally believed that the slag melting point is determined by the mass fractions of oxides such as Fe
2O
3, CaO, SiO
2, Al
2O
3, and MgO [
13]. The process of zinc smelting is a complex and variable physicochemical process, and the melting point is an important indicator affecting the smelting effect. However, there is no universally recognized and highly accurate calculation method for the relationship between melting point and slag composition, which poses great difficulties in modeling and controlling the melting point [
14]. In the metallurgical industry, the advancement of related research often relies on the combination of production experience and phase diagrams of various factors. Bao et al. based their research on the CaO–MoO
3–La
2O
3 ternary phase diagram, using the solid-state reaction method to design and synthesize two new types of microwave dielectric ceramics, laying the foundation for the scientific research and practical application of related ceramic systems [
15]. Liu et al. established the CaO–Al
2O
3–Vox ternary phase diagram, conducting in-depth research on the changes in the valence state of vanadium during vanadium steel smelting processes, also achieving good results [
16]. However, experimental studies on phase diagrams require a significant amount of time and economic costs, and they are faced with challenges such as experimental difficulty and time consumption. Additionally, the establishment of ternary phase diagrams is based on the assumption of equilibrium under steady-state conditions, where the internal components reach a stable state within the entire system. Yet, in practical scenarios, the composition and temperature may change, rendering phase diagrams unable to fully depict dynamic processes and thus having limitations in practical use.
With the demonstrated effectiveness of machine learning and intelligent algorithms in handling nonlinear modeling and optimization problems, researchers have made significant strides in various industrial applications. Shi et al. [
14] utilized a Generalized Regression Neural Network to model and predict melting points, coupled with genetic algorithms to determine optimal elemental compositions. This approach significantly improved work efficiency and reduced melting points compared to traditional phase diagram methods. Li et al. [
17] introduced the Grey Wolf Optimization algorithm into industrial settings to optimize parameters and instructions in production processes. notably enhanced production efficiency and solution accuracy. Shim et al. [
18] established welding effect prediction models in magnetic pulse welding processes and employed the Imperialist Competitive Algorithm to optimize process parameters, leading to a substantial enhancement in welding effects. These algorithms each possess strengths and weaknesses, primarily attributed to their different evolutionary mechanisms. Genetic algorithms offer simple optimization methods with good performance but suffer from serious premature convergence issues. Consequently, researchers have introduced many improved variants of genetic algorithms [
19,
20]. The Grey Wolf Algorithm is a widely used efficient heuristic algorithm in engineering applications, but its performance depends on its control parameters. Different problems require different parameter adjustments, which can be time-consuming and make optimization results unstable [
21,
22]. In recent years, The Snake Optimization (SO) algorithm has shown considerable potential in engineering applications [
23], emulating behaviors observed in snakes, including predation, reproduction, and evasion. This biomimetic trait renders the algorithm more nature-centric, facilitating effective exploration of solution spaces. However, SO predominantly depends on positional data from superior and inferior individuals in the snake population to update locations, resulting in decreased utilization rates of other individuals and generating algorithmic instability, suggesting potential areas for enhancement.
Based on the above analysis, to address the problems of instability, slow convergence speed, complexity of melting point influencing factors, and insufficient modeling accuracy of traditional methods of the existing optimization methods in the field, this study firstly analyzes the relationship between relevant slag compositions and melting point. Subsequently, the prediction model of the optimization algorithm was established. Then, the improved serpentine optimization algorithm was used for optimization. The optimal process parameters obtained from the optimization were confirmed through validation experiments.
The main contributions and highlights of this study are as follows. First, by utilizing historical production data, we employed a Tree-structured Parzen Estimator (TPE) hyperparameter-optimized CatBoost model for predictive modeling. This approach not only enhances prediction accuracy but also significantly reduces the operational cost and time consumption compared to traditional methods. Second, the performance of the Improved Snake Optimization (ISO) algorithm was bolstered through the integration of Halton sequence initialization, elite reverse learning, and dynamic updating mechanisms of Cauchy–Gaussian mutation. These enhancements improved the algorithm’s capabilities in both global exploration and local exploitation stages. Third, the ISO algorithm was evaluated using ten standard benchmark functions, which are commonly used in intelligent optimization algorithms, and its performance was compared with five other state-of-the-art optimization algorithms. Finally, we assessed the ISO algorithm in practical scenarios using actual production problems and compared the results with those obtained from five other advanced optimization algorithms. The findings demonstrate the superior performance and practical applicability of the proposed ISO algorithm.
The remainder of this paper is organized as follows:
Section 2 introduces the processing of smelting roasting methods and the construction of a model for optimizing melting point parameters.
Section 3 elaborates on the SO algorithm and strategies for improving its performance.
Section 4 describes the results of the Catboost model and the rest of the common models on several evaluation metrics, presents the performance of the ISO and five SOTA algorithms on 10 test functions and real engineering problems, and analyzes the results to demonstrate the feasibility and effectiveness of the proposed algorithms. Finally,
Section 5 summarizes the research findings and proposes further development directions.
2. Optimization Model for Process Parameters of Zinc Smelting Slag Melting Point
2.1. Selection of Key Process Parameters
The process flow of zinc smelting slag treatment consists mainly of the batching stage, smelting stage, and product recovery stage, as shown in
Figure 1. The specific steps are as follows:
Batching Stage: Initially, in the batching stage, slag materials are mixed with smokeless coal and river sand is added to complete slag making, resulting in mixed slag.
Smelting Stage: The mixed slag is then sent to the smelting furnace for melting treatment. During smelting, various additives are added as needed to adjust the composition, resulting in molten slag, high-silver flue ash, and dust-laden flue gas.
Product Recovery Stage: The high-silver flue ash and dust-laden flue gas are directly recovered, extracting valuable metals such as gold and silver. Subsequently, the molten slag is transferred to the reduction furnace, where various additives are incorporated as necessary to optimize production. This process generates slag suitable for use as building materials and flue gas ash. Through further recovery, metals such as lead and zinc are obtained until the slag contains over 30% Fe, at which point it is discharged as flue slag, achieving resource utilization and enhancing the economic efficiency of the smelting plant.
During the batching and smelting stages, different batching schemes can result in mixed slag containing different elements, thereby affecting the melting point of the mixed slag. Excessively high melting points can pose safety hazards during the production process and incur additional production costs for the smelting plant. Therefore, the practical problem that smelting plants need to address is how to adjust the batching scheme to meet production requirements while minimizing the melting point of the mixed slag as much as possible.
According to relevant studies and literature, it is known that the iron–silicon ratio and the calcium–silicon ratio have a significant impact on the melting point of mixed slag [
24,
25,
26]. The iron–silicon ratio refers to the weight ratio of iron to silicon in the furnace charge. In the metallurgical industry, as the iron–silicon ratio increases, the melting point of the slag tends to increase, while the viscosity decreases, and the melting performance improves. Therefore, during the smelting process, the iron–silicon ratio is usually controlled to reduce the melting point and improve the melting performance of the materials inside the furnace. The calcium–silicon ratio refers to the weight ratio of calcium to silicon. Within a certain range, as the calcium–silicon ratio increases, the melting point rises, and the fluidity also improves. Therefore, during the smelting process, an appropriate amount of silicon is usually added to the slag to reduce the calcium–silicon ratio, lower the melting point of the slag, and improve its fluidity. The specific experimental results are shown in
Figure 2. The lower curve shows the variation in slag melting point with changes in the CaO/SiO
2 ratio within the range of 0.3 to 1.0 under constant conditions. The upper curve shows the variation in slag melting point with changes in the Fe
2O
3/SiO
2 ratio within the range of 1.8 to 2.4 under constant conditions.
Additionally, the inclusion of river sand, oxygen flow, and coal also affects the melting point.
River sand, primarily composed of silica dioxide, contains a significant amount of silicon elements, which significantly influences the iron–silicon ratio and calcium–silicon ratio, thereby affecting the melting point. The addition of oxygen alters the valence state of iron in the slag, thereby affecting the iron–silicon ratio. Elements such as ash, sulfur, and sodium in coal may form compounds with high melting points inside the furnace during combustion, thereby affecting the melting point of the mixed slag.
In summary, based on relevant studies and the actual production parameters requirements of the smelting plant, this study selects the key process parameters that have a significant impact on slag melting point, namely, the iron–silicon ratio, calcium–silicon ratio, coal quantity, oxygen flow, and river sand usage.
2.2. Model Building
Regression of slag melting point is a complex nonlinear problem. Many machine learning methods can handle nonlinear problems [
27], but traditional learning methods require a large amount of data for training to achieve high accuracy [
28]. However, for practical factory production, collecting a large amount of qualified data is laborious and time-consuming. During the operation of the smelting furnace, the production parameters of different batches may change, requiring the collection of new data for training to obtain a new regression model. Traditional learning methods entail repetitive and extensive work, making it difficult to adapt to the rapid diagnostic requirements. Therefore, this study selects an improved gradient-boosting algorithm—the CatBoost algorithm.
CatBoost is a gradient-boosting algorithm based on symmetric decision trees, offering the advantages of minimal parameter setting, support for categorical feature data, and high classification accuracy [
29]. In comparison to similar earlier algorithms such as XGBoost [
30] and LightGBM [
31], CatBoost incorporates enhanced functionalities. It automatically handles categorical features and adopts fully symmetric trees. It incorporates combination features specifically designed for categorical features and utilizes sorting boosting to counteract noise points in the training set, thus avoiding gradient estimation errors and addressing prediction shift issues to alleviate overfitting. Notably, its method for automatic handling of categorical features involves initially using one-hot encoding. If a maximum number of categorical values for one-hot encoding is set, when this limit is exceeded, CatBoost first conducts a statistical analysis of the categorical features to calculate the frequency of each categorical value, thereby generating new numerical features [
32].
Hyperparameter optimization is pivotal in machine learning for enhancing the performance of models. While models come with default hyperparameters, fine-tuning them to a specific dataset can substantially boost their efficacy [
33]. In recent years, various methods for hyperparameter optimization have emerged, such as the Tree-structured Parzen Estimator (TPE) for independent parameter sampling [
34], grid search for finding the optimal combination through exhaustive search [
35], and random search, which reduces computational costs based on grid search [
36]. These methods have demonstrated promising performance across different domains.
TPE is a Bayesian optimization technique. Unlike grid or random search, which treats hyperparameters as isolated, TPE considers the relationship between hyperparameters and the objective function. The advantage of TPE over other methods lies in its efficiency. Constructing a probabilistic model of the objective function can suggest hyperparameters that are more likely to yield better results, hence reducing the number of trials [
37].
In this study, we apply TPE to the popular machine-learning models CatBoost, XGBoost, and LightGBM. TPE adjusts these settings more effectively for specific data, reducing overfitting and enhancing the model’s ability to generalize to new data. This ultimately leads to improved overall model performance, as hyperparameters play an important role in how efficiently these algorithms handle the dataset.
Table 1,
Table 2 and
Table 3 contain the hyperparameters used in the XGBoost, LightGBM, and CatBoost models after applying TPE hyperparameter tuning.
Using the relationship model regressed by machine learning algorithms, the iron–silicon ratio, calcium–silicon ratio, coal quantity, oxygen flow, and river sand usage are modeled as independent variables, and the slag melting point is the dependent variable. The mathematical description is as follows:
Based on this relationship model, we construct the objective function with the minimum slag melting point as the target. The mathematical expression is as follows:
where
~
represent the iron–silicon ratio, calcium–silicon ratio, coal quantity, oxygen flow, and river sand usage, respectively.
3. Improved Snake Optimization Algorithm for Melting Point Optimization Solution
3.1. Snake Optimization Algorithm Process
The Snake Optimizer (SO) is an algorithm proposed by Fatma A. Hashim and Abdelazim G. Hussien in 2022, based on simulating snake behavior. This algorithm is inspired by the hunting behavior of snakes. When hunting, snakes adjust their movements based on factors such as their body condition, the position of prey, and environmental conditions to achieve more efficient hunting. The Snake Optimization Algorithm utilizes this biomimetic principle to simulate the hunting process of snakes for optimizing the objective function in solution space.
Snake behavior is closely related to environmental conditions. When the temperature is low and food is abundant, male snakes may engage in combat to seek the attention of mates. However, female snakes have the power to decide whether to lay eggs, so this process can be considered a probabilistic event. When the temperature is high and food is scarce, both male and female snakes will search for food. When food becomes sufficient, snakes will engage in information sharing to ensure that companions who have not obtained enough food can quickly acquire it to meet their needs. When the temperature is low, snakes will engage in combat and mating behavior. Combat only occurs between snakes of the same gender, while mating occurs between snakes of opposite genders. These two states occur with certain probabilities. The formulas for calculating environmental temperature and food quantity are shown in Equations (3) and (4):
In the equations, is a constant with a value of 0.5.
The update formulas for the position coordinates of snakes during food searching, i.e., reconnaissance mode, are represented by Equations (5) and (6), corresponding to female and male snakes, respectively.
In the equations, Am and Af represent the ability of male and female snakes to search for food, respectively, and c2 is a constant with a value of 0.05.
In the case of abundant food, the update formulas for the position coordinates of snakes during combat mode among the same gender are represented by Equations (7) and (8):
In the equations, FM and FF represent the combat abilities of males and females, respectively, while c3 is a constant with a value of 2.
In the case of abundant food, when snakes enter mating mode between opposite sexes, the position coordinates updating formulas are shown in Equations (9) and (10):
The variables and represent the mating abilities of males and females, respectively, while Q denotes the quantity of food.
After mating, there is an option to choose whether to proceed with incubation. If incubation is chosen, the worst-performing male and female individuals are selected and replaced, as shown in Equations (11) and (12):
3.2. Improved Snake Optimization Algorithm
The SO algorithm, as a heuristic algorithm, has shown promising results in solving optimization problems due to its novel imitation approach. However, the limitations of biological behaviors in nature still lead to its drawbacks, such as rapidly converging to local optima and insufficient accuracy. This section proposes an Improved Snake Optimization (ISO) algorithm to address these shortcomings. The algorithm integrates three enhancement strategies based on the limitations of the SO algorithm.
3.2.1. Halton Sequence Population Initialization
The original SO algorithm employs a common random initialization formula to initialize the population, as shown in Equation (13):
This method, although providing certain randomness in the initial population, does not guarantee a uniform distribution of individuals across the search space. Often, there is a problem of either excessive concentration or dispersion of individuals in the population, leading to a significant portion of the search space being overlooked and reducing the efficiency of population search. Therefore, this paper introduces the Halton sequence to uniformly initialize the population, ensuring a more even distribution of individuals throughout the entire solution space. This enhances the algorithm’s search efficiency, improves the speed of discovering high-quality solutions, and accelerates the convergence of the algorithm.
The Halton sequence is a low-discrepancy sequence constructed using a deterministic method based on prime numbers. It ensures a more uniform distribution of the population across the entire solution space, thereby increasing the diversity of the population. This accelerates the convergence speed and improves the convergence accuracy of the algorithm. The implementation process of the two-dimensional Halton sequence involves selecting two prime numbers as bases corresponding to two dimensions. Each dimension iteratively divides and zigzags within the range (0,1) based on the respective base, forming a set of non-repeating and evenly spaced points. The mathematical model for the division process is represented by Equations (14)–(16):
In the equations, n represents the ordinal number of the Halton sequence; p1 denotes the base of the Halton sequence, which is a prime number greater than or equal to 2; ϕp1(n) represents the defined sequence function; and H(n) denotes the two-dimensional uniform sequence.
The distributions of the initial population generated by the random initialization function and the Halton sequence are shown in
Figure 3.
Comparing the initial population generated by the random initialization function with the distribution map of the Halton sequence, it was found that under the condition of an initial population size of 1000, there was a significant dispersion phenomenon in the left part of the initial population generated by the random initialization function, resulting in large gaps, and a clear clustering phenomenon in the right part. Many individuals had obvious overlapping occlusion. The population generated by the Halton sequence is more evenly distributed in the entire space, and compared to the random initialization function, there is no obvious clustering or dispersion phenomenon, presenting an overall uniform trend. Therefore, by comparing the two graphs, it can be concluded that the initialization population generated by the Halton sequence produces better results.
3.2.2. Elite Reverse Learning Mechanism
In many cases, the process of solving a problem typically starts from scratch or with a random value and gradually approaches the optimal solution. For instance, this applies to parameters such as weights in neural networks, population parameters in swarm intelligence algorithms, kernel parameters in support vector machines, and so on. If the initial random value happens to be close to the optimal solution, the problem can be quickly resolved. However, there is also the worst-case scenario where the random value is far from the optimal solution, resulting in a significant amount of time spent during the solving process. Without prior knowledge, obtaining a good random value at the beginning is unlikely. Moreover, from a logical perspective, the problem-solving process can explore various directions. By incorporating reverse solutions of the optimal solution as feasible solutions, thereby expanding the search space, the efficiency of optimization can be improved. This constitutes the core theory behind reverse learning.
To enhance the global optimization capability of the SO algorithm and prevent it from getting stuck in local optima, an elite reverse learning strategy is introduced. During the process of generating offspring for snake individuals, a reverse learning strategy is applied to elite individuals to generate corresponding reverse solutions. These reverse solutions are then compared with the original solutions, and individuals with higher fitness are selected to proceed to the subsequent steps. This accelerates the convergence speed of the algorithm and expands its search range. Let the original solution of the current snake individual in the D-dimensional search space be represented by:
The reverse solution of the original solution is represented as follows:
The snake individual with the highest fitness value within the current population is referred to as the elite individual, as shown in Equation (20):
The construction of reverse solutions for elite individuals can increase the diversity of the population. Selecting the optimal value between the current candidate solution and the reverse solution for further steps enhances the algorithm’s convergence ability and broadens its search range. The calculation method for the elite reverse solution is shown in Equations (21) and (22):
In the equations, represents the current elite individual, denotes the corresponding reverse solution of the current elite individual, and k is a uniformly distributed random function over the interval [0, 1].
3.2.3. Dynamic Weights Cauchy–Gauss Mutation
In the snake optimization algorithm, after the mating behavior of male and female snakes is completed, the female snake will lay eggs and hatch, resulting in new offspring. The new snakes will replace inferior individuals to supplement the population and initiate a new cycle of iterations. In the new iteration, to prevent the algorithm from falling into local optima and accelerate convergence as much as possible, this paper introduces a dynamic weighted Gaussian mutation strategy to enhance the algorithm’s ability to escape local optima.
The Gaussian distribution is symmetric about the mean. This implies that data on both sides of the mean exhibit similar distribution characteristics. Therefore, the use of Cauchy mutation to enhance global exploration capability and utilizing Gaussian mutation to enhance local exploitation capability near the current best solution is proposed. The modified Cauchy–Gaussian mutation formula is shown in Equations (23)–(25):
In the equations, m represents the position of the best individual in the current iteration round, mutation(m) represents the position of the individual after mutation, Cauchy(0,1) is a random variable following the standard Cauchy distribution, and Gauss(0,1) is a random variable following the standard Gaussian distribution. α1 and α2 are adaptive adjustment factors, and c is a parameter controlling the rate of change.
As the number of iterations increases, gradually decreases from 1 to close to 0, while ncreases from 0 to 1. In the early stages of iteration, the adaptive adjustment factor allows Cauchy mutation to play a greater role, primarily expanding the population’s search range. In the later stages of algorithm iteration, the effect of Cauchy mutation weakens, and Gaussian mutation takes over, allowing individuals to search in a small range, enhancing the population’s local search capability, and enabling the algorithm to converge efficiently and rapidly.
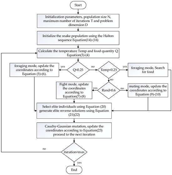
3.3. Improved Snake Optimization Algorithm Process
The implementation steps of the proposed Improved Snake Optimization (ISO) algorithm are as follows, and the algorithm flowchart is shown in
Figure 4.
Step 1: Set the initial parameters of the algorithm, including population size N maximum number of iterations T, and dimension of the problem D.
Step 2: Initialize the snake population using the Halton sequence, as shown in Equations (14)–(16), and divide the initialized population into male and female groups.
Step 3: Calculate the temperature Temp and food quantity Q according to Equations (3) and (4).
Step 4: If the food quantity Q is less than 0.25, enter the foraging mode to search for food, and update the coordinates according to Equations (5) and (6).
Step 5: If the food quantity Q is greater than 0.25 and the temperature Temp is greater than 0.6, indicating a hot state, the snakes will continue foraging in the foraging mode.
Step 6: If the food quantity Q is greater than 0.25 but the temperature Temp is less than 0.6, and if a random number rand is greater than 0.6, enter the fighting mode to engage with snakes of the same gender, and update the coordinates according to Equations (7) and (8).
Step 7: If the random number rand is less than 0.6, enter the mating mode, and update the coordinates according to Equations (9) and (10).
Step 8: Sort the fitness of the male and female populations separately. Select elite individuals based on Equation (20), and generate elite reverse solutions using Equations (21) and (22).
Step 9: Compare the elite reverse solution with the original solution, select the one with higher fitness, perform Cauchy–Gaussian mutation on this solution according to Equation (23), update the coordinates, and proceed to the next iteration.
Step 10: Check if the termination condition is met (t < T). If not, go back to Step 3; if yes, terminate the algorithm and output the optimal solution.
Figure 4.
Flowchart of Improved Snake Optimization Algorithm.
Figure 4.
Flowchart of Improved Snake Optimization Algorithm.
4. Results and Discussions
The experimental environment for this study is a 64-bit Windows 10 operating system with an AMD Ryzen 5 3600 6-core processor at 3.60 GHz. The development software is Pycharm and the programming language is Python 3.8. The experiments in this study are divided into four parts.
- (1)
To compare the accuracy of the CatBoost model with the XGBoost and LightGBM models, experiments are conducted under the default parameters and the parameters optimized by TPE, respectively. The accuracy and superiority of the chosen modeling method are verified.
- (2)
The ISO algorithm is compared with GWO (Grey Wolf Optimization), HHO (Harris Hawks Optimization), SOA (Sine Cosine Algorithm), SO (Snake Optimization), and SCA (Sine Cosine Algorithm) on 10 test functions respectively to validate the effectiveness of the proposed algorithm.
- (3)
Ablation experiments are conducted and the results are compared with those of the complete ISO algorithm on test functions to validate the superiority of the proposed improvement strategy.
- (4)
Simulation experiments with ISO and the aforementioned algorithms are performed on actual production data, and the results are compared with those of actual production data to validate the effectiveness and practicality of the improved algorithm in the engineering context.
4.1. Modeling Effect and Analysis
To compare the modeling effect of each algorithm, four evaluation indexes, namely, coefficient of determination (R2), root mean square error (RMSE), mean absolute error (MAE), and mean relative error (MRE), are selected for comparison in this study.
The coefficient of determination (
R2) measures the proportion of the total variation in the dependent variable that is explained by the model. Its value ranges from 0 to 1, with values closer to 1 indicating stronger explanatory power of the model. The formula is shown in Equation (26).
RMSE measures the deviation between the model’s predicted value and the true value, with smaller values indicating higher predictive accuracy of the model. The formula is shown in Equation (27).
MAE measures the mean absolute error between the predicted and actual values, with smaller values indicating better predictions from the model. The formula is shown in Equation (28).
MRE measures the average proportion of prediction error relative to the actual value, with smaller values indicating smaller relative errors and better performance of the model. The formula is shown in Equation (29).
Catboost, XGBoost, and LightGBM with default parameters and TPE-Catboost, TPE-XGBoost, and TPE-LightGBM optimized with TPE hyperparameters are compared, respectively, and the results of the comparisons of each index are shown in
Table 4.
As shown in
Table 4, the coefficient of determination (
R2) of the XGBoost, LightGBM, and CatBoost models with the default hyperparameters consistently hovers around 89% on the actual production dataset of the smelter. Subsequent optimization of the model hyperparameters using the Tree-structured Parzen Estimator (TPE) resulted in an increase in the average
R2 to 93%, which is a 4% improvement over the default parameters. Additionally, this optimization resulted in a reduction of 1.03 °C in the Root Mean Square Error (
RMSE), 0.87 °C in the Mean Absolute Error (
MAE), and 1.59% in the Mean Relative Error (
MRE). These results highlight the efficacy of TPE-based hyperparameter tuning in improving model accuracy.
Among the three hyperparameter-optimized models, the average R2 of the TPE-CatBoost model is better than the comparable models by 1.5%. In addition, the RMSE, MAE, and MRE were also significantly reduced. In summary, the TPE-CatBoost model shows better adaptability in predicting the melting point of slag in zinc smelting, which plays a positive role in future research on melting point optimization in the industrial field.
4.2. Analysis of Improved Snake Optimization Algorithm
To validate the optimization performance of the proposed ISO algorithm, this study compares it with Grey Wolf Optimization (GWO), Harris Hawks Optimization (HHO), Seagull Optimization Algorithm (SOA), Snake Optimization Algorithm (SO), and Sine Cosine Algorithm (SCA). Ten typical test functions are selected for experimentation, comprising four unimodal functions
F1–
F4 three multimodal functions
F5–
F7, and three fixed-dimensional multimodal functions
F8–
F10. The population size is set to
n = 30, and each algorithm runs independently for 50 iterations. The main parameters of the algorithms are presented in
Table 5, while the test functions are listed in
Table 6.
The experimental results comparing the six algorithms across the 10 test functions are presented in
Table 7, with the evaluation criteria being the mean (Mean) and standard deviation (std):
From
Table 5 and
Figure 5, it is evident that when solving functions F1–F9, the ISO algorithm exhibits superior optimization results and stability compared to other algorithms. It consistently converges to the theoretical optimum value of 0 across several functions. For single-peak functions F1–F4 and multi-peak functions F5 and F7, the ISO algorithm consistently converges to the theoretical optimum value of 0, showing a significantly larger magnitude difference compared to other algorithms. Regarding multi-peak function
F6, both the ISO algorithm and the HHO algorithm achieve results closest to the theoretical optimum value, However, according to
Figure 5f, it is observed that the ISO algorithm exhibits significantly improved convergence speed compared to HHO, enabling it to rapidly attain the optimal solution. For multi-peak function
F8, the ISO algorithm is closer to the theoretical optimum value than the other algorithms. On the fixed-dimensional multi-peak function
F9, the ISO algorithm, along with the GWO and SO algorithms, achieves the theoretical optimum value. However, the ISO algorithm has a smaller standard deviation than the other two algorithms, and its convergence speed is significantly improved compared to the GWO and SO algorithms, demonstrating the stability of the ISO algorithm. These test functions adequately demonstrate the clear advantages of the ISO algorithm over other algorithms when solving benchmark test functions. Nevertheless, there is still room for improvement in the ISO algorithm. For example, in function
F10, the optimization accuracy is not as good as that of the HHO algorithm. Therefore, for optimizing complex functions, the proposed ISO algorithm requires further refinement to enhance its robustness.
4.3. Analysis of Ablation Experiments
To verify the effectiveness of the proposed improvement strategies, this study sets the ISO1 algorithm as the control algorithm without Halton sequence population initialization, the ISO2 algorithm as the control algorithm without the local chaotic mapping search strategy, and the ISO3 algorithm as the control algorithm without the dynamic weight Cauchy–Gaussian mutation in the position update method. The average values of 50 runs for each of the 10 test functions are calculated, and the experimental results are shown in
Table 8:
From
Table 8, it can be observed that the Halton sequence, local chaotic mapping search strategy, and dynamic weight Cauchy–Gaussian mutation in the position update method used in this study all contribute to some extent to the improvement in performance compared to the standard SO algorithm. Among them, the algorithmic effect of ISO1 is more significant than that of ISO2 and ISO3 algorithms, indicating that the simultaneous application of the local chaotic mapping search strategy and the Cauchy–Gaussian mutation improves the algorithm’s optimization accuracy. Comparing the ISO1, ISO2, ISO3, and SO algorithms, it can be concluded that the comprehensive ISO algorithm proposed in this study, integrating the three improvement strategies, outperforms algorithms without a specific improvement strategy in terms of precision and stability. It also suggests that a single strategy has a limited impact on the algorithm’s performance, and the integration of three strategies optimizes the algorithm in multiple aspects, leading to a significant improvement in performance across various test functions, thus demonstrating the effectiveness of the proposed strategies.
4.4. Actual Production Data Experiment
Using real production data from a non-ferrous metal smelting plant in China, simulation tests were conducted to compare the performance of the ISO, SO, HHO, GWO, SOA, and SCA algorithms. The algorithm parameters were set according to
Table 3. The comparison of slag melting point optimization results is shown in
Table 9, and the convergence curve of the zinc smelting slag melting point reduction is depicted in
Figure 6.
Analysis of
Table 9 and
Figure 6 reveals that in terms of convergence accuracy, the improved ISO algorithm can reduce the slag melting point to 1259.8 °C, which is the lowest among recent algorithms such as HHO and GWO that have shown promising results in this field. In terms of convergence speed, the ISO algorithm demonstrates a significant improvement compared to GWO, SOA, and HHO. Although its convergence speed is similar to that of the SO and SCA algorithms, the ISO algorithm achieves a much higher precision. It meets the real-time and precision requirements of practical production and has achieved good results, effectively reducing the melting point of the mixed slag, thereby reducing the cost of the smelting plant and enhancing its economic benefits.
To validate the authenticity and feasibility of the optimization results, experimental slag blending tests were conducted using raw materials from the factory, and the actual slag melting point was determined using a slag melting point and melting speed tester RDS-05. The actual experimental measurement of the slag melting point was found to be 1253 °C, which differs from the optimized result by 6.8 °C, with an error of approximately 0.54%, within the normal range of error. Therefore, the improved snake optimization algorithm demonstrates feasibility and authenticity in the slag melting point optimization problem. This method can assist metallurgical production personnel in selecting process parameters quickly and effectively. Given the similarity between process parameter optimization problems in other metallurgical fields and zinc smelting slag optimization problems, this algorithm also holds great potential for development in related fields.
5. Conclusions
This study focuses on the zinc smelting workshop of a metallurgical plant in Shaanxi Province, China, using actual production data from the workshop. The objective is to reduce the melting point of mixed slag during the smelting process, thereby lowering production costs. This research holds significant practical importance for the metallurgical industry.
This study demonstrates the effectiveness of using the CatBoost method with hyperparameter optimization to model slag melting points. Compared to the traditional phase diagram method used in the metallurgical industry, CatBoost provides higher accuracy, does not require specialized prior knowledge, and excels in handling complex problems. Unlike other ensemble learning models such as XGBoost and LightGBM, CatBoost autonomously handles categorical features, reducing the complexity of feature preprocessing, and is less affected by outliers and noise, resulting in a more stable and accurate model. Furthermore, we addressed the limitations of random initialization in the Snake Optimization (SO) algorithm by proposing the Halton sequence population initialization strategy. To counteract the tendency of SO to converge to local optima, we introduced the Elite Backward Learning strategy. Additionally, to improve the replacement of subsequent generations of individuals, a dynamic Cauchy–Gaussian mutation strategy that changes dynamically with the iteration number was incorporated. The performance of the Improved Snake Optimization (ISO) algorithm was evaluated using 10 classical test functions, encompassing unimodal, multimodal, and fixed-dimensional multimodal functions. Experimental and statistical results indicate that the ISO algorithm outperforms five existing state-of-the-art optimization algorithms in terms of accuracy, convergence speed, and stability. Finally, the ISO algorithm was applied to the optimization of zinc smelting slag melting point, where it achieved superior results to the five state-of-the-art algorithms, validating its effectiveness in real-world applications.
In conclusion, the proposed method of TPE-Catboost modeling followed by optimization using the ISO algorithm demonstrates superior effectiveness. By comparing various evaluation metrics, it is demonstrated that TPE-Catboost achieves higher modeling accuracy. Through testing on various types of test functions and real-world engineering problems, the ISO algorithm has shown good performance across different optimization problems, validating its robustness and effectiveness. In future research, efforts will be focused on advancing this method further to address the larger context of energy conservation and emission reduction, aiming to accomplish more complex and meaningful tasks.