Multi-Step Design Optimization for the Improvement of an Outer-Rotor Brushless Direct Current Motor
Abstract
1. Introduction
2. Configuration of Reference Model’s Design and Materials
3. Taguchi Method and Response Surface Methodology (RSM)
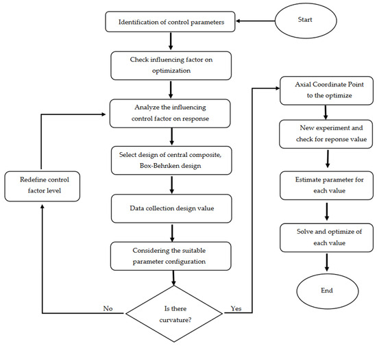
3.1. Taguchi Method
3.2. Respond Surface Methodology (RSM)
4. Discussion
5. Conclusions
Author Contributions
Funding
Institutional Review Board Statement
Informed Consent Statement
Data Availability Statement
Acknowledgments
Conflicts of Interest
References
- Căta, A.; Țăranu, B.-O.; Ienașcu, I.M.C.; Sfirloaga, P. New PVP–Ag or Pd-Doped Perovskite Oxide Hybrid Structures for Water Splitting Electrocatalysis. Appl. Sci. 2024, 14, 1186. [Google Scholar] [CrossRef]
- Eason, G.; Noble, B.; Sneddon, I.N. On certain integrals of Lipschitzankel type involving products of Bessel functions. Phil. Trans. Roy. Soc. Lond. 1955, A247, 529–551. [Google Scholar]
- Shao, J. An improved microcontroller-based sensor less brushless DC (BLDC) motor drive for automotive applications. IEEE Trans. Ind. Appl. 2006, 42, 1216–1221. [Google Scholar] [CrossRef]
- Mohanraj, D.; Aruldavid, R.; Verma, R.; Sathiyasekar, K.; Barnawi, A.B.; Chokkalingam, B.; Mihet-Popa, L. A Review of BLDC Motor: State of Art, Advanced Control Techniques, and Applications. IEEE Access 2022, 10, 54833–54869. [Google Scholar] [CrossRef]
- Hasanbeigi, A. Utilities and Governments are Wasting Millions of Dollars Subsidizing A Wrong Technology for Motor Systems Efficiency. 2018. Available online: https://www.eeip.org/articles/detailed/b54ae3494-e0cfd5837f5693810b4fbe5/utilitiesand-governments-are-wasting-millions-of-dollars-subsidizing-awrong-technology-for-motor-s/ (accessed on 13 May 2024).
- Ali Hasanbeigi, P.D. Infographic: The Profile of Energy Use in Industrial Motor Systems. 2017. Available online: https://www.globalefficiencyintel.com/newblog/2017/infogra-phicenergy-industrial-motor-systems (accessed on 13 May 2024).
- Zhu, W.; Yang, X.; Lan, Z. Structure Optimization Design of High-Speed BLDC Motor Using Taguchi Method. In Proceedings of the 2010 International Conference on Electrical and Control Engineering, Wuhan, China, 25–27 June 2010; pp. 4247–4249. [Google Scholar] [CrossRef]
- Apatya, Y.B.A.; Subiantoro, A.; Yusivar, F. Design and prototyping of 3-phase BLDC motor. In Proceedings of the 2017 15th International Conference on Quality in Research (QiR): International Symposium on Electrical and Computer Engineering, Nusa Dua, Bali, Indonesia, 22–27 July 2017; pp. 209–214. [Google Scholar] [CrossRef]
- Hsiao, C.-Y.; Htet, S.M.; Lin, G.H.; Yang, T.H. Investigation of Design Performance in Outer Rotor BLDC Motor for Taguchi Method. In Proceedings of the 2023 IEEE 6th Student Conference on Electric Machines and Systems (SCEMS), Huzhou, China, 7–9 December 2023; pp. 1–6. [Google Scholar] [CrossRef]
- Hsiao, H.-C.; Hsiao, C.-Y.; Huang, Y.-H.; Chien, Y.-K.; Zheng, Y.-W. Design and Economical Evaluation of Small-Capacity Motor Used in Household Appliances by Taguchi Method. In Proceedings of the 2018 IEEE Student Conference on Electric Machines and Systems, Huzhou, China, 14–16 December 2018; pp. 1–6. [Google Scholar] [CrossRef]
- Lee, B.-H.; Hong, J.-P.; Lee, J.-H. Optimum design criteria for maximum torque and efficiency of a line-start permanent-magnet motor using response surface methodology and finite element method. IEEE Trans. Magn. 2012, 48, 863–866. [Google Scholar] [CrossRef]
- Zhang, Y.; Xu, J.; Han, Z.; Wu, Z.; Huang, C.; Li, M. System-Level Optimization Design of Tubular Permanent-Magnet Linear Synchronous Motor for Electromagnetic Emission. In Proceedings of the 2021 13th International Symposium on Linear Drives for Industry Applications (LDIA), Wuhan, China, 1–3 July 2021; pp. 1–4. [Google Scholar] [CrossRef]
- Cho, S.-K.; Jung, K.-H.; Choi, J.-Y. Design Optimization of Interior Permanent Magnet Synchronous Motor for Electric Compressors of Air-Conditioning Systems Mounted on EVs and HEVs. IEEE Trans. Magn. 2018, 54, 8204705. [Google Scholar] [CrossRef]
- Hsiao, C.-Y.; Htet, S.M.; Lin, G.H.; Yang, T.H.; Lu, M.-S. Analysis on the Effect of Number of Poles and Thickness of Permanent Magnet in PMBLDC Motor. In Proceedings of the 2023 9th International Conference on Applied System Innovation (ICASI), Chiba, Japan, 21–25 April 2023; pp. 121–123. [Google Scholar] [CrossRef]
- Zhilichev, Y. Analysis of Permanent Magnet Demagnetization Accounting for Minor B–HB–H Curves. IEEE Trans. Magn. 2008, 44, 4285–4288. [Google Scholar] [CrossRef]
- Huner, E. Optimization of axial flux permanent magnet generator by Taguchi experimental method. Bull. Pol. Acad. Sci. Tech. Sci. 2020, 68, 409–419. [Google Scholar] [CrossRef]
- Corporation, JSOL. JMAG, 22.0. Available online: https://www.jmag-international.com/express/ (accessed on 13 May 2024).
- Lutron, I.; Lutron Industrial Co., Ltd. Lutron Ind. Available online: https://lutron-ind.weebly.com/ (accessed on 1 January 2024).
- Si, J.; Zhao, S.; Feng, H.; Cao, R.; Hu, Y. Multi-objective optimization of surface-mounted and interior permanent magnet synchronous motor based on Taguchi method and response surface method. Chin. J. Electr. Eng. 2018, 4, 67–73. [Google Scholar] [CrossRef]
- Ajamloo, A.M.; Ghaheri, A.; Afjei, E. Multi-objective Optimization of an Outer Rotor BLDC Motor Based on Taguchi Method for Propulsion Applications. In Proceedings of the 2019 10th International Power Electronics, Drive Systems and Technologies Conference (PEDSTC), Shiraz, Iran, 12–14 February 2019; pp. 34–39. [Google Scholar] [CrossRef]
- Beeravelli, V.N.; Chanamala, R.; Rayavarapu, U.M.R.; Kancherla, P.R. An Artificial Neural Network and Taguchi Integrated approach to the optimization of performance and emissions of direct injection diesel engine. Eur. J. Sustain. Dev. Res. 2018, 2, 16. [Google Scholar] [CrossRef] [PubMed]
- Taghinezhad, E.; Kaveh, M.; Szumny, A.; Figiel, A. Quantifying of the Best Model for Prediction of Greenhouse Gas Emission, Quality, and Thermal Property Values during Drying Using RSM (Case Study: Carrot). Appl. Sci. 2023, 13, 8904. [Google Scholar] [CrossRef]
- Sun, Q.; Cheng, Y.; Chen, Z. Minimization of Torque Fluctuation in Disc Type In-Wheel Motor Based on Response Surface Method and FEA. In Proceedings of the 2019 IEEE 3rd International Conference on Green Energy and Applications (ICGEA), Taiyuan, China, 16–18 March 2019; pp. 85–88. [Google Scholar] [CrossRef]
- Singh, V. Application of Artificial Neural Networks for predicting generated wind power. Int. J. Adv. Comput. Sci. Appl. (IJACSA) 2016, 7, 250–253. [Google Scholar] [CrossRef]
- Braik, M.S. Chameleon Swarm Algorithm: A bio-inspired optimizer for solving engineering design problems. Expert Syst. Appl. 2021, 174, 114685. [Google Scholar] [CrossRef]
- Inayathullaah, M.A.; Sivakumar, N.; Balasundaram, A.; Arul, R.; Angalaeswari, S. Time Domain Investigation of Hybrid Intelligent Controllers Fed Five-Phase PMBLDC Motor Drive. Appl. Sci. 2023, 13, 3281. [Google Scholar] [CrossRef]
- Carev, V.; Roháč, J.; Tkachenko, S.; Alloyarov, K. The Electronic Switch of Windings of a Standard BLDC Motor. Appl. Sci. 2022, 12, 11096. [Google Scholar] [CrossRef]









| Parameter | Value | Unit |
|---|---|---|
| Outer diameter | 55 | mm |
| Inner diameter | 45 | mm |
| Stator bore diameter | 20 | mm |
| Gap length | 0.3 | mm |
| Number of slots | 12 | |
| Number of poles | 10 | |
| Rated voltage | 24 | V |
| Rated current | 3 | A |
| Speed | 5500 | rpm |
| Connection type | Y |
| Parameter | Value | Unit |
|---|---|---|
| Depth of stator slot (Dss) | 10 | mm |
| Width of stator tooth (Wst) | 4.5 | mm |
| Width of stator slot opening (Wso) | 2 | mm |
| Height of stator tooth tang (Hst) | 0.801 | mm |
| Angle of stator tooth tang (α) | 27 | degree |
| Number of turns (N) | 82 | |
| Magnet thickness (Mt) | 3.5 | mm |
| Stack height (H) | 4.5 | mm |
| Parameter | Testing Machine [18] | Software |
|---|---|---|
| Efficiency | 72.92% | 72.76% |
| Voltage | 24.09 V | 24.06 V |
| Output power | 26.14 W | 26.06 W |
| Torque | 0.1076 Nm | 0.100 Nm |
| Speed | 5528 rpm | 5528 rpm |
| Constant | Control Factors | Orthogonal Array Levels | ||
|---|---|---|---|---|
| 1 | 2 | 3 | ||
| A | Stack height | 3.5 mm | 4.5 mm | 5.5 mm |
| B | Width of stator tooth | 2.8 mm | 3.8 mm | 4.8 mm |
| C | Depth of stator slot | 8 mm | 10 mm | 12 mm |
| D | Width of stator slot opening | 1.5 mm | 2.25 mm | 3 mm |
| E | Angle of stator tooth tang | 17 deg | 27 deg | 37 deg |
| F | Number of turns | 72 | 82 | 92 |
| G | Magnet thickness | 3.5 mm | 4.5 mm | 5.5 mm |
| A | B | C | D | E | F | G | η (%) | Pout (W) | τmax (Nm) |
|---|---|---|---|---|---|---|---|---|---|
| 3.5 | 2.8 | 8 | 1.50 | 17 | 72 | 3.5 | 65.50 | 26.37 | 0.0682 |
| 3.5 | 2.8 | 8 | 1.50 | 27 | 82 | 4.5 | 68.27 | 24.53 | 0.0991 |
| 3.5 | 2.8 | 8 | 1.50 | 37 | 92 | 5.5 | 70.24 | 20.95 | 0.1358 |
| 3.5 | 3.8 | 10 | 2.25 | 17 | 72 | 3.5 | 73.86 | 27.05 | 0.0692 |
| 3.5 | 3.8 | 10 | 2.25 | 27 | 82 | 4.5 | 77.08 | 27.78 | 0.1000 |
| 3.5 | 3.8 | 10 | 2.25 | 37 | 92 | 5.5 | 78.76 | 29.14 | 0.1354 |
| 3.5 | 4.8 | 12 | 3.00 | 17 | 72 | 3.5 | 79.25 | 36.21 | 0.0460 |
| 3.5 | 4.8 | 12 | 3.00 | 27 | 82 | 4.5 | 81.47 | 33.26 | 0.0706 |
| 3.5 | 4.8 | 12 | 3.00 | 37 | 92 | 5.5 | 82.24 | 32.27 | 0.0970 |
| 4.5 | 2.8 | 10 | 3.00 | 17 | 82 | 5.5 | 79.43 | 30.85 | 0.0980 |
| 4.5 | 2.8 | 10 | 3.00 | 27 | 92 | 3.5 | 78.87 | 35.03 | 0.0653 |
| 4.5 | 2.8 | 10 | 3.00 | 37 | 72 | 4.5 | 79.69 | 33.11 | 0.0753 |
| 4.5 | 3.8 | 12 | 1.50 | 17 | 82 | 5.5 | 82.18 | 28.66 | 0.1083 |
| 4.5 | 3.8 | 12 | 1.50 | 27 | 92 | 3.5 | 81.87 | 34.27 | 0.1022 |
| 4.5 | 3.8 | 12 | 1.50 | 37 | 72 | 4.5 | 81.74 | 34.07 | 0.0735 |
| 4.5 | 4.8 | 8 | 2.25 | 17 | 82 | 5.5 | 71.31 | 26.85 | 0.1038 |
| 4.5 | 4.8 | 8 | 2.25 | 27 | 92 | 3.5 | 71.51 | 32.11 | 0.0999 |
| 4.5 | 4.8 | 8 | 2.25 | 37 | 72 | 4.5 | 70.71 | 31.99 | 0.0717 |
| 5.5 | 2.8 | 12 | 2.25 | 17 | 92 | 4.5 | 81.05 | 29.08 | 0.0947 |
| 5.5 | 2.8 | 12 | 2.25 | 27 | 72 | 5.5 | 81.11 | 30.59 | 0.0668 |
| 5.5 | 2.8 | 12 | 2.25 | 37 | 82 | 3.5 | 80.76 | 33.84 | 0.0667 |
| Performance | A | B | C | D | E | F | G | Results | |
|---|---|---|---|---|---|---|---|---|---|
| Efficiency | Reference | 2 | 2 | 1 | 2 | 3 | 2 | 2 | 72.76% |
| Proposed | 2 | 3 | 3 | 2 | 3 | 2 | 3 | 81.93% | |
| Improvement (+12.6%) | 9.17% | ||||||||
| Output Power (W) | Reference | 2 | 2 | 1 | 2 | 3 | 2 | 2 | 26.06 W |
| Proposed | 2 | 3 | 3 | 3 | 2 | 1 | 1 | 34 W | |
| Improvement (+30.5%) | 10 W | ||||||||
| Torque (Nm) | Reference | 2 | 2 | 1 | 2 | 3 | 2 | 2 | 0.098 Nm |
| Proposed | 3 | 2 | 1 | 1 | 3 | 2 | 3 | 0.130 Nm | |
| Improvement (+32.6%) | 0.032 Nm | ||||||||
| Exp No | Thickness of Magnet (mm) | Width of Stator Slot Opening (mm) | Number of Turns | η (%) | Pout (W) | τmax (Nm) |
|---|---|---|---|---|---|---|
| 1 | 3.0 | 3.0 | 72 | 80.55 | 29.2824 | 0.0975 |
| 2 | 3.5 | 2.3 | 82 | 81.34 | 26.5498 | 0.1041 |
| 3 | 4.0 | 1.5 | 92 | 82.33 | 22.1713 | 0.0944 |
| 4 | 2.7 | 2.3 | 82 | 81.94 | 28.6889 | 0.1127 |
| 5 | 4.0 | 3.0 | 92 | 83.73 | 25.9793 | 0.0927 |
| 6 | 3.5 | 2.3 | 82 | 82.20 | 29.9981 | 0.1041 |
| 7 | 3.5 | 2.3 | 82 | 82.20 | 29.9981 | 0.1041 |
| 8 | 4.3 | 2.3 | 82 | 79.62 | 28.3713 | 0.0654 |
| 9 | 3.0 | 1.5 | 92 | 83.01 | 27.2877 | 0.1284 |
| 10 | 3.0 | 1.5 | 72 | 81.70 | 30.0426 | 0.1001 |
| 11 | 3.5 | 2.3 | 82 | 82.92 | 30.2034 | 0.1041 |
| 12 | 3.5 | 2.3 | 82 | 82.92 | 30.2034 | 0.1041 |
| 13 | 3.5 | 2.3 | 66 | 77.27 | 29.2334 | 0.0835 |
| 14 | 4.0 | 3.0 | 72 | 78.49 | 29.0056 | 0.0724 |
| 15 | 3.5 | 2.3 | 99 | 83.63 | 26.4092 | 0.1257 |
| 16 | 4.0 | 1.5 | 72 | 83.28 | 30.0000 | 0.0739 |
| 17 | 3.5 | 1.0 | 82 | 82.52 | 28.3235 | 0.1051 |
| 18 | 3.5 | 2.3 | 82 | 82.92 | 30.2034 | 0.1041 |
| 19 | 3.5 | 3.0 | 92 | 83.12 | 28.5026 | 0.1245 |
| 20 | 3.5 | 3.5 | 82 | 83.48 | 31.2632 | 0.1011 |
| Performance | Reference | Proposed (Optimized) | |
|---|---|---|---|
| Taguchi Method | Taguchi-Based RSM | ||
| Efficiency (%) | 72.76 | 81.93 | 83.65 |
| Output Power (W) | 26.06 | 31.46 | 30 |
| Torque (Nm) | 0.098 | 0.1020 | 0.1039 |
Disclaimer/Publisher’s Note: The statements, opinions and data contained in all publications are solely those of the individual author(s) and contributor(s) and not of MDPI and/or the editor(s). MDPI and/or the editor(s) disclaim responsibility for any injury to people or property resulting from any ideas, methods, instructions or products referred to in the content. |
© 2024 by the authors. Licensee MDPI, Basel, Switzerland. This article is an open access article distributed under the terms and conditions of the Creative Commons Attribution (CC BY) license (https://creativecommons.org/licenses/by/4.0/).
Share and Cite
Hsiao, C.-Y.; Htet, S.M. Multi-Step Design Optimization for the Improvement of an Outer-Rotor Brushless Direct Current Motor. Appl. Sci. 2024, 14, 4302. https://doi.org/10.3390/app14104302
Hsiao C-Y, Htet SM. Multi-Step Design Optimization for the Improvement of an Outer-Rotor Brushless Direct Current Motor. Applied Sciences. 2024; 14(10):4302. https://doi.org/10.3390/app14104302
Chicago/Turabian StyleHsiao, Chun-Yu, and Soe Min Htet. 2024. "Multi-Step Design Optimization for the Improvement of an Outer-Rotor Brushless Direct Current Motor" Applied Sciences 14, no. 10: 4302. https://doi.org/10.3390/app14104302
APA StyleHsiao, C.-Y., & Htet, S. M. (2024). Multi-Step Design Optimization for the Improvement of an Outer-Rotor Brushless Direct Current Motor. Applied Sciences, 14(10), 4302. https://doi.org/10.3390/app14104302

